Sign in to use this feature.

Years

Between: -

Subjects

remove_circle_outline
remove_circle_outline
remove_circle_outline
remove_circle_outline
remove_circle_outline
remove_circle_outline
remove_circle_outline
remove_circle_outline
remove_circle_outline

Journals

remove_circle_outline
remove_circle_outline

Article Types

Countries / Regions

Search Results (97)

Search Parameters:
Keywords = Mu Tong

Order results
Result details
Results per page
Select all
Export citation of selected articles as:
24 pages, 4252 KB  
Article
Research on Aerodynamic Loads Caused by Maglev Train Entering Tunnels Under Crosswinds
by Tong Xiao, Tianzhen Ye, Ye Mu and Xianwang Fan
Appl. Sci. 2026, 16(1), 198; https://doi.org/10.3390/app16010198 - 24 Dec 2025
Viewed by 277
Abstract
Strong crosswinds and train–tunnel aerodynamic interactions cause the aerodynamic loads acting on the train body to change more drastically when a high-speed maglev train enters a tunnel. This greatly raises the risk of safety incidents like derailment or overturning. This study employs the [...] Read more.
Strong crosswinds and train–tunnel aerodynamic interactions cause the aerodynamic loads acting on the train body to change more drastically when a high-speed maglev train enters a tunnel. This greatly raises the risk of safety incidents like derailment or overturning. This study employs the FLUENT 2023 R2 computational fluid dynamics simulation software with an overset grid method to numerically investigate the influence patterns of crosswinds on aerodynamic loads and relevant safety issues for a 600 km/h maglev train entering tunnels under various crosswind conditions. The findings show that (1) the marshaling location has a strong correlation with aerodynamic performance. When there is no crosswind, the head vehicle (HV) has the greatest chance of flipping, while the rear vehicle (RV) has the worst lift characteristics. All three vehicles experience significant sudden changes in lateral force coefficients prior to tunnel entry, indicating considerable derailment risks. (2) Aerodynamic loads on the HV show significantly greater sensitivity to crosswind velocity variations compared to the middle vehicle (MV) and RV, with the amplitude reduction in lateral forces in the HV showing approximately linear increase with wind speed. (3) A 50 km/h reduction in train speed decreases the amplitude of change in the lift coefficient and lateral force coefficient by approximately 4.8% and 8.9%, respectively, and the peak overturning moment in open air and tunnel by approximately 11.4% and 15.7%, respectively. These discoveries have both practical value for advancing high-speed maglev networks and theoretical significance for enhancing the safety and reliability of Chinese maglev systems. Full article
(This article belongs to the Section Transportation and Future Mobility)
Show Figures

Figure 1

19 pages, 9084 KB  
Article
Optimization of T6 Heat Treatment for Enhanced Microstructural Stability and Mechanical Properties of EV31A Magnesium Alloy
by Jingya Cui, Yao Li, Tong Mu, Xiushen Ye, Lingyun An, Daogui Lai, Chushan Yi and Honghui Liu
Metals 2026, 16(1), 4; https://doi.org/10.3390/met16010004 - 19 Dec 2025
Viewed by 292
Abstract
This study systematically optimizes the T6 heat treatment of a commercial EV31A magnesium alloy and evaluates the resulting microstructural evolution and mechanical properties. Optical microscopy, scanning electron microscopy combined with energy-dispersive X-ray spectroscopy (SEM-EDS), X-ray diffraction (XRD), and transmission electron microscopy (TEM) were [...] Read more.
This study systematically optimizes the T6 heat treatment of a commercial EV31A magnesium alloy and evaluates the resulting microstructural evolution and mechanical properties. Optical microscopy, scanning electron microscopy combined with energy-dispersive X-ray spectroscopy (SEM-EDS), X-ray diffraction (XRD), and transmission electron microscopy (TEM) were used to characterize the microstructure and phase constitution, while differential scanning calorimetry (DSC) was employed to determine appropriate solution treatment parameters. Brinell hardness measurements and tensile tests at room temperature and 150 °C were carried out to quantify the mechanical response. The as-cast alloy consists of α-Mg equiaxed grains, bone-shaped Mg12(Nd,Gd) eutectic phases at grain boundaries, and minor intragranular lath-shaped Mg12Nd phases. After T6 treatment (520 °C/10 h solution treatment + 200 °C/16 h aging), the grain boundary eutectic phases partially dissolve and transform into Mg41(Nd,Gd)5, while intragranular nano-scale β′ precipitates and stable Zn2Zr3 particles form, achieving multi-scale synergistic strengthening. Compared to the as-cast condition, the T6-treated alloy exhibits room-temperature ultimate tensile strength and yield strength of 309 ± 40.5 MPa (31% increase) and 180 ± 14.2MPa (45% increase), respectively. At 150 °C, the strength reaches 241 ± 7.5 MPa (39% increase) and 154 ± 16.8 MPa (52% increase), while maintaining an elongation of 10.9± 0.7%, demonstrating an excellent strength–ductility balance. Full article
(This article belongs to the Special Issue Forming and Processing Technologies of Lightweight Metal Materials)
Show Figures

Figure 1

14 pages, 4547 KB  
Article
Effect of Heat Treatment on the Microstructure and Mechanical Properties of Mg-3.2Nd-2.5Gd-0.4Zn-0.5Zr (wt.%) Alloy
by Yao Li, Jingya Cui, Honghui Liu, Tong Mu, Lingyun An, Yongcai Zhang, Qiang Yu, Hailong Zhang and Xiushen Ye
Materials 2025, 18(23), 5454; https://doi.org/10.3390/ma18235454 - 3 Dec 2025
Viewed by 440
Abstract
This study systematically examines the influence of heat treatment on the microstructure and mechanical properties of the Mg-3.2Nd-2.5Gd-0.4Zn-0.5Zr (wt.%) alloy using optical microscopy (OM), scanning electron microscopy (SEM), transmission electron microscopy (TEM), and mechanical testing. The as-cast alloy consists mainly of an α-Mg [...] Read more.
This study systematically examines the influence of heat treatment on the microstructure and mechanical properties of the Mg-3.2Nd-2.5Gd-0.4Zn-0.5Zr (wt.%) alloy using optical microscopy (OM), scanning electron microscopy (SEM), transmission electron microscopy (TEM), and mechanical testing. The as-cast alloy consists mainly of an α-Mg matrix and Mg3RE intermetallic phases. Solution treatment markedly improves microstructural homogeneity by dissolving most Mg-RE phases into the α-Mg matrix. Subsequent aging induces the formation of finely dispersed rare-earth precipitates, which contribute significantly to the improvement in hardness and strength. The optimal heat-treatment parameters are a solution treatment at 520 °C for 10 h followed by aging at 200 °C for 16 h (T6). After T6 treatment, the alloy exhibits an ultimate tensile strength (UTS) of 322 ± 2.0 MPa, a yield strength (YS) of 220 ± 23.0 MPa (increases of 53% and 88% relative to the as-cast alloy), and an elongation (EL) of 8.7 ± 0.2% at room temperature. At 150 °C, the UTS, YS, and EL reach 292 ± 2.6 MPa, 185 ± 1.1 MPa (41% and 62% improvements over the as-cast state), and 16 ± 1.0%, respectively, indicating excellent mechanical performance at elevated temperatures. Full article
(This article belongs to the Section Metals and Alloys)
Show Figures

Figure 1

17 pages, 1448 KB  
Review
ALK-Targeted Therapy: Resistance Mechanisms and Emerging Precision Strategies
by Ya-Kun Zhang, Jian-Bo Tong, Mu-Xuan Luo, Zhi-Peng Qin and Rong Wang
Curr. Issues Mol. Biol. 2025, 47(12), 996; https://doi.org/10.3390/cimb47120996 - 27 Nov 2025
Cited by 1 | Viewed by 1156
Abstract
Anaplastic lymphoma kinase (ALK), a member of the receptor tyrosine kinase family, plays a central oncogenic role in the initiation and progression of diverse malignancies. Aberrant ALK activation generally results from structural alterations or dysregulated expression, leading to persistent activation of downstream signaling [...] Read more.
Anaplastic lymphoma kinase (ALK), a member of the receptor tyrosine kinase family, plays a central oncogenic role in the initiation and progression of diverse malignancies. Aberrant ALK activation generally results from structural alterations or dysregulated expression, leading to persistent activation of downstream signaling pathways that drive tumor cell proliferation, survival, and metastasis. ALK gene abnormalities predominantly encompass fusions, point mutations, and amplifications, with EML4-ALK-positive non–small cell lung cancer representing a canonical example. The advent of ALK-targeted inhibitors has constituted a major therapeutic milestone for ALK-positive tumors. From first-generation Crizotinib to third-generation Lorlatinib, successive agents have been refined for target selectivity, central nervous system penetration, and coverage of resistance-associated mutations, substantially improving patient survival and intracranial disease control. Nonetheless, the emergence of acquired resistance remains an overarching challenge, mediated by secondary kinase domain mutations, activation of bypass signaling pathways, and tumor phenotypic transformation. This review presents an integrative synthesis of ALK-targeted therapeutic developments, elucidates underlying resistance mechanisms, and surveys emerging strategies, providing a comprehensive perspective on current advances and future directions in precision management of ALK-driven malignancies. Full article
Show Figures

Figure 1

16 pages, 630 KB  
Article
Genetic Analysis of Stayability and its Relationships with Production, Conformation, Fertility and Health Traits in Holstein Cattle
by Honghong Hu, Zhaodi Xu, Liyun Han, Zhixuan Qiao, Yi Wang, Yikun Jia, Tong Mu and Yun Ma
Vet. Sci. 2025, 12(11), 1105; https://doi.org/10.3390/vetsci12111105 - 19 Nov 2025
Viewed by 519
Abstract
The objectives of this study were to estimate genetic parameters for stayability in Chinese Holstein cattle and to estimate its genetic correlations with routinely collected traits. Although knowledge and genetic breeding technologies for dairy cattle have advanced, the lifespan of dairy cows has [...] Read more.
The objectives of this study were to estimate genetic parameters for stayability in Chinese Holstein cattle and to estimate its genetic correlations with routinely collected traits. Although knowledge and genetic breeding technologies for dairy cattle have advanced, the lifespan of dairy cows has been declining, mainly due to increased production stress and associated health problems. This makes the genetic improvement of Holstein cattle crucial for sustainable production. Stayability is an indicator trait reflecting longevity, measured as the survival probability of dairy cows at specific stages. To evaluate temporal differences in herd retention, we defined 7 stayability traits as the ability of cows to remain in the herd for 36 (S36), 42 (S42), 48 (S48), 54 (S54), 60 (S60), 72 (S72), and 84 (S84) months after first calving. Data from 56,630 cows between 2011 and 2020 across 14 dairy farms in Ningxia were considered for stayability analyses. Survival analysis using non-parametric methods showed that cattle with sterility had the longest survival time, while those with abomasal displacement had the shortest survival time. The heritability estimates (±standard error) for S36, S42, S48, S54, S60, S72 and S84 were 0.048 ± 0.006, 0.063 ± 0.006, 0.074 ± 0.007, 0.099 ± 0.007, 0.115 ± 0.007, 0.088 ± 0.007, 0.118 ± 0.008, respectively. The genetic and phenotypic correlations among stayability traits ranged from 0.382 to 0.975 and from 0.090 to 0.799, respectively. Furthermore, the approximate genetic correlations between stayability and routinely collected traits (8 production, 20 conformation, 13 fertility, 13 health traits) were assessed. Stayability showed low to moderate genetic correlations with most of these traits. In summary, developing a selection index that incorporates stayability is expected to improve the longevity of dairy cows. All unfavorable genetic relationships observed between stayability and other routinely collected traits should be accounted for in a selection index, thereby enhancing the lifespan of Holstein cattle while maintaining or improving productive performance. Full article
(This article belongs to the Special Issue Advances in Animal Genetics and Sustainable Husbandry)
Show Figures

Figure 1

16 pages, 8951 KB  
Article
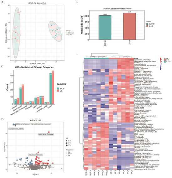
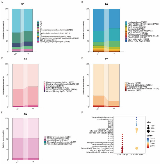
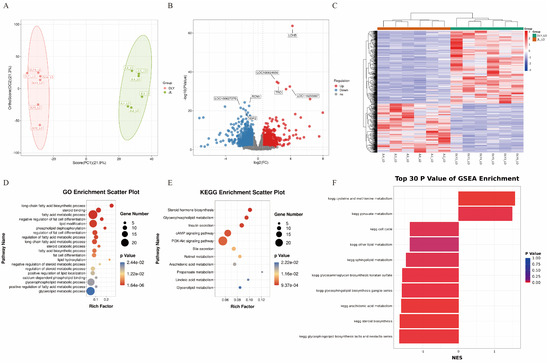
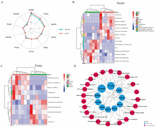
Integrative Analysis of Flavoromics, Lipidomics, and Transcriptomics Reveals the Potential Mechanisms Underlying the Unique Meat Flavor of Jianli Pigs
by Tong Chen, Sujian Lu, Jiawei Zhou, Zhong Xu, Yue Feng, Mu Qiao, Dake Chen, Zipeng Li, Hua Sun, Xianwen Peng, Shuqi Mei and Junjing Wu
Foods 2025, 14(22), 3838; https://doi.org/10.3390/foods14223838 - 10 Nov 2025
Viewed by 689
Abstract
Jianli pig (JL) is a representative Chinese local pig breed with a unique fruity flavor and excellent meat quality. However, the reasons for the unique fruity flavor of Jianli pork are still unclear. This study explored the potential genetic mechanisms by performing an [...] Read more.
Jianli pig (JL) is a representative Chinese local pig breed with a unique fruity flavor and excellent meat quality. However, the reasons for the unique fruity flavor of Jianli pork are still unclear. This study explored the potential genetic mechanisms by performing an integrative analysis of the flavoromics, lipidomics, and transcriptomics of the longissimus thoracis (LT) from JL pigs and Duroc × Landrace × Yorkshire pigs (DLY). The results indicated that the relative abundance of Acetic acid butyl ester and 3-Carene flavor compounds characterized by sweet and fruity aroma in JL pork was higher compared with DLY pigs. Lipidomics results showed that 16-carbon and 18-carbon fatty acids are important lipid precursors for the flavor of JL pork. Moreover, two clusters of functional genes correlated with 3-Carene (DCHS2, NRXN1, JAKMIP3, and TRO) and Acetic acid butyl ester (WFIKKN2, CES3, and IYD) were identified. This study enriched the limited understanding of the unique fruity flavor formation in JL pigs, provided a theoretical basis for the breeding of high-quality pig breeds, and the processing of flavorful meat products. Full article
(This article belongs to the Section Foodomics)
Show Figures

Graphical abstract

18 pages, 4485 KB  
Article
Construction of an Immunosensor Based on the Affinity DNA Functional Ligands to the Fc Segment of IgG Antibody
by Qianyu Yang, Zhiwei Liu, Xinrui Xu, Zihao Zhao, Ze Fan, Bin Du, Jianjie Xu, Jiwei Xu, Jiang Wang, Bing Liu, Xihui Mu and Zhaoyang Tong
Biosensors 2025, 15(11), 747; https://doi.org/10.3390/bios15110747 - 5 Nov 2025
Viewed by 690
Abstract
Over the past few decades, Fc fragment-conjugated proteins, such as Protein A, have been extensively utilized across a range of applications, including antibody purification, site-specific immobilization of antibodies, and the development of biosensing platforms. In this study, building upon our group prior research, [...] Read more.
Over the past few decades, Fc fragment-conjugated proteins, such as Protein A, have been extensively utilized across a range of applications, including antibody purification, site-specific immobilization of antibodies, and the development of biosensing platforms. In this study, building upon our group prior research, we designed and screened an affinity DNA functional ligand (A-DNAFL) and experimentally validated its binding affinity (KD = 6.59 × 10−8) toward mouse IgG antibodies, whose binding performance was comparable to that of protein A. Systematic evaluations were performed to assess the binding efficiency under varying pH levels and ionic strength conditions. Optimal antibody immobilization was achieved in PBST-B buffer under physiological pH 7.2–7.4 and containing approximately 154 mM Na+ and 4 mM K+. Two competitive binding assays confirmed that the A-DNAFL binds to the Fc fragment of murine IgG antibody. Furthermore, molecular docking simulations were employed to investigate the interaction mode, revealing key residues involved in binding as well as the contributions of hydrogen bonding and hydrophobic interactions to complex stabilization. Leveraging these insights, A-DNAFL was utilized as a tool for oriented immobilization of antibodies on the sensing interface, enabling the construction of an immunosensor for ricin detection. Following optimization of immobilization parameters, the biosensor exhibited a detection limit of 30.5 ng/mL with the linear regression equation is lg(Response) = 0.329 lg(Cricin) − 2.027 (N = 9, R = 0.938, p < 0.001)—representing a 64-fold improvement compared to conventional protein A-based methods. The system demonstrated robust resistance to nonspecific interference. Sensing interface reusability was also evaluated, showing only 8.55% signal reduction after two regeneration cycles, indicating that glycine effectively elutes bound antibodies while preserving sensor activity. In summary, the A-DNAFL presented in this study represents a novel antibody-directed immobilization material that serves as a promising alternative to protein A. It offers several advantages, including high modifiability, low production cost, and a relatively small molecular weight. These features collectively contribute to its broad application potential in biosensing, antibody purification, and other areas of life science research. Full article
(This article belongs to the Section Biosensors and Healthcare)
Show Figures

Figure 1

18 pages, 3694 KB  
Article
MCEE Promotes Intramuscular Fat Deposition in Pigs Through Regulating Mitochondrial Function
by Yasai Li, Xinyue Chen, Dake Chen, Junjing Wu, Tong Chen, Mu Qiao, Xianwen Peng, Shuqi Mei and Yue Feng
Animals 2025, 15(19), 2797; https://doi.org/10.3390/ani15192797 - 25 Sep 2025
Viewed by 664
Abstract
IMF is a key determinant of meat quality, influencing tenderness, juiciness and flavor, yet the mechanisms underlying its formation remain poorly understood. Previous studies performed whole-genome resequencing and GWAS on pigs with divergent IMF content, identifying MCEE as a candidate gene associated with [...] Read more.
IMF is a key determinant of meat quality, influencing tenderness, juiciness and flavor, yet the mechanisms underlying its formation remain poorly understood. Previous studies performed whole-genome resequencing and GWAS on pigs with divergent IMF content, identifying MCEE as a candidate gene associated with IMF deposition. Subsequently, gain- and loss-of-function approaches were employed to investigate the role of MCEE in porcine intramuscular preadipocytes. Here, we isolated primary preadipocytes and subjected them to adipogenic induction. The overexpression of MCEE enhanced the proliferation and adipogenic differentiation of porcine intramuscular preadipocytes, whereas its knockdown exerted the opposite effect. Transcriptomic analysis revealed that DEGs were primarily enriched in pathways related to oxidative phosphorylation, mitochondrial dysfunction-associated disorders and others. Subcellular localization prediction indicated mitochondrial targeting of MCEE, and its expression level influenced mitochondrial function, including reactive oxygen species levels, mitochondrial membrane potential and permeability transition pore opening. Collectively, MCEE regulates IMF deposition by modulating mitochondrial function, and these findings provide a potential molecular target for improving meat quality. Full article
(This article belongs to the Section Pigs)
Show Figures

Figure 1

21 pages, 2581 KB  
Review
Post-Translational Modifications in Mammalian Folliculogenesis and Ovarian Pathologies
by Dake Chen, Yue Feng, Junjing Wu, Jiawei Zhou, Zipeng Li, Mu Qiao, Tong Chen, Zhong Xu, Xianwen Peng and Shuqi Mei
Cells 2025, 14(16), 1292; https://doi.org/10.3390/cells14161292 - 20 Aug 2025
Cited by 1 | Viewed by 2091
Abstract
Post-translational modifications (PTMs) of proteins, as the core mechanism for dynamically regulating follicular development, affect the maintenance of mammalian fertility by precisely coordinating granulosa cell–oocyte interaction, metabolic reprogramming, and epigenetic remodeling. Dysregulation of these modifications directly contributes to major reproductive diseases, including polycystic [...] Read more.
Post-translational modifications (PTMs) of proteins, as the core mechanism for dynamically regulating follicular development, affect the maintenance of mammalian fertility by precisely coordinating granulosa cell–oocyte interaction, metabolic reprogramming, and epigenetic remodeling. Dysregulation of these modifications directly contributes to major reproductive diseases, including polycystic ovary syndrome (PCOS) and premature ovarian insufficiency (POI). Post-translational modifications regulate follicular development through intricate mechanisms. Thus, this review systematically synthesizes recent advances in PTMs, encompassing traditional ones such as phosphorylation, ubiquitination, and acetylation, alongside emerging modifications including lactylation, SUMOylation, and ISGylation, thereby constructing a more comprehensive PTM landscape of follicular development. Furthermore, this study dissects the molecular interaction networks of these PTMs during follicular activation, maturation, and ovulation, and uncovers the common mechanisms through which PTM dysregulation contributes to pathological conditions, including hyperandrogenism in PCOS and follicular depletion in POI. Finally, this review ultimately provides a theoretical basis for improving livestock reproductive efficiency and precise intervention in clinical ovarian diseases. Full article
Show Figures

Figure 1

14 pages, 2675 KB  
Article
Sub-ppb Methane Detection via EMD–Wavelet Adaptive Thresholding in Wavelength Modulation TDLAS: A Hybrid Denoising Approach for Trace Gas Sensing
by Tong Mu, Xing Tian, Peiren Ni, Shichao Chen, Yanan Cao and Gang Cheng
Sensors 2025, 25(16), 5167; https://doi.org/10.3390/s25165167 - 20 Aug 2025
Viewed by 1251
Abstract
Wavelength modulation-tunable diode laser absorption spectroscopy (WM-TDLAS) is a critical tool for gas detection. However, noise in second harmonic signals degrades detection performance. This study presents a hybrid denoising algorithm combining Empirical Mode Decomposition (EMD) and wavelet adaptive thresholding to enhance WM-TDLAS performance. [...] Read more.
Wavelength modulation-tunable diode laser absorption spectroscopy (WM-TDLAS) is a critical tool for gas detection. However, noise in second harmonic signals degrades detection performance. This study presents a hybrid denoising algorithm combining Empirical Mode Decomposition (EMD) and wavelet adaptive thresholding to enhance WM-TDLAS performance. The algorithm decomposes raw signals into intrinsic mode functions (IMFs) via EMD, selectively denoises high-frequency IMFs using wavelet thresholding, and reconstructs the signal while preserving spectral features. Simulation and experimental validation using the CH4 absorption spectrum at 1654 nm demonstrate that the system achieves a threefold improvement in detection precision (0.1181 ppm). Allan variance analysis revealed that the detection capability of the system was significantly enhanced, with the minimum detection limit (MDL) drastically reduced from 2.31 ppb to 0.53 ppb at 230 s integration time. This approach enhances WM-TDLAS performance without hardware modification, offering significant potential for environmental monitoring and industrial safety applications. Full article
(This article belongs to the Section Electronic Sensors)
Show Figures

Figure 1

18 pages, 5592 KB  
Article
Influence of a Diversion Pier on the Hydraulic Characteristics of an Inverted Siphon in a Long-Distance Water Conveyance Channel
by Jian Wang, Jingyu Hu, Xiaoli Yang, Lifang Lou, Tong Mu, Dongsheng Wang and Tengfei Hu
Water 2025, 17(16), 2378; https://doi.org/10.3390/w17162378 - 11 Aug 2025
Viewed by 702
Abstract
Since large-flow water diversion began in the middle route of the South-to-North Water Diversion Project, inverted siphons have experienced varying degrees of local flow pattern disorder at their inlets and outlets, resulting in a significant decline in hydraulic performance. Taking the Kuhe inverted [...] Read more.
Since large-flow water diversion began in the middle route of the South-to-North Water Diversion Project, inverted siphons have experienced varying degrees of local flow pattern disorder at their inlets and outlets, resulting in a significant decline in hydraulic performance. Taking the Kuhe inverted siphon as a case study, a combination of numerical simulation and on-site testing was used to explore the causes of flow pattern disorder at the outlet of the inverted siphon. Meanwhile, based on the actual engineering situation, the influence of the flow pattern optimization measure of installing a 5D (five times the diameter of the pier) diversion pier at the outlet of the inverted siphon on its hydraulic characteristics was studied. Research findings indicated that before the implementation of flow pattern optimization measures, the Karman vortex street phenomenon was found to occur when water flowed through the piers; the interaction of the vortex streets behind each pier led to flow pattern disorder and affected the flow capacity. After implementation of the flow pattern optimization measures, the diversion piers had a significant inhibitory effect on the formation and development of the Karman vortex street behind the piers under the dispatching and design flow conditions. The flow velocities in each vertical layer were adjusted, with a significant improvement in the flow pattern. The hydraulic loss of the Kuhe inverted siphon was reduced by 11.5 mm, or approximately 7.8%. Under the dispatching flow condition, the water diversion flow of the Kuhe inverted siphon increased by approximately 4.11%. The water diversion capacity of the structure could be effectively enhanced by adding diversion piers to the tails of the piers. This method can be widely applied in similar open-channel long-distance water diversion projects. Full article
(This article belongs to the Section Hydraulics and Hydrodynamics)
Show Figures

Figure 1

20 pages, 1087 KB  
Review
Visceral, Neural, and Immunotoxicity of Per- and Polyfluoroalkyl Substances: A Mini Review
by Pietro Martano, Samira Mahdi, Tong Zhou, Yasmin Barazandegan, Rebecca Iha, Hannah Do, Joel Burken, Paul Nam, Qingbo Yang and Ruipu Mu
Toxics 2025, 13(8), 658; https://doi.org/10.3390/toxics13080658 - 31 Jul 2025
Cited by 2 | Viewed by 2779
Abstract
Per- and polyfluoroalkyl substances (PFASs) have gained significant attention due to their widespread distribution in the environment and potential adverse health effects. While ingestion, especially through contaminated drinking water, is considered the primary route of human exposure, recent research suggests that other pathways, [...] Read more.
Per- and polyfluoroalkyl substances (PFASs) have gained significant attention due to their widespread distribution in the environment and potential adverse health effects. While ingestion, especially through contaminated drinking water, is considered the primary route of human exposure, recent research suggests that other pathways, such as inhalation and dermal absorption, also play a significant role. This review provides a concise overview of the toxicological impacts of both legacy and emerging PFASs, such as GenX and perfluorobutane sulfonic acid (PFBS), with a particular focus on their effects on the liver, kidneys, and immune and nervous systems, based on findings from recent in vivo, in vitro, and epidemiological studies. Despite the transition to PFAS alternatives, much of the existing toxicity data focus on a few legacy compounds, such as perfluorooctanoic acid (PFOA) and perfluorooctane sulfonate (PFOS), which have been linked to adverse immune outcomes, particularly in children. However, evidence for carcinogenic risk remains limited to populations with extremely high exposure levels, and data on neurodevelopmental effects remain underexplored. While epidemiological and experimental animal studies supported these findings, significant knowledge gaps persist, especially regarding emerging PFASs. Therefore, this review examines the visceral, neural, and immunotoxicity data for emerging PFASs and mixtures from recent studies. Given the known risks from well-studied PFASs, a precautionary principle should be adopted to mitigate human health risks posed by this large and diverse group of chemicals. Full article
(This article belongs to the Section Emerging Contaminants)
Show Figures

Graphical abstract

20 pages, 8392 KB  
Article
Annual Dynamic Changes in Lignin Synthesis Metabolites in Catalpa bungei ‘Jinsi’
by Chenxia Song, Yan Wang, Tao Sun, Yi Han, Yanjuan Mu, Xinyue Ji, Shuxin Zhang, Yanguo Sun, Fusheng Wu, Tao Liu, Ningning Li, Qingjun Han, Boqiang Tong, Xinghui Lu and Yizeng Lu
Metabolites 2025, 15(8), 493; https://doi.org/10.3390/metabo15080493 - 22 Jul 2025
Viewed by 789
Abstract
Background: Catalpa bungei ‘Jinsi’ has excellent wood properties and golden texture, which is widely used in producing furniture and crafts. The lignin content and structural composition often determine the use and value of wood. Hence, investigating the characteristics of the annual dynamics [...] Read more.
Background: Catalpa bungei ‘Jinsi’ has excellent wood properties and golden texture, which is widely used in producing furniture and crafts. The lignin content and structural composition often determine the use and value of wood. Hence, investigating the characteristics of the annual dynamics of lignin anabolic metabolites in C. bungei ‘Jinsi’ and analyzing their synthesis pathways are particularly important. Methods: We carried out targeted metabolomics analysis of lignin synthesis metabolites using ultra-performance liquid chromatography–tandem mass spectrometry (UPLC-MS/MS) on the xylem samples of C. bungei ‘Jinsi’ in February, April, July, October 2022, and January 2023. Results: A total of 10 lignin synthesis–related metabolites were detected: L-phenylalanine, cinnamic acid, p-coumaraldehyde, sinapic acid, p-coumaric acid, coniferaldehyde, ferulic acid, sinapaldehyde, caffeic acid, and sinapyl alcohol (annual total content from high to low). These metabolites were mainly annotated to the synthesis of secondary metabolites and phenylpropane biosynthesis. The annual total content of the 10 metabolites showed the tendency of “decreasing, then increasing, and then decreasing”. Conclusions: C. bungei ‘Jinsi’ is a typical G/S-lignin tree species, and the synthesis of G-lignin occurs earlier than that of S-lignin. The total metabolite content decreased rapidly, and the lignin anabolism process was active from April to July; the metabolites were accumulated, and the lignin anabolism process slowed down from July to October; the total metabolite content remained basically unchanged, and lignin synthesis slowed down or stagnated from October to January of the following year. This reveals the annual dynamic pattern of lignin biosynthesis, which contributes to improving the wood quality and yield of C. bungei ‘Jinsi’ and provides a theoretical basis for its targeted breeding. Full article
(This article belongs to the Special Issue Phenological Regulation of Secondary Metabolism)
Show Figures

Figure 1

16 pages, 4352 KB  
Article
Multi-Time Point Transcriptome Analysis and Functional Validation Revealed Bol4CL41 Negatively Regulates Black Rot Resistance in Cabbage
by Hongxue Ma, Siping Deng, Congcong Kong, Yulun Zhang, Tong Zhao, Jialei Ji, Yong Wang, Yangyong Zhang, Mu Zhuang, Limei Yang, Marina Lebedeva, Vasiliy Taranov, Anna M. Artemyeva, Zhiyuan Fang, Jingquan Yu, Zhangjian Hu and Honghao Lv
Int. J. Mol. Sci. 2025, 26(13), 6179; https://doi.org/10.3390/ijms26136179 - 26 Jun 2025
Viewed by 798
Abstract
4-coumarate-CoA ligase (4CL) plays a crucial role in the phenylpropanoid metabolic pathway and is a key enzyme involved in plant growth and stress responses. Black rot, caused by Xanthomonas campestris pv. campestris (Xcc) is a major bacterial disease affecting the production [...] Read more.
4-coumarate-CoA ligase (4CL) plays a crucial role in the phenylpropanoid metabolic pathway and is a key enzyme involved in plant growth and stress responses. Black rot, caused by Xanthomonas campestris pv. campestris (Xcc) is a major bacterial disease affecting the production of global cruciferous crop-like cabbage (Brassica oleracea var. capitata). However, the role of 4CL genes in cabbage resistance to black rot remains unclear. In this study, transcriptome sequencing was conducted using resistant cabbage MY and susceptible cabbage LY at 0, 6, 24, and 48 h post-inoculation. KEGG analysis identified the enrichment of the phenylpropanoid biosynthesis pathway, and significant expression changes of 4CL genes were determined through the expression heat map. Further genome-wide analysis revealed 43 Bol4CL gene family members on the cabbage genome distributed across nine chromosomes. Gene structure and protein motif analysis revealed similarities in motifs within the same evolutionary branch, but variations in gene structure. A combination of Bol4CL gene expression profiles and differentially expressed genes (DEGs) from the transcriptome identified Bol4CL41 as a key gene for further study. Inoculation of overexpressed Bol4CL41 T2 generation stably expressed cabbage seedlings demonstrated significantly larger lesion areas compared to wild type cabbage, indicating that Bol4CL41 negatively regulates resistance to black rot in cabbage. The analysis of multi-time point transcriptomes in cabbage and the functional study of the Bol4CL gene family enhance our understanding of the mechanisms underlying plant disease resistance. This provides compelling evidence and experimental support for elucidating the mechanisms of black rot resistance in cabbage. Full article
(This article belongs to the Special Issue New Insights into Plant Pathology and Abiotic Stress)
Show Figures

Figure 1

18 pages, 1070 KB  
Article
Do Regulatory Tariffs Curb Gas Flaring? Evidence from Nigeria
by Ibrahim Yayaji, Xiaoyi Mu and Tong Zhu
Gases 2025, 5(2), 10; https://doi.org/10.3390/gases5020010 - 22 May 2025
Cited by 1 | Viewed by 3863
Abstract
This study examines the impact of flare tariff adjustments on gas-flaring volumes in Nigeria. Utilising a 52-year dataset, this analysis demonstrates that the effectiveness of flare tariffs in reducing gas flaring depends on the stringency of imposed charges. To isolate this effect, this [...] Read more.
This study examines the impact of flare tariff adjustments on gas-flaring volumes in Nigeria. Utilising a 52-year dataset, this analysis demonstrates that the effectiveness of flare tariffs in reducing gas flaring depends on the stringency of imposed charges. To isolate this effect, this study distinguishes between tariff regimes implemented before and after 2018, a pivotal year marked by the introduction of substantially higher tariffs under revised regulations. The findings indicate that the pre-2018 tariffs had no statistically significant effect on gas-flaring volumes, whereas the post-2018 tariffs led to a statistically significant reduction. Specifically, the pre-2018 tariffs were associated with a negligible reduction in flaring (0.05 percentage points), which was statistically insignificant. By contrast, the post-2018 tariff regime resulted in a 9.26 percentage-point decline in flaring volumes, significant at the 1% level. Additional factors contributing to the flaring reduction include oil production levels, oil prices, and the availability of gas infrastructure. These results highlight the critical role of sufficiently stringent tariff policies in achieving substantial reductions in global gas flaring. Full article
(This article belongs to the Section Gas Emissions)
Show Figures

Figure 1

Back to TopTop