MCEE Promotes Intramuscular Fat Deposition in Pigs Through Regulating Mitochondrial Function
Simple Summary
Abstract
1. Introduction
2. Materials and Methods
2.1. Isolation, Culture and Differentiation of Preadipocytes
2.2. Immunofluorescence Staining
2.3. Plasmid Construction, Interference Fragment Synthesis and Cell Transfection
2.4. BODIPY Staining and Oil Red O Staining
2.5. RNA Extraction and Real-Time Quantitative PCR
2.6. Western Blotting
2.7. CCK-8 Assay
2.8. Apoptosis and Cell Cycle Analysis by Flow Cytometry
2.9. Subcellular Localization Prediction
2.10. Reactive Oxygen Species (ROS) Detection
2.11. Mitochondrial Membrane Potential (ΔΨm) Assay
2.12. Mitochondrial Permeability Transition Pore (mPTP) Assay
2.13. RNA-Seq
2.14. Gene Annotation and Functional Analysis
2.15. Statistical Analysis
3. Results
3.1. The Expression Pattern Analysis of MCEE
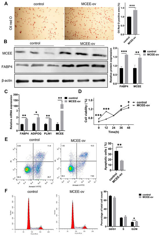
3.2. Overexpression of MCEE Promotes the Proliferation and Adipogenic Differentiation of Porcine Intramuscular Adipocytes
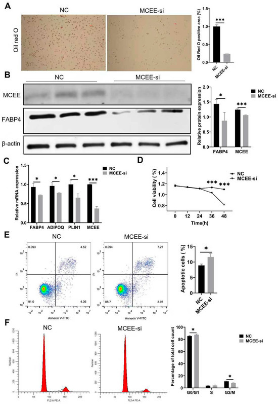
3.3. Inhibition of MCEE Suppresses the Proliferation and Adipogenic Differentiation of Porcine Intramuscular Adipocytes
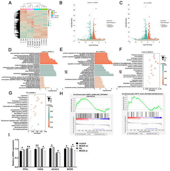
3.4. GO and KEGG Enrichment Analyses of DEGs
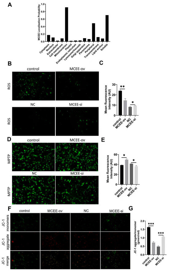
3.5. MCEE Promotes Mitochondrial Functions
4. Discussion
5. Conclusions
Supplementary Materials
Author Contributions
Funding
Institutional Review Board Statement
Informed Consent Statement
Data Availability Statement
Conflicts of Interest
References
- Xu, J.; Liu, X.; Geng, H.; Liu, R.; Li, F.; Ma, J.; Liu, M.; Liu, B.; Sun, H.; Ma, S.; et al. Alfalfa Silage Diet Improves Meat Quality by Remodeling the Intestinal Microbes of Fattening Pigs. Foods 2023, 12, 3209. [Google Scholar] [CrossRef] [PubMed]
- Yu, H.; Wang, J.; Zhang, K.; Cheng, G.; Mei, C.; Zan, L. Integrated Multi-Omics Analysis Reveals Variation in Intramuscular Fat among Muscle Locations of Qinchuan Cattle. BMC Genom. 2023, 24, 367. [Google Scholar] [CrossRef]
- Xu, S.; Zheng, W.; Zeng, Y.; Tian, X.; Xu, X. Analysis of Volatile Flavor and Lipids in Different Breeds of Pork Using Electronic Noses, GC-MS and UPLC-MS/MS. J. Chromatogr. A 2025, 1746, 465783. [Google Scholar] [CrossRef]
- Fortin, A.; Robertson, W.M.; Tong, A.K.W. The Eating Quality of Canadian Pork and Its Relationship with Intramuscular Fat. Meat Sci. 2005, 69, 297–305. [Google Scholar] [CrossRef] [PubMed]
- Wen, Y.; Li, S.; Bao, G.; Wang, J.; Liu, X.; Hu, J.; Zhao, F.; Zhao, Z.; Shi, B.; Luo, Y. Comparative Transcriptome Analysis Reveals the Mechanism Associated with Dynamic Changes in Meat Quality of the Longissimus Thoracis Muscle in Tibetan Sheep at Different Growth Stages. Front. Vet. Sci. 2022, 9, 926725. [Google Scholar] [CrossRef] [PubMed]
- Zheng, C.; Song, B.; Guo, Q.; Zheng, J.; Li, F.; Duan, Y.; Peng, C. Alterations of the Muscular Fatty Acid Composition and Serum Metabolome in Bama Xiang Mini-Pigs Exposed to Dietary Beta-Hydroxy Beta-Methyl Butyrate. Animals 2021, 11, 1190. [Google Scholar] [CrossRef]
- Yi, W.; Huang, Q.; Wang, Y.; Shan, T. Lipo-Nutritional Quality of Pork: The Lipid Composition, Regulation, and Molecular Mechanisms of Fatty Acid Deposition. Anim. Nutr. 2023, 13, 373–385. [Google Scholar] [CrossRef]
- Segura, J.; Cambero, M.I.; Cámara, L.; Loriente, C.; Mateos, G.G.; López-Bote, C.J. Effect of Sex, Dietary Glycerol or Dietary Fat during Late Fattening, on Fatty Acid Composition and Positional Distribution of Fatty Acids within the Triglyceride in Pigs. Animal 2015, 9, 1904–1911. [Google Scholar] [CrossRef][Green Version]
- Li, G.; Fang, X.; Liu, Y.; Lu, X.; Liu, Y.; Li, Y.; Zhao, Z.; Liu, B.; Yang, R. Lipid Regulatory Element Interact with CD44 on Mitochondrial Bioenergetics in Bovine Adipocyte Differentiation and Lipometabolism. J. Agric. Food Chem. 2024, 72, 17481–17498. [Google Scholar] [CrossRef]
- Hong, J.; Raza, S.H.A.; Ma, H.; Cao, W.; Chong, Y.; Wu, J.; Xi, D.; Deng, W. Multiple Omics Analysis Reveals the Regulation of SIRT5 on Mitochondrial Function and Lipid Metabolism during the Differentiation of Bovine Preadipocytes. Genomics 2024, 116, 110773. [Google Scholar] [CrossRef]
- Duan, Y.; Zhang, L.; Li, F.; Guo, Q.; Long, C.; Yin, Y.; Kong, X.; Peng, M.; Wang, W. β-Hydroxy-β-Methylbutyrate Modulates Lipid Metabolism in Adipose Tissues of Growing Pigs. Food Funct. 2018, 9, 4836–4846. [Google Scholar] [CrossRef] [PubMed]
- Farrera, D.O.; Galligan, J.J. The Human Glyoxalase Gene Family in Health and Disease. Chem. Res. Toxicol. 2022, 35, 1766–1776. [Google Scholar] [CrossRef]
- McCarthy, A.A.; Baker, H.M.; Shewry, S.C.; Patchett, M.L.; Baker, E.N. Crystal Structure of Methylmalonyl-Coenzyme a Epimerase from P. Shermanii: A Novel Enzymatic Function on an Ancient Metal Binding Scaffold. Structure 2001, 9, 637–646. [Google Scholar] [CrossRef] [PubMed]
- Heuberger, K.; Bailey, H.J.; Burda, P.; Chaikuad, A.; Krysztofinska, E.; Suormala, T.; Bürer, C.; Lutz, S.; Fowler, B.; Froese, D.S.; et al. Genetic, Structural, and Functional Analysis of Pathogenic Variations Causing Methylmalonyl-CoA Epimerase Deficiency. Biochim. Biophys. Acta Mol. Basis Dis. 2019, 1865, 1265–1272. [Google Scholar] [CrossRef]
- Wang, G.; Zhang, J.; Wu, S.; Qin, S.; Zheng, Y.; Xia, C.; Geng, H.; Yao, J.; Deng, L. The Mechanistic Target of Rapamycin Complex 1 Pathway Involved in Hepatic Gluconeogenesis through Peroxisome-Proliferator-Activated Receptor γ Coactivator-1 α. Anim. Nutr. 2022, 11, 121–131. [Google Scholar] [CrossRef]
- Yagoubi, Y.; Smeti, S.; Mekki, I.; Bertolín, J.R.; Ripoll, G.; Joy, M.; Mahouachi, M.; Atti, N. Fatty Acid Profile of Muscles and Adipose Tissues of Fat-Tail Barbarine Lambs as Affected by Rosemary Residue Intake. Arch. Anim. Breed. 2020, 63, 431–439. [Google Scholar] [CrossRef]
- Schönfeld, P.; Wojtczak, L. Short- and Medium-Chain Fatty Acids in Energy Metabolism: The Cellular Perspective. J. Lipid Res. 2016, 57, 943–954. [Google Scholar] [CrossRef]
- Jiang, Q.; Sun, B.; Liu, Q.; Cai, M.; Wu, R.; Wang, F.; Yao, Y.; Wang, Y.; Wang, X. MTCH2 Promotes Adipogenesis in Intramuscular Preadipocytes via an m6A-YTHDF1-Dependent Mechanism. FASEB J. 2019, 33, 2971–2981. [Google Scholar] [CrossRef]
- Eldeeb, M.A.; Thomas, R.A.; Ragheb, M.A.; Fallahi, A.; Fon, E.A. Mitochondrial Quality Control in Health and in Parkinson’s Disease. Physiol. Rev. 2022, 102, 1721–1755. [Google Scholar] [CrossRef] [PubMed]
- Lai, M.-Y.; Li, J.; Zhang, X.-X.; Wu, W.; Li, Z.-P.; Sun, Z.-X.; Zhao, M.-Y.; Yang, D.-M.; Wang, D.-D.; Li, W.; et al. SARM1 Participates in Axonal Degeneration and Mitochondrial Dysfunction in Prion Disease. Neural Regen. Res. 2022, 17, 2293–2299. [Google Scholar] [CrossRef]
- Liu, C.; Fu, Z.; Wu, S.; Wang, X.; Zhang, S.; Chu, C.; Hong, Y.; Wu, W.; Chen, S.; Jiang, Y.; et al. Mitochondrial HSF1 Triggers Mitochondrial Dysfunction and Neurodegeneration in Huntington’s Disease. EMBO Mol. Med. 2022, 14, e15851. [Google Scholar] [CrossRef]
- Sun, J.; Xie, F.; Wang, J.; Luo, J.; Chen, T.; Jiang, Q.; Xi, Q.; Liu, G.E.; Zhang, Y. Integrated Meta-Omics Reveals the Regulatory Landscape Involved in Lipid Metabolism between Pig Breeds. Microbiome 2024, 12, 33. [Google Scholar] [CrossRef]
- Cardaci, T.D.; VanderVeen, B.N.; Bullard, B.M.; McDonald, S.J.; Unger, C.A.; Enos, R.T.; Fan, D.; Velázquez, K.T.; Frizzell, N.; Spangenburg, E.E.; et al. Obesity Worsens Mitochondrial Quality Control and Does Not Protect against Skeletal Muscle Wasting in Murine Cancer Cachexia. J. Cachexia Sarcopeni 2024, 15, 124–137. [Google Scholar] [CrossRef]
- Li, S.; Raza, S.H.A.; Zhao, C.; Cheng, G.; Zan, L. Overexpression of PLIN1 Promotes Lipid Metabolism in Bovine Adipocytes. Animals 2020, 10, 1944. [Google Scholar] [CrossRef] [PubMed]
- Liu, R.; Liu, X.; Bai, X.; Xiao, C.; Dong, Y. Different expression of lipid metabolism-related genes in Shandong black cattle and Luxi cattle based on transcriptome analysis. Sci. Rep. 2020, 10, 21915. [Google Scholar] [CrossRef] [PubMed]
- Blank, H.M.; Maitra, N.; Polymenis, M. Lipid Biosynthesis: When the Cell Cycle Meets Protein Synthesis? Cell Cycle 2017, 16, 905–906. [Google Scholar] [CrossRef]
- Haczeyni, F.; Bell-Anderson, K.S.; Farrell, G.C. Causes and Mechanisms of Adipocyte Enlargement and Adipose Expansion. Obes. Rev. 2018, 19, 406–420. [Google Scholar] [CrossRef]
- Subedi, A.; Liu, Q.; Ayyathan, D.M.; Sharon, D.; Cathelin, S.; Hosseini, M.; Xu, C.; Voisin, V.; Bader, G.D.; D’Alessandro, A.; et al. Nicotinamide Phosphoribosyltransferase Inhibitors Selectively Induce Apoptosis of AML Stem Cells by Disrupting Lipid Homeostasis. Cell Stem Cell 2021, 28, 1851–1867. [Google Scholar] [CrossRef]
- Ruijtenberg, S.; van den Heuvel, S. Coordinating Cell Proliferation and Differentiation: Antagonism between Cell Cycle Regulators and Cell Type-Specific Gene Expression. Cell Cycle 2016, 15, 196–212. [Google Scholar] [CrossRef] [PubMed]
- Liu, J.; Lu, W.; Shi, B.; Klein, S.; Su, X. Peroxisomal Regulation of Redox Homeostasis and Adipocyte Metabolism. Redox Biol. 2019, 24, 101167. [Google Scholar] [CrossRef]
- Zong, H.; Ren, J.M.; Young, L.H.; Pypaert, M.; Mu, J.; Birnbaum, M.J.; Shulman, G.I. AMP Kinase Is Required for Mitochondrial Biogenesis in Skeletal Muscle in Response to Chronic Energy Deprivation. Proc. Natl. Acad. Sci. USA 2002, 99, 15983–15987. [Google Scholar] [CrossRef]
- Cetrullo, S.; D’Adamo, S.; Tantini, B.; Borzi, R.M.; Flamigni, F. mTOR, AMPK, and Sirt1: Key Players in Metabolic Stress Management. Crit. Rev. Eukaryot. Gene Expr. 2015, 25, 59–75. [Google Scholar] [CrossRef]
- Wang, S.; Song, P.; Zou, M.-H. AMP-Activated Protein Kinase, Stress Responses and Cardiovascular Diseases. Clin. Sci. 2012, 122, 555–573. [Google Scholar] [CrossRef]
- Przygrodzka, E.; Monaco, C.F.; Plewes, M.R.; Li, G.; Wood, J.R.; Cupp, A.S.; Davis, J.S. Protein Kinase A and 5’ AMP-Activated Protein Kinase Signaling Pathways Exert Opposite Effects on Induction of Autophagy in Luteal Cells. Front. Cell Dev. Biol. 2021, 9, 723563. [Google Scholar] [CrossRef]
- Herzig, S.; Shaw, R.J. AMPK: Guardian of Metabolism and Mitochondrial Homeostasis. Nat. Rev. Mol. Cell Biol. 2018, 19, 121–135. [Google Scholar] [CrossRef] [PubMed]
- Morelli, E.; Ribeiro, C.F.; Rodrigues, S.D.; Gao, C.; Socciarelli, F.; Maisano, D.; Favasuli, V.; Liu, N.; Todoerti, K.; Chakraborty, C.; et al. Targeting Acetyl-CoA Carboxylase Suppresses de Novo Lipogenesis and Tumor Cell Growth in Multiple Myeloma. Clin. Cancer Res. 2025, 31, 1975–1987. [Google Scholar] [CrossRef]
- Horton, J.D.; Goldstein, J.L.; Brown, M.S. SREBPs: Activators of the Complete Program of Cholesterol and Fatty Acid Synthesis in the Liver. J. Clin. Investig. 2002, 109, 1125–1131. [Google Scholar] [CrossRef]
- Zhao, R.-Z.; Jiang, S.; Zhang, L.; Yu, Z.-B. Mitochondrial Electron Transport Chain, ROS Generation and Uncoupling (Review). Int. J. Mol. Med. 2019, 44, 3–15. [Google Scholar] [CrossRef]
- Tormos, K.V.; Anso, E.; Hamanaka, R.B.; Eisenbart, J.; Joseph, J.; Kalyanaraman, B.; Chandel, N.S. Mitochondrial Complex III ROS Regulate Adipocyte Differentiation. Cell Metab. 2011, 14, 537–544. [Google Scholar] [CrossRef] [PubMed]
- Bround, M.J.; Bers, D.M.; Molkentin, J.D. A 20/20 View of ANT Function in Mitochondrial Biology and Necrotic Cell Death. J. Mol. Cell Cardiol. 2020, 144, A3–A13. [Google Scholar] [CrossRef] [PubMed]





| Gene | Primer Sequences |
|---|---|
| MCEE | Forward 5′-TCCTGCTGAGAACGATGGAAG-3′ |
| Reverse 5′-GATTGAGTCGCCCCAGGTTC-3′ | |
| ADIPOQ | Forward 5′-ATGTCTACCGTTCAGCATTCA-3′ |
| Reverse 5′-GAGTACAGCCTTGTCCTTCTTG-3′ | |
| FABP4 | Forward 5′-AAATACTGAGATTGCCTTCA-3′ |
| Reverse 5′-ACATTCCACCACCAACTTAT-3′ | |
| PLIN1 | Forward 5′-CCCTGGTGGCGTCTGTATG-3′ |
| Reverse 5′-GGAGGCGGGTGGAGATTGT-3′ | |
| FASN | Forward 5′-CGTTGGGTCGACTCACTGAA-3′ |
| Reverse 5′-GAGACAGTTCACCATGCCCA-3′ | |
| ACACA | Forward 5′-GGGAACATCCCCACGCTAAA-3′ |
| Reverse 5′-GAAAGAGACCATTCCGCCCA-3′ | |
| PKFL | Forward 5′-ATGGCTACCGTGGACCTGGAGAA-3′ |
| Reverse 5′-TTGATGTTCTCGCCTCCTTCC-3′ | |
| MTOR | Forward 5′-GACGGATTCCTACTCTGCCG-3′ |
| Reverse 5′-TTTAGGGCCTCCGGTTTCAC-3′ | |
| β-actin | Forward 5′-CTGGCACCACACCTTCTACAA-3′ |
| Reverse 5′-GTGTTGAAGGTCTCGAACATGAT-3′ |
Disclaimer/Publisher’s Note: The statements, opinions and data contained in all publications are solely those of the individual author(s) and contributor(s) and not of MDPI and/or the editor(s). MDPI and/or the editor(s) disclaim responsibility for any injury to people or property resulting from any ideas, methods, instructions or products referred to in the content. |
© 2025 by the authors. Licensee MDPI, Basel, Switzerland. This article is an open access article distributed under the terms and conditions of the Creative Commons Attribution (CC BY) license (https://creativecommons.org/licenses/by/4.0/).
Share and Cite
Li, Y.; Chen, X.; Chen, D.; Wu, J.; Chen, T.; Qiao, M.; Peng, X.; Mei, S.; Feng, Y. MCEE Promotes Intramuscular Fat Deposition in Pigs Through Regulating Mitochondrial Function. Animals 2025, 15, 2797. https://doi.org/10.3390/ani15192797
Li Y, Chen X, Chen D, Wu J, Chen T, Qiao M, Peng X, Mei S, Feng Y. MCEE Promotes Intramuscular Fat Deposition in Pigs Through Regulating Mitochondrial Function. Animals. 2025; 15(19):2797. https://doi.org/10.3390/ani15192797
Chicago/Turabian StyleLi, Yasai, Xinyue Chen, Dake Chen, Junjing Wu, Tong Chen, Mu Qiao, Xianwen Peng, Shuqi Mei, and Yue Feng. 2025. "MCEE Promotes Intramuscular Fat Deposition in Pigs Through Regulating Mitochondrial Function" Animals 15, no. 19: 2797. https://doi.org/10.3390/ani15192797
APA StyleLi, Y., Chen, X., Chen, D., Wu, J., Chen, T., Qiao, M., Peng, X., Mei, S., & Feng, Y. (2025). MCEE Promotes Intramuscular Fat Deposition in Pigs Through Regulating Mitochondrial Function. Animals, 15(19), 2797. https://doi.org/10.3390/ani15192797

