Sign in to use this feature.

Years

Between: -

Subjects

remove_circle_outline
remove_circle_outline
remove_circle_outline
remove_circle_outline
remove_circle_outline
remove_circle_outline
remove_circle_outline
remove_circle_outline
remove_circle_outline

Journals

remove_circle_outline
remove_circle_outline
remove_circle_outline
remove_circle_outline
remove_circle_outline
remove_circle_outline
remove_circle_outline

Article Types

Countries / Regions

remove_circle_outline
remove_circle_outline
remove_circle_outline
remove_circle_outline
remove_circle_outline
remove_circle_outline
remove_circle_outline
remove_circle_outline

Search Results (4,078)

Search Parameters:
Keywords = Microgrids

Order results
Result details
Results per page
Select all
Export citation of selected articles as:
19 pages, 3891 KB  
Article
Harmonic Power Sharing Control Method for Microgrid Inverters Based on Disturbance Virtual Impedance
by Fei Chang, Genglun Song, Shubao Li, Bao Li, Zinan Lou, Yufei Liang, Danyang Wang and Yan Zhang
Energies 2026, 19(4), 1015; https://doi.org/10.3390/en19041015 (registering DOI) - 14 Feb 2026
Abstract
Parallel inverter systems constitute the fundamental units of AC microgrids and distributed renewable energy generation systems, wherein accurate power sharing among units represents a critical challenge for stable operation. Conventional droop control fails to share the harmonic power in proportionality to the capacity [...] Read more.
Parallel inverter systems constitute the fundamental units of AC microgrids and distributed renewable energy generation systems, wherein accurate power sharing among units represents a critical challenge for stable operation. Conventional droop control fails to share the harmonic power in proportionality to the capacity of inverters due to disparities on line impedance, leading to circulating currents, degraded power quality, and reduced system load capability. To address these issues, this paper proposes a harmonic power-sharing control strategy based on perturbative virtual impedance injection. Under the premise that fundamental power sharing according to capacity ratios has been ensured, the strategy first converts the harmonic power information of each inverter into a small-signal perturbation, which is injected into the virtual impedance of its fundamental control loop. Subsequently, by detecting the resulting variations in fundamental power coefficients induced by this perturbation, a closed-loop feedback is constructed to adaptively adjust the virtual impedance value of each inverter at harmonic frequencies. This adjustment enables the automatic matching of the harmonic power distribution ratio to the inverter capacity ratio, ultimately achieving precise harmonic power sharing. The proposed strategy operates without requiring inter-unit communication links or sampling the voltage at the common coupling point, relying solely on local information, thereby enhancing system reliability. Finally, the effectiveness of the proposed control strategy in achieving harmonic power sharing under conditions of line impedance mismatch is validated through an RT-LAB hardware-in-the-loop platform. Full article
(This article belongs to the Section A1: Smart Grids and Microgrids)
Show Figures

Figure 1

23 pages, 2760 KB  
Proceeding Paper
Optimizing Distribution System Using Prosumer-Centric Microgrids with Integrated Renewable Energy Sources and Hybrid Energy Storage System
by Djamel Selkim, Nour El Yakine Kouba and Amirouche Nait-Seghir
Eng. Proc. 2025, 117(1), 52; https://doi.org/10.3390/engproc2025117052 (registering DOI) - 14 Feb 2026
Abstract
The increasing penetration of distributed renewable energy resources and the emergence of prosumers are reshaping the operational landscape of distribution grids. This work proposes a comprehensive prosumer-centric control and coordination framework integrated into the IEEE 33-bus radial distribution feeder. Selected buses are modeled [...] Read more.
The increasing penetration of distributed renewable energy resources and the emergence of prosumers are reshaping the operational landscape of distribution grids. This work proposes a comprehensive prosumer-centric control and coordination framework integrated into the IEEE 33-bus radial distribution feeder. Selected buses are modeled as aggregated prosumer nodes equipped with photovoltaic (PV) generation, wind turbines, oncentrated solar power (CSP), a hybrid energy storage system (HESS) including redox flow batteries (RFBs), superconducting magnetic energy storage (SMES), and fuel cells (FCs), as well as electric vehicle (EV) fleets. A hierarchical power management strategy is developed, combining a decentralized fuzzy logic controller for real-time dispatch with a Particle Swarm Optimization (PSO) layer that tunes membership functions and rule weights to enhance system stability and renewable utilization. Time-series simulations are conducted to evaluate the impact of prosumer integration on network performance. The results show a significant improvement in the voltage profile across all buses, particularly at downstream nodes, highlighting the effectiveness of distributed renewable injections and coordinated storage management. The proposed framework illustrates the potential of clustered prosumers to support voltage stability, improve grid operation and enable high-renewable penetration in distribution networks. Full article
Show Figures

Figure 1

20 pages, 3692 KB  
Article
Triple-Voltage Gain and Self-Balancing in a New Switched-Capacitor Seven-Level Inverter for Microgrid Integration
by Mohamed Salem, Mahmood Swadi, Anna Richelli, Yevgeniy Muralev and Faisal A. Mohamed
Energies 2026, 19(4), 1001; https://doi.org/10.3390/en19041001 - 13 Feb 2026
Abstract
In the context of power electronic interfaces in photovoltaic (PV), fuel cell, battery, and microgrid applications, the low output voltage of the DC source necessitates a voltage-boosting inverter. This paper proposes a single-source seven-level switched-capacitor boost inverter, particularly for low-voltage applications. The proposed [...] Read more.
In the context of power electronic interfaces in photovoltaic (PV), fuel cell, battery, and microgrid applications, the low output voltage of the DC source necessitates a voltage-boosting inverter. This paper proposes a single-source seven-level switched-capacitor boost inverter, particularly for low-voltage applications. The proposed inverter has the capability to produce seven different output voltage levels, i.e., intermediate boosted levels, with a total gain of three times the input voltage. The inverter has the advantage of a reduced number of power switches, diodes, and a switched-capacitor unit, which allows for single-stage operation without the need for a second DC-DC converter. The operating principle of the proposed inverter is explained in detail with a complete switching state analysis, conduction path analysis, and output voltage generation. The capacitor size is calculated using a charge balance-based equation. The self-balancing capability is validated for mismatched initial voltages with a bounded steady-state ripple. To evaluate the performance of the proposed inverter in a more realistic scenario, the effects of non-ideal device characteristics are considered, and the efficiency of the inverter is estimated using a loss model. A predictive current control technique is applied to control the output current under inductive load conditions. The simulation results obtained in MATLAB/Simulink software validate the proper seven-level operation of the inverter, the self-balancing capability of the capacitors, improved output waveform quality, and current control. The proposed inverter can be extended to grid-connected applications, where conventional output filters can be applied to meet the harmonic standards. Full article
(This article belongs to the Special Issue Advances in Power Converters and Inverters)
Show Figures

Figure 1

20 pages, 2983 KB  
Review
A Review of Dynamic Power Allocation Strategies for Hybrid Power Supply Systems: From Ground-Based Microgrids to More Electric Aircraft
by Guihua Liu, Ye Tao, Xinyu Wang and Kun Liu
Energies 2026, 19(4), 997; https://doi.org/10.3390/en19040997 - 13 Feb 2026
Abstract
The evolution of Hybrid Power Supply Systems (HPSSs) has extended from ground-based microgrids to the safety-critical domain of More Electric Aircraft (MEA). This paper presents a comprehensive review of dynamic power allocation strategies, bridging the gap between mature ground-based control theories and the [...] Read more.
The evolution of Hybrid Power Supply Systems (HPSSs) has extended from ground-based microgrids to the safety-critical domain of More Electric Aircraft (MEA). This paper presents a comprehensive review of dynamic power allocation strategies, bridging the gap between mature ground-based control theories and the stringent operational requirements of aerospace systems. Strategies are systematically classified into centralized, decentralized, and distributed architectures based on control structures. Evaluations indicate that centralized strategies, while effective in microgrids, achieve global optimality but face reliability constraints in airborne environments. In contrast, decentralized strategies based on virtual impedance ensure the high reliability and “plug-and-play” modularity essential for avionics yet often yield suboptimal coordination. Consequently, distributed cooperative control is identified as the most promising paradigm to bridge this gap, synthesizing optimization with fault tolerance. Finally, critical challenges in adapting these technologies to aviation—spanning algorithmic determinism and airworthiness certification—are discussed, and future trends in hybrid intelligence and digital twin-based verification are outlined for next-generation airborne energy systems. Full article
(This article belongs to the Special Issue Advanced Control Strategies for Power Converters and Microgrids)
Show Figures

Figure 1

54 pages, 3171 KB  
Review
Can Residential BESS-Powered Accessory Dwelling Units (ADUs) Relieve California’s Housing and Energy Crisis?
by Bowen He
Energies 2026, 19(4), 976; https://doi.org/10.3390/en19040976 - 12 Feb 2026
Abstract
California is currently navigating the confluence of two acute systemic challenges: a chronic housing affordability deficit and increasing grid instability driven by climate-induced volatility and the aggressive transition to variable renewable energy. This review posits that the answer lies in a novel technology [...] Read more.
California is currently navigating the confluence of two acute systemic challenges: a chronic housing affordability deficit and increasing grid instability driven by climate-induced volatility and the aggressive transition to variable renewable energy. This review posits that the answer lies in a novel technology convergence: the strategic integration of Accessory Dwelling Units (ADUs) with residential Battery Energy Storage Systems (BESSs) utilizing the “Photovoltaic-Energy Storage-Direct Current-Flexibility” (PEDF) architecture. We identify this ADU + BESS + PEDF nexus as a critical innovation that transforms the dwelling unit from a passive consumption endpoint into an active highly efficient DC-coupled “prosumer” node capable of providing critical grid services. Unlike traditional AC-coupled systems, the PEDF framework minimizes conversion losses and maximizes grid-interactive flexibility, establishing the ADU as a decentralized asset for grid stabilization. To validate this paradigm, I employ a stochastic financial simulation using the RShiny framework to assess the economic viability of prefabrication-based deployment strategies under Senate Bill 9 (SB 9) provisions for three investment scenarios: Acquisition-to-Rent, Acquisition–Development–Resale, and Long-Term-Asset-Retention. Benchmarked against a baseline of traditional in situ constructions globally, our results indicate that modular prefabrication reduces project timelines by 30–50% and cradle-to-site embodied carbon by up to 47%. Furthermore, financial modelling—benchmarked at a 7.5% nominal discount rate without discretionary state incentives—confirms that “Acquisition–Development–Resale” strategies yield Internal Rates of Return (IRR) exceeding 20%, while “Long-Term-Asset-Retention” achieves stabilized positive cash flow, validating the economic competitiveness of sustainable densification. Despite identifying implementation barriers—specifically the “split-incentive” dilemma in rental markets and emerging data sovereignty constraints—this review concludes that the BESS-powered PEDF-architecture ADU represents the fundamental atomic unit of a resilient, low-carbon urban dwelling infrastructure, necessitating aligned policy support to achieve scalable deployment. Full article
(This article belongs to the Section F2: Distributed Energy System)
Show Figures

Figure 1

31 pages, 1411 KB  
Article
Practical Considerations for the Development of Two-Stage Deterministic EMS (Cloud–Edge) to Mitigate Forecast Error Impact on the Objective Function
by Gregorio Fernández, J. F. Sanz Osorio, Roberto Rocca, Luis Luengo-Baranguan and Miguel Torres
Appl. Sci. 2026, 16(4), 1844; https://doi.org/10.3390/app16041844 - 12 Feb 2026
Abstract
The growing penetration of Distributed Energy Resources (DERs)—such as photovoltaic generation, battery energy storage, electric vehicles, hydrogen technologies and flexible loads—requires advanced Energy Management Systems (EMS) capable of coordinating their operation and leveraging controllability to optimize microgrid performance and enable flexibility provision to [...] Read more.
The growing penetration of Distributed Energy Resources (DERs)—such as photovoltaic generation, battery energy storage, electric vehicles, hydrogen technologies and flexible loads—requires advanced Energy Management Systems (EMS) capable of coordinating their operation and leveraging controllability to optimize microgrid performance and enable flexibility provision to the grid. When the physical, electrical, and economic system model is properly defined, the main sources of performance degradation typically arise from forecast uncertainty and temporal discretization effects, which propagate into sub-optimal schedules and infeasible setpoints. This paper proposes and tests a two-stage deterministic EMS architecture featuring rolling-horizon planning at an upper layer and fast local setpoint adaptation at a lower layer, jointly to reduce the impact of forecast errors and other uncertainties on the objective function. The first stage can be deployed either on the edge or in the cloud, depending on computational requirements, whereas the second stage is executed locally, close to the physical assets, to ensure timely corrective action. In the simulated cloud-executed planning case, moving from hourly to 15 min granularity improves the objective value from −49.39€ to −72.12€, corresponding to an approximate 46% reduction in operating cost. In our case study, the proposed second-stage local adaptation can reduce the mean absolute error (MAE) of the EMS performance loss by approximately 50% compared with applying the first-stage schedule without local correction. Results show that this two-stage hierarchical EMS effectively limits objective-function degradation while preserving operational efficiency and robustness. Full article
Show Figures

Figure 1

20 pages, 730 KB  
Article
Fault-Tolerant Model Predictive Control with Discrete-Time Linear Kalman Filter for Frequency Regulation of Shipboard Microgrids
by Omid Mofid and Mahdi Khodayar
Energies 2026, 19(4), 967; https://doi.org/10.3390/en19040967 - 12 Feb 2026
Viewed by 2
Abstract
In this paper, frequency control of shipboard microgrids is achieved in the presence of measurement noise, dynamic uncertainty, and actuator faults. Measurement noise arises from incorrect signal processing, electromagnetic interference, converter switching dynamics, mechanical vibrations from propulsion and generators, and transients caused by [...] Read more.
In this paper, frequency control of shipboard microgrids is achieved in the presence of measurement noise, dynamic uncertainty, and actuator faults. Measurement noise arises from incorrect signal processing, electromagnetic interference, converter switching dynamics, mechanical vibrations from propulsion and generators, and transients caused by sudden changes in load or generation. Actuator faults are caused by intense mechanical vibrations, temperature-induced stress, degradation of power electronic devices, communication latency, and wear or saturation in fuel injection and governor components. To regulate the frequency deviation under these challenges, a cross-entropy-based fault-tolerant model predictive control method, utilizing a discrete-time linear Kalman filter, is developed. Firstly, the discrete-time linear Kalman filter ensures that uncertain states of the shipboard microgrids are measurable in a noisy environment. Afterward, the model predictive control scheme is employed to obtain an optimal control input based on the measurable states. This controller ensures the frequency regulation of shipboard microgrids in the presence of measurement noise. Furthermore, a fault-tolerant control technique that utilizes the concept of cross-entropy is extended to provide a robust controller that verifies the frequency regulation of shipboard microgrids with actuator faults. To demonstrate the stability of the closed-loop system of the shipboard microgrids based on the proposed controller, considering the effects of measurement noise, state uncertainty, and actuator faults, the Lyapunov stability concept is employed. Finally, simulation results in MATLAB/Simulink R2025b are provided to show that the proposed control method for frequency regulation in renewable shipboard microgrids is both effective and practicable. Full article
(This article belongs to the Special Issue Advanced Grid Integration with Power Electronics: 2nd Edition)
Show Figures

Figure 1

41 pages, 5992 KB  
Article
Student Psychological Optimization Algorithm Based on Teaching and Learning for Global Optimization Problems and Optimal Scheduling Problems
by Minnan Chen, Yinghao Wang and Mingfei Jin
Symmetry 2026, 18(2), 341; https://doi.org/10.3390/sym18020341 - 12 Feb 2026
Viewed by 24
Abstract
To overcome the limitations of the standard Student Psychology-Based Optimization (SPBO) algorithm, such as strategy homogeneity, insufficient elite-guided diversity, and inefficient evolution of low-quality individuals, this paper proposes a Hierarchical Teaching–Learning Enhanced Student Psychology-Based Optimization (HTL-SPBO) algorithm. The proposed method introduces a fitness-based [...] Read more.
To overcome the limitations of the standard Student Psychology-Based Optimization (SPBO) algorithm, such as strategy homogeneity, insufficient elite-guided diversity, and inefficient evolution of low-quality individuals, this paper proposes a Hierarchical Teaching–Learning Enhanced Student Psychology-Based Optimization (HTL-SPBO) algorithm. The proposed method introduces a fitness-based three-layer teaching mechanism to realize differentiated learning behaviors for individuals with different evolutionary states. In addition, a multi-elite mentor pool strategy is employed to generalize elite guidance and alleviate premature convergence, while an elite-neighborhood-guided restart mechanism is designed to improve the evolutionary efficiency of poorly performing individuals. The effectiveness of HTL-SPBO is comprehensively evaluated on the CEC2017 and CEC2022 benchmark test suites under multiple dimensional settings. Experimental results demonstrate that HTL-SPBO achieves superior performance in terms of convergence accuracy, convergence speed, and robustness when compared with several State-of-the-Art optimization algorithms. The convergence behavior shows that the proposed algorithm is capable of rapid early-stage exploration followed by stable and accurate exploitation in later iterations. Furthermore, HTL-SPBO is applied to an optimal scheduling problem for a grid-connected microgrid to verify its practical applicability. The results indicate that HTL-SPBO attains the lowest average operating cost while maintaining small performance variance across multiple independent runs, highlighting its effectiveness and stability in solving complex engineering optimization problems. Overall, the proposed HTL-SPBO provides a robust and efficient optimization framework and exhibits strong potential for application in large-scale and real-world optimization scenarios. Full article
29 pages, 10948 KB  
Article
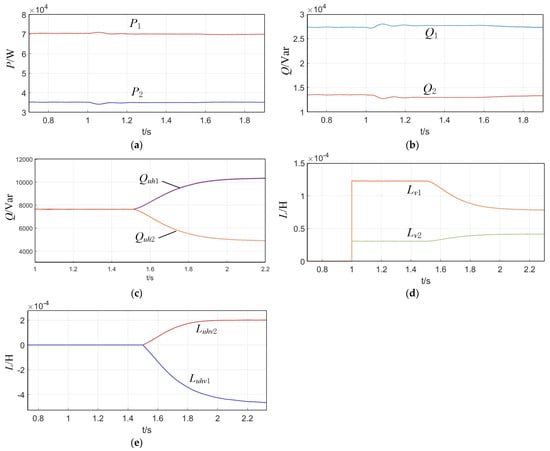
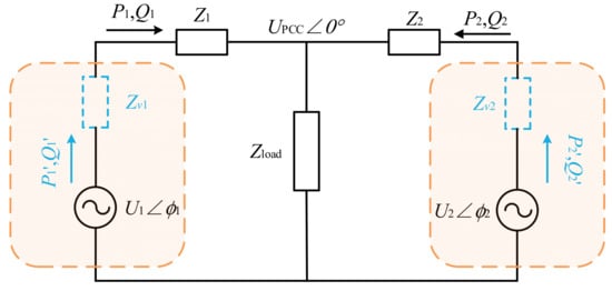
A Grid-Forming Energy-Storage-Based Flexible Interconnection System for Microgrids in Remote Regions
by Zhenyu Zhao, Xinyue Chen, Yanlin Wu, Fengxin Diao, Xinyu Wang, Yuehang Zhao, Yonghui Liu and Yue Wang
Energies 2026, 19(4), 944; https://doi.org/10.3390/en19040944 - 11 Feb 2026
Viewed by 49
Abstract
Local renewable energy microgrids in remote regions are typically characterized by high renewable energy penetration and weak grid-interconnection channels. These features lead to insufficient inertia and poor stability in both the microgrid and the AC main grid, with a failure to meet the [...] Read more.
Local renewable energy microgrids in remote regions are typically characterized by high renewable energy penetration and weak grid-interconnection channels. These features lead to insufficient inertia and poor stability in both the microgrid and the AC main grid, with a failure to meet the power supply demands of microgrid loads. Conventional grid-forming converters or flexible interconnection devices have limited optional capabilities, making it challenging to comprehensively address these issues. This paper proposes a grid-forming energy-storage-based flexible interconnection system (GFM-ESFIS) which integrates the flexible interconnection converters with energy-storage units to fully meet the stability and power supply reliability requirements of the microgrid–main grid interconnection system in remote regions. Key steady-state and transient control strategies are analyzed and designed for the GFM-ESFIS. Simulations based on MATLAB/Simulink 2024a and hardware-in-the-loop experiments based on RT-LAB verify the effectiveness of the proposed system and control strategies. Compared with conventional schemes, the proposed system can operate flexibly in series or parallel modes, realizing multiple capabilities including dual-terminal grid-forming support, fault ride-through control, power flow regulation, operation mode transition, and black start. It holds significant application value in reducing grid investment costs and improving the power supply reliability of microgrids in remote regions. Full article
(This article belongs to the Special Issue Advances in Power Converters and Inverters)
Show Figures

Figure 1

21 pages, 6242 KB  
Article
Scenario-Based Optimization of Hybrid Renewable Energy Mixes for Off-Grid Rural Electrification in Laguna, Philippines
by Jose Mari Lit and Takaaki Furubayashi
Energies 2026, 19(4), 936; https://doi.org/10.3390/en19040936 - 11 Feb 2026
Viewed by 107
Abstract
The Philippines, which is rich in natural resources, has significant biomass potential. Among the country’s renewable energy sources, biomass is currently the slowest-growing in terms of power generation. Various types of biomass resources with full or partial use in Laguna Province include bagasse, [...] Read more.
The Philippines, which is rich in natural resources, has significant biomass potential. Among the country’s renewable energy sources, biomass is currently the slowest-growing in terms of power generation. Various types of biomass resources with full or partial use in Laguna Province include bagasse, sweet sorghum, coconut, rice husk, corn cobs, and municipal solid waste. Additionally, the adoption and implementation of HRESs (hybrid renewable energy systems) are mainly achieved through large-scale projects. This paper intentionally showcases highly optimized hybrid configurations for off-grid microgrids to promote rural electrification in Laguna, with a focus on various technoeconomic parameters, specifically the minimization of net present costs and the levelized cost of electricity across all simulations. Each off-grid scenario was compared with scenarios featuring hybrid renewable energy systems incorporating a biomass generator. Laguna, one of the few provinces in the Philippines with all forms of renewable energy systems present, each with high renewable energy potential and renewable fraction values, was selected as the primary study site in this paper. After optimizing and analyzing technoeconomic parameters such as the net present cost and the levelized cost of electricity, a hybrid biomass-solar-wind energy system is proposed to power off-grid areas in Laguna, thereby supporting rural electrification and decarbonization goals. Scenario simulations and comparisons using hybrid optimization demonstrate that adding battery backup systems improves both economic and environmental performance. This paper highlights two key benefits of including a biomass generator: (1) a 17.0% reduction in long-term carbon emissions for the entire system and (2) approximately 9.4% savings in operation and maintenance costs after seven years. The optimization results support the goal of providing Laguna with power through off-grid, decentralized, community-based hybrid renewable energy systems. Full article
Show Figures

Figure 1

27 pages, 1732 KB  
Article
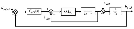
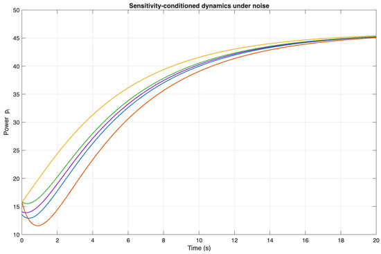
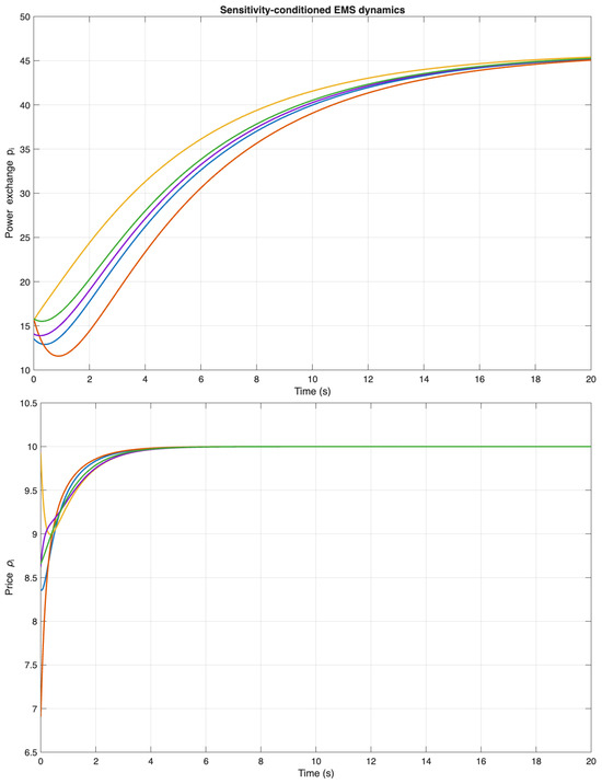
Distributed Sensitivity-Conditioned Bilevel Optimization for Coordinated Control of Networked Microgrids
by Miguel F. Arevalo-Castiblanco, Duvan Tellez-Castro and Eduardo Mojica-Nava
Sci 2026, 8(2), 43; https://doi.org/10.3390/sci8020043 - 11 Feb 2026
Viewed by 73
Abstract
This paper introduces a distributed sensitivity-conditioning approach for bilevel optimization in networked microgrids. The proposed method enhances the coordination between subsystems by embedding sensitivity-based predictive terms into the dynamic updates, thereby improving convergence stability without requiring strict time-scale separation. Unlike conventional singular perturbation [...] Read more.
This paper introduces a distributed sensitivity-conditioning approach for bilevel optimization in networked microgrids. The proposed method enhances the coordination between subsystems by embedding sensitivity-based predictive terms into the dynamic updates, thereby improving convergence stability without requiring strict time-scale separation. Unlike conventional singular perturbation techniques, the sensitivity-conditioning formulation enables faster and more robust convergence of the distributed dynamics under heterogeneous subsystem speeds. The approach is applied to a networked microgrid scenario where local agents perform decentralized optimization considering both internal generation and energy exchange with neighboring microgrids. Simulation results demonstrate that the proposed algorithm achieves efficient coordination, reduces convergence time, and maintains stability under diverse operating conditions. The results highlight the method’s potential as a scalable and computationally efficient alternative for real-time distributed energy management and bilevel control in power network applications. Full article
Show Figures

Figure 1

29 pages, 2642 KB  
Article
Sustainability and Circular Economy Perspectives on the Integration of Hybrid Energy Systems with Mechanical Storage: An Analysis of Its Trajectory and Progress
by Segundo Jonathan Rojas-Flores, Rafael Liza, Renny Nazario-Naveda, Félix Díaz, Daniel Delfin-Narciso and Moisés Gallozzo Cardenas
Processes 2026, 14(4), 623; https://doi.org/10.3390/pr14040623 - 11 Feb 2026
Viewed by 98
Abstract
The global energy transition faces the critical challenge of intermittency in renewable sources, which causes grid imbalances and estimated annual losses of USD 42 billion. Within the framework of circular economy and sustainability, mechanical energy storage (MES) systems—such as compressed air energy storage [...] Read more.
The global energy transition faces the critical challenge of intermittency in renewable sources, which causes grid imbalances and estimated annual losses of USD 42 billion. Within the framework of circular economy and sustainability, mechanical energy storage (MES) systems—such as compressed air energy storage (CAES) and flywheels—emerge as scalable, long-lived solutions (over 30 years), reducing dependence on fossil fuels by up to 94%. To provide a comprehensive assessment, this study applies a Technology–Economy–Policy (TEP) framework to differentiate the maturity and iteration rates of MES sub-technologies (CAES, flywheels, pumped hydro). Furthermore, it integrates core circular economy indicators—lifespan extension, material efficiency, and multi-vector synergy—to evaluate the sustainability impact of these systems. To assess their impact and evolution, a quantitative bibliometric methodology was applied, analyzing 706 documents from the Scopus database (2010–2025). The study employed tools such as R Studio (Bibliometrix), VOSviewer, and Plotly for co-occurrence mapping, cluster density analysis, and keyword burst detection. Results reveal exponential growth in research, fitted to a logistic model (R2 = 0.969), with a projected productivity peak in 2032. A technological shift toward high-efficiency solutions, such as adiabatic CAES (75%) and flywheels (95%), is evident, with grid stability prioritized. Furthermore, artificial intelligence is already applied in 40% of new management models to optimize these hybrid systems. The analysis, which quantitatively identifies underexplored areas such as socio-technical integration and standardized testing protocols, concludes that integrating MES is essential for the sustainability and circularity of the power system, enabling synergy with other vectors such as green hydrogen and fostering scalable business models that strengthen the circular economy in the energy sector. Full article
Show Figures

Figure 1

24 pages, 1364 KB  
Article
From Renewable Extremes to Practical Hybrids: Techno-Economic Analysis of a Standalone Microgrid for a Critical Facility in Carbondale, Illinois
by Arash Asrari, Baha Jamal Atshan and Luai Zuhair Bo Arish
Appl. Sci. 2026, 16(4), 1761; https://doi.org/10.3390/app16041761 - 11 Feb 2026
Viewed by 79
Abstract
The decarbonization of electricity supply has intensified interest in standalone microgrids capable of achieving high renewable penetration while maintaining strict reliability. This study addresses the research questions of how cost-optimal standalone hybrid microgrids emerge under near-zero unmet-load constraints, how renewable variability and storage [...] Read more.
The decarbonization of electricity supply has intensified interest in standalone microgrids capable of achieving high renewable penetration while maintaining strict reliability. This study addresses the research questions of how cost-optimal standalone hybrid microgrids emerge under near-zero unmet-load constraints, how renewable variability and storage dynamics influence system behavior, and how cost-optimal designs compare with emissions-minimizing alternatives. A hybrid photovoltaic–wind–battery microgrid with dispatchable generation supplying a hospital facility in Carbondale, Illinois, USA, is analyzed under islanded operation. Site-specific data are combined with a constrained techno-economic optimization framework implemented in the Hybrid Optimization Model for Electric Renewables (HOMER) to minimize net present cost (NPC) while enforcing hourly power balance and battery state-of-charge constraints. Sensitivity analysis on photovoltaic derating evaluates robustness under performance uncertainty. Results show that the cost-optimal hybrid configuration achieves a renewable fraction of 74.6%, with a renewable utilization index of approximately 0.78 and excess electricity of 22.4%. Limited and intermittent use of dispatchable generation reduces lifecycle cost to approximately $38.2 M. In contrast, a diesel-free configuration nearly doubles net present cost to $71 M under identical reliability constraints. The findings demonstrate that economically viable decarbonization of standalone microgrids is best achieved through diversified hybrid architectures rather than fully renewable extremes. Full article
(This article belongs to the Special Issue Challenges and Opportunities of Microgrids)
Show Figures

Figure 1

48 pages, 1516 KB  
Review
Resilient Grid Architectures for High Renewable Penetration: Electrical Engineering Strategies for 2030 and Beyond
by Hilmy Awad and Ehab H. E. Bayoumi
Technologies 2026, 14(2), 112; https://doi.org/10.3390/technologies14020112 - 11 Feb 2026
Viewed by 311
Abstract
The global shift toward decarbonized power systems is driving unprecedented penetration of variable renewable energy sources, especially wind and solar PV. Legacy grid architectures, built around centralized, dispatchable synchronous generation, are ill-suited to manage the bidirectional power flows, reduced inertia, and new stability [...] Read more.
The global shift toward decarbonized power systems is driving unprecedented penetration of variable renewable energy sources, especially wind and solar PV. Legacy grid architectures, built around centralized, dispatchable synchronous generation, are ill-suited to manage the bidirectional power flows, reduced inertia, and new stability constraints introduced by inverter-based resources. Existing research offers deep but fragmented insights into individual elements of this transition, such as advanced power electronics, microgrids, or market design, but rarely integrates them into a coherent architectural vision for resilient, high-renewable grids. This review closes that gap by synthesizing technical, architectural, and institutional perspectives into a unified framework for resilient grid design toward 2030 and beyond. First, it traces the evolution from traditional hierarchical grids to smart, prosumer-centric, and modular multi-layer architectures, highlighting the implications for reliability and resilience. Second, it critically examines the core technical challenges of high VRES penetration, including stability, power quality, protection, and operational planning in converter-dominated systems. Third, it reviews the enabling roles of advanced power electronics, hierarchical control and wide-area monitoring, microgrids, and hybrid AC/DC networks. Case studies from Germany, China, and Egypt are used to distil context-dependent pathways and common design principles. Building on these insights, the paper proposes a scalable multi-layer framework spanning physical, data, control, and regulatory/market layers. The framework is intended to guide researchers, planners, and policymakers in designing resilient, converter-dominated grids that are not only technically robust but also economically viable and socially sustainable. Full article
Show Figures

Figure 1

35 pages, 16177 KB  
Article
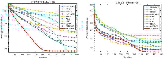
Optimization of Microgrid Scheduling Based on Adaptive Collaborative Secretary Bird Optimization Algorithm
by Kai Fu, Yaojie Guo and Wentao Qiu
Mathematics 2026, 14(4), 622; https://doi.org/10.3390/math14040622 - 10 Feb 2026
Viewed by 92
Abstract
With the continuously increasing penetration of renewable energy and the growing structural complexity of modern energy systems, the efficient and reliable solution of large-scale, high-dimensional, nonlinear, and strongly constrained optimization problems has become a critical research topic in the field of intelligent optimization. [...] Read more.
With the continuously increasing penetration of renewable energy and the growing structural complexity of modern energy systems, the efficient and reliable solution of large-scale, high-dimensional, nonlinear, and strongly constrained optimization problems has become a critical research topic in the field of intelligent optimization. The Secretary Bird Optimization Algorithm (SBOA), a recently proposed swarm intelligence method, achieves a global search by simulating the hunting and defense behaviors of secretary birds and has demonstrated a certain potential in continuous optimization problems. However, when applied to high-dimensional, multimodal, and complex engineering optimization problems, the standard SBOA still suffers from limitations in collaborative search capabilities, late-stage convergence accuracy, and boundary-handling mechanisms. To address these shortcomings, this paper proposes an Adaptive Collaborative Secretary Bird Optimization Algorithm (ACSBOA). From a multi-strategy collaborative perspective, three key mechanisms are incorporated into the original SBOA: (1) an adaptive collaborative search strategy, which integrates positional information from the best, suboptimal, worst, and randomly selected individuals to guide the population toward more directional and efficient exploration; (2) a quadratic interpolation-based local exploitation strategy, designed to enhance fine-grained search capability during the later stages of optimization; and (3) a soft boundary pullback mechanism, which preserves solution feasibility while effectively maintaining population diversity. Through the synergistic interaction of these strategies, ACSBOA achieves a better balance of exploration ability, convergence speed, and algorithmic stability. The optimization performance of ACSBOA is systematically evaluated on the CEC2017 and CEC2022 benchmark suites across different problem dimensions and function categories. The experimental results demonstrate that ACSBOA significantly outperforms several state-of-the-art comparison algorithms in terms of solution accuracy, convergence speed, and robustness. Furthermore, ACSBOA is successfully applied to a 24 h optimal scheduling problem of a grid-connected microgrid. The simulation results indicate that the proposed algorithm can substantially reduce operational costs while satisfying all system operating constraints, thereby validating its effectiveness and practical applicability in real-world engineering optimization problems. Full article
Show Figures

Figure 1

Back to TopTop