Sign in to use this feature.

Years

Between: -

Subjects

remove_circle_outline
remove_circle_outline
remove_circle_outline
remove_circle_outline
remove_circle_outline
remove_circle_outline
remove_circle_outline
remove_circle_outline
remove_circle_outline

Journals

Article Types

Countries / Regions

remove_circle_outline
remove_circle_outline
remove_circle_outline
remove_circle_outline

Search Results (290)

Search Parameters:
Keywords = MODFLOW

Order results
Result details
Results per page
Select all
Export citation of selected articles as:
17 pages, 7734 KB  
Article
Resilience-Based Anomaly Detection and Risk Assessment for Groundwater Systems During Tunnel Excavation
by Cheng-Gong Xiong and Le Yang
Water 2026, 18(5), 625; https://doi.org/10.3390/w18050625 - 5 Mar 2026
Viewed by 232
Abstract
Tunnel construction disturbs groundwater systems, threatening water resource sustainability and ecological stability, while insufficient drainage can pose serious safety risks. Balancing safety with groundwater protection is therefore a critical challenge. Using the Huafu and Huayan tunnels as case studies, this research integrates field [...] Read more.
Tunnel construction disturbs groundwater systems, threatening water resource sustainability and ecological stability, while insufficient drainage can pose serious safety risks. Balancing safety with groundwater protection is therefore a critical challenge. Using the Huafu and Huayan tunnels as case studies, this research integrates field observations with MODFLOW simulations to develop a resilience indicator system. The system incorporates stability, recovery capacity, and critical thresholds to quantify groundwater responses to construction disturbances. A mechanism for detecting groundwater anomalies during tunneling is also proposed. Results show that extreme disturbances cause sharp declines in system performance, but subsequent recovery and resilience gains reflect self-organizing and self-healing properties of groundwater systems. This study demonstrates a resilience-based framework for evaluating tunnel impacts on groundwater. The findings provide early warning insights for water-related hazards and guidance for groundwater protection and restoration in tunnel engineering. Full article
(This article belongs to the Topic Disaster Risk Management and Resilience)
Show Figures

Figure 1

22 pages, 8365 KB  
Article
Numerical Simulation of Karst Groundwater Systems Under Construction of Xiushan Tunnel in Pingyanggai Syncline, Chongqing, China
by Xingyu Zhu, Qiang Xia, Mo Xu, Yinghe Wang, Yixiong Huang, Yayi Li and Boru Ding
Hydrology 2026, 13(3), 81; https://doi.org/10.3390/hydrology13030081 - 4 Mar 2026
Viewed by 147
Abstract
Tunnel construction in karst aquifers can substantially alter groundwater flow systems. In this study, a three-dimensional groundwater flow model based on MODFLOW-CFP was developed to simulate the Pingyanggai synclinal karst system in Chongqing, China, incorporating dynamic tunnel excavation and lining processes. Under natural [...] Read more.
Tunnel construction in karst aquifers can substantially alter groundwater flow systems. In this study, a three-dimensional groundwater flow model based on MODFLOW-CFP was developed to simulate the Pingyanggai synclinal karst system in Chongqing, China, incorporating dynamic tunnel excavation and lining processes. Under natural conditions, groundwater recharge is approximately 4.8 × 104 m3/d and is primarily balanced by discharge to the Yanmenkou and Miaolongtang underground rivers. Tunnel excavation introduced a new drainage outlet, generating an inflow of about 5.6 × 104 m3/d. The two underground rivers exhibited contrasting responses to excavation. Discharge from the Yanmenkou underground river decreased by approximately 6 × 103 m3/d (about 30%), indicating strong hydraulic connectivity with the tunnel, whereas the Miaolongtang underground river showed only minor changes. The simulated responses were qualitatively consistent with field observations during key excavation stages. These results demonstrate that tunnel excavation modifies not only the overall groundwater balance but also the internal redistribution of discharge pathways within the karst system, providing a quantitative basis for evaluating tunnel-induced hydrogeological impacts in complex karst environments. Full article
(This article belongs to the Section Hydrological and Hydrodynamic Processes and Modelling)
Show Figures

Figure 1

28 pages, 7249 KB  
Article
The Evolution of Groundwater Hydrochemical Characteristics Under Coal Mining Conditions—A Case Study in Western China
by Hongjing Liu, Chenfang Xu, Yue Pan and Wenyi Xie
Appl. Sci. 2026, 16(5), 2200; https://doi.org/10.3390/app16052200 - 25 Feb 2026
Viewed by 161
Abstract
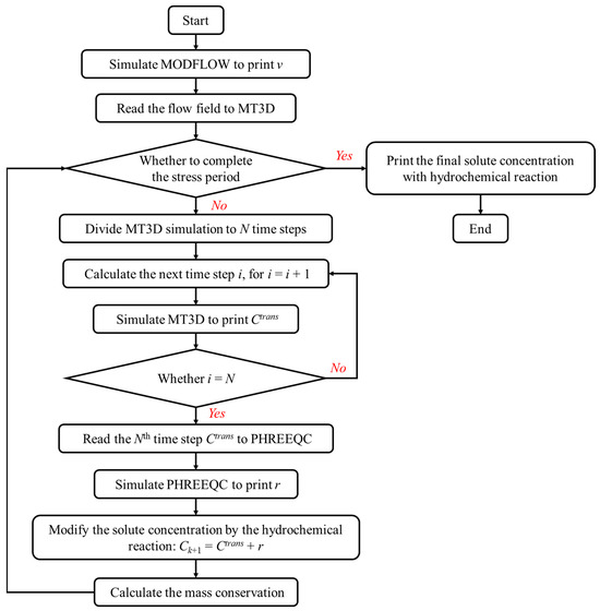
To evaluate the dynamic evolution of the groundwater chemical characteristics in multi-layer aquifers under coal mining conditions, this study takes Qinglong Coal Mine as a typical case for systematic analysis. A comprehensive research method combining hydrochemical analysis and numerical simulation is adopted, coupling [...] Read more.
To evaluate the dynamic evolution of the groundwater chemical characteristics in multi-layer aquifers under coal mining conditions, this study takes Qinglong Coal Mine as a typical case for systematic analysis. A comprehensive research method combining hydrochemical analysis and numerical simulation is adopted, coupling MODFLOW, MT3D, and PHREEQC modules to simulate the synergistic changes in the groundwater flow field and hydrogeochemical reaction during coal mining. The results show that among the studied aquifers, the coal seam aquifer (P3l) has the worst water quality and is most obviously disturbed by mining activities, with its hydrochemical genesis mainly controlled by water–rock interaction. After mining, groundwater depression cones are formed near pumping wells. Fissure development-induced leakage recharge enhances hydraulic connectivity between aquifers. The P3l aquifer undergoes slight acidification with a significant increase in SO42− concentration, while the overlying roof aquifers (P3c and T1y) show gentle hydrochemical changes, with ion concentration anomalies mainly occurring at fissure penetration zones. Overall, coal mining not only alters the groundwater flow field but also transforms the underground environment from a reducing to an oxidizing state. Thereby, it significantly affects the groundwater chemical composition in the mining area. This study provides a scientific basis for groundwater environment protection and rational development of groundwater resources in coal mining areas. Full article
(This article belongs to the Special Issue Hydrogeology and Regional Groundwater Flow)
Show Figures

Figure 1

25 pages, 33546 KB  
Article
Numerical Simulation and Hazard Zoning of Land Subsidence in an Arid Oasis: A PS-InSAR-Constrained MODFLOW-SUB Approach
by Ziyun Tuo, Mingliang Du, Bin Wu, Changjiang Zou, Shuting Hu, Yankun Liu and Xiaofei Ma
Water 2026, 18(4), 525; https://doi.org/10.3390/w18040525 - 23 Feb 2026
Viewed by 360
Abstract
Land subsidence induced by excessive groundwater abstraction has emerged as a major geo-environmental hazard in arid oasis regions, calling for reproducible methods to quantitatively assess the abstraction-reduction–subsidence response and to support zoned management. This study integrates Sentinel-1A PS-InSAR deformation data with groundwater-level measurements [...] Read more.
Land subsidence induced by excessive groundwater abstraction has emerged as a major geo-environmental hazard in arid oasis regions, calling for reproducible methods to quantitatively assess the abstraction-reduction–subsidence response and to support zoned management. This study integrates Sentinel-1A PS-InSAR deformation data with groundwater-level measurements to develop and calibrate a MODFLOW-SUB model that couples three-dimensional groundwater flow and one-dimensional skeletal compaction. The InSAR deformation field is used to constrain the conceptual model and key parameters. Four abstraction-reduction scenarios (20%, 40%, 60%, and 80%) are designed to characterize response curves using indicators such as maximum cumulative subsidence, annual subsidence rate, and the area exceeding specified thresholds. In addition, a multi-criteria composite index integrating driving forces, geological susceptibility, and exposure is applied for hazard zoning and scenario comparison. The results show that PS-InSAR constraints improve the spatial agreement of the simulations. The time-series RMSE between simulated and InSAR-derived deformation is approximately 20 mm, and the end-of-period cumulative subsidence error is within 10 mm. From 2019 to 2020, the maximum cumulative subsidence reached 166 mm, and the peak subsidence rate reached 101 mm/a. A clear lag between groundwater-level fluctuations and subsidence is observed, with the maximum correlation occurring at ~35 days for ACJ-1 and ~59–83 days for ACJ-2. This spatial variability is associated with the thickness and permeability of clay layers. Forecasts for 2021–2028 indicate that, under business-as-usual abstraction, maximum subsidence may reach 695 mm. Across scenarios, subsidence mitigation exhibits diminishing marginal returns with increasing abstraction reduction. Under the adopted model settings, a 20% reduction in abstraction yields substantial decreases in maximum subsidence and high-hazard area, representing a practical trade-off between mitigation benefits and water-use costs. Overall, the integrated workflow of monitoring, inversion, coupled modeling, scenario analysis, and zoning, together with the resulting zoned management recommendations, provides decision support for land-subsidence mitigation and water-allocation planning in arid oasis regions. Full article
(This article belongs to the Section Hydrogeology)
Show Figures

Figure 1

24 pages, 8252 KB  
Article
Characterization of Fluid Flow and Heat Transfer Patterns in the Seulawah Agam Volcanic Geothermal System Using Integrated Geophysical and Geochemical Data
by Dian Budi Dharma, Rinaldi Idroes, Umar Muksin, Syamsul Rizal, Arifullah Arifullah and Lilik Eko Widodo
Earth 2026, 7(1), 30; https://doi.org/10.3390/earth7010030 - 16 Feb 2026
Viewed by 342
Abstract
The Seulawah Agam volcano, located in Aceh, hosts one of Indonesia’s largest unexploited geothermal resources that is included in the Indonesian Green Energy Program. Previous studies of the Seulawah geothermal system (SGS) have used partial data and methods without developing a comprehensive conceptual [...] Read more.
The Seulawah Agam volcano, located in Aceh, hosts one of Indonesia’s largest unexploited geothermal resources that is included in the Indonesian Green Energy Program. Previous studies of the Seulawah geothermal system (SGS) have used partial data and methods without developing a comprehensive conceptual model of the reservoir and its fluid flow and heat transfer patterns. This study aims to characterize the groundwater flow and heat transfer patterns of the SGS through numerical modeling based on integrated geological, geophysical, and geochemical data. Numerical modeling was conducted along two representative transects: Ie Seum, Ie Jue, and Kawah van Heutsz manifestations. MODFLOW 6 was used to model groundwater flow and heat transfer using a new conceptual model derived from magnetotelluric data, chemical composition and physical properties of the fluid, isotopic data, and mineragraphic data. The low resistivity anomalies are closely related to fluid discharges beneath the Ie Seum and Ie Jue areas. The depth of the Ie Seum reservoir is around 1.0–2.5 km, with estimated temperatures of 120–242 °C, while the depth of the Ie Jue and Kawah van Heutsz reservoirs is between 0.8 and 2.5 km, with estimated temperatures of 150–316 °C. The modeling suggests that the Ie Seum and the Ie Jue–Kawah van Heutsz systems represent regional groundwater and intermediate-local flow regimes, respectively. It is suggested that drilling be conducted around the local Ie Jue hydrothermal system, which is more economical given the shallower reservoir and higher temperature. Full article
Show Figures

Figure 1

29 pages, 15995 KB  
Article
Investigating the Influence of Geological Uncertainty on Urban Hydrogeological Modeling
by Charalampos Ntigkakis, Stephen Birkinshaw and Ross Stirling
Hydrology 2026, 13(2), 56; https://doi.org/10.3390/hydrology13020056 - 2 Feb 2026
Viewed by 565
Abstract
Groundwater models form the basis for investigating subsurface processes that relate to groundwater flow. Urban cover, however, usually inhibits the collection of new subsurface or geological data. Therefore, models usually depend on existing, poor-quality, or scarce datasets. The geological domain is an integral [...] Read more.
Groundwater models form the basis for investigating subsurface processes that relate to groundwater flow. Urban cover, however, usually inhibits the collection of new subsurface or geological data. Therefore, models usually depend on existing, poor-quality, or scarce datasets. The geological domain is an integral part of any groundwater model, and as such, understanding the model’s sensitivity to the geological interpretation is key to constraining uncertainty. This research uses a recent advancement in mitigating uncertainty in geological modeling to investigate how different geological interpretations affect groundwater model uncertainty. Using the Ouseburn catchment, Newcastle upon Tyne, UK, as a case study, it estimates baseflows and uses them to develop an ensemble of coupled distributed groundwater recharge and groundwater flow models using SWAc and MODFLOW, and performs a Monte Carlo analysis on the different model formulations. Results indicate that even though river baseflows are not highly affected, there is a connection between simulated groundwater level sensitivity and areas of high geological uncertainty. As the interest in the urban subsurface grows, constraining uncertainty in groundwater models is especially important for urban planning, policy making, water resources, and groundwater flooding protection. Therefore, constraining uncertainty from geological datasets is key to robust groundwater modeling. Full article
(This article belongs to the Topic Advances in Hydrogeological Research)
Show Figures

Figure 1

27 pages, 9542 KB  
Article
Spatio-Temporal Evaluation of Hydrological Pattern Changes Under Climatic and Anthropogenic Stress in an Endorheic Basin: Coupled SWAT-MODFLOW Analysis of the Lake Cuitzeo Basin
by Alejandra Correa-González, Joel Hernández-Bedolla, Mario Alberto Hernández-Hernández, Sonia Tatiana Sánchez-Quispe, Marco Antonio Martínez-Cinco and Constantino Domínguez Sánchez
Hydrology 2026, 13(1), 41; https://doi.org/10.3390/hydrology13010041 - 21 Jan 2026
Viewed by 309
Abstract
In recent years, human activities have impacted surface water and groundwater and their interactions with natural water bodies. Lake Cuitzeo is one of Mexico’s most important water bodies but has significantly reduced its flooded area in recent years. Previous studies did not explicitly [...] Read more.
In recent years, human activities have impacted surface water and groundwater and their interactions with natural water bodies. Lake Cuitzeo is one of Mexico’s most important water bodies but has significantly reduced its flooded area in recent years. Previous studies did not explicitly evaluate the combined effects of hydrological variables on lake dynamics, limiting the understanding of how basin-scale processes influence lake-level. The objective of this study is to evaluate the change in spatio-temporal patterns of hydrological variables under climatic and anthropogenic stress in the Lake Cuitzeo endorheic basin. The proposed methodology uses the SWAT model to analyze at the basin scale, land use and land cover changes, and trends in precipitation and their effect on hydrological processes. Consequently, groundwater flow interactions were assessed for the first time for the Cuitzeo Lake Basin using an automatically coupled SWAT-MODFLOW (v3, 2019), despite limited observational data. A statistically significant change in mean precipitation was detected beginning in 2015, with a decrease of 10.22% compared to the 1973–2014 mean. Land use and land cover changes between 1997 and 2013 resulted in a 26.20% increase in surface runoff. In contrast, estimated evapotranspiration decreased by 1.77%, potentially associated with the reduction in forest cover. As a combined effect of decreased precipitation and land use and land cover change, groundwater percolation declined by 6.34%. Overall, the combined effects of climatic variables and anthropogenic activities have altered lake–aquifer interaction. Full article
Show Figures

Figure 1

20 pages, 9753 KB  
Article
Groundwater Pollution Transport in Plain-Type Landfills: Numerical Simulation of Coupled Impacts of Precipitation and Pumping
by Tengchao Li, Shengyan Zhang, Xiaoming Mao, Yuqin He, Ninghao Wang, Daoyuan Zheng, Henghua Gong and Tianye Wang
Hydrology 2026, 13(1), 36; https://doi.org/10.3390/hydrology13010036 - 17 Jan 2026
Viewed by 354
Abstract
Landfills serve as a primary disposal method for municipal solid waste in China, with over 20,000 operational sites nationwide; however, long-term operations risk leachate leakage and groundwater contamination. Amid intensifying climate change and human activities, understanding contaminant evolution mechanisms in landfills has become [...] Read more.
Landfills serve as a primary disposal method for municipal solid waste in China, with over 20,000 operational sites nationwide; however, long-term operations risk leachate leakage and groundwater contamination. Amid intensifying climate change and human activities, understanding contaminant evolution mechanisms in landfills has become critically urgent. Focusing on a representative plain-based landfill in North China, this study integrated field investigations and groundwater monitoring to establish a monthly coupled groundwater flow–solute transport model (using MODFLOW and MT3DMS codes) based on site-specific hydrogeological boundaries and multi-year monitoring data, analyzing spatiotemporal plume evolution under the coupled impacts of precipitation variability (climate change) and intensive groundwater extraction (human activities), spanning the historical period (2021–2024) and future projections (2025–2040). Historical simulations demonstrated robust model performance with satisfactory calibration against observed water levels and chloride concentrations, revealing that the current contamination plume exhibits a distinct distribution beneath the site. Future projections indicate nonlinear concentration increases: in the plume core zone, concentrations rise with precipitation, whereas at the advancing front, concentrations escalate with extraction intensity. Spatially, high-risk zones (>200 mg/L) emerge earlier under wetter conditions—under the baseline scenario (S0), such zones form by 2033 and exceed site boundaries by 2037. Plume expansion scales positively with extraction intensity, reaching its maximum advancement and coverage under the high-extraction scenario. These findings demonstrate dual drivers—precipitation accelerates contaminant accumulation through enhanced leaching, while groundwater extraction promotes plume expansion via heightened hydraulic gradients. This work elucidates coupled climate–human activity impacts on landfill contamination mechanisms, proposing a transferable numerical modeling framework that provides a quantitative scientific basis for post-closure supervision, risk assessment, and regional groundwater protection strategies, thereby aligning with China’s Standard for Pollution Control on the Landfill Site of Municipal Solid Waste and the Zero-Waste City initiative. Full article
Show Figures

Figure 1

25 pages, 5847 KB  
Article
Conjunctive-Use Frameworks Driven by Surface Water Operations: Integrating Concentrated and Distributed Strategies for Groundwater Recharge and Extraction
by Chia-Wen Wu, Frederick N.-F. Chou and Yu-Wen Chen
Water 2026, 18(1), 130; https://doi.org/10.3390/w18010130 - 5 Jan 2026
Viewed by 618
Abstract
This study develops a conjunctive-use framework that couples a surface water allocation model with the MODFLOW groundwater model to evaluate the interactions between surface water operations and groundwater recharge and pumping. The framework enables coordinated surface–groundwater management through iterative feedback between allocation decisions [...] Read more.
This study develops a conjunctive-use framework that couples a surface water allocation model with the MODFLOW groundwater model to evaluate the interactions between surface water operations and groundwater recharge and pumping. The framework enables coordinated surface–groundwater management through iterative feedback between allocation decisions and groundwater responses. Three representative managed aquifer recharge cases in Taiwan are examined, each reflecting a distinct operational logic: (1) a space-for-time strategy that extends wet-season benefits through distributed recharge using irrigation surplus; (2) a centralized support–distributed feedback approach in subsidence-prone areas, where concentrated surface water is delivered to targeted zones while maintaining flexibility for upstream allocation; and (3) a time-for-volume mechanism that converts short-duration flood events into stable, long-term baseflow supply. The simulation results show that these strategies reduce downstream irrigation deficit ratios (e.g., from 0.58 to 0.22), raise groundwater levels by up to approximately 3.5 m in subsidence-sensitive zones, and substantially enhance drought resilience by reducing extreme reservoir depletion during prolonged dry periods. Overall, the proposed framework provides quantitative evidence and a practical planning tool for surface water-oriented conjunctive use, supporting more sustainable and resilient multi-source water management. Full article
(This article belongs to the Section Water Resources Management, Policy and Governance)
Show Figures

Figure 1

18 pages, 10385 KB  
Article
Coupled SWAT–MODFLOW Model for the Interaction Between Groundwater and Surface Water in an Alpine Inland River Basin
by Zhen Zhao, Xianghui Cao, Guangxiong Qin, Yuejun Zheng, Shuai Song and Wenpeng Li
Water 2026, 18(1), 85; https://doi.org/10.3390/w18010085 - 29 Dec 2025
Viewed by 823
Abstract
For an alpine inland river basin affected by climate change, the interaction between groundwater (GW) and surface water (SW) within the watershed plays a crucial role in water resource management. To explore the bidirectional dynamic coupling of surface water and groundwater, this work [...] Read more.
For an alpine inland river basin affected by climate change, the interaction between groundwater (GW) and surface water (SW) within the watershed plays a crucial role in water resource management. To explore the bidirectional dynamic coupling of surface water and groundwater, this work adopted the extensively employed SWAT–MODFLOW model. Results indicate that statistical parameters including R2 (0.81 for calibration periods and 0.79 for validation), NSE (0.79 for calibration periods and 0.75 for validation), RMSE (0.59~1.25 m), and PBIAS (15.21%) demonstrate the dependability of the SWAT–MODFLOW model in evaluating groundwater–surface water exchange processes within alpine inland river basins. Long-term monitoring data show that groundwater levels exhibited an upward trend, rising from 2895.35 m in 2005 to 2906.75 m in 2022. Notably, since 2018, groundwater levels have entered a period of being consistently above the long-term average. In terms of spatial distribution, the groundwater level patterns in 2005, 2010, and 2015 remained relatively consistent, marked by a west-to-east decreasing gradient. However, by 2020, this spatial distribution pattern shifted, marked by an east-to-west decreasing gradient. Meanwhile, our results reveal a pattern of upstream surface water recharge, bidirectional fluctuation in the middle reaches, and downstream groundwater-dominated recharge during the period of 2000~2023. During the 2000–2009 period, groundwater in sub5 received recharge from surface water, with the exchange rate ranging from −4987.75 to −374.82 m3/d. Conversely, during 2010–2023, groundwater in sub5 discharged into surface water, with the exchange rate ranging from 1136.75 to 56,646.56 m3/d. Moreover, there is seasonal variability in the SW–GW interchange relationship. In spring and summer, surface water primarily replenishes groundwater, whereas in autumn and winter, groundwater primarily replenishes surface water. This study provides a foundational method for assessing groundwater–surface water interactions in alpine inland river basins, which will contribute to the evaluation and management of local water resources. Full article
(This article belongs to the Section Hydrology)
Show Figures

Figure 1

8 pages, 3130 KB  
Proceeding Paper
Propagation of Climate Model Variability to Coastal Groundwater Simulations Under Climate Change
by Aikaterini Lyra, Athanasios Loukas, Pantelis Sidiropoulos and Nikitas Mylopoulos
Environ. Earth Sci. Proc. 2024, 31(1), 24; https://doi.org/10.3390/eesp2025032024 - 19 Dec 2025
Viewed by 338
Abstract
This study investigates the propagation of climate model variability to coastal groundwater systems under the high-emission RCP8.5 scenario, focusing on the Almyros Basin in Greece. Using Med-CORDEX bias-corrected climate projections, an Integrated Modelling System (IMS) combines UTHBAL (surface hydrology) and MODFLOW (groundwater hydrology) [...] Read more.
This study investigates the propagation of climate model variability to coastal groundwater systems under the high-emission RCP8.5 scenario, focusing on the Almyros Basin in Greece. Using Med-CORDEX bias-corrected climate projections, an Integrated Modelling System (IMS) combines UTHBAL (surface hydrology) and MODFLOW (groundwater hydrology) to simulate future conditions, including precipitation, temperature, evapotranspiration, groundwater recharge, water balance, and seawater intrusion (as a quantity). The analysis quantifies both central tendencies and inter-model spread, revealing substantial declines in groundwater recharge and intensified seawater intrusion, while highlighting the uncertainty introduced by climate model projections. These findings provide critical insights for adaptive water resource management and planning in Mediterranean coastal aquifers under climate change. Full article
(This article belongs to the Proceedings of The 4th International Electronic Conference on Forests)
Show Figures

Figure 1

18 pages, 3868 KB  
Article
Quantifying Dynamic Water-Saving Thresholds Through Regulating Irrigation: Insights from an Integrated Hydrological Model of the Hetao Irrigation District
by Changming Cao, Qingqing Fang, Kun Wang, Xinli Hu, Ziyi Zan, Hangzheng Zhao and Weifeng Yue
Agriculture 2025, 15(24), 2563; https://doi.org/10.3390/agriculture15242563 - 11 Dec 2025
Viewed by 504
Abstract
Agricultural irrigation accounts for nearly 70% of global freshwater withdrawals, making sustainable water management crucial for food security and ecological stability—particularly in arid and semi-arid regions. However, dynamic water-saving thresholds at both inter-annual and intra-annual scales remain insufficiently quantified in current research. To [...] Read more.
Agricultural irrigation accounts for nearly 70% of global freshwater withdrawals, making sustainable water management crucial for food security and ecological stability—particularly in arid and semi-arid regions. However, dynamic water-saving thresholds at both inter-annual and intra-annual scales remain insufficiently quantified in current research. To address this gap, this study developed an integrated SWAT-MODFLOW model for the Hetao Irrigation District and quantified dynamic water-saving thresholds by simulating crop yield responses under a range of irrigation scenarios. The model was calibrated (2008–2014) and validated (2014–2016), demonstrating reliable performance (R2 = 0.75, NSE = 0.74) in capturing local hydrological processes. Inter-annual scenarios assessed water-saving levels of 5%, 10%, 20%, and 30% under wet, normal, and dry years, while intra-annual scenarios adjusted seasonal irrigation volumes in spring, summer, and autumn with reduction gradients of 33%, 50%, and 100%. Results show that wet and normal years could achieve a water-saving threshold of up to 20%, whereas dry years were limited to 5%. Intra-annually, autumn irrigation offered the greatest saving potential (33–100%), followed by spring (33–50%). Spatially, crop responses varied substantially: the western part of the region proved particularly sensitive, with even the optimal district-wide strategy reducing local crop yields by 10–20%. This study quantifies dynamic water-saving thresholds and incorporates spatial heterogeneity into scenario assessment. The resulting framework is transferable and provides a basis for sustainable water management in water-limited agricultural regions. Full article
(This article belongs to the Section Agricultural Water Management)
Show Figures

Figure 1

21 pages, 10056 KB  
Article
Numerical Simulation of Groundwater Regulation in Arid Oasis Regions: A Case Study of the Shihezi Irrigation District, Xinjiang
by Jun Zhang, Yingli Xia, Xiaolong Li, Yongwei Zhang, Qinglin Li, Wenzan Wang and Guang Yang
Water 2025, 17(22), 3232; https://doi.org/10.3390/w17223232 - 12 Nov 2025
Viewed by 685
Abstract
The optimal groundwater level is critical for maintaining the coordinated and healthy development of the ecological–agricultural production system in arid oasis regions. This study comprehensively considered factors such as ecological safety, soil salinization prevention and control, and ground subsidence constraints to determine the [...] Read more.
The optimal groundwater level is critical for maintaining the coordinated and healthy development of the ecological–agricultural production system in arid oasis regions. This study comprehensively considered factors such as ecological safety, soil salinization prevention and control, and ground subsidence constraints to determine the optimal groundwater level in a region. GIS technology and Visual MODFLOW Flex 6.1 software were used to construct a three-dimensional groundwater numerical model, and regional comprehensive evaluation values were applied to simulate and predict the spatiotemporal evolution of groundwater levels under different regulation schemes. Results indicated the following: (1) There were significant spatial differences in the study area. The optimal groundwater depths in agricultural and engineering/living areas were 2–4 and 3–4 m, respectively, as determined using methods such as capillary rise height and total sum of middle layers. (2) In long-term (≥10a) regulation, areas with a reduced regional comprehensive evaluation value > 0.20 exhibited the highest groundwater recharge rate (17.10%), while those with a reduced regional comprehensive evaluation value > 0.32 showed the best coverage of optimal groundwater levels. The opposite trend was observed in short-term regulation. (3) Considering both groundwater recharge and optimal groundwater level regulation, the Y2 scheme demonstrated the best regulation effect. The findings of this study can provide theoretical references for the multi-objective optimization management of water resources in arid oasis regions. Full article
(This article belongs to the Special Issue Advances in Ecohydrology in Arid Inland River Basins, 2nd Edition)
Show Figures

Figure 1

18 pages, 7423 KB  
Article
Unstructured Modflow Model for Numerical Simulations of Groundwater Flow in Three-Dimensional Quaternary Aquifer of Beijing Plain, China
by Sarah Fatim Camara, Jinjun Zhou and Yongxiang Zhang
Water 2025, 17(21), 3162; https://doi.org/10.3390/w17213162 - 5 Nov 2025
Cited by 1 | Viewed by 899
Abstract
Numerical simulation models are very useful for assessing groundwater flow and levels in a given region. With the scarcity of available groundwater resources after the 2000s, the city of Beijing adopted policies for the rehabilitation of these resources. This study establishes a numerical [...] Read more.
Numerical simulation models are very useful for assessing groundwater flow and levels in a given region. With the scarcity of available groundwater resources after the 2000s, the city of Beijing adopted policies for the rehabilitation of these resources. This study establishes a numerical simulation model that evaluates the influence of these projects on groundwater levels over a given period. To achieve this, an unstructured model was established for the Beijing Plain region and run using GMS 10.6 software with a finer mesh around reservoirs, water stations, major rivers and flow boundaries. The calibration and the identification results indicated a correlation R2 = 0.98 between calculated and observed heads. The model’s accuracy is good and the overall average relative error is less than 20%. The comparison of the calculated water balance with the results of numerous studies shows that the reliability of the equilibrium analysis result is relatively high. The groundwater numerical model is running to simulate the water level over a period of 15 years. Groundwater generally flows in a northwest/southeast direction. The simulation results also demonstrate the impact of some projects related to the South-to-North Water Transfer Project implemented for the restoration of overexploited groundwater resources. The model predicts a stabilized and significantly increasing groundwater level at the center of the Beijing area. Full article
Show Figures

Figure 1

21 pages, 5114 KB  
Article
Exploiting Chloride Conservative Tendencies as Contaminant Surrogates in Groundwater Transport Modeling in a Typical Hydrogeological Environment of Northern New Jersey
by Toritseju Oyen and Duke Ophori
Hydrology 2025, 12(11), 293; https://doi.org/10.3390/hydrology12110293 - 4 Nov 2025
Viewed by 1055
Abstract
This study investigates the transport of chloride, a conservative tracer and surrogate for contaminants, in the fractured Brunswick aquifer of northern New Jersey using a dual-porosity MODFLOW-MT3DMS model. Focusing on the First Watchung Mountain region—a microcosm of northern New Jersey’s hydrogeological environment encompassing [...] Read more.
This study investigates the transport of chloride, a conservative tracer and surrogate for contaminants, in the fractured Brunswick aquifer of northern New Jersey using a dual-porosity MODFLOW-MT3DMS model. Focusing on the First Watchung Mountain region—a microcosm of northern New Jersey’s hydrogeological environment encompassing Montclair State University and adjoining communities, the numerical model simulates groundwater flow and solute transport in a hydrogeologically complex, urbanized setting. Results indicate that chloride migrates through the fractured aquifer via both local flow systems (e.g., Third River) and regional flow systems (Passaic River) within decades. Chloride concentrations exceeded the EPA’s 250 mg/L threshold much faster in local discharge streams (5 years in the Third River) compared to regional base-level rivers (79 years in the Passaic River), demonstrating rapid fracture transport versus delayed matrix diffusion. Over 450 years, chlorides traveled approximately 7000 m, demonstrating potential for widespread salinization and contamination. The study also highlights “salting-out” effects, where elevated salinity enhances contaminant retention and complicates remediation efforts in fractured aquifers. These findings emphasize the need for integrated water management strategies, targeted deicing salt reduction, stormwater management, and recharge-zone protection, to mitigate long-term risks in fractured aquifers. By quantifying dual-domain dynamics previously unaddressed in the Brunswick aquifer, this work provides a framework for contaminant transport modeling and management in similar urbanized fractured systems. Full article
Show Figures

Figure 1

Back to TopTop