The Evolution of Groundwater Hydrochemical Characteristics Under Coal Mining Conditions—A Case Study in Western China
Abstract
1. Introduction
2. Study Area
2.1. Geology and Stratigraphic Lithology
2.2. Hydrogeological Profile
2.3. Data Collection
3. Groundwater Chemical Characteristics of Aquifer in Qinglong Coal Mine
3.1. Hydrochemical Types Analysis
3.2. The Ion Ratio Analysis
3.3. Gibbs Plot
4. Groundwater Numerical Model of Qinglong Coal Mine
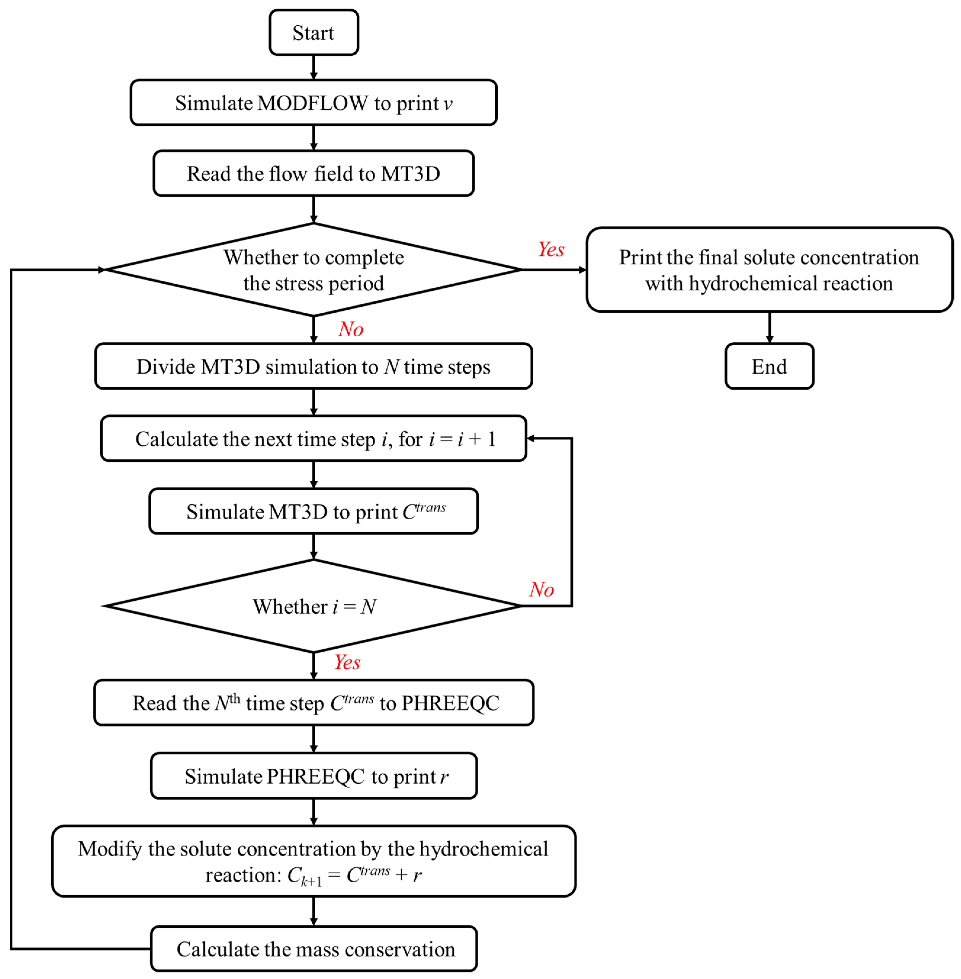
4.1. Numerical Method
4.2. Groundwater Flow Field Simulation
4.2.1. Conceptual Model
4.2.2. The Original Groundwater Flow Field
4.2.3. The Analysis of Groundwater Flow Field Evolution
4.3. Groundwater Chemical Field Simulation
4.3.1. The Initial Groundwater Chemical Field
4.3.2. The Analysis of Groundwater Chemical Field Evolution
4.4. Groundwater Hydrogeochemical Reaction Simulation
4.4.1. The Settings of the PHREEQC Model
4.4.2. The Analysis of Groundwater Hydrogeochemical Characteristics Evolution
5. Conclusions
5.1. Main Research Conclusions
- The three aquifers in Qinglong Coal Mine exhibit distinct hydrochemical characteristics, with coal mining disturbance serving as the primary driver of local anomalies. The coupled model effectively captures the dynamic flow chemistry response.
- Mining induces pronounced local hydrodynamic changes in the groundwater flow field, establishing hydraulic connectivity between the coal seam aquifer and roof aquifer at fissure-connected locations. These hydrodynamic alterations are the key drivers of hydrochemical evolution in the mining area.
- Groundwater chemistry in fissure aquifers within coalfields is primarily controlled by lixiviation. Mining disturbs the coal seam aquifer, shifting it from reducing to oxidizing conditions. This triggers pyrite oxidation, leading to slight acidification. Local ion enrichment in roof aquifers mainly results from pumping effects at fracture zones.
5.2. Research Limitations and Future Prospects
Author Contributions
Funding
Institutional Review Board Statement
Informed Consent Statement
Data Availability Statement
Acknowledgments
Conflicts of Interest
References
- IEA. World Energy Investment 2025; IEA: Paris, France, 2025; Available online: https://www.iea.org/reports/world-energy-investment-2025 (accessed on 9 February 2026).
- Liu, Z.J.; Wang, X.H.; Wan, X.; Jia, S.Q.; Mao, B.Y. Evolution origin analysis and health risk assessment of groundwater environment in a typical mining area: Insights from water-rock interaction and anthropogenic activities. Environ. Res. 2024, 252, 118792. [Google Scholar] [CrossRef]
- Mu, W.P.; Wu, X.; Deng, R.C.; Hao, Q.; Qian, C. Mechanism of Water Inrush Through Fault Zones Using a Coupled Fluid–solid Numerical Model: A Case Study in the Beiyangzhuang Coal Mine, Northern China. Mine Water Environ. 2020, 39, 380–396. [Google Scholar] [CrossRef]
- Zhan, H.; Liu, S.Q.; Wu, Q.; Liu, W.T.; Shi, L.H.; Liu, D. Effects of deep coal mining on groundwater hydrodynamic and hydrochemical processes in a multi-aquifer system: Insights from a long-term study of mining areas in ecologically fragile western China. J. Contam. Hydrol. 2024, 265, 104386. [Google Scholar] [CrossRef] [PubMed]
- Zhu, M.T.; Chen, J.J.; He, C.H.; Ren, S.; Guo, L.C. Multi-method characterization of groundwater nitrate and sulfate contamination by karst mines in southwest China. Sci. Total Environ. 2024, 946, 174375. [Google Scholar] [CrossRef]
- Wang, C.Y.; Liao, F.; Wang, G.C.; Qu, S.; Mao, H.R.; Bai, Y.F. Hydrogeochemical evolution induced by long-term mining activities in a multi-aquifer system in the mining area. Sci. Total Environ. 2023, 854, 158806. [Google Scholar] [CrossRef] [PubMed]
- Tian, B.; Chang, L.C.; Zhao, D.Q.; Li, J.Y.; Zhu, H.F.; Dong, F.Y. Hydrochemical Evolution of Karst Groundwater and Mining-Induced Activation Effects in a Coal Mining Area: A Case Study from the Tengxian Coalfield, China. ACS Omega 2025, 10, 42548–42560. [Google Scholar] [CrossRef] [PubMed]
- Chen, W.X.; Pu, L.C.; Luo, Y.; Li, B.; Peng, J.C.; Jin, X.J. Behavior of Sb and as in the hydrogeochemistry of adjacent karst underground river systems and the responses of such systems to mining activities. Sci. Total Environ. 2023, 857, 159411. [Google Scholar] [CrossRef]
- Scanlon, B.R.; Mace, R.E.; Barrett, M.E.; Smith, B. Can we simulate regional groundwater flow in a karst system using equivalent porous media models? Case study, Barton Springs Edwards aquifer, USA. J. Hydrol. 2003, 276, 137–158. [Google Scholar] [CrossRef]
- Lv, Y.X.; Hu, W.; Jiang, Y.J.; He, B.H. Hydrogeochemical evaluation of the impact of tunnel excavation on groundwater circulation in a karst trough valley, Chongqing, China. Hydrogeol. J. 2025, 33, 279–291. [Google Scholar] [CrossRef]
- Zhang, J.; Zhang, L.; Kang, F.X.; Yuan, Z.W.; Jiang, J.D.; Jin, M.G. Hydrochemical Evolution Characteristics, Water Quality and Potential Nitrate Health Hazards of Groundwater Systems from Karst Mountainous to Alluvial Plain in Jinan, North China. Soc. Sci. Res. Net. 2025, 5243249. [Google Scholar] [CrossRef]
- Andreychouk, V.; Rozkowski, J.; Niedoba, T.; Teleshman, I. Hydrogeochemical and karstological effects of the activation of water circulation within a gyp sum quarry (based on the example of Criva Quarry, Moldova Republic). Geol. Q. 2025, 69, 1778. [Google Scholar]
- Hou, J.Y.; Xiang, Z.; Hu, Y. Classification of groundwater systems and system characteristics in the Datang synclinal area of north Guizhou. Carsologica Sin. 2025, 44, 48–56. [Google Scholar]
- An, R.; Li, B.; Li, J.; Li, S.P.; Zhu, Q.Y.; Liu, X.Y.; Guo, H.M.; Li, W.P.; Liu, K. Quantifying the vulnerability of karst groundwater to emerging organic compounds in southwest China. Environ. Pollut. 2025, 388, 127374. [Google Scholar] [CrossRef]
- Joshua, O.I.; Setyo, B.K.; Kingsley, O.I.; Chukwunonso, O.A.; Chinenye, A.I. A review of treatment technologies for the mitigation of the toxic environmental effects of acid mine drainage (AMD). Process Saf. Environ. Prot. 2022, 157, 37–58. [Google Scholar]
- Amidu, A.M.; Frances, C.; George, J.M.; Ryosuke, K.; Walubita, M.; Akizumi, I.; Tsubasa, O. Geochemical characterization and potential impact of coal mine drainage on river water quality at selected coal mines in the Livingstonia Coalfield, Malawi. Appl. Geochem. 2026, 196, 106636. [Google Scholar]
- Hao, C.M.; Sun, X.M.; Xie, B.; Hou, S.L. Increase in fluoride concentration in mine water in Shendong mining area, Northwest China: Insights from isotopic and geochemical signatures. Ecotox. Environ. Saf. 2022, 236, 113496. [Google Scholar] [CrossRef]
- Qiu, H.L.; Gui, H.R.; Xu, H.F.; Cui, L.; Li, Z.C.; Yu, H. Quantifying nitrate pollution sources of shallow groundwater and related health risks based on deterministic and Monte Carlo models: A study in Huaibei mining area, Huaibei coalfield, China. Ecotox. Environ. Saf. 2023, 249, 114434. [Google Scholar] [CrossRef] [PubMed]
- Yan, F.Y.; Wang, E.Z.; Guo, Y.Y.; Liu, X.L.; Qi, C.Z.; Chen, Y. Spatiotemporal evolution mechanisms of groundwater seepage-chemical coupling fields in Pingshuo mining area Available to Purchase. Phys. Fluids 2025, 37, 066607. [Google Scholar] [CrossRef]
- Li, X.X.; Wu, P.; Han, Z.W.; Zha, X.F.; Ye, H.J.; Qin, Y.J. Effects of mining activities on evolution of water quality of karst waters in Midwestern Guizhou, China: Evidences from hydrochemistry and isotopic composition. Environ. Sci. Pollut. Res. 2018, 25, 1220–1230. [Google Scholar] [CrossRef]
- Tu, Z.H.; Wu, Q.; He, H.P.; Zhou, S.; Liu, J.; He, H.J.; Liu, C.M.; Dang, Z.; Reinfelder, J.R. Reduction of acid mine drainage by passivation of pyrite surfaces: A review. Sci. Total Environ. 2022, 832, 155116. [Google Scholar] [CrossRef] [PubMed]
- Akcil, A.; Koldas, S. Acid Mine Drainage (AMD): Causes, treatment and case studies. J. Clean. Prod. 2006, 14, 1139–1145. [Google Scholar] [CrossRef]
- Liu, J.T.; Hao, Y.J.; Gao, Z.J.; Wang, M.; Liu, M.X.; Wang, Z.Y.; Wang, S. Determining the factors controlling the chemical composition of groundwater using multivariate statistics and geochemical methods in the Xiqu coal mine, North China. Environ. Earth Sci. 2019, 78, 364. [Google Scholar] [CrossRef]
- Kim, J.Y.; Chon, H.T. Pollution of a water course impacted by acid mine drainage in the Imgok creek of the Gangreung coal field, Korea. Appl. Geochem. 2001, 16, 1387–1396. [Google Scholar] [CrossRef]
- Lin, Y.; Ren, H.X.; Wu, Y.Z.; Cao, F.L.; Jia, F.J.; Qu, P.C. The evolution of hydrogeochemical characteristics of a typical piedmont karst groundwater system in a coal-mining area, Northern China. Environ. Earth Sci. 2019, 78, 557. [Google Scholar] [CrossRef]
- An, S.K.; Jiang, C.L.; Zhang, W.X.; Chen, X.; Zheng, L.G. Influencing factors of the hydrochemical characteristics of surface water and shallow groundwater in the subsidence area of the Huainan Coalfield. Arab. J. Geosci. 2020, 13, 191. [Google Scholar] [CrossRef]
- Oteri, A.U. Geoelectric investigation of saline contamination of a chalk aquifer by mine drainage water at Tilmanstone, England. Geoexploration 1981, 19, 179–192. [Google Scholar] [CrossRef]
- Feng, F.S.; Chen, G.Y.; Yao, T.T.; Wei, Y.; Shan, Y.P.; Su, W.L. Increasing anthropogenic contributions on hydrochemical evolution of groundwater in the Yellow River basin over the past decade. Appl. Geochem. 2025, 183, 106331. [Google Scholar] [CrossRef]
- Zhang, M.; Chen, L.W.; Hou, X.W.; Hu, Y.S.; Zhang, J.; Li, J.; Yin, X.X.; Shi, X.P.; Cai, X.Y. Patterns of spatiotemporal variations in the hydrochemistry and controlling factors of bedrock aquifers in the northern region of the Linhuan mining area. J. Contam. Hydrol. 2024, 26, 104450. [Google Scholar] [CrossRef]
- Yan, Y.T.; Zhang, Y.H.; Sun, Z.X.; Xie, Z.; Yao, R.W.; Chen, S.; Uddin, M.G.; Pu, Y.J.; Yang, C.; Wang, Y.; et al. Using unsupervised machine learning and positive matrix factorization models to drive groundwater chemistry and associated health risks in a coal? mining rural region. J. Hydrol. 2025, 661, 133691. [Google Scholar] [CrossRef]
- Zhang, H.T.; Xu, G.Q.; Chen, X.Q.; Mabaire, A.; Zhou, J.S.; Zhang, Y.X.; Zhang, G.; Zhu, L. Groundwater Hydrogeochemical Processes and the Connectivity of Multilayer Aquifers in a Coal Mine with Karst Collapse Columns. Mine Water Environ. 2020, 39, 356–368. [Google Scholar] [CrossRef]
- Chen, X.Q.; Zhang, H.T.; Cai, Y.J. Hydrochemical characteristics and processes of groundwater in the Cenozoic pore aquifer under coal mining. Environ. Sci. Pollut. Res. 2023, 30, 33334–33348. [Google Scholar] [CrossRef]
- Surinaidu, L.; Gurunadha-Rao, V.V.S.; Srinivasa-Rao, N.; Srinu, S. Hydrogeological and groundwater modeling studies to estimate the groundwater inflows into the coal Mines at different mine development stages using MODFLOW, Andhra Pradesh, India. Water Resour. Ind. 2014, 7–8, 49–65. [Google Scholar] [CrossRef]
- Qiao, X.J.; Li, G.M.; Li, M.; Zhou, J.L.; Du, J.; Du, C.Y.; Sun, Z.H. Influence of coal mining on regional karst groundwater system: A case study in West Mountain area of Taiyuan City, northern China. Environ. Earth Sci. 2011, 64, 1525–1535. [Google Scholar] [CrossRef]
- Khan, M.S.H.; Haque, E.; Ahmed, M.; Mallick, J.; Islam, A.R.T.; Fattah, A. Quantitative analysis and modeling of groundwater flow using visual MODFLOW: A case from subtropical coal mine, northwest Bangladesh. Environ. Dev. Sustain. 2024, 26, 12971–12993. [Google Scholar] [CrossRef]
- Lee, K.Y. Modeling Long-Term Transport of Contaminants Resulting from Dissolution of a Coal Tar Pool in Saturated Porous Media. J. Environ. Eng. 2005, 130, 1507–1513. [Google Scholar] [CrossRef]
- Guo, H.M.; Wang, Y.X. Hydrogeochemical processes in shallow Quaternary aquifers from the northern part of the Datong Basin, China. Appl. Geochem. 2004, 19, 19–27. [Google Scholar] [CrossRef]
- Guo, Y.N.; Li, G.Q.; Wang, L.; Zhang, Z. Hydrochemical Characteristics of Mine Water and Their Significance for the Site Selection of an Underground Reservoir in the Shendong Coal Mining Area. Water 2023, 15, 1038. [Google Scholar] [CrossRef]
- Huang, H.; Chen, Z.; Wang, T.; Zhang, L.; Zhou, G.; Sun, B.; Wang, Y. Characteristics and processes of hydrogeochemical evolution induced by long-term mining activities in karst aquifers, southwestern China. Environ. Sci. Pollut. Res. 2019, 26, 30055–30068. [Google Scholar] [CrossRef] [PubMed]
- Gomo, M.; Vermeulen, D. Hydrogeochemical characteristics of a flooded underground coal mine groundwater system. J. Afr. Earth Sci. 2014, 92, 68–75. [Google Scholar] [CrossRef]
- Tang, C.L.; Zheng, X.Q.; Liang, Y.P. Hydrochemical Characteristics and Formation Causes of Ground Karst Water Systems in the Longzici Spring Catchment. Environ. Sci. 2020, 41, 2087–2095. [Google Scholar]
- Zhou, L.; Ye, T.; Zheng, S.S.; Zhu, X.Q.; Chen, Z.W.; Wu, Y. Experimental and modeling investigation of dual-source iron release in water-solid-gas interaction of abandoned coal mine drainage. Environ. Geochem. Health 2023, 45, 8433–8449. [Google Scholar] [CrossRef]
- Jiang, B.B.; Gao, J.; Du, K.; Deng, X.; Zhang, K. Insight into the water–rock interaction process and purification mechanism of mine water in underground reservoir of Daliuta coal mine in China. Environ. Sci. Pollut. Res. 2022, 29, 28538–28551. [Google Scholar] [CrossRef]
- Mohamed, J.E.H.; Abdelkabir, M.; Tikou, B.; Marie-Elise, V. Three-Dimensional Groundwater and Geochemical Reactive Transport Modeling to Assess Reclamation Techniques at the Quémont 2 Mine, Rouyn-Noranda, Canada. Water 2025, 17, 1191. [Google Scholar]
- Cui, H.; Duan, L.M.; Pan, H.; Liu, T.X. Geochemical pattern, quality and driving forces of multi-layer groundwater in a high-capacity mining area basin: A comprehensive analysis based on the interweaving of multiple factors. J. Hydrol. 2025, 660, 133376. [Google Scholar] [CrossRef]
- Jiang, J. Structural Characteristics of Qinglong Mine and Its Control Mechanism on Mine Water. Ph.D. Thesis, China University of Mining and Technology, Xuzhou, China, 2017. (In Chinese) [Google Scholar]
- Xu, B.; He, M. Guizhou Coalfield Geology Bureau, Coalfield Geology in Guizhou; China University of Mining and Technology Press: Xuzhou, China, 2003. (In Chinese) [Google Scholar]
- GB/T 5750.2-2006; Standard Examination Methods for Drinking Water—Collection and Preservation of Water Samples. National Health Commission of the People’s Republic of China: Beijing, China; National Standardization Administration: Beijing, China, 2006.
- Yan, Z.X.; Li, Z.B.; Li, P.; Zhao, C.X.; Xu, Y.T.; Cui, Z.W.; Sun, H. Hydrochemical assessments and driving forces of water resources in coal mining areas: A case study of the Changhe River Basin, Shanxi. Environ Earth Sci. 2023, 82, 447. [Google Scholar] [CrossRef]
- GB/T 14848-2017; Groundwater Quality Standards. Ministry of Ecology and Environment of the People’s Republic of China: Beijing, China, 2017.
- Hou, Z.M.; Huang, L.; Zhang, S.W.; Han, X.; Xu, J.; Li, Y.N. Identification of groundwater hydrogeochemistry and the hydraulic connections of aquifers in a complex coal mine. J. Hydrol. 2024, 628, 130496. [Google Scholar] [CrossRef]
- Zhao, C.Q.; Li, X.Q.; Wang, Z.X.; Hou, X.W.; Ma, J.F. Integration of self-organizing maps and entropy-weighted quality index methods to study hydrochemical processes and quality assessment in Qilian coal base of China. Environ. Earth Sci. 2024, 83, 92. [Google Scholar] [CrossRef]
- Abu-Bakar, H.; Zarrouk, S.J. Geochemical multiaquifer assessment of the Huntly coalfield, New Zealand, using a novel chloride-bicarbonate-boron ternary diagram. Int. J. Coal Geol. 2016, 167, 136–147. [Google Scholar] [CrossRef]
- Raza, I.; Kgalid, P.; Ehsan, I.M. Geospatial interpolation and hydro-geochemical characterization of alluvial aquifers in the Thal Desert, Punjab, Pakistan. PLoS ONE 2024, 19, e0307025. [Google Scholar] [CrossRef]
- Lu, C.; Cheng, W.J.; Yin, H.Y.; Li, S.; Zhang, Y.; Dong, F.Y.; Cheng, Y.X.; Zhang, X.R. Study on inverse geochemical modeling of hydrochemical characteristics and genesis of groundwater system in coal mine area—A case study of Longwanggou Coal Mine in Ordos Basin. Environ. Sci. Pollut. Res. 2024, 31, 16583–16600. [Google Scholar] [CrossRef]
- Gastmans, D.; Chang, H.K.; Hutcheo, I. Groundwater geochemical evolution in the northern portion of the Guarani aquifer system (Brazil) and its relationship to diagenetic features. Appl. Geochem. 2010, 25, 16–33. [Google Scholar] [CrossRef]
- Zhang, H.T.; Xu, G.Q.; Chen, X.Q. Hydrogeochemical evolution of multilayer aquifers in a massive coalfield. Environ. Earth Sci. 2019, 78, 675. [Google Scholar] [CrossRef]
- Wu, J.H.; Li, P.Y.; Qian, H.; Duan, Z. Using correlation and multivariate statistical analysis to identify hydrogeochemical processes affecting the major ion chemistry of waters: A case study in Laoheba phosphorite mine in Sichuan, China. Arab. J. Geosci. 2014, 7, 3973–3982. [Google Scholar] [CrossRef]
- Liu, P.; Yang, M.; Sun, Y.J. Hydrogeochemical processes of the deep Ordovician groundwater in a coal mining area. Hydrogeol. J. 2019, 27, 2231–2244. [Google Scholar] [CrossRef]
- He, S.F.; Cheng, Y.C.; Xie, H. Water chemistry characteristics and their causes of limestone groundwater in Panxie Mining Area. Energy Environ. Prot. 2020, 34, 37–43. [Google Scholar]
- Langevin, C.D.; Provost, A.M.; Panday, S.; Hughes, J.D. Documentation for the MODFLOW 6 Groundwater Transport Model. In Techniques and Methods; Book 6, Chapter A61; U.S. Geological Survey: Reston, VA, USA, 2022; p. 56. [Google Scholar]
- Bedekar, V.; Morway, E.D.; Langevin, C.D.; Tonkin, M. MT3D-USGS version 1: A U.S. Geological Survey release of MT3DMS updated with new and expanded transport capabilities for use with MODFLOW. In Techniques and Methods; U.S. Geological Survey: Reston, VA, USA, 2016. [Google Scholar]
- Parkhurst, D.L.; Appelo, C.A.J. Description of input and examples for PHREEQC version 3—A computer program for speciation, batch-reaction, one-dimensional transport, and inverse geochemical calculations. In Techniques and Methods; Book 6, Chapter A43; U.S. Geological Survey: Reston, VA, USA, 2013; p. 497. [Google Scholar]
- Scardi, M.; Harding, L.W. Developing an empirical model of phytoplankton primary production: A neural network case study. Ecol. Model. 1999, 120, 213–223. [Google Scholar] [CrossRef]
- Christ, J.A.; Lemke, L.D.; Abriola, L.M. Comparison of two-dimensional and three-dimensional simulations of dense nonaqueous phase liquids (DNAPLs): Migration and entrapment in a nonuniform permeability field. Water Resour. Res. 2005, 41, 733–745. [Google Scholar] [CrossRef]
- Zhang, J.; Chen, L.W.; Hou, X.W.; Li, J.; Ren, X.X.; Lin, M.L.; Zhang, M.; Wang, Y.X.; Tian, Y. Effects of multi-factors on the spatiotemporal variations of deep confined groundwater in coal mining regions, North China. Sci. Total Environ. 2022, 823, 153741. [Google Scholar] [CrossRef]















| Stratigraphy | Figure 1:25,000 | Depth Min Max | Lithology | |
|---|---|---|---|---|
| System | Formation | |||
| Triassic | Maocaopu Formation (T1m) | ![]() | 189 757 | Dolomite and limestone |
| Permian | Yelang Formation (T1y) | 247 420 | Limestone intercalated mustone | |
| Changxing Formation (P3c) | 25–43 | Limestone with chert lump | ||
| Longtan Formation (P3l) | 136 276 | Silstone, mudstone with coal line | ||
| Emeishan Basalt Formation (P3β) | 56–60 | Basalt contains limestone | ||
| Sample | SO42− | Cl− | HCO3− | Ca2+ | Mg2+ | Na+ |
|---|---|---|---|---|---|---|
| Y1 | 162.30 | 2.66 | 218.78 | 119.74 | 13.69 | 3.15 |
| Y2 | 30.40 | 3.76 | 243.86 | 87.71 | 4.06 | 2.43 |
| Y3 | 765.00 | 2.16 | 156.02 | 254.64 | 59.14 | 8.59 |
| C1 | 60.00 | 5.52 | 191.78 | 85.10 | 4.98 | 3.33 |
| C2 | 70.83 | 22.51 | 212.22 | 63.81 | 11.61 | 40.09 |
| C3 | 16.64 | 21.56 | 231.68 | 33.37 | 8.92 | 49.66 |
| L1 | 855.00 | 9.70 | 16.72 | 150.43 | 65.49 | 6.47 |
| L2 | 1040.00 | 2.25 | 286.12 | 388.58 | 65.92 | 12.57 |
| L3 | 50.00 | 10.08 | 360.41 | 6.70 | 1.84 | 158.35 |
| L4 | 33.99 | 25.01 | 32.57 | 46.27 | 10.21 | 252.27 |
| L5 | 183.57 | 14.64 | 163.28 | 72.04 | 10.93 | 56.00 |
| L6 | 115.66 | 7.98 | 195.56 | 95.89 | 8.41 | 7.91 |
| M1 | 16.05 | 11.07 | 125.79 | 36.19 | 9.08 | 5.15 |
| M2 | 23.67 | 9.01 | 126.03 | 34.91 | 12.63 | 2.22 |
| R1 | 72.75 | 4.42 | 201.69 | 73.26 | 14.40 | 3.80 |
| R2 | 73.89 | 3.94 | 201.70 | 73.03 | 14.66 | 3.32 |
| Aquifer | T [m2/d] | S* | θ | R | D [m2/d] |
|---|---|---|---|---|---|
| T1y | 11.4 | 4.21 × 10−3 | 0.3 | 1.2 × 10−4 | 3.5 |
| P3c | 2.18 | 0.95 × 10−3 | 0.22 | / | 1.5 |
| P3l | 0.95 | 0.62 × 10−3 | 0.2 | / | 0.8 |
Disclaimer/Publisher’s Note: The statements, opinions and data contained in all publications are solely those of the individual author(s) and contributor(s) and not of MDPI and/or the editor(s). MDPI and/or the editor(s) disclaim responsibility for any injury to people or property resulting from any ideas, methods, instructions or products referred to in the content. |
© 2026 by the authors. Licensee MDPI, Basel, Switzerland. This article is an open access article distributed under the terms and conditions of the Creative Commons Attribution (CC BY) license.
Share and Cite
Liu, H.; Xu, C.; Pan, Y.; Xie, W. The Evolution of Groundwater Hydrochemical Characteristics Under Coal Mining Conditions—A Case Study in Western China. Appl. Sci. 2026, 16, 2200. https://doi.org/10.3390/app16052200
Liu H, Xu C, Pan Y, Xie W. The Evolution of Groundwater Hydrochemical Characteristics Under Coal Mining Conditions—A Case Study in Western China. Applied Sciences. 2026; 16(5):2200. https://doi.org/10.3390/app16052200
Chicago/Turabian StyleLiu, Hongjing, Chenfang Xu, Yue Pan, and Wenyi Xie. 2026. "The Evolution of Groundwater Hydrochemical Characteristics Under Coal Mining Conditions—A Case Study in Western China" Applied Sciences 16, no. 5: 2200. https://doi.org/10.3390/app16052200
APA StyleLiu, H., Xu, C., Pan, Y., & Xie, W. (2026). The Evolution of Groundwater Hydrochemical Characteristics Under Coal Mining Conditions—A Case Study in Western China. Applied Sciences, 16(5), 2200. https://doi.org/10.3390/app16052200

