Sign in to use this feature.

Years

Between: -

Subjects

remove_circle_outline
remove_circle_outline
remove_circle_outline
remove_circle_outline
remove_circle_outline
remove_circle_outline
remove_circle_outline
remove_circle_outline
remove_circle_outline

Journals

remove_circle_outline
remove_circle_outline
remove_circle_outline
remove_circle_outline
remove_circle_outline
remove_circle_outline

Article Types

Countries / Regions

remove_circle_outline
remove_circle_outline
remove_circle_outline
remove_circle_outline
remove_circle_outline

Search Results (416)

Search Parameters:
Keywords = HTR3A

Order results
Result details
Results per page
Select all
Export citation of selected articles as:
16 pages, 2237 KB  
Article
Altered AADAC Modulates Trophoblast Invasion and Suggests a Potential Angiogenic Regulatory Role in Severe Preeclampsia
by Hyo Jung An, Dae Hyun Song, Yu-min Kim, Hyen Chul Jo, Jong Chul Baek, Juseok Yang and Ji Eun Park
Int. J. Mol. Sci. 2026, 27(2), 1103; https://doi.org/10.3390/ijms27021103 - 22 Jan 2026
Viewed by 12
Abstract
Preeclampsia (PE) is a serious pregnancy complication characterized by hypertension and organ dysfunction. Its pathogenesis involves impaired trophoblast invasion and inadequate spiral artery remodeling; however, the underlying molecular mechanisms remain unclear. This study investigated the role of arylacetamide deacetylase (AADAC) in PE and [...] Read more.
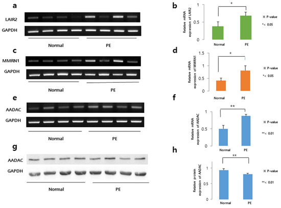
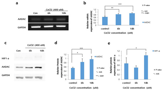
Preeclampsia (PE) is a serious pregnancy complication characterized by hypertension and organ dysfunction. Its pathogenesis involves impaired trophoblast invasion and inadequate spiral artery remodeling; however, the underlying molecular mechanisms remain unclear. This study investigated the role of arylacetamide deacetylase (AADAC) in PE and its effects on trophoblast function by analyzing placental tissues from 30 patients with PE and 15 controls. Exploratory RNA sequencing was performed on pooled placental samples from six patients with severe PE and six controls, and AADAC expression was validated by semi-quantitative PCR and Western blotting. HTR8/SVneo cells were exposed to cobalt chloride (CoCl2) under hypoxia-mimicking conditions, and AADAC expression was manipulated by siRNA-mediated knockdown (KD) and overexpression (OE). RNA sequencing revealed increased AADAC expression in PE placentas (fold change > 2.0, raw p < 0.05). Although AADAC mRNA levels were elevated in PE tissues, protein levels were reduced. CoCl2 exposure was associated with increased expression of AADAC and hypoxia-inducible factor-1 alpha (HIF-1α). Under hypoxia-mimicking conditions, AADAC silencing was associated with increased trophoblast invasion and tube formation, whereas AADAC overexpression reduced tube formation without significantly affecting invasion. These findings suggest that dysregulated, hypoxia-responsive AADAC expression influences trophoblast invasive and angiogenic behavior in preeclampsia. Full article
(This article belongs to the Special Issue Molecular and Cellular Biology of Pregnancy Complications)
Show Figures

Figure 1

23 pages, 11750 KB  
Article
Computational Identification of Blood–Brain Barrier-Permeant Microbiome Metabolites with Binding Affinity to Neurotransmitter Receptors in Neurodevelopmental Disorders
by Ricardo E. Buendia-Corona, María Fernanda Velasco Dey, Lisset Valencia Robles, Hannia Josselín Hernández-Biviano, Cristina Hermosillo-Abundis and Lucila Isabel Castro-Pastrana
Molecules 2026, 31(2), 366; https://doi.org/10.3390/molecules31020366 - 20 Jan 2026
Viewed by 209
Abstract
The gut microbiome produces thousands of metabolites with potential to modulate central nervous system function through peripheral or direct neural mechanisms. Tourette syndrome, attention-deficit/hyperactivity disorder, and autism spectrum disorder exhibit shared neurotransmitter dysregulation and microbiome alterations, yet mechanistic links between microbial metabolites and [...] Read more.
The gut microbiome produces thousands of metabolites with potential to modulate central nervous system function through peripheral or direct neural mechanisms. Tourette syndrome, attention-deficit/hyperactivity disorder, and autism spectrum disorder exhibit shared neurotransmitter dysregulation and microbiome alterations, yet mechanistic links between microbial metabolites and receptor-mediated neuromodulation remain unclear. We screened 27,642 microbiome SMILES metabolites for blood–brain barrier permeability using rule-based SwissADME classification and a PyTorch 2.0 neural network trained on 7807 experimental compounds (test accuracy 86.2%, AUC 0.912). SwissADME identified 1696 BBB-crossing metabolites following Lipinski’s criteria, while PyTorch classified 2484 metabolites with expanded physicochemical diversity. Following 3D conformational optimization (from SMILES) and curation based on ≤32 rotatable bonds, molecular docking was performed against five neurotransmitter receptors representing ionotropic (GABRA2, GRIA2, GRIN2B) and metabotropic (DRD4, HTR1A) receptor classes. The top 50 ligands across five receptors demonstrated method-specific BBB classification (44% SwissADME-only, 44% PyTorch-only, 12% overlap), validating complementary prediction approaches. Fungal metabolites from Ascomycota dominated high-affinity top ligands (66%) and menaquinone MK-7 showed broad phylogenetic conservation (71.4% of phylum). Our results establish detailed receptor–metabolite interaction maps, with fungal metabolites dominating high-affinity ligands, challenging the prevailing bacterial focus of the microbiome and providing a foundation for precision medicine and a framework for developing microbiome-targeted therapeutics to address clinical needs in neurodevelopmental disorders. Full article
(This article belongs to the Special Issue Molecular Docking in Drug Discovery, 2nd Edition)
Show Figures

Figure 1

41 pages, 1522 KB  
Review
Socceromics: A Systematic Review of Omics Technologies to Optimize Performance and Health in Soccer
by Adam Owen, Halil İbrahim Ceylan, Piotr Zmijewski, Carlo Biz, Giovanni Sciarretta, Alessandro Rossin, Pietro Ruggieri, Andrea De Giorgio, Carlo Trompetto, Nicola Luigi Bragazzi and Luca Puce
Int. J. Mol. Sci. 2026, 27(2), 749; https://doi.org/10.3390/ijms27020749 - 12 Jan 2026
Viewed by 240
Abstract
The integration of omics technologies, including genomics, proteomics, metabolomics, and microbiomics, has transformed sports science, particularly soccer, by providing new opportunities to optimize player performance, reduce injury risk, and enhance recovery. This systematic literature review was conducted in accordance with PRISMA 2020 guidelines [...] Read more.
The integration of omics technologies, including genomics, proteomics, metabolomics, and microbiomics, has transformed sports science, particularly soccer, by providing new opportunities to optimize player performance, reduce injury risk, and enhance recovery. This systematic literature review was conducted in accordance with PRISMA 2020 guidelines and structured using the PICOS/PECOS framework. Comprehensive searches were performed in PubMed, Scopus, and Web of Science up to August 2025. Eligible studies were peer-reviewed original research involving professional or elite soccer players that applied at least one omics approach to outcomes related to performance, health, recovery, or injury prevention. Reviews, conference abstracts, editorials, and studies not involving soccer or omics technologies were excluded. A total of 139 studies met the inclusion criteria. Across the included studies, a total of 19,449 participants were analyzed. Genomic investigations identified numerous single-nucleotide polymorphisms (SNPs) spanning key biological pathways. Cardiovascular and vascular genes (e.g., ACE, AGT, NOS3, VEGF, ADRA2A, ADRB1–3) were associated with endurance, cardiovascular regulation, and recovery. Genes related to muscle structure, metabolism, and hypertrophy (e.g., ACTN3, CKM, MLCK, TRIM63, TTN-AS1, HIF1A, MSTN, MCT1, AMPD1) were linked to sprint performance, metabolic efficiency, and muscle injury susceptibility. Neurotransmission-related genes (BDNF, COMT, DRD1–3, DBH, SLC6A4, HTR2A, APOE) influenced motivation, fatigue, cognitive performance, and brain injury recovery. Connective tissue and extracellular matrix genes (COL1A1, COL1A2, COL2A1, COL5A1, COL12A1, COL22A1, ELN, EMILIN1, TNC, MMP3, GEFT, LIF, HGF) were implicated in ligament, tendon, and muscle injury risk. Energy metabolism and mitochondrial function genes (PPARA, PPARG, PPARD, PPARGC1A, UCP1–3, FTO, TFAM) shaped endurance capacity, substrate utilization, and body composition. Oxidative stress and detoxification pathways (GSTM1, GSTP1, GSTT1, NRF2) influenced recovery and resilience, while bone-related variants (VDR, P2RX7, RANK/RANKL/OPG) were associated with bone density and remodeling. Beyond genomics, proteomics identified markers of muscle damage and repair, metabolomics characterized fatigue- and energy-related signatures, and microbiomics revealed links between gut microbial diversity, recovery, and physiological resilience. Evidence from omics research in soccer supports the potential for individualized approaches to training, nutrition, recovery, and injury prevention. By integrating genomics, proteomics, metabolomics, and microbiomics data, clubs and sports practitioners may design precision strategies tailored to each player’s biological profile. Future research should expand on multi-omics integration, explore gene–environment interactions, and improve representation across sexes, age groups, and competitive levels to advance precision sports medicine in soccer. Full article
(This article belongs to the Special Issue Molecular and Physiological Mechanisms of Exercise)
Show Figures

Figure 1

26 pages, 3417 KB  
Article
Optimal Fractional Order PID Controller Design for Hydraulic Turbines Using a Multi-Objective Imperialist Competitive Algorithm
by Mohamed Nejlaoui, Abdullah Alghafis and Nasser Ayidh Alqahtani
Fractal Fract. 2026, 10(1), 46; https://doi.org/10.3390/fractalfract10010046 - 11 Jan 2026
Viewed by 179
Abstract
This paper introduces a novel approach for designing a Fractional Order Proportional-Integral-Derivative (FOPID) controller for the Hydraulic Turbine Regulating System (HTRS), aiming to overcome the challenge of tuning its five complex parameters (Kp,Ki,Kd, λ [...] Read more.
This paper introduces a novel approach for designing a Fractional Order Proportional-Integral-Derivative (FOPID) controller for the Hydraulic Turbine Regulating System (HTRS), aiming to overcome the challenge of tuning its five complex parameters (Kp,Ki,Kd, λ and μ). The design is formulated as a multi-objective optimization problem, minimized using the Multi-Objective Imperialist Competitive Algorithm (MOICA). The goal is to minimize two key transient performance metrics: the Integral of Squared Error (ISE) and the Integral of the Time Multiplied Squared Error (ITSE). MOICA efficiently generates a Pareto-front of non-dominated solutions, providing control system designers with diverse trade-off options. The resulting optimal FOPID controller demonstrated superior robustness when evaluated against simulated variations in key HTRS parameters (mg, eg and Tw). Comparative simulations against an optimally tuned integer-order PID and established literature methods (FOPID-GA, FOPID-MOPSO and FOPID-MOHHO) confirm the enhanced dynamic response and stable operation of the MOICA-based FOPID. The MOICA-tuned FOPID demonstrated superior performance for Setpoint Tracking, achieving up to a 26% faster settling speed (ITSE) and an 8% higher accuracy (ISE). Furthermore, for Disturbance Rejection, it showed enhanced robustness, leading to up to a 23% quicker recovery speed (ITSE) and an 18.9% greater error suppression (ISE). Full article
(This article belongs to the Section Engineering)
Show Figures

Figure 1

17 pages, 10078 KB  
Article
Finite Element Simulation on Irradiation Effect of Nuclear Graphite with Real Three-Dimensional Pore Structure
by Shasha Lv, Yingtao Ma, Chong Tian, Jie Gao, Yumeng Zhao and Zhengcao Li
J. Nucl. Eng. 2026, 7(1), 4; https://doi.org/10.3390/jne7010004 - 31 Dec 2025
Viewed by 294
Abstract
The structural integrity of nuclear graphite is paramount for the lifespan of High-Temperature Gas-Cooled Reactors. The nuclear graphite components operate under extreme conditions involving high temperature, pressure, and intense neutron irradiation, leading to complex service behavior that is difficult to characterize only by [...] Read more.
The structural integrity of nuclear graphite is paramount for the lifespan of High-Temperature Gas-Cooled Reactors. The nuclear graphite components operate under extreme conditions involving high temperature, pressure, and intense neutron irradiation, leading to complex service behavior that is difficult to characterize only by experimental methods. This study employs the finite element method (FEM) to assess component stress and failure risk. The ManUMAT simulation method was first validated against irradiation data for Gilsocarbon graphite from an Advanced Gas-Cooled Reactor and was subsequently applied to stress–strain analysis of the nuclear graphite bricks in the HTR-PM side reflector layer. The 3D micropore structure of nuclear graphite was obtained via X-μCT and reconstructed in Avizo to establish an FEM model based on the actual pore geometry. Simulations of nuclear graphite over a 30 full-power-year service period predicted a significant contraction on the core-side and minimal thermal expansion on the out-side driven by the neutron doses. This research establishes a finite element framework that extends the ManUMAT approach by integrating a realistic pore structure model, thereby providing a foundation for quantifying the microstructural effects on macroscopic performance. Full article
Show Figures

Figure 1

13 pages, 2390 KB  
Article
Microglial Expression of Serotonin Receptors Reveals Parallel Regulation of 5-HT2b and BDNF in the Rat Hippocampus
by Andrei Turkin, Maria Sidorova, Ekaterina Kurilova, Natalia Alenina, Oksana Tuchina and Friederike Klempin
Cells 2026, 15(1), 66; https://doi.org/10.3390/cells15010066 - 30 Dec 2025
Viewed by 395
Abstract
Growing evidence suggests that psychiatric disorders are characterized by a prolonged inflammatory state, which may influence the efficacy of compounds targeting serotonin. Serotonin is a key signaling molecule in neuroplasticity of the adult hippocampus and involved in antidepressant action. Recent in vitro studies [...] Read more.
Growing evidence suggests that psychiatric disorders are characterized by a prolonged inflammatory state, which may influence the efficacy of compounds targeting serotonin. Serotonin is a key signaling molecule in neuroplasticity of the adult hippocampus and involved in antidepressant action. Recent in vitro studies indicate the neurotransmitter may also facilitate the response to inflammation and potentially modulate microglial function towards neuroprotection. Using Tph2−/− rats depleted of brain serotonin, we examined microglial expression of various serotonin receptors (5-HTRs) in vivo in both the hippocampus and prefrontal cortex and assessed mRNA levels of cytokines and brain-derived neurotrophic factor (BDNF). We observed age-dependent and region-specific gene expression of 5-HTRs on sorted microglia, paralleling changes in BDNF signaling, especially with 5-HT2b. Notably, both 5-HT2b and BDNF expression in the hippocampus was significantly upregulated in the absence of brain serotonin. Our data indicate distinct roles of 5-HTR subtypes in early network formation (5-HT1b, 5-HT5b) and in the response to endogenous changes (5-HT2b, 5-HT5a). Understanding serotonin–microglia interplay could offer therapeutic insights into the maintenance of mood via brain–immune cell interactions. Full article
(This article belongs to the Special Issue Advanced Research in Neurogenesis and Neuroinflammation)
Show Figures

Figure 1

33 pages, 9540 KB  
Article
Impact of Flame Tube Convergent Segment Wall Configurations on Main Combustor Performance
by Duo Wang, Juan Wang, Hongjun Lin, Feng Li, Yinze Zhao, Dichang Wang, Yunchuan Tan and Kai Zhao
Fire 2025, 8(12), 476; https://doi.org/10.3390/fire8120476 - 12 Dec 2025
Viewed by 459
Abstract
This study investigates the effect of the flame tube convergent segment wall configuration on the performance of a High-Temperature-Rise (HTR) triple-swirler main combustor. Three configurations were evaluated: the Vitosinski principle (Scheme A), the equal velocity gradient criterion (Scheme B), and a novel convex-arc [...] Read more.
This study investigates the effect of the flame tube convergent segment wall configuration on the performance of a High-Temperature-Rise (HTR) triple-swirler main combustor. Three configurations were evaluated: the Vitosinski principle (Scheme A), the equal velocity gradient criterion (Scheme B), and a novel convex-arc flow-facing method (Scheme C). Three-dimensional numerical simulations were conducted using validated RANS equations with the Realizable k-ε turbulence model and a non-premixed PDF combustion model. The results demonstrate that the proposed Scheme C, characterized by an inflection-free convex contour, successfully avoids the localized high-velocity region and achieves a more uniform flow field. A systematic comparison reveals that Scheme C achieves the highest outlet temperature distribution quality (lowest OTDF and RTDF), the highest combustion efficiency, and the lowest total pressure loss (TPL) in the convergent segment among the three designs. In conclusion, the comprehensive analysis confirms that the convex-arc design (Scheme C), by eliminating the geometric discontinuity of an inflection point, provides the best overall performance for the HTR combustor under takeoff conditions. Full article
Show Figures

Figure 1

38 pages, 1094 KB  
Review
Psychedelics in Multiple Sclerosis: Mechanisms, Challenges, and Prospects for Neuroimmune Modulation and Repair
by Ivan Anchesi, Maria Francesca Astorino, Ivana Raffaele, Deborah Stefania Donato, Serena Silvestro, Aurelio Minuti, Marco Calabrò, Michele Scuruchi and Giovanni Luca Cipriano
Cells 2025, 14(23), 1872; https://doi.org/10.3390/cells14231872 - 26 Nov 2025
Viewed by 2477
Abstract
Multiple Sclerosis (MS) therapies effectively modulate peripheral immune responses but largely fail to promote neural repair within the central nervous system. This review evaluates whether psychedelic compounds (PSYs), via 5-HT2A activation, can fill a critical therapeutic gap: the need for agents that simultaneously [...] Read more.
Multiple Sclerosis (MS) therapies effectively modulate peripheral immune responses but largely fail to promote neural repair within the central nervous system. This review evaluates whether psychedelic compounds (PSYs), via 5-HT2A activation, can fill a critical therapeutic gap: the need for agents that simultaneously suppress neuroinflammation and promote regeneration. We dissect the evidence suggesting PSYs can reprogram the neuroimmune milieu by downregulating key pro-inflammatory cytokines (e.g., TNF-α, IL-6) in glial cells while concurrently upregulating crucial neurotrophic factors (e.g., BDNF) that promote synaptic plasticity and oligodendrocyte support. However, we argue that the current evidence, largely derived from non-specific inflammation models, is insufficient to predict clinical efficacy in an autoimmune disease like MS. We critically analyze the significant translational barriers—from cardiovascular and psychiatric risks to profound legal and ethical challenges—that temper the immediate clinical promise. Finally, we propose a forward-looking perspective, suggesting that the true value of PSYs may lie not in their direct clinical use, but in uncovering novel therapeutic pathways. The emergence of non-hallucinogenic, functionally selective 5-HT2A agonists, inspired by psychedelic pharmacology, represents a more viable strategy to harness these mechanisms for MS therapy, demanding rigorous preclinical validation in disease-relevant models. Full article
Show Figures

Figure 1

16 pages, 3210 KB  
Article
HtrA Contributes to Biofilm Formation in Mycobacterium smegmatis by Downregulating the Cell Wall Amidase Ami3
by Jiachen Zheng, Yueqi Li, Yizhang Wei, Kang Li, Jie Lu, Xiaolin Liu and Weihui Li
Microorganisms 2025, 13(12), 2688; https://doi.org/10.3390/microorganisms13122688 - 25 Nov 2025
Viewed by 357
Abstract
Mycobacterium tuberculosis, the causative agent of tuberculosis, utilizes biofilm formation as a key mechanism to withstand host-derived stresses. To identify novel factors involved in this process, we performed a CRISPRi screen in the model organism Mycobacterium smegmatis. This screen identified trypsin [...] Read more.
Mycobacterium tuberculosis, the causative agent of tuberculosis, utilizes biofilm formation as a key mechanism to withstand host-derived stresses. To identify novel factors involved in this process, we performed a CRISPRi screen in the model organism Mycobacterium smegmatis. This screen identified trypsin HtrA as a critical factor for growth and biofilm formation. Deletion of htrA led to a profound upregulation of the cell wall amidase Ami3. We demonstrated that Ami3 is a crucial negative regulator of biofilm formation, as overexpression of ami3 recapitulated the biofilm and growth defects of the ΔhtrA strain. Furthermore, we found that the essential role of periplasmic protease HtrA for normal growth could be suppressed by novel mutations in pmt, a gene encoding a phosphomyoinositol mannosyltransferase, at residues F53 and N55, distinct from the previously reported D68 site. Our findings establish a novel regulatory pathway in which HtrA modulates mycobacterial biofilm formation by controlling the levels of Ami3 and reveal new genetic interactions within this network. Full article
(This article belongs to the Section Biofilm)
Show Figures

Figure 1

16 pages, 3310 KB  
Article
Study on the Influence of Ambient Temperature and RPV Temperature on Operation Performance of HTR-PM Reactor Cavity Cooling System
by Xinsheng Xu, Yiyang Ye, Yingjie Wu and Yanhua Zheng
J. Nucl. Eng. 2025, 6(4), 48; https://doi.org/10.3390/jne6040048 - 21 Nov 2025
Viewed by 623
Abstract
The High Temperature Gas-cooled Reactor (HTGR) is a Generation IV advanced nuclear reactor, which can realize inherent safety and prevent core melt. The Institute of Nuclear and New Energy Technology (INET) of Tsinghua University developed a commercial-scale 200 MWe High Temperature gas-cooled Reactor [...] Read more.
The High Temperature Gas-cooled Reactor (HTGR) is a Generation IV advanced nuclear reactor, which can realize inherent safety and prevent core melt. The Institute of Nuclear and New Energy Technology (INET) of Tsinghua University developed a commercial-scale 200 MWe High Temperature gas-cooled Reactor Pebble bed Module project (HTR-PM), which entered commercial operation on 6 December 2023. A passive Reactor Cavity Cooling System (RCCS) was designed for HTR-PM to export heat from the reactor cavity during normal operation and also in accident conditions, keeping the safety of the reactor pressure vessel (RPV) and reactor cavity. The RCCS of HTR-PM has been designed as three independent sets; the normal operation of two sets of RCCS can guarantee the safety of the PRV and reactor activity. The heat can be transferred from the RPV to the final heat sink atmosphere through thermal radiation and natural convection in the reactor cavity, and the natural circulation of water and air in the RCCS. The CAVCO code was developed by the INET to simulate the behavior of an RCCS. In this paper, assuming different RPV temperatures and different ambient temperatures, as well as assuming all or parts of the RCCS sets work, the performances of RCCS are studied by CAVCO to evaluate its operational reliability, so as to provide a reference for further optimization. The analysis results indicate that even under hypothetically extremely RPV temperatures, two sets of RCCS could effectively remove heat without causing water boiling or system failure. However, during the winter when ambient temperatures are low, particularly when the reactor operates at a lower RPV temperature, additional attention must be given to the operational safety of the system. It is crucial to prevent system failure caused by the freezing of circulating water and the potential cracking of water-cooling pipes due to freezing. Depending on the reactor status and ambient conditions, one or all three sets of RCCS may need to be taken offline. In addition, the maximum heat removal capacity of the RCCS with only two sets operational exceeds the design requirement of 1.2 MW. When the ambient temperature fluctuates significantly, it may be advisable to increase the number of available RCCS sets to mitigate the effect of abrupt changes in cooling water temperature on pipeline thermal stress. Full article
(This article belongs to the Special Issue Probabilistic Safety Assessment and Management of Nuclear Facilities)
Show Figures

Figure 1

27 pages, 688 KB  
Systematic Review
The Epigenetic Landscape of Borderline Personality Disorder: Insights from a Systematic Review
by Bartosz Dawidowski, Łukasz Franczak, Piotr Podwalski, Anna Michalczyk, Aleksandra Łupkowska-Grygorcewicz, Oliwia Piotrowska and Jerzy Samochowiec
J. Clin. Med. 2025, 14(22), 8182; https://doi.org/10.3390/jcm14228182 - 18 Nov 2025
Viewed by 869
Abstract
Background/Objectives: Borderline personality disorder (BPD) is a serious psychiatric condition characterized by affective instability, impulsivity, and self-harming behaviors. Increasing evidence suggests that epigenetic mechanisms, especially DNA methylation, may mediate the interaction between genetic susceptibility and adverse environmental factors. This systematic review aimed to [...] Read more.
Background/Objectives: Borderline personality disorder (BPD) is a serious psychiatric condition characterized by affective instability, impulsivity, and self-harming behaviors. Increasing evidence suggests that epigenetic mechanisms, especially DNA methylation, may mediate the interaction between genetic susceptibility and adverse environmental factors. This systematic review aimed to synthesize available findings on DNA methylation in BPD, including candidate gene studies and epigenome-wide association studies (EWAS). Methods: We conducted a systematic search of PubMed, Embase, and Scopus databases following PRISMA guidelines. Eligible studies (N = 19) included original research examining DNA methylation in individuals with BPD, assessed either through candidate gene approaches or genome-wide platforms. Data were extracted regarding study design, sample characteristics, psychometric instruments, genes, CpG sites analyzed, and main findings. Results: Inconsistent associations were found between BPD and altered methylation of several candidate genes, such as NR3C1, FKBP5, BDNF, DRD2, HTR2A, and COMT. Differential methylation was often linked to early-life adversities and symptom severity. EWAS also identified new loci, including APBA3, MCF2, PXDN, and OPRK1. Across studies, methodological heterogeneity and small sample sizes limited definitive conclusions. Conclusions: Evidence for DNA methylation alterations in BPD is mixed, and current findings do not allow firm conclusions about their mechanisms or clinical relevance. Larger and longitudinal studies are required to clarify whether these epigenetic changes contribute meaningfully to BPD. Full article
(This article belongs to the Section Mental Health)
Show Figures

Figure 1

25 pages, 461 KB  
Review
Drawbacks of Olanzapine Therapy: An Emphasis on Its Metabolic Effects and Discontinuation
by Ramadhan Oruch, Hussein Abdullah Rajab, Mahmoud Abdalla Elderbi, Ian F. Pryme, Ole B. Fasmer and Anders Lund
J. Clin. Med. 2025, 14(22), 8125; https://doi.org/10.3390/jcm14228125 - 17 Nov 2025
Viewed by 2588
Abstract
Radical drug therapy for schizophrenia is usually hard to achieve with one currently available antipsychotic agent. Indeed, it is the negative symptoms of this morbidity that are a dilemma to neutralize. Most of the first-generation agents can deal with the positive symptoms of [...] Read more.
Radical drug therapy for schizophrenia is usually hard to achieve with one currently available antipsychotic agent. Indeed, it is the negative symptoms of this morbidity that are a dilemma to neutralize. Most of the first-generation agents can deal with the positive symptoms of the disease to a convincing degree, but not with its negative symptoms. The creation of so-called second-generation agents aimed to treat the negative symptoms, as these invisible barriers are the real reasons that isolate psychotic individuals and hinder their integration into society. Unfortunately, these newly designed drugs, including OLZ, turned out to induce different categories of undesired effects; the most embarrassing among them are the metabolic drawbacks, such as insulin resistance, weight gain, and other subcategories of metabolic consequences. Antagonism induced at certain receptors, particularly 5-HT2C and histamine H1 receptors, is implicated particularly in these metabolic adverse effects. The choice of antipsychotics (APCs) should be tailored separately for each case, as each patient responds variably to each neuroleptic. This possibility exists due to the abundant alternatives within the currently available APC medications. This work aims to discuss the reasons behind these undesired metabolic effects, how to deal with them, how to choose the appropriate agent for each psychotic case, and how to manage intoxication using olanzapine. To address these inquiries, we carefully selected 154 relevant studies, including robust meta-analyses, from the past 20 years and analyzed them in this work. Full article
(This article belongs to the Section Mental Health)
Show Figures

Figure 1

16 pages, 1673 KB  
Article
Uncovering the Genetic Basis of Porcine Resilience Through GWAS of Feed Intake Data
by Zhenyu Wang, Wenshui Xin, Mengyu Li, Dongdong Duan, Jinyi Han, Mingyu Wang, Shenping Zhou and Xinjian Li
Animals 2025, 15(22), 3269; https://doi.org/10.3390/ani15223269 - 12 Nov 2025
Viewed by 685
Abstract
Resilience usually refers to the ability of an animal to be minimally affected by disturbance or to quickly return to its pre-disturbance state. Pigs with strong resilience usually have better production performance and higher tolerance to common diseases. This study utilized feed intake [...] Read more.
Resilience usually refers to the ability of an animal to be minimally affected by disturbance or to quickly return to its pre-disturbance state. Pigs with strong resilience usually have better production performance and higher tolerance to common diseases. This study utilized feed intake records collected by a Feed Intake Recording Equipment from three pig breeds (Duroc: 823; Landrace: 582; and Yorkshire: 2032). Six resilience traits were constructed using the root mean square error (RMSE) of daily feed intake and feeding duration, cumulative feed intake, and cumulative feeding duration derived from ordinary least squares (OLS) regression, along with quantile regression (QR) estimates of daily feed intake and feeding duration. The correlations between these resilience traits and production traits were subsequently estimated. Single-trait genome-wide association studies (GWASs) were performed using imputed resequencing data to identify key genomic regions and candidate genes associated with resilience traits. The estimated heritability ranged from 0.103 to 0.267 for resilience traits and 0.293 to 0.560 for production traits. Moderate genetic correlations were observed among the resilience traits, while moderate to high genetic correlations were found between resilience traits and production traits. In particular, the traits RMSEFI, RMSECFI, QRFI, and QRFD exhibited significant moderate to high correlations with most production traits. A genome-wide association study (GWAS) based on imputed whole-genome sequencing data was conducted to identify genomic regions associated with resilience traits in pigs. Using single-trait mixed linear models, 188 SNPs were identified and annotated to 44 candidate genes. Several of these genes (CD74, CSF1R, and HTR4) are involved in host immune responses and signal transduction pathways. These findings contribute to a better understanding of the genetic mechanisms underlying resilience in pigs and provide insights for enhancing genomic selection in pig breeding. Full article
(This article belongs to the Special Issue Genetic Improvement in Pigs)
Show Figures

Figure 1

21 pages, 3456 KB  
Article
Symmetry in Stress Distribution: Elastic–Plastic Behavior of Rib Plates and Rib-to-Deck Weld Root Performance in Steel Orthotropic Bridge Decks
by Hanan Akad, Abdul Qader Melhem and George Wardeh
Symmetry 2025, 17(11), 1934; https://doi.org/10.3390/sym17111934 - 11 Nov 2025
Viewed by 454
Abstract
This study investigates the mechanical behavior and fatigue performance of orthotropic steel bridge decks, with a focus on rib-to-deck welded connections and the impact of geometric symmetry on stress distribution. Two full-scale models with full-penetration butt welds were tested under static compression loads, [...] Read more.
This study investigates the mechanical behavior and fatigue performance of orthotropic steel bridge decks, with a focus on rib-to-deck welded connections and the impact of geometric symmetry on stress distribution. Two full-scale models with full-penetration butt welds were tested under static compression loads, yielding failure forces of 27 kN (experimental) and 26 kN (analytical), with only a 3% difference. Finite element simulations using ANSYS 16.1 validated these results and enabled parametric studies. Rib plate thicknesses ranging from 5 mm to 9 mm were analyzed to assess their influence on stress distribution and deformation. The geometric ratio h′/tr, which reflects the symmetry of the trapezoidal rib web, was found to be a critical factor in stress behavior. At h′/tr = 38 (tr = 7 mm), compressive and tensile stresses are balanced, demonstrating a symmetric stress field; at h′/tr = 33 (tr = 8 mm), and fatigue performance at the RDW root drops by 47%. Increasing h′/tr improves fatigue life by increasing the number of load cycles to failure. Stress contours revealed that compressive stress concentrates in the rib plate above the weld toes, while tensile stress localizes at the RDW root. The study highlights how symmetric geometric configurations contribute to balanced stress fields and improved fatigue resistance. Multiple linear regression analysis (SPSS-25) produced predictive equations linking stress values to applied load and geometry, offering a reliable tool for estimating stress without full-scale simulations. These findings underscore the importance of optimizing h′/tr and leveraging structural symmetry to enhance resilience and fatigue resistance in welded joints. This research provides practical guidance for improving the design of orthotropic steel bridge decks and contributes to safer, longer-lasting infrastructure. Full article
Show Figures

Figure 1

20 pages, 558 KB  
Review
Genetic Predisposition and Genetic Resilience Factors in Stress-Related Disorders During the Developmental Age: A Narrative Review
by Alessia Raffagnato, Arianna Raicich, Lisa Paiusco, Giulia Coser, Ilaria Bonemazzi, Andrea Gazzin, Maria Federica Pelizza, Caterina Ancora and Irene Toldo
Genes 2025, 16(11), 1362; https://doi.org/10.3390/genes16111362 - 10 Nov 2025
Cited by 1 | Viewed by 2747
Abstract
Background: Stress-related disorders, including PTSD, acute stress disorders, adjustment disorder, and attachment disorders, arise from complex interactions between genetic susceptibility and environmental stressors. While early environmental factors play a central role in the development of these disorders, there is growing evidence that genetic [...] Read more.
Background: Stress-related disorders, including PTSD, acute stress disorders, adjustment disorder, and attachment disorders, arise from complex interactions between genetic susceptibility and environmental stressors. While early environmental factors play a central role in the development of these disorders, there is growing evidence that genetic predisposition also contributes to individual differences in vulnerability and resilience. This narrative review examines current evidence on genetic predisposition and resilience mechanisms in stress-related psychopathology during developmental age. Methods: A literature search was performed using PubMed, Cochrane, MedRxiv, and Medline databases, focusing on studies published between 2010 and 2025, written in English, in the pediatric and adolescent population. Priority was given to original research articles and high-impact reviews. Studies were selected based on relevance to the genetic mechanisms underlying vulnerability and resilience to stress. 71 of 317 were selected. Two hundred forty-six articles were excluded due to a lack of relevance to the topic or because they included an adult population. Results: Polymorphisms and epigenetic modifications in genes involved in hypothalamus–pituitary–adrenal axis (FKBP5, NR3C1, ADCYAP1R1 and ACE), serotoninergic (SLC6A4 and HTR2A), noradrenergic and dopaminergic system (COMT and MAOA), BDNF, estrogen receptor and excitatory amino acid transporters are associated with increased risk of psychopathology following early trauma, but are also implicated in the development of resilience. Conclusions: Genetic factors influence both vulnerability and resilience to stress-related disorders. However, further studies based on the role of genetics are needed to advance precision and personalized medicine, which is still largely underexplored to this day in the field of stress-induced disorders. Full article
(This article belongs to the Special Issue Genetics of Neuropsychiatric Disorders)
Show Figures

Figure 1

Back to TopTop