Sign in to use this feature.

Years

Between: -

Subjects

remove_circle_outline
remove_circle_outline
remove_circle_outline
remove_circle_outline
remove_circle_outline
remove_circle_outline

Journals

Article Types

Countries / Regions

Search Results (57)

Search Parameters:
Keywords = HFD/STZ model

Order results
Result details
Results per page
Select all
Export citation of selected articles as:
20 pages, 2742 KB  
Article
Targeting Soluble VCAM1 and GSK3β Improves Cerebrovascular Function and Reduces Stroke Pathology in Diabetic Mice
by Masuma Akter Brishti, Mousumi Mandal, Udai Pratap Singh, Tauheed Ishrat and M. Dennis Leo
Cells 2026, 15(5), 455; https://doi.org/10.3390/cells15050455 - 4 Mar 2026
Viewed by 499
Abstract
Type 2 diabetes (T2D) features insulin resistance that promotes cerebrovascular injury, yet the immune signals linking metabolic stress to vascular dysfunction remain unclear. We tested the hypothesis that insulin resistance and soluble vascular cell adhesion molecule-1 (sVCAM1) act through complementary pathways in mast [...] Read more.
Type 2 diabetes (T2D) features insulin resistance that promotes cerebrovascular injury, yet the immune signals linking metabolic stress to vascular dysfunction remain unclear. We tested the hypothesis that insulin resistance and soluble vascular cell adhesion molecule-1 (sVCAM1) act through complementary pathways in mast cells (MCs) to raise circulating histamine levels and impair cerebral vascular function. In a high-fat diet (HFD) plus low-dose streptozotocin (STZ) model, plasma histamine rose sharply after the onset of insulin resistance and remained elevated. Plasma sVCAM1 levels also increased after insulin resistance. In vitro, recombinant sVCAM1 upregulated histidine decarboxylase (HDC) in native MCs in a dose-dependent manner, indicating a shift toward histamine synthesis, but did not enhance degranulation. In contrast, pharmacological inhibition of Akt with MK2206 activated Glycogen Synthase Kinase 3 beta (GSK3β) and increased MC degranulation without affecting HDC expression. Diabetic endothelial cell monolayers exhibited a ~twofold reduction in transendothelial electrical resistance consistent with impaired blood–brain barrier (BBB) integrity. Diabetic cerebral arteries showed receptor remodeling that favored constriction with histamine H1 receptor (H1R) expression increasing in vascular smooth muscle, while endothelial H1R and histamine H2 receptor (H2R) decreased. Functionally, insulin treatment lowered HOMA2-IR in T2D mice but did not restore cerebral artery myogenic tone or improve stroke outcomes after distal middle cerebral artery occlusion (dMCAO). Neutralizing VCAM1 with a monoclonal antibody reduced circulating sVCAM1 and histamine levels, and, together with the GSK3β inhibitor Tideglusib, stabilized MCs, normalized cerebral artery tone, and reduced post-MCAO infarct size and edema. These findings identify two distinct yet complementary mast cell pathways in T2D, highlight an immune-vascular interface that drives cerebrovascular dysfunction, and propose sVCAM1 blockade plus GSK3β inhibition as rational strategies to protect cerebral vascular function in the diabetic brain. Full article
(This article belongs to the Special Issue Cellular Signaling Networks in Development, Homeostasis, and Disease)
Show Figures

Graphical abstract

19 pages, 9987 KB  
Article
The Sigma-1 Receptor Agonist Fluvoxamine Is Protective in Hyperglycaemia-Induced Dysfunction of Trabecular Meshwork Cells
by Alexandra Rozsahegyi, Marcell Cserhalmi, Timea Medveczki, Zsuzsanna Buzogany, Eva Ruisanchez, Andras Budai, Balazs Besztercei, Attila J Szabo, Judit Hodrea and Andrea Fekete
Pharmaceuticals 2026, 19(3), 385; https://doi.org/10.3390/ph19030385 - 27 Feb 2026
Viewed by 739
Abstract
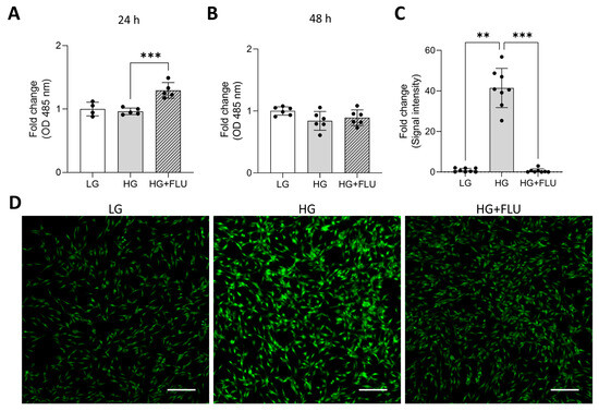
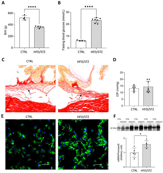
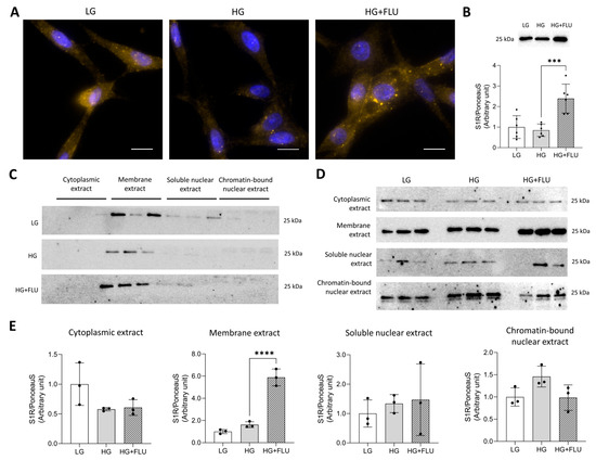
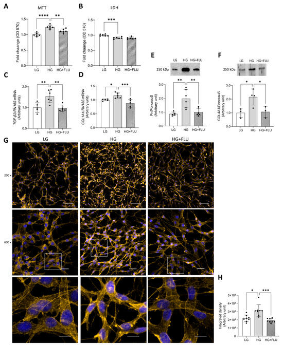
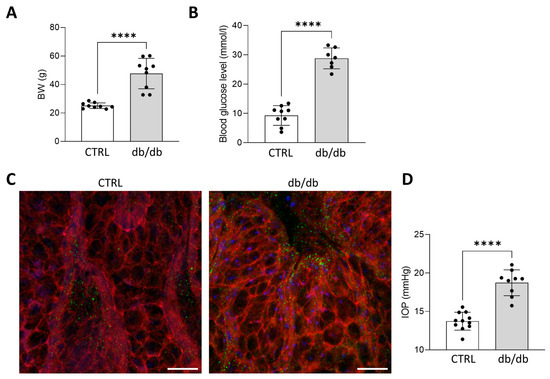
Background/Objectives: Diabetes mellitus (DM) is associated with a doubled prevalence of elevated intraocular pressure (IOP) caused by trabecular meshwork (TM) dysfunction. Chronic hyperglycaemia leads to oxidative stress and fibrotic remodeling of the TM. We previously identified the Sigma-1 receptor (S1R) as a [...] Read more.
Background/Objectives: Diabetes mellitus (DM) is associated with a doubled prevalence of elevated intraocular pressure (IOP) caused by trabecular meshwork (TM) dysfunction. Chronic hyperglycaemia leads to oxidative stress and fibrotic remodeling of the TM. We previously identified the Sigma-1 receptor (S1R) as a novel anti-fibrotic target by demonstrating that its agonist, fluvoxamine (FLU), is protective in diabetes-related renal fibrosis. Here, we investigate its potential to mitigate ocular fibrosis. Methods: First, we wanted to verify in different in vivo models (high-fat diet/streptozotocin (HFD/STZ) rats, db/db mice) that type 2 DM (T2DM) leads to fibrotic remodeling of the TM. Then, in vitro, we assessed the effect of FLU (15 µM) on hyperglycaemia-induced (HG, 25 µM) fibrosis, oxidative stress and endogenous nitric oxide (NO) production. Results: In T2DM models, excessive accumulation of collagen, α-smooth muscle actin (αSMA), fibronectin (Fn) and F-actin was observed in the eyes. Ocular fibrosis was accompanied by IOP elevation (13.7 vs. 18.7 mmHg) in db/db mice. In human TM cells (HTM5), FLU decreased HG-induced cell proliferation (14% vs. 24%) and upregulated S1R protein expression. Furthermore, FLU suppressed the expressions of key fibrotic elements, including transforming growth factor-β2 (TGF-β2) by 37%, Fn by 49%, collagen type 1 (COL1A1) and type 4 (COL4A1) by 24% and 45%, respectively. FLU also reversed HG-induced F-actin accumulation by 39% and enhanced intracellular NO levels by 34%. Crucially, FLU decreased ROS generation by half, demonstrating its protective effect against HG-induced oxidative stress. Conclusions: These findings highlight the potential of S1R activation as a promising therapeutic target to alleviate hyperglycaemia-induced injury to the TM by modulating multiple molecular pathways. Full article
(This article belongs to the Special Issue Current Advances in Therapeutic Potential of Sigma Receptor Ligands)
Show Figures

Graphical abstract

20 pages, 983 KB  
Review
In Vivo Models of Diabetes: Unravelling Molecular Pathways in Metabolic and Skeletal Complications
by Haryati Ahmad Hairi, Nor Hidayah Mustafa, Ahmad Nazrun Shuid and Muhammad Zulfiqah Sadikan
Biomedicines 2026, 14(1), 243; https://doi.org/10.3390/biomedicines14010243 - 21 Jan 2026
Viewed by 693
Abstract
Background/Objectives: Diabetic osteoporosis (DOP) is a metabolic bone disorder marked by reduced bone mass, impaired microarchitecture and elevated fracture risk arising from type 1 and type 2 diabetes. Understanding its pathophysiology is essential for developing effective interventions. Method: A broad literature [...] Read more.
Background/Objectives: Diabetic osteoporosis (DOP) is a metabolic bone disorder marked by reduced bone mass, impaired microarchitecture and elevated fracture risk arising from type 1 and type 2 diabetes. Understanding its pathophysiology is essential for developing effective interventions. Method: A broad literature search of Scopus and PubMed (2015–2025) using diabetic osteoporosis-related keywords identified relevant English in vivo studies, which were screened, extracted, and narratively summarised for this review. Results: In vivo models, including high-fat-diet (HFD), streptozotocin (STZ) and combined HFD + STZ protocols, are widely used to investigate DOP mechanisms. HFD models mimic obesity-induced insulin resistance, chronic hyperglycaemia and low-grade inflammation, leading to suppressed osteoblast activity, enhanced osteoclastogenesis and accumulation of advanced glycation end products (AGEs). Ultimately, they compromise bone microarchitecture and mechanical strength. STZ models replicate type 1 diabetes by inducing β-cell destruction, insulin deficiency, oxidative stress, osteoblast apoptosis and inflammatory pathways promoting bone resorption. The combined HFD + STZ model integrates insulin resistance and partial β-cell dysfunction, closely reflecting type 2 diabetes pathology, including trabecular bone loss, collagen glycation and disrupted osteoblast–osteoclast signalling. Mechanistically, DOP involves impaired insulin/IGF-I signalling, AGE–RAGE interactions, oxidative stress and inflammation, resulting in diminished bone formation and quality. These models provide robust platforms for exploring molecular mechanisms and evaluating potential therapies, including Wnt pathway modulators, antioxidants and ferroptosis inhibitors. Conclusions: Collectively, preclinical in vivo models are indispensable for understanding DOP pathophysiology and developing strategies to mitigate diabetic bone fragility. Full article
Show Figures

Figure 1

17 pages, 5782 KB  
Article
The Combined Hypoglycemic Effect of Quercetagetin and Lutein from Marigold and Related Molecular Mechanisms in Mice
by Rongrong Wang, Chao Dang, Zhe Gao, Di Wu, Yunhe Lian, Xianghong Wang and Si Mi
Foods 2025, 14(24), 4279; https://doi.org/10.3390/foods14244279 - 12 Dec 2025
Viewed by 572
Abstract
Marigold (Tagetes erecta L.) is rich in bioactive compounds, with lutein and quercetagetin as the primary components. However, the effects of these two substances on type 2 diabetes mellitus (T2DM) and their underlying molecular mechanisms remain incompletely understood. This study was designed [...] Read more.
Marigold (Tagetes erecta L.) is rich in bioactive compounds, with lutein and quercetagetin as the primary components. However, the effects of these two substances on type 2 diabetes mellitus (T2DM) and their underlying molecular mechanisms remain incompletely understood. This study was designed to explore the hypoglycemic potential of quercetagetin and lutein, both individually and in combination, and to decipher the underlying molecular pathways. A T2DM mouse model was established using a high-fat diet (HFD) in combination with streptozotocin (STZ) administration. The results showed that quercetagetin and lutein effectively reduced fasting blood glucose and insulin levels, restored glucose metabolic homeostasis, and improved insulin sensitivity in T2DM mice. Additionally, these compounds improved blood lipid profiles, reduced the production of inflammatory factors, alleviated histological damage, and restored intestinal barrier function. Further mechanistic analysis revealed that quercetagetin and lutein could ameliorate intestinal dysbiosis, decrease intestinal lipopolysaccharide (LPS) content, mitigate local intestinal inflammation, and upregulate the expression of tight junction proteins. These alterations suggest that quercetagetin and lutein collectively contribute to the improvement of intestinal barrier dysfunction and systemic inflammation in type 2 diabetic (T2DM) mice. Full article
Show Figures

Graphical abstract

24 pages, 9916 KB  
Article
Combination of 20(R)-Rg3 and HUCMSCs Alleviates Type 2 Diabetes Mellitus in C57BL/6 Mice by Activating the PI3K/Akt Signaling Pathway
by Zhengjie Zhou, Jingtong Zheng, Xiaoping Guo, Guoqiang Wang, Fang Wang and Xiaoting Meng
Int. J. Mol. Sci. 2025, 26(23), 11469; https://doi.org/10.3390/ijms262311469 - 27 Nov 2025
Viewed by 804
Abstract
Type 2 diabetes mellitus (T2DM) is a global health challenge characterized by insulin resistance and pancreatic β-cell dysfunction. While human umbilical cord mesenchymal stem cells (HUCMSCs) show therapeutic potential, their efficacy can be limited by the harsh in vivo microenvironment. 20(R)-Rg3, a ginsenoside [...] Read more.
Type 2 diabetes mellitus (T2DM) is a global health challenge characterized by insulin resistance and pancreatic β-cell dysfunction. While human umbilical cord mesenchymal stem cells (HUCMSCs) show therapeutic potential, their efficacy can be limited by the harsh in vivo microenvironment. 20(R)-Rg3, a ginsenoside with anti-inflammatory and antioxidant properties, may enhance HUCMSCs’ function, but the combined effect and mechanism of this “cell-molecule” strategy remain unclear. This study aimed to investigate the therapeutic effects and underlying mechanisms of a combination therapy using 20(R)-Rg3 and HUCMSCs in a high-fat diet (HFD) and streptozotocin (STZ)-induced T2DM mouse model. Diabetic mice were treated with PBS, HUCMSCs alone, or HUCMSCs pre-treated with 20(R)-Rg3. Fasting blood glucose and body weight were monitored. Insulin resistance was assessed via oral glucose tolerance tests (OGTTs) and intraperitoneal insulin tolerance tests (IPITTs). Serum biochemical parameters (lipids, liver and kidney function, insulin, C-peptide) were analyzed. Histopathological examination (H&E, PAS) of the liver, kidney, and pancreas was performed, alongside immunofluorescence for islet hormones. Transcriptomic analysis (RNA-seq) was conducted on HUCMSCs with or without 20(R)-Rg3 pretreatment to elucidate potential signaling pathways. Results demonstrated that the combination significantly reduced hyperglycemia and improved insulin sensitivity more effectively than HUCMSCs alone. It also ameliorated dyslipidemia, enhanced liver and kidney function, promoted glycogen synthesis, and facilitated pancreatic islet “regeneration”. Transcriptomic analysis indicated that the synergistic effect is primarily mediated through activation of the PI3K/Akt signaling pathway. These findings suggest that 20(R)-Rg3 potentiates the therapeutic efficacy of HUCMSCs, providing a promising combinatorial strategy for T2DM treatment. Full article
(This article belongs to the Section Biochemistry)
Show Figures

Figure 1

21 pages, 6444 KB  
Article
A Plant-Based Strategy for MASLD: Desmodium caudatum (Thunb.) DC. Extract Reduces Hepatic Lipid Accumulation and Improves Glycogen Storage In Vitro and In Vivo
by Yu-Ching Chen, Yu-Hsuan Liang, Yueching Wong, Chiao-Yun Tseng, Chi-Wen Chang, Hui-Hsuan Lin and Jing-Hsien Chen
Int. J. Mol. Sci. 2025, 26(17), 8442; https://doi.org/10.3390/ijms26178442 - 30 Aug 2025
Viewed by 1667
Abstract
Metabolic dysfunction-associated steatotic liver disease (MASLD) is characterized by hepatic lipid accumulation and insulin resistance, yet effective therapies remain limited. This study evaluated the hepatoprotective effects of Desmodium caudatum (Thunb.) DC. Extract (DCE) in vitro and in vivo. In 600 μM oleic acid [...] Read more.
Metabolic dysfunction-associated steatotic liver disease (MASLD) is characterized by hepatic lipid accumulation and insulin resistance, yet effective therapies remain limited. This study evaluated the hepatoprotective effects of Desmodium caudatum (Thunb.) DC. Extract (DCE) in vitro and in vivo. In 600 μM oleic acid (OA)-challenged HepG2 cells, DCE (25, 50, and 100 μg/mL) reduced lipid accumulation, oxidative stress, and glycogen depletion by modulating lipogenic and oxidative pathways. In a MASLD mouse model induced by high-fat diet (HFD)/streptozotocin (HFD/STZ), oral administration of DCE (100 or 200 mg/kg) for six weeks improved fasting glucose, serum lipids, and hepatic injury markers. Histology confirmed reduced steatosis, while Western blotting showed downregulation of SREBP-1, HMGCR, and ACC, and upregulation of CPT-1, PPARα, and phosphorylated AMPK. Additionally, DCE enhanced insulin signaling and restored hepatic glycogen synthesis through IRS-1, AKT, and GSK3β activation. These findings suggest that DCE ameliorates MASLD by regulating lipid and glucose metabolism, supporting its potential as a plant-based therapeutic strategy. Full article
Show Figures

Graphical abstract

18 pages, 8498 KB  
Article
Plasma Metabolomic Profiling Reveals Systemic Alterations in a Mouse Model of Type 2 Diabetes
by Masuma Akter Brishti, Fregi Vazhappully Francis and M. Dennis Leo
Metabolites 2025, 15(9), 564; https://doi.org/10.3390/metabo15090564 - 22 Aug 2025
Cited by 1 | Viewed by 2002
Abstract
Background: Type 2 diabetes (T2D), the most common form of diabetes, is associated with a significantly elevated risk of cardiovascular and cerebrovascular complications. However, circulating metabolic signatures that reliably predict the transition to insulin resistance, and are potentially linked to increased vascular risk, [...] Read more.
Background: Type 2 diabetes (T2D), the most common form of diabetes, is associated with a significantly elevated risk of cardiovascular and cerebrovascular complications. However, circulating metabolic signatures that reliably predict the transition to insulin resistance, and are potentially linked to increased vascular risk, remain incompletely characterized. Rodent models, particularly those induced by a high-fat diet (HFD) combined with low-dose streptozotocin (STZ), are widely used to study the progression of T2D. However, the systemic metabolic shifts associated with this model, especially at the plasma level, are poorly defined. Methods: In this study, we performed untargeted liquid chromatography–mass spectrometry (LC-MS)-based metabolomic profiling on plasma samples from control, HFD-only (obese, insulin-sensitive), and HFD + STZ (obese, insulin-resistant) C57BL/6 mice. Results: In the HFD + STZ cohort, plasma profiles showed a global shift toward lipid classes; depletion of aromatic and branched-chain amino acids (BCAAs); accumulation of phenylalanine-derived co-metabolites, consistent with gut–liver axis dysregulation; elevations in glucose, fructose-6-phosphate, and nucleoside catabolites, indicating impaired glucose handling and heightened nucleotide turnover; increased free fatty acids, reflecting membrane remodeling and lipotoxic stress; and higher cAMP, thyroxine, hydrocortisone, and uric acid, consistent with endocrine and redox imbalance. By contrast, HFD-only mice exhibited elevations in aromatic amino acids and BCAAs relative to controls, a pattern compatible with early obesity-associated adaptation while insulin signaling remained partially preserved. KEGG analysis revealed disturbances in carbohydrate metabolism, amino acid degradation, nucleotide turnover, and hormone-related pathways, and HMDB mapping linked these changes to T2D, obesity, heart failure, and renal dysfunction. Conclusion: Collectively, these findings delineate insulin resistance-specific plasma signatures of metabolic inflexibility and inflammatory stress in the HFD + STZ model, distinguishing it from HFD alone and supporting its utility for mechanistic studies and biomarker discovery. Importantly, this plasma metabolomics study shows that insulin-sensitive and insulin-resistant states exhibit distinct variation in circulating metabolites and cardiovascular risk factors, underscoring the translational value of plasma profiling. Full article
(This article belongs to the Topic Animal Models of Human Disease 3.0)
Show Figures

Graphical abstract

24 pages, 6521 KB  
Article
Liubao Tea Extract Attenuates High-Fat Diet and Streptozotocin-Induced Type 2 Diabetes in Mice by Remodeling Hepatic Metabolism and Gut Microbiota
by Jichu Luo, Zhijuan Wei, Yuru Tan, Ying Tong, Bao Yang, Mingsen Wen, Xuan Guan, Pingchuan Zhu, Song Xu, Xueting Lin and Qisong Zhang
Nutrients 2025, 17(16), 2665; https://doi.org/10.3390/nu17162665 - 18 Aug 2025
Cited by 2 | Viewed by 2914
Abstract
Background: Type 2 diabetes (T2D) has become a serious global public health concern. Liubao tea (LBT) has demonstrated beneficial effects on gut microbiota and glucose-lipid metabolism, holding promising therapeutic potential for T2D; however, its underlying mechanisms remain unclear. This study aims to [...] Read more.
Background: Type 2 diabetes (T2D) has become a serious global public health concern. Liubao tea (LBT) has demonstrated beneficial effects on gut microbiota and glucose-lipid metabolism, holding promising therapeutic potential for T2D; however, its underlying mechanisms remain unclear. This study aims to elucidate the potential mechanisms of Liubao tea extract (LBTE) against T2D. Methods: LC-MS technology was used to identify the chemical components of LBTE and combined with network pharmacology and molecular docking to screen its potential active ingredients and targets for improving T2D. Therapeutic efficacy was assessed in high-fat diet/streptozotocin (HFD/STZ)-induced diabetic mice via serum biochemical analyses and histopathological examinations. Serum metabolomics, 16S rRNA sequencing, quantification of short-chain fatty acids (SCFAs), quantitative real-time PCR (qPCR), and antibiotic-treated pseudo-germ-free models were employed to elucidate the underlying mechanisms. Results: LBTE effectively reduced blood glucose levels and improved lipid metabolism, primarily by promoting hepatic glycogen synthesis and suppressing glycerophospholipid synthesis. LBTE also alleviated hepatic inflammation by modulating inflammatory cytokine expression. Additionally, LBTE reshaped the gut microbiota profiles by decreasing harmful bacteria and increasing SCFA-producing bacteria, resulting in elevated fecal SCFAs. SCFAs contributed to improving hepatic metabolism and inflammation, enhancing intestinal barrier function. Notably, these effects were abolished by antibiotic-induced microbiota depletion, confirming the microbiota-dependent mechanism of LBTE. Quercetin, luteolin, genistein, and kaempferol were considered as potential active ingredients contributing to the antidiabetic effects of LBTE. Conclusions: These findings provide novel perspectives on the viability of LBTE as a complementary strategy for T2D prevention and management. Full article
(This article belongs to the Section Phytochemicals and Human Health)
Show Figures

Figure 1

24 pages, 6515 KB  
Article
The Effects of Different Types of Exercise on Pulmonary Inflammation and Fibrosis in Mice with Type 2 Diabetes Mellitus
by Haoyang Gao, Xiaotong Ma, Ze Wang, Danlin Zhu, Yifan Guo, Linlin Zhao and Weihua Xiao
Cells 2025, 14(13), 1026; https://doi.org/10.3390/cells14131026 - 4 Jul 2025
Cited by 2 | Viewed by 2447
Abstract
Background: Diabetic lung disease, characterized by inflammation and fibrosis, is an emerging chronic complication of type 2 diabetes mellitus (T2DM). However, systematic studies on the effects of exercise interventions remain limited. This study aimed to investigate the impact of different exercise types (swimming, [...] Read more.
Background: Diabetic lung disease, characterized by inflammation and fibrosis, is an emerging chronic complication of type 2 diabetes mellitus (T2DM). However, systematic studies on the effects of exercise interventions remain limited. This study aimed to investigate the impact of different exercise types (swimming, resistance training, and high-intensity interval training [HIIT]) on pulmonary inflammation and fibrosis in T2DM mice, and to explore underlying molecular mechanisms. Methods: A T2DM mouse model was established by a high-fat diet (HFD) combined with streptozotocin (STZ) induction. Mice were randomly divided into sedentary control, swimming, resistance training, and HIIT groups, and underwent 8 weeks of exercise intervention. After the intervention, body composition was assessed. Lung histopathological changes were evaluated by hematoxylin&eosin (HE) and Masson staining. Inflammatory cytokines, fibrosis markers, and the expression of the TGF-β1/Smad signaling pathway were detected. Macrophage infiltration and polarization were also analyzed. Results: Exercise intervention improved body composition and reduced oxidative stress in T2DM mice. All three exercise modalities downregulated inflammatory cytokine expression, inhibited macrophage activation and M1 polarization, and promoted M2 polarization. Additionally, exercise improved lung tissue structure, reduced collagen deposition, and decreased the expression of fibrosis-related markers. Furthermore, anti-fibrotic effects were mediated by suppression of the TGF-β1/Smad signaling pathway and inhibition of epithelial-mesenchymal transition (EMT). Among the interventions, HIIT demonstrated the strongest inhibitory effect on the TGF-β1/Smad pathway, while swimming showed the most significant anti-inflammatory benefits. Conclusions: Different types of exercise effectively alleviate pulmonary inflammation and fibrosis in T2DM mice. These effects are closely related to the inhibition of oxidative stress, regulation of macrophage polarization, and suppression of TGF-β1/Smad signaling activation, with swimming and HIIT demonstrating superior protective benefits. Full article
Show Figures

Figure 1

17 pages, 22603 KB  
Article
High-Fat Diet-Induced Diabetic Cardiomyopathy in Female Zebrafish: Cardiac Pathology and Functional Decline Mediated by Type 2 Diabetes
by Shuaiwang Huang, Zhanglin Chen, Haoming Li, Yunyi Zou, Bihan Wang, Wenjun Zhao, Lan Zheng, Zuoqiong Zhou, Xiyang Peng and Changfa Tang
Nutrients 2025, 17(13), 2209; https://doi.org/10.3390/nu17132209 - 2 Jul 2025
Cited by 1 | Viewed by 1954
Abstract
Background: Diabetic cardiomyopathy (DCM) is characterized by progressive cardiac dysfunction, metabolic dysregulation, myocardial fibrosis, and mitochondrial impairment. Existing animal models, such as streptozotocin (STZ)-induced models, suffer from high mortality and fail to replicate chronic metabolic dysregulation induced by high-fat diets (HFD), whereas HFD [...] Read more.
Background: Diabetic cardiomyopathy (DCM) is characterized by progressive cardiac dysfunction, metabolic dysregulation, myocardial fibrosis, and mitochondrial impairment. Existing animal models, such as streptozotocin (STZ)-induced models, suffer from high mortality and fail to replicate chronic metabolic dysregulation induced by high-fat diets (HFD), whereas HFD or HFD/STZ-combined rodent models require high maintenance costs. This study aimed to establish a zebrafish HFD-DCM model to facilitate mechanistic exploration and drug discovery. Methods: Eighty wild-type female zebrafish were divided into normal diet (N, 6% fat) and HFD (H, 24% fat) groups and fed the diet for 8 weeks. Metabolic phenotypes were evaluated using intraperitoneal glucose tolerance tests and insulin level analysis. Cardiac function was assessed by using echocardiography (ejection fraction, E peak). Structural, metabolic, and oxidative stress alterations were analyzed by histopathology (H&E, Masson, and Oil Red O staining), molecular assays (RT-qPCR, Western blotting), and mitochondrial structure/function evaluations (respiratory chain activity, transmission electron microscopy, and DHE staining). Results: HFD-fed zebrafish developed obesity, insulin resistance, and impaired glucose tolerance. Echocardiography revealed cardiac hypertrophy, reduced ejection fraction, and diastolic dysfunction. Excessive lipid accumulation, upregulated fibrosis/inflammatory markers, impaired mitochondrial respiration, elevated reactive oxygen species levels, and a disrupted redox balance were observed. Conclusions: We established a female zebrafish HFD model that recapitulates human DCM features, including hypertrophy, metabolic dysregulation, fibrosis, inflammation, and mitochondrial dysfunction. This model offers novel insights into DCM pathogenesis and serves as a valuable platform for mechanistic studies and targeted drug screening. Full article
(This article belongs to the Special Issue The Diabetes Diet: Making a Healthy Eating Plan)
Show Figures

Figure 1

19 pages, 1116 KB  
Article
Establishing a Dual Murine Model to Explore the Interactions Between Diabetes and Periodontitis in Mice
by Bárbara R. Silva, Marco A. R. Hidalgo, Renata C. L. Silva, Erica D. de Avila, Deivys L. P. Fuentes, Iracilda Z. Carlos, Ingrid D. Figueiredo, Estela S. Cerri, Paulo S. Cerri, Amanda M. Baviera, Rafael Scaf de Molon and Raquel M. Scarel-Caminaga
Int. J. Mol. Sci. 2025, 26(12), 5611; https://doi.org/10.3390/ijms26125611 - 11 Jun 2025
Cited by 2 | Viewed by 1771
Abstract
This study aimed to develop and validate a dual murine model integrating a high-fat diet (HFD) and a single streptozotocin (STZ) dose to induce diabetes mellitus (DM), alongside periodontitis (Perio) induced by ligature placement and oral inoculation with Porphyromonas gingivalis (P. gingivalis [...] Read more.
This study aimed to develop and validate a dual murine model integrating a high-fat diet (HFD) and a single streptozotocin (STZ) dose to induce diabetes mellitus (DM), alongside periodontitis (Perio) induced by ligature placement and oral inoculation with Porphyromonas gingivalis (P. gingivalis). The goal was to mimic human pathological conditions, creating a physiologically relevant environment to study the interplay between DM and Perio. A total of 128 six-week-old male C57BL/6J mice were randomly divided into four groups: Control, DM, Perio, and DM-P. DM was induced by HFD and STZ injection, and Perio by ligature placement and P. gingivalis infection. Evaluations occurred at baseline and days 7, 14, and 21. Alveolar bone loss was assessed by micro-computed tomography, and inflammation was examined histologically. DM mice showed elevated glucose levels and insulin resistance. Perio and DM-P groups experienced significant bone loss compared with Control and DM groups. The morphometric analysis revealed abundant inflammatory cells and reduced collagen fibers in Perio and DM-P groups, especially at day 7. This dual murine model successfully replicated the key features of DM and Perio, maintaining overall health of the animals, and good tolerability by those subjects to the stress of both interventional procedures. Full article
(This article belongs to the Special Issue Etiology and Pathogenesis of Pulpitis and Apical Periodontitis 2023)
Show Figures

Figure 1

30 pages, 7740 KB  
Article
Protective Effects of Lotus Seedpod Extract on Hepatic Lipid and Glucose Metabolism via AMPK-Associated Mechanisms in a Mouse Model of Metabolic Syndrome and Oleic Acid-Induced HepG2 Cells
by Hui-Hsuan Lin, Pei-Rong Yu, Chiao-Yun Tseng, Ming-Shih Lee and Jing-Hsien Chen
Antioxidants 2025, 14(5), 595; https://doi.org/10.3390/antiox14050595 - 16 May 2025
Cited by 4 | Viewed by 2159
Abstract
Metabolic syndrome (MetS) poses considerable toxicological risks due to its association with an increased likelihood of metabolic dysfunction-associated steatotic liver disease (MASLD), and is characterized by hypertension, hyperglycemia, dyslipidemia, and obesity. This study aimed to investigate the therapeutic potential of flavonoid-rich lotus seedpod [...] Read more.
Metabolic syndrome (MetS) poses considerable toxicological risks due to its association with an increased likelihood of metabolic dysfunction-associated steatotic liver disease (MASLD), and is characterized by hypertension, hyperglycemia, dyslipidemia, and obesity. This study aimed to investigate the therapeutic potential of flavonoid-rich lotus seedpod extract (LSE) in alleviating MetS and MASLD-related hepatic disturbances. In vivo, mice subjected to a high-fat diet (HFD) and streptozotocin (STZ) injection were supplemented with LSE or simvastatin for 6 weeks. Obesity indicators included body weight and epididymal fat, while insulin resistance was measured by fasting serum glucose, serum insulin, homeostasis model assessment–insulin resistance index (HOMA-IR), and oral glucose tolerance (OGTT). Also, the levels of serum lipid profiles and blood pressure were evaluated. Adipokines, proinflammatory cytokines, liver fat droplets, and peri-portal fibrosis were analyzed to clarify the mechanism of MetS. LSE significantly reduced the HFD/STZ-induced MetS markers better than simvastatin, as demonstrated by hypoglycemic, hypolipidemic, antioxidant, and anti-inflammatory effects. In vitro, LSE improved oleic acid (OA)-triggered phenotypes of MASLD in hepatocyte HepG2 cells by reducing lipid accumulation and enhancing cell viability. This effect might be mediated through proteins involved in lipogenesis that are downregulated by adenosine monophosphate-activated protein kinase (AMPK). In addition, LSE reduced reactive oxygen species (ROS) generation and glycogen levels, as demonstrated by enhancing insulin signaling involving reducing insulin receptor substrate-1 (IRS-1) Ser307 phosphorylation and increasing glycogen synthase kinase 3 beta (GSK3β) and protein kinase B (PKB) expression. These benefits were dependent on AMPK activation, as confirmed by the AMPK inhibitor compound C. These results indicate that LSE exhibits protective effects against MetS-caused toxicological disturbances in hepatic carbohydrate and lipid metabolism, potentially contributing to its efficacy in preventing MASLD or MetS. Full article
(This article belongs to the Special Issue Oxidative Stress and Liver Disease)
Show Figures

Graphical abstract

28 pages, 1422 KB  
Systematic Review
Experimental Models of Type 2 Diabetes Mellitus Induced by Combining Hyperlipidemic Diet (HFD) and Streptozotocin Administration in Rats: An Integrative Review
by Ana Karolinne da Silva Brito, Ana Victória da Silva Mendes, Boris Timah Acha, Amanda Suellenn da Silva Santos Oliveira, Joyce Lopes Macedo, Akemi Suzuki Cruzio, Maria das Graças Prianti, Raquel Rodrigues de Abreu, Massimo Lucarini, Alessandra Durazzo, Maria do Carmo de Carvalho e Martins and Daniel Dias Rufino Arcanjo
Biomedicines 2025, 13(5), 1158; https://doi.org/10.3390/biomedicines13051158 - 9 May 2025
Cited by 15 | Viewed by 11008
Abstract
Type 2 diabetes mellitus (DM2) is a metabolic disorder characterized by chronic hyperglycemia associated with low insulin production and/or insulin resistance. A high-fat diet (HFD) combined with a low dose of streptozotocin (STZ) in an animal model produces a disease that mimics type [...] Read more.
Type 2 diabetes mellitus (DM2) is a metabolic disorder characterized by chronic hyperglycemia associated with low insulin production and/or insulin resistance. A high-fat diet (HFD) combined with a low dose of streptozotocin (STZ) in an animal model produces a disease that mimics type 2 diabetes mellitus in humans. However, there is wide variation in the methods of inducing diabetes in terms of the dose of STZ, the duration of the induction period, and the composition of the diet used, all of which could result in biological responses that are not typical of the disease. This review aims to investigate the characteristics of an experimental model of type 2 diabetes mellitus by combining a high-fat diet with low doses of streptozotocin in Wistar rats. This is an integrative review conducted by searching in the Medline, Lilacs, and Embase databases using the keywords “type 2 diabetes mellitus”, “high-fat diet”, “streptozotocin” and “Wistar rats”. Articles published in English between 2018 and 2025 were included. The induction of DM2 in young male rats with a high-fat HFD for a period of at least 3 weeks followed by a low dose of STZ resulted in metabolic, histological, inflammatory, and oxidative changes, and alterations in the signaling pathways of glycemic and lipid metabolism in different tissues, replicating the characteristics observed in humans. HFD-fed + STZ-induced Wistar rats constitute an effective animal model for studying DM2. Full article
(This article belongs to the Special Issue Animal Models for the Study of Cardiovascular Physiology)
Show Figures

Figure 1

20 pages, 4477 KB  
Article
Dapansutrile Regulates Mitochondrial Oxidative Stress and Reduces Hepatic Lipid Accumulation in Diabetic Mice
by Ying Wu and Jiaqiang Zhou
Curr. Issues Mol. Biol. 2025, 47(3), 148; https://doi.org/10.3390/cimb47030148 - 25 Feb 2025
Cited by 4 | Viewed by 2276
Abstract
(1) Background: Hepatic lipid accumulation is the initial factor in metabolic-associated fatty liver disease (MAFLD) in type 2 diabetics, leading to accelerated liver damage. The NOD-like receptor protein 3 (NLRP3) inflammasome plays a critical role in this process. Dapansutrile (DAPA) is a novel [...] Read more.
(1) Background: Hepatic lipid accumulation is the initial factor in metabolic-associated fatty liver disease (MAFLD) in type 2 diabetics, leading to accelerated liver damage. The NOD-like receptor protein 3 (NLRP3) inflammasome plays a critical role in this process. Dapansutrile (DAPA) is a novel NLRP3 inflammasome inhibitor; however, its effect on ectopic lipid accumulation in the liver remains unclear. This study aimed to investigate the therapeutic effect of DAPA on hepatic lipid accumulation in a diabetic mouse model and its potential mechanisms. (2) Methods: The effects of DAPA on hepatic ectopic lipid deposition and liver function under metabolic stress were evaluated in vivo using db/db and high-fat diet (HFD) + streptozotocin (STZ) mouse models. Additionally, the role and mechanism of DAPA in cellular lipid deposition, mitochondrial oxidative stress, and inflammation were assessed in HepG2 cells treated with free fatty acids (FFA) and DAPA. (3) Results: Our findings indicated that DAPA treatment improved glucose and lipid metabolism in diabetic mice, particularly addressing liver heterotopic lipid deposition and insulin resistance. DAPA treatment also ameliorated lipid accumulation and mitochondrial-related functions and inflammation in HepG2 cells through the NLRP3-Caspase-1 signaling axis. (4) Conclusions: Targeting NLRP3 with DAPA may represent a novel therapeutic approach for diabetes-related fatty liver diseases. Full article
(This article belongs to the Section Molecular Medicine)
Show Figures

Figure 1

13 pages, 1979 KB  
Article
Identification of Adipsin as a Biomarker of Beta Cell Function in Patients with Type 2 Diabetes
by Jae-Hyung Park, Thi Nhi Nguyen, Hye Min Shim, Gyeong Im Yu, Eun Yeong Ha and Hochan Cho
J. Clin. Med. 2024, 13(23), 7351; https://doi.org/10.3390/jcm13237351 - 2 Dec 2024
Cited by 3 | Viewed by 1817
Abstract
Background/Objectives: Adipsin, an adipokine, is known to play an important role in maintaining the function of pancreatic beta cells in mice. This study aimed to investigate whether adipsin could be a circulating biomarker for evaluating the function of beta cells in patients [...] Read more.
Background/Objectives: Adipsin, an adipokine, is known to play an important role in maintaining the function of pancreatic beta cells in mice. This study aimed to investigate whether adipsin could be a circulating biomarker for evaluating the function of beta cells in patients with type 2 diabetes (T2D). Methods: Plasma adipsin concentrations were measured using immunoassay in three distinct subject groups: normoglycemia, T2D without insulin treatment (T2D-w/o-insulin), and T2D treated with insulin (T2D-with-insulin). Adipsin expressions were evaluated in three distinct mouse groups: normal diet (ND), high-fat diet (HFD), and HFD with streptozotocin (STZ) and nicotinamide (NA). Results: The T2D-with-insulin group exhibited a significant decrease in plasma adipsin concentration (3.91 ± 1.51 μg/mL) compared to the T2D-w/o-insulin group (5.11 ± 1.53 μg/mL; p < 0.001), whereas the T2D-w/o-insulin group showed a significantly increased plasma adipsin concentration compared to the normoglycemia group (4.53 ± 1.15 μg/mL). Plasma adipsin concentration was positively correlated with fasting C-peptide level (p < 0.001), 2-h C-peptide level (p < 0.001), and 2-h C-peptidogenic index (p < 0.001) in the diabetic groups. HFD mice showed a significant increase in pancreatic islet size, plasma insulin and adipsin levels, as well as adipsin expression in white adipose tissue (WAT) compared to ND mice. In contrast, the insulin-deficient T2D model (HFD-STZ-NA) demonstrated a marked reduction in pancreatic islet size, plasma insulin and adipsin concentrations, and adipsin expression in WAT compared to the HFD mice. Conclusions: plasma adipsin may be useful for evaluating pancreatic beta cell function in patients with T2D. Full article
(This article belongs to the Special Issue Diabetic Complications: Diagnosis, Treatment, and Management)
Show Figures

Figure 1

Back to TopTop