Dapansutrile Regulates Mitochondrial Oxidative Stress and Reduces Hepatic Lipid Accumulation in Diabetic Mice
Abstract
1. Introduction
2. Materials and Methods
2.1. Animal Models
2.2. Oral Glucose Tolerance Test (OGTT) and Insulin Tolerance Test (ITT) Assays
2.3. Hematoxylin and Eosin (H&E) Staining and Oil Red O Staining Analysis
2.4. Serum and Liver Biochemical Parameters
2.5. Cell Culture and Therapy
- Palmitic Acid (PA): (1) Dissolve 21.18 mg of palmitic acid in 0.4 mL of anhydrous ethanol. (2) Combine 0.4 mL of the above solution with 5 mL of 10% BSA to achieve a final concentration of 15 mM.
- Oleic Acid (OA): (1) Dissolve 50 mg of oleic acid in 0.8 mL of 0.1 M NaOH. (2) Combine 0.8 mL of the above solution with 10 mL of 10% BSA to achieve a final concentration of 15 mM.
- FFA Mixture: Prepare a mixture of FFA with a molar ratio of OA:PA = 2:1.
2.6. Oil Red O Staining for Cells
2.7. Detection of Mito-Tracker, ROS, and MMP
2.8. Mitochondrial Respiration Analysis
2.9. Quantitative Real-Time PCR (qRT-PCR)
2.10. Western Blotting
2.11. ELISA
2.12. Statistical Analyses
3. Results
3.1. DAPA Improved Glucose and Lipid Metabolism in Diabetic Mice
3.2. DAPA Regulated Hepatic Lipid Accumulation In Vivo and In Vitro
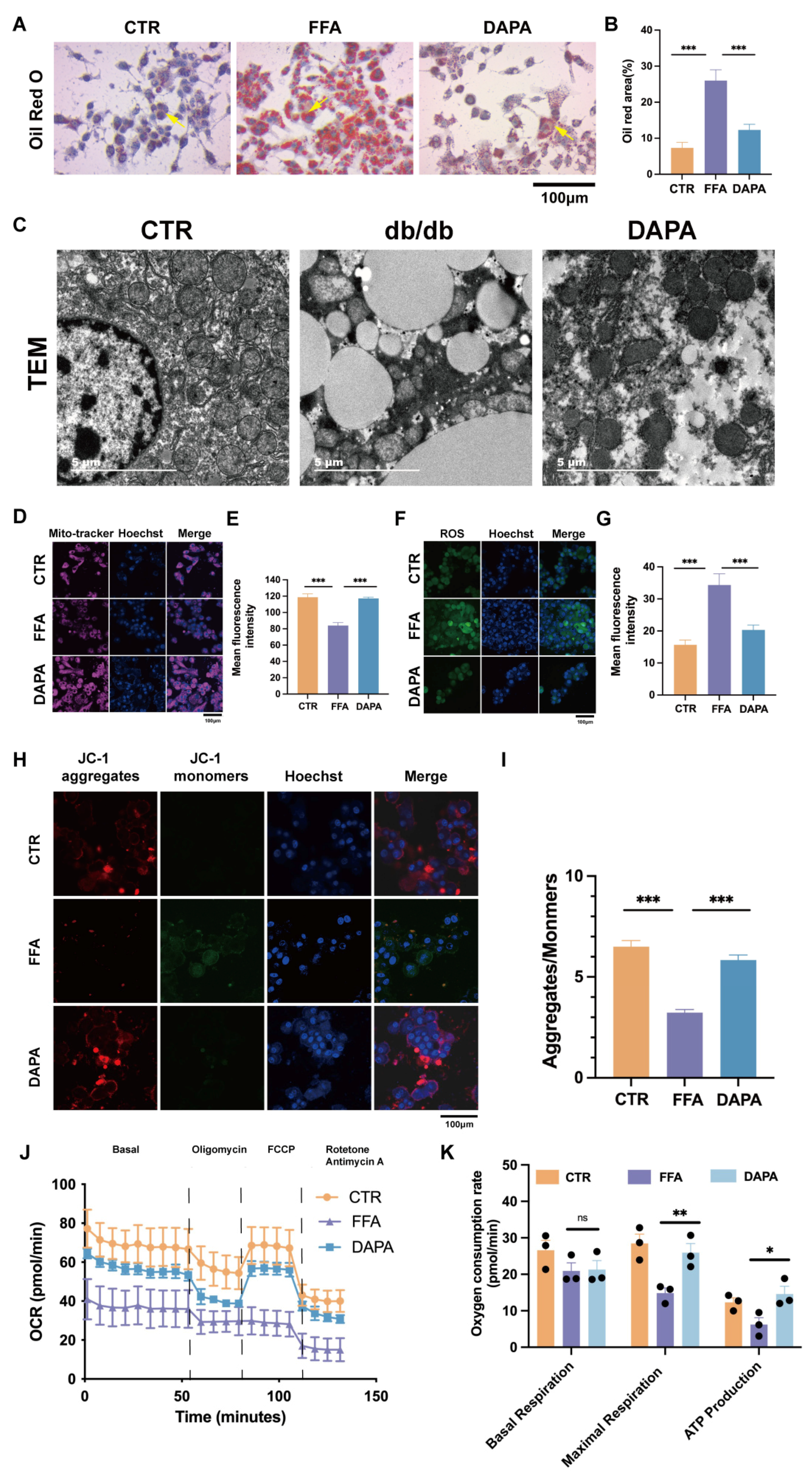
3.3. DAPA Intervention Improved FFA-Induced Mitochondrial Oxidative Stress
3.4. DAPA Alleviates Inflammation and Hepatic Lipid Accumulation Through the NLRP3-Caspase-1 Signaling Axis
4. Discussion
5. Limitations
6. Conclusions
Author Contributions
Funding
Institutional Review Board Statement
Informed Consent Statement
Data Availability Statement
Conflicts of Interest
Abbreviations
| MAFLD | Metabolic dysfunction-associated fatty liver disease |
| ASC | Apoptosis-associated speck-like protein containing a CARD |
| CTR | Control group that received vehicle alone |
| Casp1 | Caspase-1 |
| DAPA | Dapansutrile |
| HFD | High-fat diet |
| IL-1β | Interleukin-1β |
| IL-18 | Interleukin-18 |
| MMP | Mitochondrial membrane potential |
| NLRP3 | NOD-like receptor thermal protein domain associated protein 3 |
| OGTT | Oral glucose tolerance test |
| FFA | Free fatty acids |
| ROS | Reactive oxygen species |
| STZ | Streptozotocin |
| PA | Palmitic acid |
References
- Gillard, J.; Picalausa, C.; Ullmer, C.; Adorini, L.; Staels, B.; Tailleux, A.; Leclercq, I.A. Enterohepatic Takeda G-Protein Coupled Receptor 5 Agonism in Metabolic Dysfunction-Associated Fatty Liver Disease and Related Glucose Dysmetabolism. Nutrients 2022, 14, 2707. [Google Scholar] [CrossRef] [PubMed]
- Kim, G.A.; Moon, J.H.; Kim, W. Critical appraisal of metabolic dysfunction-associated steatotic liver disease: Implication of Janus-faced modernity. Clin. Mol. Hepatol. 2023, 29, 831–843. [Google Scholar] [CrossRef] [PubMed]
- Zhang, W.; Cheng, Q.; Yin, L.; Liu, Y.; Chen, L.; Jiang, Z.; Jiang, X.; Qian, S.; Li, B.; Wu, M.; et al. Jujuboside A through YY1/CYP2E1 signaling alleviated type 2 diabetes-associated fatty liver disease by ameliorating hepatic lipid accumulation, inflammation, and oxidative stress. Chem. Biol. Interact. 2024, 400, 111157. [Google Scholar] [CrossRef] [PubMed]
- Kapoor, N.; Kalra, S. Metabolic-Associated Fatty Liver Disease and Diabetes: A Double Whammy. Endocrinol. Metab. Clin. N. Am. 2023, 52, 469–484. [Google Scholar] [CrossRef]
- Cioffi, F.; Giacco, A.; Petito, G.; de Matteis, R.; Senese, R.; Lombardi, A.; de Lange, P.; Moreno, M.; Goglia, F.; Lanni, A.; et al. Altered Mitochondrial Quality Control in Rats with Metabolic Dysfunction-Associated Fatty Liver Disease (MAFLD) Induced by High-Fat Feeding. Genes 2022, 13, 315. [Google Scholar] [CrossRef]
- Ramos-Tovar, E.; Muriel, P. NLRP3 inflammasome in hepatic diseases: A pharmacological target. Biochem. Pharmacol. 2023, 217, 115861. [Google Scholar] [CrossRef]
- Torres, S.; Segales, P.; Garcia-Ruiz, C.; Fernandez-Checa, J.C. Mitochondria and the NLRP3 Inflammasome in Alcoholic and Nonalcoholic Steatohepatitis. Cells 2022, 11, 1475. [Google Scholar] [CrossRef]
- Shi, H.; Zhang, Y.; Xing, J.; Liu, L.; Qiao, F.; Li, J.; Chen, Y. Baicalin attenuates hepatic injury in non-alcoholic steatohepatitis cell model by suppressing inflammasome-dependent GSDMD-mediated cell pyroptosis. Int. Immunopharmacol. 2020, 81, 106195. [Google Scholar] [CrossRef]
- Wu, X.; Yang, J.; Wu, J.; Yang, X. Therapeutic potential of MCC950, a specific inhibitor of NLRP3 inflammasome in systemic lupus erythematosus. Biomed. Pharmacother. 2024, 172, 116261. [Google Scholar] [CrossRef]
- Kluck, V.; Jansen, T.; Janssen, M.; Comarniceanu, A.; Efde, M.; Tengesdal, I.W.; Schraa, K.; Cleophas, M.C.P.; Scribner, C.L.; Skouras, D.B.; et al. Dapansutrile, an oral selective NLRP3 inflammasome inhibitor, for treatment of gout flares: An open-label, dose-adaptive, proof-of-concept, phase 2a trial. Lancet Rheumatol. 2020, 2, e270–e280. [Google Scholar] [CrossRef]
- Yip, K.; Braverman, G.; Yue, L.; Fields, T. Pipeline Therapies for Gout. Curr. Rheumatol. Rep. 2024, 26, 69–80. [Google Scholar] [CrossRef] [PubMed]
- Brisnovali, N.F.; Haney, C.; Goedeke, L. Rezdiffra (resmetirom): A THR-beta agonist for non-alcoholic steatohepatitis. Trends Pharmacol. Sci. 2024, 45, 1081–1082. [Google Scholar] [CrossRef] [PubMed]
- Lian, L.Y.; Targher, G.; Byrne, C.D.; Liu, W.Y.; Zheng, M.H. Resmetirom for MASH patients with diabetes: Challenges and opportunities in the real world. Metabolism 2024, 156, 155935. [Google Scholar] [CrossRef] [PubMed]
- Saber, S.; Youssef, M.E.; Sharaf, H.; Amin, N.A.; El-Shedody, R.; Aboutouk, F.H.; El-Galeel, Y.A.; El-Hefnawy, A.; Shabaka, D.; Khalifa, A.; et al. BBG enhances OLT1177-induced NLRP3 inflammasome inactivation by targeting P2X7R/NLRP3 and MyD88/NF-kappaB signaling in DSS-induced colitis in rats. Life Sci. 2021, 270, 119123. [Google Scholar] [CrossRef] [PubMed]
- Nagy, C.; Einwallner, E. Study of In Vivo Glucose Metabolism in High-fat Diet-fed Mice Using Oral Glucose Tolerance Test (OGTT) and Insulin Tolerance Test (ITT). J. Vis. Exp. 2018, 56672. [Google Scholar] [CrossRef]
- Chi, Y.; Gong, Z.; Xin, H.; Wang, Z.; Liu, Z. Long noncoding RNA lncARSR promotes nonalcoholic fatty liver disease and hepatocellular carcinoma by promoting YAP1 and activating the IRS2/AKT pathway. J. Transl. Med. 2020, 18, 126. [Google Scholar] [CrossRef]
- Mun, J.; Kim, S.; Yoon, H.G.; You, Y.; Kim, O.K.; Choi, K.C.; Lee, Y.H.; Lee, J.; Park, J.; Jun, W. Water Extract of Curcuma longa L. Ameliorates Non-Alcoholic Fatty Liver Disease. Nutrients 2019, 11, 2536. [Google Scholar] [CrossRef]
- Lonnemann, N.; Hosseini, S.; Marchetti, C.; Skouras, D.B.; Stefanoni, D.; D’Alessandro, A.; Dinarello, C.A.; Korte, M. The NLRP3 inflammasome inhibitor OLT1177 rescues cognitive impairment in a mouse model of Alzheimer’s disease. Proc. Natl. Acad. Sci. USA 2020, 117, 32145–32154. [Google Scholar] [CrossRef]
- Syed, A.A.; Reza, M.I.; Shafiq, M.; Kumariya, S.; Singh, P.; Husain, A.; Hanif, K.; Gayen, J.R. Naringin ameliorates type 2 diabetes mellitus-induced steatohepatitis by inhibiting RAGE/NF-kappaB mediated mitochondrial apoptosis. Life Sci. 2020, 257, 118118. [Google Scholar] [CrossRef]
- Cusi, K. Treatment of patients with type 2 diabetes and non-alcoholic fatty liver disease: Current approaches and future directions. Diabetologia 2016, 59, 1112–1120. [Google Scholar] [CrossRef]
- Davis, T.M.E. Diabetes and metabolic dysfunction-associated fatty liver disease. Metabolism 2021, 123, 154868. [Google Scholar] [CrossRef] [PubMed]
- Yu, L.; Gao, F.; Li, Y.; Su, D.; Han, L.; Li, Y.; Zhang, X.; Feng, Z. Role of pattern recognition receptors in the development of MASLD and potential therapeutic applications. Biomed. Pharmacother. 2024, 175, 116724. [Google Scholar] [CrossRef] [PubMed]
- Chen, X.; Zhang, P.; Zhang, Y.; Wei, M.; Tian, T.; Zhu, D.; Guan, Y.; Wei, W.; Ma, Y. The research progression of direct NLRP3 inhibitors to treat inflammatory disorders. Cell. Immunol. 2024, 397–398, 104810. [Google Scholar] [CrossRef] [PubMed]
- Leu, S.Y.; Tsang, Y.L.; Ho, L.C.; Yang, C.C.; Shao, A.N.; Chang, C.Y.; Lin, H.K.; Tsai, P.J.; Sung, J.M.; Tsai, Y.S. NLRP3 inflammasome activation, metabolic danger signals, and protein binding partners. J. Endocrinol. 2023, 257, e220184. [Google Scholar] [CrossRef] [PubMed]
- Marchetti, C.; Swartzwelter, B.; Gamboni, F.; Neff, C.P.; Richter, K.; Azam, T.; Carta, S.; Tengesdal, I.; Nemkov, T.; D’Alessandro, A.; et al. OLT1177, a beta-sulfonyl nitrile compound, safe in humans, inhibits the NLRP3 inflammasome and reverses the metabolic cost of inflammation. Proc. Natl. Acad. Sci. USA 2018, 115, E1530–E1539. [Google Scholar] [CrossRef]
- Wohlford, G.F.; Van Tassell, B.W.; Billingsley, H.E.; Kadariya, D.; Canada, J.M.; Carbone, S.; Mihalick, V.L.; Bonaventura, A.; Vecchie, A.; Chiabrando, J.G.; et al. Phase 1B, Randomized, Double-Blinded, Dose Escalation, Single-Center, Repeat Dose Safety and Pharmacodynamics Study of the Oral NLRP3 Inhibitor Dapansutrile in Subjects With NYHA II-III Systolic Heart Failure. J. Cardiovasc. Pharmacol. 2020, 77, 49–60. [Google Scholar] [CrossRef]
- Toprover, M.; Pillinger, M.H. Dapansutrile: A new hope? Lancet Rheumatol. 2020, 2, e247–e249. [Google Scholar] [CrossRef]
- Tziomalos, K.; Athyros, V.G.; Karagiannis, A. Non-alcoholic fatty liver disease in type 2 diabetes: Pathogenesis and treatment options. Curr. Vasc. Pharmacol. 2012, 10, 162–172. [Google Scholar] [CrossRef]
- Lee, C.H.; Lui, D.T.; Lam, K.S. Non-alcoholic fatty liver disease and type 2 diabetes: An update. J. Diabetes Investig. 2022, 13, 930–940. [Google Scholar] [CrossRef]
- En Li Cho, E.; Ang, C.Z.; Quek, J.; Fu, C.E.; Lim, L.K.E.; Heng, Z.E.Q.; Tan, D.J.H.; Lim, W.H.; Yong, J.N.; Zeng, R.; et al. Global prevalence of non-alcoholic fatty liver disease in type 2 diabetes mellitus: An updated systematic review and meta-analysis. Gut 2023, 72, 2138–2148. [Google Scholar] [CrossRef]
- Abulikemu, A.; Zhao, X.; Xu, H.; Li, Y.; Ma, R.; Yao, Q.; Wang, J.; Sun, Z.; Li, Y.; Guo, C. Silica nanoparticles aggravated the metabolic associated fatty liver disease through disturbed amino acid and lipid metabolisms-mediated oxidative stress. Redox Biol. 2023, 59, 102569. [Google Scholar] [CrossRef] [PubMed]
- Clare, K.; Dillon, J.F.; Brennan, P.N. Reactive Oxygen Species and Oxidative Stress in the Pathogenesis of MAFLD. J. Clin. Transl. Hepatol. 2022, 10, 939–946. [Google Scholar] [CrossRef] [PubMed]
- Jeeyavudeen, M.S.; Khan, S.K.A.; Fouda, S.; Pappachan, J.M. Management of metabolic-associated fatty liver disease: The diabetology perspective. World J. Gastroenterol. 2023, 29, 126–143. [Google Scholar] [CrossRef] [PubMed]
- Scalcon, V.; Folda, A.; Lupo, M.G.; Tonolo, F.; Pei, N.; Battisti, I.; Ferri, N.; Arrigoni, G.; Bindoli, A.; Holmgren, A.; et al. Mitochondrial depletion of glutaredoxin 2 induces metabolic dysfunction-associated fatty liver disease in mice. Redox Biol. 2022, 51, 102277. [Google Scholar] [CrossRef]
- Xia, M.; Wu, Z.; Wang, J.; Buist-Homan, M.; Moshage, H. The Coumarin-Derivative Esculetin Protects against Lipotoxicity in Primary Rat Hepatocytes via Attenuating JNK-Mediated Oxidative Stress and Attenuates Free Fatty Acid-Induced Lipid Accumulation. Antioxidants 2023, 12, 1922. [Google Scholar] [CrossRef]
- Tong, L.; Chen, Z.; Li, Y.; Wang, X.; Yang, C.; Li, Y.; Zhu, Y.; Lu, Y.; Liu, Q.; Xu, N.; et al. Transketolase promotes MAFLD by limiting inosine-induced mitochondrial activity. Cell. Metab. 2024, 36, 1013–1029.e1015. [Google Scholar] [CrossRef]
- Gao, Y.; Wang, P.; Lu, S.; Ma, W. [METTL3 inhibitor STM2457 improves metabolic dysfunction-associated fatty liver disease by regulating mitochondrial function in mice]. Nan Fang Yi Ke Da Xue Xue Bao 2023, 43, 1689–1696. [Google Scholar]
- Zheng, Y.; Wang, S.; Wu, J.; Wang, Y. Mitochondrial metabolic dysfunction and non-alcoholic fatty liver disease: New insights from pathogenic mechanisms to clinically targeted therapy. J. Transl. Med. 2023, 21, 510. [Google Scholar] [CrossRef]
- Anwar, S.D.; Foster, C.; Ashraf, A. Lipid Disorders and Metabolic-Associated Fatty Liver Disease. Endocrinol. Metab. Clin. N. Am. 2023, 52, 445–457. [Google Scholar] [CrossRef]
- Fahlbusch, P.; Nikolic, A.; Hartwig, S.; Jacob, S.; Kettel, U.; Kollmer, C.; Al-Hasani, H.; Lehr, S.; Muller-Wieland, D.; Knebel, B.; et al. Adaptation of Oxidative Phosphorylation Machinery Compensates for Hepatic Lipotoxicity in Early Stages of MAFLD. Int. J. Mol. Sci. 2022, 23, 6873. [Google Scholar] [CrossRef]
- Shi, T.; Yu, L.; Zhuang, R.; Xi, J.; He, R.; Shao, Y.; Huang, J.; Liu, S.; Yang, X. Regulation of Mitochondrial Function by Natural Products for the Treatment of Metabolic Associated Fatty Liver Disease. Can. J. Gastroenterol. Hepatol. 2021, 2021, 5527315. [Google Scholar] [CrossRef] [PubMed]
- Rao, Y.; Li, C.; Hu, Y.T.; Xu, Y.H.; Song, B.B.; Guo, S.Y.; Jiang, Z.; Zhao, D.D.; Chen, S.B.; Tan, J.H.; et al. A novel HSF1 activator ameliorates non-alcoholic steatohepatitis by stimulating mitochondrial adaptive oxidation. Br. J. Pharmacol. 2022, 179, 1411–1432. [Google Scholar] [CrossRef] [PubMed]
- Li, B.; Wang, R.; Wang, L.; Zhang, G.; Zhang, Y. Capillin protects against non-alcoholic steatohepatitis through suppressing NLRP3 inflammasome activation and oxidative stress. Immunopharmacol. Immunotoxicol. 2021, 43, 778–789. [Google Scholar] [CrossRef] [PubMed]
- Zheng, Z.; Yang, S.; Dai, W.; Xue, P.; Sun, Y.; Wang, J.; Zhang, X.; Lin, J.; Kong, J. The role of pyroptosis in metabolism and metabolic disease. Biomed. Pharmacother. 2024, 176, 116863. [Google Scholar] [CrossRef] [PubMed]
- Sanches, S.C.; Ramalho, L.N.; Augusto, M.J.; da Silva, D.M.; Ramalho, F.S. Nonalcoholic Steatohepatitis: A Search for Factual Animal Models. Biomed. Res. Int. 2015, 2015, 574832. [Google Scholar] [CrossRef]





| Target | Sequence | |
|---|---|---|
| q-RT-PCR (Homo sapiens) | ||
| β-actin | F | 5′-GCCTCGCCTTTGCCGAT-3′ |
| R | 5′-AGGTAGTCAGTCAGGTCCCG-3′ | |
| Nlrp3 | F | 5′-AGGGATGAGAGTGTTGTGTGAAACG-3′ |
| R | 5′-GCTTCTGGTTGCTGCTGAGGAC-3′ | |
| Asc | F | 5′-AGCTCACCGCTAACGTGCTGC-3′ |
| R | 5′-GCTTGGCTGCCGACTGAGGAG-3′ | |
| Caspase-1 | F | 5′-GCCTGTTCCTGTGATGTGGAG-3 |
| R | 5′-TGCCCACAGACATTCATACAGTTTC-3′ | |
| GSDMD | F | 5′-GCTGACCTCTGCCCTCCTTC-3′ |
| R | 5′-TGGTGTGTGCGTTGGAATGC-3′ | |
| q-RT-PCR (Mus musculus) | ||
| Nlrp3 | F | 5′-GAGTCTTCGCTGCTATGT-3′ |
| R | 5′-ACCTTCACGTCTGGTTC-3′ | |
| Asc | F | 5′-ACAATGACTGTGCTTAGAGAC-3′ |
| R | 5′-CACAGCTCCAGACTCTTCTTTA-3′ | |
| Caspase-1 | F | 5′-GGCCCAGGAACAATGGCTGC-3′ |
| R | 5′-GGGTCACAGCCAGTCCTCTTA-3′ | |
| GSDMD | F | 5′-CTAGCTAAGGCTCTGGAGACAA-3′ |
| R | 5′-GATTCTTTTTCATCCCAGCAGTC-3′ | |
| IL1β | F | 5′-TGCCACCTTTTGACAGTGATG-3′ |
| R | 5′-TGATACTGCCTGCCTGAAGC-3′ | |
| IL18 | F | 5′-AGACCTGGAATCAGACAACTTT-3′ |
| R | 5′-TCAGTCATATCCTCGAACACAG-3′ | |
| IL6 | F | 5′-CTTCTTGGGACTGATGCTGGTGAC-3′ |
| R | 5′-TCTGTTGGGAGTGGTATCCTCTGTG-3′ | |
| TNFα | F | 5′-CGCTCTTCTGTCTACTGAACTTCGG-3′ |
| R | 5′-GTGGTTTGTGAGTGTGAGGGTCTG-3′ | |
| β-actin | F | 5′-GAGATTACTGCTCTGGCTCCTA-3ʹ |
| R | 5′-GGACTCATCGTACTCCTGCTTG-3′ | |
Disclaimer/Publisher’s Note: The statements, opinions and data contained in all publications are solely those of the individual author(s) and contributor(s) and not of MDPI and/or the editor(s). MDPI and/or the editor(s) disclaim responsibility for any injury to people or property resulting from any ideas, methods, instructions or products referred to in the content. |
© 2025 by the authors. Licensee MDPI, Basel, Switzerland. This article is an open access article distributed under the terms and conditions of the Creative Commons Attribution (CC BY) license (https://creativecommons.org/licenses/by/4.0/).
Share and Cite
Wu, Y.; Zhou, J. Dapansutrile Regulates Mitochondrial Oxidative Stress and Reduces Hepatic Lipid Accumulation in Diabetic Mice. Curr. Issues Mol. Biol. 2025, 47, 148. https://doi.org/10.3390/cimb47030148
Wu Y, Zhou J. Dapansutrile Regulates Mitochondrial Oxidative Stress and Reduces Hepatic Lipid Accumulation in Diabetic Mice. Current Issues in Molecular Biology. 2025; 47(3):148. https://doi.org/10.3390/cimb47030148
Chicago/Turabian StyleWu, Ying, and Jiaqiang Zhou. 2025. "Dapansutrile Regulates Mitochondrial Oxidative Stress and Reduces Hepatic Lipid Accumulation in Diabetic Mice" Current Issues in Molecular Biology 47, no. 3: 148. https://doi.org/10.3390/cimb47030148
APA StyleWu, Y., & Zhou, J. (2025). Dapansutrile Regulates Mitochondrial Oxidative Stress and Reduces Hepatic Lipid Accumulation in Diabetic Mice. Current Issues in Molecular Biology, 47(3), 148. https://doi.org/10.3390/cimb47030148

