Sign in to use this feature.

Years

Between: -

Subjects

remove_circle_outline
remove_circle_outline
remove_circle_outline
remove_circle_outline
remove_circle_outline
remove_circle_outline
remove_circle_outline
remove_circle_outline
remove_circle_outline

Journals

remove_circle_outline
remove_circle_outline
remove_circle_outline
remove_circle_outline
remove_circle_outline

Article Types

Countries / Regions

Search Results (222)

Search Parameters:
Keywords = GNA

Order results
Result details
Results per page
Select all
Export citation of selected articles as:
19 pages, 2902 KB  
Communication
Unraveling Resistance Mechanisms to Gαq Pathway Inhibition in Uveal Melanoma: Insights from Signaling-Activation Library Screening
by Simone Lubrano, Rodolfo Daniel Cervantes-Villagrana, Nadia Arang, Elena Sofia Cardenas-Alcoser, Kuniaki Sato, Gabriela Cuesta-Margolles, Justine S. Paradis, Monica Acosta and J. Silvio Gutkind
Cancers 2026, 18(1), 74; https://doi.org/10.3390/cancers18010074 - 25 Dec 2025
Viewed by 279
Abstract
Background/Objectives: Uveal melanoma (UVM), the leading primary intraocular cancer in adults, is driven by GNAQ/GNA11 mutations, encoding the active forms of Gαq proteins. While local treatments like surgery or radiation can control primary tumors, nearly half of patients die from metastasis. [...] Read more.
Background/Objectives: Uveal melanoma (UVM), the leading primary intraocular cancer in adults, is driven by GNAQ/GNA11 mutations, encoding the active forms of Gαq proteins. While local treatments like surgery or radiation can control primary tumors, nearly half of patients die from metastasis. Our aim was identifying potential pathways involved in resistance to targeted therapy in UVM. Methods: Here, we screened 100 pathway-activating mutant complementary DNAs by lentiviral overexpression to identify those that enhance the survival of cancer cells in the presence of clinically relevant targeted therapies, using BAP1 wild-type UVM cells and validated the most significant results in BAP1-mutant cells. Results: This revealed JAK/STAT activation, overexpression of anti-apoptotic BCL2/BCL-XL, and dysregulated PI3K/mTOR or Hippo pathways as escape routes under MEK-ERK or FAK inhibition. Bioinformatic analysis of UVM transcriptome in TCGA further showed that high expression of the hallmark PI3K/AKT/mTOR pathway and IL6/JAK/STAT signaling correlates with poor prognosis. A similar correlation was shown by YAP and anti-apoptotic signatures. The analysis of individual representative genes from these signatures revealed that MTOR, BCL2L1 (BCL-XL), and TEAD4 gene expression are linked to poorer survival, underscoring the potential clinical impact of these adaptive pathways. Proliferation and apoptosis assay demonstrated that aberrant activation of AKT and YAP promotes resistance to FAK and MEK inhibitors. Conclusions: These findings support the adaptability of UVM lesions and suggest rational combination therapies targeting both primary GNAQ/GNA11-driven oncogenic signals and their compensatory networks as a more effective, personalized treatment approach for advanced UVM. Full article
(This article belongs to the Special Issue Advances in Uveal Melanoma)
Show Figures

Figure 1

12 pages, 933 KB  
Case Report
Liquid Biopsy and Automated Next-Generation Sequencing: Achieving Results in 27 Hours Within a Community Setting
by Tomomi Yajima, Fumitake Hata, Sei Kurokawa, Kanan Sawamoto, Akiko Yajima, Daisuke Furuya and Noriyuki Sato
Diagnostics 2026, 16(1), 37; https://doi.org/10.3390/diagnostics16010037 - 22 Dec 2025
Viewed by 319
Abstract
Background/Objectives: Conventional next-generation sequencing (NGS) workflows often require more than two weeks to complete, delaying treatment decisions and limiting access to precision oncology in community settings. This report aimed to demonstrate the feasibility of performing rapid, comprehensive cell-free DNA (cfDNA)-based genomic profiling [...] Read more.
Background/Objectives: Conventional next-generation sequencing (NGS) workflows often require more than two weeks to complete, delaying treatment decisions and limiting access to precision oncology in community settings. This report aimed to demonstrate the feasibility of performing rapid, comprehensive cell-free DNA (cfDNA)-based genomic profiling by introducing a fully automated NGS workflow in a community hospital environment. Case Presentation: A postoperative patient with pancreatic ductal adenocarcinoma and liver metastasis underwent cfDNA-based liquid biopsy using plasma collected in PAXgene® Blood ccfDNA Tubes. Gene analysis was performed using the Oncomine Precision Assay GX5 on the Ion Torrent Genexus™ System (Thermo Fisher Scientific). Three pathogenic hotspot mutations—KRAS G12R, TP53 M246I/M246K, and GNA11—and one copy number gain in PIK3CA were identified, whereas no variants were detected in a healthy volunteer control. The total turnaround time from plasma separation to report generation was approximately 27 h, requiring only 40 min of total hands-on time. Discussion: This rapid, automated workflow enabled comprehensive cfDNA analysis within a clinically practical timeframe, overcoming key limitations of conventional multi-step NGS workflows that typically require external sample shipment and specialized personnel. The results confirm the technical feasibility of conducting high-quality molecular testing in a regional hospital setting. Conclusions: This report demonstrates that fully automated cfDNA-based NGS can achieve clinically meaningful genomic profiling within 27 h in a community hospital. This advancement addresses the time and cost barriers of traditional NGS analysis and represents a significant step toward promoting precision medicine in community healthcare. Full article
(This article belongs to the Special Issue Utilization of Liquid Biopsy in Cancer Diagnosis and Management 2025)
Show Figures

Figure 1

19 pages, 14451 KB  
Article
Nanomaterial-Mediated RNAi Targeting Chitin Metabolism Genes in MEAM1 Cryptic Species of Bemisia tabaci (Hemiptera: Aleyrodidae)
by Dejun Kong, Huarong Gu, Yinglu Gao, Yangnan Hou and Jigang Li
Insects 2026, 17(1), 2; https://doi.org/10.3390/insects17010002 - 19 Dec 2025
Viewed by 450
Abstract
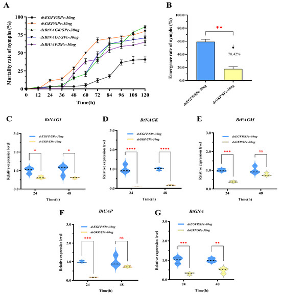
The whitefly Bemisia tabaci is a globally invasive pest that threatens crop production through feeding and virus transmission. In this study, we identified genes encoding enzymes in the chitin metabolism pathway of B. tabaci—β-N-acetylglucosaminidase (BtNAG), N-acetylglucosamine kinase (BtNAGK), phosphoacetylglucosamine mutase (BtPAGM), UDP-N-acetylglucosamine [...] Read more.
The whitefly Bemisia tabaci is a globally invasive pest that threatens crop production through feeding and virus transmission. In this study, we identified genes encoding enzymes in the chitin metabolism pathway of B. tabaci—β-N-acetylglucosaminidase (BtNAG), N-acetylglucosamine kinase (BtNAGK), phosphoacetylglucosamine mutase (BtPAGM), UDP-N-acetylglucosamine pyrophosphorylase (BtUAP), and glucosamine-6-phosphate N-acetyltransferase (BtGNA)—using bioinformatic analysis. Quantitative reverse-transcription PCR (RT-qPCR) analyses revealed distinct stage-specific expression patterns for these genes. We used the nanomaterial star polycation (SPc) to deliver gene-specific double-stranded RNA (dsRNA) targeting these genes to fourth instar B. tabaci nymphs, which resulted in significant mortality and developmental defects upon gene silencing. Notably, the fusion dsRNA targeting three genes—BtNAG1, BtNAGK, and BtUAP—achieved approximately 80% nymph mortality, 70% inhibition of adult emergence, and an earlier onset of gene silencing. These findings provide evidence that nanomaterial-assisted delivery of dsRNA can significantly enhance RNAi effects in hemipteran pests and that dsRNA targeting chitin metabolic genes may be an effective strategy for RNAi-based control of B. tabaci. Full article
Show Figures

Figure 1

19 pages, 3262 KB  
Article
Functional Assessment of Genetically Modified Infrapatellar Fat Pad Mesenchymal Stem/Stromal Cell-Derived Extracellular Vesicles (EVs): Potential Implications for Inflammation/Pain Reversal in Osteoarthritis
by Kevin Liebmann, Mario Castillo, Stanislava Jergova, Behnaz Rahimi, Lee D. Kaplan, Thomas M. Best, Jacqueline Sagen and Dimitrios Kouroupis
Cells 2025, 14(24), 1952; https://doi.org/10.3390/cells14241952 - 9 Dec 2025
Viewed by 617
Abstract
Osteoarthritis (OA) is a debilitating joint disease affecting over 500 million people globally, characterized by cartilage degradation, chronic pain, and failed tissue repair. Neurogenic inflammation, driven by neuropeptides including Substance P (SP) and calcitonin gene-related peptide (CGRP), plays a key role in the [...] Read more.
Osteoarthritis (OA) is a debilitating joint disease affecting over 500 million people globally, characterized by cartilage degradation, chronic pain, and failed tissue repair. Neurogenic inflammation, driven by neuropeptides including Substance P (SP) and calcitonin gene-related peptide (CGRP), plays a key role in the pathogenesis of OA. This study explores the therapeutic potential of extracellular vesicles (EVs) derived from infrapatellar fat pad mesenchymal stem/stromal cells (IFP-MSCs) transduced with CGRP antagonist CGRP8-37 (aCGRP IFP-MSC EVs). These EVs are enriched in anti-inflammatory miRNAs and proteins, and they express neprilysin (CD10), enabling SP degradation. Herein, several LncRNAs were identified, which have been known to interact with miRNAs that affect the knee joint homeostasis. Specifically, 11 LncRNAs (ZFAS1, EMX2OS, HOTAIRM1, RPS6KA2-AS1, DANCR, LINC-ROR, GACAT1, GNAS-AS1, HAR1A, OIP5-AS1, TERC) interact with miRNAs that promote cell proliferation, prevent apoptosis, and preserve homeostasis. In vitro, aCGRP IFP-MSC EVs downregulated pro-inflammatory markers (TNF, TLR4, MAPK8) in dorsal root ganglia and promoted chondrocyte gene expression consistent with anabolism and matrix remodeling. In vivo, intra-articular EV delivery attenuated pain behaviors, preserved the cartilage structure, restored PRG4+ stem/progenitor cell localization, and trended toward reduced SP levels. Histological analysis confirmed improved collagen organization and reduced matrix degradation. These findings suggest that aCGRP IFP-MSC EVs exert multimodal effects on neuroinflammation, cartilage regeneration, and joint homeostasis. This cell-free, gene-enhanced EV therapy offers a promising disease-modifying strategy for the treatment of OA, with the potential to address both structural changes and chronic pain associated with this disease. Full article
(This article belongs to the Section Stem Cells)
Show Figures

Figure 1

11 pages, 336 KB  
Article
Clinical Benefits of KRAS/GNAS Gene Mutation Analysis in Addition to Morphology and Conventional Cyst Fluid Testing in Differentiating Pancreatic Cysts
by György Gyimesi, Bánk Keczer, Péter Rein, Miklós Horváth, Bálint Gellért, Tamás Marjai, Enikő Tóth, Ákos Szűcs, Attila Szijártó, Tamás Barbai, Eszter Székely and István Hritz
J. Clin. Med. 2025, 14(24), 8671; https://doi.org/10.3390/jcm14248671 - 7 Dec 2025
Viewed by 286
Abstract
Objectives: Pancreatic cystic lesions (PCLs) are increasingly detected due to the widespread use of imaging techniques. The identification of pancreatic mucinous cysts is especially important since these carry a risk of malignant transformation and require follow-up or surgical resection. The aim of this [...] Read more.
Objectives: Pancreatic cystic lesions (PCLs) are increasingly detected due to the widespread use of imaging techniques. The identification of pancreatic mucinous cysts is especially important since these carry a risk of malignant transformation and require follow-up or surgical resection. The aim of this study was to determine the diagnostic yield of the molecular analysis of K-RAS (Kirsten RAt Sarcoma virus) and GNAS (Guanine Nucleotide-binding protein, Alpha Stimulating protein activity) gene mutations in pancreatic cyst fluid (PCF) obtained by endoscopic ultrasound (EUS)-guided fine needle aspiration (FNA). Methods: In this prospective trial, we assessed the sensitivity, specificity, and positive and negative predictive values of K-RAS and GNAS mutation analysis in differentiating mucinous versus non-mucinous cysts and the subsequent impact on decision-making in daily clinical practice. The reference standard used comprised the combination of morphology on cross-sectional imaging and EUS, string sign, cyst fluid cytology, intracystic carcinoembryonic antigen (CEA), and glucose levels, with subsequent correlation of surgical pathology in resected cases. Fluid samples of 47 cysts obtained by EUS-FNA over a 39-month period were analyzed. Mutation analysis of KRAS (exon 2) was performed in all cases, and additionally, GNAS (exon 8) in 28 cases using Sanger sequencing. Results: 33 out of 47 PCLs were classified as mucinous cysts and 14 as non-mucinous cysts defined using conventional standards, including morphological characteristics, string-sign, cytology, cyst fluid testing, and histology in resected cases. Of these 33 mucinous cysts, KRAS mutation was detected in 14 samples. A further 23 mucinous lesions were additionally tested for GNAS mutation, which was detected in 10 of the 23 cysts. A 42.4% sensitivity for KRAS and 43.5% for GNAS mutation analysis was calculated, with a specificity of 92.9% and 100%, respectively, for detecting mucinous lesions. The clinical management was altered through the genetic testing results in one single case. Conclusions: In this cohort, K-RAS and GNAS mutational analysis in cyst fluid did not improve the detection of mucinous pancreatic cysts significantly after conventional testing. However, the method may be useful due to its high specificity in uncertain cases. Full article
(This article belongs to the Special Issue Endoscopic Diagnosis and Treatments of Gastrointestinal Diseases)
Show Figures

Figure 1

17 pages, 917 KB  
Perspective
Integrated Genetic and Protein Mechanisms Underlying Glucagon-like Peptide-1 Receptor Agonists in Treating Diabetes Mellitus and Weight Loss
by Lucas Francis and Merlin G. Butler
Curr. Issues Mol. Biol. 2025, 47(12), 1007; https://doi.org/10.3390/cimb47121007 - 30 Nov 2025
Viewed by 702
Abstract
Glucagon-like peptide-1 receptor (GLP1R) agonists, such as semaglutide, are used for treating type 2 diabetes mellitus and promoting weight loss. This study investigates genetic and molecular mechanisms underlying GLP1R activation using a novel in silico approach to identify effects on metabolism, glucose and [...] Read more.
Glucagon-like peptide-1 receptor (GLP1R) agonists, such as semaglutide, are used for treating type 2 diabetes mellitus and promoting weight loss. This study investigates genetic and molecular mechanisms underlying GLP1R activation using a novel in silico approach to identify effects on metabolism, glucose and insulin production, gastrointestinal motility, behavior, and satiety. This approach used three separate searchable web-based programs and databases (STRING, Pathway Commons, and BioGRID) to identify and analyze functional gene and protein interactions with mechanisms to query GLP1R and related metabolic and appetite regulatory networks with disease associations. We examined integrated gene–gene and protein–protein interactions, pathways, molecular functions, associated diseases, and biological processes for GLP1R, that reportedly involved in diabetes and obesity. GLP1R signaling cascades were described with the activation of the adenylate cyclase-modulating G protein-coupled receptor and increased intracellular cyclic AMP, collectively impacting glucagon production, insulin, glycogenolysis, vasoactive intestinal peptide, and other peptides and hormones required for satiety. Additional factors found were obesity-related peptides (i.e., POMC), hormone signaling, renin secretion, electrolytes and diuresis, circadian rhythm, and insulin secretion. These associations and interactions shift from hypoglycemia to broader endocrine dysfunction. A relationship was noted for GNAS having a role in growth, electrolytes, and skeletal disturbances with specific hormone sensitivity patterns. Understanding established and new interactions with genetics and gene-protein variants that impact type 2 diabetes and obesity would provide further insight into therapeutic GLP1R agonists response and consequences. Potential long-term systemic effects should be monitored, studied, and recorded with treatment protocols adjusted accordingly. Full article
Show Figures

Figure 1

19 pages, 3769 KB  
Review
The GNAS Gene: Fibrous Dysplasia, McCune–Albright Syndrome, and Skeletal Structure and Function
by Jake Louis Littman, Wentian Yang, Noah Feder, Amr Kaadan, Ali Amin and Roy K. Aaron
Genes 2025, 16(11), 1360; https://doi.org/10.3390/genes16111360 - 10 Nov 2025
Viewed by 1384
Abstract
McCune–Albright Syndrome (MAS) is a rare mosaic disorder caused by somatic activating mutations of the GNAS gene, resulting in constitutive Gsα signaling and a broad spectrum of clinical phenotypes. The syndrome typically presents with fibrous dysplasia (FD) of bone, café-au-lait macules, and endocrinopathies [...] Read more.
McCune–Albright Syndrome (MAS) is a rare mosaic disorder caused by somatic activating mutations of the GNAS gene, resulting in constitutive Gsα signaling and a broad spectrum of clinical phenotypes. The syndrome typically presents with fibrous dysplasia (FD) of bone, café-au-lait macules, and endocrinopathies such as gonadotropin-independent precocious puberty, hyperthyroidism, and/or growth hormone excess. FD, which characterizes the skeletal phenotype, results in the replacement of normal bone with disorganized fibro-osseous tissue, often leading to pain, deformities, and increased risk of fractures. This review discusses the following: 1. The molecular biology of the GNAS locus and its relation to the pathophysiology of FD/MAS; 2. The skeletal manifestations of FD/MAS; 3. Bone biomechanics and organizational skeletal aberrations observed in FD/MAS; and 4. Current and future therapeutic strategies for patients with FD/MAS. While there is much current literature available regarding FD/MAS, this review specifically aims to outline core understandings and summarize some of the latest investigations into the genotypic and phenotypic foundations of the disorders, while shedding new light on the biomechanical aberrations observed in skeletal structure within them and comparing them to those observed in related disease processes such as osteoporosis and Paget’s disease. Full article
(This article belongs to the Section Human Genomics and Genetic Diseases)
Show Figures

Figure 1

28 pages, 1030 KB  
Review
Pancreatic Cancer Detection in Intraductal Papillary Mucinous Neoplasm (IPMN)—New Insights
by Wojciech Pawłowski, Mateusz Stefański, Barbara Włodarczyk, Łukasz Durko and Ewa Małecka-Wojciesko
Cancers 2025, 17(20), 3341; https://doi.org/10.3390/cancers17203341 - 16 Oct 2025
Viewed by 4017
Abstract
Early diagnosis of pancreatic cancer, particularly in intraductal papillary mucinous neoplasm (IPMN), remains challenging despite advances in imaging and biomarkers. Pancreatic adenocarcinoma (PDAC) has a high mortality rate; therefore, its early detection and adequate interventions are necessary to improve the disease outcome. Most [...] Read more.
Early diagnosis of pancreatic cancer, particularly in intraductal papillary mucinous neoplasm (IPMN), remains challenging despite advances in imaging and biomarkers. Pancreatic adenocarcinoma (PDAC) has a high mortality rate; therefore, its early detection and adequate interventions are necessary to improve the disease outcome. Most IPMNs are asymptomatic and discovered incidentally. Magnetic resonance imaging (MRI) is a preferred tool for diagnosing malignant IPMNs, with a sensitivity of 90.7–94.1% and a specificity of 84.7–87.2% in detecting mural nodules > 5 mm, a strong predictor of high-risk lesions. Radiomics further enhances diagnostic accuracy (sensitivity 91–96%, specificity 78–81%), especially when combined with CA 19-9, which has lower sensitivity (73–90%) but higher specificity (79–95%). Computed tomography (CT), though less effective for small mural nodules, remains widely used; its accuracy improves with radiomics and clinical variables (sensitivity 90.4%, specificity 74%). Conventional endoscopic ultrasonography (EUS) shows lower performance (sensitivity 60%, specificity 80%), but its advanced variations have improved outcomes. Contrast-enhanced EUS (CE-EUS) visualizes mural nodules with more than 90% sensitivity and involvement of the main pancreatic duct, with a sensitivity of 83.5% and a specificity of 87%. EUS–fine-needle aspiration (EUS-FNA) allows cyst fluid analysis; however, CEA, glucose, and KRAS/GNAS mutations show poor value for malignancy risk. Cytology has low sensitivity (28.7–64.8%) but high specificity (84–94%) in diagnostic malignant changes and strongly affects further management. EUS–through-the-needle biopsy (EUS-TTNB) yields high diagnostic accuracy (sensitivity 90%, specificity 95%) but carries a range of 2–23% adverse events, which limits its wide use. EUS–confocal laser endomicroscopy (EUS-nCLE) provides real-time microscopic evaluation, detecting malignant IPMN with a sensitivity of 90% and a specificity of 73%, though its availability is limited. New emerging biomarkers available in cyst fluid or blood include mucins, miRNA panels (sensitivity 66.7–89%, specificity 89.7–100%), lipidomics, and cancer metabolite profiling, with diagnostic accuracy approaching 89–91%. Pancreatoscopy (POP) enables direct main pancreatic duct (MPD) visualization and biopsy with a sensitivity of 64–100% and a specificity of 75–100%, though adverse events occur in around 12% cases. Combining advanced imaging, EUS-based tissue acquisition, and novel biomarkers holds promise for earlier and more accurate detection of malignant IPMN, potentially improving PDAC outcomes. Full article
(This article belongs to the Section Methods and Technologies Development)
Show Figures

Figure 1

19 pages, 866 KB  
Article
Novel Variants and Clinical Heterogeneity in Pediatric Calcium Metabolism Disorders Identified Through High-Yield Tiered Genetic Testing in a Taiwanese Cohort
by Ting-Yu Kang, Yen-Yin Chou, Yu-Ming Chang, Yu-Wen Pan and Meng-Che Tsai
Medicina 2025, 61(10), 1861; https://doi.org/10.3390/medicina61101861 - 16 Oct 2025
Viewed by 885
Abstract
Background and Objectives: Inherited disorders of calcium metabolism are rare pediatric conditions with diverse manifestations, including seizures, growth impairment, and renal or skeletal complications. Precise molecular diagnosis is crucial for effective management and informed genetic counseling. This study aimed to develop a [...] Read more.
Background and Objectives: Inherited disorders of calcium metabolism are rare pediatric conditions with diverse manifestations, including seizures, growth impairment, and renal or skeletal complications. Precise molecular diagnosis is crucial for effective management and informed genetic counseling. This study aimed to develop a systematic diagnostic approach, broaden the mutational spectrum, and characterize initial clinical features. Material and Methods: We retrospectively analyzed 13 pediatric cases at a tertiary center in southern Taiwan (2020–2025). Clinical, biochemical, and imaging data were reviewed. Genetic testing followed a tiered strategy to identify copy number variations and single-nucleotide variants. Variants were classified according to the ACMG/AMP guidelines and assessed by in silico tools. Results: The pediatric cohort (8 males, 5 females) had a median diagnostic age of 2 years and a mean follow-up of 7.7 years. Hypoparathyroidism was most common (n = 7), followed by PTH resistance (n = 3), hyperparathyroidism (n = 1), calcipenic rickets (n = 1), and syndromic hypercalcemia (n = 1). Genetic diagnoses were established in 12 children and one parent, involving CASR, GNAS, PRKAR1A, CYP27B1, and KMT2D. Two novel variants were identified (CASR p.Val836Ile and GNAS c.719-30A>T). Phenotypic heterogeneity included incomplete penetrance in autosomal dominant hypocalcemia and variable multisystem involvement in syndromic cases. Conclusions: A stepwise genetic testing strategy achieved a high diagnostic yield in pediatric calcium metabolism disorders. The discovery of novel and population-specific variants expands the mutational spectrum, supporting precision medicine in pediatric endocrinology. Full article
(This article belongs to the Section Pediatrics)
Show Figures

Figure 1

20 pages, 1465 KB  
Review
The Genomic Topography of Appendiceal Cancers: Our Current Understanding, Clinical Perspectives, and Future Directions
by Daniel J. Gironda, Richard A. Erali, Steven D. Forsythe, Ashok K. Pullikuth, Rui Zheng-Pywell, Kathleen A. Cummins, Shay Soker, Xianyong Gui, Edward A. Levine, Konstantinos I. Votanopoulos and Lance D. Miller
Cancers 2025, 17(19), 3275; https://doi.org/10.3390/cancers17193275 - 9 Oct 2025
Cited by 1 | Viewed by 1573
Abstract
Background/Objectives: Appendiceal cancer (AC) is a rare and understudied malignancy with limited genomic data available to guide clinical interventions. Historically treated as a subtype of colorectal cancer, AC is now recognized as a distinct disease with unique histologic subtypes and molecular features. [...] Read more.
Background/Objectives: Appendiceal cancer (AC) is a rare and understudied malignancy with limited genomic data available to guide clinical interventions. Historically treated as a subtype of colorectal cancer, AC is now recognized as a distinct disease with unique histologic subtypes and molecular features. This review aims to consolidate current genomic data across AC subtypes and explore the clinical relevance of recurrent mutations. Methods: A systematic literature review was performed in accordance with general Preferred Reporting Items for Systemic Reviews and Meta-Analyses (PRISMA) guidelines. Using search engines such as PubMed and Web of Science, we selected studies based on relevance to AC genomics using search terms such as “appendix cancer”, “appendiceal cancer”, “pseudomyxoma peritonei”, “sequencing”, “mutation”, and “genotype”. Results: AC comprises five major histologic subtypes—appendiceal neuroendocrine neoplasms (ANENs), mucinous appendiceal neoplasms (MANs), goblet cell adenocarcinomas (GCAs), colonic-type adenocarcinomas (CTAs) and signet ring cell adenocarcinomas (SRCs)—each with unique clinical behaviors and mutational profiles. Low-grade tumors, such as ANENs and MANs, frequently harbor KRAS and GNAS mutations, while high-grade subtypes, such as CTAs and SRCs, are enriched for TP53, APC, and SMAD gene alterations. GCA tumors exhibit a distinct mutational spectrum involving chromatin remodeling genes such as ARID1A and KMT2D. Compared to colorectal cancer, AC demonstrates lower frequencies of APC and TP53 mutations and a higher prevalence of GNAS mutations, consistent with a pathological divergence from CRC. Conclusions: The genomic heterogeneity of AC is commensurate with its histological complexity and has important implications for diagnosis, prognosis and treatment. While certain actionable mutations are present in a subset of tumors, large-scale genomic characterization efforts and development of subtype-specific models will be essential for advancing precision medicine in AC. Full article
Show Figures

Graphical abstract

19 pages, 723 KB  
Review
Ocular Melanoma: A Comprehensive Review with a Focus on Molecular Biology
by Lucia Iavarone, Renato Franco, Federica Zito Marino, Giuseppe D’Abbronzo, Giuseppe Argenziano, Camila Scharf, Grazia Nucci, Andrea Ronchi and Gerardo Cazzato
Int. J. Mol. Sci. 2025, 26(19), 9799; https://doi.org/10.3390/ijms26199799 - 8 Oct 2025
Viewed by 2070
Abstract
Ocular melanoma is a rare but clinically significant malignancy, primarily comprising uveal and conjunctival subtypes. Although sharing some histopathological features with cutaneous melanoma, these tumours are characterized by distinct molecular and biological profiles with direct implications for prognosis and treatment. Uveal melanoma is [...] Read more.
Ocular melanoma is a rare but clinically significant malignancy, primarily comprising uveal and conjunctival subtypes. Although sharing some histopathological features with cutaneous melanoma, these tumours are characterized by distinct molecular and biological profiles with direct implications for prognosis and treatment. Uveal melanoma is predominantly driven by mutations in GNAQ and GNA11, along with alterations in BAP1, SF3B1, and EIF1AX, which are key prognostic determinants. Conversely, conjunctival and eyelid melanoma exhibits greater molecular similarity to cutaneous melanoma, commonly involving BRAF, NRAS, NF1, and TERT promoter mutations. Despite progress in the molecular characterization of these entities, metastatic disease continues to confer a poor prognosis, particularly in uveal melanoma. Ongoing research into the molecular basis of ocular melanoma is essential to advance targeted therapies and improve clinical outcomes. The aim of this review is to provide a comprehensive overview of ocular melanoma, with a particular focus on the molecular biology underlying its clinical behaviour and emerging therapeutic opportunities. Full article
(This article belongs to the Collection Latest Review Papers in Molecular Oncology)
Show Figures

Figure 1

19 pages, 2778 KB  
Article
Inhibition of the RAC/PAK Signaling Axis Enhances the Potency of MAPK Cascade Inhibitors Against Uveal Melanoma
by Alexei A. Maslov, Nicholas H. Trageser, Julia V. Kichina, Haya Elamir, Evelyn Gardner, Frances Teaman, Vera Vishwanath, Scott M. Dugas, Johanna Heid, Alexander Y. Maslov, Henry G. Withers, Anna Bianchi-Smiraglia, Katerina I. Leonova, Mikhail A. Nikiforov and Eugene S. Kandel
Biomolecules 2025, 15(10), 1425; https://doi.org/10.3390/biom15101425 - 7 Oct 2025
Cited by 1 | Viewed by 1340
Abstract
Uveal melanoma is a melanocyte-derived malignancy of the eye with a high propensity for liver metastasis. Metastatic uveal melanoma is associated with high mortality and is poorly responsive to currently available therapies. Most uveal melanoma cases are driven by activating mutations in GNAQ [...] Read more.
Uveal melanoma is a melanocyte-derived malignancy of the eye with a high propensity for liver metastasis. Metastatic uveal melanoma is associated with high mortality and is poorly responsive to currently available therapies. Most uveal melanoma cases are driven by activating mutations in GNAQ and GNA11 genes, which convey oncogenic signaling through the mitogen-activated protein kinase (MAPK) pathway. Despite promising early results, safe doses of pharmacological inhibitors of the MAPK cascade failed to effectively control uveal melanoma in human trials. Considering the role of the RAC/PAK signaling axis as a co-regulator of the MAPK cascade, we set forth to investigate whether the efficacy of MAPK cascade inhibitors in pre-clinical models may be enhanced by direct inhibition of RAC and PAK proteins, or by indirect control of RAC via inhibition of guanylate biosynthesis. We observed that pharmacological inhibition of RAC, PAK and the key guanylate biosynthesis enzyme IMPDH significantly synergized with various inhibitors of the MAPK cascade in suppressing oncogenic signaling and the growth of uveal melanoma cells. In a mouse model, the addition of an IMPDH inhibitor to the treatment regimen significantly enhanced the ability of a MAPK cascade inhibitor to improve the survival of tumor-bearing animals. Targeting of the RAC/PAK axis provides a new strategy to increase the efficacy of targeted therapies in uveal melanoma. While RAC and PAK inhibitors are still undergoing pre-clinical development, clinically available inhibitors of IMPDH offer an opportunity to test the efficacy of this novel synergistic combination in the context of human disease. Full article
(This article belongs to the Special Issue Advances in Melanoma Targeted Therapy)
Show Figures

Figure 1

12 pages, 453 KB  
Article
Determination of a New Biomarker at the Level of Gene Alteration in Cisplatin Ototoxicity
by Deniz Kızmazoğlu, Aylin Erol, Tekincan Çağrı Aktaş, Yüksel Olgun, Ayşe Banu Demir, Zekiye Altun, Safiye Aktaş and Nur Olgun
Int. J. Mol. Sci. 2025, 26(18), 8880; https://doi.org/10.3390/ijms26188880 - 12 Sep 2025
Viewed by 650
Abstract
Cisplatin is an alkylating chemotherapeutic drug used in the treatment of many pediatric solid tumors, and cisplatin ototoxicity is characterized by sensorineural, bilateral, irreversible, and progressive hearing loss. The aim of this study is to identify biomarkers that may serve as predictors of [...] Read more.
Cisplatin is an alkylating chemotherapeutic drug used in the treatment of many pediatric solid tumors, and cisplatin ototoxicity is characterized by sensorineural, bilateral, irreversible, and progressive hearing loss. The aim of this study is to identify biomarkers that may serve as predictors of cisplatin-induced ototoxicity in pediatric cancers. In our preliminary study, patients with severe hearing loss were analyzed using the comparative genomic hybridization (CGH) method. Mutations were identified in the following genes: ADAM6, SIX3, GNAS, NDUFV1, H19, DEFA4, and ZIM2. Based on these data, we aimed to investigate the mutation status of these candidate genes in a larger population of pediatric cancer patients treated with cisplatin. DNA samples were extracted from the mononuclear cells of peripheral blood samples obtained from 82 patients. These genes were analyzed using the RT-PCR technique, and ototoxicity was assessed using the Brock and Muenster classifications. Hearing loss was detected in 28% of patients; 76.8% and 23.2% had mild and severe hearing loss, respectively. A significant correlation was found between ZIM2 gene amplification and the presence of ototoxicity (rho = 0.461, p = 0.003), especially in advanced-stage cancer patients with severe hearing loss (rho = 0.38, p = 0.017). Our findings suggest that ZIM2 is a promising biomarker for predicting cisplatin ototoxicity. Full article
(This article belongs to the Special Issue Hearing Loss: Molecular Biological Insights)
Show Figures

Figure 1

13 pages, 1749 KB  
Article
Selective and Mild Transcriptional Modulation of Lectin Genes in Soy Leaves Under Drought Stress
by Vinicius J. S. Osterne, Rafaela A. F. Leite, Benildo S. Cavada and Kyria S. Nascimento
Stresses 2025, 5(3), 54; https://doi.org/10.3390/stresses5030054 - 25 Aug 2025
Viewed by 855
Abstract
Drought is the single largest abiotic threat to soybean yield, yet the lectin genes that mediate drought perception and signaling in this crop have never been systematically mapped. We reanalyzed the public RNA-seq dataset GSE237798 (Williams 82 leaves, 7-day water withdrawal) with an [...] Read more.
Drought is the single largest abiotic threat to soybean yield, yet the lectin genes that mediate drought perception and signaling in this crop have never been systematically mapped. We reanalyzed the public RNA-seq dataset GSE237798 (Williams 82 leaves, 7-day water withdrawal) with an updated fastp–HISAT2–featureCounts–DESeq2 pipeline and a curated catalog of 359 soybean lectin loci. Of the 127 lectin transcripts showing any drought-dependent shift, only 15 were stringently differentially expressed with substantial fold changes: 7 were upregulated and 8 downregulated. These genes span four families, GNA, legume, LysM and Nictaba-related lectins, and are heavily biased toward lectin receptor-like kinases (11 of 15), pinpointing the plasma membrane as the main control node. Gene Ontology enrichment highlights protein autophosphorylation and signal-transduction terms, and the inspection of AlphaFold models together with established lectin knowledge indicates that G- and L-type lectin domains have largely lost canonical carbohydrate-binding residues, whereas LysM and Nictaba proteins retain conserved folds compatible with ligand binding. The data expose a focused, modular lectin program rather than the broad activation often assumed: most soybean lectins stay silent under drought conditions, and only a defined subset toggles their expression, albeit mildly. Full article
(This article belongs to the Collection Feature Papers in Plant and Photoautotrophic Stresses)
Show Figures

Figure 1

14 pages, 6609 KB  
Article
Engineered Saccharomyces cerevisiae for the Enhancement of Glucosamine Accumulation by the Consumption of Glucose and Ammonium Based on Synthetic Biological Pathways
by Peizhou Yang, Mingsi Ke, Jiaqi Feng, Zhi Zheng and Shaotong Jiang
Foods 2025, 14(16), 2783; https://doi.org/10.3390/foods14162783 - 10 Aug 2025
Viewed by 1145
Abstract
Glucosamine (GlcN) is a high-value compound with significant health applications. GlcN is widely used in the food and health industry as a food additive or functional food. The development of a green, efficient, and safe method for GlcN production is of great significance [...] Read more.
Glucosamine (GlcN) is a high-value compound with significant health applications. GlcN is widely used in the food and health industry as a food additive or functional food. The development of a green, efficient, and safe method for GlcN production is of great significance due to the complexity of traditional production methods, environmental pollution, and sensitization of raw materials. In this study, Saccharomyces cerevisiae genes PFK1, PDB1, GNA1, ISR1, and PCM1 were knocked out using the Clustered Regularly Interspaced Short Palindromic Repeats Cas9 (CRISPR-Cas9) method. In addition, three key enzyme genes, glucosamine-6-phosphate deaminase GlmD, glucosamine-6-phosphate phosphatase GlmP, and ammonium transporter AMT1, were introduced to construct engineered strains for GlcN synthesis in the presence of high-concentration inorganic ammonium ions. The results indicated that S. cerevisiae HPG5 with GlmD, GlmP, and AMT1 integration and simultaneous deletion of PFK1, PDB1, GNA1, PCM1, and ISR1 achieved the highest GlcN yield (1.95 ± 0.02 g/L) during fermentation with 10 g/L (NH4)2SO4, which was 2.47-fold higher than the control. The conversion rate of glucose to GlcN in HPG5 was 9.75% in liquid YPD medium containing 20 g/L of glucose and 10 g/L of (NH4)2SO4. Thus, the results indicated that S. cerevisiae HPG5 could effectively produce GlcN in the presence of high-concentration ammonium sulphate. This study provides a promising alternative, S. cerevisiae HPG5, for GlcN production. Full article
Show Figures

Graphical abstract

Back to TopTop