Novel Variants and Clinical Heterogeneity in Pediatric Calcium Metabolism Disorders Identified Through High-Yield Tiered Genetic Testing in a Taiwanese Cohort
Abstract
1. Introduction
2. Material and Methods
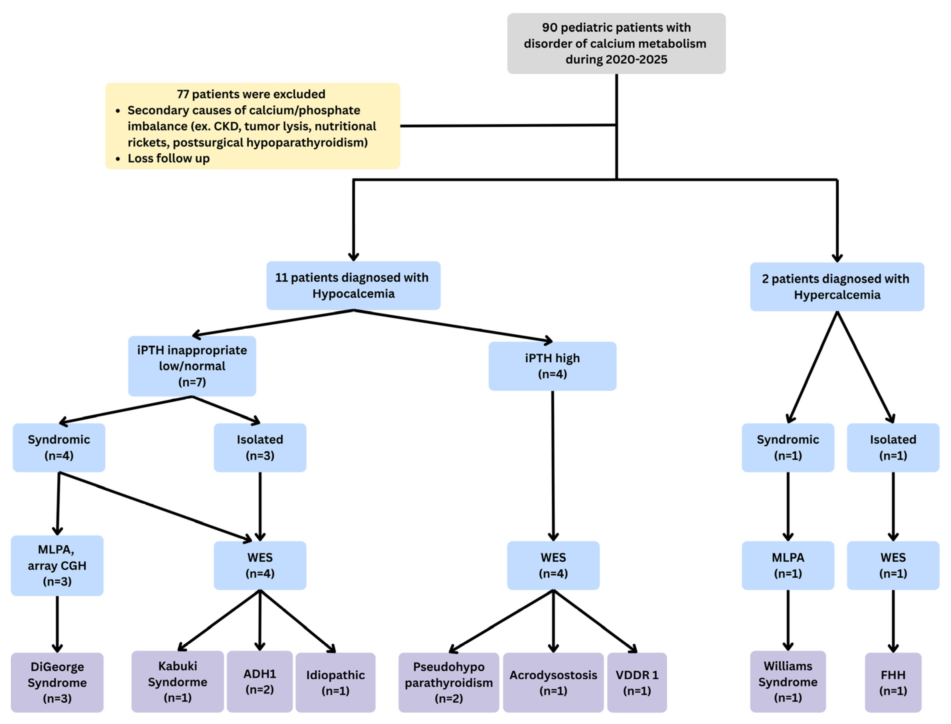
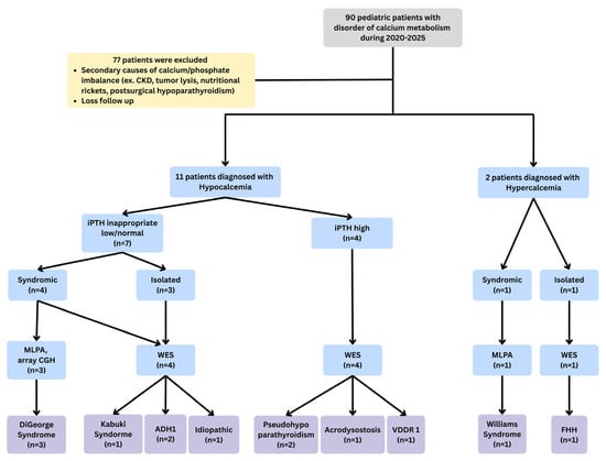
2.1. Study Population
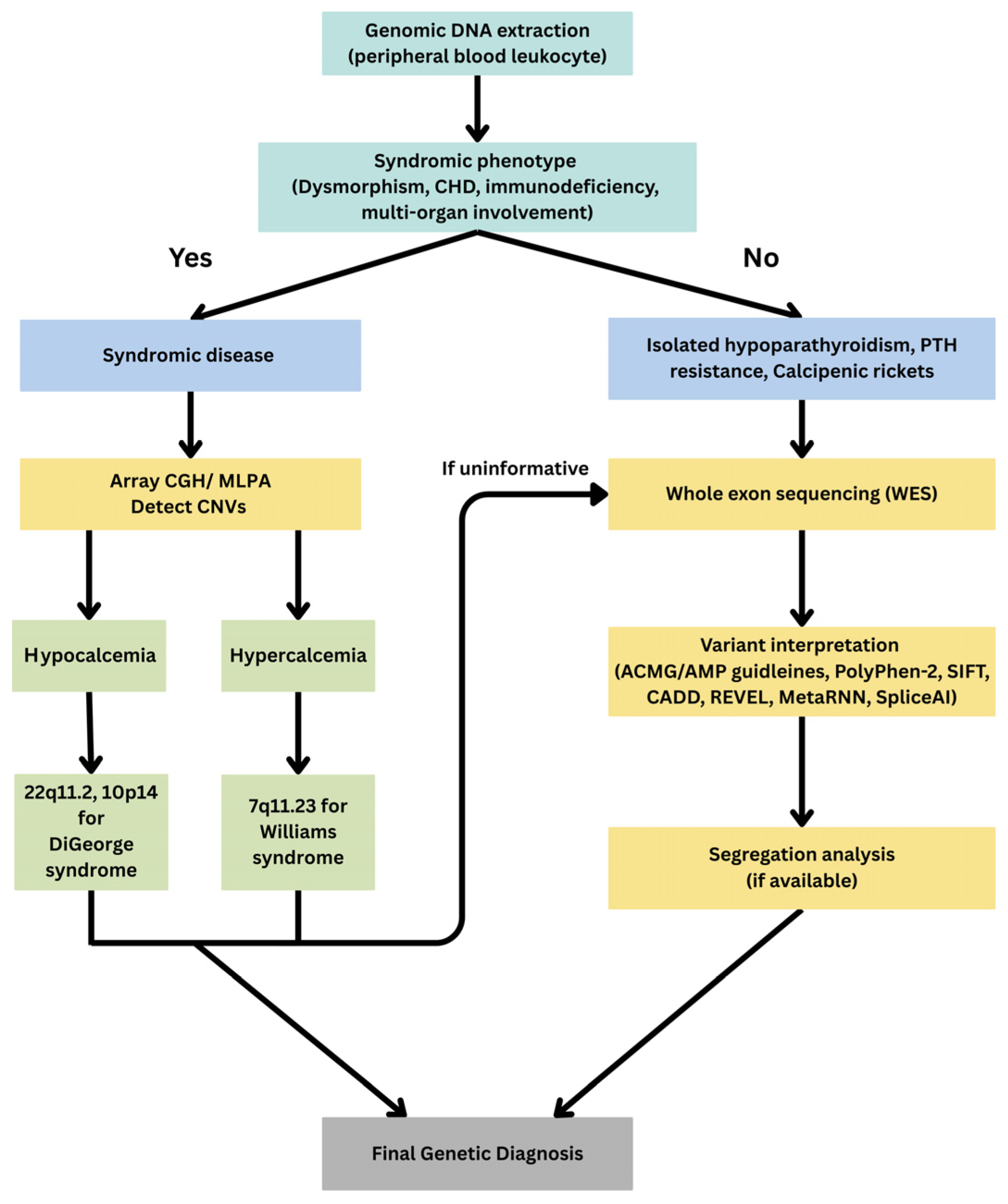
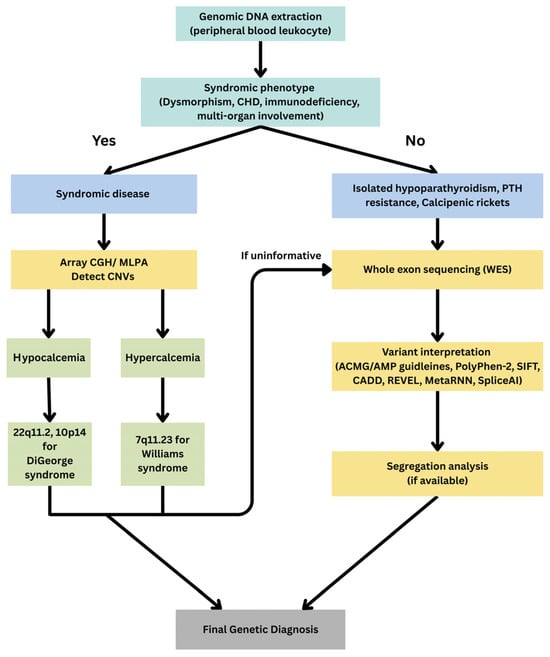
2.2. Genetic Testing
3. Results
3.1. Hypoparathyroidism
3.1.1. Isolated Hypoparathyroidism
3.1.2. Syndromic Hypoparathyroidism
3.2. PTH Resistance
3.2.1. Pseudohypoparathyroidism
3.2.2. Acrodysostosis
3.3. Vitamin D-Dependent Rickets Type 1A
3.4. Familial Hypocalciuric Hypercalcemia
3.5. Williams Syndrome
4. Discussion
4.1. Utility of Molecular Testing
4.2. Limitations and Future Directions
5. Conclusions
Author Contributions
Funding
Institutional Review Board Statement
Informed Consent Statement
Data Availability Statement
Conflicts of Interest
References
- Uday, S.; Högler, W. Differential diagnosis of heritable and acquired osteomalacia in children: Biochemical and biomaterial signatures. Calcif. Tissue Int. 2025, 116, 91. [Google Scholar] [CrossRef] [PubMed]
- O’Brien, K.O.; Abrams, S.A. Using stable isotope tracers to study bone metabolism in children. J. Physiol. 2019, 597, 1311–1319. [Google Scholar] [CrossRef] [PubMed]
- DeBoer, M.D.; Weber, D.R.; Zemel, B.S.; Denburg, M.R.; Herskovitz, R.; Long, J.; Leonard, M.B. Bone Mineral Accrual Is Associated With Parathyroid Hormone and 1,25-Dihydroxyvitamin D Levels in Children and Adolescents. J. Clin. Endocrinol. Metab. 2015, 100, 3814–3821. [Google Scholar] [CrossRef]
- Shoback, D.M.; Bilezikian, J.P.; Costa, A.G.; Dempster, D.; Dralle, H.; Khan, A.A.; Peacock, M.; Raffaelli, M.; Silva, B.C.; Thakker, R.V.; et al. Presentation of Hypoparathyroidism: Etiologies and Clinical Features. J. Clin. Endocrinol. Metab. 2016, 101, 2300–2312. [Google Scholar] [CrossRef] [PubMed]
- Orloff, L.A.; Wiseman, S.M.; Bernet, V.J.; Fahey, T.J.; Shaha, A.R.; Shindo, M.L.; Snyder, S.K.; Stack, B.C.; Sunwoo, J.B.; Wang, M.B. American Thyroid Association Statement on Postoperative Hypoparathyroidism: Diagnosis, Prevention, and Management in Adults. Thyroid 2018, 28, 830–841. [Google Scholar] [CrossRef]
- Beggs, M.R.; Alexander, R.T. Intestinal absorption and renal reabsorption of calcium throughout postnatal development. Exp Biol. Med. 2017, 242, 840–849. [Google Scholar] [CrossRef]
- Thacher, T.D.; Fischer, P.R.; Singh, R.J.; Roizen, J.; Levine, M.A. CYP2R1 Mutations Impair Generation of 25-hydroxyvitamin D and Cause an Atypical Form of Vitamin D Deficiency. J. Clin. Endocrinol. Metab. 2015, 100, E1005–E1013. [Google Scholar] [CrossRef]
- Zalewski, A.; Ma, N.S.; Legeza, B.; Renthal, N.; Flück, C.E.; Pandey, A.V. Vitamin D-Dependent Rickets Type 1 Caused by Mutations in CYP27B1 Affecting Protein Interactions With Adrenodoxin. J. Clin. Endocrinol. Metab. 2016, 101, 3409–3418. [Google Scholar] [CrossRef]
- Gentile, C.; Chiarelli, F. Rickets in Children: An Update. Biomedicines 2021, 9, 738. [Google Scholar] [CrossRef]
- Roszko, K.L.; Stapleton Smith, L.M.; Sridhar, A.V.; Roberts, M.S.; Hartley, I.R.; Gafni, R.I.; Collins, M.T.; Fox, J.C.; Nemeth, E.F. Autosomal Dominant Hypocalcemia Type 1: A Systematic Review. J. Bone Miner. Res. 2022, 37, 1926–1935. [Google Scholar] [CrossRef]
- Ramasamy, I. Inherited disorders of calcium homeostasis. Clin. Chim. Acta 2008, 394, 22–41. [Google Scholar] [CrossRef]
- Malloy, P.J.; Feldman, D. Genetic disorders and defects in vitamin d action. Endocrinol. Metab. Clin. N. A. 2010, 39, 333–346, table of contents. [Google Scholar] [CrossRef]
- Mantovani, G. Pseudohypoparathyroidism: Diagnosis and Treatment. J. Clin. Endocrinol. Metab. 2011, 96, 3020–3030. [Google Scholar] [CrossRef]
- Kim, J.H.; Shin, Y.L.; Yang, S.; Cheon, C.K.; Cho, J.H.; Lee, B.H.; Kim, G.H.; Lee, J.O.; Seo, E.J.; Choi, J.H.; et al. Diverse genetic aetiologies and clinical outcomes of paediatric hypoparathyroidism. Clin. Endocrinol. 2015, 83, 790–796. [Google Scholar] [CrossRef]
- Turan, S. Current Nomenclature of Pseudohypoparathyroidism: Inactivating Parathyroid Hormone/Parathyroid Hormone-Related Protein Signaling Disorder. J. Clin. Res. Pediatr. Endocrinol. 2017, 9, 58–68. [Google Scholar] [CrossRef]
- Wang, Y.; Nie, M.; Wang, O.; Li, Y.; Jiang, Y.; Li, M.; Xia, W.; Xing, X. Genetic Screening in a Large Chinese Cohort of Childhood Onset Hypoparathyroidism by Next-Generation Sequencing Combined with TBX1-MLPA. J. Bone Miner. Res. 2019, 34, 2254–2263. [Google Scholar] [CrossRef]
- Shen, Y.; Yang, W.; He, Q.; Xu, X.; Sun, Y.; Wang, Z.; Yang, X.; Dong, G.; Huang, K.; Wei, H.; et al. Clinical and genetic characteristics of hypoparathyroidism in children: A multicenter experience in China. J. Endocrinol. Invest. 2025, 48, 393–400. [Google Scholar] [CrossRef] [PubMed]
- Scheuerle, A.E.; Geleske, T.A.; Merchant, N.; Goldenberg, P.C.; Genetics, C.O. Health Supervision for Children With 22q11.2 Deletion Syndrome: Clinical Report. Pediatrics 2025, 156, e2025072717. [Google Scholar] [CrossRef] [PubMed]
- Kaygusuz, S.B.; Alavanda, C.; Kirkgoz, T.; Eltan, M.; Yavas Abali, Z.; Helvacioglu, D.; Guran, T.; Ata, P.; Bereket, A.; Turan, S. Does Genotype-Phenotype Correlation Exist in Vitamin D-Dependent Rickets Type IA: Report of 13 New Cases and Review of the Literature. Calcif. Tissue Int. 2021, 108, 576–586. [Google Scholar] [CrossRef] [PubMed]
- Méaux, M.N.; Harambat, J.; Rothenbuhler, A.; Léger, J.; Kamenicky, P.; Soskin, S.; Boyer, O.; Boros, E.; D’Anella, P.; Mignot, B.; et al. Genotype-phenotype Description of Vitamin D-dependent Rickets 1A: CYP27B1 p.(Ala129Thr) Variant Induces a Milder Disease. J. Clin. Endocrinol. Metab. 2023, 108, 812–826. [Google Scholar] [CrossRef]
- Chang, Y.-M.; Pan, Y.-W.; Chou, Y.-Y.; Yu, W.-H.; Tsai, M.-C. A boy with a progressive neurologic decline harboring two coexisting mutations in KMT2D and VPS13D. Brain Dev. 2023, 45, 603–607. [Google Scholar] [CrossRef]
- Lin, C.M.; Ding, Y.X.; Huang, S.M.; Chen, Y.C.; Lee, H.J.; Sung, C.C.; Lin, S.H. Identification and characterization of a novel CASR mutation causing familial hypocalciuric hypercalcemia. Front. Endocrinol. 2024, 15, 1291160. [Google Scholar] [CrossRef]
- Geng, Y.; Mosyak, L.; Kurinov, I.; Zuo, H.; Sturchler, E.; Cheng, T.C.; Subramanyam, P.; Brown, A.P.; Brennan, S.C.; Mun, H.C.; et al. Structural mechanism of ligand activation in human calcium-sensing receptor. Elife 2016, 5, e13662. [Google Scholar] [CrossRef]
- Wen, T.; Wang, Z.; Chen, X.; Ren, Y.; Lu, X.; Xing, Y.; Lu, J.; Chang, S.; Zhang, X.; Shen, Y.; et al. Structural basis for activation and allosteric modulation of full-length calcium-sensing receptor. Sci. Adv. 2021, 7, eabg1483. [Google Scholar] [CrossRef]
- Hu, J.; McLarnon, S.J.; Mora, S.; Jiang, J.; Thomas, C.; Jacobson, K.A.; Spiegel, A.M. A Region in the Seven-transmembrane Domain of the Human Ca2+ Receptor Critical for Response to Ca2+. J. Biol. Chem. 2005, 280, 5113–5120. [Google Scholar] [CrossRef]
- Gafni, R.I.; Hartley, I.R.; Roszko, K.L.; Nemeth, E.F.; Pozo, K.A.; Lombardi, E.; Sridhar, A.V.; Roberts, M.S.; Fox, J.C.; Collins, M.T. Efficacy and Safety of Encaleret in Autosomal Dominant Hypocalcemia Type 1. N. Engl. J. Med. 2023, 389, 1245–1247. [Google Scholar] [CrossRef]
- Hannan, F.M.; Walls, G.V.; Babinsky, V.N.; Nesbit, M.A.; Kallay, E.; Hough, T.A.; Fraser, W.D.; Cox, R.D.; Hu, J.; Spiegel, A.M.; et al. The Calcilytic Agent NPS 2143 Rectifies Hypocalcemia in a Mouse Model With an Activating Calcium-Sensing Receptor (CaSR) Mutation: Relevance to Autosomal Dominant Hypocalcemia Type 1 (ADH1). Endocrinology 2015, 156, 3114–3121. [Google Scholar] [CrossRef]
- Roberts, M.S.; Gafni, R.I.; Brillante, B.; Guthrie, L.C.; Streit, J.; Gash, D.; Gelb, J.; Krusinska, E.; Brennan, S.C.; Schepelmann, M.; et al. Treatment of Autosomal Dominant Hypocalcemia Type 1 With the Calcilytic NPSP795 (SHP635). J. Bone Miner. Res. 2019, 34, 1609–1618. [Google Scholar] [CrossRef] [PubMed]
- Zung, A.; Barash, G.; Banne, E.; Levine, M.A. Novel Calcium-Sensing Receptor (CASR) Mutation in a Family with Autosomal Dominant Hypocalcemia Type 1 (ADH1): Genetic Study over Three Generations and Clinical Characteristics. Horm. Res. Paediatr. 2023, 96, 473–482. [Google Scholar] [CrossRef] [PubMed]
- Pearce, S.H.S.; Williamson, C.; Kifor, O.; Bai, M.; Coulthard, M.G.; Davies, M.; Lewis-Barned, N.; McCredie, D.; Powell, H.; Kendall-Taylor, P.; et al. A Familial Syndrome of Hypocalcemia with Hypercalciuria Due to Mutations in the Calcium-Sensing Receptor. New Engl. J. Med. 1996, 335, 1115–1122. [Google Scholar] [CrossRef] [PubMed]
- Ding, C.; Buckingham, B.; Levine, M.A. Familial isolated hypoparathyroidism caused by a mutation in the gene for the transcription factor GCMB. J. Clin. Invest. 2001, 108, 1215–1220. [Google Scholar] [CrossRef][Green Version]
- Baumber, L.; Tufarelli, C.; Patel, S.; King, P.; Johnson, C.A.; Maher, E.R.; Trembath, R.C. Identification of a novel mutation disrupting the DNA binding activity of GCM2 in autosomal recessive familial isolated hypoparathyroidism. J. Med. Genet. 2005, 42, 443–448. [Google Scholar] [CrossRef] [PubMed]
- Doyle, D.; Kirwin, S.M.; Sol-Church, K.; Levine, M.A. A novel mutation in the GCM2 gene causing severe congenital isolated hypoparathyroidism. J. Pediatr. Endocrinol. Metab. 2012, 25, 741–746. [Google Scholar] [CrossRef]
- Dershem, R.; Gorvin, C.M.; Metpally, R.P.R.; Krishnamurthy, S.; Smelser, D.T.; Hannan, F.M.; Carey, D.J.; Thakker, R.V.; Breitwieser, G.E. Familial Hypocalciuric Hypercalcemia Type 1 and Autosomal-Dominant Hypocalcemia Type 1: Prevalence in a Large Healthcare Population. Am. J. Hum. Genet. 2020, 106, 734–747. [Google Scholar] [CrossRef]
- Kim, M.Y.; Tan, A.H.; Ki, C.S.; Lee, J.I.; Jang, H.W.; Shin, H.W.; Kim, S.W.; Min, Y.K.; Lee, M.S.; Lee, M.K.; et al. Autosomal dominant hypocalcemia caused by an activating mutation of the calcium-sensing receptor gene: The first case report in Korea. J. Korean Med. Sci. 2010, 25, 317–320. [Google Scholar] [CrossRef]
- Song, A.; Yang, Y.; Wang, Y.; Liu, S.; Nie, M.; Jiang, Y.; Li, M.; Xia, W.; Wang, O.; Xing, X. Germline GCM2 Mutation Screening in Chinese Primary Hyperparathyroidism Patients. Endocr Pract. 2020, 26, 1093–1104. [Google Scholar] [CrossRef] [PubMed]
- Wu, Y.; Zhang, C.; Huang, X.; Cao, L.; Liu, S.; Zhong, P. Autosomal dominant hypocalcemia with a novel CASR mutation: A case study and literature review. J. Int. Med. Res. 2022, 50, 3000605221110489. [Google Scholar] [CrossRef]
- Van Esch, H.; Groenen, P.; Nesbit, M.A.; Schuffenhauer, S.; Lichtner, P.; Vanderlinden, G.; Harding, B.; Beetz, R.; Bilous, R.W.; Holdaway, I.; et al. GATA3 haplo-insufficiency causes human HDR syndrome. Nature 2000, 406, 419–422. [Google Scholar] [CrossRef]
- Kobrynski, L.J.; Sullivan, K.E. Velocardiofacial syndrome, DiGeorge syndrome: The chromosome 22q11.2 deletion syndromes. Lancet 2007, 370, 1443–1452. [Google Scholar] [CrossRef]
- McDonald-McGinn, D.M.; Sullivan, K.E.; Marino, B.; Philip, N.; Swillen, A.; Vorstman, J.A.; Zackai, E.H.; Emanuel, B.S.; Vermeesch, J.R.; Morrow, B.E.; et al. 22q11.2 deletion syndrome. Nat. Rev. Dis. Primers 2015, 1, 15071. [Google Scholar] [CrossRef] [PubMed]
- Arnold, J.S.; Werling, U.; Braunstein, E.M.; Liao, J.; Nowotschin, S.; Edelmann, W.; Hebert, J.M.; Morrow, B.E. Inactivation of Tbx1 in the pharyngeal endoderm results in 22q11DS malformations. Development 2006, 133, 977–987. [Google Scholar] [CrossRef]
- Scambler, P.J. 22q11 deletion syndrome: A role for TBX1 in pharyngeal and cardiovascular development. Pediatr. Cardiol. 2010, 31, 378–390. [Google Scholar] [CrossRef] [PubMed]
- Günther, T.; Chen, Z.F.; Kim, J.; Priemel, M.; Rueger, J.M.; Amling, M.; Moseley, J.M.; Martin, T.J.; Anderson, D.J.; Karsenty, G. Genetic ablation of parathyroid glands reveals another source of parathyroid hormone. Nature 2000, 406, 199–203. [Google Scholar] [CrossRef] [PubMed]
- Mizobuchi, M.; Ritter, C.S.; Krits, I.; Slatopolsky, E.; Sicard, G.; Brown, A.J. Calcium-sensing receptor expression is regulated by glial cells missing-2 in human parathyroid cells. J. Bone Miner. Res. 2009, 24, 1173–1179. [Google Scholar] [CrossRef] [PubMed]
- Gao, S.; Li, X.; Amendt, B.A. Understanding the role of Tbx1 as a candidate gene for 22q11.2 deletion syndrome. Curr. Allergy Asthma Rep. 2013, 13, 613–621. [Google Scholar] [CrossRef] [PubMed]
- Vitelli, F.; Morishima, M.; Taddei, I.; Lindsay, E.A.; Baldini, A. Tbx1 mutation causes multiple cardiovascular defects and disrupts neural crest and cranial nerve migratory pathways. Hum. Mol. Genet. 2002, 11, 915–922. [Google Scholar] [CrossRef]
- Guris, D.L.; Duester, G.; Papaioannou, V.E.; Imamoto, A. Dose-dependent interaction of Tbx1 and Crkl and locally aberrant RA signaling in a model of del22q11 syndrome. Dev. Cell 2006, 10, 81–92. [Google Scholar] [CrossRef]
- Moon, A.M.; Guris, D.L.; Seo, J.H.; Li, L.; Hammond, J.; Talbot, A.; Imamoto, A. Crkl deficiency disrupts Fgf8 signaling in a mouse model of 22q11 deletion syndromes. Dev. Cell 2006, 10, 71–80. [Google Scholar] [CrossRef]
- Kapadia, C.R.; Kim, Y.E.; McDonald-McGinn, D.M.; Zackai, E.H.; Katz, L.E. Parathyroid hormone reserve in 22q11.2 deletion syndrome. Genet. Med. 2008, 10, 224–228. [Google Scholar] [CrossRef]
- McDonald-McGinn, D.M.; Hoffman, E.; Lairson, L.A.; McGinn, D.E.; Zackai, E.H. 22q11.2 Deletion Syndrome. In GeneReviews® [Internet]; Adam, M.P., Feldman, J., Mirzaa, G.M., Pagon, R.A., Wallace, S.E., Amemiya, A., Eds.; University of Washington: Seattle, WA, USA, 2025; pp. 1993–2025. [Google Scholar]
- Bertini, V.; Cambi, F.; Legitimo, A.; Costagliola, G.; Consolini, R.; Valetto, A. 22q11.21 Deletions: A Review on the Interval Mediated by Low-Copy Repeats C and D. Genes 2025, 16, 72. [Google Scholar] [CrossRef]
- Li, J.; Wang, R.; Liu, L.; Zhao, J.; Zhao, Y.; Liu, F.; Zhu, M.; Feng, C.; Zhao, Y. Correlation between 22q11.2 deletion syndrome phenotype and deletion location: A meta-analysis. Arch Gynecol Obstet. 2025, 312, 1013–1024. [Google Scholar] [CrossRef]
- Barakat, A.J.; Raygada, M.; Rennert, O.M. Barakat syndrome revisited. Am. J. Med. Genet. A 2018, 176, 1341–1348. [Google Scholar] [CrossRef] [PubMed]
- Joseph, A.D.D.; Sirisena, N.D.; Kumanan, T.; Sujanitha, V.; Strelow, V.; Yamamoto, R.; Wieczorek, S.; Dissanayake, V.H.W. Hypoparathyroidism, Sensorineural deafness and renal disease (Barakat syndrome) caused by a reduced gene dosage in GATA3: A case report and review of literature. BMC Endocr. Disord. 2019, 19, 111. [Google Scholar] [CrossRef] [PubMed]
- Lemos, M.C.; Thakker, R.V. Hypoparathyroidism, deafness, and renal dysplasia syndrome: 20 Years after the identification of the first GATA3 mutations. Hum. Mutat. 2020, 41, 1341–1350. [Google Scholar] [CrossRef] [PubMed]
- Ku, C.J.; Lim, K.C.; Kalantry, S.; Maillard, I.; Engel, J.D.; Hosoya, T. A monoallelic-to-biallelic T-cell transcriptional switch regulates GATA3 abundance. Genes. Dev. 2015, 29, 1930–1941. [Google Scholar] [CrossRef] [PubMed]
- Zarate, Y.A.; Zhan, H.; Jones, J.R. Infrequent Manifestations of Kabuki Syndrome in a Patient with Novel MLL2 Mutation. Mol. Syndromol. 2012, 3, 180–184. [Google Scholar] [CrossRef]
- Baldridge, D.; Spillmann, R.C.; Wegner, D.J.; Wambach, J.A.; White, F.V.; Sisco, K.; Toler, T.L.; Dickson, P.I.; Cole, F.S.; Shashi, V.; et al. Phenotypic expansion of KMT2D-related disorder: Beyond Kabuki syndrome. Am. J. Med. Genet. A 2020, 182, 1053–1065. [Google Scholar] [CrossRef]
- Jüppner, H. Molecular Definition of Pseudohypoparathyroidism Variants. J. Clin. Endocrinol. Metab. 2021, 106, 1541–1552. [Google Scholar] [CrossRef]
- Jüppner, H. Pseudohypoparathyroidism: Complex disease variants with unfortunate names. J. Mol. Endocrinol. 2024, 72, e230104. [Google Scholar] [CrossRef]
- Mantovani, G.; Spada, A. Mutations in the Gs alpha gene causing hormone resistance. Best. Pract. Res. Clin. Endocrinol. Metab. 2006, 20, 501–513. [Google Scholar] [CrossRef]
- Turan, S.; Bastepe, M. GNAS Spectrum of Disorders. Curr. Osteoporos. Rep. 2015, 13, 146–158. [Google Scholar] [CrossRef]
- Ludar, H.; Levy-Shraga, Y.; Admoni, O.; Majdoub, H.; Aronovitch, K.M.; Koren, I.; Rath, S.; Elias-Assad, G.; Almashanu, S.; Mantovani, G.; et al. Clinical and Molecular Characteristics and Long-term Follow-up of Children With Pseudohypoparathyroidism Type IA. J. Clin. Endocrinol. Metab. 2024, 109, 424–438. [Google Scholar] [CrossRef]
- Linglart, A.; Levine, M.A.; Jüppner, H. Pseudohypoparathyroidism. Endocrinol. Metab. Clin. 2018, 47, 865–888. [Google Scholar] [CrossRef] [PubMed]
- Mantovani, G.; Bastepe, M.; Monk, D.; De Sanctis, L.; Thiele, S.; Usardi, A.; Ahmed, S.F.; Bufo, R.; Choplin, T.; De Filippo, G. Diagnosis and management of pseudohypoparathyroidism and related disorders: First international Consensus Statement. Nat. Rev. Endocrinol. 2018, 14, 476–500. [Google Scholar] [CrossRef] [PubMed]
- Sinnott, B. Pseudohypoparathyroidism-Literature Update 2018. Ann. Endocrinol. Metab. 2018, 2, 26–33. [Google Scholar] [CrossRef]
- Linglart, A.; Menguy, C.; Couvineau, A.; Auzan, C.; Gunes, Y.; Cancel, M.; Motte, E.; Pinto, G.; Chanson, P.; Bougnères, P.; et al. Recurrent PRKAR1A mutation in acrodysostosis with hormone resistance. N. Engl. J. Med. 2011, 364, 2218–2226. [Google Scholar] [CrossRef]
- Truelove, A.; Mulay, A.; Prapa, M.; Casey, R.T.; Adler, A.I.; Offiah, A.C.; Poole, K.E.S.; Trotman, J.; Al Hasso, N.; Park, S.M. Identification of novel pathogenic variants and features in patients with pseudohypoparathyroidism and acrodysostosis, subtypes of the newly classified inactivating PTH/PTHrP signaling disorders. Am. J. Med. Genet. A 2019, 179, 1330–1337. [Google Scholar] [CrossRef]
- Linglart, A.; Fryssira, H.; Hiort, O.; Holterhus, P.M.; Perez de Nanclares, G.; Argente, J.; Heinrichs, C.; Kuechler, A.; Mantovani, G.; Leheup, B.; et al. PRKAR1A and PDE4D mutations cause acrodysostosis but two distinct syndromes with or without GPCR-signaling hormone resistance. J. Clin. Endocrinol. Metab. 2012, 97, E2328–E2338. [Google Scholar] [CrossRef]
- Mantovani, G.; Bastepe, M.; Monk, D.; de Sanctis, L.; Thiele, S.; Ahmed, S.F.; Bufo, R.; Choplin, T.; De Filippo, G.; Devernois, G.; et al. Recommendations for Diagnosis and Treatment of Pseudohypoparathyroidism and Related Disorders: An Updated Practical Tool for Physicians and Patients. Horm. Res. Paediatr. 2020, 93, 182–196. [Google Scholar] [CrossRef]
- Le Stunff, C.; Tilotta, F.; Sadoine, J.; Le Denmat, D.; Briet, C.; Motte, E.; Clauser, E.; Bougnères, P.; Chaussain, C.; Silve, C. Knock-In of the Recurrent R368X Mutation of PRKAR1A that Represses cAMP-Dependent Protein Kinase A Activation: A Model of Type 1 Acrodysostosis. J. Bone Miner. Res. 2017, 32, 333–346. [Google Scholar] [CrossRef]
- Kollars, J.; Zarroug, A.E.; van Heerden, J.; Lteif, A.; Stavlo, P.; Suarez, L.; Moir, C.; Ishitani, M.; Rodeberg, D. Primary hyperparathyroidism in pediatric patients. Pediatrics 2005, 115, 974–980. [Google Scholar] [CrossRef] [PubMed]
- Lameris, A.L.; Geesing, C.L.; Hoenderop, J.G.; Schreuder, M.F. Importance of dietary calcium and vitamin D in the treatment of hypercalcaemia in Williams-Beuren syndrome. J. Pediatr. Endocrinol. Metab. 2014, 27, 757–761. [Google Scholar] [CrossRef]
- Morris, C.A. Williams Syndrome. In GeneReviews(®); Adam, M.P., Feldman, J., Mirzaa, G.M., Pagon, R.A., Wallace, S.E., Amemiya, A., Eds.; University of Washington: Seattle, WA, USA, 2023. [Google Scholar]
- Park, E.; Kim, S.C. Williams syndrome presenting as infantile hypercalcemia with acute kidney injury: A case report. CEN Case Rep. 2025, 14, 764–767. [Google Scholar] [CrossRef]
- Helfrich, A.M.; Philla, K.Q. Late-onset hypercalcemia in Williams-Beuren syndrome: Importance of early and frequent screening and intervention. J. Pediatr. Endocrinol. Metab. 2015, 28, 425–428. [Google Scholar] [CrossRef]
- Kim, Y.M.; Cho, J.H.; Kang, E.; Kim, G.H.; Seo, E.J.; Lee, B.H.; Choi, J.H.; Yoo, H.W. Endocrine dysfunctions in children with Williams-Beuren syndrome. Ann. Pediatr. Endocrinol. Metab. 2016, 21, 15–20. [Google Scholar] [CrossRef]
- Sindhar, S.; Lugo, M.; Levin, M.D.; Danback, J.R.; Brink, B.D.; Yu, E.; Dietzen, D.J.; Clark, A.L.; Purgert, C.A.; Waxler, J.L.; et al. Hypercalcemia in Patients with Williams-Beuren Syndrome. J. Pediatr. 2016, 178, 254–260.e254. [Google Scholar] [CrossRef]
- Kitagawa, H.; Fujiki, R.; Yoshimura, K.; Oya, H.; Kato, S. Williams syndrome is an epigenome-regulator disease. Endocr. J. 2011, 58, 77–85. [Google Scholar] [CrossRef][Green Version]
- Barnett, C.; Krebs, J.E. WSTF does it all: A multifunctional protein in transcription, repair, and replication. Biochem. Cell Biol. 2011, 89, 12–23. [Google Scholar] [CrossRef] [PubMed]
- Kaufmann, M.; Schlingmann, K.P.; Berezin, L.; Molin, A.; Sheftel, J.; Vig, M.; Gallagher, J.C.; Nagata, A.; Masoud, S.S.; Sakamoto, R.; et al. Differential diagnosis of vitamin D-related hypercalcemia using serum vitamin D metabolite profiling. J. Bone Miner. Res. 2021, 36, 1340–1350. [Google Scholar] [CrossRef] [PubMed]
- Aftab, S.; Khan, S.A.; Malik, M.I.; Imran, A.; Anjum, M.N.; Saeed, A.; Qureshi, A.A.; Cheema, H.A. Clinical spectrum and diagnostic challenges of vitamin D dependent rickets type 1A (VDDR1A) caused by CYP27B1 mutation in resource limited countries. J. Pediatr. Endocrinol. Metab. 2023, 36, 152–157. [Google Scholar] [CrossRef]


| Patient No. | Age at Clinical Diagnosis | Gender | Clinical Presentation | Ca (mg/dL) | P (mg/dL) | iPTH (pg/mL) | Clinical Diagnosis | Molecular Diagnosis | Mutation Type | Treatment/ Complication | Follow-Up Duration (yrs) |
|---|---|---|---|---|---|---|---|---|---|---|---|
| P1 | 1M | Male | Seizure, hypomagnesemia Brain echo: a few linear calcification over lateral part of basal ganglia on brain echo | 5.3 | 10.2 | 8.89 | Isolated hypoparathyroidism | Idiopathic | - | Calcium carbonate Calcitriol/ Renal echo (-) No hypercalciuria | 13 |
| P2 | 16 Y | Male | Seizure Brain MRI: Calcifications in the bilateral basal ganglia, bilateral subcortical white matter, bilateral thalami, bilateral dentate nuclei and bilateral cerebellum | 6.5 | 8.0 | 11.6 | Isolated hypoparathyroidism | ADH1 CASR, c.2506G>T, p.Val836Leu Heterozygous, AD | Missense | Calcium carbonate Calcitriol/ Hypercalciuria (Urine Ca: 24.2 mg/dL, calcium/CREA ratio 0.32) | 1 |
| P3 | 1 M | Male | Seizure Bilateral relative small kidney | 6.4 | 9.1 | 7.9 | Isolated hypoparathyroidism | ADH1 CASR, c.2506G>A, p.Val836Ile Heterozygous, AD/AR Novel * | Missense | Calcitriol/ No hypercalciuria | 4 |
| P4 | 1 M | Male | Seizure, hypomagnesemia T cell- immunodeficiency, Thymus gland aplasia, Developmental delay PFO (closed) | 7.1 | 9.0 | 13.4 | Type 1 DiGeorge syndrome | 22q11 deletion | Micro- deletion | Calcitriol/ No complication | 7 |
| P5 | 25 D | Male | Seizure, T cell- immunodeficiency, Thymus gland aplasia, Facial dysmorphism (micrognathia, low-set ears, hypertelorism), Right side undescended testicle | 6.0 | 9.3 | 20 | Type 1 DiGeorge syndrome | 22q11 LCR22-A deletion | Micro- deletion | Calcium carbonate Calcitriol/ No complication | 0.5 |
| P6 | 4 Y | Female | Seizure, Cleft palate and lip, Thymus gland aplasia, VSD (perimembraneous type), PDA, Hypothyroidism, Developmental delay, Left renal dysplastic change with atrophy with mild VUR | 7.6 | 6.7 | 12.9 | Type 2 DiGeorge syndrome | 10p.14 deletion | Micro-deletion | Calcitriol Thyroxin/ No complication | 8 |
| P7 | 3 Y | Male | Seizure, Short stature, Hirsutism, Hearing impairment, Bilateral renal parenchymal disease with decreased renal size, Developmental delay, Growth hormone deficiency | 6.9 | 4.5 | 9.7 | Kabuki syndrome | KMT2D, c.5993 A>G, p.Tyr1998Cys, Heterozygous, AD | Missense | Calcitriol | 7 |
| P8 | 9 Y | Female | Short stature, Brachydactyly, Delay puberty, menorrhagia, Psoriasis, chronic arthritis, Osteoporosis with fracture, Hypothyroidism, Cone-shaped epiphyses of fingers | 8.3 | 5.4 | 177.7 | Acrodysostosis | PRKAR1A, c.1004 G>T, p.Arg335Leu Heterozygous, AD | Missense | Calcium carbonate Calcitriol Thyroxin/ No complication | 20 |
| P9 | 14 Y | Female | Short stature, Obesity, Brachydactyly, Irregular menstruation, Hypothyroidism | 8.5 | 5.5 | 247.4 | Pseudohypoparathyroidism | GNAS, c.719-30A>T Heterozygous, AD Novel # | Slice site mutation | Calcium carbonate Calcitriol Thyroxin/ No complication | 15 |
| P10 | 6 Y | Female | Short stature, Brachydactyly, Developmental delay, Hypothyroidism, Growth hormone deficiency, Hypogonadism with primary amenorrhea, Hyperlipidemia | 8.1 | 6.8 | 330 | Pseudohypoparathyroidism | GNAS, c.74dup, p.Ile26AspfrTer28, Heterozygous, AD | Frameshift | Calcitriol Thyroxin/ No complication | 15 |
| P11 | 1 Y | Male | Rickets, Short stature, Genu varum | 7.3 | 2.4 | 321.7 | Vitamin D dependent rickets, type 1 | CYP27B1, c.1166 G>A, p.Arg289His c.1319_1325dup, p.Phe443ProfsTer24 Heterozygous, AR | 1. Missense 2. Frameshift mutations | Calcium carbonate Calcitriol/ Hypercalciuria (Urine Ca: 37.5 mg/dL, calcium/CREA ratio 0.21) Renal echo suspect bilateral renal parenchymal diseases | 15 |
| P12 | 7 Y | Male | Arthralgia | 11.7 | 3.9 | 76.2 | Primary hyperparathyroidism | FHH CASR, c.1661T>A, p.Ile554ASN Heterozygous, AD | Missense | No medication Follow up | 1 |
| P13 | 2 Y | Male | Failure to thrive, Neurodevelopmental delay, Hypotonia, Hypospadias, Dysmorphism (frontal bossing, hypertelorism, irregularly spaced teeth), Hearing impairment | 16.0 | 3.9 | <1.2 | Williams syndrome | 7q11.23 deletion | Micro-deletion | No medication Diet control Follow up | 0.5 |
Disclaimer/Publisher’s Note: The statements, opinions and data contained in all publications are solely those of the individual author(s) and contributor(s) and not of MDPI and/or the editor(s). MDPI and/or the editor(s) disclaim responsibility for any injury to people or property resulting from any ideas, methods, instructions or products referred to in the content. |
© 2025 by the authors. Published by MDPI on behalf of the Lithuanian University of Health Sciences. Licensee MDPI, Basel, Switzerland. This article is an open access article distributed under the terms and conditions of the Creative Commons Attribution (CC BY) license (https://creativecommons.org/licenses/by/4.0/).
Share and Cite
Kang, T.-Y.; Chou, Y.-Y.; Chang, Y.-M.; Pan, Y.-W.; Tsai, M.-C. Novel Variants and Clinical Heterogeneity in Pediatric Calcium Metabolism Disorders Identified Through High-Yield Tiered Genetic Testing in a Taiwanese Cohort. Medicina 2025, 61, 1861. https://doi.org/10.3390/medicina61101861
Kang T-Y, Chou Y-Y, Chang Y-M, Pan Y-W, Tsai M-C. Novel Variants and Clinical Heterogeneity in Pediatric Calcium Metabolism Disorders Identified Through High-Yield Tiered Genetic Testing in a Taiwanese Cohort. Medicina. 2025; 61(10):1861. https://doi.org/10.3390/medicina61101861
Chicago/Turabian StyleKang, Ting-Yu, Yen-Yin Chou, Yu-Ming Chang, Yu-Wen Pan, and Meng-Che Tsai. 2025. "Novel Variants and Clinical Heterogeneity in Pediatric Calcium Metabolism Disorders Identified Through High-Yield Tiered Genetic Testing in a Taiwanese Cohort" Medicina 61, no. 10: 1861. https://doi.org/10.3390/medicina61101861
APA StyleKang, T.-Y., Chou, Y.-Y., Chang, Y.-M., Pan, Y.-W., & Tsai, M.-C. (2025). Novel Variants and Clinical Heterogeneity in Pediatric Calcium Metabolism Disorders Identified Through High-Yield Tiered Genetic Testing in a Taiwanese Cohort. Medicina, 61(10), 1861. https://doi.org/10.3390/medicina61101861

