Sign in to use this feature.

Years

Between: -

Subjects

remove_circle_outline
remove_circle_outline
remove_circle_outline
remove_circle_outline
remove_circle_outline
remove_circle_outline
remove_circle_outline
remove_circle_outline

Journals

Article Types

Countries / Regions

remove_circle_outline
remove_circle_outline
remove_circle_outline

Search Results (360)

Search Parameters:
Keywords = GABAA

Order results
Result details
Results per page
Select all
Export citation of selected articles as:
17 pages, 3400 KB  
Article
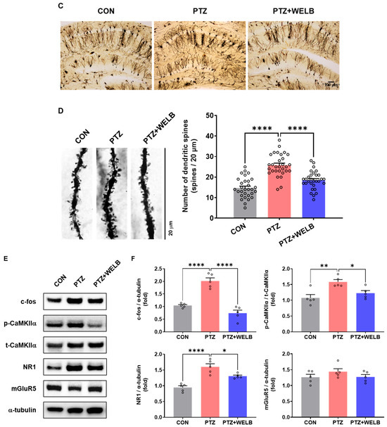
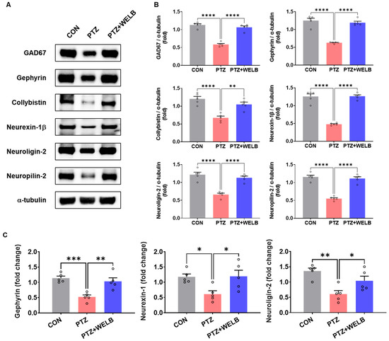
Lilii bulbus Exerts Anti-Seizure Effects by Modulating GABAergic Synapse Organization in the Pentylenetetrazol Kindling Model
by Hee Ra Park
Nutrients 2026, 18(7), 1159; https://doi.org/10.3390/nu18071159 - 4 Apr 2026
Viewed by 436
Abstract
Background: We investigated whether a water extract of Lilii bulbus (Lilium lancifolium Thunberg; WELB) could modulate inhibitory synaptic organization in a mouse model of pentylenetetrazol (PTZ)-induced kindling. Methods: Starting 14 days prior to the initial PTZ challenge, WELB (500 mg/kg) was delivered [...] Read more.
Background: We investigated whether a water extract of Lilii bulbus (Lilium lancifolium Thunberg; WELB) could modulate inhibitory synaptic organization in a mouse model of pentylenetetrazol (PTZ)-induced kindling. Methods: Starting 14 days prior to the initial PTZ challenge, WELB (500 mg/kg) was delivered via oral gavage once daily. This treatment regimen was maintained for a total of 40 days, spanning the entire period until the animals reached the fully kindled state. Results: Behavioral assessments revealed that WELB treatment significantly reduced seizure severity and Racine scores, prolonged the latency to clonic seizures, and shortened seizure duration, demonstrating potent anticonvulsant activity. Two-photon calcium imaging further showed that WELB markedly suppressed PTZ-induced neuronal hyperexcitability in the posterior parietal cortex, accompanied by decreased expression of neuronal activation markers, including c-fos, phosphorylated-calcium/calmodulin-dependent protein kinase IIα (p-CaMKIIα), and N-methyl-D-aspartate receptor 1 (NR1). In the hippocampus, WELB modulated the expression of GABAergic interneuron markers [glutamate decarboxylase 67 (GAD67), vesicular GABA transporter (VGAT), parvalbumin (PV), somatostatin (SOM)] and upregulated GABAergic gene transcripts [GABA-A receptor α1 subunit (Gabra1), GABA-A receptor α2 subunit (Gabra2), GABA transporter 1 (Gat1), GABA transporter 3 (Gat3), PV, SOM, cholecystokinin (CCK)] that were downregulated by PTZ kindling. Moreover, WELB enhanced the expression of GABAergic synaptic organization-related proteins (gephyrin, collybistin, neurexin-1β, neuroligin-2, and neuropilin-2), indicating its regulatory effect on inhibitory synaptic integrity. Conclusions: Collectively, these findings suggest that WELB may exert its anticonvulsant effects by functionally remodeling GABAergic synaptic organization-related factors, thereby restoring inhibitory circuit integrity and providing a mechanism-based therapeutic strategy for epilepsy and seizure-related neurological disorders. Full article
(This article belongs to the Special Issue Nutrition Research in Brain and Neuroscience)
Show Figures

Graphical abstract

25 pages, 17726 KB  
Article
Quercetin Ameliorates Comorbid Insomnia in Diarrhea-Predominant Irritable Bowel Syndrome via the PI3K/AKT/NF-κB Signaling Pathway
by Guangming Liu, Xiangpan Kong, Yiru Zhao, Nianshan Cai, Haiyi Wang, Hongxu Sun and Peng Zhao
Biomedicines 2026, 14(3), 692; https://doi.org/10.3390/biomedicines14030692 - 17 Mar 2026
Viewed by 535
Abstract
Background: Chronic insomnia disorder (CID) frequently coexists with diarrhea-predominant irritable bowel syndrome (IBS-D), a comorbidity characterized by gut–brain axis dysfunction and persistent inflammatory activation. However, the molecular mechanisms underlying this overlap remain incompletely understood, and effective multitarget interventions are lacking. Objectives: This study [...] Read more.
Background: Chronic insomnia disorder (CID) frequently coexists with diarrhea-predominant irritable bowel syndrome (IBS-D), a comorbidity characterized by gut–brain axis dysfunction and persistent inflammatory activation. However, the molecular mechanisms underlying this overlap remain incompletely understood, and effective multitarget interventions are lacking. Objectives: This study aimed to identify quercetin as a potential bioactive compound for IBS-D-associated insomnia and to investigate whether its protective effects are associated with modulation of the PI3K/AKT/NF-κB signaling pathway. Methods: CID- and IBS-D-related targets were collected from public databases. Candidate compounds were screened using bioinformatics and network pharmacology analyses, followed by molecular docking. Experimental validation was conducted in 36 male C57BL/6J mice assigned to control, CID+IBS-D model, quercetin-treated, and quercetin-plus-Recilisib-treated groups. Sleep-related behavior, EEG/EMG-derived sleep architecture, intestinal function, inflammatory markers, and pathway-related proteins were assessed. Results: Quercetin was identified as a core candidate compound. Network pharmacology revealed 43 shared targets among CID, IBS-D, and quercetin, with significant enrichment in PI3K/AKT-related signaling. In vivo, quercetin improved sleep-associated phenotypes and intestinal dysfunction; reduced visceral hypersensitivity; restored ZO-1 and Occludin expression; suppressed hypothalamic and colonic inflammatory responses; and was accompanied by reduced phosphorylation of PI3K, AKT, IκB, and NF-κB p65 in the hypothalamus. Quercetin also increased hypothalamic 5-HT1A and GABA_A Rα5 expression. These effects were partially reversed by Recilisib, supporting the involvement of PI3K/AKT-associated signaling in quercetin-mediated protection. Conclusions: Quercetin alleviated key sleep-related and IBS-D-like phenotypes in a composite murine model of gut–sleep comorbidity. The protective effects were associated with reduced inflammatory activation and modulation of PI3K/AKT/NF-κB-related signaling. These findings support quercetin as a promising candidate for gut–brain axis-related comorbid disorders, while further studies are needed to define pathway specificity, tissue exposure, and translational applicability. Full article
(This article belongs to the Section Cell Biology and Pathology)
Show Figures

Graphical abstract

30 pages, 3258 KB  
Review
The Role of GABA and Its Receptors in Temporal Lobe Epilepsy
by Günther Sperk and Susanne Pirker
Biomolecules 2026, 16(3), 422; https://doi.org/10.3390/biom16030422 - 12 Mar 2026
Viewed by 669
Abstract
Mesial temporal lobe epilepsy (TLE) is the most common and severe form of focal epilepsy. This review examines the diverse mechanisms by which the GABAergic system contributes both to seizure generation and to protective processes that limit epileptogenesis and seizure progression in TLE. [...] Read more.
Mesial temporal lobe epilepsy (TLE) is the most common and severe form of focal epilepsy. This review examines the diverse mechanisms by which the GABAergic system contributes both to seizure generation and to protective processes that limit epileptogenesis and seizure progression in TLE. We focus on findings from established animal models of TLE as well as studies of surgically resected tissue from patients who had undergone therapeutic intervention. Experimental models include sustained electrical stimulation of the perforant path, as well as the kainic acid (KA) and Li-pilocarpine models. Although these paradigms induce status epilepticus (SE) through distinct mechanisms, they ultimately converge on prolonged excitation of hippocampal CA3 pyramidal neurons and interconnected regions of the hippocampus and broader limbic network. In response to epileptic seizures, GABA synthesis is enhanced, as evidenced by the marked upregulation of the GABA-synthesizing enzymes GAD65 and GAD67, along with their ectopic expression in glutamatergic mossy fibers of the hippocampus. Shortly after acute seizures, a transient expression of the embryonic GAD67 splice variant, GAD25, is observed, although its functional significance remains unclear. At the receptor level, animal models of TLE show upregulation of GABAA receptor subunits α2, α4, β3, and γ2, accompanied by downregulation of α5 and δ subunits, suggesting reduced tonic inhibition. In contrast, hippocampal tissue from patients with TLE exhibits pronounced upregulation of α5 and δ subunits, indicative of enhanced extrasynaptic tonic inhibition. Similarly, whereas GABAA receptor subunits are mildly downregulated in animal models, they are consistently upregulated across hippocampal subfields in human TLE, pointing toward strengthened GABAergic inhibition. Conversely, genetic variants of GABAA receptor subunits and autoantibodies targeting these receptors can contribute to the etiology of epilepsy, often with onset in childhood. Moreover, degeneration or functional silencing of specific GABAergic interneuron populations—such as parvalbumin-positive neurons in the subiculum—can induce epilepsy in rodent models and is likewise associated with TLE in humans. Full article
Show Figures

Graphical abstract

28 pages, 5437 KB  
Article
Genetic Activation of Locus Coeruleus Noradrenergic Neurons Modulates Cerebellar MF-GrC Synaptic Plasticity via Presynaptic α2-AR/PKA Signaling in Mice
by Ying-Han Xu, Xu-Dong Zhang, Yang Liu, Zhi-Zhi Zhao, Yuan Zheng, De-Lai Qiu and Chun-Ping Chu
Biology 2026, 15(5), 406; https://doi.org/10.3390/biology15050406 - 28 Feb 2026
Viewed by 474
Abstract
Locus coeruleus (LC) noradrenergic neurons project their axons to the cerebellar cortex and modulate cerebellar circuit function via distinct adrenergic receptor (AR) subtypes. The present study investigated the mechanism by which optogenetic activation of LC noradrenergic neurons modulates facial stimulation-evoked long-term synaptic plasticity [...] Read more.
Locus coeruleus (LC) noradrenergic neurons project their axons to the cerebellar cortex and modulate cerebellar circuit function via distinct adrenergic receptor (AR) subtypes. The present study investigated the mechanism by which optogenetic activation of LC noradrenergic neurons modulates facial stimulation-evoked long-term synaptic plasticity at cerebellar mossy fiber-granule cell (MF-GrC) synapses in urethane-anesthetized DBH-Cre mice. Blockade of GABAA receptors, 20 Hz facial stimulation induced MF-GrC long-term potentiation (LTP) in the control group, and this LTP was impaired by optogenetic activation of LC noradrenergic neurons via α2-ARs. Meanwhile, facial stimulation induced LTP of glutamate sensor fluorescence in the granular layer, which was abolished by chemogenetic activation of LC noradrenergic neurons. Following NMDA receptor blockade, optogenetic activation of LC noradrenergic neurons triggered facial stimulation-induced MF-GrC long-term depression (LTD) via α2A-ARs. Optogenetically activated LC noradrenergic neuron-induced MF-GrC LTD was abolished by protein kinase A (PKA) inhibition but not by protein kinase C inhibition. Immunofluorescence results revealed abundant α2A-AR expression in the granular layer, with particularly high levels in glomeruli, and no colocalization with the glutamate sensor. These results indicate that optogenetic activation of LC noradrenergic neurons impairs facial stimulation-induced MF-GrC LTP by triggering presynaptic LTD via the α2A-AR/PKA signaling cascade. Full article
(This article belongs to the Section Neuroscience)
Show Figures

Figure 1

18 pages, 2436 KB  
Article
GABA Enhances Growth Hormone Expression by Modulating Somatotroph Pit-1 Transcription via Activation of Calmodulin-Dependent Kinases
by Rafael Begazo-Jimenez and Wei-Yang Lu
Nutrients 2026, 18(5), 787; https://doi.org/10.3390/nu18050787 - 27 Feb 2026
Viewed by 705
Abstract
Background: Gamma-aminobutyric acid (GABA), the principal inhibitory neurotransmitter in the central nervous system (CNS), is also a potent modulator of peripheral endocrine function. We previously demonstrated that dietary GABA supplementation improves growth and fatty acid metabolism in male mice while elevating pituitary growth [...] Read more.
Background: Gamma-aminobutyric acid (GABA), the principal inhibitory neurotransmitter in the central nervous system (CNS), is also a potent modulator of peripheral endocrine function. We previously demonstrated that dietary GABA supplementation improves growth and fatty acid metabolism in male mice while elevating pituitary growth hormone (GH). However, the mechanisms by which GABA regulates the somatotropic axis remain unclear. Methods: Adolescent mice (3–4 weeks old) were treated with or without GABA in drinking water. Cultured pituitaries and GH3 somatotroph-derived cells were exposed to GABA, Picrotoxin, or STO-609, and protein expression was analyzed by Western blot. Results: GABA treatment increased Pit-1 (POU1F1) protein levels among males in vivo (ctrl: 0.55 ± 0.11; GABA: 1.46 ± 0.16; p = 0.0034) and ex vivo (ctrl: 0.66 ± 0.03; GABA: 1.46 ± 0.14; p = 0.0013), as well as in GH3 cells (ctrl: 1.36 ± 0.12; GABA: 3.05 ± 0.12; p < 0.0001). GH expression was also increased by GABA treatment in ex vivo pituitaries (ctrl: 1.62 ± 0.06; GABA: 1.84 ± 0.01; p = 0.0115) and GH3 cells (ctrl: 0.34 ± 0.08; GABA: 1.35 ± 0.13; p = 0.0006). Mechanistically, GABA, via the GABAA receptor (GABAAR), enhanced CaMKK2 pathway activity, as evidenced by increased phosphorylation of CaMKIV (ctrl: 0.86 ± 0.07; GABA: 1.12 ± 0.07; p = 0.0378) and AKT (ctrl: 0.89 ± 0.08; GABA: 1.75 ± 0.23; p = 0.0122). Inhibition of GABAARs by picrotoxin (PTX) markedly reduced Pit-1 (GABA: 2.73 ± 0.29; GABA + PTX: 1.76 ± 0.21; p = 0.0351) and GH expression (GABA: 0.17 ± 0.02; GABA + PTX: 0.05 ± 0.02; p = 0.0052). Treatment with CaMKK2 inhibitor STO-609 reduced basal Pit-1 (ctrl: 1.76 ± 0.09; STO-609: 1.25 ± 0.12; p = 0.0157) and GH levels (ctrl: 1.18 ± 0.10; STO-609: 0.50 ± 0.04; p = 0.0006). Ghrelin receptor activation by anamorelin (ANA) increased Pit-1 (ctrl: 0.83 ± 0.8; ANA: 1.59 ± 0.28; p = 0.0425) and GH (ctrl: 0.27 ± 0.03; ANA: 0.66 ± 0.16; p = 0.0497) through a CaMKK2-independent pathway but required basal GABAAR activity for maximal effect. Conclusions: These findings identify GABA as a modulator of somatotroph hormone expression through a CaMKK2/CaMKIV-dependent cascade and reveal a previously unrecognized interplay whereby the basal GABAergic tone promotes Pit-1 expression, thereby positively regulating ghrelin receptor signaling. This study provides new insights on the cellular mechanisms behind GABA-induced GH synthesis, which may reveal new strategies for modulating the somatotropic axis and help contextualize the variety of reported physiological and cognitive effects of GABA supplementation. Full article
(This article belongs to the Section Proteins and Amino Acids)
Show Figures

Figure 1

13 pages, 1086 KB  
Case Report
Balance Training-Related Changes in Intracortical Inhibition and Symptom Severity in a Patient with Chronic Neuropathic Pain: A Single-Case Study
by Wolfgang Taube, Naima Mory, Franziska Peier, Michael Mouthon, Joelle N. Chabwine and Benedikt Lauber
Brain Sci. 2026, 16(2), 203; https://doi.org/10.3390/brainsci16020203 - 9 Feb 2026
Viewed by 399
Abstract
Background/Objectives: It is widely recognized that malfunctions in the GABAergic system can be one of the underlying mechanisms in chronic pain. However, the use of GABAergic drugs to improve pain perception has strong and unwanted side effects, particularly in terms of sedation. [...] Read more.
Background/Objectives: It is widely recognized that malfunctions in the GABAergic system can be one of the underlying mechanisms in chronic pain. However, the use of GABAergic drugs to improve pain perception has strong and unwanted side effects, particularly in terms of sedation. Therefore, the present exploratory single-case study tested an alternative treatment using balance training to upregulate the GABAergic system in a 62-year-old patient with widespread chronic pain. Previously, balance training was shown to increase short-interval intracortical inhibition (SICI), a neurophysiological marker commonly associated with GABA-mediated intracortical inhibition, as assessed using paired-pulse transcranial magnetic stimulation (TMS), in healthy young and older adults. Therefore, we hypothesized that the balance-training-induced increase in GABAA-related intracortical inhibition would alleviate pain and increase quality of life. Methods: After two baseline measures, the patient participated in two balance training periods of 4 weeks each, followed by two detraining phases of 2 months each. At baseline and after each intervention and each detraining, intracortical inhibition (i.e., SICI) as well as pain and ‘well-being’ (questionnaires) was assessed. Results: Our results demonstrated enhanced and better modulated intracortical inhibition after 4 weeks of balance training, which was in line with analgesia and improved sleep and mood scores. However, after the first detraining, all parameters went back to baseline. In a subsequent second period of 4 weeks of balance training, intracortical inhibition was again increased, even above the values of the first training period. Pain, sleep, and mood scores were also further improved. After the second detraining period, all values dropped back close to their baseline values. Conclusions: The findings support the assumption that the GABAergic system is highly relevant in the processing and perception of pain. More importantly, our results suggest the possibility that balance training may be an effective way not only to upregulate intracortical inhibition but also to alleviate pain and improve well-being in patients with unspecific chronic pain. Full article
Show Figures

Figure 1

11 pages, 939 KB  
Article
Neurotransmitter Mechanisms of Ketamine and Ketamine–Magnesium Sulfate-Induced Hypothermia: Evidence for Serotonergic and Adrenergic Involvement Without GABAA Contributions
by Katarina Savić Vujović, Sonja Vučković, Lara Samardžić, Branislava Medić, Dragana Srebro, Ana Jotić and Ivana Ćirković
Brain Sci. 2026, 16(2), 189; https://doi.org/10.3390/brainsci16020189 - 4 Feb 2026
Viewed by 663
Abstract
Background: Ketamine and magnesium sulfate are commonly used perioperatively to prevent shivering, a frequent and clinically relevant complication of spinal and general anesthesia. Although their hypothermic effects are well documented, the neurotransmitter mechanisms underlying these effects remain insufficiently understood. This study examines whether [...] Read more.
Background: Ketamine and magnesium sulfate are commonly used perioperatively to prevent shivering, a frequent and clinically relevant complication of spinal and general anesthesia. Although their hypothermic effects are well documented, the neurotransmitter mechanisms underlying these effects remain insufficiently understood. This study examines whether serotonergic, adrenergic (α2), and GABAergic (GABAA) systems contribute to hypothermia induced by ketamine and a ketamine–magnesium sulfate combination. Methods: Body temperature was measured in Wistar rats after administration of ketamine (10 mg/kg) or the ketamine (5 mg/kg)–magnesium sulfate (5 mg/kg) combination. To assess neurotransmitter involvement, animals received yohimbine (α2 antagonist), methysergide (non-selective 5-HT antagonist), or bicuculline (GABAA antagonist) prior to ketamine or the drug combination. Data were analyzed using two-way repeated measures ANOVA followed by Tukey’s post hoc test. Results: Yohimbine at 0.5 and 1 mg/kg significantly potentiated ketamine-induced hypothermia, while only 3 mg/kg enhanced the effect of the ketamine–magnesium sulfate combination. Methysergide had a bidirectional influence: 1 mg/kg methysergide deepened ketamine-induced hypothermia, whereas 0.5 mg/kg methysergide attenuated the hypothermic effect of the ketamine–magnesium sulfate combination. Bicuculline (1–2 mg/kg) did not alter the hypothermic responses to ketamine or the combination. Conclusions: These findings indicate that ketamine- and ketamine–magnesium sulfate-induced hypothermia is primarily modulated by serotonergic and adrenergic mechanisms, whereas GABAA receptor-dependent pathways do not appear to play a major role under the experimental conditions used. These results provide new mechanistic insights into NMDA antagonist–related thermoregulation and may help inform anesthetic strategies for shivering prevention and maintenance of perioperative thermal stability. Full article
(This article belongs to the Section Neuropharmacology and Neuropathology)
Show Figures

Figure 1

38 pages, 1577 KB  
Review
Benzodiazepine Dependence: Clinical and Molecular Aspects, Preventive Strategies and Therapeutic Approaches
by Francisco Navarrete, Marta Marín-Mayor, Lorena Martínez-Hostyn, Gabriel Rubio and Jorge Manzanares
Int. J. Mol. Sci. 2026, 27(3), 1430; https://doi.org/10.3390/ijms27031430 - 31 Jan 2026
Viewed by 2391
Abstract
Benzodiazepines (BZDs) are globally prevalent psychotropic substances valued for their anxiolytic, hypnotic, anticonvulsant, and myorelaxant properties. Pharmacologically, they act as positive allosteric modulators of the ionotropic GABAA receptor, enhancing inhibitory synaptic transmission. However, prolonged use poses a significant public health concern, risking [...] Read more.
Benzodiazepines (BZDs) are globally prevalent psychotropic substances valued for their anxiolytic, hypnotic, anticonvulsant, and myorelaxant properties. Pharmacologically, they act as positive allosteric modulators of the ionotropic GABAA receptor, enhancing inhibitory synaptic transmission. However, prolonged use poses a significant public health concern, risking adverse effects such as cognitive impairment, motor incoordination, tolerance, and physical dependence. The development of tolerance is mediated by complex neurobiological changes, notably the downregulation of GABAA receptor subunits and a compensatory sensitization of excitatory glutamatergic systems. Effective management of established dependence requires comprehensive psychological intervention coupled with pharmacological substitution (switching to a long-acting BZD) and gradual dose tapering. Preventive measures are complex, emphasizing short-term prescriptions, minimum effective dosing, and selecting non-pharmacological or alternative pharmacological agents, such as SSRIs/SNRIs, to mitigate the risk of developing tolerance and dependence. This expert review aims to compile the most relevant, representative, and recent literature summarizing the pharmacology, clinical indications, adverse effects, misuse, and abuse of BZDs that ultimately lead to BZD use disorder (BUD). It also details the involved neurobiological mechanisms and discusses critical preventive and therapeutic strategies, providing readers with the main aspects to consider for addressing this global public health problem. Full article
(This article belongs to the Section Molecular Pathology, Diagnostics, and Therapeutics)
Show Figures

Figure 1

30 pages, 10570 KB  
Review
Molecular Physiology of the Neuronal Synapse
by María Jesús Ramírez-Expósito, Cristina Cueto-Ureña and José Manuel Martínez-Martos
Curr. Issues Mol. Biol. 2026, 48(1), 88; https://doi.org/10.3390/cimb48010088 - 15 Jan 2026
Cited by 1 | Viewed by 2106
Abstract
Neuronal synapses are the functional units of communication in the central nervous system. This review describes the molecular mechanisms regulating synaptic transmission, plasticity, and circuit refinement. At the presynaptic active zone, scaffolding proteins including bassoon, piccolo, RIMs, and munc13 organize vesicle priming and [...] Read more.
Neuronal synapses are the functional units of communication in the central nervous system. This review describes the molecular mechanisms regulating synaptic transmission, plasticity, and circuit refinement. At the presynaptic active zone, scaffolding proteins including bassoon, piccolo, RIMs, and munc13 organize vesicle priming and the localization of voltage-gated calcium channels. Neurotransmitter release is mediated by the SNARE complex, comprising syntaxin-1, SNAP25, and synaptobrevin, and triggered by the calcium sensor synaptotagmin-1. Following exocytosis, synaptic vesicles are recovered through clathrin-mediated, ultrafast, bulk, or kiss-and-run endocytic pathways. Postsynaptically, the postsynaptic density (PSD) serves as a protein hub where scaffolds such as PSD-95, shank, homer, and gephyrin anchor excitatory (AMPA, NMDA) and inhibitory (GABA-A, Glycine) receptors are observed. Synaptic strength is modified during long-term potentiation (LTP) and depression (LTD) through signaling cascades involving kinases like CaMKII, PKA, and PKC, or phosphatases such as PP1 and calcineurin. These pathways regulate receptor trafficking, Arc-mediated endocytosis, and actin-dependent remodeling of dendritic spines. Additionally, synapse formation and elimination are guided by cell adhesion molecules, including neurexins and neuroligins, and by microglial pruning via the complement cascade (C1q, C3) and “don’t eat me” signals like CD47. Molecular diversity is further expanded by alternative splicing and post-translational modifications. A unified model of synaptic homeostasis is required to understand the basis of neuropsychiatric and neurological disorders. Full article
(This article belongs to the Special Issue Neural Networks in Molecular and Cellular Neurobiology)
Show Figures

Graphical abstract

16 pages, 3899 KB  
Article
The Role of Calcium-Permeable Kainate and AMPA Receptors in the Leading Reaction of GABAergic Neurons to Excitation
by Valery P. Zinchenko, Artem M. Kosenkov, Alex I. Sergeev, Fedor V. Tyurin, Egor A. Turovsky, Bakytzhan K. Kairat, Arailym E. Malibayeva, Gulmira A. Tussupbekova and Sultan T. Tuleukhanov
Curr. Issues Mol. Biol. 2026, 48(1), 82; https://doi.org/10.3390/cimb48010082 - 14 Jan 2026
Viewed by 517
Abstract
Excitable neurons are intrinsically capable of firing action potentials (AP), yet a state of hyperexcitability is prevented in the central nervous system by powerful GABAergic inhibition. For this inhibition to be effective, it must occur before excitatory signals can initiate runaway activity, implying [...] Read more.
Excitable neurons are intrinsically capable of firing action potentials (AP), yet a state of hyperexcitability is prevented in the central nervous system by powerful GABAergic inhibition. For this inhibition to be effective, it must occur before excitatory signals can initiate runaway activity, implying the existence of a proactive control system. To test for such proactive inhibition, we used Ca2+ imaging and patch-clamp recording to measure how hippocampal neurons respond to depolarization and glutamatergic agonists. In mature hippocampal cultures (14 days in vitro (DIV)) and acute brain slices from two-month-old rats, neurons exhibited non-simultaneous responses to various excitatory stimuli, including KCl, NH4Cl, forskolin, domoic acid, and glutamate. We observed that the Ca2+ rise occurred significantly earlier in GABAergic neurons than in glutamatergic neurons. This delay in glutamatergic neurons was abolished by GABA(A) receptor inhibitors, suggesting a mechanism of preliminary γ-aminobutyric acid (GABA) release. We further found that these early-responding GABAergic neurons express calcium-permeable kainate and AMPA receptors (CP-KARs and CP-AMPARs). Application of domoic acid induced an immediate Ca2+ increase in neurons expressing these receptors, but a delayed response in others. Crucially, when domoic acid was applied in the presence of the AMPA receptor inhibitors NBQX or GYKI-52466, the response delay in glutamatergic neurons was significantly prolonged. This confirms that CP-KARs on GABAergic neurons are responsible for the delayed excitation of glutamatergic neurons. In hippocampal slices from two-month-old rats, depolarization with 50 mM KCl revealed two distinct neuronal populations based on their calcium dynamics: a majority group (presumably glutamatergic) exhibited fluctuating Ca2+ signals, while a minority (presumably GABAergic) showed a steady, advancing increase in [Ca2+]i. This distinction was reinforced by the application of domoic acid. The “advancing-response” neurons reacted to domoic acid with a similar prompt increase, whereas the “fluctuating-response” neurons displayed an even more delayed and fluctuating reaction (80 s delay). Therefore, we identify a subgroup of hippocampal neurons—in both slices and cultures—that respond to depolarization and domoic acid with an early [Ca2+]i signal. Consistent with our data from cultures, we conclude these early-responding neurons are GABAergic. Their early GABA release directly explains the delayed Ca2+ response observed in glutamatergic neurons. We propose that this proactive mechanism, mediated by CP-KARs on GABAergic neurons, is a primary means of protecting the network from hyperexcitation. Furthermore, the activity of these CP-KAR-expressing neurons is itself regulated by GABAergic neurons containing CP-AMPARs. Full article
(This article belongs to the Section Biochemistry, Molecular and Cellular Biology)
Show Figures

Figure 1

31 pages, 3962 KB  
Article
Modular Model of Neuronal Activity That Captures the Dynamics of Main Molecular Targets of Antiepileptic Drugs
by Pavel Y. Kondrakhin and Fedor A. Kolpakov
Int. J. Mol. Sci. 2026, 27(1), 490; https://doi.org/10.3390/ijms27010490 - 3 Jan 2026
Viewed by 615
Abstract
This paper presents a modular mathematical model of neuronal activity, designed to simulate the dynamics of main molecular targets of antiepileptic drugs and their pharmacological effects. The model was developed based on several existing synaptic transmission models that capture cellular processes crucial to [...] Read more.
This paper presents a modular mathematical model of neuronal activity, designed to simulate the dynamics of main molecular targets of antiepileptic drugs and their pharmacological effects. The model was developed based on several existing synaptic transmission models that capture cellular processes crucial to the pathology of epilepsy. It incorporates the primary molecular mechanisms involved in regulating excitation and inhibition within the neural network. Special attention is given to the dynamics of ion currents (Na+, K+, Ca2+), receptors (AMPA, NMDA, GABAA, GABAB and mGlu), and neurotransmitters (glutamate and GABA). Examples of simulations illustrating the inhibitory effects on synaptic transmission are provided. The numerical results are consistent with experimental data reported in the literature. Full article
(This article belongs to the Special Issue Bioinformatics of Gene Regulations and Structure–2025)
Show Figures

Figure 1

23 pages, 1062 KB  
Review
Astrocytic Receptor Systems of the Basal Ganglia
by Aleksandar Tushevski, Linus Happe, Elena Stocco, Raffaele De Caro, Veronica Macchi, Andrea Porzionato and Aron Emmi
Receptors 2026, 5(1), 2; https://doi.org/10.3390/receptors5010002 - 23 Dec 2025
Viewed by 973
Abstract
Astrocytes are increasingly recognized as active participants of synaptic communication, yet their role in the basal ganglia circuitry remains poorly defined. Emerging evidence indicates that astrocytes in this region express a diverse array of neurotransmitter receptors thought to regulate intracellular calcium signaling, gliotransmitter [...] Read more.
Astrocytes are increasingly recognized as active participants of synaptic communication, yet their role in the basal ganglia circuitry remains poorly defined. Emerging evidence indicates that astrocytes in this region express a diverse array of neurotransmitter receptors thought to regulate intracellular calcium signaling, gliotransmitter release, synaptic plasticity, and neuroimmune responses. However, the literature is limited by methodological variability and a pronounced focus on the striatum, with comparatively little data on other basal ganglia nuclei. This review aims to organize the current literature on astrocytic receptor systems within the basal ganglia, including dopaminergic (D1–D5), glutamatergic (AMPA, NMDA, mGluRs), GABAergic (GABA-A, GABA-B), purinergic (P1, P2), and adrenergic (α, β) receptors. By organizing receptor-specific findings across basal ganglia structures, this review provides a foundation for future investigations into astrocytic function in this complex neural network. Full article
Show Figures

Figure 1

19 pages, 2344 KB  
Review
Re-Evaluation of the Ultrastructural Localization of Tonic GABA-A Receptors
by Abraham Rosas-Arellano
Pharmaceuticals 2026, 19(1), 25; https://doi.org/10.3390/ph19010025 - 22 Dec 2025
Viewed by 752
Abstract
Cell membrane receptors play key roles in physiological and pathological processes, yet the mechanisms governing their expression and distribution across the plasma membrane remain not completely understood. Broadly, membrane receptors can be categorized into phasic and tonic receptors. Tonic GABA-A receptors have attracted [...] Read more.
Cell membrane receptors play key roles in physiological and pathological processes, yet the mechanisms governing their expression and distribution across the plasma membrane remain not completely understood. Broadly, membrane receptors can be categorized into phasic and tonic receptors. Tonic GABA-A receptors have attracted considerable interest due to their distinct molecular composition and their capacity to mediate highly sensitive, sustained inhibitory responses in the presence of ambient GABA. Traditionally, these receptors have been described as residing in peri- and extrasynaptic regions, where they are thought to sense GABA spillover and generate tonic inhibition. However, evidence accumulated over several decades has challenged this canonical view. Multiple studies have reported activity-dependent and pathology-associated relocalization of tonic GABA-A receptor subunits from their typical peri- and extrasynaptic domains into the synaptic cleft. This phenomenon has been documented in both in vivo and in vitro models, yet major questions remain regarding its occurrence, underlying mechanisms, functional significance, and adaptive value. This review synthesizes current evidence and highlights ongoing controversies surrounding the ultrastructural localization of tonic GABA-A receptors. Based on an exhaustive search of the PubMed database, this review summarizes key findings from studies investigating the subcellular distribution of these receptors and discusses emerging perspectives on their potential synaptic presence. Full article
Show Figures

Graphical abstract

25 pages, 1467 KB  
Review
Golexanolone Attenuates Neuroinflammation, Fatigue, and Cognitive and Motor Impairment in Diverse Neuroinflammatory Disorders
by Marta Llansola, Gergana Mincheva, Yaiza M. Arenas, Paula Izquierdo-Altarejos, Maria A. Pedrosa, Thomas P. Blackburn, Torbjörn Bäckström, Bruce F. Scharschmidt, Magnus Doverskog and Vicente Felipo
Pharmaceuticals 2025, 18(11), 1757; https://doi.org/10.3390/ph18111757 - 18 Nov 2025
Viewed by 1243
Abstract
Background and Objectives: Neuroinflammation plays a significant role in liver and neurological disorders via its disruption of neurotransmission, which alters cerebral function, resulting in cognitive and motor impairment, fatigue, anxiety, and depression. A key interaction exists between GABAergic neurotransmission and neuroinflammation, whereby [...] Read more.
Background and Objectives: Neuroinflammation plays a significant role in liver and neurological disorders via its disruption of neurotransmission, which alters cerebral function, resulting in cognitive and motor impairment, fatigue, anxiety, and depression. A key interaction exists between GABAergic neurotransmission and neuroinflammation, whereby excessive GABAA receptor activation exacerbates cognitive and behavioural impairment. Golexanolone, a novel GABAA-receptor-modulating steroid antagonist (GAMSA), primarily attenuates GABAergic potentiation via GABAA-positive steroid allosteric receptor modulators such as allopregnanolone. This review aims to summarize new evidence showing that golexanolone improves peripheral inflammation, neuroinflammation, and neurological alterations in animal models of different neurological pathologies. We provide an overview of the first clinical trial using this novel compound. Results: In rat models of hyperammonemia and minimal hepatic encephalopathy (MHE), peripheral inflammation induces microglia and astrocyte activation and neuroinflammation, altering GABAergic neurotransmission and resulting in cognitive and motor impairment. Golexanolone’s unique dual action reduces peripheral inflammation and glial activation, thus normalizing neurotransmission and cognitive and motor function. Furthermore, a phase II study in cirrhotic patients with MHE shows that golexanolone is well tolerated and improves cognition. Similarly, in a model of primary biliary cholangitis (PBC) involving bile-duct ligation, peripheral inflammation, neuroinflammation, and altered neurotransmission—associated with fatigue, impaired memory, and locomotor gait and motor incoordination—were reversed by the dual action of golexanolone. In the Parkinson’s disease (PD) rat model induced by neurotoxin 6-OHDA, rats exhibited fatigue, anhedonia, impaired memory, and locomotor gait and motor incoordination, which were associated with microglia and astrocyte activation in the substantia nigra and striatum, in addition to tyrosine hydroxylase (TH) loss. Golexanolone reduces microglia and astrocyte activation, partially reduces TH loss, and improves fatigue, anhedonia, memory, locomotor gait, and motor incoordination. Golexanolone also normalizes elevated levels of α-synuclein. Conclusions: These findings suggest that golexanolone has beneficial therapeutic effects for treating fatigue, depression, motor, and cognitive impairment across diverse neuroinflammatory conditions, including synucleinopathies. Full article
Show Figures

Graphical abstract

26 pages, 3387 KB  
Article
Ethanol–Withanolides Interactions: Compound-Specific Effects on Zebrafish Larvae Locomotor Behavior and GABAA Receptor Subunit Expression
by Kamila Czora-Poczwardowska, Radosław Kujawski, Weronika Jarczak, Emilia Cicha, Przemysław Mikołajczak and Michał Szulc
Int. J. Mol. Sci. 2025, 26(22), 10991; https://doi.org/10.3390/ijms262210991 - 13 Nov 2025
Viewed by 1001
Abstract
Concurrent consumption of ethanol (EtOH) and herbal preparations containing Withania somnifera (WS, ashwagandha) is increasingly common, but the neurobehavioral and molecular consequences of such interactions remain poorly characterized. This study investigated how three purified withanolides—withanolide A (WITA), withanone (WIN), and withaferin A (WTFA)—modulate [...] Read more.
Concurrent consumption of ethanol (EtOH) and herbal preparations containing Withania somnifera (WS, ashwagandha) is increasingly common, but the neurobehavioral and molecular consequences of such interactions remain poorly characterized. This study investigated how three purified withanolides—withanolide A (WITA), withanone (WIN), and withaferin A (WTFA)—modulate the effects of acute EtOH exposure in zebrafish (Danio rerio) larvae. Locomotor behavior was quantified under EtOH concentrations ranging from 0 to 4.0%, and the expression of four GABAA receptor subunit genes (gabra1, gabra2, gabrd, gabrg2) was analyzed by qPCR. EtOH alone induced a biphasic locomotor response, with stimulation at low-to-moderate doses and suppression at higher doses. WITA and WIN modulated this pattern in a dose-dependent manner, preserving or enhancing hyperactivity, while WTFA consistently potentiated locomotor suppression. mRNA profile analysis revealed subunit-specific changes, including downregulation of gabra1 and gabra2, compound-dependent regulation of gabrd, and complex gabrg2 responses. These results demonstrate that individual withanolides distinctly shape behavioral and molecular outcomes of EtOH exposure, suggesting specific interactions at the level of inhibitory neurotransmission. The findings provide mechanistic insight into the combined effects of WS-derived compounds and EtOH and highlight the importance of considering such interactions in both experimental and applied contexts. Full article
Show Figures

Figure 1

Back to TopTop