Sign in to use this feature.

Years

Between: -

Subjects

remove_circle_outline
remove_circle_outline
remove_circle_outline
remove_circle_outline
remove_circle_outline
remove_circle_outline
remove_circle_outline
remove_circle_outline
remove_circle_outline

Journals

remove_circle_outline
remove_circle_outline
remove_circle_outline
remove_circle_outline

Article Types

Countries / Regions

remove_circle_outline
remove_circle_outline
remove_circle_outline
remove_circle_outline
remove_circle_outline
remove_circle_outline

Search Results (163)

Search Parameters:
Keywords = FW-groups

Order results
Result details
Results per page
Select all
Export citation of selected articles as:
21 pages, 1742 KB  
Article
Effects of Methionine Supplementation in Low-Protein Diets on Growth Performance, Fur Quality, Blood Indices, and Intestinal Microbiota of Blue Foxes (Vulpes lagopus) During the Fur-Growing Period
by Huali Shi, Sibo Cheng, Zhongbo Sun, Chengkai Yang, Xinyan Cao, Chongshan Yuan and Aiwu Zhang
Animals 2026, 16(4), 573; https://doi.org/10.3390/ani16040573 - 12 Feb 2026
Viewed by 282
Abstract
This study evaluated the effects of supplementing methionine to a low-protein diet on nutrient digestibility, nitrogen (N) metabolism, growth performance, serum biochemical parameters, fur quality, and intestinal microbiota composition in blue foxes (Vulpes lagopus) during the fur-growing period. Fifty 17-week-old blue [...] Read more.
This study evaluated the effects of supplementing methionine to a low-protein diet on nutrient digestibility, nitrogen (N) metabolism, growth performance, serum biochemical parameters, fur quality, and intestinal microbiota composition in blue foxes (Vulpes lagopus) during the fur-growing period. Fifty 17-week-old blue foxes were randomly allocated to five experimental groups (n = 10 per group). The control group received a diet containing 28% crude protein (CP), while the experimental groups were fed a 22% CP diet supplemented with 0%, 0.35%, 0.55%, or 0.75% methionine on a dry matter (DM) basis, designated as M0, M1, M2, and M3, respectively. Results demonstrated that the final body weight (FW), total weight gain (TW), and average daily gain (ADG) of the M3 group were comparable to the control group (p > 0.05). Methionine supplementation significantly enhanced fur quality and stimulated hair follicle development (p < 0.05). Although the reduction in dietary protein level led to decreased N intake and fecal N excretion, the M2 and M3 groups exhibited significantly higher N retention compared to the control, M0, and M1 groups (p < 0.05). Regarding nutrient digestibility, the M2 and M3 groups showed higher DM digestibility (p < 0.05), while the M3 group maintained organic matter (OM) digestibility comparable to the control group (p > 0.05). The highest CP digestibility was observed in the M3 group (p < 0.05). Additionally, ether extract (EE) digestibility was significantly improved in the methionine-supplemented groups (M1–M3) relative to the control (p < 0.05). Serum analysis revealed dose-dependent increases in total protein (TP), albumin (ALB), and high-density lipoprotein (HDL) concentrations in the M2 and M3 groups. Conversely, low-density lipoprotein (LDL) levels were elevated in these groups compared to the control and M0 groups (p < 0.05). Liver function parameters were also significantly improved in the M2 and M3 groups (p < 0.05). Furthermore, methionine supplementation enhanced the diversity and richness of the intestinal microbiota and altered its composition at the phylum and genus levels. In conclusion, supplementing low-protein diets with methionine can maintain growth performance, improve fur quality, enhance nutrient utilization efficiency, and support intestinal microbiota homeostasis in blue foxes. The optimal supplementation level is 0.75%, resulting in a total dietary methionine concentration of 1.1% on a DM basis. Full article
(This article belongs to the Special Issue Amino Acids Nutrition and Health in Farm Animals)
Show Figures

Figure 1

15 pages, 313 KB  
Article
Effect of Bentonite Pre-Treatment on Growth Performance, Mineral Enrichment, and Antioxidant Properties of Soybean Sprouts
by Mi-Ok Kim, Il-Doo Kim, Mee-Jung Kim, Arjun Adhikari and Jeong-Ho Kim
Foods 2026, 15(2), 285; https://doi.org/10.3390/foods15020285 - 13 Jan 2026
Viewed by 477
Abstract
Bentonite is a multifunctional material widely used in industry, agriculture, food processing, and medicine due to its strong binding and absorption properties. This study investigates the effects of bentonite pre-treatment at different concentrations (0.5–5%) on soybean sprout growth and nutritional quality. Moderate levels, [...] Read more.
Bentonite is a multifunctional material widely used in industry, agriculture, food processing, and medicine due to its strong binding and absorption properties. This study investigates the effects of bentonite pre-treatment at different concentrations (0.5–5%) on soybean sprout growth and nutritional quality. Moderate levels, particularly 1–3% (BP-1 and BP-3), significantly increased sprout yield (up to 16.1%) and vitamin C content (up to 18.91 mg/100 g FW), while maintaining desirable moisture and visual quality. Color evaluation showed higher yellowness (b*), suggesting improved consumer appeal. Mineral profiling indicated substantial enhancement of essential minerals across treatments, with the highest total mineral content recorded in the BP-5 group. Phosphorus, potassium, copper, and iron were notably enriched; however, elevated copper and reduced zinc at higher concentrations indicate potential nutritional risk. Isoflavone analysis revealed increased total isoflavones, especially glucoside forms such as daidzin and genistin, while aglycones like genistein decreased, reflecting bentonite’s selective influence on isoflavone metabolism. Antioxidant properties—including DPPH scavenging capacity, total polyphenols, flavonoids, and SOD-like activity—were significantly enhanced. Amino acid profiling also showed increases in essential amino acids, including methionine and valine, along with higher γ-aminobutyric acid (GABA). Overall, bentonite demonstrates strong potential as a natural additive for improving soybean sprout productivity and functional quality, with the most favorable outcomes observed at 1–3% concentrations. Full article
(This article belongs to the Section Food Biotechnology)
Show Figures

Figure A1

15 pages, 528 KB  
Article
Relationship Between Identification of Functional Ankle Instability (IdFAI) Questionnaire Scores and Vertical Drop-Landing Kinetics in Netball Players: An Exploratory Study
by Darren-Lee Percy Kwong, Benita Olivier and Andrew Green
J. Funct. Morphol. Kinesiol. 2026, 11(1), 27; https://doi.org/10.3390/jfmk11010027 - 8 Jan 2026
Viewed by 375
Abstract
Background: The Identification of Functional Ankle Instability (IdFAI) questionnaire is widely used to screen for functional ankle instability (FAI), but its link to objective landing kinetics in multidirectional sports like netball is not well-understood. This study aimed to (i) compare landing kinetics between [...] Read more.
Background: The Identification of Functional Ankle Instability (IdFAI) questionnaire is widely used to screen for functional ankle instability (FAI), but its link to objective landing kinetics in multidirectional sports like netball is not well-understood. This study aimed to (i) compare landing kinetics between idFAI stratified netball players, and (ii) examine associations between IdFAI scores with dynamic postural stability (DPS) indices and peak vertical ground reaction forces (PvGRF) during vertical drop landings. Methods: A cross-sectional exploratory study using a repeated-measures landing protocol was conducted on female university netball players (n = 24), stratified into FAI (n = 12) and non-FAI (n = 12) groups using the IdFAI (≥11 indicating possible FAI). Participants completed 18 unilateral drop jump landings in forward (FW), diagonal (DI), and lateral (LA) directions. Ground reaction forces (GRFs) were recorded to obtain DPS and PvGRF metrics (1000 Hz). Mann–Whitney U tests compared FAI groups, and Spearman correlations assessed associations (p < 0.05). Results: Players with FAI showed greater anteroposterior instability during LA landings (U = 33.5, p = 0.020, ES = 0.65). IdFAI scores correlated moderately with lateral anteroposterior deficits (rs = 0.473, p = 0.020, CI = 0.062–0.746). Conclusions: These findings suggest that players with greater FAI display increased anteroposterior instability during LA landings, with higher IdFAI scores moderately associated with these deficits. Despite the small exploratory, hypothesis-generating sample, the results emphasize the practical relevance of direction-targeted landing-stability training to improve DPS in vertical landings. This may provide insight into ankle-injury risk among FAI netball players, given that LA landings represent a documented ankle sprain mechanism. Full article
Show Figures

Figure 1

21 pages, 3633 KB  
Article
Effect of Rearing Substrate on Nutritional Composition, Growth Performance and Multi-Omics Characteristics of Black Soldier Fly
by Kun Liu, Guangming Zhang, Yuting Li, Minghui Jiao, Jianlai Guo, Jun Li, Huibin Shi, Xianwei Wang, Weixian Zhang, Kai Quan and Wei Xia
Insects 2026, 17(1), 10; https://doi.org/10.3390/insects17010010 - 20 Dec 2025
Viewed by 718
Abstract
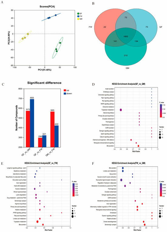
To address global protein shortages, black soldier fly (Hermetia illucens L.) larvae (BSFL) can be used as a sustainable feed alternative, with nutritional quality dependent on rearing substrates. This study compared quail feed (QF), food waste (FW), and quail manure (QM) for [...] Read more.
To address global protein shortages, black soldier fly (Hermetia illucens L.) larvae (BSFL) can be used as a sustainable feed alternative, with nutritional quality dependent on rearing substrates. This study compared quail feed (QF), food waste (FW), and quail manure (QM) for BSFL cultivation. Larvae raised on FW and QM had higher crude protein content (47.5–48.3%) than the QF group, while QF-reared larvae contained more fat (33.2%) than the other groups. QM led to larvae with the highest mineral content, and larvae from the FW group showed elevated calcium levels (5.6%). The FW-reared larvae also demonstrated superior growth, with a yield of 186.3 g/kg and a dry-matter conversion rate of 13.7%. Multi-omics analyses indicated substrate-specific differences in gut microbiota and metabolic pathways. FW promoted beneficial bacteria such as Lactobacillus, enhancing nutrient assimilation, while QF and QM upregulated lipid and mineral processing. For sustainable protein production through BSFL rearing, FW was the most suitable substrate among the three tested, offering a balanced combination of high larval protein content and efficient growth. Full article
(This article belongs to the Section Role of Insects in Human Society)
Show Figures

Graphical abstract

17 pages, 1211 KB  
Article
Effects of Coenzyme Q10 Supplementation on Physical Function Adaptations to High-Intensity Interval Training in Older Adults
by Navid Bagheri, Mehdi Kargarfard, Reza Bagheri and Frédéric Dutheil
Nutrients 2025, 17(24), 3959; https://doi.org/10.3390/nu17243959 - 18 Dec 2025
Viewed by 2187
Abstract
Objectives: This study investigated whether CoQ10 supplementation enhances physical adaptations to high-intensity interval training (HIIT) in muscular strength, power, and physical function in older adults. Method: In a double-blind, randomized controlled trial, 38 adults aged 65–75 were assigned to either a CoQ10 (Females: [...] Read more.
Objectives: This study investigated whether CoQ10 supplementation enhances physical adaptations to high-intensity interval training (HIIT) in muscular strength, power, and physical function in older adults. Method: In a double-blind, randomized controlled trial, 38 adults aged 65–75 were assigned to either a CoQ10 (Females: 8; Males: 11) or placebo (Females: 8; Males: 11) group and completed an 8-week supervised HIIT program. Lower- and upper-body strength (30s 5-repetition chair stand [5XSST], chair standing [30CST], handgrip strength [HGR/L]), balance (single-leg stand [SLS], timed up and go [TUG]), mobility (25-foot walk [25FW]), and aerobic endurance (6-minute walk [6MWT]) were assessed pre- and post-intervention. Results: The CoQ10 group demonstrated significantly greater improvements in 5XSST and 30CST compared to the placebo group (p < 0.05). Both groups showed significant within-group improvements in right and left handgrip strength, SLS, 6MWT, and TUG (all p < 0.001), with no significant between-group differences observed for these outcomes (p > 0.05). No adverse events were reported. Conclusion: While CoQ10 supplementation enhanced improvements in lower-body strength and power, as indicated by the greater gains in 5XSST and 30CST performance compared to the placebo, no between-group differences were observed in TUG, grip strength, or other functional outcomes. This suggests that the performance-related effects of CoQ10 may be more specific to muscular power output and fatigue resistance, rather than general mobility or balance-related tasks. These findings highlight the potential of CoQ10 as a targeted adjunct in exercise for supporting lower-body function and physical performance in older adults. Full article
Show Figures

Figure 1

24 pages, 3342 KB  
Article
Effects of Grass Carp Antifreeze Peptide on Freeze-Thaw Characteristics and Structure of Wet Gluten Protein
by Meizhu Dang, Bing Huang, Yangyang Jia, Yuanyuan Shao, Xingxing Mei and Chunmei Li
Foods 2025, 14(24), 4336; https://doi.org/10.3390/foods14244336 - 16 Dec 2025
Viewed by 527
Abstract
This study uniquely explores the impact of a novel natural antifreeze peptide derived from grass carp (GCAFP) on the freeze–thaw characteristics and structural stability of wet gluten protein, providing new insights into the development of natural cryoprotectants for frozen foods. The effects of [...] Read more.
This study uniquely explores the impact of a novel natural antifreeze peptide derived from grass carp (GCAFP) on the freeze–thaw characteristics and structural stability of wet gluten protein, providing new insights into the development of natural cryoprotectants for frozen foods. The effects of GCAFP on the physicochemical and structural properties of gluten protein were investigated using differential scanning calorimetry (DSC), nuclear magnetic resonance imaging (NMR), rheology, and scanning electron microscopy (SEM). The results showed that the addition of 0.5% GCAFP significantly reduced the freezing temperature (Tf, from −8.50 ± 1.31 °C to −10.75 ± 2.49 °C) and expanded the melting temperature range (Tm,δ, from 3.60 ± 1.40 °C to 5.65 ± 0.12 °C), indicating improved freezing stability. After five weeks of frozen storage, the ice crystal melting enthalpy (ΔHm) of gluten protein in the GCAFP group increased by only 20.17 J/g, compared with 27.23 J/g in the control, representing a 6.35% reduction (p < 0.05). Similarly, after five freeze–thaw cycles, the freezable water fraction (Fw) and ΔHm were reduced by 5.19% and 1.55%, respectively, demonstrating that GCAFP inhibited water migration and ice recrystallization. Low-field NMR revealed that GCAFP maintained a higher proportion of bound water (T21) and decreased free water (T23), confirming its role in restricting water mobility. Rheological analysis showed that GCAFP preserved the viscoelasticity of gluten protein, maintaining higher storage (G′) and loss (G″) moduli than the control after five freeze–thaw cycles, thus mitigating the decline in network elasticity. Structural characterization indicated that GCAFP stabilized the α-helix and β-sheet contents, reduced glutenin macropolymer depolymerization from 24.85% to 18.95%, and strengthened hydrogen bonding within the protein matrix. Overall, GCAFP effectively protected wet gluten protein against ice crystal damage by maintaining water distribution, viscoelasticity, and secondary structure integrity, highlighting its potential as a natural antifreeze ingredient for frozen food applications. Full article
Show Figures

Figure 1

28 pages, 10595 KB  
Article
Genome-Wide Discovery and Characterization of the Auxin Response Factor (ARF) Gene Family in Avicennia marina That Regulates Phytohormone Levels and Responds to Salt and Auxin Treatments
by Quaid Hussain, Muhammad Azhar Hussain, Yingying Li, Qi Zhang, Chenjing Shang, Mostafa A. Abdel-Maksoud, Salman Alrokayan and Abdulaziz Alamri
Biology 2025, 14(12), 1774; https://doi.org/10.3390/biology14121774 - 11 Dec 2025
Viewed by 628
Abstract
Auxin response factors (ARFs) are crucial components of auxin signaling, playing a vital role in plant growth, development, hormone regulation, and stress responses. Salinity influences plant growth and development; however, Avicennia marina exhibits remarkable salt tolerance. This study analyzed Avicennia marina ARF genes [...] Read more.
Auxin response factors (ARFs) are crucial components of auxin signaling, playing a vital role in plant growth, development, hormone regulation, and stress responses. Salinity influences plant growth and development; however, Avicennia marina exhibits remarkable salt tolerance. This study analyzed Avicennia marina ARF genes (AmARFs) and their roles in responding to salt and indole-3-acetic acid (IAA) stress. The results indicated that across 5–15 days, endogenous IAA and abscisic acid (ABA) levels in A. marina leaves showed significant, time-dependent changes under salt and IAA treatments, with IAA fluctuating around 2.0–3.3 µg g−1 FW and ABA rising sharply under combined high-salt + IAA conditions (AS25), reaching up to ~25 µg g−1 FW (p < 0.05). This is the first genome-wide identification of 41 ARF genes in Avicennia marina with expression responses to combined salt and auxin treatments. We identified 41 AmARF genes spread across 23 chromosomes. These genes are divided into four groups according to their phylogenetic relationships. Their coding regions encode amino acids from 361 to 1264, and the number of exons varies from 2 to an unspecified upper limit of 25. Examining these gene promoters revealed various hormone- and stress-response elements, with each gene containing distinct response elements. Sixteen miRNAs can inhibit various ARF genes, while protein–protein interactions and 3D structures offered valuable insights into AmARF proteins. GO enrichment analysis revealed that all 41 AmARFs are involved in the auxin-activated signaling pathway and are also involved in cell division. According to the expression experiments, 11 randomly selected genes showed predominantly upregulation in response to salt and IAA stressors compared with controls. These findings extend our understanding of the functional roles of AmARFs in stress responses. The systematic annotation of AmARF family genes offers candidate genes for future functional validation, which may help elucidate the precise roles of AmARFs in stress responses. Full article
(This article belongs to the Special Issue Research Progress on Salt Stress in Plants)
Show Figures

Figure 1

13 pages, 3122 KB  
Article
Lycium barbarum Residue Enhances Fermentation Quality and Antioxidant Activity of Alfalfa Silage
by Yuanzhen Cheng, Tao Shao, Haobo Chen, Jie Zhao, Junfeng Li and Zhihao Dong
Agronomy 2025, 15(12), 2839; https://doi.org/10.3390/agronomy15122839 - 10 Dec 2025
Viewed by 446
Abstract
This study explored the potential application of Lycium barbarum residue (LBR) in alfalfa silage, particularly focusing on its synergistic effects when combined with silage additives. Two controlled experiments were conducted. In Experiment 1, four treatment groups were established with different LBR addition levels [...] Read more.
This study explored the potential application of Lycium barbarum residue (LBR) in alfalfa silage, particularly focusing on its synergistic effects when combined with silage additives. Two controlled experiments were conducted. In Experiment 1, four treatment groups were established with different LBR addition levels (0, 70, 140, 210 g/kg fresh weight, FW). Experiment 2 used the optimal LBR level identified (210 g/kg FW), and further investigated the effects of additive combinations. The treatments in this experiment included: (1) 210 g/kg FW LBR (CK), (2) a combination of 210 g/kg FW LBR with lactic acid bacteria (ALL), (3) a combination of 210 g/kg FW LBR with molasses (ALM), and (4) a combination of 210 g/kg FW LBR with both lactic acid bacteria and molasses (ALLM). The silage was ensiled for 7, 15, 30, and 90 days. The results demonstrated that the incorporation of LBR significantly enhanced silage fermentation quality. The 210 g/kg treatment exhibited the most favorable outcomes, characterized by the lowest pH, reduced ammonia nitrogen content, and the highest concentration of lactic acid. Additionally, 210 g/kg treatment showed increased levels of total phenolics and flavonoids, as well as enhanced antioxidant activities as measured by DPPH (2,2-diphenyl-1-picrylhydrazyl radical scavenging activity), ABTS (2,2′-azino-bis(3-ethylbenzothiazoline-6-sulfonic acid) radical scavenging activity), and FRAP (ferric-reducing antioxidant power) assays. These improvements in bioactive compounds were positively correlated with lactic acid content and negatively associated with pH. Furthermore, in Experiment 2, the combined application of LAB and molasses along with LBR further optimized the silage quality, resulting in the lowest pH and ammonia nitrogen content, alongside a marked improvement in antioxidant capacity during the later ensiling stages. Overall, the study concludes that the inclusion of 210 g/kg LBR in combination with lactic acid bacteria and molasses effectively enhances both the fermentation process and the functional value of alfalfa silage, providing a scientific foundation for the utilization of agricultural byproducts. Full article
(This article belongs to the Special Issue Innovative Solutions for Producing High-Quality Silage)
Show Figures

Figure 1

16 pages, 1394 KB  
Article
Effect of Concomitant Tricuspid Valve Repair on Clinical and Echocardiographic Outcomes in Patients Undergoing Left Ventricular Assist Device Implantation
by Olga N. Kislitsina, Sandeep N. Bharadwaj, Tingqing Wu, Rebecca Harap, Jane Kruse, Esther B. Vorovich, Jane E. Wilcox, Clyde W. Yancy, Patrick M. McCarthy and Duc T. Pham
J. Clin. Med. 2025, 14(21), 7554; https://doi.org/10.3390/jcm14217554 - 24 Oct 2025
Viewed by 730
Abstract
Objectives: The purpose of this study was to determine whether concomitant tricuspid valve repair (TVr) at the time of left ventricular assist device (LVAD) implantation improves outcomes in patients with ≥moderate tricuspid regurgitation (TR) and to evaluate the prognostic value of preoperative right [...] Read more.
Objectives: The purpose of this study was to determine whether concomitant tricuspid valve repair (TVr) at the time of left ventricular assist device (LVAD) implantation improves outcomes in patients with ≥moderate tricuspid regurgitation (TR) and to evaluate the prognostic value of preoperative right ventricular (RV) strain. Methods: In a retrospective analysis of 100 LVAD recipients (44 TVr; 56 No-TVr), preoperative (preop) and postoperative (postop) clinical, echocardiographic, and hemodynamic variables, including pulmonary vascular resistance (PVR) and pulmonary artery pulsatility index (PAPI), were analyzed. RV free wall strain (RV-FWS) and RV fractional area change (RV-FAC) were measured by speckle tracking. Early right heart failure (RHF) was modeled with multivariable logistic regression, and 2-year mortality was assessed with Fine–Gray competing risk regression. Preoperative and three-month measurements were compared within each of the 100 patients. Results: Baseline invasive hemodynamics, RV-FWS, and RV-FAC were similar between the TVr and No-TVr groups. TVr at the time of LVAD implantation reduced postoperative TR grade, but it did not improve RV-FWS or RV-FAC at 3 months. The No-TVr patients were more often discharged home and had lower 30-day readmissions. PVR was comparable preoperatively and at 3 months postoperatively. In adjusted analyses, preop PVR, PAPI, and TVr were not independently associated with early RHF, whereas decreased preoperative RV-FWS and lower preop RV-FAC independently predicted higher 2-year mortality. Conclusions: In LVAD recipients with ≥moderate TR, concomitant TVr lowers postoperative TR severity but does not improve early RHF, RV strain-based remodeling, or 2-year mortality. Preoperative RV deformation metrics, rather than preoperative PVR or PAPI, independently predict survival following LVAD implantation with or without TVr. Full article
(This article belongs to the Special Issue Advanced Therapy for Heart Failure and Other Combined Diseases)
Show Figures

Graphical abstract

24 pages, 1613 KB  
Article
Characterization of Anthocyanins and Lipid Components in Berries of Nine Red Grapevine Cultivars
by Cosmin-Alin Faur, Dragoș Ola, Claudiu Ioan Bunea, Anamaria Călugăr, Florin-Dumitru Bora, Francisc Dulf and Andrea Bunea
Agronomy 2025, 15(10), 2443; https://doi.org/10.3390/agronomy15102443 - 21 Oct 2025
Cited by 1 | Viewed by 1248
Abstract
Red grapes are recognized as valuable sources of phenolic compounds with nutritional and technological importance. Anthocyanins strongly influence the color, stability, and antioxidant activity of wines, thereby contributing to both quality and potential health effects. In this study, berries of nine red grapevine [...] Read more.
Red grapes are recognized as valuable sources of phenolic compounds with nutritional and technological importance. Anthocyanins strongly influence the color, stability, and antioxidant activity of wines, thereby contributing to both quality and potential health effects. In this study, berries of nine red grapevine cultivars (Alicante Bouschet, Burgund Mare, Busuioacă de Bohotin, Cabernet Franc, Cabernet Sauvignon, Cadarcă, Malbec, Sangiovese, and Syrah) were examined for their anthocyanin composition, total phenolic and flavonoid content, physicochemical parameters, and fatty acid profiles. Anthocyanins were characterized using High Performance Liquid Chromatography coupled with Mass Spectrometry (HPLC-MS), total polyphenols and flavonoids were quantified spectrophotometrically, and fatty acids were determined by Gas Chromatography coupled with Mass Spectrometry (GC-MS). Substantial variability was observed across cultivars for the analyzed traits, with nine anthocyanins identified (total levels ranging from 70.79 ± 13.84 to 335.75 ± 87.62 mg malvidin-3-O-glucoside equivalents (MGE) per 100 g fresh weight (FW). Total phenolics ranged from 107.51 ± 11.11 to 432.13 ± 42.91 mg gallic acid equivalents (GAE) per 100 g FW, and flavonoids from 34.23 ± 11.45 to 162.51 ± 39.63 mg catechin equivalents (CE) per 100 g FW. Ten fatty acids were identified, with linoleic acid being the most abundant. Alicante Bouschet and Burgund Mare showed the highest levels of total anthocyanins, polyphenols, and flavonoids, while Cabernet Franc, Cabernet Sauvignon, and Sangiovese exhibited the richest profiles of polyunsaturated fatty acids, together highlighting their potential as valuable sources of bioactive and nutritional compounds for functional food applications. Cabernet Franc and Sangiovese, characterized by higher titratable acidity and balanced pH, showed favorable traits for producing stable, high-quality wines. Analysis of the data further grouped the cultivars based on their chemical and lipid profiles. Overall, these findings show the notable biochemical differences among the red grapevine cultivars and their potential uses in food and wine production. Full article
Show Figures

Figure 1

15 pages, 1129 KB  
Article
Building Sub-Saharan African PBPK Populations Reveals Critical Data Gaps: A Case Study on Aflatoxin B1
by Orphélie Lootens, Marthe De Boevre, Sarah De Saeger, Jan Van Bocxlaer and An Vermeulen
Toxins 2025, 17(10), 493; https://doi.org/10.3390/toxins17100493 - 3 Oct 2025
Viewed by 1701
Abstract
Physiologically based pharmacokinetic (PBPK) models allow to simulate the behaviour of compounds in diverse physiological populations. However, the categorization of individuals into distinct populations raises questions regarding the classification criteria. In previous research, simulations of the pharmacokinetics of the mycotoxin aflatoxin B1 (AFB1), [...] Read more.
Physiologically based pharmacokinetic (PBPK) models allow to simulate the behaviour of compounds in diverse physiological populations. However, the categorization of individuals into distinct populations raises questions regarding the classification criteria. In previous research, simulations of the pharmacokinetics of the mycotoxin aflatoxin B1 (AFB1), were performed in the black South African population, using PBPK modeling. This study investigates the prevalence of clinical CYP450 phenotypes (CYP2B6, CYP2C9, CYP2C19, CYP2D6, CYP3A4/5) across Sub-Saharan Africa (SSA), to determine the feasibility of defining SSA as a single population. SSA was subdivided into Central, East, South and West Africa. The phenotype data were assigned to the different regions and a fifth SSA group was composed of all regions’ weighted means. Available data from literature only covered 7.30% of Central, 56.9% of East, 38.9% of South and 62.9% of West Africa, clearly indicating critical data gaps. A pairwise proportion test was performed between the regions on enzyme phenotype data. When achieving statistical significance (p < 0.05), a Cohen’s d-test was performed to determine the degree of the difference. Next, per region populations were built using SimCYP starting from the available SSA based SouthAfrican_Population FW_Custom population, supplemented with the phenotype data from literature. Simulations were performed using CYP probe substrates in all populations, and derived PK parameters (Cmax, Tmax, AUCss and CL) were plotted in bar charts. Significant differences between the African regions regarding CYP450 phenotype frequencies were shown for CYP2B6, CYP2C19 and CYP2D6. Limited regional data challenge the representation of SSA populations in these models. The scarce availability of in vivo data for SSA regions restricted the ability to fully validate the developed PBPK populations. However, observed literature data from specific SSA regions provided partial validation, indicating that SSA populations should ideally be modelled at a regional level rather than as a single entity. The findings, emerging from the initial AFB1-focused PBPK work, underscore the need for more extensive and region-specific data to enhance model accuracy and predictive value across SSA. Full article
(This article belongs to the Special Issue Mycotoxins in Food and Feeds: Human Health and Animal Nutrition)
Show Figures

Figure 1

25 pages, 4216 KB  
Article
Epoxy and Bio-Based Epoxy Glass Fiber Composites: Taguchi Design of Experiments and Future Applications
by Svetlana Risteska, Ivan Vasileski, Evgenija Gjorgjieska Angelovska and Aleksandar Pižov
J. Compos. Sci. 2025, 9(10), 513; https://doi.org/10.3390/jcs9100513 - 23 Sep 2025
Viewed by 1563
Abstract
Epoxidized soybean oil (ESO) is the oxidation product of soybean oil with hydrogen peroxide and either acetic or formic acid obtained by converting the double bonds into epoxy groups, which is non-toxic and of higher chemical reactivity. Oxidized soybean oil (ESO) has gained [...] Read more.
Epoxidized soybean oil (ESO) is the oxidation product of soybean oil with hydrogen peroxide and either acetic or formic acid obtained by converting the double bonds into epoxy groups, which is non-toxic and of higher chemical reactivity. Oxidized soybean oil (ESO) has gained significant attention as a renewable and environmentally friendly alternative to petroleum-based epoxy resins. Derived from soybean oil through epoxidation of its unsaturated fatty acids, ESO offers a bio-based platform with inherent flexibility, low toxicity, and excellent chemical resistance. When used as a reactive diluent or primary component in epoxy formulations, ESO enhances the sustainability profile of coatings, adhesives, and composite materials. This study explores the mechanical properties of ESO-based epoxy systems, with particular attention to formulation strategies, crosslinking agents, and performance trade-offs compared to conventional epoxies. The incorporation of ESO not only reduces the reliance on fossil resources but also imparts tunable thermal and mechanical properties, making it suitable for a range of industrial and eco-friendly applications. The results underscore the potential of ESO as a viable component in next-generation green materials, contributing to circular economy and low-impact manufacturing. For the application of these materials in pultrusion and FW technologies, the Taguchi method is used to determine the most influential process parameters. Full article
(This article belongs to the Special Issue Sustainable Biocomposites, 3rd Edition)
Show Figures

Figure 1

33 pages, 37528 KB  
Article
Synergistic Regulation by FoxO Signaling Pathway and Muscle Remodeling Defines the Adaptive Strategy of Largemouth Bass (Micropterus salmoides) Under Saline–Alkaline Stress
by Guoyang Liu, Di Peng, Biyuan Liu and Qiqun Cheng
Biology 2025, 14(9), 1274; https://doi.org/10.3390/biology14091274 - 16 Sep 2025
Viewed by 1044
Abstract
This study investigates the effects of saline, alkaline, and combined saline–alkaline water environments on the growth, muscle quality, gene expression, and metabolic profiles of largemouth bass (Micropterus salmoides). Juvenile fish were exposed to five water conditions for 60 days: freshwater (FW), [...] Read more.
This study investigates the effects of saline, alkaline, and combined saline–alkaline water environments on the growth, muscle quality, gene expression, and metabolic profiles of largemouth bass (Micropterus salmoides). Juvenile fish were exposed to five water conditions for 60 days: freshwater (FW), saline water (SW, 10 ppt), alkaline water (AW, 15 mmol/L), and two saline–alkaline combinations (SAW-1: 4 ppt + 10 mmol/L; SAW-2: 6 ppt + 15 mmol/L). While growth rate was similar across groups, SAW-2 caused a significant decrease in survival rate and induced notable alterations in muscle texture and fiber structure. Transcriptomic analyses revealed group-specific enrichment of stress-responsive pathways. The FoxO signaling pathway acts as a central regulator of muscle maintenance and energy reallocation. The solute carrier gene slc38a4 and glula (glutamine synthetase), both closely associated with ammonia detoxification via glutamine synthesis and transport, were upregulated under saline–alkaline stress, indicating enhanced capacity for nitrogen metabolism. In addition, two key regulators of muscle remodeling, loc119898415 and tbx18, were significantly upregulated, suggesting a potential chromatin–transcription program underlying compensatory myogenesis and muscle fiber adaptation in response to environmental challenges. Metabolomic profiling showed an accumulation of osmoprotectants (betaine, taurine) in SW and SAW-2 groups, suggesting enhanced stress resistance. Multiomics integration further indicated coordinated regulation between lipid metabolism and insulin signaling, potentially mediated by the FoxO pathway. These results offer practical guidance for improving largemouth bass aquaculture under inland saline–alkaline conditions. Full article
Show Figures

Figure 1

16 pages, 3556 KB  
Article
Optimization of Microbial Consortium Formulation for Oily Food Waste Composting Using Mixture Design Methodology
by Yun Zhang, Yujun Shen, Jingtao Ding, Haibin Zhou, Hang Zhao, Hongsheng Cheng, Pengxiang Xu, Yiwei Qin and Yang Jia
Microorganisms 2025, 13(9), 2066; https://doi.org/10.3390/microorganisms13092066 - 5 Sep 2025
Viewed by 1259
Abstract
The efficient compounding of microbial agents for use in aerobic composting processes is a pressing problem that needs to be addressed. This work focused on the lack of effective oil-degrading microorganisms and the challenges in formulating microbial consortia during the composting of food [...] Read more.
The efficient compounding of microbial agents for use in aerobic composting processes is a pressing problem that needs to be addressed. This work focused on the lack of effective oil-degrading microorganisms and the challenges in formulating microbial consortia during the composting of food waste (FW). Following the isolation of three bacteria and three fungi with high oil-degrading ability, a simplex-lattice mixture design methodology was used to conduct compounding within and between groups of bacteria and fungi. Three special cubic response models were successfully developed and validated by performing an analysis of variance. From our analysis, it was demonstrated that the three models had high R2 values of 96.06%, 97.18%, and 96.27%. The global solution of the mixture optimization predicted the optimal value for a blend comprising 11.83% Agrobacterium tumefaciens, 8.10% Pseudomonas geniculata, 10.97% Luteibacter rhizovicinus, 20.9% Simplicillium cylindrosporum, 22.3% Fusarium proliferatum, and 25.9% Simplicillium lanosoniveum. Thus, these proportions were considered the optimal combination of strains for oil degradation during FW composting. Composting verification in a 60 L fermenter revealed that the composite microbial agent group had a 31.3% higher oil degradation efficiency than the control group. This work provides valuable insights for the compounding of microbial agents and the resource utilization of rural FW. Full article
(This article belongs to the Section Environmental Microbiology)
Show Figures

Figure 1

20 pages, 678 KB  
Article
Feasibility and Preliminary Efficacy of Wearable Focal Vibration Therapy on Gait and Mobility in People with Multiple Sclerosis: A Pilot Study
by Hongwu Wang, Yun Chan Shin, Nicole J. Tester and Torge Rempe
Bioengineering 2025, 12(9), 932; https://doi.org/10.3390/bioengineering12090932 - 29 Aug 2025
Cited by 1 | Viewed by 1714
Abstract
Multiple sclerosis (MS) is a chronic disease of the central nervous system that significantly impairs gait and mobility, contributing to a high risk of falls, reduced participation in daily activities, and diminished quality of life. Despite existing interventions such as exercise programs and [...] Read more.
Multiple sclerosis (MS) is a chronic disease of the central nervous system that significantly impairs gait and mobility, contributing to a high risk of falls, reduced participation in daily activities, and diminished quality of life. Despite existing interventions such as exercise programs and pharmacological treatments, challenges such as fatigue, pain, and limited accessibility underscore the need for alternative therapies. Focal vibration therapy (FVT) has shown promise in improving gait, reducing spasticity, and enhancing mobility in people with MS (PwMS). However, further research is required to evaluate its long-term feasibility and optimize its parameters. This study examined the feasibility and preliminary efficacy of a home-based four-week wearable FVT device on gait and explored how FVT parameters impact gait and mobility outcomes. In this pilot double-blind randomized controlled trial, 22 PwMS were randomized into control and vibration groups (four FVT groups with varying vibration intensities/durations). Participants wore Myovolt® vibrators on distal quadricep muscles near the rectus femoris insertion (approximately 2 cm from the medial edge of the patella), gastrocnemius/soleus, and tibialis anterior muscles (10 min/muscle, 3 days/week, 4 weeks). Feasibility was evaluated via adherence and satisfaction (QUEST 2.0, interviews). Gait (3D motion analysis) and mobility (T25FW) were assessed at baseline and post-intervention. Data were analyzed using descriptive/inferential statistics and thematic analysis. Of 22 participants, 17 completed post-intervention (16 intervention, 1 control). Wearable FVT showed promising feasibility, with high satisfaction despite minor adjustability issues. Intervention groups improved gait speed (p = 0.014), stride length (p = 0.004), and ankle angle (p = 0.043), but T25FW was unchanged (p > 0.05). High-intensity FVT enhanced knee/hip moments. This study’s results support the feasibility of wearable FVT for home-based management of mobility symptoms in MS with high participant satisfaction and acceptance. Notable gains in gait parameters suggest FVT’s potential to enhance neuromuscular control and proprioception but may be insufficient to lead to mobility improvements. Subgroup analyses highlighted the impact of vibration intensity and duration on knee joint mechanics, emphasizing the need for personalized dosing strategies. Challenges included participant retention in the control group and burdensome biomechanical assessments, which will be addressed in future studies through improved sham devices and a larger sample size. Full article
(This article belongs to the Special Issue Biomechanics and Motion Analysis)
Show Figures

Graphical abstract

Back to TopTop