Synergistic Regulation by FoxO Signaling Pathway and Muscle Remodeling Defines the Adaptive Strategy of Largemouth Bass (Micropterus salmoides) Under Saline–Alkaline Stress
Simple Summary
Abstract
1. Introduction
2. Materials and Methods
2.1. Fish Collection and Daily Management
2.2. Acute Exposure to Salinity and Alkalinity
2.3. Long-Term Salinity and Alkalinity Stress Test
2.4. Sample Collection
- (a)
- Placed into 2 mL centrifuge tubes and promptly transferred to a 4 °C refrigerator for storage (used for muscle textural properties).
- (b)
- Fixed in 30% formaldehyde solution for 12 h (used for histology).
- (c)
- Placed into 2 mL centrifuge tubes and promptly transferred to a −80 °C freezer for storage (used for transcriptome and metabolome).
2.5. Growth Performance
2.6. Muscle Textural Properties and Sections
2.6.1. Texture Analyzer Conditions
2.6.2. Histology Preparation
2.7. Analysis of Transcriptome
2.7.1. RNA Extraction and Library Construction
2.7.2. Quality Control and Read Mapping
2.7.3. Identification of Differentially Expressed Genes (DEGs)
2.7.4. GO Enrichment and KEGG Pathway Enrichment
2.7.5. qRT-PCR Validation
2.8. Analysis of Metabolome
2.8.1. Metabolomic Sample Preparation and Instrumental Analysis
2.8.2. Data Processing and Quality Control
2.8.3. Identification of Differential Metabolites (DEMs)
2.8.4. Functional Annotation and KEGG Pathway Enrichment
2.9. Transcriptomic and Metabolomic Co-Analysis
2.10. Statistical Analysis
3. Results
3.1. Acute Exposure to Salinity and Alkalinity
3.2. Long-Term Salinity and Alkalinity Stress Test
3.3. Muscle Textural Properties and Sections
3.4. Analysis of Transcriptome
3.4.1. Transcriptome Sequencing Overview
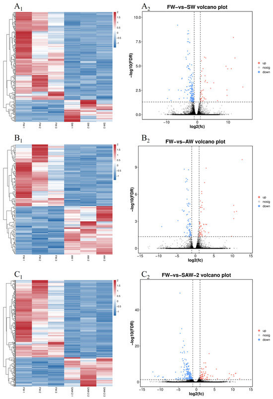
3.4.2. DEG Analysis
3.4.3. qRT-PCR Validation
3.5. Analysis of Metabolome
3.5.1. PCA and OPLS-DA Analysis
3.5.2. DEM Analysis
3.6. Transcriptomic and Metabolomic Co-Analysis
4. Discussion
4.1. Growth Performance, Osmoregulation, and Ammonia Metabolism
4.2. Molecular Regulation of Muscle Remodeling
4.3. Regulation of FoxO Signaling Pathway in Muscle Osmoadaptation
4.4. Energy Metabolism and Membrane Remodeling
5. Conclusions
Author Contributions
Funding
Institutional Review Board Statement
Data Availability Statement
Acknowledgments
Conflicts of Interest
References
- Shen, Y. Social Participation and Potential Exploitation of Comprehensive Utilisation of Saline and Alkaline Land in China. Adv. Econ. Manag. Political Sci. 2025, 133, 61–68. [Google Scholar] [CrossRef]
- FAO. Global Assessment of Salt-Affected Soils; FAO: Rome, Italy, 2021. [Google Scholar]
- Wilkie, M.P.; Wood, C. The adaptations of fish to extremely alkaline environments. Comp. Biochem. Physiol. B 1996, 113, 665–673. [Google Scholar] [CrossRef]
- Cao, X.; Sun, B.M.; Chen, H.; Zhou, J.M.; Song, X.; Liu, X.; Deng, X.; Li, X.; Zhao, Y.; Zhang, J.B.; et al. Approaches and Research Progresses of Marginal Land Productivity Expansion and Ecological Benefit Improvement in China. Bull. Chin. Acad. Sci. 2021, 36, 336–348. [Google Scholar] [CrossRef]
- Dong, S.L.; Li, L. Pond Aquaculture in Waterlogged Salt-Alkali Land. Aquac. Ecol. 2023, 403–424. [Google Scholar] [CrossRef]
- Liu, S.Y.; Duan, D.X.; Gu, H.L.; Zhang, J.L. Using Integrated Fish Farming to Reclaim Low-Lying, Saline-Alkali Land Along the Yellow River in China. In Integrated Fish Farming; Taylor & Francis: Abingdon, UK, 2020; pp. 359–368. [Google Scholar] [CrossRef]
- Maina, J. A study of the morphology of the gills of an extreme alkalinity and hyperosmotic adapted teleost Oreochromis Alcalicus Grahami (boulenger) Part. Emphas. Ultrastruct. Chloride Cells Their Modif. Water Dilution. Anat. Embryol. 2004, 181, 83–98. [Google Scholar] [CrossRef]
- Yao, Z.; Guo, W.; Lai, Q.; Shi, J.; Zhou, K.; Qi, H.; Lin, T.; Li, Z.; Wang, H. Gymnocypris przewalskii decreases cytosolic carbonic anhydrase expression to compensate for respiratory alkalosis and osmoregulation in the saline-alkaline lake Qinghai. J. Comp. Physiol. B 2015, 186, 83–95. [Google Scholar] [CrossRef]
- Tong, C.; Li, M. Convergent genomic signatures of adaptation to an extreme environment in cyprinoid fishes. bioRxiv 2022. [Google Scholar] [CrossRef]
- Shen, L.; Hao, Z.; Zhou, K.; Lai, Q.; Wang, H.; Yao, Z.; Lin, T. Tolerability studies of Carassius Auratus Gibelio Salin. Carbonate Alkalinity. Mar. Fish. 2014, 36, 445–452. [Google Scholar]
- Song, L.; Zhao, Y.; Song, Y.; Zhao, L.; Ma, C.; Zhao, J. Effects of saline-alkaline water on growth performance, nutritional processing, and immunity in Nile tilapia (Oreochromis Niloticus). Aquaculture 2021, 544, 737036. [Google Scholar] [CrossRef]
- Link, K.; Shved, N.; Serrano, N.; Akgül, G.; Caelers, A.; Faass, O.; Mouttet, F.; Raabe, O.; D’cotta, H.; Baroiller, J.; et al. Effects of seawater and freshwater challenges on the Gh/Igf system in the saline-tolerant blackchin tilapia (Sarotherodon melanotheron). Front. Endocrinol. 2022, 13, 976488. [Google Scholar] [CrossRef]
- Sardella, B.; Brauner, C. The effect of elevated salinity on ’California’ Mozambique tilapia (Oreochromis mossambicus × O. urolepis hornorum) metabolism. Comp. Biochem. Physiol. Toxicol. Pharmacol. CBP 2008, 148, 430–436. [Google Scholar] [CrossRef] [PubMed]
- Liu, Y.; Tian, J.; Song, H.; Zhu, T.; Lei, C.; Du, J.; Li, S. Osmoregulation and Physiological Response of Largemouth Bass (Micropterus Salmoides) Juvenile to Different Salinity Stresses. Int. J. Mol. Sci. 2025, 26, 3847. [Google Scholar] [CrossRef] [PubMed]
- Hirano, T.; Morisawa, M.; Ando, M.; Utida, S. Adaptive Changes in Ion and Water Transport Mechanism in the Eel Intestine; Springer: Dordrecht, The Netherlands, 1976; pp. 301–337. [Google Scholar] [CrossRef]
- Baltzegar, D.A.; Reading, B.; Douros, J.D.; Borski, R. Role for leptin in promoting glucose mobilization during acute hyperosmotic stress in teleost fishes. J. Endocrinol. 2013, 220, 61–72. [Google Scholar] [CrossRef] [PubMed]
- Hoffmann, L.; Brauers, G.; Gehrmann, T.; Häussinger, D.; Mayatepek, E.; Schliess, F.; Schwahn, B.C. Osmotic regulation of hepatic betaine metabolism. Am. J. Physiol.-Gastrointest. Liver Physiol. 2013, 304, G835–G846. [Google Scholar] [CrossRef] [PubMed]
- Velselvi, R.; Dasgupta, S.; Varghese, T.; Sahu, N.P.; Tripathi, G.; Panmei, H.; Singha, K.; Krishna, G. Taurine and/or inorganic potassium as dietary osmolyte counter the stress and enhance the growth of GIFT reared in ion imbalanced low saline water. Food Chem. Mol. Sci. 2021, 4, 100058. [Google Scholar] [CrossRef]
- Liu, J.X.; Guo, H.; Zhu, K.; suo Liu, B.; Zhang, N.; Zhang, D. Effects of exogenous taurine supplementation on the growth, antioxidant capacity, intestine immunity, and resistance against Streptococcus agalactiae in juvenile golden pompano (Trachinotus Ovatus) Fed A Low-Fishmeal Diet. Front. Immunol. 2022, 13, 1036821. [Google Scholar] [CrossRef]
- Matoba, S.; Nakamuta, S.; Miura, K.; Hirose, M.; Shiura, H.; Kohda, T.; Nakamuta, N.; Ogura, A. Paternal knockout of Slc38a4/SNAT4 causes placental hypoplasia associated with intrauterine growth restriction in mice. Proc. Natl. Acad. Sci. USA 2019, 116, 21047–21053. [Google Scholar] [CrossRef]
- Su, H.; Ma, D.; Zhu, H.; Liu, Z.; Gao, F. Transcriptomic response to three osmotic stresses in gills of hybrid tilapia (Oreochromis mossambicus Female × O. urolepis hornorum Male). BMC Genom. 2020, 21, 110. [Google Scholar] [CrossRef]
- Zhang, X.; Shen, Z.; Qi, T.; Xi, R.; Liang, X.; Li, L.; Tang, R.; Li, D. Slight Increases in Salinity Improve Muscle Quality of Grass Carp (Ctenopharyngodon idellus). Fishes 2021, 6, 7. [Google Scholar] [CrossRef]
- Korkmaz, K. The Effect of Sodium Bicarbonate Injection on the Physico-Chemical Quality of Post-Harvest Trout. Foods 2023, 12, 2437. [Google Scholar] [CrossRef]
- Ganassi, M.; Badodi, S.; Wanders, K.; Zammit, P.; Hughes, S. Myogenin is an essential regulator of adult myofibre growth and muscle stem cell homeostasis. eLife 2020, 9, 1–23. [Google Scholar] [CrossRef] [PubMed]
- Torres-Velarde, J.; Llera-Herrera, R.; García-Gasca, T.; García-Gasca, A. Mechanisms of stress-related muscle atrophy in fish: An ex vivo approach. Mech. Dev. 2018, 154, 162–169. [Google Scholar] [CrossRef] [PubMed]
- Zhu, X.; Hu, J.; Zhang, J.; Liu, J.; Bao, L.; Pan, Y.; Cheng, J.H.; Chu, W. Effect of short-term fasting and glucocorticoids on KLF15 expression and branched-chain amino acids metabolism in Chinese perch. Aquac. Rep. 2021, 19, 100617. [Google Scholar] [CrossRef]
- Zhang, Y.; Iratni, R.; Erdjument-Bromage, H.; Tempst, P.; Reinberg, D. Histone Deacetylases and SAP18, a Novel Polypeptide, Are Components of a Human Sin3 Complex. Cell 1997, 89, 357–364. [Google Scholar] [CrossRef]
- Mitra, S.; Sharma, P.; Kaur, S.; Khursheed, M.; Gupta, S.; Ahuja, R.; Kurup, A.J.; Chaudhary, M.; Ramachandran, R. Histone Deacetylase-Mediated Müller Glia Reprogramming through Her4.1-Lin28a Axis Is Essential for Retina Regeneration in Zebrafish. iScience 2018, 7, 68–84. [Google Scholar] [CrossRef]
- Wang, F.; Zhao, H.; Yin, L.; Tang, Y.; Wang, X.; Zhao, Q.; Wang, T.; Huang, C. Transcription Factor TBX18 Reprograms Vascular Smooth Muscle Cells of Ascending Aorta to Pacemaker-Like Cells. DNA Cell Biol. 2019, 38, 1470–1479. [Google Scholar] [CrossRef]
- Bolt, C.C.; Negi, S.; Guimarães-Camboa, N.; Zhang, H.; Troy, J.M.; Lu, X.; Kispert, A.; Evans, S.; Stubbs, L. Tbx18 Regulates the Differentiation of Periductal Smooth Muscle Stroma and the Maintenance of Epithelial Integrity in the Prostate. PLoS ONE 2016, 11, e0157283. [Google Scholar] [CrossRef]
- Perera, S.; Mankoo, B.; Gautel, M. Developmental regulation of MURF E3 ubiquitin ligases in skeletal muscle. J. Muscle Res. Cell Motil. 2012, 33, 107–122. [Google Scholar] [CrossRef]
- Seiliez, I.; Panserat, S.; Skiba-Cassy, S.; Polakof, S. Effect of acute and chronic insulin administrations on major factors involved in the control of muscle protein turnover in rainbow trout (Oncorhynchus mykiss). Gen. Comp. Endocrinol. 2011, 172 3, 363–370. [Google Scholar] [CrossRef]
- Fitzgibbon, R. Insights into the Therapeutic Potential of Salt Inducible Kinase 1: A Novel Mechanism of Metabolic Control. Ph.D. Thesis, University of Texas Medical Branch, Galveston, TX, USA, 2017. [Google Scholar]
- Huang, H.; Tindall, D.J. Dynamic FoxO transcription factors. J. Cell Sci. 2007, 120, 2479–2487. [Google Scholar] [CrossRef]
- Su, H.; Ma, D.; Fan, J.; Zhong, Z.; Li, Y.; Zhu, H. Metabolism response mechanism in the gill of Oreochromis Mossambicus Salin. Alkalinity Saline-Alkalinity Stress. Ecotoxicol. Environ. Saf. 2023, 251, 114523. [Google Scholar] [CrossRef]
- Diaz, M.; Vraskou, Y.; Gutierrez, J.; Planas, J. Expression of rainbow trout glucose transporters GLUT1 and GLUT4 during in vitro muscle cell differentiation and regulation by insulin and IGF-I. Am. J. Physiol. Regul. Integr. Comp. Physiol. 2009, 296, R794–R800. [Google Scholar] [CrossRef][Green Version]
- Diaz, M.; Antonescu, C.; Capilla, E.; Klip, A.; Planas, J. Fish glucose transporter (GLUT)-4 differs from rat GLUT4 in its traffic characteristics but can translocate to the cell surface in response to insulin in skeletal muscle cells. Endocrinology 2007, 148, 5248–5257. [Google Scholar] [CrossRef]
- Ye, G.; Zhang, W.; Dong, X.; Tan, B.; Zhang, S. Effects of acute hyperglycaemia stress on indices of glucose metabolism and glucose transporter genes expression in cobia (Rachycentron Canadum). Aquac. Res. 2020, 51, 584–594. [Google Scholar] [CrossRef]
- Ma, J.; Zhang, X.; Song, Y.; Qin, Y.; Tan, Y.; Zheng, L.; Cheng, B.Q.; Xi, X. D609 inhibition of phosphatidylcholine-specific phospholipase C attenuates prolonged insulin stimulation-mediated GLUT4 downregulation in 3T3-L1 adipocytes. J. Physiol. Biochem. 2022, 78, 355–363. [Google Scholar] [CrossRef] [PubMed]
- Gao, C.; Sun, P.; Cai, X.; Ma, L.; Zhu, Y.; Cao, M.; Li, C. Growth arrest and DNA damage-inducible 45 ab gene targeted by miR-20b-5p executes the inflammation and apoptosis by regulating MAPK and NF-kB pathways in black rockfish. Aquaculture 2023, 580, 740324. [Google Scholar] [CrossRef]
- Li, J.; Zhang, Z.; Kong, A.; Lai, W.F.; Xu, W.; Cao, X.; Zhao, M.; Li, J.; Shentu, J.; Guo, X.; et al. Dietary l-carnitine regulates liver lipid metabolism via simultaneously activating fatty acid β-oxidation and suppressing endoplasmic reticulum stress in large yellow croaker fed with high-fat diets. Br. J. Nutr. 2022, 129, 29–40. [Google Scholar] [CrossRef] [PubMed]
- Crockett, E.; Sidell, B. Substrate selectivities differ for hepatic mitochondrial and peroxisomal beta-oxidation in an Antarctic fish, Notothenia gibberifrons. Biochem. J. 1993, 289 Pt 2, 427–433. [Google Scholar] [CrossRef]
- Henderson, R.; Sargent, J. Chain-length specificities of mitochondrial and peroxisomal beta-oxidation of fatty acids in livers of rainbow trout (Salmo gairdneri). Comp. Biochem. Physiol. B Comp. Biochem. 1985, 82 1, 79–85. [Google Scholar] [CrossRef]
- Garcia-Villafranca, J.; Castro, J. Effects of 5-iodotubercidin on hepatic fatty acid metabolism mediated by the inhibition of acetyl-CoA carboxylase. Biochem. Pharmacol. 2002, 63 11, 1997–2000. [Google Scholar] [CrossRef]
- Zhang, X.; Jia, D.; Liu, H.; Zhu, N.; Zhang, W.; Feng, J.; Yin, J.Y.; Hao, B.; Cui, D.; Deng, Y.; et al. Identification of 5-Iodotubercidin as a Genotoxic Drug with Anti-Cancer Potential. PLoS ONE 2013, 8, e62527. [Google Scholar] [CrossRef]
- Karmakar, S.; Gupta, P.S.; Bhattacharya, S.; Sarkar, A.; Rahaman, A.; Mandal, D.; Bhattacharjee, S. Vitamin B12 alleviates malathion-induced toxicity in zebra fish by regulating cytochrome P450 and PgP expressions. Toxicol. Mech. Methods 2022, 33, 364–377. [Google Scholar] [CrossRef]
- Wodtke, E. Temperature adaptation of biological membranes. The effects of acclimation temperature on the unsaturation of the main neutral and charged phospholipids in mitochondrial membranes of the carp (Cyprinus carpio L.). Biochim. Biophys. Acta 1981, 640, 698–709. [Google Scholar] [CrossRef] [PubMed]
- Martin, N.; Kraffe, E.; Grand, F.L.; Marty, Y.; Bureau, D.; Guderley, H. Dietary fatty acid composition and the homeostatic regulation of mitochondrial phospholipid classes in red muscle of rainbow trout (Oncorhynchus mykiss). J. Exp. Zool. Part A Ecol. Genet. Physiol. 2015, 323 1, 60–71. [Google Scholar] [CrossRef] [PubMed]
- Almaida-Pagan, P.; de Costa, J.; Mendiola, P.; Tocher, D. Age-related changes in mitochondrial membrane composition of rainbow trout (Oncorhynchus mykiss) heart and brain. Comp. Biochem. Physiol. Part B Biochem. Mol. Biol. 2012, 163, 129–137. [Google Scholar] [CrossRef] [PubMed]
- Su, H.; Li, Y.; Ma, D.; Fan, J.; Zhong, Z.; Zhu, H. Metabolism responses in the intestine of Oreochromis mossambicus exposed to salinity, alkalinity and salt-alkalinity stress using LC-MS/MS-based metabolomics. Comp. Biochem. Physiology. Part D Genom. Proteom. 2022, 45, 101044. [Google Scholar] [CrossRef]
- Wiegers, T.N.; Kültz, D. Effects of Hyperosmotic Stress on Cellular Proteome and Phenotype of Tilapia (Oreochromis mossambicus) OmB Cells. FASEB J. 2016, 30, 760.30. [Google Scholar] [CrossRef]
- Mihalik, S.; Michaliszyn, S.F.; de las Heras, J.; Bacha, F.; Lee, S.; Chace, D.; Dejesus, V.; Vockley, J.; Arslanian, S. Metabolomic Profiling of Fatty Acid and Amino Acid Metabolism in Youth With Obesity and Type 2 Diabetes. Diabetes Care 2012, 35, 605–611. [Google Scholar] [CrossRef]
- Guo, S.; Dunn, S.L.; White, M. The reciprocal stability of FOXO1 and IRS2 creates a regulatory circuit that controls insulin signaling. Mol. Endocrinol. 2006, 20, 3389–3399. [Google Scholar] [CrossRef]
- Hishida, R.; Ishiguro, K.; Yamanaka, T.; Toyokuni, S.; Matsui, H. Homozygous slc25a20 Zebrafish Mutant Reveal. Insights Carnitine-Acylcarnitine Translocase Defic. Pathog. Mol. Genet. Metab. Rep. 2024, 41, 101165. [Google Scholar] [CrossRef]























| Gene | Gene ID | Primer | Primer Sequence (5’-3’) | Size (bp) |
|---|---|---|---|---|
| slc1a5 | ncbi_119883450 | slc1a5-F | GCGGGTGAAGAGGATAGTGC | 233 |
| slc1a5-R | CCAGGGGCTTTAGGGTCAAT | |||
| slc38a4 | ncbi_119918555 | slc38a4-F | CTGGACACGCCACTTCGCT | 202 |
| slc38a4-R | GTCGTGCCCGAATTTTCTGA | |||
| slc25a25a | ncbi_119892260 | slc25a25a-F | TCAGCCTTTAGCTGCTTTACG | 165 |
| slc25a25a-R | GGTGTTTTCGTGCCCATC | |||
| slc25a33 | ncbi_119905602 | slc25a33-F | GGGTTGTAGTGAGGATGGG | 95 |
| slc25a33-R | AGACTGTTCTGGTGAGTGG | |||
| mlycd | ncbi_119894455 | mlycd-F | TGCTACTGGGGCTTTTGCGT | 184 |
| mlycd-R | TCTTGTTGCTGATGGGTTGAA | |||
| rai14 | ncbi_119914322 | rai14-F | ACAGGTTCGCCGGTGAACAA | 211 |
| rai14-R | GCTTCTGACTGGGCTTTCCT | |||
| gapdh | ncbi_119897949 | gapdh-F | GCAGAAACCCGGCAAATA | 236 |
| gapdh-R | TCAGGTCCAGACACACGGT |
| Group | Hardness (N) | Adhesiveness (N·m) | Stringiness Length (mm) | Cohesiveness | Springiness (mm) | Gumminess (N) | Chewiness (mJ) |
|---|---|---|---|---|---|---|---|
| FW | 12.83 ± | 0.07 ± 0.04 | 0.97 ± 0.00 | 0.25 ± 0.06 | 0.42 ± | 3.38 ± | 1.45 ± 1.11 |
| SW | 18.58 ± | 0.05 ± 0.01 | 0.95 ± 0.01 | 0.25 ± 0.06 | 0.25 ± | 2.45 ± | 1.21 ± 0.49 |
| AW | 13.55 ± | 0.08 ± 0.03 | 0.93 ± 0.01 | 0.28 ± 0.05 | 0.37 ± | 4.03 ± | 1.35 ± 0.55 |
| SAW-1 | 16.08 ± | 0.08 ± 0.02 | 0.95 ± 0.03 | 0.23 ± 0.05 | 0.36 ± | 3.68 ± | 1.48 ± 0.83 |
| SAW-2 | 19.85 ± | 0.08 ± 0.02 | 0.95 ± 0.01 | 0.28 ± 0.05 | 0.43 ± | 5.20 ± | 2.30 ± 0.77 |
| Sample | Clean Reads | Mapped Reads (%) | GC Content (%) |
|---|---|---|---|
| FW-1 | 39,904,406 | 0.05 | 50.62 |
| FW-2 | 35,962,314 | 0.05 | 50.71 |
| FW-3 | 38,064,170 | 0.05 | 51.13 |
| SW-1 | 43,923,728 | 0.09 | 51.14 |
| SW-2 | 39,627,764 | 0.05 | 50.69 |
| SW-3 | 42,404,904 | 0.09 | 51.19 |
| AW-1 | 43,857,806 | 0.08 | 50.73 |
| AW-2 | 37,661,316 | 0.05 | 50.87 |
| AW-3 | 43,386,644 | 0.04 | 50.58 |
| SAW-1-1 | 40,304,858 | 0.06 | 50.85 |
| SAW-1-2 | 42,623,044 | 0.06 | 50.94 |
| SAW-1-3 | 40,122,084 | 0.05 | 50.92 |
| SAW-2-1 | 41,362,832 | 0.07 | 51.08 |
| SAW-2-2 | 40,841,490 | 0.05 | 50.92 |
| SAW-2-3 | 42,512,590 | 0.07 | 51.33 |
| Group | DEGs | GO Enrichment | |||||
|---|---|---|---|---|---|---|---|
| Total | Up | Down | Total | Biology Process | Cell Component | Molecular Function | |
| FW-vs.-SW | 210 | 42 | 168 | 671 | 552 | 27 | 92 |
| FW-vs.-AW | 123 | 54 | 69 | 505 | 373 | 54 | 78 |
| FW-vs.-SAW-2 | 309 | 85 | 224 | 855 | 677 | 44 | 134 |
| Group | Total | Up | Down |
|---|---|---|---|
| FW-vs.-SW | 91 | 42 | 49 |
| FW-vs.-AW | 24 | 13 | 11 |
| FW-vs.-SAW-2 | 36 | 13 | 23 |
Disclaimer/Publisher’s Note: The statements, opinions and data contained in all publications are solely those of the individual author(s) and contributor(s) and not of MDPI and/or the editor(s). MDPI and/or the editor(s) disclaim responsibility for any injury to people or property resulting from any ideas, methods, instructions or products referred to in the content. |
© 2025 by the authors. Licensee MDPI, Basel, Switzerland. This article is an open access article distributed under the terms and conditions of the Creative Commons Attribution (CC BY) license (https://creativecommons.org/licenses/by/4.0/).
Share and Cite
Liu, G.; Peng, D.; Liu, B.; Cheng, Q. Synergistic Regulation by FoxO Signaling Pathway and Muscle Remodeling Defines the Adaptive Strategy of Largemouth Bass (Micropterus salmoides) Under Saline–Alkaline Stress. Biology 2025, 14, 1274. https://doi.org/10.3390/biology14091274
Liu G, Peng D, Liu B, Cheng Q. Synergistic Regulation by FoxO Signaling Pathway and Muscle Remodeling Defines the Adaptive Strategy of Largemouth Bass (Micropterus salmoides) Under Saline–Alkaline Stress. Biology. 2025; 14(9):1274. https://doi.org/10.3390/biology14091274
Chicago/Turabian StyleLiu, Guoyang, Di Peng, Biyuan Liu, and Qiqun Cheng. 2025. "Synergistic Regulation by FoxO Signaling Pathway and Muscle Remodeling Defines the Adaptive Strategy of Largemouth Bass (Micropterus salmoides) Under Saline–Alkaline Stress" Biology 14, no. 9: 1274. https://doi.org/10.3390/biology14091274
APA StyleLiu, G., Peng, D., Liu, B., & Cheng, Q. (2025). Synergistic Regulation by FoxO Signaling Pathway and Muscle Remodeling Defines the Adaptive Strategy of Largemouth Bass (Micropterus salmoides) Under Saline–Alkaline Stress. Biology, 14(9), 1274. https://doi.org/10.3390/biology14091274
