Sign in to use this feature.

Years

Between: -

Subjects

remove_circle_outline
remove_circle_outline
remove_circle_outline
remove_circle_outline
remove_circle_outline
remove_circle_outline
remove_circle_outline
remove_circle_outline
remove_circle_outline

Journals

Article Types

Countries / Regions

remove_circle_outline
remove_circle_outline
remove_circle_outline
remove_circle_outline

Search Results (167)

Search Parameters:
Keywords = EV load profile

Order results
Result details
Results per page
Select all
Export citation of selected articles as:
31 pages, 4560 KB  
Article
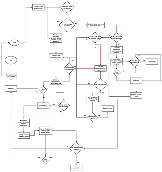
Cost-Optimized Energy Management for Urban Multi-Story Residential Buildings with Community Energy Sharing and Flexible EV Charging
by Nishadi Weerasinghe Mudiyanselage, Asma Aziz, Bassam Al-Hanahi and Iftekhar Ahmad
Sustainability 2025, 17(21), 9717; https://doi.org/10.3390/su17219717 - 31 Oct 2025
Viewed by 186
Abstract
Multi-story residential buildings present distinct challenges for demand-side management due to shared infrastructure, diverse occupant behaviors, and complex load profiles. Although demand-side management strategies are well established in industrial sectors, their application in high-density residential communities remains limited. This study proposes a cost-optimized [...] Read more.
Multi-story residential buildings present distinct challenges for demand-side management due to shared infrastructure, diverse occupant behaviors, and complex load profiles. Although demand-side management strategies are well established in industrial sectors, their application in high-density residential communities remains limited. This study proposes a cost-optimized energy management framework for urban multi-story apartment buildings, integrating rooftop solar photovoltaic (PV) generation, shared battery energy storage, and flexible electric vehicle (EV) charging. A Mixed-Integer Linear Programming (MILP) model is developed to simulate 24 h energy operations across nine architecturally identical apartments equipped with the same set of smart appliances but exhibiting varied usage patterns to reflect occupant diversity. A Mixed-Integer Linear Programming (MILP) model is developed to simulate 24 h energy operations across nine architecturally identical apartments equipped with the same set of smart appliances but exhibiting varied usage patterns to reflect occupant diversity. EVs are modeled as flexible common loads under strata ownership, alongside shared facilities such as hot water systems and pool pumps. The optimization framework ensures equitable access to battery storage and prioritizes energy allocation from the most cost-effective source solar, battery, or grid on an hourly basis. Two seasonal scenarios, representing summer (February) and spring (September), are evaluated using location-specific irradiance data from Joondalup, Western Australia. The results demonstrate that flexible EV charging enhances solar utilization, mitigates peak grid demand, and supports fairness in shared energy usage. In the high-solar summer scenario, the total building energy cost was reduced to AUD 29.95/day, while in the spring scenario with lower solar availability, the cost remained moderate at AUD 31.92/day. At the apartment level, energy bills were reduced by approximately 34–38% compared to a grid-only baseline. Additionally, the system achieved solar export revenues of up to AUD 4.19/day. These findings underscore the techno-economic effectiveness of the proposed optimization framework in enabling cost-efficient, low-carbon, and grid-friendly energy management in multi-residential urban settings. Full article
(This article belongs to the Section Green Building)
Show Figures

Figure 1

34 pages, 10051 KB  
Article
Optimized Planning Framework for Radial Distribution Network Considering AC and DC EV Chargers, Uncertain Solar PVDG, and DSTATCOM Using HHO
by Ramesh Bonela, Sasmita Tripathy, Sriparna Roy Ghatak, Sarat Chandra Swain, Fernando Lopes and Parimal Acharjee
Energies 2025, 18(21), 5728; https://doi.org/10.3390/en18215728 - 30 Oct 2025
Viewed by 257
Abstract
This study aims to provide an efficient framework for the coordinated integration of AC and DC chargers, intermittent solar Photovoltaic (PV) Distributed Generation (DG) units, and a Distribution Static Compensator (DSTATCOM) across residential, commercial, and industrial zones of a Radial Distribution Network (RDN) [...] Read more.
This study aims to provide an efficient framework for the coordinated integration of AC and DC chargers, intermittent solar Photovoltaic (PV) Distributed Generation (DG) units, and a Distribution Static Compensator (DSTATCOM) across residential, commercial, and industrial zones of a Radial Distribution Network (RDN) considering the benefits of various stakeholders: Electric Vehicle (EV) charging station owners, EV owners, and distribution network operators. The model uses a multi-zone planning method and healthy-bus strategy to allocate Electric Vehicle Charging Stations (EVCSs), Photovoltaic Distributed Generation (PVDG) units, and DSTATCOMs. The proposed framework optimally determines the numbers of EVCSs, PVDG units, and DSTATCOMs using Harris Hawk Optimization, considering the maximization of techno-economic benefits while satisfying all the security constraints. Further, to showcase the benefits from the perspective of EV owners, an EV waiting-time evaluation is performed. The simulation results show that integrating EVCSs (with both AC and DC chargers) with solar PVDG units and DSTATCOMs in the existing RDN improves the voltage profile, reduces power losses, and enhances cost-effectiveness compared to the system with only EVCSs. Furthermore, the zonal division ensures that charging infrastructure is distributed across the network increasing accessibility to the EV users. It is also observed that combining AC and DC chargers across the network provides overall benefits in terms of voltage profile, line loss, and waiting time as compared to a system with only AC or DC chargers. The proposed framework improves EV owners’ access and reduces waiting time, while supporting distribution network operators through enhanced grid stability and efficient integration of EV loads, PV generation, and DSTATCOM. Full article
Show Figures

Figure 1

20 pages, 3045 KB  
Article
Analyzing the Influence of Load Current on the Thermal RC Network Response of Melting-Type Fuses Used in Battery Electric Vehicles
by Oliver Makan and Kai-Peter Birke
Energies 2025, 18(21), 5583; https://doi.org/10.3390/en18215583 - 23 Oct 2025
Viewed by 329
Abstract
High-voltage fuses are critical safety components in electric vehicle (EV) battery systems, yet their thermal behavior under charging currents remains insufficiently characterized. This study develops and validates a physics-based thermal resistor-capacitor (RC) network model of a high-voltage melting fuse, accounting for copper elements, [...] Read more.
High-voltage fuses are critical safety components in electric vehicle (EV) battery systems, yet their thermal behavior under charging currents remains insufficiently characterized. This study develops and validates a physics-based thermal resistor-capacitor (RC) network model of a high-voltage melting fuse, accounting for copper elements, quartz sand filling, and polyester casing. Experimental accelerated life tests and current step load profiles were performed in a climate chamber at 70 °C, with temperature measurements at the fuse terminals. The RC model was constructed using material properties and geometry-derived parameters, including three copper element sections, one quartz sand node, and one case node. A discretized state–space formulation was implemented to simulate the transient thermal behavior. The results reveal distinct dynamic and stationary characteristics, with thermal time constants varying strongly between fuse sections. Comparisons with experimental data demonstrate that the proposed model captures both rise time and steady-state behavior, with deviations attributable to contact resistances and parasitic effects. The findings highlight that charging currents in practical profiles typically remain below 50% of fuse current ratings, leaving optimization potential for higher permissible currents, faster charging, and reduced downtime while maintaining safety. The outcome of this model is highly relevant for lifetime prediction models. Full article
(This article belongs to the Collection "Electric Vehicles" Section: Review Papers)
Show Figures

Figure 1

18 pages, 2568 KB  
Article
Transmission Network Expansion Planning Method Based on Feasible Region Description of Virtual Power Plant
by Li Guo, Guiyuan Xue, Zheng Xu, Wenjuan Niu, Chenyu Wang, Jiacheng Li, Huixiang Li and Xun Dou
World Electr. Veh. J. 2025, 16(11), 590; https://doi.org/10.3390/wevj16110590 - 23 Oct 2025
Viewed by 349
Abstract
In response to China’s “Dual Carbon” goals, this paper proposes a Transmission Network Expansion Planning (TNEP) model that explicitly incorporates the operational flexibility of Virtual Power Plants (VPPs). Unlike conventional approaches that focus mainly on transmission investment, the proposed method accounts for the [...] Read more.
In response to China’s “Dual Carbon” goals, this paper proposes a Transmission Network Expansion Planning (TNEP) model that explicitly incorporates the operational flexibility of Virtual Power Plants (VPPs). Unlike conventional approaches that focus mainly on transmission investment, the proposed method accounts for the aggregated dispatchable capability of VPPs, providing a more accurate representation of distributed resources. The VPP aggregation model is characterized by the inclusion of electric vehicles, which act not only as load-side demand but also as flexible energy storage units through vehicle-to-grid interaction. By coordinating EV charging/discharging with photovoltaics, wind generation, and other distributed resources, the VPP significantly enhances system flexibility and provides essential support for grid operation. The vertex search method is employed to delineate the boundary of the VPP’s dispatchable feasible region, from which an equivalent model is established to capture its charging, discharging, and energy storage characteristics. This model is then integrated into the TNEP framework, which minimizes the comprehensive cost, including annualized line investment and the operational costs of both the VPP and the power grid. The resulting non-convex optimization problem is solved using the Quantum Particle Swarm Optimization (QPSO) algorithm. A case study based on the Garver-6 bus and Garver-18 bus systems demonstrates the effectiveness of the approach. The results show that, compared with traditional planning methods, strategically located VPPs can save up to 6.65% in investment costs. This VPP-integrated TNEP scheme enhances system flexibility, improves economic efficiency, and strengthens operational security by smoothing load profiles and optimizing power flows, thereby offering a more reliable and sustainable planning solution. Full article
Show Figures

Figure 1

29 pages, 3318 KB  
Review
A Grid-Interfaced DC Microgrid-Enabled Charging Infrastructure for Empowering Smart Sustainable Cities and Its Impacts on the Electrical Network: An Inclusive Review
by Nandini K. Krishnamurthy, Jayalakshmi Narayana Sabhahit, Vinay Kumar Jadoun, Anubhav Kumar Pandey, Vidya S. Rao and Amit Saraswat
Smart Cities 2025, 8(5), 176; https://doi.org/10.3390/smartcities8050176 - 19 Oct 2025
Viewed by 653
Abstract
Global warming and the energy crisis are two significant challenges in the world. The prime sources of greenhouse gas emissions are the transportation and power generation sectors because they rely on fossil fuels. To overcome these problems, the world needs to adopt electric [...] Read more.
Global warming and the energy crisis are two significant challenges in the world. The prime sources of greenhouse gas emissions are the transportation and power generation sectors because they rely on fossil fuels. To overcome these problems, the world needs to adopt electric vehicles (EVs) and renewable energy sources (RESs) as sustainable solutions. The rapid evolution of electric mobility is largely driven by the development of EV charging infrastructures (EVCIs), which provide the essential support for large-scale EV adoption. As the number of CIs grows, the utility grid faces more challenges, such as power quality issues, power demand, voltage instability, etc. These issues affect the grid performance, along with the battery lifecycle of the EVs and the charging system. A charging infrastructure integrated with the RES-based microgrid (MG) is an effective way to moderate the problem. Also, these methods are about reframing how smart sustainable cities generate, distribute, and consume energy. MG-based CI operates on-grid and off-grid based on the charging demand and trades electricity with the utility grid when required. This paper presents state-of-the-art transportation electrification, MG classification, and various energy sources in the DC MG. The grid-integrated DC MG, international standards for EV integration with the grid, impacts of CI on the electrical network, and potential methods to curtail the negative impact of EVs on the utility grid are explored comprehensively. The negative impact of EV load on the voltage profile and power loss of the IEEE 33 bus system is analysed in three diverse cases. This paper also provides directions for further research on grid-integrated DC MG-based charging infrastructure. Full article
Show Figures

Figure 1

28 pages, 2729 KB  
Review
Extracellular Vesicle-Associated miRNAs in Cornea Health and Disease: Diagnostic Potential and Therapeutic Implications
by Nagendra Verma, Swati Arora, Anurag Kumar Singh and Amrendra Kumar
Targets 2025, 3(4), 32; https://doi.org/10.3390/targets3040032 - 17 Oct 2025
Cited by 1 | Viewed by 578
Abstract
Extracellular Vesicle-associated microRNAs (EV-miRNAs) are emerging as pivotal regulators of corneal health and disease, holding exceptional promise for transforming both diagnostics and therapeutics. These vesicles carry distinct miRNA signatures in biofluids such as tears, offering a powerful, non-invasive approach for early detection, risk [...] Read more.
Extracellular Vesicle-associated microRNAs (EV-miRNAs) are emerging as pivotal regulators of corneal health and disease, holding exceptional promise for transforming both diagnostics and therapeutics. These vesicles carry distinct miRNA signatures in biofluids such as tears, offering a powerful, non-invasive approach for early detection, risk stratification, and dynamic monitoring of corneal disorders. In addition, EV-miRNAs act as key mediators of critical biological processes, including inflammation, fibrosis, and tissue repair. Consequently, they represent attractive therapeutic targets; for example, engineered EVs loaded with miRNA mimics or inhibitors can precisely modulate these pathways to promote regeneration and suppress disease progression. Yet, despite this considerable promise, the translation of EV-miRNA research into clinical practice remains constrained by several challenges. Topmost among these are the lack of standardized EV isolation methods, variability in miRNA quantification, and the pressing need for regulatory frameworks tailored to the complexity of these biological therapeutics. Addressing these barriers is essential to ensure reproducibility, scalability, and safety in clinical applications. Accordingly, this review synthesizes current knowledge on EV-miRNA profiles in corneal diseases, critically evaluates their diagnostic and therapeutic potential, and highlights strategies to overcome existing technical and regulatory limitations. Ultimately, the successful integration of EV-miRNA-based approaches into personalized medicine frameworks could revolutionize the management of corneal diseases and substantially improve patient outcomes. Full article
Show Figures

Graphical abstract

26 pages, 2493 KB  
Review
Dendritic Cell-Derived Exosomes: Next Generation of Cancer Immunotherapy
by Rajib Dhar, Swarup Sonar, Asmit Das, Nur Aliaa Sorfina Tajul Akmal, Ainil Hawa Jasni, Vinod RMT Balasubramaniam, Kumaran Narayanan and Vetriselvan Subramaniyan
Biomedicines 2025, 13(10), 2497; https://doi.org/10.3390/biomedicines13102497 - 14 Oct 2025
Viewed by 1295
Abstract
Dendritic cells (DCs) are the most highlighted cell population for cancer immunotherapy development. Currently, DC-derived exosomes show promising anti-cancer activity. Exosomes are a subpopulation of extracellular vesicles (EVs) and originate from endosomes. It transports dynamic molecular cargos such as DNA, RNA, protein, and [...] Read more.
Dendritic cells (DCs) are the most highlighted cell population for cancer immunotherapy development. Currently, DC-derived exosomes show promising anti-cancer activity. Exosomes are a subpopulation of extracellular vesicles (EVs) and originate from endosomes. It transports dynamic molecular cargos such as DNA, RNA, protein, and lipid. This cellular cargo exchange reprograms the recipient cell naturally. In cancer research, DC-derived exosomes (DEXs) are used as a therapeutic tool. There are some approaches followed in the application of DEX in cancer as a therapeutic tool. DEX-based drug delivery, tumor antigen-loaded DEX, and modified DEX are applicable approaches in cancer therapy. DEXs are biocompatible, nontoxic, and have ability-specific targeting. On the other hand, this method faces some challenges, such as large-scale production, isolation, and heterogeneity. A multidisciplinary approach (advanced nanotechnology, multi-omics, and single-exosome profiling) comes up with a solution to this issue. This review provides a comprehensive overview of the DEX approach, tracing its developmental journey and therapeutic application in cancer immunotherapy. It examines key findings from clinical trials and outlines the challenges and future research directions in this field, ultimately underscoring the potential of DC-derived exosomes as a research-backed, cell-free solution for the next generation of cancer immunotherapies. Full article
Show Figures

Graphical abstract

21 pages, 5727 KB  
Article
Multi-Objective Energy Management System in Smart Homes with Inverter-Based Air Conditioner Considering Costs, Peak-Average Ratio, and Battery Discharging Cycles of ESS and EV
by Moslem Dehghani, Seyyed Mohammad Bornapour, Felipe Ruiz and Jose Rodriguez
Energies 2025, 18(19), 5298; https://doi.org/10.3390/en18195298 - 7 Oct 2025
Viewed by 469
Abstract
The smart home contributions in energy management systems can help the microgrid operator overcome technical problems and ensure economically viable operation by flattening the load profile. The purpose of this paper is to propose a smart home energy management system (SHEMS) that enables [...] Read more.
The smart home contributions in energy management systems can help the microgrid operator overcome technical problems and ensure economically viable operation by flattening the load profile. The purpose of this paper is to propose a smart home energy management system (SHEMS) that enables smart homes to monitor, store, and manage energy efficiently. SHEMS relies heavily on energy storage systems (ESSs) and electric vehicles (EVs), which enable smart homes to be more flexible and enhance the reliability and efficiency of renewable energy sources. It is vital to study the optimal operation of batteries in SHEMS; hence, a multi-objective optimization approach for SHEMS and demand response programs is proposed to simultaneously reduce the daily bills, the peak-to-average ratio, and the number of battery discharging cycles of ESSs and EVs. An inverter-based air conditioner, photovoltaic system, ESS, and EV, shiftable and non-shiftable equipment are considered in the suggested smart home. In addition, the amount of energy purchased and sold throughout the day is taken into account in the suggested mathematical formulation based on the real-time market pricing. The suggested multi-objective problem is solved by an improved gray wolf optimizer, and various weather conditions, including rainy, sunny, and cloudy days, are also analyzed. Additionally, simulations indicate that the proposed method achieves optimal results, with three objectives shown on the Pareto front of the optimal solutions. Full article
(This article belongs to the Topic Smart Energy Systems, 2nd Edition)
Show Figures

Figure 1

18 pages, 3750 KB  
Article
Optimal Guidance Mechanism for EV Charging Behavior and Its Impact Assessment on Distribution Network Hosting Capacity
by Xin Yang, Fan Zhou, Ran Xu, Yalin Zhong, Jingjing Yu and Hejun Yang
Processes 2025, 13(10), 3107; https://doi.org/10.3390/pr13103107 - 28 Sep 2025
Viewed by 365
Abstract
With the rapid growth in the penetration of Electric Vehicles (EVs), their large-scale uncoordinated charging behavior presents significant challenges to the hosting capacity of traditional distribution networks (DNs). The novelty of this paper lies in its methodology, which integrates a Markov Chain Monte [...] Read more.
With the rapid growth in the penetration of Electric Vehicles (EVs), their large-scale uncoordinated charging behavior presents significant challenges to the hosting capacity of traditional distribution networks (DNs). The novelty of this paper lies in its methodology, which integrates a Markov Chain Monte Carlo (MCMC) method for realistic load profiling with a bi-level optimization framework for Time-of-Use (TOU) pricing, whose effectiveness is then rigorously evaluated through an Optimal Power Flow (OPF)-based assessment of the grid’s hosting capacity. First, to compensate for the limitations of historical data, the MCMC method is employed to simulate the uncoordinated charging process of a large-scale EV fleet. Second, the bi-level optimization model is constructed to formulate a globally optimal TOU tariff that maximizes charging cost savings for EV users. At the same time, its lower-level simulates the optimal economic response of the EV user population. Finally, the change in the minimum daily hosting capacity is calculated based on the OPF. Case study simulations for IEEE 33-bus and IEEE 69-bus systems demonstrate that the proposed model effectively shifts charging loads to off-peak hours, achieving stable user cost savings of 20.95%. More importantly, the findings reveal substantial security benefits from this economic strategy, validated across diverse network topologies. In the 33-bus system, the minimum daily capacity enhancement ranged from 174.63% for the most vulnerable node to 2.44% for the strongest node. In the 69-bus system, vulnerable nodes still achieved a significant 78.62% improvement. This finding highlights the limitations of purely economic assessments and underscores the necessity of the proposed integrated framework for achieving precise, location-dependent security planning. Full article
(This article belongs to the Section Energy Systems)
Show Figures

Figure 1

26 pages, 1938 KB  
Article
A Demand Factor Analysis for Electric Vehicle Charging Infrastructure
by Vyacheslav Voronin, Fedor Nepsha and Pavel Ilyushin
World Electr. Veh. J. 2025, 16(9), 537; https://doi.org/10.3390/wevj16090537 - 21 Sep 2025
Viewed by 833
Abstract
This paper investigates the factors influencing the power consumption of electric vehicle (EV) charging infrastructure and develops a methodology for determining the design electrical loads of EV charging stations (EVCSs). A comprehensive review of existing research on demand factor (DF) calculations for EVCSs [...] Read more.
This paper investigates the factors influencing the power consumption of electric vehicle (EV) charging infrastructure and develops a methodology for determining the design electrical loads of EV charging stations (EVCSs). A comprehensive review of existing research on demand factor (DF) calculations for EVCSs is presented, highlighting discrepancies in current approaches and identifying key influencing factors. To address these gaps, a simulation model was developed in Python 3.11.9, generating minute-by-minute power consumption profiles based on EVCS parameters, EV fleet characteristics, and charging behavior patterns. In contrast with state-of-the-art methods that often provide limited reference values or scenario-specific analyses, this study quantifies the influence of key factors and demonstrates that the average number of daily charging sessions, EVCS power rating, and the number of charging ports are the most significant determinants of DF. For instance, increasing the number of sessions from 0.5 to 4 per day raises DF by 2.4 times, while higher EVCS power ratings reduce DF by 32–56%. This study proposes a practical generalized algorithm for calculating DF homogeneous and heterogeneous EVCS groups. The proposed model demonstrates superior accuracy (MAPE = 6.01%, R2 = 0.987) compared with existing SOTA approaches, which, when applied to our dataset, yielded significantly higher errors (MAPE of 50.36–67.72%). The derived expressions enable efficient planning of distribution networks, minimizing overestimation of design loads and associated infrastructure costs. This work contributes to the field by quantifying the impact of behavioral and technical factors on EVCS power consumption, offering a robust tool for grid planners and policymakers to optimize EV charging infrastructure deployment. Full article
Show Figures

Graphical abstract

26 pages, 4054 KB  
Article
Multi-Time-Scale Demand Response Optimization in Active Distribution Networks Using Double Deep Q-Networks
by Wei Niu, Jifeng Li, Zongle Ma, Wenliang Yin and Liang Feng
Energies 2025, 18(18), 4795; https://doi.org/10.3390/en18184795 - 9 Sep 2025
Viewed by 642
Abstract
This paper presents a deep reinforcement learning-based demand response (DR) optimization framework for active distribution networks under uncertainty and user heterogeneity. The proposed model utilizes a Double Deep Q-Network (Double DQN) to learn adaptive, multi-period DR strategies across residential, commercial, and electric vehicle [...] Read more.
This paper presents a deep reinforcement learning-based demand response (DR) optimization framework for active distribution networks under uncertainty and user heterogeneity. The proposed model utilizes a Double Deep Q-Network (Double DQN) to learn adaptive, multi-period DR strategies across residential, commercial, and electric vehicle (EV) participants in a 24 h rolling horizon. By incorporating a structured state representation—including forecasted load, photovoltaic (PV) output, dynamic pricing, historical DR actions, and voltage states—the agent autonomously learns control policies that minimize total operational costs while maintaining grid feasibility and voltage stability. The physical system is modeled via detailed constraints, including power flow balance, voltage magnitude bounds, PV curtailment caps, deferrable load recovery windows, and user-specific availability envelopes. A case study based on a modified IEEE 33-bus distribution network with embedded PV and DR nodes demonstrates the framework’s effectiveness. Simulation results show that the proposed method achieves significant cost savings (up to 35% over baseline), enhances PV absorption, reduces load variance by 42%, and maintains voltage profiles within safe operational thresholds. Training curves confirm smooth Q-value convergence and stable policy performance, while spatiotemporal visualizations reveal interpretable DR behavior aligned with both economic and physical system constraints. This work contributes a scalable, model-free approach for intelligent DR coordination in smart grids, integrating learning-based control with physical grid realism. The modular design allows for future extension to multi-agent systems, storage coordination, and market-integrated DR scheduling. The results position Double DQN as a promising architecture for operational decision-making in AI-enabled distribution networks. Full article
Show Figures

Figure 1

29 pages, 1531 KB  
Article
Dynamic Tariff Adjustment for Electric Vehicle Charging in Renewable-Rich Smart Grids: A Multi-Factor Optimization Approach to Load Balancing and Cost Efficiency
by Dawei Wang, Xi Chen, Xiulan Liu, Yongda Li, Zhengguo Piao and Haoxuan Li
Energies 2025, 18(16), 4283; https://doi.org/10.3390/en18164283 - 12 Aug 2025
Cited by 1 | Viewed by 1121
Abstract
The widespread deployment of electric vehicles (EVs) has introduced substantial challenges to electricity pricing, grid stability, and renewable energy integration. This paper proposes a real-time pricing optimization framework for large-scale EV charging networks incorporating renewable intermittency, demand elasticity, and infrastructure constraints within a [...] Read more.
The widespread deployment of electric vehicles (EVs) has introduced substantial challenges to electricity pricing, grid stability, and renewable energy integration. This paper proposes a real-time pricing optimization framework for large-scale EV charging networks incorporating renewable intermittency, demand elasticity, and infrastructure constraints within a high-dimensional optimization model. The core objective is to dynamically determine spatiotemporal electricity prices that simultaneously reduce system peak load, improve renewable energy utilization, and minimize user charging costs. A rigorous mathematical formulation is developed integrating over 40 system-level constraints, including power balance, transmission capacity, renewable curtailment, carbon targets, voltage regulation, demand-side flexibility, social participation, and cyber resilience. Real-time electricity prices are treated as dynamic decision variables influenced by charging station utilization, elasticity response curves, and the marginal cost of renewable and grid-supplied electricity. The problem is solved over 96 time intervals using a hybrid solution approach, with benchmark comparisons against mixed-integer programming (MILP) and deep reinforcement learning (DRL)-based baselines. A comprehensive case study is conducted on a 500-station EV charging network serving 10,000 vehicles integrated with a modified IEEE 118-bus grid model and 800 MW of variable renewable energy. Historical charging data with ±12% stochastic demand variation and real-world solar and wind profiles are used to simulate realistic operational conditions. Results demonstrate that the proposed framework achieves a 23.4% average peak load reduction per station, a 17.9% improvement in renewable energy utilization, and user cost savings of up to 30% compared to baseline flat-rate pricing. Utilization imbalances across the network are reduced, with congestion mitigation observed at over 90% of high-traffic stations. The real-time pricing model successfully aligns low-price windows with high-renewable periods and off-peak hours, achieving time-synchronized load shifting and system-wide flexibility. Visual analytics including high-resolution 3D surface plots and disaggregated bar charts reveal structured patterns in demand–price interactions, confirming the model’s ability to generate smooth, non-disruptive pricing trajectories. The results underscore the viability of advanced optimization-based pricing strategies for scalable, clean, and responsive EV charging infrastructure management in renewable-rich grid environments. Full article
Show Figures

Figure 1

31 pages, 2741 KB  
Article
Power Flow Simulation and Thermal Performance Analysis of Electric Vehicles Under Standard Driving Cycles
by Jafar Masri, Mohammad Ismail and Abdulrahman Obaid
Energies 2025, 18(14), 3737; https://doi.org/10.3390/en18143737 - 15 Jul 2025
Viewed by 1601
Abstract
This paper presents a simulation framework for evaluating power flow, energy efficiency, thermal behavior, and energy consumption in electric vehicles (EVs) under standardized driving conditions. A detailed Simulink model is developed, integrating a lithium-ion battery, inverter, permanent magnet synchronous motor (PMSM), gearbox, and [...] Read more.
This paper presents a simulation framework for evaluating power flow, energy efficiency, thermal behavior, and energy consumption in electric vehicles (EVs) under standardized driving conditions. A detailed Simulink model is developed, integrating a lithium-ion battery, inverter, permanent magnet synchronous motor (PMSM), gearbox, and a field-oriented control strategy with PI-based speed and current regulation. The framework is applied to four standard driving cycles—UDDS, HWFET, WLTP, and NEDC—to assess system performance under varied load conditions. The UDDS cycle imposes the highest thermal loads, with temperature rises of 76.5 °C (motor) and 52.0 °C (inverter). The HWFET cycle yields the highest energy efficiency, with PMSM efficiency reaching 92% and minimal SOC depletion (15%) due to its steady-speed profile. The WLTP cycle shows wide power fluctuations (−30–19.3 kW), and a motor temperature rise of 73.6 °C. The NEDC results indicate a thermal increase of 75.1 °C. Model results show good agreement with published benchmarks, with deviations generally below 5%, validating the framework’s accuracy. These findings underscore the importance of cycle-sensitive analysis in optimizing energy use and thermal management in EV powertrain design. Full article
Show Figures

Figure 1

30 pages, 6991 KB  
Article
A Hybrid EV Charging Approach Based on MILP and a Genetic Algorithm
by Syed Abdullah Al Nahid and Junjian Qi
Energies 2025, 18(14), 3656; https://doi.org/10.3390/en18143656 - 10 Jul 2025
Cited by 2 | Viewed by 984
Abstract
Uncoordinated electric vehicle (EV) charging can significantly complicate power system operations. In this paper, we develop a hybrid EV charging method that seamlessly integrates centralized EV charging and distributed control schemes to address EV energy demand challenges. The proposed method includes (1) a [...] Read more.
Uncoordinated electric vehicle (EV) charging can significantly complicate power system operations. In this paper, we develop a hybrid EV charging method that seamlessly integrates centralized EV charging and distributed control schemes to address EV energy demand challenges. The proposed method includes (1) a centralized day-ahead optimal scheduling mechanism and EV shifting process based on mixed-integer linear programming (MILP) and (2) a distributed control strategy based on a genetic algorithm (GA) that dynamically adjusts the charging rate in real-time grid scenarios. The MILP minimizes energy imbalance at overloaded slots by reallocating EVs based on supply–demand mismatch. By combining full and minimum charging strategies with MILP-based shifting, the method significantly reduces network stress due to EV charging. The centralized model schedules time slots using valley-filling and EV-specific constraints, and the local GA-based distributed control adjusts charging currents based on minimum energy, system availability, waiting time, and a priority index (PI). This PI enables user prioritization in both the EV shifting process and power allocation decisions. The method is validated using demand data on a radial feeder with residential and commercial load profiles. Simulation results demonstrate that the proposed hybrid EV charging framework significantly improves grid-level efficiency and user satisfaction. Compared to the baseline without EV integration, the average-to-peak demand ratio is improved from 61% to 74% at Station-A, from 64% to 80% at Station-B, and from 51% to 63% at Station-C, highlighting enhanced load balancing. The framework also ensures that all EVs receive energy above their minimum needs, achieving user satisfaction scores of 88.0% at Stations A and B and 81.6% at Station C. This study underscores the potential of hybrid charging schemes in optimizing energy utilization while maintaining system reliability and user convenience. Full article
(This article belongs to the Section E: Electric Vehicles)
Show Figures

Figure 1

24 pages, 3447 KB  
Article
Vehicle-to-Grid Services in University Campuses: A Case Study at the University of Rome Tor Vergata
by Antonio Comi and Elsiddig Elnour
Future Transp. 2025, 5(3), 89; https://doi.org/10.3390/futuretransp5030089 - 8 Jul 2025
Viewed by 1078
Abstract
As electric vehicles (EVs) become increasingly integrated into urban mobility, the load on electrical grids increases, prompting innovative energy management strategies. This paper investigates the deployment of vehicle-to-grid (V2G) services at the University of Rome Tor Vergata, leveraging high-resolution floating car data (FCD) [...] Read more.
As electric vehicles (EVs) become increasingly integrated into urban mobility, the load on electrical grids increases, prompting innovative energy management strategies. This paper investigates the deployment of vehicle-to-grid (V2G) services at the University of Rome Tor Vergata, leveraging high-resolution floating car data (FCD) to forecast and schedule energy transfers from EVs to the grid. The methodology follows a four-step process: (1) vehicle trip detection, (2) the spatial identification of V2G in the campus, (3) a real-time scheduling algorithm for V2G services, which accommodates EV user mobility requirements and adheres to charging infrastructure constraints, and finally, (4) the predictive modelling of transferred energy using ARIMA and LSTM models. The results demonstrate that substantial energy can be fed back to the campus grid during peak hours, with predictive models, particularly LSTM, offering high accuracy in anticipating transfer volumes. The system aligns energy discharge with campus load profiles while preserving user mobility requirements. The proposed approach shows how campuses can function as microgrids, transforming idle EV capacity into dynamic, decentralised energy storage. This framework offers a scalable model for urban energy optimisation, supporting broader goals of grid resilience and sustainable development. Full article
(This article belongs to the Special Issue Innovation in Last-Mile and Long-Distance Transportation)
Show Figures

Figure 1

Back to TopTop