Sign in to use this feature.

Years

Between: -

Subjects

remove_circle_outline
remove_circle_outline
remove_circle_outline
remove_circle_outline
remove_circle_outline
remove_circle_outline

Journals

Article Types

Countries / Regions

Search Results (138)

Search Parameters:
Keywords = 1-methyl-4-phenyl-1,2,3,6tetrahydropyridine

Order results
Result details
Results per page
Select all
Export citation of selected articles as:
16 pages, 3410 KB  
Article
Systematic Evaluation of a Mouse Model of Aging-Associated Parkinson’s Disease Induced with MPTP and D-Galactose
by Tongzheng Liu, Xiaoyu Liu, Qiuyue Chen, Jinfeng Ren, Zifa Li, Xiao Qiu, Xinyu Wang, Lidan Wu, Minghui Hu, Dan Chen, Hao Zhang and Xiwen Geng
Biology 2026, 15(2), 169; https://doi.org/10.3390/biology15020169 (registering DOI) - 17 Jan 2026
Abstract
Parkinson’s disease (PD) is a common neurodegenerative disorder characterized by motor dysfunction and non-motor symptoms, including cognitive decline. Animal models that replicate PD’s clinical features are essential for therapeutic research. The widely used subacute 1-methyl-4-phenyl-1,2,3,6tetrahydropyridine (MPTP)-induced mouse model effectively mimics motor deficits but [...] Read more.
Parkinson’s disease (PD) is a common neurodegenerative disorder characterized by motor dysfunction and non-motor symptoms, including cognitive decline. Animal models that replicate PD’s clinical features are essential for therapeutic research. The widely used subacute 1-methyl-4-phenyl-1,2,3,6tetrahydropyridine (MPTP)-induced mouse model effectively mimics motor deficits but fails to fully represent aging-related non-motor symptoms. In this study, we established an aging-associated PD mouse model by combining MPTP with D-galactose treatment. Compared to mice treated with MPTP alone, MPTP + D-galactose-treated mice exhibited typical motor impairments alongside cognitive deficits in the Morris water maze and Y-maze tests. D-galactose alone induced cognitive impairment without motor dysfunction. Pathological analysis showed that the MPTP + D-galactose treatment caused tyrosine hydroxylase-positive neuron loss similar to MPTP, while D-galactose did not damage these neurons. Additionally, Micro-CT revealed bone loss in both the MPTP + D-galactose and D-galactose groups. This model recapitulates both the motor and aging-related non-motor symptoms of PD, including cognitive impairment and bone loss, providing a more comprehensive tool for studying PD pathogenesis and evaluating potential therapies. Full article
(This article belongs to the Special Issue Animal Models of Neurodegenerative Diseases)
Show Figures

Figure 1

18 pages, 3332 KB  
Article
Calpain-2 Regulates Kinesin and Dynein Dysfunction in Neurotoxin-Induced Motoneuron Injury
by Vandana Zaman, Camille Green, Kayce Sitgreaves, Amy Gathings, Kelsey P. Drasites, Noah Coleman, Jessica Huell, Townsend McDonald, Narendra L. Banik and Azizul Haque
Brain Sci. 2026, 16(1), 92; https://doi.org/10.3390/brainsci16010092 - 16 Jan 2026
Abstract
Background/Objectives: Neurodegenerative diseases are driven by multiple interconnected pathological mechanisms involving both intrinsic and extrinsic molecular and cellular processes. Efficient bidirectional intracellular transport is essential for neuronal survival and function, enabling the movement of organelles, proteins, and vesicles between the neuronal soma and [...] Read more.
Background/Objectives: Neurodegenerative diseases are driven by multiple interconnected pathological mechanisms involving both intrinsic and extrinsic molecular and cellular processes. Efficient bidirectional intracellular transport is essential for neuronal survival and function, enabling the movement of organelles, proteins, and vesicles between the neuronal soma and distal compartments. This process is primarily mediated by kinesin-dependent anterograde transport and dynein-dependent retrograde transport. Disruption of either motor protein compromises endosome–lysosome recycling, leading to cellular dysfunction and neurodegeneration. However, the mechanisms underlying motor protein impairment in Parkinson’s disease (PD) remain incompletely understood. Methods: We investigated the involvement of kinesin and dynein in intracellular transport dysfunction using both in vitro and in vivo models of PD. Cultured neuronal cells were exposed to MPP+ (1-methyl-4-phenylpyridinium) to model PD-associated neurotoxicity, and motor protein function, vesicular trafficking, and endosomal recycling were assessed. In parallel, an MPTP (1-methyl-4-phenyl-1,2,3,6-tetrahydropyridine)-induced mouse model of PD was used to evaluate dynein-positive fiber density in the spinal cord. The role of calpain-2 was examined by co-treatment with the selective calpain-2 inhibitor zLLYCH2F in both experimental systems. Results: MPP+ exposure disrupted kinesin- and dynein-mediated transport in neuronal cytoplasm, resulting in impaired vesicular trafficking and defective endosome–lysosome recycling. These alterations led to abnormal accumulation of vesicles in both perinuclear regions and at the cell periphery. Pharmacological inhibition of calpain-2 with zLLYCH2F restored motor protein function and normalized vesicle distribution in MPP+-treated cells. Consistent with in vitro findings, MPTP-treated mice exhibited a significant reduction in dynein-positive fiber density within the spinal cord, which was prevented by co-treatment with zLLYCH2F. Conclusions: Our findings demonstrate that calpain-2 activation contributes to kinesin and dynein dysfunction following MPP+/MPTP exposure, leading to impaired intracellular transport and vesicle recycling in PD models. Inhibition of calpain-2 preserves motor protein function, maintains cytoskeletal integrity, and supports normal intracellular trafficking. These results identify calpain-2 as a critical regulator of motor protein stability and suggest that targeting calpain-2 may represent a promising therapeutic strategy for mitigating intracellular transport defects in Parkinson’s disease. Full article
Show Figures

Figure 1

20 pages, 8317 KB  
Article
Oral Administration of Astrocyte-Targeted Natural Antioxidants Suppress NOX4-Driven Neuroinflammation and Restore Hippocampal Neurogenesis in MPTP-Induced Parkinson’s Disease Mouse Model
by Miri Jo, Chae-Young Kim, Kayoung Ko, Seohee Choi, Jinhye Kim, Kyuhee Park, Isaac Jinwon Yi, Sang-Seop Nahm, Kiyoung Kim, Woosuk Kim and Sun-Shin Yi
Nutrients 2026, 18(1), 55; https://doi.org/10.3390/nu18010055 - 23 Dec 2025
Viewed by 537
Abstract
Background/Objectives: Astrocytic redox-inflammatory signaling has been implicated in Parkinson’s disease (PD) pathology and may constrain hippocampal neurogenesis. We previously identified an astrocytic NOX4–MPO–OPN axis associated with impaired neurogenic capacity. Here, we tested whether a saffron-derived antioxidant (SDA; Crocus sativus extract) and Passiflora [...] Read more.
Background/Objectives: Astrocytic redox-inflammatory signaling has been implicated in Parkinson’s disease (PD) pathology and may constrain hippocampal neurogenesis. We previously identified an astrocytic NOX4–MPO–OPN axis associated with impaired neurogenic capacity. Here, we tested whether a saffron-derived antioxidant (SDA; Crocus sativus extract) and Passiflora incarnata L. extract (PI) modulate this pathway in an MPTP-induced PD mouse model. Methods: Male C57BL/6J mice were randomized to Sham, MPTP, and treatment groups (n = 9/group for behavior; n = 4–5/group for histology/immunoblotting). SDA or PI (50 mg/kg/day, oral, 5 weeks) was administered, with resveratrol as a positive control. Behavioral, histological, and molecular analyses were performed by investigators blinded to group allocation where feasible. Results: SDA and PI were associated with reduced NOX4/MPO/OPN signals, mainly in GFAP-positive astrocytes, along with recovery of neurogenesis markers (Ki67, DCX, BrdU/NeuN) and synaptic markers (PSD95, synaptophysin), and improved motor performance. Mitochondrial and oxidative injury markers (TIM23, TOM20, OXPHOS subunits; 4-HNE) and apoptotic markers (Bax, cleaved caspase-3, Bcl-2) also shifted toward Sham levels. Given previous reports of Passiflora extracts’ sedative effects, we note that metabolic measures (body weight, food intake, and water intake) were similar across groups; however, specific tests for sedation or arousal were not conducted. Conclusions: These findings offer preclinical evidence that SDA and PI modulate redox-inflammatory and mitochondrial stress signatures and are associated with neurogenic, synaptic, and behavioral improvements in an acute MPTP model. Further validation in chronic/genetic PD models and pharmacokinetic/brain exposure studies will be necessary to confirm their translational potential. Full article
Show Figures

Figure 1

25 pages, 2707 KB  
Review
Role of Reactive Astrocytes and Microglia: Wnt/β-Catenin Signaling in Neuroprotection and Repair in Parkinson’s Disease
by Margherita Grasso, Chiara Mascali and Francesca L’Episcopo
Int. J. Mol. Sci. 2025, 26(24), 11880; https://doi.org/10.3390/ijms262411880 - 9 Dec 2025
Viewed by 756
Abstract
Parkinson’s disease (PD) is a neurodegenerative pathology defined by specific, distinctive signs, primarily the progressive loss of dopaminergic neurons (DAergic) in the substantia nigra pars compacta (SNpc), associated with gliosis phenomena. The mechanisms that trigger the degeneration of DAergic neurons are not yet [...] Read more.
Parkinson’s disease (PD) is a neurodegenerative pathology defined by specific, distinctive signs, primarily the progressive loss of dopaminergic neurons (DAergic) in the substantia nigra pars compacta (SNpc), associated with gliosis phenomena. The mechanisms that trigger the degeneration of DAergic neurons are not yet fully elucidated, although it is recognized that the interaction between genetic and environmental factors acts as a critical modulator of neuronal vulnerability. Strong evidence points to glial reactivity as a central element in PD pathophysiology; however, it remains a controversial topic whether this activation has a protective effect or, on the contrary, whether it contributes to exacerbating DAergic neuronal loss. The use of MPTP (1-methyl-4-phenyl-1,2,3,6-tetrahydropyridine)—a neurotoxic substance—represented a turning point in Parkinson’s research, allowing the clarification of various molecular mechanisms of the disease. The primary aim of this review is to explore the current state of knowledge regarding the role of astrocytes in the processes of DAergic neurodegeneration, neuroprotection, and neurorepair. We focused on the relationship between astrocytic origin factors and neurogenic signals that mediate MPTP-induced plasticity in DAergic neurons of the nigrostriatal system. The contribution of reactive astrocytes in promoting DAergic neurogenesis starting from Neural Stem/Progenitor Cells (NPCs) present in the adult midbrain is also analyzed. Among the mediators released by astrocytes, we have previously identified the Wnt/β-catenin signaling pathway as a fundamental element capable of positively influencing neuroplasticity and dopaminergic neuronal repair induced by the toxic MPTP. In conclusion, deciphering the intrinsic plasticity of nigrostriatal DAergic neurons and signals that facilitate communication between astrocytes and NPCs is crucial for the identification of potential therapeutic targets aimed at stimulating neuronal repair. Full article
Show Figures

Figure 1

17 pages, 2307 KB  
Article
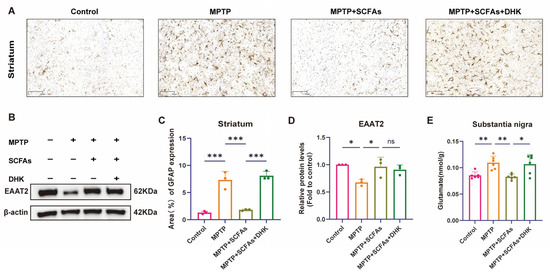
Short-Chain Fatty Acids Enhance EAAT2-Mediated Glutamate Clearance and Alleviate Oxidative Stress in an MPTP Mouse Model of Parkinson’s Disease
by Weiqi Li, Jiali Li, Lulu Liu, Wenzhe Hu, Lei Wu, Songtao Ding, Bin Yu, Lin Jiang and Handeng Liu
Antioxidants 2025, 14(12), 1429; https://doi.org/10.3390/antiox14121429 - 27 Nov 2025
Viewed by 640
Abstract
Parkinson’s disease (PD) is a progressive neurodegenerative disorder characterized by dopaminergic neuron loss, motor deficits, and oxidative stress. Emerging evidence suggests that short-chain fatty acids (SCFAs), microbial metabolites derived from gut fermentation, exert neuroprotective effects, but the underlying mechanisms remain incompletely understood. In [...] Read more.
Parkinson’s disease (PD) is a progressive neurodegenerative disorder characterized by dopaminergic neuron loss, motor deficits, and oxidative stress. Emerging evidence suggests that short-chain fatty acids (SCFAs), microbial metabolites derived from gut fermentation, exert neuroprotective effects, but the underlying mechanisms remain incompletely understood. In this study, we investigated the role of SCFAs in modulating astrocytic glutamate clearance and oxidative stress in a PD mouse model induced by 1-methyl-4-phenyl-1,2,3,6-tetrahydropyridine (MPTP). Behavioral tests demonstrated that SCFA treatment significantly improved locomotor activity, grip strength, and coordination, while attenuating dopaminergic neuron loss and tyrosine hydroxylase (TH) reduction in the substantia nigra and striatum. Mechanistically, SCFAs enhanced astrocytic glutamate uptake mediated by excitatory amino acid transporter 2 (EAAT2), suppressed astrocyte reactivity, and reduced neuroinflammation, as evidenced by decreased plasma interleukin-6 (IL-6), interleukin-1 beta (IL-1β), and tumor necrosis factor-alpha (TNF-α) levels. SCFAs also restored redox homeostasis by elevating glutathione, reducing malondialdehyde, preserving superoxide dismutase activity, and promoting nuclear factor-erythroid 2–related factor 2 (Nrf2) nuclear translocation with upregulation of downstream antioxidant enzymes like heme oxygenase-1 (HO-1), superoxide dismutase 1 (SOD1), and superoxide dismutase 2 (SOD2). Inhibition of EAAT2 with dihydrokainic acid (DHK) abolished the beneficial effects of SCFAs, highlighting the critical role of EAAT2 in mediating SCFA-driven neuroprotection. Collectively, our findings demonstrate that SCFAs confer neuroprotection in PD by enhancing EAAT2-dependent glutamate clearance, reducing reactive oxygen species (ROS) accumulation, and activating Nrf2-dependent antioxidant pathways, providing a mechanistic basis for SCFA-based therapeutic strategies in PD. Full article
(This article belongs to the Special Issue Oxidative Stress and Its Mitigation in Neurodegenerative Disorders)
Show Figures

Figure 1

22 pages, 2498 KB  
Article
Neuroprotective Effects of Betanin in a Mouse Model of Parkinson’s Disease: Behavioural and Neurotransmitter Pathway Insights
by Katarzyna Ziętal, Kamilla Blecharz-Klin, Ilona Joniec-Maciejak, Agnieszka Piechal, Justyna Pyrzanowska, Ewa Machaj, Dagmara Mirowska-Guzel and Ewa Widy-Tyszkiewicz
Int. J. Mol. Sci. 2025, 26(19), 9726; https://doi.org/10.3390/ijms26199726 - 6 Oct 2025
Viewed by 1040
Abstract
The study aimed to evaluate the effect of betanin—a bioactive, natural pigment found in beetroot and prickly pear—on cognitive function, motor performance, and neurotransmission in a mouse model of Parkinson’s disease (PD). Aged mice with PD-like symptoms induced by 1-methyl-4-phenyl-1,2,3,6-tetrahydropyridine (MPTP) were pretreated [...] Read more.
The study aimed to evaluate the effect of betanin—a bioactive, natural pigment found in beetroot and prickly pear—on cognitive function, motor performance, and neurotransmission in a mouse model of Parkinson’s disease (PD). Aged mice with PD-like symptoms induced by 1-methyl-4-phenyl-1,2,3,6-tetrahydropyridine (MPTP) were pretreated with betanin (50 or 100 mg/kg b.w./day) via drinking water. Behavioural tests assessed motor skills, anxiety-related behaviour, and spatial memory. Biochemical analyses of central nervous system structures were conducted using high-performance liquid chromatography (HPLC) to determine neurotransmitter levels and metabolites. Betanin improved motor and cognitive functions in MPTP-treated mice. While learning ability remained unchanged, the 50 mg/kg dose alleviated spatial memory deficits. Biochemically, betanin moderately limited dopamine depletion and significantly influenced dopamine metabolism and serotonin levels. These findings suggest that betanin, as a functional food component, may exert neuroprotective effects and support cognitive and motor function in neurodegenerative conditions such as PD. Full article
(This article belongs to the Special Issue Drug Design and Development for Neurological Diseases)
Show Figures

Graphical abstract

24 pages, 1307 KB  
Article
Bolus MPTP Injection in Aged Mice to Mimic Parkinson Disease: Effects of Low-Dose Antioxidant Treatment with Fullerene (C60) and Fullerenol (C60(OH)24)
by Tatyana Strekalova, Alisa Burova, Anna Gorlova, Kirill Chaprov, Anastasia Khizeva, Joana E. Coelho, Evgeniy Svirin, Polina Novikova, Lia Ohanyan, Johannes J. M. P. de Munter, Naira Ayvazyan, Luisa V. Lopes, Aleksei Umriukhin, Gohar Arajyan and Harry W. M. Steinbusch
Biomedicines 2025, 13(10), 2425; https://doi.org/10.3390/biomedicines13102425 - 3 Oct 2025
Cited by 2 | Viewed by 1737
Abstract
Background: Parkinson’s disease (PD) is a neurodegenerative disorder for which no curative therapies currently exist. Experimental models employing 1-methyl-4-phenyl-1,2,3,6-tetrahydropyridine (MPTP) reproduce PD features such as striatal dopaminergic dysfunction and motor deficits. Various MPTP dosing regimens are used to screen drug candidates for [...] Read more.
Background: Parkinson’s disease (PD) is a neurodegenerative disorder for which no curative therapies currently exist. Experimental models employing 1-methyl-4-phenyl-1,2,3,6-tetrahydropyridine (MPTP) reproduce PD features such as striatal dopaminergic dysfunction and motor deficits. Various MPTP dosing regimens are used to screen drug candidates for PD, but their validity is limited because of the predominant use of young male animals. Sex bias is another issue that is underrepresented in PD research, since females are more susceptible to this pathology. Here, we studied the model of bolus administration of MPTP (30 mg/kg) in aged female mice and assessed its sensitivity to the antioxidants fullerene C60 and fullerenol C60(OH)24, given that oxidative stress is a key contributor to PD. Methods: 12-month-old female C57BL/6 mice received fullerene (0.1 mg/kg/day, via diet) or fullerenol (0.15 mg/kg/day, via drinking water). On day 10, mice were injected with MPTP. We studied tremor, piloerection, and behavior in the pole test, rotarod, pole test, and open field. High-performance liquid chromatography (HPLC) was employed to study dopaminergic neurotransmission, and the expression levels of its molecular regulators and nitric oxide synthase (NOS)-related targets were investigated using RT-PCR in the striatum and cortex. Results: MPTP-challenged mice displayed profound impairment in markers of dopaminergic neurotransmission and cellular distress, and showed disrupted motor behavior and vegetative functions. Antioxidant-treated animals that received a bolus injection of MPTP demonstrated partial preservation of tremor response, dopaminergic parameters, and iNOS and nNOS gene expression, although motor performance in the pole test was only modestly improved. Fullerenol appeared more effective in decreasing MPTP-induced neurochemical changes. Conclusions: The applied MPTP model showed its validity in mimicking PD features and was sensitive to low doses of antioxidants, suggesting its usefulness for screening drugs that target oxidative and nitrosative stress. The neuroprotective effects of fullerene-based compounds suggest their potential utility in the treatment of PD. Full article
(This article belongs to the Special Issue Animal Models for Neurological Disease Research)
Show Figures

Figure 1

16 pages, 1586 KB  
Article
Intranasal 1-Methyl-4-phenyl-1,2,3,6-tetrahydropyridine (MPTP) Administration Hampered Contractile Response of Dopamine in Isolated Rat Ileum
by Ana Silva, Sofia Viana, Inês Pita, Cristina Lemos, Filipe C. Matheus, Lina Carvalho, Carlos A. Fontes Ribeiro, Rui D. Prediger, Frederico C. Pereira and Sónia Silva
Biomedicines 2025, 13(10), 2400; https://doi.org/10.3390/biomedicines13102400 - 30 Sep 2025
Viewed by 748
Abstract
Background: Gastrointestinal (GI) disturbances occur frequently in the early premotor stage of Parkinson’s disease (PD). These GI impairments are associated, at least in part, with dopaminergic dysfunction in the myenteric plexus. However, the enteric nervous system (ENS) pathophysiology underlying GI dysfunction in [...] Read more.
Background: Gastrointestinal (GI) disturbances occur frequently in the early premotor stage of Parkinson’s disease (PD). These GI impairments are associated, at least in part, with dopaminergic dysfunction in the myenteric plexus. However, the enteric nervous system (ENS) pathophysiology underlying GI dysfunction in PD has been overlooked. Objectives: The aim of this study was to evaluate the premotor GI disturbances in rats submitted to intranasal (i.n.) MPTP, a valid experimental model of the premotor stage of PD. Methods: Ileum segments from male Wistar rats (21 weeks old) were collected 12 days following the i.n. MPTP administration for functional studies. Isometric contractile concentration–response (CR) curves (cumulative) for dopamine (DA) were performed in both the presence and absence of sulpiride, a selective dopamine D2-like receptor (D2R) antagonist. Results: Functional studies showed that DA induced a concentration-dependent contractile response in the ileum, which exhibited marked contraction at lower concentrations (0.01–0.9 µM) and relaxation at higher concentrations (3–90 µM). MPTP significantly attenuated both the contraction and the ensuing relaxation. Furthermore, sulpiride significantly reduced the contractile response to DA in the control group and blocked the relaxation in the MPTP group. The MPTP-induced dysmotility occurred with preserved DA homeostasis, as shown by normal DA, TH, and D2R ileal levels in the MPTP group. However, MPTP seemed to impose a decrease in S100β and GFAP (enteroglial markers) immunostaining in the ileal myenteric plexus. Conclusions: In summary, we provide pioneering functional, neurochemical, and morphological evidence showing that rats submitted to the i.n. MPTP model exhibited premotor DA-dependent ileum motile dysfunction accompanied by enteroglial disturbance within the myenteric plexus, but with preserved DA markers. Full article
(This article belongs to the Section Molecular and Translational Medicine)
Show Figures

Figure 1

17 pages, 1610 KB  
Article
Assessment of the Behavioral and Neurochemical Characteristics in a Mice Model of the Premotor Stage of Parkinson’s Disease Induced by Chronic Administration of a Low Dose of MPTP
by Yulia A. Timoshina, Anastasia K. Pavlova, Dmitry N. Voronkov, Denis A. Abaimov, Alexander V. Latanov and Tatiana N. Fedorova
Int. J. Mol. Sci. 2025, 26(18), 8856; https://doi.org/10.3390/ijms26188856 - 11 Sep 2025
Cited by 1 | Viewed by 1848
Abstract
Parkinson’s disease is the second most common neurodegenerative movement disorder caused by the death of dopaminergic neurons in the Substantia nigra. The motor symptoms of Parkinson’s disease only become apparent in the late stages, whereas non-motor impairments often manifest earlier. Therefore, devising adequate [...] Read more.
Parkinson’s disease is the second most common neurodegenerative movement disorder caused by the death of dopaminergic neurons in the Substantia nigra. The motor symptoms of Parkinson’s disease only become apparent in the late stages, whereas non-motor impairments often manifest earlier. Therefore, devising adequate experimental models to study the pathogenesis of Parkinson’s disease is of fundamental scientific importance. In this study, we aimed to evaluate the behavioral and neurochemical characteristics in a model of the premotor stage of parkinsonism in mice induced by chronic administration of a low dose of methyl-4-phenyl-1,2,3,6-tetrahydropyridine MPTP. Administering 3 mg/kg of the toxin for 35 days does not cause motor deficits, except in fine motor skills, and results in impaired spatial learning. In addition, this stage is characterized by the depletion of striatum and prefrontal cortex dopamine, decreased tyrosine hydroxylase in striatum and Substantia nigra, increased cytochrome oxidase and superoxide dismutase expression, and microglia activation. Concluding, the presented model made it possible to identify a complex of physiological and neurochemical disorders characteristic of the early stage of Parkinsonism. Full article
(This article belongs to the Special Issue Neurodegenerative Disease: Genetic Bases and Pathogenetic Mechanism)
Show Figures

Figure 1

19 pages, 2326 KB  
Article
Therapeutic Botulinum Neurotoxin Ameliorates Motor Deficits and Anxiety, Accompanied by Dopaminergic Neuroprotection and Diminished Microglia Burden in the MPTP-Induced Mouse Model of Parkinson’s Disease
by Jerly Helan Mary Joseph, Mercy Priyadharshini Babu Deva Irakkam and Mahesh Kandasamy
Brain Sci. 2025, 15(9), 916; https://doi.org/10.3390/brainsci15090916 - 26 Aug 2025
Viewed by 1451
Abstract
Background: Parkinson’s disease (PD) is a progressive neurodegenerative disorder characterized by the degeneration of dopaminergic neurons in the substantia nigra (SN), leading to motor impairments and numerous non-motor manifestations, including anxiety. Notably, anxiety has been shown to exacerbate disease progression and hinder [...] Read more.
Background: Parkinson’s disease (PD) is a progressive neurodegenerative disorder characterized by the degeneration of dopaminergic neurons in the substantia nigra (SN), leading to motor impairments and numerous non-motor manifestations, including anxiety. Notably, anxiety has been shown to exacerbate disease progression and hinder treatment outcomes in PD. Botulinum neurotoxin (BoNT), recognized for its ability to block excessive release of acetylcholine (ACh), has been shown to provide clinical effectiveness in managing motor symptoms. BoNT appears to enhance neuroregenerative plasticity and mitigate neuroinflammation through mechanisms speculated to extend beyond its classical mode of action. Nevertheless, reports on its potential anxiolytic and neuroprotective effects in PD remain limited. Aim: This study investigated the effect of BoNT on motor and anxiety-like behaviors in a 1-methyl-4-phenyl-1,2,3,6-tetrahydropyridine (MPTP)-induced mouse model of PD. Methods: The experimental animals were assessed for behavioral changes using the open field test (OFT), rotarod, pole test, light-dark box test (LDBT), and elevated plus maze (EPM). Immunohistochemistry was employed to enumerate tyrosine hydroxylase (TH)-positive dopaminergic neurons and ionized calcium-binding adapter molecule (Iba)-1 expressing microglia in SN. Results: BoNT treatment markedly alleviated motor deficits and anxiety. Quantification of TH- and Iba-1-positive cells revealed that BoNT promotes neuroprotection and minimizes microglial burden in the SN of the PD model. Conclusions: The outcome of the study represents the anxiolytic, neuroprotective, and microglial modulatory potentials of BoNT in PD, supporting its therapeutic promise beyond the management of motor symptoms. Given its multifaceted properties, BoNT can be considered a potential therapeutic candidate for PD and other neurological disorders. Full article
(This article belongs to the Section Molecular and Cellular Neuroscience)
Show Figures

Graphical abstract

12 pages, 958 KB  
Review
Drugs and Nutrients in Epilepsy: Vitamin B6 and the Ketogenic Diet
by Shani Bahalul-Yarchi, Feigy Hartman, Karin Ben Zaken, Ibrahim O. Sawaid, Lior Segev, Samuel Mesfin, Pnina Frankel, Rahaf Ezzy and Abraham O. Samson
Nutrients 2025, 17(16), 2676; https://doi.org/10.3390/nu17162676 - 19 Aug 2025
Viewed by 2955
Abstract
Certain foods and specific drugs have been linked to epilepsy in the literature. Here, we query PubMed citations for the co-occurrence of epilepsy with foods and drugs, using a list of 217,776 molecules from the HMDB. Notably, the top associations with epilepsy include [...] Read more.
Certain foods and specific drugs have been linked to epilepsy in the literature. Here, we query PubMed citations for the co-occurrence of epilepsy with foods and drugs, using a list of 217,776 molecules from the HMDB. Notably, the top associations with epilepsy include approved drugs and drug families, diagnostic markers, inducers, and vitamins. Drugs include fosphenytoin (40%), topiramate (37%), valproic acid (34%), hydantoin (20%), phenytoin (31%), carbamazepine (33%), carbamazepine-10,11-epoxide (40%), trimethadione (31%), gabapentin (14%), pregabalin (11%), flunarizine (7%), fenfluramine (4%), bumetanide (4%), KBr (18%), cannabidiol (14%), clonazepam (22%), nitrazepam (10%), diazepam (7%), lorazepam (6%), midazolam (3%), amobarbital (21%), phenobarbital (16%), flumazenil (7%) allopregnanolone (7%), pregnanolone (6%), epipregnanolone (6%), 3-hydroxypregnan-20-one (6%), and vitamin B6 (6%). Drug families and scaffolds include imidazolidine (18%), succinimide (10%), acetamide (7%), 2-pyrrolidinone (7%), pyrrolidine (6%), tetrahydropyridine (6%), and isoxazole (4%). Investigational compounds include cyano-7-nitroquinoxaline-2,3-dione (5%). Diagnostic markers include exametazime (10%) and quinolinic acid (3%). Inducers include flurothyl (37%), pentetrazol (32%), pilocarpine (25%), (+)-Bicuculline (8%), and 1-methyl-4-phenyl-1,2,5,6-tetrahydropyridine (MPTP, 6%). Our analysis highlights frequently cited associations between epilepsy and specific drugs and highlights the importance of supplementing nutrients with vitamin B6 and the ketogenic diet, which increases the gamma-aminobutyric acid (GABA)/glutamate ratio. As such, our study offers dietary approaches in the treatment of this neurodegenerative disease. Full article
(This article belongs to the Section Nutrition and Neuro Sciences)
Show Figures

Figure 1

20 pages, 17080 KB  
Article
Exercise Ameliorates Dopaminergic Neurodegeneration in Parkinson’s Disease Mice by Suppressing Microglia-Regulated Neuroinflammation Through Irisin/AMPK/Sirt1 Pathway
by Bin Wang, Nan Li, Yuanxin Wang, Xin Tian, Junjie Lin, Xin Zhang, Haocheng Xu, Yu Sun and Renqing Zhao
Biology 2025, 14(8), 955; https://doi.org/10.3390/biology14080955 - 29 Jul 2025
Viewed by 2403
Abstract
Although exercise is known to exert anti-inflammatory effects in neurodegenerative diseases, its specific impact and underlying mechanisms in Parkinson’s disease (PD) remain poorly understood. This study explores the effects of exercise on microglia-mediated neuroinflammation and apoptosis in a PD model, focusing on the [...] Read more.
Although exercise is known to exert anti-inflammatory effects in neurodegenerative diseases, its specific impact and underlying mechanisms in Parkinson’s disease (PD) remain poorly understood. This study explores the effects of exercise on microglia-mediated neuroinflammation and apoptosis in a PD model, focusing on the role of irisin signaling in mediating these effects. Using a 1-methyl-4-phenyl-1,2,3,6-tetrahydropyridine (MPTP)-induced PD mouse model, we found that a 10-week treadmill exercise regimen significantly enhanced motor function, reduced dopaminergic neuron loss, attenuated neuronal apoptosis, and alleviated neuroinflammation. Exercise also shifted microglia from a pro-inflammatory to an anti-inflammatory phenotype. Notably, levels of irisin, phosphorylated AMP-activated protein kinase (p-AMPK), and sirtuin 1 (Sirt1), which were decreased in the PD brain, were significantly increased following exercise. These beneficial effects were abolished by blocking the irisin receptor with cyclic arginine–glycine–aspartic acid–tyrosine–lysine (cycloRGDyk). Our results indicate that exercise promotes neuroprotection in PD by modulating microglial activation and the AMPK/Sirt1 pathway through irisin signaling, offering new insights into exercise-based therapeutic approaches for PD. Full article
Show Figures

Figure 1

14 pages, 3709 KB  
Article
Artemisiae Iwayomogii Herba Protects Dopaminergic Neurons Against 1-Methyl-4-phenylpyridinium/1-methyl-4-phenyl-1,2,3,6-tetrahydropyridine Neurotoxicity in Models of Parkinson’s Disease
by Hanbyeol Lee, In Gyoung Ju, Jin Hee Kim, Yujin Choi, Seungmin Lee, Hi-Joon Park and Myung Sook Oh
Nutrients 2025, 17(10), 1672; https://doi.org/10.3390/nu17101672 - 14 May 2025
Cited by 1 | Viewed by 1256
Abstract
Background/Objectives: Parkinson’s disease (PD) is a common neurodegenerative disease characterized by motor symptoms caused by the loss of dopaminergic neurons. While the pathophysiology of PD is still not fully understood, it is recognized that oxidative stress plays a major role in its progression. [...] Read more.
Background/Objectives: Parkinson’s disease (PD) is a common neurodegenerative disease characterized by motor symptoms caused by the loss of dopaminergic neurons. While the pathophysiology of PD is still not fully understood, it is recognized that oxidative stress plays a major role in its progression. Previous studies have shown that the aerial parts of Artemisia iwayomogi Kitamura (AIK) possess medicinal properties, including antioxidant activity. This study aimed to investigate whether AIK can alleviate neuronal loss and motor symptoms in a PD model and to explore its therapeutic mechanisms. Methods: For the in vitro study, PC12 cells were treated with AIK and 1-methyl-4-phenylpyridinium (MPP+). For the in vivo study, C57BL/6J mice were orally administered AIK for 12 days; they received intraperitoneal injections of 1-methyl-4-phenyl-1,2,3,6-tetrahydropyridine (MPTP) for 5 consecutive days, starting on the 8th day of AIK administration. Results: AIK treatment to PC12 cells in the presence of MPP+ enhanced the phosphorylation of the protein kinase B/glycogen synthase kinase-3β signaling pathway, which is a crucial regulator of nuclear factor erythroid 2-related factor 2 (Nrf2) translocation. Additionally, AIK treatment increased cell survival and induced an antioxidant response involving heme oxygenase-1, via increasing the level of Nrf2 in the nucleus. In an MPTP-induced mouse model of PD, AIK administration activated Nrf2 in dopaminergic neurons and prevented the loss of dopaminergic neurons in the brain, which in turn alleviated motor dysfunction. Conclusions: Collectively, these findings suggest that AIK is a potential botanical candidate for PD treatment by protecting dopaminergic neurons through antioxidant activity. Full article
Show Figures

Graphical abstract

23 pages, 7439 KB  
Article
Nardostachys jatamansi Extract and Nardosinone Exert Neuroprotective Effects by Suppressing Glucose Metabolic Reprogramming and Modulating T Cell Infiltration
by Congyan Duan, Weifang Lin, Mingjie Zhang, Bianxia Xue, Wangjie Sun, Yang Jin, Xiaoxu Zhang, Hong Guo, Qing Yuan, Mingyu Yu, Qi Liu, Naixuan Wang, Hong Wang, Honghua Wu and Shaoxia Wang
Cells 2025, 14(9), 644; https://doi.org/10.3390/cells14090644 - 28 Apr 2025
Cited by 1 | Viewed by 2131
Abstract
Background: Nardostachys jatamansi DC. (Gansong), a widely utilized herb in traditional Chinese medicine, has been historically employed in the management of various neuropsychiatric disorders. Nardosinone (Nar), a sesquiterpenoid compound, has been identified as one of the principal bioactive constituents of N. jatamansi. [...] Read more.
Background: Nardostachys jatamansi DC. (Gansong), a widely utilized herb in traditional Chinese medicine, has been historically employed in the management of various neuropsychiatric disorders. Nardosinone (Nar), a sesquiterpenoid compound, has been identified as one of the principal bioactive constituents of N. jatamansi. This study investigated the effects of ethyl acetate extract (NJ-1A) from N. jatamansi and its active constituent nardosinone on neuroinflammatory mediator release, glucose metabolic reprogramming, and T cell migration using both in vitro and in vivo experimental models. Methods: Lipopolysaccharide(LPS)-induced BV-2 microglial cells and a 1-methyl-4-phenyl-1,2,3,6-tetrahydropyridine/probenecid (MPTP/p)-induced male C57BL/6N mouse chronic model of Parkinson’s disease were applied. Results: Both NJ-1A and Nar could significantly suppress LPS-induced production of M1 pro-inflammatory factors or markers in microglia and could inhibit the glycolytic process and promote oxidative phosphorylation via the AKT/mTOR signaling pathway. Furthermore, they exhibited the capacity to attenuate chemokine release from activated microglia, consequently reducing T cell migration. In vivo experiments revealed that NJ-1A and Nar effectively inhibited microglial activation, diminished T cell infiltration, and mitigated the loss of tyrosine hydroxylase (TH)-positive dopaminergic neurons in the substantia nigra of MPTP-induced mice. Conclusions: NJ-1A and nardosinone exert neuroprotective effects through the modulation of microglial polarization states, regulation of metabolic reprogramming, and suppression of T cell infiltration. Full article
(This article belongs to the Section Cellular Neuroscience)
Show Figures

Graphical abstract

19 pages, 7441 KB  
Article
Neuroprotective Effect of Nor-Prenylated Acylphloroglucinols from Hypericum perforatum L. (St John’s Wort) in the MPTP-Induced Zebrafish Model
by Wuyang Liu, Peng Zhao, Yihan Liu, Xiangyan Meng, Jinyan Xie, Junmian Tian and Jinming Gao
Int. J. Mol. Sci. 2025, 26(7), 3096; https://doi.org/10.3390/ijms26073096 - 27 Mar 2025
Viewed by 1213
Abstract
Hypericum perforatum L. (St John’s wort) has been widely studied and used for antidepressant treatment, as well as, rarely, featuring in studies on its chemical composition for Parkinson’s disease (PD) treatment. Five new nor-prenylated acylphloroglucinols with a cyclohexanone core, norperforatums A–E ( [...] Read more.
Hypericum perforatum L. (St John’s wort) has been widely studied and used for antidepressant treatment, as well as, rarely, featuring in studies on its chemical composition for Parkinson’s disease (PD) treatment. Five new nor-prenylated acylphloroglucinols with a cyclohexanone core, norperforatums A–E (15), together with four known analogs [(2R,3R,4S,6R)-3-methyl-4,6-di(3-methyl-2-butenyl)-2-(2-methyl-1-oxopropyl)-3-(4-methyl-3-pentenyl)cyclohexanone (6), hyperscabrin B (7), (2R,3R,4S,6R)-6-methoxycarbonyl-3-methyl-4,6-di(3-methyl-2-butenyl)-2-(2-methyl-1-oxopropyl)-3-(4-methyl-3-pentenyl)cyclohexanone (8), and hyperscabin K (9)], were isolated from the aerial parts of H. perforatum. The structures and absolute configurations of the new compounds were characterized by multiple spectroscopic means, including nuclear magnetic resonance (NMR), high-resolution electrospray ionization mass spectrometry (HR-ESI-MS), ultraviolet visible absorption spectroscopy (UV), infrared spectroscopy (IR), calculated electronic circular dichroism (ECD) data, and X-ray signal crystal diffraction. In addition, the efficacy of these isolations was evaluated against 1-methyl-4-phenyl-1,2,3,6-tetrahydropyridine (MPTP)-induced PD in zebrafish larvae. Compound 9 had the best therapeutic effect, by significantly increasing the total distance traveled and the mean speed of movement in PD dyskinesia zebrafish larvae. Moreover, it enhanced superoxide dismutase (SOD) activity and inhibited reactive oxygen species (ROS) production in a dose-dependent manner. These results suggest that compound 9 may have ameliorative effects on PD symptoms by inhibiting oxidative stress. This study provides new insights into the treatment of H. perforatum for PD. Full article
(This article belongs to the Special Issue Natural Products with Anti-neuroinflammatory Activity)
Show Figures

Figure 1

Back to TopTop