Journal Description
Hardware
Hardware
is an international, peer-reviewed, open access journal on open source hardware designs published quarterly online by MDPI.
- Open Access— free for readers, with article processing charges (APC) paid by authors or their institutions.
- Rapid Publication: first decisions in 19 days; acceptance to publication in 4 days (median values for MDPI journals in the first half of 2025).
- Recognition of Reviewers: APC discount vouchers, optional signed peer review, and reviewer names published annually in the journal.
- Journal Cluster of Electronic Engineering and Hardware Systems: Chips, Electronics, Hardware, Journal of Low Power Electronics and Applications, Microelectronics and Microwave.
Latest Articles
Open Source System for Monitoring Wireless Outdoor Networks in Mining
Hardware 2025, 3(4), 16; https://doi.org/10.3390/hardware3040016 - 9 Dec 2025
Abstract
►
Show Figures
The S11D mining complex in Brazil, situated in Pará state, extracts 20 million tons of iron each quarter. Connecting via a standard 802.11b/g/n wireless network is crucial for mine operations across vast distances. A local team employs a network monitoring tool called the
[...] Read more.
The S11D mining complex in Brazil, situated in Pará state, extracts 20 million tons of iron each quarter. Connecting via a standard 802.11b/g/n wireless network is crucial for mine operations across vast distances. A local team employs a network monitoring tool called the Ekahau Site Survey to guarantee the proper functioning of the network. However, due to the harsh terrain and the dangerous nature of S11D operations, this tool fails to gather data from all points of interest, resulting in interpolated maps that may not accurately represent the network’s overall quality. In this work, we propose a platform that can be attached to mobile machines during operations to automatically collect network parameters, such as channelization, RSSI, latency, packet loss, and bandwidth, without requiring human intervention. Using these network data, we generate an RSSI map using Kriging, which the local team can use. Comparison tests conducted in the laboratory and the field demonstrate that the platform performs similarly to Ekahau in capturing network parameters, ensuring its use in day-to-day operations for mapping.
Full article
Open AccessArticle
ESP32-Powered PPG Signal Acquisition: Open-Source Hardware and Software for Research and Education
by
Jesús E. Miranda-Vega, Erick Y. Nuñez-Patrón, Guillermo Prieto-Avalos, Wendy Flores-Fuentes, Oleg Sergiyenko, Wendy García-González, Loriz Victoria Márquez-Ramirez, Rubén Castro-Contreras and Rafael I. Ayala-Figueroa
Hardware 2025, 3(4), 15; https://doi.org/10.3390/hardware3040015 - 12 Nov 2025
Abstract
►▼
Show Figures
To support the understanding of cardiovascular monitoring and physiological signal processing, we present a portable, open-source photoplethysmography (PPG) acquisition platform developed for educational and research applications. The system is built entirely with commercial off-the-shelf components and centers around an ESP32 microcontroller, which performs
[...] Read more.
To support the understanding of cardiovascular monitoring and physiological signal processing, we present a portable, open-source photoplethysmography (PPG) acquisition platform developed for educational and research applications. The system is built entirely with commercial off-the-shelf components and centers around an ESP32 microcontroller, which performs high-speed analog signal acquisition at 500 samples per second, alongside real-time control, and wireless communication. A cross-platform, Python-based graphical user interface enables real-time signal visualization, peak detection, and the computation of heart rate variability (HRV) metrics, including RMSSD and SDNN, during offline analysis. All hardware and software resources are openly available to enable replication and further development. This project emphasizes accessibility, transparency, and hands-on learning in biomedical signal acquisition. System functionality is validated offline through controlled data collection from human subjects, demonstrating results consistent with established HRV benchmarks.
Full article

Figure 1
Open AccessArticle
A Low-Cost Pressure-Driven Filtration System for Nanofiltration Membrane Evaluation
by
Kasper Eliasson, Maria Strømme and Chao Xu
Hardware 2025, 3(4), 14; https://doi.org/10.3390/hardware3040014 - 3 Nov 2025
Abstract
►▼
Show Figures
With the growing interest in fabricating nanofiltration membranes using novel materials and techniques, there is an increasing need to evaluate the practical viability of innovative membranes at the early stages of development. In many materials research laboratories, access to professionally manufactured membrane-evaluation systems
[...] Read more.
With the growing interest in fabricating nanofiltration membranes using novel materials and techniques, there is an increasing need to evaluate the practical viability of innovative membranes at the early stages of development. In many materials research laboratories, access to professionally manufactured membrane-evaluation systems may be limited. Here we present a pressure-driven filtration system for evaluation of nanofiltration membranes, which can be constructed from 3D-printed parts and widely available off-the-shelf components at a cost of approximately 60 €. The system uses a stirred cross-flow design capable of circulating the feed solution in the filter cell and maintaining a stable solute concentration during extended filtration experiments—as in conventional cross-flow cells. It is suitable for the filtration of aqueous solutions containing dyes, inorganic salts, and dilute acids. Validation was performed by filtering a 2000 mg L−1 MgSO4 solution through a Veolia RL membrane at 7.6 bar, achieving a 96.5% rejection rate and a permeance of 7.5 L m−2 h−1 bar−1 after 24 h of continuous operation.
Full article

Figure 1
Open AccessArticle
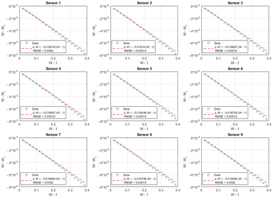
An Open-Source Educational Platform for Multi-Sensor Environmental Monitoring Applications
by
Gianluca Cornetta, Souhail Fatimi, Arfan Kochaji, Omar Moussa, Majed Saleh Almaleky, Mimoun Lamrini and Abdellah Touhafi
Hardware 2025, 3(4), 13; https://doi.org/10.3390/hardware3040013 - 15 Oct 2025
Abstract
►▼
Show Figures
This paper introduces an innovative open-source hardware platform designed for multi-sensor environmental monitoring, rooted in the outcomes of the “Smart Water” project. The primary objective of this platform is to facilitate advanced PCB design education by offering students a modular, expandable, and feature-rich
[...] Read more.
This paper introduces an innovative open-source hardware platform designed for multi-sensor environmental monitoring, rooted in the outcomes of the “Smart Water” project. The primary objective of this platform is to facilitate advanced PCB design education by offering students a modular, expandable, and feature-rich embedded hardware environment. The platform serves as a practical training ground, enabling students to experiment with diverse sensing techniques and refine their skills in the intricacies of PCB design. The “Smart Water” project, which forms the foundation of this educational platform, has yielded invaluable insights into environmental monitoring technologies. Leveraging these findings, our hardware platform integrates a variety of sensors capable of measuring crucial environmental parameters such as water quality, temperature, and atmospheric conditions. The modular design allows students to explore various sensor combinations and experiment with custom configurations, fostering a deeper understanding of sensor integration and optimization. Key features of the platform include its expandability, encouraging students to develop add-on modules for specific applications or to enhance existing functionalities. This approach not only promotes creativity but also instills a sense of ownership and collaboration among students, as they contribute to the continual evolution of the hardware platform. The feature-rich nature of the embedded system enables comprehensive experimentation in sensor data acquisition, processing, and communication, providing a holistic learning experience.
Full article

Figure 1
Open AccessArticle
P-Tracker: Design and Development of a Low-Cost PM2.5 Monitor for Citizen Measurements of Air Pollution
by
Marks Jalisevs, Hamza Qadeer, David O’Connor, Mingming Liu and Shirley M. Coyle
Hardware 2025, 3(4), 12; https://doi.org/10.3390/hardware3040012 - 11 Oct 2025
Abstract
►▼
Show Figures
Particulate matter (PM2.5) is a critical indicator of air quality and has significant health implications. This study presents the development and evaluation of a custom-built PM2.5 device, named the P-Tracker, designed to offer an accessible alternative to commercially available air quality monitors. This
[...] Read more.
Particulate matter (PM2.5) is a critical indicator of air quality and has significant health implications. This study presents the development and evaluation of a custom-built PM2.5 device, named the P-Tracker, designed to offer an accessible alternative to commercially available air quality monitors. This paper presents the design framework used to address the requirements of a low-cost, accessible device which meets the performance of existing commercial systems. Step-by step build instructions are provided for hardware and software development and connection to the P-tracker open access website which displays the data and interactive map. To demonstrate the performance, the P-Tracker was compared against leading consumer devices, including the AtmoTube Pro by AtmoTech Inc., Flow by Plume Labs, View Plus by Airthings, and the Smart Citizen Kit 2.1 by Fab Lab Barcelona, across four controlled tests. The tests included: (1) a controlled paper combustion test in which all devices were exposed to combustion aerosols in a sealed environment alongside the DustTrak 8530 (TSI Incorporated, Shoreview, MN, USA), used as the gold standard reference, where the P-Tracker achieved a Pearson correlation of 0.99 with DustTrak over the final measurement period; (2) an outdoor test comparing readings with a stationary reference sensor, Osiris (Turnkey Instruments Ltd., Rudheath, UK), where the P-Tracker recorded a mean PM2.5 concentration of 3.08 µg/m3, closely aligning with the Osiris measurement of 3.53 µg/m3 and achieving a Pearson correlation of 0.77; (3) a controlled indoor air quality assessment, where the P-Tracker displayed stable readings with a standard deviation of 0.11 µg/m3, comparable to the AtmoTube Pro; and (4) a real-world kitchen environment test, where the P-Tracker effectively captured fluctuations in PM2.5 levels due to cooking activities, maintaining a consistent response with the DustTrak reference. The results indicate varied degrees of agreement across devices in different conditions, with the P-Tracker demonstrating strong correlation and low error margins in high-pollution and controlled scenarios. This research underscores the potential of open-source, low-cost, custom-built air quality sensors which may be developed and deployed by communities to provide hyperlocal measurements of air pollution.
Full article

Figure 1
Open AccessArticle
Experimental Platform for Analyzing Friction Models Applied to Mechanical Systems with Revolute Joints
by
Bruno Sanchez-Garcia, Juan Antonio Rojas-Quintero, Hedy Cesar Ramirez-de-Avila, Eusebio Bugarin, Selene Lilette Cardenas-Maciel and Nohe Ramon Cazarez-Castro
Hardware 2025, 3(3), 11; https://doi.org/10.3390/hardware3030011 - 18 Sep 2025
Abstract
►▼
Show Figures
This article presents an experimental platform for testing friction models used by control strategies on a one-degree-of-freedom mechanical motion control system. This platform aims to carry out experiments to estimate dry friction parameters and related motion control strategies. The presented device can be
[...] Read more.
This article presents an experimental platform for testing friction models used by control strategies on a one-degree-of-freedom mechanical motion control system. This platform aims to carry out experiments to estimate dry friction parameters and related motion control strategies. The presented device can be built using low-cost components available in most laboratories. The platform enables both a correct friction parameters estimation and the experimental validation of related motion control strategies. The proposed platform can be applied to the validation of a wide spectrum of parameter identification and motion control procedures. Experimental results illustrate the usability of the proposed device for research purposes. However, the platform could be used as an educational device to illustrate the performance of specific friction models with various control strategies.
Full article

Figure 1
Open AccessArticle
Design and Modeling of a Scaled Drone Prototype for Validation of Reusable Rocket Control Strategies
by
Juan David Daza Flórez, Gabriel Andrés Payanene Zambrano and Sebastián Roa Prada
Hardware 2025, 3(3), 10; https://doi.org/10.3390/hardware3030010 - 2 Sep 2025
Abstract
►▼
Show Figures
This paper presents the development, modeling, and validation of a scaled UAV-VTOL low-cost prototype equipped with a jet propulsion system with vertical take-off and landing capabilities. The prototype is designed as an experimental testbed for reusable rocket control strategies, with a particular focus
[...] Read more.
This paper presents the development, modeling, and validation of a scaled UAV-VTOL low-cost prototype equipped with a jet propulsion system with vertical take-off and landing capabilities. The prototype is designed as an experimental testbed for reusable rocket control strategies, with a particular focus on thrust vectoring and landing stabilization. The study begins with the evolution of the CAD, followed by a guide for the correct assembly of the device. The development of the electronic system included the integration of an ARM Cortex-M7 microcontroller, inertial sensors, and a LIDAR-based altitude measurement system; this was enhanced by a Kalman estimator to mitigate the sensor’s noise. A series of experimental tests were conducted to characterize the key subsystems. Actuator characterization improved the linearized nozzle control model, ensuring predictable thrust redirection. The test bench results confirmed the EDF’s thrust curve and its ability to sustain controlled flight, despite minor losses due to battery discharge variations. Furthermore, state-space modeling aided the development of controllers for altitude stabilization and attitude control, with simulations proving the feasibility of maintaining stable flight conditions. Experimental validation confirmed that the prototype provides a practical platform for future research in reusable rocket dynamics and autonomous landing algorithms.
Full article

Figure 1
Open AccessArticle
Low-Cost Open-Source Biosensing System Prototype Based on a Love Wave Surface Acoustic Wave Resonator
by
Martin Millicovsky, Luis Schierloh, Pablo Kler, Gabriel Muñoz, Juan Cerrudo, Albano Peñalva, Juan Reta and Martin Zalazar
Hardware 2025, 3(3), 9; https://doi.org/10.3390/hardware3030009 - 7 Aug 2025
Abstract
►▼
Show Figures
Love wave surface acoustic wave (LSAW) sensors are crystal resonators known for their high potential for biosensing applications due to their high sensitivity, real-time detection, and compatibility with microfluidic systems. Commercial LSAW devices are costly, and manufacturing them is even more expensive, making
[...] Read more.
Love wave surface acoustic wave (LSAW) sensors are crystal resonators known for their high potential for biosensing applications due to their high sensitivity, real-time detection, and compatibility with microfluidic systems. Commercial LSAW devices are costly, and manufacturing them is even more expensive, making accessibility a significant challenge. Additionally, their use requires specialized systems, and with only a few manufacturers dominating the market, most available solutions are proprietary, limiting customization and adaptability for specific research needs. In this work, a low-cost open-source LSAW biosensing system prototype was developed based on a commercially acquired resonator. The development integrates microfluidics through a polydimethylsiloxane (PDMS) chip, low-cost electronics, and both 3D printed ultraviolet (UV) resin and polylactic acid (PLA) parts. The instrument used for measurements was a vector network analyzer (VNA) that features open-source software. The code was customized for this study to enable real-time, label-free biosensing. Experimental validation consisted of evaluating the sensitivity and repeatability of the system, from the setup to its use with different fluids. Results demonstrated that the development is able to advance to more complex applications.
Full article

Graphical abstract
Open AccessArticle
Smart Personal Protective Equipment Hood Based on Dedicated Communication Protocol
by
Mario Gazziro, Marcio Luís Munhoz Amorim, Marco Roberto Cavallari, João Paulo Carmo and Oswaldo Hideo Ando Júnior
Hardware 2025, 3(3), 8; https://doi.org/10.3390/hardware3030008 - 5 Aug 2025
Abstract
►▼
Show Figures
This project aimed to develop personal protective equipment (PPE) that provides full biological protection for the general public without the need for extensive training to use the equipment. With the proposal to develop a device guided by a smartphone monitoring application (to guide
[...] Read more.
This project aimed to develop personal protective equipment (PPE) that provides full biological protection for the general public without the need for extensive training to use the equipment. With the proposal to develop a device guided by a smartphone monitoring application (to guide the user on the replacement of perishable components, ensuring their safety and biological protection in potentially contaminated places), the embedded electronics of this equipment were built, as well as their control system, including a smartphone app. Thus, a device was successfully developed to monitor and assist individuals in using an advanced PPE device.
Full article

Figure 1
Open AccessArticle
HELENE: Six-Axis Accessible Open-Source 3D-Printed Robotic Arm for Research and Education
by
Felix Herbst, Sven Suppelt, Niklas Schäfer, Romol Chadda and Mario Kupnik
Hardware 2025, 3(3), 7; https://doi.org/10.3390/hardware3030007 - 10 Jul 2025
Cited by 2
Abstract
►▼
Show Figures
Robotic arms are used in a wide range of industrial and medical applications. However, for research and education, users often face a trade-off between costly commercial solutions with no adaptability and open-source alternatives that lack usability and functionality. In education, this problem is
[...] Read more.
Robotic arms are used in a wide range of industrial and medical applications. However, for research and education, users often face a trade-off between costly commercial solutions with no adaptability and open-source alternatives that lack usability and functionality. In education, this problem is exacerbated by the prohibitive cost of commercial systems or simplifications that distort learning. Thus, we present HELENE, an open-source robot with six degrees of freedom, closed-loop position control, and robot operating system (ROS) integration. The modular design of the robot, printed on a commercial 3D printer, and its integrated custom electronics allow for easy customization for research purposes. The joints are driven by standard stepper motors with closed-loop position control using absolute encoders. The ROS integration guarantees widespread control options and integration into existing environments. Our prototype, tested in accordance with ISO 9283, has a small positional accuracy error of 8.4 mm and a repeatability error of only 0.87 mm with a load capacity of 500 g at a reach of 432 mm. Ten prototypes were built and used in various research and education applications, demonstrating the versatile applicability of this open-source robot, closing the gap between reliable commercial systems and flexible open-source solutions.
Full article

Graphical abstract
Open AccessArticle
Coil for Microscale Imaging
by
Adrian Truszkiewicz, Dorota Bartusik-Aebisher and David Aebisher
Hardware 2025, 3(3), 6; https://doi.org/10.3390/hardware3030006 - 20 Jun 2025
Abstract
►▼
Show Figures
The aim of this work was to design a coil for magnetic resonance imaging (MRI) and magnetic resonance spectroscopy (MRS) to analyze the morphology of cells in vitro. This newly developed hardware, due to compatibility to the 1.5-Tesla MRI scanner (GE Healthcare, Boston,
[...] Read more.
The aim of this work was to design a coil for magnetic resonance imaging (MRI) and magnetic resonance spectroscopy (MRS) to analyze the morphology of cells in vitro. This newly developed hardware, due to compatibility to the 1.5-Tesla MRI scanner (GE Healthcare, Boston, MA, USA), allows for the characterization of cell cultures in vitro. To adapt a designed coil on the 1.5-Tesla MRI scanner, some changes in hardware and software were carried out. The advantage of the designed receiving circuit is the ability to perform MRI with a resolution of 80 μm × 80 μm pixel size. Additionally, this coil can be used to visualize cell cultures and tissue sections, which, due to their small dimensions, could not be imaged on standard MRS and MRI coils at 1.5 Tesla.
Full article

Figure 1
Open AccessArticle
A Portable Wave Tank and Wave Energy Converter for Engineering Dissemination and Outreach
by
Nicholas Ross, Delaney Heileman, A. Gerrit Motes, Anwi Fomukong, Giorgio Bacelli, Steven J. Spencer, Dominic D. Forbush, Kevin Dullea and Ryan G. Coe
Hardware 2025, 3(2), 5; https://doi.org/10.3390/hardware3020005 - 4 Jun 2025
Abstract
►▼
Show Figures
Wave energy converters are a nascent energy generation technology that harnesses the power in ocean waves. To assist in communicating both fundamental and complex concepts of wave energy, a small-scale portable wave tank and wave energy converter have been developed. The system has
[...] Read more.
Wave energy converters are a nascent energy generation technology that harnesses the power in ocean waves. To assist in communicating both fundamental and complex concepts of wave energy, a small-scale portable wave tank and wave energy converter have been developed. The system has been designed using commercial off-the-shelf components, and all design hardware and software are openly available for replication. This project builds on prior research conducted at Sandia National Laboratories, particularly in the areas of WEC device design and control systems. By showcasing the principles of causal feedback control and innovative device design, SIWEED not only serves as a practical demonstration tool but also enhances the educational experience for users. This paper presents the detailed system design of this tool. Furthermore, via testing and analysis, we demonstrate the basic functionality of the system.
Full article

Figure 1
Open AccessCommunication
A 3D Printed, Time-Resolved, Settle-Plate Air Sampler
by
Jonathan E. Thompson
Hardware 2025, 3(2), 4; https://doi.org/10.3390/hardware3020004 - 16 May 2025
Abstract
►▼
Show Figures
A novel temporally resolved settle-plate air sampler was developed using 3D printing technology to improve upon traditional passive air sampling methods. Conventional settle plates provide cumulative measurements of particle or microbial loads over an entire sampling period, lacking the temporal resolution necessary to
[...] Read more.
A novel temporally resolved settle-plate air sampler was developed using 3D printing technology to improve upon traditional passive air sampling methods. Conventional settle plates provide cumulative measurements of particle or microbial loads over an entire sampling period, lacking the temporal resolution necessary to identify specific contamination events. The described device integrates a petri plate within a 3D-printed housing featuring a narrow slit that exposes only a small portion of the plate to incoming particles. A rotary mechanism, driven by a mechanical clock motor, rotates the petri plate over 12 h, allowing for time-segmented sampling. Validation experiments demonstrated the device’s ability to accurately encode the temporal history of particle deposition using both aerosolized dyes and viable microbial spores. The device effectively correlated bioaerosol deposition with ambient wind conditions during outdoor sampling. The system is inexpensive (under USD 10), requires no specialized skills to assemble, and is compatible with existing settle plate methodologies. This innovation enhances the ability to conduct air quality assessments in critical environments, enabling data-driven decisions to mitigate contamination risks.
Full article

Figure 1
Open AccessArticle
Design of the New Foot Psychomotor Vigilance Test (PVT) for Screening Driving Ability
by
Yutaka Yoshida, Emi Yuda and Kiyoko Yokoyama
Hardware 2025, 3(2), 3; https://doi.org/10.3390/hardware3020003 - 8 Apr 2025
Abstract
►▼
Show Figures
The ability to respond swiftly and accurately to visual stimuli is critical for safe driving. The traditional Psychomotor Vigilance Test (PVT) primarily assesses response time (RT) using finger inputs, but these do not directly evaluate foot responses essential for vehicle control. This study
[...] Read more.
The ability to respond swiftly and accurately to visual stimuli is critical for safe driving. The traditional Psychomotor Vigilance Test (PVT) primarily assesses response time (RT) using finger inputs, but these do not directly evaluate foot responses essential for vehicle control. This study introduces a novel Foot Psychomotor Vigilance Test (Foot PVT) designed to measure the RTs of the foot in response to simulated traffic lights. The Foot PVT integrates a traffic light display interface with a three-pedal system, simulating basic driving conditions. RTs are recorded for three colors (blue, yellow, red) displayed in a randomized order, and the response accuracy is evaluated based on the pedal input. The system also measures correction times for errors, offering insights into a driver’s ability to recover from mistakes. Validation experiments were conducted with eleven healthy younger (25 ± 3 years) and eleven healthy older adult participants (73 ± 4 years). The results showed that the older adult participants (818 ± 84 ms) exhibited significantly longer RTs than the younger participants (725 ± 74 ms, p = 0.016), consistent with age-related cognitive and motor decline. Interestingly, the older participants had fewer false starts, suggesting a compensatory cautious approach to responding. The Foot PVT has the potential to serve as a low-cost, efficient screening tool for evaluating driving fitness, particularly for older adult individuals and novice drivers.
Full article

Figure 1
Open AccessPerspective
Volumetric Additive Manufacturing: Ushering in a New Era of Fabrication
by
Jonathan E. Thompson
Hardware 2025, 3(1), 2; https://doi.org/10.3390/hardware3010002 - 4 Mar 2025
Cited by 1
Abstract
►▼
Show Figures
Additive manufacturing (AM), commonly known as 3D printing, is revolutionizing manufacturing, medicine, and engineering. This perspective explores recent breakthroughs that position AM as a disruptive technology. Innovations like volumetric additive manufacturing (VAM) enable rapid, high-resolution, layer-free fabrication, overcoming limitations of traditional methods. Multi-material
[...] Read more.
Additive manufacturing (AM), commonly known as 3D printing, is revolutionizing manufacturing, medicine, and engineering. This perspective explores recent breakthroughs that position AM as a disruptive technology. Innovations like volumetric additive manufacturing (VAM) enable rapid, high-resolution, layer-free fabrication, overcoming limitations of traditional methods. Multi-material printing allows the integration of diverse functionalities—fluid channels, structural elements, and possibly functional electronic circuits—within a single device. Advances in material science, such as biocompatible polymers, ceramics, and transparent silica glass, expand the applicability of AM across healthcare, aerospace, and environmental sectors. Emerging applications include custom implants, microfluidic devices, various sensors, and optoelectronics. Despite its potential, challenges such as scalability, material diversity, and process optimization remain active and critical research areas. Addressing these gaps through interdisciplinary collaboration over the coming decade will solidify AM’s transformative role in reshaping production and fostering innovation across many industries.
Full article

Figure 1
Open AccessReview
Advances in Energy Harvesting for Sustainable Wireless Sensor Networks: Challenges and Opportunities
by
Muhammad Umer Mushtaq, Hein Venter, Avinash Singh and Muhammad Owais
Hardware 2025, 3(1), 1; https://doi.org/10.3390/hardware3010001 - 20 Feb 2025
Cited by 9
Abstract
►▼
Show Figures
Energy harvesting wireless sensor networks (EH-WSNs) appear as the fundamental backbone of research that attempts to expand the lifespan and efficiency of sensor networks positioned in resource-constrained environments. This review paper provides an in-depth examination of latest developments in this area, highlighting the
[...] Read more.
Energy harvesting wireless sensor networks (EH-WSNs) appear as the fundamental backbone of research that attempts to expand the lifespan and efficiency of sensor networks positioned in resource-constrained environments. This review paper provides an in-depth examination of latest developments in this area, highlighting the important components comprising routing protocols, energy management plans, cognitive radio applications, physical layer security (PLS), and EH approaches. Across a well-ordered investigation of these features, this article clarifies the notable developments in technology, highlights recent barriers, and inquires avenues for future revolution. This article starts by furnishing a detailed analysis of different energy harvesting methodologies, incorporating solar, thermal, kinetic, and radio frequency (RF) energy, and their respective efficacy in non-identical operational circumstances. It also inspects state-of-the-art energy management techniques aimed at optimizing energy consumption and storage to guarantee network operability. Moreover, the integration of cognitive radio into EH-WSNs is acutely assessed, highlighting its capacity to improve spectrum efficiency and tackle associated technological problems. The present work investigates ground-breaking methodologies in PLS that uses energy-harvesting measures to improve the data security. In this review article, these techniques are explored with respect to classical encryption and discussed from network security points of view as well.The assessment furthers criticizes traditional routing protocols and their significance in EH-WSNs as well as the balance that has long been sought between energy efficiency and security in this space. This paper closes with the importance of continuous research to tackle existing challenges and to leverage newly available means as highlighted in this document. In order to adequately serve the increasingly changing requirements of EH-WSNs, future research will and should be geared towards incorporating AI techniques with some advanced energy storage solutions. This paper discusses the integration of novel methodologies and interdisciplinary advancements for better performance, security, and sustainability for WSNs.
Full article

Figure 1
Open AccessArticle
A Low-Cost Open-Source Uniaxial Tensile System for Soft Tissue Testing
by
Adham Salih, Navit Roth, Oshri Buganim and Avishag Deborah Pelosi
Hardware 2024, 2(4), 292-305; https://doi.org/10.3390/hardware2040015 - 3 Dec 2024
Abstract
►▼
Show Figures
The evaluation of soft tissue biomechanical properties is of paramount importance not only for a comprehensive understanding of human physiology and physiopathology, but also in the research and development of bio-compatible artificial tissues with viscoelastic properties. Contrarily to standard tensile testing devices, a
[...] Read more.
The evaluation of soft tissue biomechanical properties is of paramount importance not only for a comprehensive understanding of human physiology and physiopathology, but also in the research and development of bio-compatible artificial tissues with viscoelastic properties. Contrarily to standard tensile testing devices, a system intended for biomaterials testing should consider low stress and high strain ranges, characteristic of human tissues; moreover, such a system should enable the ex vivo simulation of biological environmental conditions. Commercial solutions address these challenges, although they are expensive for most academic and research institutions. This study presents a low-cost open-source design solution for soft tissue tensile testing, offering an affordable solution, yet without compromising the high quality and precision of the results. The proposed uniaxial tensile system allows for sample testing at room temperature as well as in a temperature-controlled liquid environment. Moreover, custom clamps ensure the fixation of tissue samples without slipping or tearing. System validation is performed using the tensile testing of springs and 3D-printed soft polymeric samples, demonstrating accurate results compared to the available data. The system is suitable for educational, research, and development applications.
Full article

Figure 1
Open AccessArticle
The Development of a 3D Magnetic Field Scanner Using Additive Technologies
by
Artem Sobko, Nikolai Yudanov, Larissa V. Panina and Valeriya Rodionova
Hardware 2024, 2(4), 279-291; https://doi.org/10.3390/hardware2040014 - 11 Nov 2024
Abstract
►▼
Show Figures
Visualizing magnetic fields is essential for studying the operation of electromagnetic systems and devices that use permanent magnets or magnetic particles. However, commercial devices for this purpose are often expensive due to their complex designs, which may not always be necessary for specific
[...] Read more.
Visualizing magnetic fields is essential for studying the operation of electromagnetic systems and devices that use permanent magnets or magnetic particles. However, commercial devices for this purpose are often expensive due to their complex designs, which may not always be necessary for specific research needs. This work presents a method for designing an automated laboratory setup for magnetic cartography, utilizing a 3D printer to produce structural plastic components for the scanner. The assembly process is thoroughly described, covering both the hardware and software aspects. Spatial resolution and mapping parameters, such as the number of data points and the collection time, were configured through software. Multiple tests were conducted on samples featuring flat inductive coils on a printed circuit board, providing a reliable model for comparing calculated and measured results. The scanner offers several advantages, including a straightforward design, readily available materials and components, a large scanning area (100 mm × 100 mm × 100 mm), a user-friendly interface, and adaptability for specific tasks. Additionally, the integration of a pre-built macro enables connection to any PC running Windows, while the open-source microcontroller code allows users to customize the scanner’s functionality to meet their specific requirements.
Full article

Figure 1
Open AccessCommunication
High Impedance Active Probe for High Voltages
by
Marc-Aurèle Boillat and Peter C. Hauser
Hardware 2024, 2(4), 273-278; https://doi.org/10.3390/hardware2040013 - 8 Oct 2024
Cited by 2
Abstract
►▼
Show Figures
The probe was designed for the measurement of DC voltages of up to 30 kV from high impedance sources. It is based on a resistive divider with a total resistance of 200 GΩ and a step-down factor of 10’000. In order to allow
[...] Read more.
The probe was designed for the measurement of DC voltages of up to 30 kV from high impedance sources. It is based on a resistive divider with a total resistance of 200 GΩ and a step-down factor of 10’000. In order to allow the measurement of the stepped down voltage with a conventional multimeter without loading, the signal was buffered with an operational amplifier. The device was calibrated against a commercial probe using a low impedance high voltage source. A linear relationship was obtained for a high impedance resistive ladder for voltages between 3 and 30 kV, with a coefficient of determination (R2) of 0.9999. The low-cost device (ca. US $200) fills an application niche not addressed by commercial products.
Full article

Figure 1
Open AccessArticle
Tactile Simultaneous Localization and Mapping Using Low-Cost, Wearable LiDAR
by
John LaRocco, Qudsia Tahmina, John Simonis, Taylor Liang and Yiyao Zhang
Hardware 2024, 2(4), 256-272; https://doi.org/10.3390/hardware2040012 - 29 Sep 2024
Abstract
►▼
Show Figures
Tactile maps are widely recognized as useful tools for mobility training and the rehabilitation of visually impaired individuals. However, current tactile maps lack real-time versatility and are limited because of high manufacturing and design costs. In this study, we introduce a device (i.e.,
[...] Read more.
Tactile maps are widely recognized as useful tools for mobility training and the rehabilitation of visually impaired individuals. However, current tactile maps lack real-time versatility and are limited because of high manufacturing and design costs. In this study, we introduce a device (i.e., ClaySight) that enhances the creation of automatic tactile map generation, as well as a model for wearable devices that use low-cost laser imaging, detection, and ranging (LiDAR,) used to improve the immediate spatial knowledge of visually impaired individuals. Our system uses LiDAR sensors to (1) produce affordable, low-latency tactile maps, (2) function as a day-to-day wayfinding aid, and (3) provide interactivity using a wearable device. The system comprises a dynamic mapping and scanning algorithm and an interactive handheld 3D-printed device that houses the hardware. Our algorithm accommodates user specifications to dynamically interact with objects in the surrounding area and create map models that can be represented with haptic feedback or alternative tactile systems. Using economical components and open-source software, the ClaySight system has significant potential to enhance independence and quality of life for the visually impaired.
Full article

Figure 1
Highly Accessed Articles
Latest Books
E-Mail Alert
News
Topics
Topic in
Automation, Electronics, Eng, Hardware, Micromachines, Signals
New Developments for Circuit Design: Synthesis, Modeling, Simulation, and Applications
Topic Editors: Nestor Evmorfopoulos, Alkiviadis Hatzopoulos, George I. StamoulisDeadline: 31 December 2025



