Construction of an Educational Prototype of a Differential Wheeled Mobile Robot
Abstract
1. Introduction
2. Design
2.1. Bill of Materials
2.2. Additive Manufacturing
2.3. Hardware Integration
2.4. Software Design
2.5. Control Law
3. Build Instructions
3.1. Software
- Numpy 1.13.3
- Matplotlib 2.1.1
- Scipy 0.19.1
- Multiprocessing
3.2. Chasis
- Filament type: PLA
- Material used for chassis: 242 g
- Material used for top cover: 110 g
- Infill density: 30%
- Support type: Tree
- Bed adhesion: None
3.3. Hardware
- Mount the motors to the chassis using two M3 screws for each motor.
- Install the H-Bridge and secure it with nylon standoffs and M3 screws.
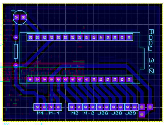
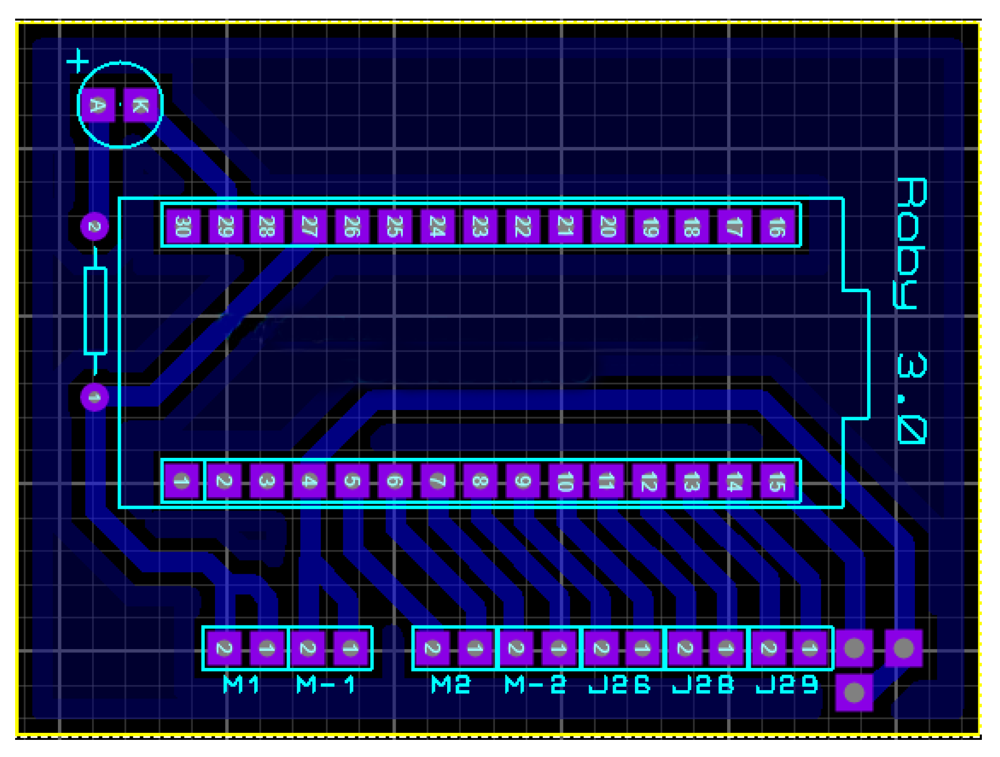
- Insert the Arduino Nano into the PCB (the PCB should be fabricated according to the schematic shown in Figure 7).
- Attach the PCB to the chassis using nylon standoffs and M3 screws.
- Install both batteries.
- Figure 17 shows the electrical connections for powering the Jetson Nano.
- Mount the Jetson Nano to the top cover using nylon standoffs and M3 screws.
- Fabricate a custom cable using a male XT60 connector and a switch with 20 AWG (American Wire Gauge) wire. This cable connects one battery to the voltage regulator (see Figure 17).
- Fabricate a barrel connector cable using 20 AWG wire. This cable connects the voltage regulator to the Jetson Nano (see Figure 17).
- Fabricate another custom cable using a male XT60 connector and a switch with 20 AWG wire. This cable connects one battery to the H-Bridge (see Figure 16).
- Place the fabricated cables and switches on the chassis cover.
- Install the voltage regulator and connect the fabricated cables.
- Connect the Arduino Nano to the Jetson Nano using a USB A to USB C cable.
4. Operating Instructions
4.1. Functionality Verification
- The left and right motors are connected to the correct sides and rotate in the correct direction.
- The Arduino Nano properly reads the encoder signals.
- The Jetson Nano successfully communicates with the Arduino Nano.
- Rotate the right wheel clockwise for 3 s while the left wheel remains stationary.
- Rotate the left wheel counterclockwise for 3 s while the right wheel remains stationary.
- Rotate both wheels clockwise for 3 s.
- Rotate both wheels counterclockwise for 3 s.
- Plot the angular velocity data for both wheels.
- Serial connection failure: This occurs when communication between the Arduino and Jetson Nano is not correctly established. Check the serial port name and/or the USB cable used.
- Wheel rotates in the wrong direction: If a wheel rotates in the opposite direction to what is expected, reverse the motor wire connections on the H-Bridge.
- One or both motors do not rotate: Check the wiring from the motor to the H-Bridge. If both motors fail to rotate, ensure that the motor switch is set to the ON position.
4.2. Execution of Experiments
- Place the robot in the workspace. The location where the robot is placed will be considered its initial position (0, 0).
- Ensure the switch associated with the motors is in the OFF position.
- Turn ON the switch connected to the Jetson Nano.
- Establish a VNC connection from the PC.
- Open the terminal and navigate to the experimento directory.
- Turn ON the switch associated with the motors.
- Run the following command:
- After completing the experiment, the robot will stop and the relevant variable plots will be displayed. These plots can be customized based on the problem under study.
- Turn OFF the switch associated with the motors.
5. Validation
5.1. Robot Specifications
5.2. Forward Motion Test
5.3. Turning Test
5.4. Trajectory Tracking Test
5.5. Discussion of Results
5.6. System Limitations
- When estimating the robot’s position and orientation exclusively using the kinematic model, a small error will always be present. This can be improved by incorporating position sensors, although doing so increases the cost of the prototype.
- In practice, no two motors are identical; manufacturing processes can introduce small differences that cause one motor to rotate slightly faster than the other. This may result in forward-motion and heading errors. Such discrepancies can be mitigated by introducing a compensation factor directly into the computed wheel velocities.
- The presented prototype is designed specifically for the trajectory-tracking task. For the robot to perform additional tasks, it is necessary to integrate other sensors. Obstacle-detection sensors or cameras for vision-based tasks can be incorporated. The selected embedded system allows the integration of these and other types of sensors due to its computational capabilities.
- The robot is designed to operate on flat surfaces. On irregular floors, dusty environments, or surfaces with varying friction, wheel slip may increase position and orientation errors. Operating on irregular terrain would require a different type of locomotion.
- The forward-motion and turning tests were performed only at the mean values of the linear and angular velocities. Additional experiments using the minimum and maximum allowable velocities should be conducted to obtain a more complete characterization of the robot’s performance and potentially more precise error estimates.
- For applications beyond academic and research environments, additional mechanisms would be required to ensure safe operation.
6. Conclusions
7. Future Work
Supplementary Materials
| Name | Type | Description |
| S0 | text file (.txt) | Software Requirements |
| S1 | 3Dfiles (.rar) | STL files for 3D printing |
| S2 | jetsonCode (.rar) | Scripts of python source code |
| S3 | arduinoCode (.ino) | Code for Arduino Nano |
| S4 | Video (.mp4) | Video of the linear trajectory (Figure 24) |
| S5 | Video (.mp4) | Video of the circular trajectory (Figure 25) |
| S6 | Video (.mp4) | Video of the sinusoidal trajectory (Figure 26) |
| S7 | Video (.mp4) | Video of the complex trajectory (Figure 27) |
Author Contributions
Funding
Institutional Review Board Statement
Informed Consent Statement
Data Availability Statement
Acknowledgments
Conflicts of Interest
References
- Montufar-Chaveznava, R.; Fernandez, Y.L. Crabot: Educational Robot Prototype for Cleaning. In Proceedings of the Portuguese Conference on Artificial Intelligence, Covilha, Portugal, 5–8 December 2005; pp. 266–271. [Google Scholar] [CrossRef]
- Piperidis, S.; Doitsidis, L.; Anastasopoulos, C.; Tsourveloudis, N.C. A low cost modular robot vehicle design for research and education. In Proceedings of the Mediterranean Conference on Control and Automation, Athens, Greece, 27–29 June 2007; pp. 1–6. [Google Scholar] [CrossRef]
- Araújo, T.F.O.; Falcão, M.A.S.; Lima, A.M.N.; Loureiro, C.F.C.L. MaeRobot: An open source test platform for prototyping robots. In Proceedings of the IEEE Latin American Robotic Symposium, Salvador, Brazil, 29–30 October 2008; pp. 196–201. [Google Scholar] [CrossRef]
- Perez-Paina, G.; Guizzo, E.J.; Torres, I.; Gonzalez-Dondo, D.; Paz, C.; Trasobares, F. Open hardware wheeled mobile robot for educational purposes. In Proceedings of the Ninth Argentine Symposium and Conference on Embedded Systems (CASE), Cordoba, Argentina, 15–17 August 2018; pp. 13–18. [Google Scholar] [CrossRef]
- Burghardt, A.; Szybicki, D.; Kurc, K.; Muszyńska, M. Mechatronic designing and prototyping of a mobile wheeled robot driven by a microcontroller. J. Theor. Appl. Mech. 2020, 58, 127–142. [Google Scholar] [CrossRef]
- Piljek, P.; Kotarski, D.; Šćuric, A.; Petanjek, T. Prototyping and Integration of Educational Low-Cost Mobile Robot Platform. Teh. Glas. 2023, 17, 179–184. [Google Scholar] [CrossRef]
- Shibuya, S.; Kobayashi, K.; Ohkubo, T.; Watanabe, K.; Tian, K.; Sebi, N.J. Seamless Rapid Prototyping with Docker Container for Mobile Robot Development. In Proceedings of the 61st Annual Conference of the Society of Instrument and Control Engineers (SICE), Kumamoto, Japan, 6–9 September 2022; pp. 1063–1068. [Google Scholar] [CrossRef]
- James, A.; Seth, A.; Mukhopadhyay, S. MecQaBot: A Modular Robot Sensing and Wireless Mechatronics Framework for Education and Research. In Proceedings of the 17th International Conference on Sensing Technology (ICST), Sydney, Australia, 9–11 December 2024; pp. 1–6. [Google Scholar] [CrossRef]
- Elamvazuthi, I.; Law, J.; Singh, V.; Khan, M.A.; Parasuraman, S.; Balaji, M.; Chandrasekaran, M. Development of an autonomous tennis ball retriever robot as an educational tool. Procedia Comput. Sci. 2015, 76, 21–26. [Google Scholar] [CrossRef]
- Linke, B.S.; Corsiga, C.M.; Baxter, B.W.; Martinez-Garcia, J.; Koury, J.S.; Moon, A.J.S. Design and Prototyping of Smart Mobile Grinding Bots as an Educational Tool. Manuf. Lett. 2024, 41, 1607–1617. [Google Scholar] [CrossRef]
- Pinto, V.H.; Monteiro, J.M.; Gonçalves, J.; Costa, P. Prototyping and Programming a Multipurpose Educational Mobile Robot—NaSSIE. Robotics in Education. RiE 2018. In Advances in Intelligent Systems and Computing; Lepuschitz, W., Merdan, M., Koppensteiner, G., Balogh, R., Obdržálek, D., Eds.; Springer: Cham, Switzerland, 2018; Volume 829, pp. 199–206. [Google Scholar] [CrossRef]
- Gonçalves, J.; Pinto, V.H.; Costa, P. A line follower educational mobile robot performance robustness increase using a competition as benchmark. In Proceedings of the 6th International Conference on Control, Decision and Information Technologies (CoDIT), Paris, France, 23–26 April 2019; pp. 934–939. [Google Scholar] [CrossRef]
- Neto, W.A.; Da Silva Rezende, J.P.; Pimenta, M.B.; Bacheti, V.P.; Sarcinelli-Filho, M.; Dourado Villa, D.K. Connecting Theory to Practice: Mathematics, Physics, and Mobile Robotics in Our Daily Lives. In Proceedings of the Brazilian Symposium on Robotics (SBR) and Workshop on Robotics in Education (WRE), Goiania, Brazil, 13–15 November 2024; pp. 230–235. [Google Scholar] [CrossRef]
- Mariappan, M.; Sing, J.C.; Nadarajan, M.; Wee, C.C. Early childhood educational robotic system (C-Block): A design methodology. Adv. Sci. Lett. 2017, 23, 11206–11210. [Google Scholar] [CrossRef]
- Costa, R.B.; Gomes, P.H.L.; Rodriguez Silva, L.F.; Pastrana, M.A.; Gontijo, M.C.C.; Luiz, M.S.; Muñoz, D.M. Utilizing Mobile Robots to Teach Dengue and Chikungunya Prevention in Brazilian Schools. In Proceedings of the Brazilian Symposium on Robotics (SBR) and Workshop on Robotics in Education (WRE), Goiania, Brazil, 13–15 November 2024; pp. 273–278. [Google Scholar] [CrossRef]
- Pattanashetty, K.; Balaji, K.P.; Pandian, S.R. Educational outdoor mobile robot for trash pickup. In Proceedings of the IEEE Global Humanitarian Technology Conference (GHTC), Seattle, WA, USA, 13–16 October 2016; pp. 342–351. [Google Scholar] [CrossRef]
- Wongwatkit, C.; Prommool, P.; Nobnob, R.; Boonsamuan, S.; Suwan, R. A collaborative STEM project with educational mobile robot on escaping the maze: Prototype design and evaluation. Advances in Web-Based Learning—ICWL 2018. In Lecture Notes in Computer Science; Hancke, G., Spaniol, M., Osathanunkul, K., Unankard, S., Klamma, R., Eds.; Springer: Cham, Switzerland, 2018; Volume 11007, pp. 77–87. [Google Scholar] [CrossRef]
- Fachantidis, N.; Dimitriou, A.G.; Pliasa, S.; Dagdilelis, V.; Pnevmatikos, D.; Perlantidis, P.; Papadimitriou, A. Android OS mobile technologies meets robotics for expandable, exchangeable, reconfigurable, educational, STEM-enhancing, socializing robot. Interactive Mobile Communication Technologies and Learning (IMCL 2017). In Advances in Intelligent Systems and Computing; Auer, M., Tsiatsos, T., Eds.; Springer: Cham, Switzerland, 2018; Volume 725, pp. 487–497. [Google Scholar] [CrossRef]
- Segura Ballestero, E.; Calderón-Arce, C.; Solís-Ortega, R.; Brenes-Torres, J.C.; Arias-Méndez, E. Educational Atta-Bot: A Multiplatform Mobile Application. In Proceedings of the IEEE VII Congreso Internacional en Inteligencia Ambiental, Ingeniería de Software y Salud Electrónica y Móvil (AmITIC), David, Panama, 25–27 September 2024; pp. 1–7. [Google Scholar] [CrossRef]
- Kobyzev, N.P.; Golubev, S.A.; Artamonov, Y.G.; Karimov, A.I.; Goryainov, S.V. Embedded control system for tracked robot. In Proceedings of the IEEE II International Conference on Control in Technical Systems (CTS), St. Petersburg, Russia, 25–27 October 2017; pp. 176–179. [Google Scholar] [CrossRef]
- Khassanov, A.; Krupenkin, A.; Borgul, A. Control of the mobile robots with ROS in robotics courses. Procedia Eng. 2015, 100, 1475–1484. [Google Scholar] [CrossRef]
- Gonçalves, J.; Costa, P. Differential mobile robot controller study: A low cost experiment based on a small Arduino based prototype. In Proceedings of the 25th Mediterranean Conference on Control and Automation (MED), Valletta, Malta, 3–6 July 2017; pp. 945–950. [Google Scholar] [CrossRef]
- Khamphroo, M.; Kwankeo, N.; Kaemarungsi, K.; Fukawa, K. Integrating MicroPython-based educational mobile robot with wireless network. In Proceedings of the 9th International Conference on Information Technology and Electrical Engineering (ICITEE), Phuket, Thailand, 12–13 October 2017; pp. 1–6. [Google Scholar] [CrossRef]
- Varela-Aldás, J.; Junta, C.; Buele, J.; Palacios-Navarro, G. An Assessment of a ROS Class Using an Educational Mobile Robot. In Proceedings of the 9th International Engineering, Sciences and Technology Conference (IESTEC), Panama City, Panama, 23–25 October 2024; pp. 325–329. [Google Scholar] [CrossRef]
- Filaretov, V.F.; Pryanichnikov, V.E. Autonomous mobile university robots AMUR: Technology and applications to extreme robotics. Procedia Eng. 2015, 100, 269–277. [Google Scholar] [CrossRef]
- Abbasi, A.; MahmoudZadeh, S.; Yazdani, A.; Moshayedi, A.J. Feasibility assessment of Kian-I mobile robot for autonomous navigation. Neural Comput. Appl. 2021, 34, 1199–1218. [Google Scholar] [CrossRef]
- Pereira Zamaia, J.F.; Flávio de Melo, L. Nonholonomic mobile robot prototype for standalone navigation with embedded system. In Proceedings of the CHILEAN Conference on Electrical, Electronics Engineering, Information and Communication Technologies (CHILECON), Pucon, Chile, 18–20 October 2017; pp. 1–7. [Google Scholar] [CrossRef]
- Tkáčik, M.; Březina, A.; Jadlovská, S. Design of a prototype for a modular mobile robotic platform. IFAC-PapersOnLine 2019, 52, 192–197. [Google Scholar] [CrossRef]
- Tang, Z.; Law, F.; Thurlbeck, A.; West, C.; Baxter, M.; Inayat, A. Design of a mobile robot prototype for a relay race. In Proceedings of the 31st Youth Academic Annual Conference of Chinese Association of Automation (YAC), Wuhan, China, 11–13 November 2016; pp. 105–109. [Google Scholar] [CrossRef]
- Rastegarpanah, M.; Asif, M.E.; Butt, J.; Voos, H.; Rastegarpanah, A. Mobile robotics and 3D printing: Addressing challenges in path planning and scalability. Virtual Phys. Prototyp. 2024, 19, e2433588. [Google Scholar] [CrossRef]
- Ramesh, G.; Jeswin, Y.; Divith, R.R.; Suhaag, B.R.; Daksh, U.; Kiran, R.K.M. Real Time Object Detection and Tracking Using SSD Mobilenetv2 on Jetbot GPU. In Proceedings of the 2024 IEEE International Conference on Distributed Computing, VLSI, Electrical Circuits and Robotics (DISCOVER), Mangalore, India, 18–19 October 2024; pp. 255–260. [Google Scholar] [CrossRef]
- Fraanje, R.; Koreneef, T.; Le Mair, A.; Jong, S. Python in robotics and mechatronics education. In Proceedings of the 2016 11th France-Japan & 9th Europe-Asia Congress on Mechatronics (MECATRONICS)/17th International Conference on Research and Education in Mechatronics (REM), Compiegne, France, 15–17 June 2016; pp. 14–19. [Google Scholar] [CrossRef]
- Jetbot. Available online: https://jetbot.org/master/ (accessed on 12 December 2025).
- JetBot AI Kit, AI Robot Based on Jetson Nano. Available online: https://www.waveshare.com/catalog/product/view/id/3755 (accessed on 12 December 2025).
- Yahboom Jetbot Mini AI Vision Robot Car ROS Starter Kit w/Jetson Nano 4GB/2GB SUB Board—RobotShop. Available online: https://www.amazon.com.mx/Yahboom-Robotic-programable-Starter-universidad/dp/B09P566831?th=1 (accessed on 12 December 2025).
- Duckiebot (DB-J)—DIY Autonomous Car Kit—The Duckietown® Project Store. Available online: https://get.duckietown.com/products/duckiebot-db21?variant=41543707099311 (accessed on 12 December 2025).
- Fukao, T.; Nakagawa, H.; Adachi, N. Adaptive tracking control of a nonholonomic mobile robot. IEEE Trans. Robot. Autom. 2000, 16, 609–615. [Google Scholar] [CrossRef]
- Get Started With Jetson Nano Developer Kit|NVIDIA Developer. Available online: https://developer.nvidia.com/embedded/learn/get-started-jetson-nano-devkit#intro (accessed on 12 December 2025).
- Márquez-Sánchez, C.; Sanchez, J.R.G.; Cervantes, C.Y.S.; Ortigoza, R.S.; Guzman, V.M.H.; Juarez, J.N.A. Trajectory Generation for Wheeled Mobile Robots Via Bézier Polynomials. IEEE Lat. Am. Trans. 2016, 14, 4482–4490. [Google Scholar] [CrossRef]
- Biagiotti, L.; Melchiorri, C. Trajectory Planning for Automatic Machines and Robots; Springer: Heidelberg, Germany, 2008; p. 458. [Google Scholar] [CrossRef]































| Quantity | Component | Source of Materials | Material Type | Cost |
|---|---|---|---|---|
| 1 | Jetson Nano | Amazon | Embedded System | $165 |
| 1 | Chassis | Amazon | PLA (Plastic) | $5 |
| 2 | GM 25-370 Motor with Encoder 12 V DC 140 RPM | Uelectronics | Electromechanical | $21.3 |
| 1 | L298N Motor Driver Module | Uelectronics | Electronic Component | $3.2 |
| 1 | Arduino Nano ATMEGA328P Dev Board USB-C with Male Headers | Uelectronics | Microcontroller | $4.5 |
| 2 | Lipo Battery 3S 50C 2200 mAh 11.1 V | Amazon | Electrical Component | $30.7 |
| 1 | Buck Converter | Amazon | Electronic Component | $5.3 |
| 2 | Rocker Switch DPST 2-Position 15 A/8 A | Steren | Electromechanical | $2.7 |
| 2 | TT Motor Wheel 65 × 15 mm | Uelectronics | Plastic Component | $2 |
| 1 | Glass Marble | Amazon | Glass | $0.1 |
| 1 | 20 AWG Silicone Wire | Amazon | Cable | $1 |
| 1 | M3 Screws | Amazon | Metal Hardware | $1.3 |
| 1 | TX60 Male Connectors | Amazon | Electrical Connector | $3 |
| 1 | USB-A to USB-C Cables 6-inch | Amazon | Cable | $2.2 |
| 1 | 5.5 mm × 2.1 mm Barrel Plug | Amazon | Electrical Connector | $0.4 |
| 1 | Phenolic Perforated Board 4.5 cm × 4.5 cm | Steren | Fiberglass/Epoxy Board | $0.5 |
| 12 | Nylon PCB Spacer M3 × 5 mm | Uelectronics | Plastic Spacer | $2 |
| Design File Name | File Type | Description |
|---|---|---|
| 3Dfiles | rar | STL files for Robot’s structural parts. |
| jetsonCode | rar | Jetson Nano’s Python scripts. |
| arduinoCode | Ino | Arduino’s codes. |
| Parameter | Value |
|---|---|
| Robot mass (with all components) | 0.935 kg |
| Distance between wheels | 18 cm |
| Wheel radius | 3.25 cm |
| Maximum payload | 3 kg |
| Linear velocity (min–max) | ≈3.7–39 cm/s |
| Angular velocity (min–max) | ≈0.4–4.2 rad/s |
| Chassis width | 13.6 cm |
| Chassis length | 17.5 cm |
| Robot height (with components) | 11.2 cm |
| Motor operating voltage | 11.1 V |
| Embedded system operating voltage | 5 V |
| Sample | Forward | Backward |
|---|---|---|
| 1 | 0.5 | −0.5 |
| 2 | 0.5 | −0.7 |
| 3 | 0.8 | −0.7 |
| 4 | 0.1 | −0.8 |
| 5 | 0.5 | −1 |
| 6 | 0.3 | −1 |
| 7 | 0.2 | −0.6 |
| 8 | 0.4 | −0.8 |
| 9 | 0 | −0.8 |
| 10 | 0.6 | −0.8 |
| Sample | Clockwise (CW) | Counterclockwise (CCW) |
|---|---|---|
| 1 | −6 | −4 |
| 2 | −5 | −4 |
| 3 | −6 | −3 |
| 4 | −4 | −3 |
| 5 | −4 | −4 |
| 6 | −5 | −2 |
| 7 | −4 | −3 |
| 8 | −4 | −4 |
| 9 | −3 | −4 |
| 10 | −4 | −6 |
| Trajectory | ||
|---|---|---|
| Lineal | 0.15 m/s | 0 rad/s |
| Circular | 0.25 ms | 0.5 rad/s |
| Sinusoidal | 0.18 m/s | 1.5(0.2pi)cos(0.2pi×t) |
| t: time in seconds |
| Time (t) | ||
|---|---|---|
| 0 ≤ t < 1 | | |
| 1 < t < 5 | . | |
| 5 ≤ t < 6 | | |
| 6 ≤ t < 10 | ||
| 10 ≤ t < 11 | | |
| 11 ≤ t < 23 | ||
| 23 ≤ t < 24 | | |
| 24 ≤ t < 28 | ||
| 28 ≤ t < 30 | | |
| 30 ≤ t < 38 | ||
| 38 ≤ t < 40 | | |
| 40 ≤ t < 44 | ||
| 44 ≤ t < 45 | | |
| 45 ≤ t < 56 | ||
| 56 ≤ t < 58 | | |
| 58 ≤ t < 62 | ||
| 62 ≤ t < 64 | | |
| 64 ≤ t < 67 | ||
| 67 ≤ t < 68 | | |
| t ≥ 68 |
| Parameter | Forward [cm] | Backward [cm] | CW [°] | CCW [°] |
|---|---|---|---|---|
| Mean error [°] | 0.39 | −0.77 | −4.5 | −3.7 |
| Standard deviation [°] | 0.24 | 0.157 | 0.96 | 1.06 |
Disclaimer/Publisher’s Note: The statements, opinions and data contained in all publications are solely those of the individual author(s) and contributor(s) and not of MDPI and/or the editor(s). MDPI and/or the editor(s) disclaim responsibility for any injury to people or property resulting from any ideas, methods, instructions or products referred to in the content. |
© 2026 by the authors. Licensee MDPI, Basel, Switzerland. This article is an open access article distributed under the terms and conditions of the Creative Commons Attribution (CC BY) license.
Share and Cite
Márquez-Sánchez, C.; Sandoval-Gutiérrez, J.; Martínez-Vázquez, D.L. Construction of an Educational Prototype of a Differential Wheeled Mobile Robot. Hardware 2026, 4, 2. https://doi.org/10.3390/hardware4010002
Márquez-Sánchez C, Sandoval-Gutiérrez J, Martínez-Vázquez DL. Construction of an Educational Prototype of a Differential Wheeled Mobile Robot. Hardware. 2026; 4(1):2. https://doi.org/10.3390/hardware4010002
Chicago/Turabian StyleMárquez-Sánchez, Celso, Jacobo Sandoval-Gutiérrez, and Daniel Librado Martínez-Vázquez. 2026. "Construction of an Educational Prototype of a Differential Wheeled Mobile Robot" Hardware 4, no. 1: 2. https://doi.org/10.3390/hardware4010002
APA StyleMárquez-Sánchez, C., Sandoval-Gutiérrez, J., & Martínez-Vázquez, D. L. (2026). Construction of an Educational Prototype of a Differential Wheeled Mobile Robot. Hardware, 4(1), 2. https://doi.org/10.3390/hardware4010002

