Advancements in Molecular Diagnostics and Biosensing: Harnessing the Power of FRET Technology
A special issue of Biosensors (ISSN 2079-6374). This special issue belongs to the section "Optical and Photonic Biosensors".
Deadline for manuscript submissions: 31 December 2025 | Viewed by 10350
Special Issue Editors
Interests: FRET; time-resolved FRET; molecular diagnostics; drug high-throughput screening; molecular dynamics
Special Issues, Collections and Topics in MDPI journals
Special Issue Information
Dear Colleagues,
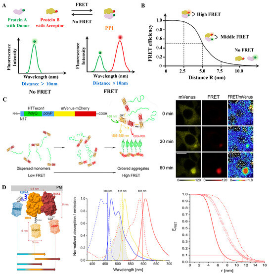
Over the past few decades, Förster Resonance Energy Transfer (FRET) technology has revolutionized the molecular diagnostics and biosensing field, providing a precise and sensitive method for detecting biomolecules by leveraging the energy transfer between fluorescent molecules or nanoparticles in close proximity, enabling the real-time monitoring of molecular interactions. The integration of FRET technology with biosensors presents an innovative and robust tool for the sensitive, specific, and real-time detection of biomolecules, with diverse applications in healthcare, drug discovery, environmental monitoring, and biotechnology.
This Special Issue focuses on the applications, advancements, and challenges of employing FRET technology for molecular diagnostics and biosensing. The topics of interest include but are not limited to the following:
- Development of novel FRET-based probes for detecting nucleic acids, proteins, and small molecules;
- FRET technology integration with microfluidics and lab-on-a-chip platforms for point-of-care diagnostics;
- FRET technology applications in the detection of infectious diseases, cancer biomarkers, and environmental pollutants;
- Advances in FRET-based biosensors for the real-time monitoring of biological processes.
We welcome submissions that will contribute to the advancement of knowledge and innovation in this dynamic and interdisciplinary field.
Prof. Dr. Xue Qiu
Dr. Jiajia Guo
Guest Editors
Manuscript Submission Information
Manuscripts should be submitted online at www.mdpi.com by registering and logging in to this website. Once you are registered, click here to go to the submission form. Manuscripts can be submitted until the deadline. All submissions that pass pre-check are peer-reviewed. Accepted papers will be published continuously in the journal (as soon as accepted) and will be listed together on the special issue website. Research articles, review articles as well as short communications are invited. For planned papers, a title and short abstract (about 100 words) can be sent to the Editorial Office for announcement on this website.
Submitted manuscripts should not have been published previously, nor be under consideration for publication elsewhere (except conference proceedings papers). All manuscripts are thoroughly refereed through a single-blind peer-review process. A guide for authors and other relevant information for submission of manuscripts is available on the Instructions for Authors page. Biosensors is an international peer-reviewed open access monthly journal published by MDPI.
Please visit the Instructions for Authors page before submitting a manuscript. The Article Processing Charge (APC) for publication in this open access journal is 2200 CHF (Swiss Francs). Submitted papers should be well formatted and use good English. Authors may use MDPI's English editing service prior to publication or during author revisions.
Keywords
- FRET
- smFRET
- time-resolved FRET
- molecular diagnostics
- molecular interaction dymamics
Benefits of Publishing in a Special Issue
- Ease of navigation: Grouping papers by topic helps scholars navigate broad scope journals more efficiently.
- Greater discoverability: Special Issues support the reach and impact of scientific research. Articles in Special Issues are more discoverable and cited more frequently.
- Expansion of research network: Special Issues facilitate connections among authors, fostering scientific collaborations.
- External promotion: Articles in Special Issues are often promoted through the journal's social media, increasing their visibility.
- Reprint: MDPI Books provides the opportunity to republish successful Special Issues in book format, both online and in print.
Further information on MDPI's Special Issue policies can be found here.

