FRET Visualization of High Mechanosensation of von Willebrand Factor to Hydrodynamic Force
Abstract
1. Introduction
2. Materials and Methods
2.1. Cell Types and Sources
2.2. Main Reagents and Instruments
2.3. Constructions of vWF-Based FRET Biosensor and Related Mutant Plasmids
2.4. 293T Cell Culture and Transfection with FRET Biosensors
2.5. Fluid Shear Experimental Setup and FRET Microscope Imaging
2.6. Quantitative and Statistical Analysis of FRET Image Data
3. Results
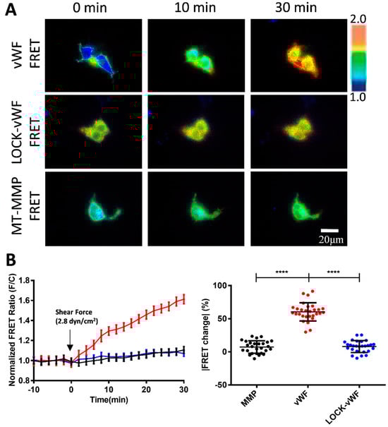
3.1. Design of vWF-Based FRET Biosensor and Flow Experimental Setup
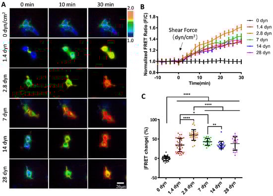
3.2. Changes in vWF-Based FRET in Response to Different Shear Forces
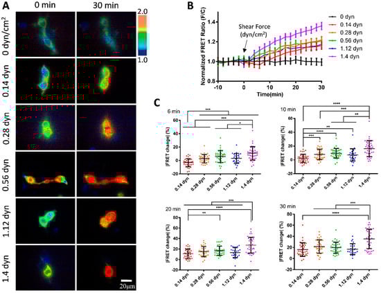
3.3. Sensitive FRET Responses of the vWF-Based Biosensor to Micro-Shear Flow
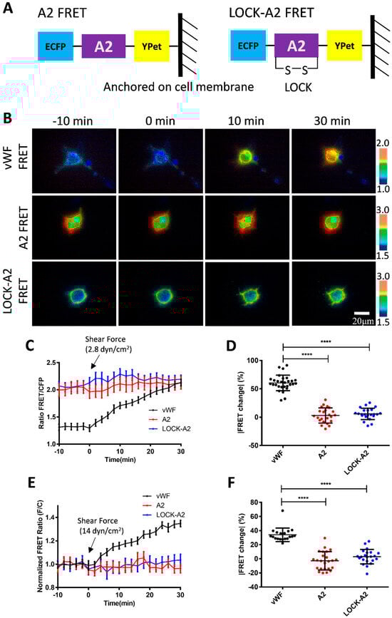
3.4. Shear Force-Induced vWF FRET Response from A2 Conformation Change
3.5. Response of A2-Only-Based FRET Biosensor to the Hydrodynamic Force
4. Discussion
5. Conclusions
Supplementary Materials
Author Contributions
Funding
Institutional Review Board Statement
Informed Consent Statement
Data Availability Statement
Acknowledgments
Conflicts of Interest
References
- Neff, A.T.; Sidonio, R.F. Management of VWD. In Hematology 2014, the American Society of Hematology Education Program Book; American Society of Hematology: Washington, DC, USA, 2014; pp. 536–541. [Google Scholar]
- Federici, A.B. Clinical and laboratory diagnosis of VWD. In Hematology 2014, the American Society of Hematology Education Program Book; American Society of Hematology: Washington, DC, USA, 2014; pp. 524–530. [Google Scholar]
- Abshire, T.C. Prophylaxis and von Willebrand’s disease (vWD). Thromb. Res. 2006, 118 (Suppl. S1), S3–S7. [Google Scholar] [CrossRef] [PubMed]
- Flood, V.H. New insights into genotype and phenotype of VWD. In Hematology 2014, the American Society of Hematology Education Program Book; American Society of Hematology: Washington, DC, USA, 2014; pp. 531–535. [Google Scholar]
- DiGiandomenico, S.; Christopherson, P.A.; Haberichter, S.L.; Abshire, T.C.; Montgomery, R.R.; Flood, V.H. Laboratory variability in the diagnosis of type 2 VWD variants. J. Thromb. Haemost. JTH 2021, 19, 131–138. [Google Scholar] [CrossRef]
- Favaloro, E.J.; Pasalic, L. Laboratory Diagnosis of von Willebrand Disease (VWD): Geographical Perspectives. Semin. Thromb. Hemost. 2022, 48, 750–766. [Google Scholar] [CrossRef] [PubMed]
- James, P.; Leebeek, F.; Casari, C.; Lillicrap, D. Diagnosis and treatment of von Willebrand disease in 2024 and beyond. Haemophilia 2024, 30 (Suppl. S3), 103–111. [Google Scholar] [CrossRef] [PubMed]
- Lenting, P.J.; Christophe, O.D.; Denis, C.V. von Willebrand factor biosynthesis, secretion, and clearance: Connecting the far ends. Blood 2015, 125, 2019–2028. [Google Scholar] [CrossRef]
- Anderson, J.R.; Li, J.; Springer, T.A.; Brown, A. Structures of VWF tubules before and after concatemerization reveal a mechanism of disulfide bond exchange. Blood 2022, 140, 1419–1430. [Google Scholar] [CrossRef]
- Michiels, J.J.; Berneman, Z.; Gadisseur, A.; van der Planken, M.; Schroyens, W.; van de Velde, A.; van Vliet, H. Characterization of recessive severe type 1 and 3 von Willebrand Disease (VWD), asymptomatic heterozygous carriers versus bloodgroup O-related von Willebrand factor deficiency, and dominant type 1 VWD. Clin. Appl. Thromb. Hemost. 2006, 12, 277–295. [Google Scholar] [CrossRef]
- Curnow, J.; Pasalic, L.; Favaloro, E.J. Treatment of von Willebrand Disease. Semin. Thromb. Hemost. 2016, 42, 133–146. [Google Scholar]
- Ewenstein, B.M. Von Willebrand’s disease. Annu. Rev. Med. 1997, 48, 525–542. [Google Scholar] [CrossRef]
- Veyradier, A.; Boisseau, P.; Fressinaud, E.; Caron, C.; Ternisien, C.; Giraud, M.; Zawadzki, C.; Trossaert, M.; Itzhar-Baïkian, N.; Dreyfus, M.; et al. A Laboratory Phenotype/Genotype Correlation of 1167 French Patients from 670 Families with von Willebrand Disease: A New Epidemiologic Picture. Medicine 2016, 95, e3038. [Google Scholar] [CrossRef]
- de Jong, A.; Eikenboom, J. Von Willebrand disease mutation spectrum and associated mutation mechanisms. Thromb. Res. 2017, 159, 65–75. [Google Scholar] [CrossRef] [PubMed]
- Favaloro, E.J.; Henry, B.M.; Lippi, G. Increased VWF and Decreased ADAMTS-13 in COVID-19: Creating a Milieu for (Micro)Thrombosis. Semin. Thromb. Hemost. 2021, 47, 400–418. [Google Scholar] [CrossRef]
- Xiang, Y.; Hwa, J. Regulation of VWF expression, and secretion in health and disease. Curr. Opin. Hematol. 2016, 23, 288–293. [Google Scholar] [CrossRef] [PubMed]
- Favaloro, E.J. The Role of the von Willebrand Factor Collagen-Binding Assay (VWF:CB) in the Diagnosis and Treatment of von Willebrand Disease (VWD) and Way Beyond: A Comprehensive 36-Year History. Semin. Thromb. Hemost. 2024, 50, 43–80. [Google Scholar] [CrossRef] [PubMed]
- Howes, J.M.; Knäuper, V.; Malcor, J.D.; Farndale, R.W. Cleavage by MMP-13 renders VWF unable to bind to collagen but increases its platelet reactivity. J. Thromb. Haemost. JTH 2020, 18, 942–954. [Google Scholar] [CrossRef]
- Favaloro, E.J.; Mohammed, S. Laboratory Testing for von Willebrand Factor Collagen Binding (VWF:CB). Methods Mol. Biol. 2017, 1646, 417–433. [Google Scholar]
- Seidizadeh, O.; Peyvandi, F. Laboratory Testing for von Willebrand Factor Activity by a Glycoprotein Ib-Binding Assay (VWF: GPIbR): HemosIL von Willebrand Factor Ristocetin Cofactor Activity on ACL TOP®. Methods Mol. Biol. 2023, 2663, 669–677. [Google Scholar]
- Eikenboom, J.; Federici, A.B.; Dirven, R.J.; Castaman, G.; Rodeghiero, F.; Budde, U.; Schneppenheim, R.; Batlle, J.; Canciani, M.T.; Goudemand, J.; et al. VWF propeptide and ratios between VWF, VWF propeptide, and FVIII in the characterization of type 1 von Willebrand disease. Blood 2013, 121, 2336–2339. [Google Scholar] [CrossRef]
- Kanaji, S.; Fahs, S.A.; Shi, Q.; Haberichter, S.L.; Montgomery, R.R. Contribution of platelet vs. endothelial VWF to platelet adhesion and hemostasis. J. Thromb. Haemost. JTH 2012, 10, 1646–1652. [Google Scholar] [CrossRef]
- Jang, J.; Gu, J.; Kim, H.K. Prognostic value of the ADAMTS13-vWF axis in disseminated intravascular coagulation: Platelet count/vWF: Ag ratio as a strong prognostic marker. Int. J. Lab. Hematol. 2022, 44, 595–602. [Google Scholar] [CrossRef]
- Ma, W.H.; Sheng, L.; Gong, H.P.; Guo, L.L.; Lu, Q.H. The application of vWF/ADAMTS13 in essential hypertension. Int. J. Clin. Exp. Med. 2014, 7, 5636–5642. [Google Scholar] [PubMed]
- Chung, D.W.; Platten, K.; Ozawa, K.; Adili, R.; Pamir, N.; Nussdorfer, F.; St John, A.; Ling, M.; Le, J.; Harris, J.; et al. Low-density lipoprotein promotes microvascular thrombosis by enhancing von Willebrand factor self-association. Blood 2023, 142, 1156–1166. [Google Scholar] [CrossRef]
- Gogia, S.; Neelamegham, S. Role of fluid shear stress in regulating VWF structure, function and related blood disorders. Biorheology 2015, 52, 319–335. [Google Scholar] [CrossRef]
- Kraus, E.; Kraus, K.; Obser, T.; Oyen, F.; Klemm, U.; Schneppenheim, R.; Brehm, M.A. Platelet-free shear flow assay facilitates analysis of shear-dependent functions of VWF and ADAMTS13. Thromb. Res. 2014, 134, 1285–1291. [Google Scholar] [CrossRef] [PubMed]
- Coburn, L.A.; Damaraju, V.S.; Dozic, S.; Eskin, S.G.; Cruz, M.A.; McIntire, L.V. GPIbα-vWF rolling under shear stress shows differences between type 2B and 2M von Willebrand disease. Biophys. J. 2011, 100, 304–312. [Google Scholar] [CrossRef]
- Reininger, A.J. VWF attributes–impact on thrombus formation. Thromb. Res. 2008, 122 (Suppl. S4), S9–S13. [Google Scholar] [CrossRef]
- Di Stasio, E.; De Cristofaro, R. The effect of shear stress on protein conformation: Physical forces operating on biochemical systems: The case of von Willebrand factor. Biophys. Chem. 2010, 153, 1–8. [Google Scholar] [CrossRef] [PubMed]
- Angeli, V.; Lim, H.Y. Biomechanical control of lymphatic vessel physiology and functions. Cell. Mol. Immunol. 2023, 20, 1051–1062. [Google Scholar] [CrossRef]
- Paddillaya, N.; Mishra, A.; Kondaiah, P.; Pullarkat, P.; Menon, G.I.; Gundiah, N. Biophysics of Cell-Substrate Interactions Under Shear. Front. Cell Dev. Biol. 2019, 7, 251. [Google Scholar] [CrossRef]
- Santhanakrishnan, A.; Miller, L.A. Fluid dynamics of heart development. Cell Biochem. Biophys. 2011, 61, 1–22. [Google Scholar] [CrossRef]
- Jiang, Y.; Fu, H.; Springer, T.A.; Wong, W.P. Electrostatic Steering Enables Flow-Activated Von Willebrand Factor to Bind Platelet Glycoprotein, Revealed by Single-Molecule Stretching and Imaging. J. Mol. Biol. 2019, 431, 1380–1396. [Google Scholar] [CrossRef] [PubMed]
- Müller, J.P.; Mielke, S.; Löf, A.; Obser, T.; Beer, C.; Bruetzel, L.K.; Pippig, D.A.; Vanderlinden, W.; Lipfert, J.; Schneppenheim, R.; et al. Force sensing by the vascular protein von Willebrand factor is tuned by a strong intermonomer interaction. Proc. Natl. Acad. Sci. USA 2016, 113, 1208–1213. [Google Scholar] [CrossRef] [PubMed]
- Ismail, E.; Liu, Y.; Wang, Y.; Tafti, S.Y.; Zhang, X.F.; Cheng, X.H. Aptamer-based biotherapeutic conjugate for shear responsive release of Von Willebrand factor A1 domain. Nanoscale 2025, 17, 1246–1259. [Google Scholar] [CrossRef]
- Wu, T.; Yago, T.; Lou, J.; Yang, J.; Miner, J.; Coburn, L.; López, J.A.; Cruz, M.A.; McIntire, L.V.; McEver, R.P.; et al. Platelet glycoprotein Ibα forms catch bonds with WT VWF but not with type 2B von Willebrand disease VWF. Biorheology 2008, 45, 72–73. [Google Scholar]
- Posch, S.; Aponte-Santamaría, C.; Schwarzl, R.; Karner, A.; Radtke, M.; Gräter, F.; Obser, T.; König, G.; Brehm, M.A.; Gruber, H.J.; et al. Mutual A domain interactions in the force sensing protein von Willebrand factor. J. Struct. Biol. 2017, 197, 57–64. [Google Scholar] [CrossRef]
- Arce, N.A.; Cao, W.P.; Brown, A.K.; Legan, E.R.; Wilson, M.S.; Xu, E.R.; Berndt, M.C.; Emsley, J.; Zhang, X.F.; Li, R.H. Activation of von Willebrand factor via mechanical unfolding of its discontinuous autoinhibitory module. Nat. Commun. 2021, 12, 2360. [Google Scholar] [CrossRef]
- Zeng, J.W.; Shu, Z.M.; Liang, Q.; Zhang, J.; Wu, W.M.; Wang, X.F.; Zhou, A.W. Structural basis of von Willebrand factor multimerization and tubular storage. Blood 2022, 139, 3314–3324. [Google Scholar] [CrossRef]
- Zhang, Q.; Zhou, Y.F.; Zhang, C.Z.; Zhang, X.H.; Lu, C.F.; Springer, T.A. Structural specializations of A2, a force-sensing domain in the ultralarge vascular protein von Willebrand factor. Proc. Natl. Acad. Sci. USA 2009, 106, 9226–9231. [Google Scholar] [CrossRef]
- Wang, Y.; Morabito, M.; Zhang, X.F.; Webb, E.; Oztekin, A.; Cheng, X.H. Shear-Induced Extensional Response Behaviors of Tethered von Willebrand Factor. Biophys. J. 2019, 116, 2092–2102. [Google Scholar] [CrossRef]
- Ouyang, M.X.; Sun, J.; Chien, S.; Wang, Y.X. Determination of hierarchical relationship of Src and Rac at subcellular locations with FRET biosensors. Proc. Natl. Acad. Sci. USA 2008, 105, 14353–14358. [Google Scholar] [CrossRef]
- Ouyang, M.X.; Zhou, B.Q.; Li, C.M.; Deng, L.H. Characterization of PDGF-Induced Subcellular Calcium Regulation through Calcium Channels in Airway Smooth Muscle Cells by FRET Biosensors. Biosensors 2024, 14, 179. [Google Scholar] [CrossRef]
- Yoon, S.; Pan, Y.J.; Shung, K.; Wang, Y.X. FRET-Based Ca2+ Biosensor Single Cell Imaging Interrogated by High-Frequency Ultrasound. Sensors 2020, 20, 4998. [Google Scholar] [CrossRef] [PubMed]
- Tan, E.V.; Chin, C.S.H.; Lim, Z.F.S.; Ng, S.K. HEK293 Cell Line as a Platform to Produce Recombinant Proteins and Viral Vectors. Front. Bioeng. Biotechnol. 2021, 9, 796991. [Google Scholar] [CrossRef] [PubMed]
- Zhang, C.J.; Kelkar, A.; Neelamegham, S. von Willebrand factor self-association is regulated by the shear-dependent unfolding of the A2 domain. Blood Adv. 2019, 3, 957–968. [Google Scholar] [CrossRef] [PubMed]
- Qin, Q.; Laub, S.; Shi, Y.W.; Ouyang, M.X.; Peng, Q.; Zhang, J.; Wang, Y.X.; Lu, S.Y. Fluocell for Ratiometric and High-Throughput Live-Cell Image Visualization and Quantitation. Front. Phys. 2019, 7, 154. [Google Scholar] [CrossRef]
- Stockschlaeder, M.; Schneppenheim, R.; Budde, U. Update on von Willebrand factor multimers: Focus on high-molecular-weight multimers and their role in hemostasis. Blood Coagul. Fibrinolysis 2014, 25, 206–216. [Google Scholar] [CrossRef]
- Arisz, R.A.; de Vries, J.J.; Schols, S.E.M.; Eikenboom, J.C.J.; de Maat, M.P.M. Interaction of von Willebrand factor with blood cells in flow models: A systematic review. Blood Adv. 2022, 6, 3979–3990. [Google Scholar] [CrossRef]
- Ouyang, M.X.; Lu, S.Y.; Li, X.Y.; Xu, J.; Seong, J.; Giepmans, B.N.G.; Shyy, J.Y.J.; Weiss, S.J.; Wang, Y.X. Visualization of polarized membrane type 1 matrix metalloproteinase activity in live cells by fluorescence resonance energy transfer imaging. J. Biol. Chem. 2008, 283, 17740–17748. [Google Scholar] [CrossRef]
- Li, H.; Guo, J.; Xing, Y.; Deng, L.; Ouyang, M. FRET verification of crucial interaction sites in RhoA regulation mediated by RhoGDI. Med-X 2024, 2, 17. [Google Scholar] [CrossRef]
- Bergal, H.T.; Jiang, Y.; Yang, D.R.; Springer, T.A.; Wong, W.P. Conformation of von Willebrand factor in shear flow revealed with stroboscopic single-molecule imaging. Blood 2022, 140, 2490–2499. [Google Scholar] [CrossRef]
- He, Z.C.; Li, F.; Zuo, P.; Tian, H. Principles and Applications of Resonance Energy Transfer Involving Noble Metallic Nanoparticles. Materials 2023, 16, 3083. [Google Scholar] [CrossRef]
- Konkle, B.A.; Shapiro, A.D.; Quon, D.V.; Staber, J.M.; Kulkarni, R.; Ragni, M.V.; Chhabra, E.S.; Poloskey, S.; Rice, K.; Katragadda, S.; et al. BIVV001 Fusion Protein as Factor VIII Replacement Therapy for Hemophilia A. N. Engl. J. Med. 2020, 383, 1018–1027. [Google Scholar] [CrossRef]
- Chhabra, E.S.; Liu, T.Y.; Kulman, J.; Patarroyo-White, S.; Yang, B.Y.; Lu, Q.; Drager, D.; Moore, N.; Liu, J.Y.; Holthaus, A.M.; et al. BIVV001, a new class of factor VIII replacement for hemophilia A that is independent of von Willebrand factor in primates and mice. Blood 2020, 135, 1484–1496. [Google Scholar] [CrossRef] [PubMed]
- Martin, C.; Morales, L.D.; Cruz, M.A. Purified A2 Domain of von Willebrand Factor Binds to the Active Conformation of von Willebrand Factor and Blocks the Interaction with Platelet Glycoprotein Ibα. J. Thromb. Haemost. 2007, 5, 1363–1370. [Google Scholar] [CrossRef] [PubMed]
- Ying, J.; Ling, Y.; Westfield, L.A.; Sadler, J.E.; Shao, J.Y. Unfolding the A2 Domain of Von Willebrand Factor with the Optical Trap. Biophys. J. 2010, 98, 1685–1693. [Google Scholar] [CrossRef] [PubMed]
- Zhang, X.; Halvorsen, K.; Zhang, C.Z.; Wong, W.P.; Springer, T.A. Mechanoenzymatic Cleavage of the Ultralarge Vascular Protein von Willebrand Factor. Sciencce 2009, 324, 1330–1334. [Google Scholar] [CrossRef]
- Lynch, C.J.; Cawte, A.D.; Millar, C.M.; Rueda, D.; Lane, D.A. A common mechanism by which type 2A von Willebrand disease mutations enhance ADAMTS13 proteolysis revealed with a von Willebrand factor A2 domain FRET construct. PLoS ONE 2017, 12, e0188405. [Google Scholar] [CrossRef]






Disclaimer/Publisher’s Note: The statements, opinions and data contained in all publications are solely those of the individual author(s) and contributor(s) and not of MDPI and/or the editor(s). MDPI and/or the editor(s) disclaim responsibility for any injury to people or property resulting from any ideas, methods, instructions or products referred to in the content. |
© 2025 by the authors. Licensee MDPI, Basel, Switzerland. This article is an open access article distributed under the terms and conditions of the Creative Commons Attribution (CC BY) license (https://creativecommons.org/licenses/by/4.0/).
Share and Cite
Ouyang, M.; Gao, Y.; Zhou, B.; Guo, J.; Lei, L.; Wang, Y.; Deng, L. FRET Visualization of High Mechanosensation of von Willebrand Factor to Hydrodynamic Force. Biosensors 2025, 15, 248. https://doi.org/10.3390/bios15040248
Ouyang M, Gao Y, Zhou B, Guo J, Lei L, Wang Y, Deng L. FRET Visualization of High Mechanosensation of von Willebrand Factor to Hydrodynamic Force. Biosensors. 2025; 15(4):248. https://doi.org/10.3390/bios15040248
Chicago/Turabian StyleOuyang, Mingxing, Yao Gao, Binqian Zhou, Jia Guo, Lei Lei, Yingxiao Wang, and Linhong Deng. 2025. "FRET Visualization of High Mechanosensation of von Willebrand Factor to Hydrodynamic Force" Biosensors 15, no. 4: 248. https://doi.org/10.3390/bios15040248
APA StyleOuyang, M., Gao, Y., Zhou, B., Guo, J., Lei, L., Wang, Y., & Deng, L. (2025). FRET Visualization of High Mechanosensation of von Willebrand Factor to Hydrodynamic Force. Biosensors, 15(4), 248. https://doi.org/10.3390/bios15040248

