-
Heavy Metal Content in Tattoo and Permanent Makeup Inks and European Standards—Is There Still a Health Risk? -
Multi- and Transgenerational Effects of Silver Ions (Ag+) in the ng/L Range on Life Cycle Parameters and Population Growth of the Midge Chironomus riparius (Diptera, Chironomidae) -
Heavy Metal Accumulation in Cattle from Western Pará: Human Health Risk Assessment -
Characterization and Source Analysis of Water-Soluble Ions in PM2.5 at Hainan: Temporal Variation and Long-Range Transport -
Unexpected High Blood Lead Levels in a Remote Indigenous Community in the Northeastern Peruvian Amazon
Journal Description
Toxics
Toxics
is an international, peer-reviewed, open access journal on all aspects of the toxic chemicals and materials, published monthly online by MDPI.
- Open Access— free for readers, with article processing charges (APC) paid by authors or their institutions.
- High Visibility: indexed within Scopus, SCIE (Web of Science), PubMed, PMC, Embase, CAPlus / SciFinder, AGRIS, and other databases.
- Journal Rank: JCR - Q1 (Toxicology) / CiteScore - Q1 (Chemical Health and Safety)
- Rapid Publication: manuscripts are peer-reviewed and a first decision is provided to authors approximately 18.1 days after submission; acceptance to publication is undertaken in 1.9 days (median values for papers published in this journal in the first half of 2025).
- Recognition of Reviewers: reviewers who provide timely, thorough peer-review reports receive vouchers entitling them to a discount on the APC of their next publication in any MDPI journal, in appreciation of the work done.
Impact Factor:
4.1 (2024);
5-Year Impact Factor:
4.6 (2024)
Latest Articles
Co-Culture of Primary Human Bronchial Epithelial Cells at the Air–Liquid Interface and THP-1 Macrophages to Investigate the Toxicity of Polycyclic Aromatic Hydrocarbons
Toxics 2025, 13(12), 1065; https://doi.org/10.3390/toxics13121065 - 9 Dec 2025
Abstract
The development of new approach methodologies that include human cells differentiated into organotypic formats is of high interest due to their structural and functional similarities to tissues in vivo, enabling mechanistic understanding and translation to adverse health outcomes in humans. However, these systems
[...] Read more.
The development of new approach methodologies that include human cells differentiated into organotypic formats is of high interest due to their structural and functional similarities to tissues in vivo, enabling mechanistic understanding and translation to adverse health outcomes in humans. However, these systems often fail to capture complex intercellular signaling required for processes such as pulmonary inflammation induced by polycyclic aromatic hydrocarbons (PAHs). To investigate airway epithelial–macrophage interactions in response to benzo[a]pyrene and a PAH mixture (Tox Mix), co-culture models utilizing primary human bronchial epithelial cells (HBECs) differentiated at the air–liquid interface were cultured with THP-1 macrophages either directly or indirectly, alongside HBECs alone. After 24 h of exposure, cytokine expression (IL1B, IL6, CXCL8, TNF) as well as PAH biomarkers previously identified for chemical metabolism (CYP1A1, CYP1B1), oxidative stress (ALDH3A1, HMOX1, NQO1), and barrier integrity (TJP2) were evaluated. Cytotoxicity and barrier integrity were also assessed. HBECs alone and direct co-cultures exhibited similar responses after PAH treatment, while indirect co-cultures showed lower sensitivity to induction of inflammatory cytokines and CYP1A1 and CYP1B1 biomarker expression following exposure to PAHs. The expression of other biomarkers, including ALDH3A1, HMOX1, and NQO1, remained largely consistent across all models after treatment. Overall, these findings suggest that direct co-culture systems may provide a more physiologically relevant platform for studies of PAH-induced toxicity and demonstrate that the configuration of co-culture systems can influence cellular responses to chemical exposure.
Full article
(This article belongs to the Special Issue Emerging Pollutants in the Air and Health Risks)
►
Show Figures
Open AccessArticle
Sentinel Equines in Anthropogenic Landscapes: Bioaccumulation of Heavy Metals and Hematological Biomarkers as Indicators of Environmental Contamination
by
Maria Popescu, Mirela Alexandra Tripon, Alexandru Florin Lupșan, Denisa Bungărdean, Cristian Mihăiță Crecan, Mihai Musteata, Paula Maria Pașca, Sorin Marian Mârza, Rober Cristian Purdoiu, Ionel Papuc, Radu Lăcătuș, Caroline Maria Lăcătuș, Luciana Cătălina Panait, Teodora Sonia Patrichi, Ileana-Rodica Matei, Cristian-Radu Sisea, Claudiu Ioan Bunea, Anamaria Călugăr, Ioan Valentin Petrescu-Mag, Zsofia Daradics and Florin-Dumitru Boraadd
Show full author list
remove
Hide full author list
Toxics 2025, 13(12), 1064; https://doi.org/10.3390/toxics13121064 - 9 Dec 2025
Abstract
Environmental contamination with heavy metals, resulting from industrialization, urbanization, and agricultural intensification, poses serious ecological and health risks. Horses, due to their grazing behavior and close association with human environments, serve as reliable sentinel species for assessing environmental pollution. This study aimed to
[...] Read more.
Environmental contamination with heavy metals, resulting from industrialization, urbanization, and agricultural intensification, poses serious ecological and health risks. Horses, due to their grazing behavior and close association with human environments, serve as reliable sentinel species for assessing environmental pollution. This study aimed to evaluate the bioaccumulation of heavy metals and trace elements in different biological matrices of horses—blood, hair, hooves, and synovial fluid—and to investigate their relationship with hematological biomarkers as indicators of physiological stress. Samples were collected from horses raised in anthropogenically influenced areas and analyzed using inductively coupled plasma mass spectrometry (ICP–MS). Hematological parameters were determined with an automated analyzer to assess systemic effects. The results revealed significant variations in metal concentrations among matrices, with keratinized tissues reflecting long-term exposure, while blood and synovial fluid indicated recent contamination. Correlations between elevated metal levels and altered hematological values suggested oxidative stress and adaptive physiological responses. These findings demonstrate the value of multi-matrix biomonitoring in evaluating both environmental quality and animal health. Horses effectively reflect the cumulative impact of heavy metal exposure, supporting their role as bioindicators within a One Health framework that links environmental, animal, and human well-being.
Full article
(This article belongs to the Section Exposome Analysis and Risk Assessment)
►▼
Show Figures

Figure 1
Open AccessFeature PaperArticle
Omega-3 Fatty Acid Intake and Oxylipin Production in Response to Short-Term Ambient Air Pollution Exposure in Healthy Adults
by
Hao Chen, Siqi Zhang, Xiannen Pan, Alexandra Schneider, David Diaz-Sanchez, James Samet and Haiyan Tong
Toxics 2025, 13(12), 1063; https://doi.org/10.3390/toxics13121063 - 9 Dec 2025
Abstract
Oxylipins are specialized lipid mediators that can have dual functions, either promoting inflammation or supporting resolution. Exposure to air pollution is associated with systemic inflammation that may be modified by oxylipins derived from polyunsaturated fatty acids (FA). In this study, we examined whether
[...] Read more.
Oxylipins are specialized lipid mediators that can have dual functions, either promoting inflammation or supporting resolution. Exposure to air pollution is associated with systemic inflammation that may be modified by oxylipins derived from polyunsaturated fatty acids (FA). In this study, we examined whether short-term air pollution exposure is associated with changes in circulating oxylipins in healthy adults, who were on high- or low-dietary omega-3 fatty acid (n-3 FA) intakes. We measured 56 oxylipin species from participants’ plasma samples and employed mixed-effects models to assess the associations, stratified by n-3 FA groups. Plasma concentrations of oxylipins derived from n-3 FA [e.g., 14-hydroxydocosahexaenoic acid (14-HDHA) & 11-hydroxydocosahexaenoic acid (11-HDoHE), and 12-hydroxyeicosapentaenoic acid (12-HEPE)] were significantly higher in the high n-3 FA group compared to the low group. Conversely, selected oxylipins derived from n-6 FA [e.g., 15-hydroxyeicosatetraenoic acid (15-HETE) and 14,15-Dihydroxyeicosatrienoic acid (14,15-DiHETrE)] were significantly lower in the high n-3 group. Exposure to PM2.5, O3, and NO2 was associated with reductions in pro-inflammatory oxylipins produced by lipoxygenase in the high n-3 FA group, but not in the low group; for example, 12-HETE. Furthermore, participants in the high n-3 group exposed to PM2.5, O3, and NO2 had elevated levels of n-3 FA-derived pro-resolving oxylipins compared to those in the low n-3 group; for instance, 12-HEPE and 14-HDHA & 11-HDoHE. In conclusion, short-term air pollution exposure was associated with lower pro-inflammatory and higher pro-resolving oxylipin levels in the high n-3 FA group. These findings suggest n-3-derived lipid metabolites may promote inflammation resolution induced by air pollution.
Full article
(This article belongs to the Section Air Pollution and Health)
►▼
Show Figures

Graphical abstract
Open AccessArticle
Valorization of Silicon-Rich Solid Waste into Highly Active Silicate Adsorbents for Heavy Metal Removal
by
Shaojun Jiang, Xurong Huang, Huayi Chen, Jiahe Miao, Xinsheng Xiao, Yueying Zhuo, Xiang Li and Yong Chen
Toxics 2025, 13(12), 1062; https://doi.org/10.3390/toxics13121062 - 9 Dec 2025
Abstract
Waste stone powder is a major solid waste byproduct of stone operations. This study developed a novel “alkali activation-calcination” process that efficiently converts waste stone powder into high-value-added silicon-based materials (SSM). This study elucidated the morphological evolution of silicon during the conversion process
[...] Read more.
Waste stone powder is a major solid waste byproduct of stone operations. This study developed a novel “alkali activation-calcination” process that efficiently converts waste stone powder into high-value-added silicon-based materials (SSM). This study elucidated the morphological evolution of silicon during the conversion process and revealed the formation mechanism of active silicon. Through further integration of batch adsorption experiments and multi-technique characterization analysis, the immobilization efficacy of this material for heavy metals cadmium/lead was elucidated, revealing both direct and indirect interfacial reaction mechanisms. The results demonstrate that in-creasing the calcination temperature, alkali activator concentration, and calcination duration enhances the reactive silica content in SSM. NaOH as activator, the calcination process significantly reduces both the thermal decomposition temperature of raw materials and the initial temperature required for silicon conversion. Under optimized conditions (WG:MD:activator = 1:0.8:0.32, temperature = 800 °C, time = 1 h), the reactive silica content reached 24.30%. The generation rate of reactive silica is governed by the combined effects of interfacial chemical reactions and solid-phase product layer diffusion. Under idealized laboratory conditions, the maximum adsorption capacities (Qm) of SSM were determined to be 57.40 mg/g for cadmium and 496 mg/g for lead, which are significantly higher than those of many other adsorbents. Continuous desorption experiments and characterization analyses confirm that Cd and Pb adsorption by SSM is primarily driven by electro-static interactions, complexation, precipitation, and coordination, while ion ex-change plays a secondary role. Highly reactive silica facilitates interactions between Cd/Pb and oxygen-containing functional groups (e.g., -OH, ≡Si-OH, Si-O-Si), promoting precipitate formation for effective heavy metal removal. This work offers theoretical guidance for valorizing silica-rich waste rock powder. It is important to note, however, that while the adsorption capacity of SSM is encouraging, its practical implementation requires resolving key issues identified during the lab-to-application transition.
Full article
(This article belongs to the Section Toxicity Reduction and Environmental Remediation)
►▼
Show Figures

Graphical abstract
Open AccessArticle
Pulmonary Function and Influencing Factor Investigation for Rural Homemakers in the Fenwei Plain, China
by
Rong Feng, Kaiyuan Wang, Hongmei Xu, Yunxuan Gu, Liu Yang, Jian Sun and Zhenxing Shen
Toxics 2025, 13(12), 1061; https://doi.org/10.3390/toxics13121061 - 7 Dec 2025
Abstract
To understand the pulmonary function and main influencing factors of homemakers in rural Xi’an, a representative city in Northwest China, 72 housewives (61 ± 9 years old) were randomly selected from the rural area of Lantian, Xi’an. The questionnaire survey and pulmonary function
[...] Read more.
To understand the pulmonary function and main influencing factors of homemakers in rural Xi’an, a representative city in Northwest China, 72 housewives (61 ± 9 years old) were randomly selected from the rural area of Lantian, Xi’an. The questionnaire survey and pulmonary function test were performed on the subjects in winter and summer, respectively. The general linear model and variance analysis were used to analyze the influencing factors of pulmonary function. Key lung function indices included Vital Capacity (VC: 2.06 ± 0.48 L), Forced Expiratory Volume in First Second (FEV1: 1.91 ± 0.52 L), Forced Vital Capacity (FVC: 2.23 ± 0.59 L), and the FEV1/FVC ratio (0.86 ± 0.07). Several factors were found to cause impairment of pulmonary function. Age has the greatest effect on various indicators of lung function (Eta: 22.3%); the effect of indoor ventilation, season, and second-hand smoke (SHS) exposure on pulmonary function was comparable (3.2–5.9%). There were significant differences on most pulmonary function indices between four age groups (p = 0.000–0.005), and the age of <57 years old displayed the highest lung function index values. The lung function of the ventilation group was better than that of the non-ventilation group. And the lung function of the non-SHS exposure group was better than that of the SHS exposure group. No clear seasonal pattern of pulmonary function was found in this study. Aging, SHS exposure, and poor ventilation showed negative effects on most pulmonary function indices. It is recommended to actively publicize the harm of smoking and strengthen house ventilation to improve lung function in local homemakers.
Full article
(This article belongs to the Section Air Pollution and Health)
►▼
Show Figures

Graphical abstract
Open AccessFeature PaperArticle
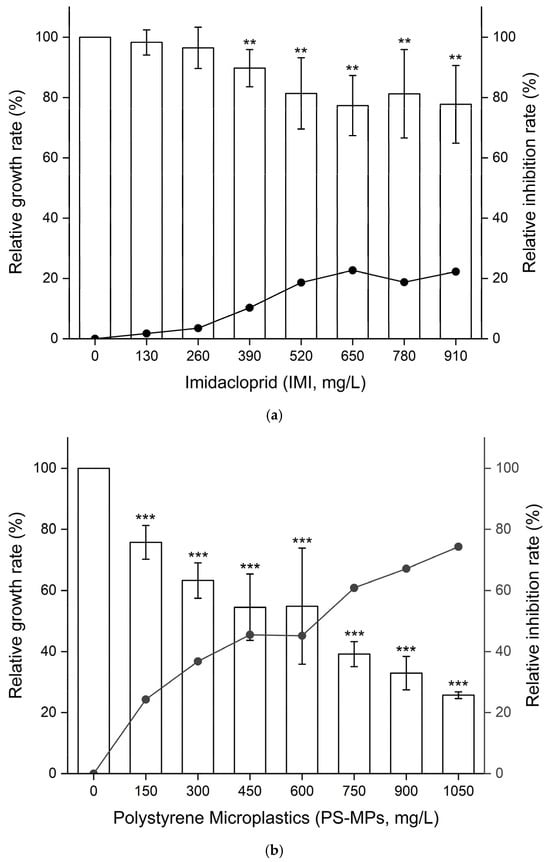
Toxic Effects of Neonicotinoid Insecticide Imidacloprid and Polystyrene Microplastics on Rat Neuroblastoma B104 Cells
by
Tao Wang, Gulijiazi Yeerkenbieke, Yun Yang, Shuai Shi and Xiaoxia Lu
Toxics 2025, 13(12), 1060; https://doi.org/10.3390/toxics13121060 - 7 Dec 2025
Abstract
Imidacloprid (IMI) and polystyrene microplastics (PS-MPs) are common environmental pollutants, posing potential risks to ecosystems and human health. However, there is limited research on their toxic effects on nerve cells, particularly under combined exposure conditions. This study aimed to evaluate the toxic effects
[...] Read more.
Imidacloprid (IMI) and polystyrene microplastics (PS-MPs) are common environmental pollutants, posing potential risks to ecosystems and human health. However, there is limited research on their toxic effects on nerve cells, particularly under combined exposure conditions. This study aimed to evaluate the toxic effects of IMI and PS-MPs alone and in combination on rat neuroblastoma B104 cells. Based on a cell viability assay (48 h), the No Observed Adverse Effect Levels of IMI and PS-MPs were 260 mg/L and <150 mg/L, respectively. To study their effects on the cholinergic system and oxidative stress, similar concentrations of IMI (2.6, 26, 260 mg/L) and PS-MPs (3, 30, 300 mg/L), alone and in combination, were exposed to B104 cells for 48 h. The results showed that IMI alone decreased acetylcholine (ACh) and acetylcholinesterase (AChE) contents, PS-MPs alone increased ACh and AChE contents, and under the combined condition, the effect of PS-MPs predominated over IMI. Both IMI and PS-MPs alone decreased the ratio of reduced glutathione (GSH) to oxidized glutathione (GSSG), indicating oxidative stress, and under the combined condition, the ratio of GSH/GSSG decreased more, but were less than the sum of the decreases that were observed under treatment by both compounds alone. The combined exposure exhibited antagonistic effects on all endpoints. Results of this study provides a scientific basis for the environmental risk assessment of microplastics and neonicotinoid pesticides.
Full article
(This article belongs to the Special Issue Environmental Transport, Transformation and Effect of Pollutants)
►▼
Show Figures

Graphical abstract
Open AccessArticle
Electromagnetic Fenton Combined with Electro-Biological Coupling Technology for Treating High-Nitrogen Organic Chemical Wastewater
by
Dengyan Mu, Xiaojie Chen, Peiyu Zhao, Houhui Zhang, Zhujun Bai and Baoshan Wang
Toxics 2025, 13(12), 1059; https://doi.org/10.3390/toxics13121059 - 6 Dec 2025
Abstract
High-nitrogen organic chemical wastewater is characterized by high chemical oxygen demand (CODCr), poor biodegradability, and toxic nitrogenous organics, posing significant challenges for conventional biological treatment. In this study, a dual-electrical treatment strategy integrating an electromagnetic Fenton (EM-Fenton) pretreatment unit with a
[...] Read more.
High-nitrogen organic chemical wastewater is characterized by high chemical oxygen demand (CODCr), poor biodegradability, and toxic nitrogenous organics, posing significant challenges for conventional biological treatment. In this study, a dual-electrical treatment strategy integrating an electromagnetic Fenton (EM-Fenton) pretreatment unit with a three-dimensional biofilm electrode reactor (3D-BER) is proposed. The EM-Fenton system used iron–carbon fillers under electric and magnetic fields to generate hydroxyl radicals (·OH), enabling efficient oxidation of nitro-aromatic compounds and the conversion of organic nitrogen into NO3−-N, while reducing Fe2+ input and iron sludge generation. Subsequently, the 3D-BER, filled with Fe3O4/Mn3O4-modified polyurethane spheres, facilitated autotrophic denitrification and phosphorus removal through enhanced extracellular electron transfer and trace hydrogen (H2) release. Experimental results demonstrated that the EM-Fenton system achieved CODCr and NH4+ removal rates of over 40% and 14%, respectively, under optimal HRT. The 3D-BER further improved removal efficiencies, with TN and TP reductions exceeding 80% and 81%, respectively, significantly outperforming the control groups. Microbial analysis revealed the enrichment of functional genera, such as Pararhodobacter and Thauera, and the upregulation of key denitrification pathways. This coupled system demonstrated high treatment efficiency, process synergy, and microbial selectivity, offering a promising approach for the advanced treatment of high-nitrogen industrial wastewater.
Full article
(This article belongs to the Special Issue Adsorption and Photocatalysis of Organic Pollutants: Latest Advances and Prospects)
►▼
Show Figures

Graphical abstract
Open AccessArticle
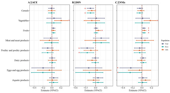
Longitudinal Health Risk Assessment of Neonicotinoid Exposure and Its Association with Dietary Sources in School-Aged Children: A Prospective Cohort Study
by
Boya Zhang, Yiming Dai, Jiming Zhang, Zheng Wang, Jiayun Ding, Xingzu Zhou, Xiaojuan Qi and Zhijun Zhou
Toxics 2025, 13(12), 1058; https://doi.org/10.3390/toxics13121058 - 5 Dec 2025
Abstract
Neonicotinoid insecticides (NNIs) are globally pervasive, and toxicological evidence indicates potential adverse effects from low-dose exposure in non-targeted organisms. Humans may be exposed to NNIs through multiple pathways, such as ingestion and inhalation, with dietary intake recognized as the dominant exposure route. However,
[...] Read more.
Neonicotinoid insecticides (NNIs) are globally pervasive, and toxicological evidence indicates potential adverse effects from low-dose exposure in non-targeted organisms. Humans may be exposed to NNIs through multiple pathways, such as ingestion and inhalation, with dietary intake recognized as the dominant exposure route. However, longitudinal evidence characterizing evolving exposure patterns in rural children remains scarce. We evaluated temporal trends and dietary determinants of NNI exposure among 643 children at ages 7, 10, and 14 years in the Sheyang Mini Birth Cohort Study. Twelve NNIs and six metabolites in urine samples were measured using UPLC-HRMS; estimated daily exposure doses and hazard index (HI) were calculated, and linear mixed models were used to evaluate dietary determinants of NNI exposure. Widespread exposure was observed (ΣNNIs detection: 98.8–100%), and although cumulative risks remained below safety thresholds, both medians and upper bounds of HI increased with age (0.0007 to 0.0074; 0.2045 to 0.4054). Notably, exposure composition shifted, with declining imidacloprid and emerging dominance of clothianidin (CLO) and thiamethoxam (THM). Fruit and vegetable intakes were positively associated with ΣNNIs, whereas cereals, poultry, and eggs showed inverse associations, with more pronounced effects observed in boys. These findings indicated persistent yet evolving exposure risks in school-aged children, highlighting fruits and vegetables as major contributors. Although current toxicological risk appears low, the transition toward CLO and THM—compounds with limited chronic toxicity data—underscores the need for continued biomonitoring and targeted exposure mitigation.
Full article
(This article belongs to the Special Issue Biomonitoring of Toxic Elements and Emerging Pollutants)
►▼
Show Figures

Graphical abstract
Open AccessArticle
Effects of Ionizing Radiation on Apis mellifera L. Queens
by
Margot Crevet, Béatrice Gagnaire, Luc P. Belzunces, Nicolas Dubourg, Guillaume Kairo, Gianni Marcuccini, Michel Pélissier and Jean-Luc Brunet
Toxics 2025, 13(12), 1057; https://doi.org/10.3390/toxics13121057 - 5 Dec 2025
Abstract
In honeybees (Apis mellifera L.), the queen ensures the reproduction of the colony. Environmental contamination that could alter this function could compromise the survival of the colony. Ionizing radiation could be such a factor, but its effects have never been studied in
[...] Read more.
In honeybees (Apis mellifera L.), the queen ensures the reproduction of the colony. Environmental contamination that could alter this function could compromise the survival of the colony. Ionizing radiation could be such a factor, but its effects have never been studied in queens. The effects of gamma irradiation on queen bees were evaluated under laboratory conditions. The queens were irradiated for 14 days at dose rates of 0.1, 13, and 3500 µGy/h, and mortality, reproductive potential, and several physiological biomarkers were investigated. Irradiation did not affect the survival of the queens or the number of sperm stored in the spermatheca. However, sperm viability and reproductive potential decreased significantly at 13 and 3500 µGy/h. Among the biomarkers analyzed (antioxidant defenses, detoxification, metabolism, immunity, neural activity), no significant differences were observed between the modalities, with the exception of an increase in thoracic LDH activity at 13 µGy/h, confirmed by multivariate analyses indicating metabolic changes. These results show that ionizing radiation does not induce lethality at the tested dose rates, but significantly impaired fertility and metabolism of queen bees, with potential consequences for colony stability, whose ecological significance remains to be confirmed under field conditions.
Full article
(This article belongs to the Section Metals and Radioactive Substances)
►▼
Show Figures

Figure 1
Open AccessEditorial
Editorial for the Special Issue “Cadmium and Trace Elements Toxicity”
by
Roberto Madeddu
Toxics 2025, 13(12), 1056; https://doi.org/10.3390/toxics13121056 - 5 Dec 2025
Abstract
Cadmium (Cd) and other trace elements represent a significant global environmental and public health concern due to their persistence, bioaccumulation potential, and widespread distribution in ecosystems [...]
Full article
(This article belongs to the Special Issue Cadmium and Trace Elements Toxicity)
Open AccessArticle
Prenatal Exposure to Toxic Metals and Early Neurodevelopmental Outcomes in Infants Following Intrauterine Blood Transfusion: A Prospective Cohort Study
by
Iman Al-Saleh, Hissah Alnuwaysir, Mais Gheith, Reem Al-Rouqi, Hesham Aldhalaan, Eiman Alismail and Maha Tulbah
Toxics 2025, 13(12), 1055; https://doi.org/10.3390/toxics13121055 - 5 Dec 2025
Abstract
Fetal exposure to toxic metals is a major public health concern, yet the contribution of intrauterine blood transfusion (IUBT) to this exposure remains unclear. This prospective cohort study assessed mercury, cadmium, lead, and arsenic levels in maternal blood, cord blood, and residual IUBT
[...] Read more.
Fetal exposure to toxic metals is a major public health concern, yet the contribution of intrauterine blood transfusion (IUBT) to this exposure remains unclear. This prospective cohort study assessed mercury, cadmium, lead, and arsenic levels in maternal blood, cord blood, and residual IUBT red blood cell (RBC) units from 90 pregnant women enrolled at King Faisal Specialist Hospital & Research Centre. Metals were detected in nearly all maternal and cord blood samples and in every transfusion bag, with several measurements exceeding established benchmark values. Higher maternal mercury and combined mercury–arsenic levels were suggestively associated with small reductions in personal–social scores (approximately −3% to −5%). Elevated cord mercury, arsenic, and combined mercury–arsenic–cadmium levels were associated with modest decreases in problem-solving performance. Increased mercury and mercury–arsenic concentrations in transfused RBCs were linked to lower gross motor scores. Overall, these patterns indicate a potential contribution of IUBT-related metals to fetal exposure, although effect sizes were small. These preliminary findings highlight the importance of monitoring metal content in transfusion materials and reinforce the need for larger studies to clarify their clinical relevance.
Full article
(This article belongs to the Section Human Toxicology and Epidemiology)
►▼
Show Figures

Graphical abstract
Open AccessArticle
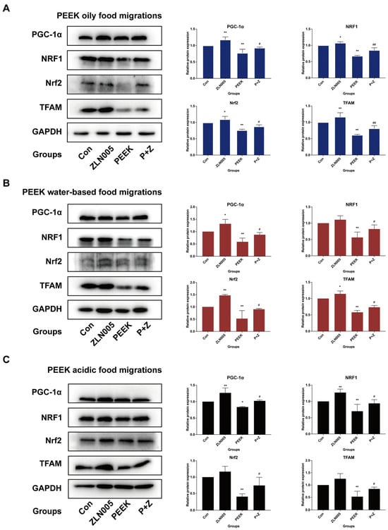
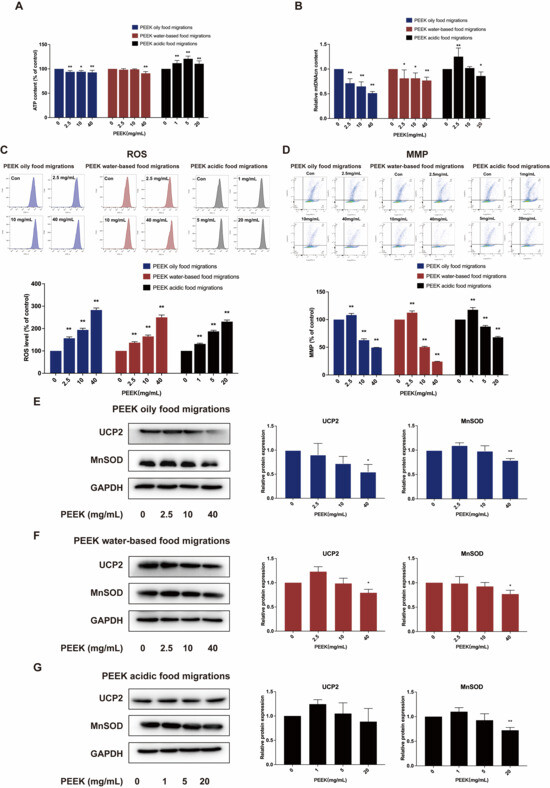
Effect of Food Migrations of PEEK-Modified Atmosphere Packaging Materials on Mitochondrial Damage via PGC-1α/Nrf2 Signaling Pathway
by
Sihui Guo, Kaile Li, Wei Li, Hao Huang, Yalan Zhang, Qinwen Zhou, Qi He, Zhini He, Weiliang Wu, Xingfen Yang and Qinzhi Wei
Toxics 2025, 13(12), 1054; https://doi.org/10.3390/toxics13121054 - 5 Dec 2025
Abstract
Poly Ether-Ether Ketone (PEEK) is used in modified atmosphere packaging (MAP) for fruit and vegetable preservation, but raises health concerns. This study investigated the effects of PEEK food migrations on liver cell mitochondrial damage. Food simulants (95% ethanol, 10% ethanol, and 4% acetic
[...] Read more.
Poly Ether-Ether Ketone (PEEK) is used in modified atmosphere packaging (MAP) for fruit and vegetable preservation, but raises health concerns. This study investigated the effects of PEEK food migrations on liver cell mitochondrial damage. Food simulants (95% ethanol, 10% ethanol, and 4% acetic acid) were used for migration tests according to guideline recommendations, and liver cells were treated with PEEK food migrations for 24 h. Results showed decreased cell viability, increased reactive oxygen species (ROS), reduced mitochondrial membrane potential (MMP), mitochondrial DNA copy number (mtDNAcn), and down-regulated PGC-1α/Nrf2 pathway-related genes (Sirt1, PGC-1α, NRF1, Nrf2, TFAM). Furthermore, these alterations were reversed, and mitochondrial damage was alleviated by the addition of the PGC-1α activator ZLN005. In conclusion, high PEEK concentrations induce mitochondrial toxicity in liver cells via the PGC-1α/Nrf2 pathway, posing health risks and necessitating safe dosage limits in food packaging.
Full article
(This article belongs to the Section Agrochemicals and Food Toxicology)
►▼
Show Figures

Graphical abstract
Open AccessArticle
Global Mapping of Population Exposure to Upstream Gas Flaring Using Integrated VIIRS Nightfire and GHSL Data, 2016–2023, with Projections to 2030
by
Sotiris Zikas, Christos Christakis, Loukas-Moysis Misthos, Ioannis Psomadakis, Angeliki I. Katsafadou, Ioannis Tsilikas, George C. Fthenakis, Vasilis Vasiliou and Yiannis Kiouvrekis
Toxics 2025, 13(12), 1053; https://doi.org/10.3390/toxics13121053 - 5 Dec 2025
Abstract
Gas flaring from upstream oil and gas production remains a significant source of air pollution and toxic emissions, with major implications for human health and climate. However, the number of people living near flaring has not been quantified globally. This study presents the
[...] Read more.
Gas flaring from upstream oil and gas production remains a significant source of air pollution and toxic emissions, with major implications for human health and climate. However, the number of people living near flaring has not been quantified globally. This study presents the first worldwide, settlement-scale assessment of populations living within 1 km and 3 km of active upstream flare sites between 2016 and 2023, with projections to 2030. Using the VIIRS Nightfire satellite product, which provides global detections of high-temperature combustion sources, and the Global Human Settlement Layer (GHSL) population and settlement data, we developed a transparent and reproducible geospatial workflow to compute proximity-based exposure indicators by buffering flare locations and intersecting them with population rasters The analysis provides consistent estimates across five settlement categories: rural, peri-urban/suburban, semi-dense urban, dense urban, and urban centres. The VIIRS-based flaring time series combined with GHSL projections allows us to estimate how many people are likely to live near upstream flares under current flaring patterns by 2030. Results show that exposure is concentrated in a few oil-producing countries. Nigeria remains the most affected, with over 100,000 urban residents exposed in 2023. India and Pakistan dominate peri-urban and semi-urban exposures, while Indonesia and Iraq persist as multi-settlement hotspots. Although moderate declines are observed in China and Iran, little progress is evident in Nigeria, Mexico, and Indonesia. Projections for 2030 suggest exposure will increase substantially, driven by population growth and urban expansion, with about 2.7 million people living within 1 km and 14.8 million within 3 km of flaring sites. The findings establish the first globally consistent baseline for population exposure to gas flaring, supporting the monitoring and mitigation objectives of the Zero Routine Flaring by 2030 initiative.
Full article
(This article belongs to the Special Issue Effects of Exposure to Emerging Environmental Pollutants on Human Health)
►▼
Show Figures

Figure 1
Open AccessArticle
Pesticide Residues Reduce Bacterial Diversity but Enhance Stability via Network Motif Restructuring
by
Chaonan Wang, Ruilin Wu, Xingyan Xue, Cunlu Li, Shengxing Long and Fuliu Xu
Toxics 2025, 13(12), 1052; https://doi.org/10.3390/toxics13121052 - 4 Dec 2025
Abstract
►▼
Show Figures
Agricultural intensification in greenhouse systems leads to a substantial accumulation of pesticides, yet its role in reshaping soil microbial interactions and their network stability remains poorly understood. This study reveals a critical ecological paradox: contrary to classical theory, greenhouse soils under chronic pesticide
[...] Read more.
Agricultural intensification in greenhouse systems leads to a substantial accumulation of pesticides, yet its role in reshaping soil microbial interactions and their network stability remains poorly understood. This study reveals a critical ecological paradox: contrary to classical theory, greenhouse soils under chronic pesticide contamination exhibit significantly enhanced network stability (quantified as the robustness of network global efficiency under targeted node removal simulations) despite a concurrent sharp decline in bacterial diversity. We investigated this counter-intuitive phenomenon by integrating 16S rRNA sequencing, motif-based network analysis, and resilience modeling. Our findings suggest that this enhanced stability is not explained by species richness but, rather, coincides with a fundamental restructuring of the network’s local interaction architecture. Pesticide residues, acting as a strong deterministic selection pressure, shaped the microbial community into a “low-aggregation, high-redundancy” network topology. This was characterized by a decrease in highly clustered, “brittle” interaction motifs (e.g., M3-2) and an increase in sparse triangular anti-motifs (e.g., M3-1). This new architecture mitigates the risk of cascading failures, thereby elevating the network’s collapse threshold. Triazole fungicides (e.g., Tricyclazole and Hexaconazole) were significantly associated with this structural shift. Our study establishes a novel mechanistic link from pesticide stress to motif-level restructuring and enhanced system stability, offering new insights for assessing the health of highly stressed agricultural ecosystems.
Full article

Graphical abstract
Open AccessArticle
Microscopic Evidence of Haze Formation During the COVID-19 Lockdown in Beijing: Insights from Physicochemical Properties
by
Wenjun Li, Longyi Shao, Timothy P. Jones, Hong Li, Daizhou Zhang, Weijun Li, Jian Gao, M. Santosh, Shushen Yang and Kelly BéruBé
Toxics 2025, 13(12), 1051; https://doi.org/10.3390/toxics13121051 - 4 Dec 2025
Abstract
The COVID-19 pandemic emerging in early 2020 triggered global responses. In China, stringent lockdown measures were implemented to suppress the rapid spread of infection, resulting in substantial reductions in anthropogenic emissions. However, several atmospheric haze episodes still occurred. Previous studies have investigated the
[...] Read more.
The COVID-19 pandemic emerging in early 2020 triggered global responses. In China, stringent lockdown measures were implemented to suppress the rapid spread of infection, resulting in substantial reductions in anthropogenic emissions. However, several atmospheric haze episodes still occurred. Previous studies have investigated the cause of these haze events predominantly based on the average concentration obtained from bulk analysis, while the micro-scale structure and composition of the haze particles remain poorly understood. In this study, we analyzed the morphology and elemental composition of individual airborne particles collected from an urban area of Beijing in early 2020 using high-resolution transmission electron microscopy equipped with Energy Dispersive X-ray Spectroscopy. The results show that sulfur-dominant, ultrafine, and mixed particles were the most abundant types during the pollution process. Reduced human activities corresponded with a lower percentage of anthropogenic-derived soot, organic particles, and metal-containing particles. Atmospheric aging analysis demonstrated that secondary aerosols were the most significant component during the haze events. The proportion of core–shell particles increased with the intensification of the pollution, while the core/shell ratio of the particles decreased, suggesting a substantial contribution of secondary aerosols to the haze formation. Despite reductions in anthropogenic emissions, larger proportions of secondary aerosol formation enhanced aerosol aging and thereby caused episodic haze pollution during the lockdown period.
Full article
(This article belongs to the Special Issue Formation, Composition, and Potential Risks of Secondary Organic Aerosol)
►▼
Show Figures

Figure 1
Open AccessArticle
Preparation of Biochar from Papermaking Sludge and Its Adsorption Characteristics for Tetracycline
by
Jiayu Niu, Siyuan Fan and Zhenjun Wu
Toxics 2025, 13(12), 1050; https://doi.org/10.3390/toxics13121050 - 4 Dec 2025
Abstract
Papermaking sludge, rich in intrinsic resource value, is effectively barred from direct deployment in environmental remediation, agriculture, or energy generation by its pronounced contaminant burden. Pyrolytic conversion into high-value paper sludge biochar, such as papermaking sludge biochar (PSBC) provides a green, efficient portal
[...] Read more.
Papermaking sludge, rich in intrinsic resource value, is effectively barred from direct deployment in environmental remediation, agriculture, or energy generation by its pronounced contaminant burden. Pyrolytic conversion into high-value paper sludge biochar, such as papermaking sludge biochar (PSBC) provides a green, efficient portal for closing its resource loop. In this study, papermaking sludge was converted into a series of paper sludge biochars (PSBCs) via oxygen-limited pyrolysis at 500–900 °C. The porous architecture, surface physicochemical properties, and crystalline structure of the biochars were comprehensively characterized, and their performance for aqueous tetracycline (TC) removal was systematically quantified. Pyrolysis at 900 °C afforded PSBC 900 with the lowest yield (36.05%) yet the highest Brunauer–Emmett–Teller (BET) surface area (79.53 m2/g), an extensively developed mesopore network, and the greatest degree of graphitization. Across an initial tetracycline (TC) concentration window of 20–160 mg/L, PSBC 900 delivered an equilibrium capacity (qe) of 72.22 mg/g, outperforming PSBC 700 and PSBC 500 by factors of 1.3 and 1.8, respectively. Optimal uptake was achieved at a dosage of 1.0 g/L, pH 7, and 120 min contact time. Among the background cations examined, Mg2+ exerted a pronounced inhibitory effect, whereas Na+, K+, and Ca2+ exerted negligible interference. The adsorption process was accurately described by the pseudo-second-order kinetic model and the Langmuir isotherm (R2 > 0.999), yielding a theoretical maximum capacity (qm) of 76.39 mg/g for PSBC 900 at 313 K. Thermodynamic parameters ( < 0, > 0, > 0) confirm a spontaneous, endothermic, and entropy-driven process. After five consecutive adsorption–desorption cycles, PSBC 900 retained >64.68% of its original efficiency, demonstrating excellent regenerability. Paper sludge biochar enables a “waste-to-treat-waste” strategy for the efficient abatement of tetracycline, offering an economically viable and high-performance technology that advances the remediation of tetracycline-laden wastewaters.
Full article
(This article belongs to the Special Issue Technology and Principle of Removing Pollutants in Water)
►▼
Show Figures

Figure 1
Open AccessArticle
Impact of Cadmium on Prostate-Specific Antigen and Endothelial Markers: A Risk for Prostatic Damage
by
Servet Birgin İritaş, Melih Gaffar Gözükara, Lütfiye Tutkun, Deniz Özkan Vardar, Murat Büyükşekerci, Gülsüm Abusoğlu, Serdar Deniz, Vugar Ali Türksoy and Engin Tutkun
Toxics 2025, 13(12), 1049; https://doi.org/10.3390/toxics13121049 - 4 Dec 2025
Abstract
Cadmium (Cd) is a persistent toxic metal that bioaccumulates in human tissues and may disrupt redox and endocrine pathways, yet the metabolic mechanisms linking Cd exposure to both endothelial and prostate dysfunctions remain insufficiently defined. This study investigated whether chronic occupational Cd exposure
[...] Read more.
Cadmium (Cd) is a persistent toxic metal that bioaccumulates in human tissues and may disrupt redox and endocrine pathways, yet the metabolic mechanisms linking Cd exposure to both endothelial and prostate dysfunctions remain insufficiently defined. This study investigated whether chronic occupational Cd exposure alters methylated arginine metabolism and prostate-specific antigen (PSA) levels, indicating a shared toxicometabolic axis. A total of 150 male workers were enrolled, including 75 metallurgical employees with documented Cd exposure and 75 matched controls. All participants were non-smokers, eliminating confounding from tobacco-related oxidative or endocrine effects. Urinary Cd concentrations were quantified using Inductively Coupled Plasma–Mass Spectrometry (ICP–MS), and serum asymmetric dimethylarginine (ADMA), symmetric dimethylarginine (SDMA), L-arginine, citrulline, and PSA were measured by Liquid Chromatography Tandem Mass Spectrometry (LC-MS/MS) and electrochemiluminescence. The use of Inductively Coupled Plasma–Mass Spectrometry for cadmium quantification and LC-MS/MS for methylated arginine profiling provided high analytical specificity and sensitivity, strengthening the validity of biomarker measurements. Correlation and multivariable analyses adjusted for age and body mass index. Cd-exposed workers demonstrated significantly elevated urinary Cd, PSA, ADMA, and SDMA levels, alongside reduced arginine/ADMA ratios, consistent with impaired nitric oxide bioavailability. Urinary Cd strongly correlated with PSA and ADMA levels. These findings indicate that Cd may disrupt the nitric oxide pathway and elevates PSA, supporting a mechanistic link between vascular and prostate stress. Combined ADMA, SDMA, and PSA profiling may serve as an early biomarker panel for Cd-related metabolic injury in occupational settings.
Full article
(This article belongs to the Special Issue Toxicity and Safety Assessment of Exposure to Heavy Metals)
►▼
Show Figures

Graphical abstract
Open AccessReview
(Eco)Toxicity of E-Waste: Current Methods, Challenges, and Research Priorities
by
Diogo A. Ferreira-Filipe, Andrew S. Hursthouse, Armando C. Duarte, Teresa Rocha-Santos and Ana L. Patrício Silva
Toxics 2025, 13(12), 1048; https://doi.org/10.3390/toxics13121048 - 3 Dec 2025
Abstract
The rapid growth in manufacturing and use of electrical and electronic equipment has led to unprecedented volumes of poorly managed e-waste, posing serious ecological risks. Although data on individual chemical substances in e-waste are available, evidence of ecotoxicity from actual e-waste materials remains
[...] Read more.
The rapid growth in manufacturing and use of electrical and electronic equipment has led to unprecedented volumes of poorly managed e-waste, posing serious ecological risks. Although data on individual chemical substances in e-waste are available, evidence of ecotoxicity from actual e-waste materials remains scattered. This review consolidates organism-level ecotoxicity data on real e-waste samples (mixed fractions, fragments, leachates) and samples collected near e-waste facilities (soil, sediments, dust, water) across aquatic and terrestrial environments. It critically examines how methodological approaches influence reported outcomes and outlines research priorities. In aquatic environments, toxic responses vary with increased amounts of toxicants (dissolved metals, particles from dismantling operations) that mobilise to surface waters, while hydrophobic organic compounds cause sublethal behavioural and genotoxic effects. The few studies on terrestrial environments show impaired invertebrate growth and reproduction, along with changes in soil and “plastisphere” microbiota. However, tested concentrations, material complexity, and incomplete reporting of exposure chemistry, among other factors, limit the environmental relevance and comparability of the data. Uniformised procedures, combined with thorough chemical characterisation, environmentally realistic conditions, and cross-system bioassays (including different exposure routes and cumulative assessments), may provide mechanistic insights into e-waste toxicity, supporting evidence-based risk management strategies while contributing towards the development and validation of robust new approach methodologies (NAMs).
Full article
(This article belongs to the Special Issue New Approach Methodologies in Environmental Risk Assessment of Chemical Contaminants)
►▼
Show Figures

Graphical abstract
Open AccessArticle
Synergistic Toxicity Reduction of Cadmium in Rice Grains by Foliar Co-Application of Nano-Silica and Surfactants
by
Jihao Kang, Pengyue Yu, Zhi Huang, Zhenglong Tong, Ruimin Chang, Zhiyan Xie, Shiyu Gui and Ying Huang
Toxics 2025, 13(12), 1047; https://doi.org/10.3390/toxics13121047 - 2 Dec 2025
Abstract
Cadmium (Cd) accumulation in rice poses a serious threat to global food safety and human health. Foliar application of nano-silica (Si) offers a promising remediation strategy, but its efficacy is often limited by poor droplet retention on hydrophobic leaf surfaces. This study hypothesized
[...] Read more.
Cadmium (Cd) accumulation in rice poses a serious threat to global food safety and human health. Foliar application of nano-silica (Si) offers a promising remediation strategy, but its efficacy is often limited by poor droplet retention on hydrophobic leaf surfaces. This study hypothesized that surfactants could overcome this barrier by enhancing the foliar performance of nano-Si. Through field experiments, we evaluated the synergistic effects of five surfactants (Polyvinylpyrrolidone (PVP) powder, Aerosol OT (AOT), Rhamnolipid (RH), Didecyldimethylammonium bromide (DDAB), and Alkyl Polyglycoside (APG)) when combined with nano-silica. The results demonstrated that all surfactants significantly improved wetting and retention, with alkyl polyglycoside (APG) and polyvinylpyrrolidone (PVP) being the most effective. These improvements translated into a remarkable suppression of Cd translocation within rice plants. The PVP–nano-Si combination emerged as the most potent treatment, reducing grain Cd content by 50% and achieving the lowest levels of As and Cr among all treatments. Furthermore, this synergistic effect was linked to a significant increase in grain concentrations of manganese (Mn) and zinc (Zn), which exhibit a competitive relationship with Cd. The findings reveal that surfactant co-application not only optimizes the physical application of nano-Si but also triggers beneficial nutrient–Cd interactions, providing a novel and efficient strategy for mitigating Cd contamination in rice. This study provides critical theoretical support for developing efficient and environmentally friendly foliar barrier technologies and supports safe production of rice in lightly to moderately contaminated paddy fields.
Full article
(This article belongs to the Special Issue Heavy Metals and Pesticide Residue Remediation in Farmland)
►▼
Show Figures

Graphical abstract
Open AccessArticle
Bioinformatic Evidence Suggesting a Dopaminergic-Related Molecular Association Between GenX Exposure and Major Depressive Disorder
by
Xiangyuan Huang, Yanyun Wang, Yuqing Zheng, Weiguang Wang and Ying Lu
Toxics 2025, 13(12), 1046; https://doi.org/10.3390/toxics13121046 - 2 Dec 2025
Abstract
With the increasing global burden of major depressive disorder (MDD), identifying modifiable environmental risk factors has become a critical priority. Per- and polyfluoroalkyl substances (PFASs), characterized by environmental persistence and bioaccumulation, have been linked to elevated mental health risks. However, the potential neurotoxicity
[...] Read more.
With the increasing global burden of major depressive disorder (MDD), identifying modifiable environmental risk factors has become a critical priority. Per- and polyfluoroalkyl substances (PFASs), characterized by environmental persistence and bioaccumulation, have been linked to elevated mental health risks. However, the potential neurotoxicity of GenX—a novel PFAS developed to replace perfluorooctanoic acid (PFOA)—and its molecular association with MDD remain unclear. In this study, peripheral blood serum transcriptomic data from the Gene Expression Omnibus (GEO) were integrated with multidimensional bioinformatics analyses to elucidate molecular mechanisms connecting GenX exposure with MDD. Four hub genes (UCP2, AKR1B1, TP53, and F5) were identified, showing strong combined diagnostic performance (AUC = 0.925). Functional enrichment and immune infiltration analyses revealed their involvement in energy metabolism, oxidative stress, and immune-coagulation regulation. Molecular docking and dynamics simulations further confirmed stable interactions between GenX and these proteins, providing structural support for their mechanistic roles. Although classical dopaminergic markers (TH, SLC6A3, DRD1–5) were not detected in the serum-derived transcriptomes, the identified hub genes may still affect dopaminergic function indirectly by modulating metabolic, oxidative stress, and inflammatory/coagulation pathways, thereby influencing MDD susceptibility. This study provides the first integrated transcriptomic and structural evidence linking GenX to psychiatric risk, proposing a novel “GenX-dopamine-MDD” framework for understanding pollutant-mediated neuropsychiatric mechanisms.
Full article
(This article belongs to the Special Issue Neurotoxicity from Exposure to Environmental Pollutants)
►▼
Show Figures

Figure 1
Journal Menu
► ▼ Journal Menu-
- Toxics Home
- Aims & Scope
- Editorial Board
- Reviewer Board
- Topical Advisory Panel
- Instructions for Authors
- Special Issues
- Topics
- Sections & Collections
- Article Processing Charge
- Indexing & Archiving
- Editor’s Choice Articles
- Most Cited & Viewed
- Journal Statistics
- Journal History
- Journal Awards
- Conferences
- Editorial Office
Journal Browser
► ▼ Journal BrowserHighly Accessed Articles
Latest Books
E-Mail Alert
News
Topics
Topic in
Atmosphere, Buildings, Energies, Sustainability, Toxics
Indoor Air Quality and Built Environment
Topic Editors: Shen Yang, Grzegorz Majewski, Delia D'Agostino, Jianbang XiangDeadline: 31 December 2025
Topic in
Applied Sciences, Toxics, IJERPH, Biology, Cancers, Radiation
Disease Risks from Environmental Radiological Exposure
Topic Editors: Valentina Venuti, Francesco CaridiDeadline: 1 April 2026
Topic in
Clean Technol., Sustainability, Toxics, Water, Environments, Agriculture
Soil/Sediment Remediation and Wastewater Treatment
Topic Editors: Francesco Bianco, Silvio Matassa, Armando OlivaDeadline: 30 April 2026
Topic in
Applied Sciences, Toxics, Water, ChemEngineering, Processes
Environmental Remediation: Research Advances Towards a Comprehensive Sustainability Approach
Topic Editors: Rongkui Su, Giovanni Vinti, Franco Hernan Gomez, Lei HuangDeadline: 31 May 2026
Conferences
Special Issues
Special Issue in
Toxics
Selected Papers from the 2nd International Online Conference on Toxics (IOCTO2025)
Guest Editors: Xiaojun Luo, Mingce Long, Patricia Ruiz, Maria João BebiannoDeadline: 10 December 2025
Special Issue in
Toxics
Biomonitoring for Emerging Contaminants: From Detection to Risk Assessment
Guest Editor: Wenlong LiDeadline: 10 December 2025
Special Issue in
Toxics
Evaluation and Biomonitoring of Potentially Toxic and Rare Earth Elements
Guest Editors: Ángel Rodríguez Hernández, Manuel L Zumbado, Carmen José Mateos VegaDeadline: 19 December 2025
Special Issue in
Toxics
Editorial Board Members’ Collection Series: Endocrine Disrupting Chemicals
Guest Editors: Eduardo Rocha, Jing LiuDeadline: 20 December 2025
Topical Collections
Topical Collection in
Toxics
Exposure and Effects of Environmental Pollution on Vulnerable Populations
Collection Editors: Matteo Vitali, Carmela Protano, Arianna Antonucci
Topical Collection in
Toxics
Artificial Intelligence and Data Mining for Toxicological Sciences
Collection Editors: Emilio Benfenati, Noel Aquilina




