Journal Description
Taxonomy
Taxonomy
is an international, peer-reviewed, open access journal published quarterly online by MDPI. It covers the conception, naming, and classification of groups of organisms, including but not limited to animals, plants, viruses, and microorganisms.
- Open Access— free for readers, with article processing charges (APC) paid by authors or their institutions.
- High Visibility: indexed within ESCI (Web of Science), Scopus, AGRIS, and other databases.
- Journal Rank: JCR - Q2 (Zoology)
- Rapid Publication: manuscripts are peer-reviewed and a first decision is provided to authors approximately 23.6 days after submission; acceptance to publication is undertaken in 5.2 days (median values for papers published in this journal in the first half of 2025).
- Recognition of Reviewers: APC discount vouchers, optional signed peer review, and reviewer names published annually in the journal.
Impact Factor:
1.5 (2024);
5-Year Impact Factor:
1.4 (2024)
Latest Articles
First Annotated DNA Barcodes for Four Saproxylophagous Beetle Species (Coleoptera: Buprestidae, Cerambycidae) from the Central Valleys of Oaxaca, Mexico
Taxonomy 2026, 6(1), 1; https://doi.org/10.3390/taxonomy6010001 - 19 Dec 2025
Abstract
►
Show Figures
DNA barcode sequences remain unavailable for many species of Mexican Coleoptera. This study presents the first COI barcode records for four saproxylophagous beetle species (Coleoptera: Buprestidae, Cerambycidae) from the Central Valleys of Oaxaca, Mexico: Acmaeodera scalaris, Placosternus erythropus, Parevander xanthomelas,
[...] Read more.
DNA barcode sequences remain unavailable for many species of Mexican Coleoptera. This study presents the first COI barcode records for four saproxylophagous beetle species (Coleoptera: Buprestidae, Cerambycidae) from the Central Valleys of Oaxaca, Mexico: Acmaeodera scalaris, Placosternus erythropus, Parevander xanthomelas, and Stenaspis castaneipennis. The sequences, together with their associated metadata, were deposited in the Barcode of Life Data System (BOLD) under the project Oaxaca Central Valley Insect Diversity (OCVID). A. scalaris is newly barcoded for Mexico, while the other three species are newly represented in global barcode databases. The P. xanthomelas barcode differs by approximately 8% from a GenBank sequence labeled with the same name, suggesting either a misidentified reference or a cryptic mitochondrial lineage. These data expand the molecular reference coverage for Neotropical Buprestidae and Cerambycidae and highlight the need for additional taxonomic work to refine species boundaries within Cerambycidae.
Full article
Open AccessArticle
Euphorbia peruviandina, a New Species of subg. Chamaesyce sect. Anisophyllum from Central Peru, and Treatments of Two Related Andean Species
by
Victor W. Steinmann
Taxonomy 2025, 5(4), 72; https://doi.org/10.3390/taxonomy5040072 - 18 Dec 2025
Abstract
The new species Euphorbia peruviandina (Euphorbiaceae) is described and illustrated with photos and line drawings. It belongs to subgenus Chamaesyce section Anisophyllum and is restricted to the puna vegetation of central and southern Peru at elevations of 3300 to 4200 m. It is
[...] Read more.
The new species Euphorbia peruviandina (Euphorbiaceae) is described and illustrated with photos and line drawings. It belongs to subgenus Chamaesyce section Anisophyllum and is restricted to the puna vegetation of central and southern Peru at elevations of 3300 to 4200 m. It is proposed to be endangered following IUCN criteria. A comparison is made with two other Andean species of the section, E. jamesonii of Ecuador and E. orbiculata of Colombia and Venezuela. For all three taxa, type specimens are cited, and morphological descriptions, habitat information, exsiccate, and synonymy are given. An identification key to these taxa is provided. Euphorbia melanocarpa is proposed to be a synonym of E. jamesonii, and E. meridensis is treated as a synonym of E. orbiculata.
Full article
(This article belongs to the Special Issue Taxonomy in the 21st Century: Celebrating a New Chapter—First Impact Factor Received)
►▼
Show Figures

Figure 1
Open AccessArticle
A New Species of Eugnathogobius (Gobiidae) from Peninsular Malaysia
by
Reo Koreeda, Ying Giat Seah and Hiroyuki Motomura
Taxonomy 2025, 5(4), 71; https://doi.org/10.3390/taxonomy5040071 - 17 Dec 2025
Abstract
►▼
Show Figures
The new estuarine goby Eugnathogobius ganuensis n. sp. is described from 5 specimens (4 males: 27.0–31.5 mm standard length; 1 female: 27.5 mm standard length) collected from a small ditch in the lower reach of the Terengganu River basin, east coast of Peninsular
[...] Read more.
The new estuarine goby Eugnathogobius ganuensis n. sp. is described from 5 specimens (4 males: 27.0–31.5 mm standard length; 1 female: 27.5 mm standard length) collected from a small ditch in the lower reach of the Terengganu River basin, east coast of Peninsular Malaysia. The new species is easily distinguished from other congeners, except E. kabilia, by the following a combination of characteristics: 16 segmented caudal-fin rays; 30 or 31 longitudinal scale lows; high first dorsal fin (especially in males); no head pores; shoulder with oblique black band; transverse black markings on each scale; paired black blotches on caudal-fin base; and distinct black dots on upper caudal fin. Although E. kabilia is very similar to the new species, the latter has a shorter jaw in males (well-extended in the former), high first dorsal fin (low), first dorsal-fin second spine length > 16.8% of standard length (<13.6%), throat yellowish in the fresh condition (whitish), and a yellowish second dorsal fin (reddish in males of E. kabilia). Because the type locality of the new species is clearly not a natural environmental feature and no salinity during the low tide, despite being included in the tidal area, the true habitat is suggested as being the upper reaches of estuarine areas.
Full article

Figure 1
Open AccessArticle
A New Species of Boesenbergia Kuntze (Zingiberaceae) from Myanmar, with Notes on Diversity, Utilization, Conservation, and Horticultural Potential
by
Piyaporn Saensouk, Surapon Saensouk, Thawatphong Boonma, Nyi Nyi Htway, Win Paing Oo, Min Khant Naing and Auemporn Junsongduang
Taxonomy 2025, 5(4), 70; https://doi.org/10.3390/taxonomy5040070 - 17 Dec 2025
Abstract
►▼
Show Figures
Boesenbergia burmanica Boonma, P.Saensouk & Saensouk, a new species from Naypyidaw Union Territory, Myanmar, is described based on morphological examination of specimens collected during field surveys in 2024–2025. The genus Boesenbergia is taxonomically complex, and ongoing botanical exploration in Southeast Asia continues to
[...] Read more.
Boesenbergia burmanica Boonma, P.Saensouk & Saensouk, a new species from Naypyidaw Union Territory, Myanmar, is described based on morphological examination of specimens collected during field surveys in 2024–2025. The genus Boesenbergia is taxonomically complex, and ongoing botanical exploration in Southeast Asia continues to reveal undescribed taxa. Comparative analyses of living plants, herbarium materials, and published descriptions were conducted to determine diagnostic features. Boesenbergia burmanica is closely related to B. meghalayensis Aishwarya & M.Sabu but differs in having ovoid, branched rhizomes, a pubescent lamina on both surfaces, and an oblanceolate labellum with bright red markings. It grows in shady, sandy-loam habitats at 140–145 m elevation and flowers from August to September, producing inflorescences with nine to ten flowers. Species of Boesenbergia are traditionally used in Myanmar and neighboring regions as medicinal and ornamental plants, and notes on local ethnobotanical knowledge are provided. The new species exhibits high ornamental potential due to its compact clumping habit and attractive floral coloration. Cultivation guidelines are provided to support ex situ conservation and horticultural development for sustainable use. This discovery increases the number of Boesenbergia species recorded in Myanmar to 14 and highlights the importance of continued field-based taxonomic and conservation research on regional Zingiberaceae diversity.
Full article

Figure 1
Open AccessArticle
Integrative Taxonomy Reveals the First Record of Garra substrictorostris Roni & Vishwanath, 2018 (Actinopteri: Cyprinidae) from the Brahmaputra River Drainage, Assam, Northeastern India
by
Bipul Phukan, Annam Pavan Kumar, Manabjyoti Barman, Pronob Das, Avinash Talukdar, Rinku Kalita, Geetanjali Deshmukhe, Krishna K. Tamuli, Birendr K. Bhattacharjya and Binaya Bhusan Nayak
Taxonomy 2025, 5(4), 69; https://doi.org/10.3390/taxonomy5040069 - 12 Dec 2025
Abstract
►▼
Show Figures
In the present study, the occurrence of Garra substrictorostris Roni & Vishwanath, 2018, (Cypriniformes: Cyprinidae) was recorded for the first time from the Manas River in the Brahmaputra drainage system, thereby expanding the species’ distributional range. Two specimens were collected and identified to
[...] Read more.
In the present study, the occurrence of Garra substrictorostris Roni & Vishwanath, 2018, (Cypriniformes: Cyprinidae) was recorded for the first time from the Manas River in the Brahmaputra drainage system, thereby expanding the species’ distributional range. Two specimens were collected and identified to the species level using the existing literature. Mitochondrial Cytochrome C Oxidase subunit I (COI) gene barcoding was conducted to confirm the identity of the specimens collected from the Manas River. Morphological examination revealed characteristics consistent with the original description of G. substrictorostris from the Barak River drainage area. These findings were further corroborated by molecular data, specifically mitochondrial COI gene barcoding. The genetic distance between Garra substrictorostris and G. nasuta was observed to be 4.05%, inferring G. nasuta to be the closest relative and G. lissorhynchus to be the most distant species (15.45%), forming a different clade among the reported species within the genus Garra. A maximum likelihood (ML) and Bayesian inference phylogenetic trees were also constructed, which signify the correct identification of the species.
Full article

Figure 1
Open AccessArticle
Picture-Winged Antlions, the Glenurus Hagen (Neuroptera: Myrmeleontidae) from Mexico and Central America: Key, Redescriptions and Description of Two New Species
by
Leon G. M. Tavares, Yesenia Marquez-López, Yuchen Zheng, Renato J. P. Machado and Atilano Contreras-Ramos
Taxonomy 2025, 5(4), 68; https://doi.org/10.3390/taxonomy5040068 - 10 Dec 2025
Abstract
►▼
Show Figures
Two new species of Glenurus Hagen, 1866 are herein described. Glenurus maya sp. n. is described from Southern Mexico and Guatemala, and G. oswaldi sp. n. from the Antilles. A lectotype for G. heteropteryx Gerstaecker, 1885 is determined, and G. discors Navás, 1920
[...] Read more.
Two new species of Glenurus Hagen, 1866 are herein described. Glenurus maya sp. n. is described from Southern Mexico and Guatemala, and G. oswaldi sp. n. from the Antilles. A lectotype for G. heteropteryx Gerstaecker, 1885 is determined, and G. discors Navás, 1920 is revalidated as a valid species. Additionally, the previously described species known to Mexico and Central America are redescribed, and larvae of two species are described for the first time. Digital images and distributional maps are provided for all treated species, and an identification key to the genus is provided.
Full article

Figure 1
Open AccessArticle
Paired Flowers of Core Eudicots Discovered from Mid-Cretaceous Myanmar Amber
by
Fengyan Li, Weijia Huang and Xin Wang
Taxonomy 2025, 5(4), 67; https://doi.org/10.3390/taxonomy5040067 - 9 Dec 2025
Abstract
►▼
Show Figures
A pair of connected flowers preserved in a mid-Cretaceous (early Cenomanian) Myanmar amber is described and named Antiquigemina pilosa Wang and Li gen. et sp. nov. Antiquigemina pilosa has bisexual flowers with a calyx of at least 3 sepals, a corolla of 5
[...] Read more.
A pair of connected flowers preserved in a mid-Cretaceous (early Cenomanian) Myanmar amber is described and named Antiquigemina pilosa Wang and Li gen. et sp. nov. Antiquigemina pilosa has bisexual flowers with a calyx of at least 3 sepals, a corolla of 5 petals, a whorl of at least 4 stamens and a tricarpellate pistil with a semi-inferior ovary. The differences in style divergence and calyx presence between paired flowers indicate different developmental stages. Considering that differentiated calyx and corolla and pentamery of corolla are features frequently observed in core eudicots, we propose treating Antiquigemina pilosa, which has a pentamerous perianth and differentiated sepals and petals, as an earlier representative of core eudicots. Antiquigemina pilosa provides first-hand evidence for the early diversification of core eudicots.
Full article

Figure 1
Open AccessArticle
A New Species of the Genus Gracixalus (Anura, Rhacophoridae) from Central Western Yunnan, China
by
Shuo Liu, Zhongfu Yang, Chunhua Wang, Nengping Li, Mian Hou, Zengyang Luo and Dingqi Rao
Taxonomy 2025, 5(4), 66; https://doi.org/10.3390/taxonomy5040066 - 26 Nov 2025
Abstract
A new species of the genus Gracixalus from Yunnan Wuliangshan National Nature Reserve, China, is described based on morphological and molecular evidence. Morphologically, the new species can be distinguished from other species of the genus by a combination of the following characters: body
[...] Read more.
A new species of the genus Gracixalus from Yunnan Wuliangshan National Nature Reserve, China, is described based on morphological and molecular evidence. Morphologically, the new species can be distinguished from other species of the genus by a combination of the following characters: body size relatively large, dorsal surface brownish yellow, dorsal skin rough with dense, small flatten tubercles, tibiotarsal projection absent, heels distinctly overlapping, tibiotarsal articulation reaching anterior corner of eye, and nuptial pad absent in adult male. The genetic distance (uncorrected p-distance) between the new species and other species of the genus ranged from 2.3% to 14.3% in the mitochondrial 16S rRNA gene. This study brings the total number of recognized species within the genus Gracixalus to 24 with 13 of which occur in China and four in Yunnan Province.
Full article
(This article belongs to the Special Issue Taxonomy in the 21st Century: Celebrating a New Chapter—First Impact Factor Received)
►▼
Show Figures

Figure 1
Open AccessArticle
A New Species of Bauhinia (Fabaceae: Cercidoideae): Morphological and Phylogenetic Insights
by
Daniele dos Santos Amorim, Thales Silva Coutinho and Edlley Max Pessoa
Taxonomy 2025, 5(4), 65; https://doi.org/10.3390/taxonomy5040065 - 19 Nov 2025
Abstract
►▼
Show Figures
A new species of Bauhinia from the Brazilian Cerrado is described. Based on floral morphology, it can be assigned to Bauhinia sect. Pauletia ser. Cansenia, but its vegetative characters distinguish it from all other known members of the group. To elucidate its
[...] Read more.
A new species of Bauhinia from the Brazilian Cerrado is described. Based on floral morphology, it can be assigned to Bauhinia sect. Pauletia ser. Cansenia, but its vegetative characters distinguish it from all other known members of the group. To elucidate its taxonomic position, we conducted detailed morphological comparisons, and molecular phylogenetic analyses using the nuclear ribosomal ITS region and two plastid markers (matK and trnL–F). Bayesian Inference (BI) and Maximum Likelihood (ML) analyses were performed. Our results support (both PP from BI and BP from ML) the placement of this new species within Bauhinia ser. Cansenia. The new species named B. latistipulata sp. nov. is easily distinguished from other species of Bauhinia ser. Cansenia by its reniform stipules and cymbiform bracts. The species shows morphological similarities to B. ungulata, sharing elliptic to ovate leaf blades with obtuse apices, tomentose ovaries, and clavate stigmas. However, it differs by its hirsute abaxial leaf surface (vs. tomentose), tubular and ribbed flower buds (vs. clavate or subclavate and smooth), tomentose staminal tube (vs. pubescent), and distinct color of the ovary indumentum (white vs. ferruginous).
Full article

Figure 1
Open AccessArticle
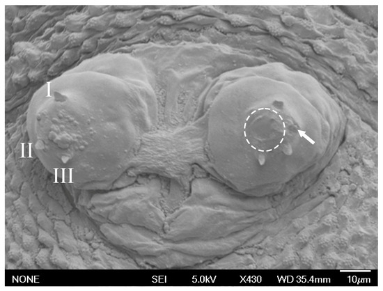
Description of the Puparium of Eumerus vestitus Bezzi, 1912 (Diptera: Syrphidae) Reared from Supermarket Plums in Israel
by
José J. Orengo-Green, Pablo Aguado-Aranda, José R. Almodóvar, Mike Mostovski and Antonio Ricarte
Taxonomy 2025, 5(4), 64; https://doi.org/10.3390/taxonomy5040064 - 18 Nov 2025
Abstract
►▼
Show Figures
With over 300 species, the genus Eumerus Meigen, 1822 is one of the largest in the Syrphidae family. Regarding its immature stages, information is scarce, since they are described for only 22 species. The known larvae of Eumerus can be phytophagous on the
[...] Read more.
With over 300 species, the genus Eumerus Meigen, 1822 is one of the largest in the Syrphidae family. Regarding its immature stages, information is scarce, since they are described for only 22 species. The known larvae of Eumerus can be phytophagous on the underground parts of live plants or saprophagous in decaying plant materials of many sorts. Eumerus vestitus Bezzi, 1912 is a widely distributed species with records in the Afrotropical, Oriental, and Palearctic Regions. In the Palaearctic, E. vestitus is present in the Arabian Peninsula, Cyprus, Greece, Israel/Palestinian Authority, North Africa, and Syria. It is listed as an endangered species in the IUCN European Red List of Hoverflies due to the destruction of its habitat. Several puparia of E. vestitus were obtained from larvae collected in supermarket plums in Israel. In this work, the E. vestitus puparium is described in detail using a scanning electron microscope and stereomicroscope and compared with those of other members of the Eumerus obliquus (Fabricius, 1805) group, which E. vestitus belongs, and with members of other species groups. Our work also confirms a long-standing and broad occurrence of E. vestitus in Israel and records plum fruit as a new host plant for the species.
Full article

Figure 1
Open AccessArticle
Notes on the Vicia tenuifolia Complex with the Description of a New Species, V. barbatoi from Sicily
by
Salvatore Cambria, Veronica Ranno, Pietro Minissale, Gianpietro Giusso del Galdo, Cristina Salmeri, Danilo Monari, Alfonso La Rosa, Giuseppe Siracusa and Filippo Scafidi
Taxonomy 2025, 5(4), 63; https://doi.org/10.3390/taxonomy5040063 - 3 Nov 2025
Cited by 1
Abstract
►▼
Show Figures
A new species from western Sicily (Italy), Vicia barbatoi, is described and illustrated in this paper. This taxon belongs to the wide V. cracca L. group, specifically within the V. tenuifolia complex. It is related to V. elegans, which is generally
[...] Read more.
A new species from western Sicily (Italy), Vicia barbatoi, is described and illustrated in this paper. This taxon belongs to the wide V. cracca L. group, specifically within the V. tenuifolia complex. It is related to V. elegans, which is generally treated as an endemic species of the central–southern Italian peninsula and Sicily, whose distribution and taxonomic position are discussed. The morphological features of V. barbatoi are analyzed, and its more relevant characters are highlighted in comparison with the most closely related taxa through morphometric and statistical analyses. Besides seed micromorphology, karyology (2n = 12), ecology, distribution, and the conservation status of the new species are examined.
Full article

Figure 1
Open AccessCommentary
Benchmarking in Taxonomy: The Role of the Holotype
by
George H. Scott
Taxonomy 2025, 5(4), 62; https://doi.org/10.3390/taxonomy5040062 - 3 Nov 2025
Abstract
Benchmarking in taxonomy is viewed both as establishing a specimen as a standard of reference and as a process for optimizing that process. Here, it is founded on vision theory that recognition of specimens, as for all objects, is personal to the observer
[...] Read more.
Benchmarking in taxonomy is viewed both as establishing a specimen as a standard of reference and as a process for optimizing that process. Here, it is founded on vision theory that recognition of specimens, as for all objects, is personal to the observer and is based on stored exemplars (benchmark images) in their memory. A special feature of a holotype as a scientific benchmark is that it has been published with a Linnaean name permanently attached. This concept is generalized to include all specimens published by subsequent taxonomists with that name attached (a labeled specimen knowledge base). As a record of usage, it integrates all published images with a Linnaean name. It promotes an inquiry into processes for the selection of such specimens. In the conventional model of practice, taxonomists categorize specimens using their stored representations of already identified individuals; the process is immediate, acute, and autonomous, but is largely concealed; a specimen may be selected as a benchmark, but its typicality is not revealed. As a remedy, a population model of practice is advocated wherein the basic autonomous visual process is supplemented by objective data about a specimen and the probability of its position within a potential source population.
Full article
(This article belongs to the Special Issue Taxonomy in Marine Paleontology)
►▼
Show Figures

Figure 1
Open AccessArticle
Morphometry and Morphology of the Body and External Genitalia of Triatoma dimidiata (Hemiptera: Reduviidae) Morphotypes
by
Karla Y. Acosta-Viana, Carlos M. Baak-Baak, Julio C. Tzuc-Dzul, Isabel Y. Chel-Muñoz, José I. Chan-Pérez, Wilbert A. Chi-Chim, Julian E. Garcia-Rejon, Frida Álvarez-León, Irving May-Concha, Angélica Pech-May and Nohemi Cigarroa-Toledo
Taxonomy 2025, 5(4), 61; https://doi.org/10.3390/taxonomy5040061 - 19 Oct 2025
Abstract
►▼
Show Figures
In Yucatán state, Mexico, Triatoma dimidiata (Latreille, 1811) is the primary vector of Trypanosoma cruzi, the parasite that causes Chagas disease. The vector population presents diverse forms and colorations. Therefore, this study was designed to determine the morphotypes of T. dimidiata based
[...] Read more.
In Yucatán state, Mexico, Triatoma dimidiata (Latreille, 1811) is the primary vector of Trypanosoma cruzi, the parasite that causes Chagas disease. The vector population presents diverse forms and colorations. Therefore, this study was designed to determine the morphotypes of T. dimidiata based on the taxonomy of the body and external genitalia. Between March 2023 and April 2025, 902 triatomines from 15 municipalities were examined. Three main morphotypes were characterized (I to III). Morphotype II was the most abundant (62.86%) and most distributed in the study area (12 of 15 municipalities), with a notable presence in forests and caves. Morphotypes I and III were found primarily outside houses and in chicken coops. Within the characterized specimens of T. dimidiata sensu lato, morphotype II displays more prominent morphological and structural characteristics. They are smaller compared to morphotypes I and III. In morphotype II, the spiracles are covered by a black spot that extends from the connexival plate to the urosternites. Males had short and robust parameres. The median process of the pygophore is long and slender compared to morphotypes I and III. The female tergite VIII has six sides. The taxonomy should be complemented by a study of the life cycle of each morphotype and analysis of its genome.
Full article

Figure 1
Open AccessArticle
Taxonomic Revision of Pygmy Devil Genera Almacris, Ginixistra, Tegotettix, and Xistra, with Comments on Xistrella (Orthoptera: Tetrigidae)
by
Josip Skejo, Niko Kasalo, Romeo R. Patano, Jr., Sergey Yu. Storozhenko, Josef Tumbrinck, Tomislav Domazet-Lošo, Victor B. Amoroso, Sheryl A. Yap and Jadranka Škorput
Taxonomy 2025, 5(4), 60; https://doi.org/10.3390/taxonomy5040060 - 17 Oct 2025
Abstract
►▼
Show Figures
The Philippines and the Papuan archipelagos harbor a vast diversity of pygmy grasshoppers, including the pygmy devils of the genera Xistra and Tegotettix, as well as visually similar taxa reviewed in this study. A new tribe, two new genera, a new subgenus,
[...] Read more.
The Philippines and the Papuan archipelagos harbor a vast diversity of pygmy grasshoppers, including the pygmy devils of the genera Xistra and Tegotettix, as well as visually similar taxa reviewed in this study. A new tribe, two new genera, a new subgenus, three new species, and 24 new or resurrected taxonomic combinations are proposed in this study. A new colorful wingless genus and species, Almacris alleochroa gen. et sp. nov., is described from Mindanao. Taxonomic reshuffling of the genus Xistra is performed—a new subgenus is described, Tegoxistra subgen. nov., to include X. derijei, X. corniculata, and X. cristifera, while the nominotypical subgenus becomes restricted to X. gogorzae and X. sagittaria. All other species previously assigned to Xistra are herewith moved to Xistrella, resulting in 20 new combinations. The genus Ginixistra gen. nov. (Exanimini)—whose members show remarkable similarity to Fiji-endemic Fijixistra—is described for G. novaeguineae, G. davorkae sp. nov., and G. novaebritanniae sp. nov. from New Guinea and New Britain. The new tribe Xistrellini trib. nov. is established to accommodate Afrosystolederus, Bannatettix, Kanakacris, Phaesticus, Pseudoparatettix, Pseudosystolederus, Pseudoxistrella, Synalibas, Systolederus, Teredorus, and Xistrella. Previous molecular phylogenetic studies have confirmed Xistrellini monophyly and suggested that the ancestor of this tribe may have originated during the Cretaceous period, approximately 127–100 million years ago (mya).
Full article

Graphical abstract
Open AccessArticle
Systematic Evaluation of Sea Stars of the Genus Heliaster from the Southeastern Pacific and Redescription of Heliaster helianthus
by
Jennifer Catalán, Christian M. Ibáñez, Sergio A. Carrasco, Javier Sellanes, Angie Díaz and M. Cecilia Pardo-Gandarillas
Taxonomy 2025, 5(4), 59; https://doi.org/10.3390/taxonomy5040059 - 17 Oct 2025
Abstract
Heliaster has long been considered to comprise seven nominal species of starfish distributed across the Eastern Pacific, from Baja California (Mexico) southward to central Chile. Along the southeastern Pacific coast, three taxa have been traditionally recognized: H. helianthus (Paita, northern Peru, to Concepción,
[...] Read more.
Heliaster has long been considered to comprise seven nominal species of starfish distributed across the Eastern Pacific, from Baja California (Mexico) southward to central Chile. Along the southeastern Pacific coast, three taxa have been traditionally recognized: H. helianthus (Paita, northern Peru, to Concepción, central-southern Chile), H. polybrachius (Mexico to Perú), and H. canopus (Juan Fernández Archipelago and Desventuradas Islands). However, extensive morphological overlap among these forms has cast doubt on the validity of H. canopus, with some authors treating it as a synonym for H. helianthus. To clarify this ambiguity, we applied an integrative framework combining detailed morphometrics, phylogenetic inference from mitochondrial (COI) and nuclear (H3) markers, and two species delimitation approaches (bPTP and ASAP). Our sampling spanned Peru, continental Chile, and the oceanic islands of Juan Fernández and Desventuradas. Variation in ray number and relative arm length among H. helianthus, H. canopus, and H. polybrachius proved allometric, scaling strongly with body diameter rather than indicating discrete species boundaries. Molecular data show >95% sequence similarity across all nominal taxa and recover a single, well-supported clade; bPTP and ASAP likewise support one Heliaster lineage throughout the southeastern Pacific, corresponding to H. helianthus. Accordingly, we redescribe H. helianthus, designate a neotype from Quintay, Chile, and formally synonymize H. canopus and H. polybrachius under H. helianthus. Our results indicate that a single species spans the Eastern Pacific from Ecuador and Peru to central-southern Chile, including offshore islands, underscoring the value of integrative taxonomy for robust delimitation and accurate biodiversity assessments in marine invertebrates.
Full article
(This article belongs to the Collection Taxonomy on Aquatic Life (TAL))
►▼
Show Figures

Graphical abstract
Open AccessArticle
Morphological and Mitochondrial Evidence Supporting New Records of Leatherleaf Slugs (Gastropoda: Veronicellidae) in Mexico
by
Amalia Daniela González-Andrade, Victoria Araiza-Gómez, Edna Naranjo-García and Enrico Alejandro Ruiz
Taxonomy 2025, 5(4), 58; https://doi.org/10.3390/taxonomy5040058 - 17 Oct 2025
Abstract
►▼
Show Figures
Based on external morphology, genital anatomy, and a fragment of the mitochondrial 16S rRNA gene, we identified two veronicellid slug species from Chiapas, Mexico: Simrothula prismatica (Simroth, 1914) and Diplosolenodes occidentalis (Guilding, 1824), both newly recorded in the country. The available molecular data
[...] Read more.
Based on external morphology, genital anatomy, and a fragment of the mitochondrial 16S rRNA gene, we identified two veronicellid slug species from Chiapas, Mexico: Simrothula prismatica (Simroth, 1914) and Diplosolenodes occidentalis (Guilding, 1824), both newly recorded in the country. The available molecular data supported the identification of D. occidentalis, a species with a documented invasive history in various tropical and subtropical regions worldwide. Although no sequences were available for S. prismatica, the genital anatomy of the specimens was consistent with the original species description. These findings underscore the need for more comprehensive molecular reference databases and continued biomonitoring of veronicellid slugs in Mexico, given their potential ecological and agricultural impacts. These new records increase the known diversity of the group to five species in the country.
Full article

Figure 1
Open AccessArticle
Precision Lost with Complexity: On an Extraordinary New Species of Pholcidae (Araneae, Smeringopinae) from Western DR Congo
by
Arnaud Henrard, Rudy Jocqué, Nathalie Smitz and Virginie Grignet
Taxonomy 2025, 5(4), 57; https://doi.org/10.3390/taxonomy5040057 - 15 Oct 2025
Abstract
►▼
Show Figures
A remarkable new pholcid spider species is described from the Democratic Republic of the Congo: Smeringopina polychila sp. nov. The male is distinguished by a unique and previously undocumented structure, here termed the “parachila”, which has not been observed in any other spider
[...] Read more.
A remarkable new pholcid spider species is described from the Democratic Republic of the Congo: Smeringopina polychila sp. nov. The male is distinguished by a unique and previously undocumented structure, here termed the “parachila”, which has not been observed in any other spider to date. The description is complemented by high-quality illustrations, including detailed drawings, photographs, micro-CT scans, and 3D reconstructions of the genitalia and the newly discovered male structure. Remarkable intraspecific variations, both somatic and genitalic, in males are also highlighted and discussed. A phylogenetic analysis based on the cytochrome c oxidase subunit I, 16S ribosomal RNA and histone H3 gene fragments is presented to tentatively place the new species into an existing phylogenetic framework. The results of the molecular analyses confirm that the new species belongs to the subfamily Smeringopinae and is nested within the genus Smeringopina Kraus, 1957.
Full article

Graphical abstract
Open AccessArticle
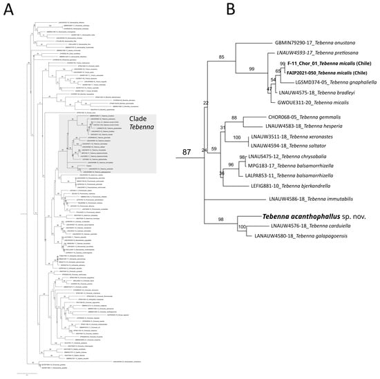
A New Species of the Genus Tebenna Billberg, 1820 (Lepidoptera: Choreutidae) from Chile
by
Guillermo Valenzuela, Francisco Urra, Sergio Rothmann and Carlos P. Muñoz-Ramírez
Taxonomy 2025, 5(4), 56; https://doi.org/10.3390/taxonomy5040056 - 14 Oct 2025
Abstract
►▼
Show Figures
A new species of Choreutidae, Tebenna acanthophallus sp. nov., from the Huasco Province, Chile, is described. Diagnostic characters, photographs of adults and illustrations of wing venation and genital structures are provided. The new species is supported by morphological and molecular analyses. This finding
[...] Read more.
A new species of Choreutidae, Tebenna acanthophallus sp. nov., from the Huasco Province, Chile, is described. Diagnostic characters, photographs of adults and illustrations of wing venation and genital structures are provided. The new species is supported by morphological and molecular analyses. This finding provides evidence that the family Choreutidae has species native to Chile, and its presence is not the result of introductions from other countries.
Full article

Figure 1
Open AccessArticle
Crickets Among Diamonds: Uncovering a New Genus of Phalangopsidae (Orthoptera: Grylloidea) from Caves in Central Bahia State, Brazil
by
Pedro H. Mendes-Carvalho, Marconi Souza-Silva and Rodrigo Lopes Ferreira
Taxonomy 2025, 5(4), 55; https://doi.org/10.3390/taxonomy5040055 - 14 Oct 2025
Abstract
►▼
Show Figures
The Neotropical region is recognized as the center of diversification of Phalangopsidae. The true extent of this diversity, however, remains understudied, reinforcing the need for further taxonomic investigations. In this study, we describe Igatuia cavernicola gen. et sp. nov., a new genus and
[...] Read more.
The Neotropical region is recognized as the center of diversification of Phalangopsidae. The true extent of this diversity, however, remains understudied, reinforcing the need for further taxonomic investigations. In this study, we describe Igatuia cavernicola gen. et sp. nov., a new genus and species from caves in Igatu village, Chapada Diamantina, central Bahia state, Brazil. The genus is distinguished by unique morphological traits, including ectophallic apodemes with an expanded apex, bearing a ring of minute pores and an inner canal that opens into the ectophallic arc. This description advances our knowledge of subterranean fauna in the region and contributes to a broader understanding of Phalangopsidae cricket diversity in the Neotropics. We also report new records of Sishiniheia, including the first occurrence of the genus in a cave.
Full article

Figure 1
Open AccessCommunication
First European Occurrence and Genetic Diversity of the Steppe Ribbon Racer Psammophis lineolatus (Brandt, 1838) (Serpentes: Psammophiidae)
by
Kazhmurat Akhmedenov, Andrey Bakiev, Anastasia Klenina, Svetlana Lukonina and Evgeniy Simonov
Taxonomy 2025, 5(4), 54; https://doi.org/10.3390/taxonomy5040054 - 10 Oct 2025
Abstract
►▼
Show Figures
The recent update to the list of European herpetofauna species, published in 2020, includes 206 non-avian reptile species. The steppe ribbon racer, Psammophis lineolatus, is a snake species widely distributed across the deserts and semi-deserts of Central Asia and neighboring regions. Previously
[...] Read more.
The recent update to the list of European herpetofauna species, published in 2020, includes 206 non-avian reptile species. The steppe ribbon racer, Psammophis lineolatus, is a snake species widely distributed across the deserts and semi-deserts of Central Asia and neighboring regions. Previously unrecorded in Europe, two specimens were discovered west of the Ural River during surveys in western Kazakhstan’s northeastern Caspian region. This is the first record of the species in Europe and marks its most northwestern distribution. DNA barcoding analysis revealed substantial mitochondrial diversity in the region, with European specimens having distinct haplotypes (0.73% p-distance), indicating colonization by two different phylogenetic lineages. This discovery highlights the need for further research on the P. lineolatus intraspecific diversity, phylogeography, and taxonomy.
Full article

Figure 1
Highly Accessed Articles
Latest Books
E-Mail Alert
News
Topics
Topic in
Diversity, JMSE, Sustainability, Taxonomy, Water
Taxonomy and Ecology of Zooplankton
Topic Editors: Manuel Elias-Gutierrez, Alexey A. KotovDeadline: 30 June 2026
Special Issues
Special Issue in
Taxonomy
Taxonomy in the 21st Century: Celebrating a New Chapter—First Impact Factor Received
Guest Editor: Mathias HarzhauserDeadline: 15 June 2026
Special Issue in
Taxonomy
Diversity and Taxonomy of Scarabaeoidea
Guest Editor: Frank-Thorsten KrellDeadline: 30 June 2026
Special Issue in
Taxonomy
Selected Papers from the 1st International Online Conference on Taxonomy (IOCTX 2025)
Guest Editor: Mathias HarzhauserDeadline: 31 August 2026
Special Issue in
Taxonomy
Microbial Taxonomy: With an Emphasis of Lesser-Studied Taxonomic Groups
Guest Editor: Li-Wei ZhouDeadline: 31 December 2026



