A New Species of the Genus Tebenna Billberg, 1820 (Lepidoptera: Choreutidae) from Chile †
Abstract
1. Introduction
2. Materials and Methods
3. Results
3.1. Taxonomy
- Order: Lepidoptera
- Family: Choreutidae
- Genus: Tebenna Billberg, 1820
- Species: Tebenna acanthophallus sp. nov.
3.2. Diagnosis
3.3. Description
- Male. 9.0 to 11.0 mm wingspan (n = 10) (Figure 2a).
- Head. Vertex and frons dark brown, apex of scales lighter; antenna with scape dark brown, flagellum dark gray ringed with light gray; labial palpus brown at base and white toward apex, dotted with brown scales; haustellum covered with white scales.
- Thorax. Dark brown, with appressed scales, tegulae of the same color; forewing dark brown to reddish brown with two silvery gray bands antemedially and postmedially, ochre spot basally subcostal, black spots medially and subterminally enclosing clusters of metallic gray scales, fringe dark brown; hindwing dark brown with lighter terminal line, long fringe of the same color; M3 vein absent (Figure 2b); prothoracic leg light gray; meso- and metathoracic legs silvery gray, tibia and tarsus banded with dark gray.
- Abdomen. Dark brown with light gray lines, tergites and sternites sclerotized, first abdominal tergite with subrectangular sclerotized inner area, second abdominal sternite with broad subtriangular apodemes, eighth tergite with narrow transverse band-shaped sclerotized area (Figure 2c).
- Male genitalia (Figure 3). Tegumen narrow and band-shaped, widened medially; uncus slightly sclerotized and narrow, socii with long setae; vinculum-saccus broad basally, subtriangular, distal third narrow and slightly spatulate; juxta sclerotized rod-shaped (Figure 3a); valva longer than wide, ventral margin curved, covered by numerous long, thick setae; cucullus rounded with hooked ventral projection (Figure 3b); aedeagus 1.7 times vinculum length, substraight, straight spine-shaped ventral process located on distal fifth and protrusions toward apex (Figure 3c,d), coecum penis of similar thickness to rest of aedeagus, ductus ejaculatorius inserts dorsally; vesica not armed with cornuti.
- Female. Not studied.
- Material examined. Holotype (male): Chile, Región de Atacama, Huasco (28°28′21.7″ S 71°08′40.4″ W), altitude: 137 m.a.s.l., 2018, col. SAG. (CSAG). Paratypes: (3 males) with identical collection data as the holotype (Servicio Agrícola y Ganadero): (1 male) (CSAG), (1 male) (MNNC), (1 male) (IEUMCE). Additional material: CHILE—Atacama, Freirina, Trampa Opogona sach., 31 Mar. 2020, Leg. J. Torres (7 males), altitude: 207 m.a.s.l. CHILE—Atacama, Huasco, Trampa Opogona sach., 31 Mar. 2018, Leg. J. Torres (20 males), altitude: 137 m.a.s.l. All the additional material examined is deposited at the MNHN, Chile.
- Geographic distribution. Tebenna acanthophallus is known in Huasco (28°28′21.7″ S 71°08′40.4″ W) and Freirina (28°29′46.3″ S 71°04′21.9″ W), both in the Huasco Province, Atacama Region. According to the biogeographic classification proposed by [16], these localities belong to the Coquimbo Province, which is located between 26° and 33° south latitude of the Central Chilean Subregion, in the Andean Region (Figure 1).
- Etymology: The name acanthophallus refers to the particular spine present in the aedeagus of this species.
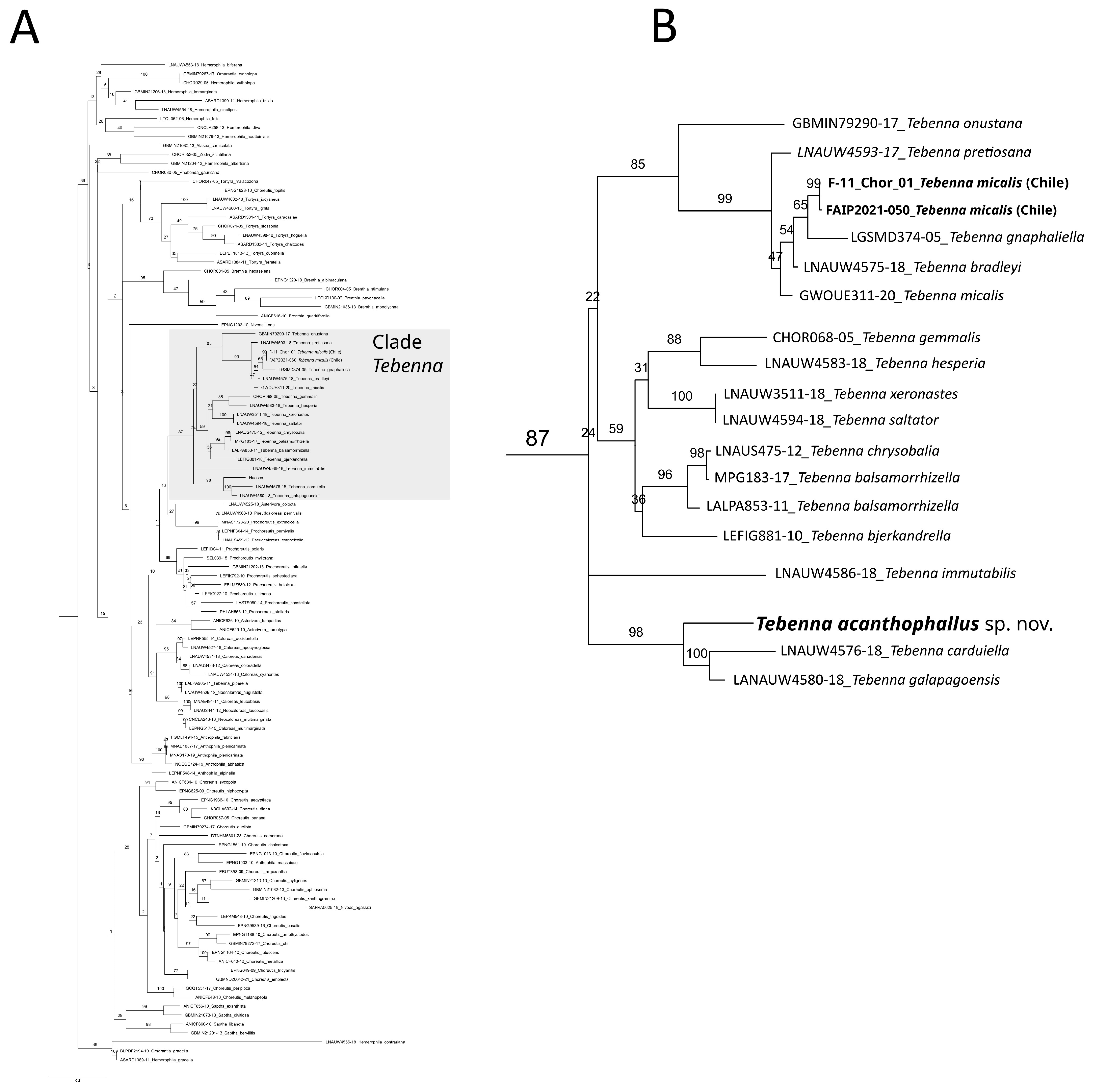
3.4. Phylogenetic Relationships and Genetic Distance to Closely Related Species
4. Discussion
Author Contributions
Funding
Data Availability Statement
Acknowledgments
Conflicts of Interest
References
- Dugdale, J.S. A new generic name for the New Zealand species previously assigned to Simaethis auctorum (Lepidoptera: Choreutidae), with description of a new species. N. Zeal. J. Zool. 1979, 6, 461–466. [Google Scholar] [CrossRef]
- Heppner, J.B. Nearctic metalmark moths, 7. Genus Tebenna and new genus Pseudotebenna (Lepidoptera: Choreutidae: Choreutinae). Lepid. Novae 2023, 15, 121–172. [Google Scholar]
- Heppner, J.B. A new genus and new assignments in the American Choreutidae (Lepidoptera Sesioidea). Proc. Entomol. Soc. Wash. 1977, 79, 631–636. [Google Scholar]
- Clarke, J.F. The Lepidoptera of Rapa Island. Smithson. Contrib. Zool. 1971, 56, 166–167. [Google Scholar] [CrossRef]
- Valenzuela, G.; Urra, F.; Muñoz-Ramírez, C. Evidencia morfológica y molecular revela primer registro de Tebenna micalis (Lepidoptera) y la familia Choreutidae en Chile. Gayana 2025, 89, 81–88. [Google Scholar]
- Muñoz-Ramírez, C.P. The Phylogenetic position of Ceroglossus ochsenii Germain and Ceroglossus guerini Germain (Coleoptera: Carabidae), two endemic ground beetles from the Valdivian forest of Chile. Rev. Chil. Entomol. 2015, 40, 14–21. [Google Scholar]
- Lee, S.; Brown, R.L. A New Method for Preparing Slide Mounts of Whole Bodies of Microlepidoptera. J. Asia-Pac. Entomol. 2006, 9, 249–253. [Google Scholar] [CrossRef]
- Robinson, G.S. The preparation of slides of Lepidoptera genitalia with special reference to microlepidoptera. Entomol. Gaz. 1976, 27, 127–132. [Google Scholar]
- Klots, A.B. Lepidoptera. In Taxonomist’s Glossary of Genitalia in Insects, 2nd ed.; Tuxen, S.L., Ed.; Munksgaard: Copenhagen, Dinamarca, 1970; Volume 25, pp. 115–130. [Google Scholar]
- Rota, J. A new genus and new species of metalmark moths (Lepidoptera: Choreutidae) from Costa Rica. Zootaxa 2008, 1993, 12–18. [Google Scholar] [CrossRef]
- Folmer, O.; Black, M.; Hoeh, W.; Lutz, R.; Vrijenhoek, R. DNA primers for amplification of mitochondrial cytochrome c oxidase subunit I from diverse metazoan invertebrates. Mol. Mar. Biol. Biotechnol. 1994, 3, 294–299. [Google Scholar] [PubMed]
- Hall, T.A. BioEdit: A user-friendly biological sequence alignment editor and analysis program for Windows 95/98/NT. Nucleic Acids Symp. Ser. 1999, 41, 95–98. [Google Scholar]
- Mayer, C.; Dietz, L.; Call, E.; Kukowka, S.; Martin, S.; Espeland, M. Adding leaves to the Lepidoptera tree: Capturing hundreds of nuclear genes from old museum specimens. Syst. Entomol. 2021, 46, 649–671. [Google Scholar] [CrossRef]
- Edler, D.; Klein, J.; Antonelli, A.; Silvestro, D. raxmlGUI 2.0: A graphical interface and toolkit for phylogenetic analyses using RAxML. Methods Ecol. Evol. 2021, 12, 373–377. [Google Scholar] [CrossRef]
- Rambaut, A. Figtree Software, v 1.4.4; Institute of Evolutionary Biology, University of Edinburgh: Edinburgh, UK, 2018. Available online: http://tree.bio.ed.ac.uk/software/figtree/ (accessed on 30 November 2024).
- Morrone, J.J. Biogeographical regionalisation of the Andean region. Zootaxa 2015, 3936, 207–236. [Google Scholar] [CrossRef]
- Beccaloni, G.; Scoble, M.; Kitching, I.; Simonsen, T.; Robinson, G.; Pitkin, B.; Hine, A.; Lyal, C.; Ollerenshaw, J.; Wing, P.; et al. Global Lepidoptera Index (version 1.1.24.256). In Catalogue of Life (Version 2024-09-25); Bánki, O., Roskov, Y., Döring, M., Ower, G., Hernández Robles, D.R., Plata Corredor, C.A., Stjernegaard Jeppesen, T., Örn, A., Vandepitte, L., Pape, T., et al., Eds.; Catalogue of Life: Amsterdam, The Netherlands, 2024. [Google Scholar] [CrossRef]
- Scoble, M.J. The Lepidoptera. Form, Function and Diversity; Natural History Museum Publications (RU); Oxford University Press: Oxford, UK, 1992; pp. 1–404. [Google Scholar]




| Especie | Distribution | Bold */GenBank Accession Codes |
|---|---|---|
| Tebenna micalis (Mann, 1857) | Cosmopolitan | GWOUE311-20; PQ452292; PQ452291 |
| Tebenna gnaphaliella (Kearfott, 1902) | United States | LGSMD374-05 |
| Tebenna bjerkandrella (Thunberg, 1784) | Cosmopolitan | LEFIG881-10 |
| Tebenna balsamorrhizella (Busck, 1904) | United States and Canada | LALPA853-11; MPG183-17 |
| Tebenna gemmalis (Hulst, 1886) | United States and Canada | CHOR068-05 |
| Tebenna immutabilis (Braun, 1927) | United States | LNAUW4586-18 |
| Tebenna piperella (Busck, 1904) | United States and Canada | LALPA905-11 |
| Tebenna onustana (Walker, 1864) | United States and Canada | GBMIN79290-17 |
| Tebenna pretiosana (Duponchel, 1842) | Europe | LNAUW4593-18 |
| Tebenna galapagoensis Heppner & Landry, 1994 | Galapagos Islands, Ecuador | LNAUW4580-18 |
| Tebenna chrysobalia Heppner, 2023 | United States | LNAUS475-12 |
| Tebenna xeronastes Heppner, 2023 | United States | LNAUW3511-18 |
| Tebenna saltator Heppner, 2023 | United States | LNAUW4594-18 |
| Tebenna carduiella (Kearfott, 1902) | United States | LNAUW4576-18 |
| Tebenna hesperia Heppner, 2023 | United States | LNAUW4583-18 |
| Tebenna acanthophallus sp. nov. | Chile | PX236114 |
Disclaimer/Publisher’s Note: The statements, opinions and data contained in all publications are solely those of the individual author(s) and contributor(s) and not of MDPI and/or the editor(s). MDPI and/or the editor(s) disclaim responsibility for any injury to people or property resulting from any ideas, methods, instructions or products referred to in the content. |
© 2025 by the authors. Licensee MDPI, Basel, Switzerland. This article is an open access article distributed under the terms and conditions of the Creative Commons Attribution (CC BY) license (https://creativecommons.org/licenses/by/4.0/).
Share and Cite
Valenzuela, G.; Urra, F.; Rothmann, S.; Muñoz-Ramírez, C.P. A New Species of the Genus Tebenna Billberg, 1820 (Lepidoptera: Choreutidae) from Chile. Taxonomy 2025, 5, 56. https://doi.org/10.3390/taxonomy5040056
Valenzuela G, Urra F, Rothmann S, Muñoz-Ramírez CP. A New Species of the Genus Tebenna Billberg, 1820 (Lepidoptera: Choreutidae) from Chile. Taxonomy. 2025; 5(4):56. https://doi.org/10.3390/taxonomy5040056
Chicago/Turabian StyleValenzuela, Guillermo, Francisco Urra, Sergio Rothmann, and Carlos P. Muñoz-Ramírez. 2025. "A New Species of the Genus Tebenna Billberg, 1820 (Lepidoptera: Choreutidae) from Chile" Taxonomy 5, no. 4: 56. https://doi.org/10.3390/taxonomy5040056
APA StyleValenzuela, G., Urra, F., Rothmann, S., & Muñoz-Ramírez, C. P. (2025). A New Species of the Genus Tebenna Billberg, 1820 (Lepidoptera: Choreutidae) from Chile. Taxonomy, 5(4), 56. https://doi.org/10.3390/taxonomy5040056

