Next Article in Journal
A Survey on Orthogonal Polynomials from a Monomiality Principle Point of View
Next Article in Special Issue
Correction: Adragna et al. State-of-the-Art Power Factor Correction: An Industry Perspective. Encyclopedia 2024, 4, 1324–1354
Previous Article in Journal
Eye-Tracking Applications in Architecture and Design
Previous Article in Special Issue
Smart Factories for Mass Individualization
 
 
Correction published on 23 May 2025, see Encyclopedia 2025, 5(2), 69.
Font Type:
Arial Georgia Verdana
Font Size:
Aa Aa Aa
Line Spacing:
Column Width:
Background:
Entry

State-of-the-Art Power Factor Correction: An Industry Perspective

1
STMicroelectronics, 20864 Agrate Brianza, Italy
2
STMicroelectronics, 11100 Aosta, Italy
*
Author to whom correspondence should be addressed.
Encyclopedia 2024, 4(3), 1324-1354; https://doi.org/10.3390/encyclopedia4030087
Submission received: 26 June 2024 / Revised: 19 August 2024 / Accepted: 11 September 2024 / Published: 14 September 2024 / Corrected: 23 May 2025
(This article belongs to the Collection Encyclopedia of Engineering)

Definition

On 1 January 2001, the IEC 61000-3-2 regulation became effective. Since then, mitigating current harmonics has been essential to ensure that electronic equipment connected to single-phase power distribution lines conforms to electromagnetic compatibility directives. Today, high-quality rectification, commonly known as power factor correction (PFC), is a well-established technique widely adopted by the industry for powering various devices from the ac line. The topic has been studied by academia and industry since the mid-1980s; thus, an enormous amount of research has been published and countless solutions have been proposed since then. However, only a few of those solutions have encountered wide industrial usage. So, it is not the authors’ intention to provide a comprehensive review, but to take stock of the most used PFC techniques from an industry perspective. This paper will review the power factor theory with non-sinusoidal currents, the practical and regulatory aspects of using PFC, and the most common industry solutions for power factor correction in equipment operated from the single-phase, public, low-voltage supply system, with a special focus on boost PFC pre-regulators, their control methods, design procedures, and issues.

1. Introduction

In the past, the electric power distribution line was mainly loaded with linear loads, i.e., circuits including only resistors, capacitors, and inductors, which have a sinusoidal response to the sinusoidal line voltage. Depending on their inductance or capacitance, these loads may change the relative timing (phase) between voltage and current, but not the sinusoidal shape of the current.
In this scenario, power factor correction (PFC) was concerned with bringing the sinusoidal current absorbed by the load in phase with the line voltage.
The proliferation of electronic equipment powered by switch-mode power supplies (SMPSs) in household and commercial environments has completely changed the scenario. The switch-mode technology, though enabling a much more efficient use of electrical energy, has a significant negative impact on the quality of the distributed ac power, to the point that this has become a critical concern. To ensure an acceptable ac power quality, worldwide regulatory commissions implemented regulations for electrical and electronic products in the context of electromagnetic compatibility (EMC) directives [1,2,3,4]. This fueled the wide usage of PFC that we observe today.
In the end, there are at least three fundamental reasons why PFC is so widely used:
  • There are benefits for the electric utility. PFC improves efficiency in energy transportation, transmission, and distribution; the size of cables (especially the neutral cable in three-phase systems) and power transformers can be reduced [5,6,7,8]; a “clean” current, i.e., with low harmonic content, prevents network-protection devices from malfunctioning [9];
  • There are benefits for equipment users. A cleaner ac power reduces the risks of product failure or improper operation due to overstressed components connected to the ac input of the SMPS. Also, wall sockets are rated for the maximum current they can carry, and since less current is required for a given power, they can handle more power with their rated current;
  • Power supply and equipment manufacturers must sell their products. To be marketable, the equipment must comply with several EMC regulations and one of them is the IEC 61000-3-2 [3] that sets limits on low-frequency harmonic currents injected into the public supply system. The use of PFC ensures compliance with this regulation. It is worth reminding that PFC entails additional costs, only partly compensated by savings due to the overall system optimization. Without this regulation that makes it practically mandatory, PFC usage would likely be limited to niche applications.

2. SMPS Front-End and Detrimental Effects of Current Harmonics

The fundamental issue with SMPSs is that the current that they draw from the ac power line is far from being sinusoidal and the current harmonics cause a spectrum of undesirable effects in the ac power distribution system. It is worth mentioning that linear power supplies also draw a non-sinusoidal current, but SMPSs produce stronger harmonics [10].
Figure 1 shows the typical front-end of a non-power-factor-corrected SMPS and the key waveforms. These SMPSs typically have a peak-detector input stage, where a bridge rectifier creates a high voltage V i n across the input capacitor C i n (often termed the “bulk capacitor”). C i n performs the essential function of low-frequency energy storage; therefore, the voltage V i n has a substantial dc component with a superimposed ripple at two times the line frequency f L . V i n feeds a dc–dc converter that provides a regulated voltage to the load.
Considering steady-state operation, the diodes of the bridge conduct ac current and charge C i n only when the instantaneous ac voltage is greater than the instantaneous voltage across C i n . Otherwise, the bridge is reverse biased, meaning no input current flows and the dc–dc converter is powered by the energy stored in C i n , whose voltage therefore decays.
Because the charging of C i n occurs near the peak of the ac voltage waveform, the ac current flows through the bridge as a sequence of narrow current pulses, clearly a harmonically rich waveform. Since this current is symmetrical to zero, as shown in Figure 1, it is made up of odd-order harmonics that are integer multiples of the fundamental frequency f L (50 or 60 Hz).
  • This peak-detection rectifier is a simple and cheap solution but is at the origin of numerous issues, mostly due to the pulsed input current polluting the power line with harmonics, whose detrimental effects are well recognized [6]. Among them include the following:
  • The triplen harmonics (3rd, 6th, 9th, etc.) are in phase and add up arithmetically, causing unsafe neutral current magnitudes in three-phase wye distribution networks;
  • The harmonic currents do not carry power but increase the total rms value of the line current and the associated conductive power dissipation, resulting in heating and reduction of life in cables, transformers, and induction motors;
  • Unsafe current amplitude may flow in power factor correction capacitors that, if not properly oversized to handle harmonic currents, may overheat and fail;
  • The current pulses of all power supplies connected to the power line occur nearly simultaneously. Consequently, the power line is nearly unloaded most of the time and all the power demand is concentrated in a short time interval. This not only makes the power grid work under continuous transient conditions but also causes line voltage distortion (clipping) due to the finite impedance of the V a c source and the line;
Certain power system protection elements may be misled by the distorted line voltage and current resulting from the cumulative effect of thousands and thousands of units connected to the distribution network, causing improper service interruptions.
The peak-detection rectifier may adversely affect the SMPS too. The pulsed input current has high peak-to-dc and rms-to-dc ratios; thus, the bridge rectifier and the input capacitor undergo high stress. Unsurprisingly, the bridge rectifier is often one of the most thermally stressed components in the SMPS. The clipped peak voltage reduces the effective input voltage to the SMPS, impairing its efficiency and possibly causing overheating; additionally, this may also limit the ability of the SMPS to ride through momentary line voltage sags, thus jeopardizing the continuity of service.
On a final note, at the input of the SMPS, before the input bridge, there is the EMI filter, a combination of capacitors and inductors intended to filter the high-frequency noise generated by the switch-mode dc–dc converter and injected back into the ac power line. This noise must be properly attenuated to comply with the regulations on the conducted high-frequency emissions (e.g., [11,12,13]).
There are capacitors in the EMI filter that are connected in parallel to the input terminals of the SMPS (X-capacitors) while filtering inductors are placed in series. The inductor values are such that the inductive reactance at the line frequency is negligible, whereas the capacitive reactance of the X-capacitors is not that high. As a result, the X-capacitors divert a non-negligible sinusoidal current that leads the line voltage, whereas the inductors introduce essentially no phase-shift. Ultimately, the fundamental component of the input current leads the line voltage, making the input port of the SMPS appear capacitive to the power line.

3. Theory of Nonlinear Loads and PFC Objective

Figure 2 summarizes the various definitions related to the ac circuit analysis for a nonlinear load under the assumption of undistorted line voltage.
The theory of linear loads applies to the fundamental component (first harmonic) of the line current, which is related to the active power P delivered to the load. The contribution of the higher-order harmonics to the circulating power is summarized by the distortion power D. This adds up in quadrature to the apparent power associated to the first harmonic (F), resulting in the total apparent power A, to which the rms value of the line current I R M S is related.
In this context, it is worth highlighting a more general definition of the power factor PF, beyond the usual cos φ for linear loads: it is the ratio of the active power P to the total apparent power A.
A new quantity of interest is the total harmonic distortion (THD) of the line current, which is the ratio of the overall energy associated to higher-order harmonics to the energy associated to the first harmonic only. Notice that the two quantities, PF and THD, are interdependent.
Generally speaking, it is possible to say that the objective of PFC is to make the load appear as a resistor to the ac power line (PF = 1, power factor correction). Unlike the linear case, where rephasing the input current is sufficient to achieve unity power factor and meet the purpose, in the case of nonlinear loads like an SMPS, it is necessary to reshape the input current as well as rephasing it. In other words, the objective is to achieve φ 1 = 0 and T H D = 0 . In authors’ view, the denomination “high-quality rectification” [14] would be more appropriate to describe this function; however, we will stick to the industry’s practice and continue calling it “power factor correction”.

4. Power Processing and Low-Frequency Energy Storage

In a PFC system, irrespective of its implementation, an issue arises with controlling the power drawn from the ac power line in response to the load’s demand.
The objective of a PFC system is to appear as a resistor to the ac power line, so it will draw a sinusoidal current in phase to the sinusoidal line voltage. Therefore, the input power p i n t to a PFC system is pulsating at twice the line frequency f L :
p i n t = v i n t · i i n t = V i n p k sin ω L t · I i n p k sin ω L t = 2 P i n   sin 2 ω L t = P i n 1 cos 2 ω L t
where P i n is the dc (average) input power and ω L = 2 π f L is the line angular frequency. More specifically, p i n t oscillates between 0 (at the zero-crossings of the line voltage and current) and 2 P i n (on the peak of the line voltage and current), as shown in the diagrams of Figure 3.
However, in essentially all practical cases, the power P o u t that a PFC system outputs in steady-state conditions is continuous. Assuming 100% efficiency for simplicity, P o u t equals P i n . Therefore, low-frequency energy storage is needed to handle the difference between the instantaneous input power p i n t and P o u t . The most effective way to realize energy storage is to use an electrolytic capacitor, C E S , which can store considerable amounts of energy in a relatively small volume. The difference between p i n t and P o u t will flow through C E S . This low-frequency energy exchange causes a low-frequency ( 2 f L , 100 or 120 Hz) ripple on the voltage across C E S : during the time interval when p i n t > P o u t the extra power charges C E S , making its voltage increase; during the time interval when p i n t < P o u t the power deficit is supported by the energy in C E S so that its voltage decreases. In steady state, the net change of the energy stored in C E S is zero.
The amplitude Δ V C E S of the resulting voltage ripple depends on P o u t and the value of C E S .
An important question is where C E S should be placed. Certainly, it must be separated from the input bridge rectifier to avoid reverting to the scenario of a non-power-factor-corrected SMPS. Another point is that wherever C E S is placed, its voltage must be allowed to ripple as previously described not to impede the low-frequency energy exchange process. We will come back to these questions once we define the structure of a PFC system.

5. The IEC 61000-3-2 Standard and Market Requirements

The IEC 61000-3-2 standard is the industry reference standard for the equipment powered off the public power distribution line as far as power factor correction is concerned [3].
Its main objective is to regulate current harmonics, which can be considered as a low-frequency conducted emission from the equipment onto the ac power line. That is why it is part of the IEC 61000-3 series of EMC standards. The IEC 61000-3-2 defines measurement requirements, ac power source requirements, and limits for testing the harmonic current emissions of electronic and electrical equipment. It has superseded the standard IEC 555-2 [2], published in 1982, since coming into force on 1 January 2001.
There were major differences between IEC 61000-3-2 and IEC 555-2. The first fundamental difference is that the IEC 555-2 was a voluntary standard, whereas the IEC 61000-3-2 is a mandatory one. Furthermore, the IEC 61000-3-2 introduces multiple limit classes, some with much more stringent limits than those of the IEC 555-2; finally, the old standard covered only household appliances, whereas the new standard covers all the equipment supplied from a public supply system at a voltage ≥ 220 V with a rated input current ≤ 16 A.
The testing methods envisaged by the IEC 61000-3-2 require the use of dedicated test equipment and extended procedures that cannot be carried out in-house, so the presumption of compliance is a target that must be met on the first try to not incur extra costs. In the end, most of the TV and ITE industry had to redesign their SMPSs to incorporate a PFC system to meet the harmonic limits with minimum compliance testing effort.
We have seen that THD, often expressed as a percentage, conveniently quantifies the deviation of a periodic waveform from a pure sinusoid. The IEC 61000-3-2 regulation, however, is not concerned with the THD but with the amplitude of the individual harmonics. In this respect, as per the latest edition of the standard issued in 2018, the equipment is divided into four classes, considering several factors that may affect power quality, such as number in use, duration of use, simultaneity of use, power consumption, and harmonic spectrum, including phase. The classes are as follows:
  • A: Equipment not belonging to classes B, C, or D (e.g., audio equipment, household appliances, balanced three-phase equipment, professional luminaires for stage lighting and studios, etc.);
  • B: Portable tools, arc welding non-professional equipment;
  • C: Lighting equipment (lamps and luminaires) with input active power ≥5 W;
  • D: IT equipment (PC, PC monitor, printer, ac adapter for laptop PC, etc.), TV receivers, some types of refrigerators and freezers, with input active power ≥75 W and ≤600 W.
The limits for the harmonic currents for class A and B equipment are quite relaxed and it is very often possible to comply with them with just an optimization of an existing design (essentially, reducing the capacitor Cin to obtain wider and less peaky current pulses, thus reducing their harmonic content). The use of PFC concerns essentially the equipment belonging to classes C and D, whose limits for the harmonic currents are shown in Table 1.
These limits refer to a 230 Vac power distribution system. In geographical areas with a line voltage other than 230 Vac, the limits are scaled with the line voltage ratio. For example, in Japan, where the nominal line voltage is 100 Vac, the limits considered by the JEITA-MITI standard [15] equivalent to the IEC61000-3-2 are those shown in Table 1 multiplied by 2.3.
In addition to compliance with the IEC 61000-3-2 standard, essential for commercializing equipment falling within its scope, there are also some market requirements that do not have legal force like the IEC standards but must be met anyway for a successful market introduction.
Some requirements consider the THD of the line current obtained by the onboard PFC system as the key performance indicator (KPI) of their ability not to significantly affect power quality, while other requirements consider the PF.
Historically, the first market that adopted the THD as the KPI was the lighting market when the reactive ballast in fluorescent lamps started being replaced by the electronic lamp ballast. Still today, LED lamps and drivers are required not only to meet the class C requirements of IEC 61000-3-2 but also to provide a THD of the input current lower than a preset value. This limit is usually specified at the rated load (typically, THD < 10% at 100% load) and sometimes also at a fraction of the rated load (e.g., THD < 20% at 20% load). In some geographical areas, the requirements could be even more stringent.
Other examples of market requirements are those set by the Energy Star program or by the 80 Plus certification for PC and server SMPSs that prescribe a PF greater than 0.9 or 0.95 at 100% load [16,17].

6. PFC Solutions: A Bird’s Eye View

The world of PFC defined as high-quality rectification with the objective of mitigating the harmonic content of the input current of equipment is extremely vast and complex.
Figure 4 provides a snapshot of most of the techniques that can be found in the literature, addressing methods, topologies, operating modes, and control techniques.
The topics in the green boxes will be the core of the present work; those in the cyan boxes will be briefly reviewed.
The first big distinction needs to be made between passive and active solutions. It refers to PFC systems that use just passive components (inductors, capacitors, diodes) with essentially no control, or active devices (SCRs, MOSFETs, IGBTs, HEMTs, etc.) with the relevant control circuitry, respectively.

6.1. Passive PFC

In the first edition of the IEC 61000-3-2 standard, issued in 1995, equipment was defined as class D if the input current waveshape fell within the special envelope shown in Figure 5 by more than 95%. This classification disappeared in the second edition of the standard issued in 2000, replaced by the one still in use today. However, during those years, much research focused on PFC techniques that aimed to bring the current waveform outside the envelope, thereby classifying the equipment in class A, where the limits are much more relaxed.
Passive PFC is inserted in this branch of research, which was almost completely dropped after 2000. Today, passive PFC is very seldom used (to our knowledge, it survives in some cost-sensitive major appliances) and can be considered a legacy technology.
There are essentially two families of passive PFC systems. The first one is that of the LC rectifiers [19,20,21], one of which is illustrated in Figure 6.
LC rectifiers are simple and reliable, providing quite a smooth output voltage and a PF of around 0.9. However, with a THD exceeding 100%, passing the IEC 610003-2 test could be tricky or practically impossible in some cases. They also suffer from other drawbacks.
Firstly, the inductor is bulky, and this limits its usability in many applications. Also, the inductor is quite prone to produce hum, thus requiring appropriate construction techniques such as varnishing. Secondly, in the quite common case of wide-range mains-operated SMPSs for worldwide operation, a line voltage range selector switch is required, which may be a source of malfunction or failure if not properly set. Finally, the dc voltage rail they generate is not regulated, which leads to a cost and efficiency penalty on the dc–dc converter that follows the LC rectifier.
Another passive solution that found some industry usage some time ago in fluorescent lamp ballast is the so-called “Valley Fill” circuit or “rippled power factor” circuit, or Spangler’s circuit after its inventor. It has several forms [22,23], one of which is shown in Figure 7.
It is a cost-effective approach, simple and reliable, able to provide a PF higher than 0.9 but still with a THD close to 100%. The output voltage it generates has a very high ripple (half the peak input voltage), which dumps all the burden of providing a ripple-free output voltage on the cascaded dc–dc converter. Additionally, power losses in the diodes and the resistor are significant, adversely affecting the overall efficiency and making heat removal a concern.

6.2. Active PFC Systems—Line-Frequency-Commutated PFC

This technique, like passive PFC, aimed to bring the input current waveform outside the envelope considered by class D in IEC 61000-3-2:1995. Therefore, it is very seldom used today.
As shown in Figure 8, a line-commutated PFC is a boost stage in which the switch (typically, a MOSFET or an IGBT) is turned on and off twice per line period. This results in limited di/dt and dv/dt, leading to low switching losses. It allows the use of slow recovery diodes and avoids the need for a heavy EMI filter [24,25,26]. It is a simple and cheap solution that provides PF values around 0.7–0.8 and, compared to a passive PFC, requires a smaller size inductor. It is also possible to regulate the output voltage in a certain load range (down to approximately 30% load) by properly modulating the switch on time.

6.3. Active PFC Systems—High-Frequency Switch-Mode PFC

This approach is by far the most used in the industry. As shown in Figure 9, a power-factor-corrected SMPS includes a PFC front-end and a cascaded dc–dc converter.
In this architecture, the PFC stage, which is realized with a dc–dc converter topology too, is often termed “PFC pre-regulator” because it usually provides a regulated output voltage to the cascaded dc–dc converter. The isolation barrier, required in most power supplies operated from the power line to meet safety requirements, can be located either in the cascaded converter (Figure 9a) or in the PFC stage (Figure 9b).
Notice that the capacitor C i n is not primarily for energy storage but is part of the input EMI filter that prevents too high switching noise to go back to the line through the slow-recovery diodes of the bridge, which would cause their overheating. The output capacitor of the PFC pre-regulator, C o u t —which is also the input capacitor of the cascaded dc–dc converter—serves as the low-frequency energy storage element, hence C E S = C o u t .
Notice that C o u t is separated from the input bridge rectifier; thus, a first requirement to achieve high-quality rectification is met, but this is not sufficient. As previously discussed, its voltage must be allowed to oscillate to allow the low-frequency energy exchange process take place. However, being C E S = C o u t , the output capacitor of a regulated dc–dc converter, the control loop must regulate the dc value V o u t of the voltage across C E S . It should also be “blind”, or nearly so, to the ac ripple Δ V o u t at 2 f L superimposed on V o u t . This can be carried out in several ways [27] but the most used one is to have a narrow-bandwidth control loop, with an open-loop crossover frequency well below 2 f L . This has significant consequences on the design of the PFC stage and the cascaded dc–dc converter that will be examined in the next section.
In some cases, the load can be supplied directly by the PFC stage, as shown in Figure 10, with a consequent cost and complexity reduction. From (1) and under the same assumptions, considering that the dc output current I o u t is equal to P o u t / V o u t , it is possible to realize that the output current of such a PFC stage is pulsating:
i o u t t = 2   I o u t sin 2 ω L t = I o u t 1 cos 2 ω L t ,
as shown in the time diagrams of Figure 11.
This pulsating current is smoothed by C o u t : its dc component flows through the load while its ac component is split between the load and C o u t , according to the divider ratio of the load admittance and the C o u t admittance at 2 f L .
Not all loads are tolerant of this ripple (e.g., in a lamp, it may cause light flicker, which is annoying to the human eye), so a single-stage power-corrected SMPS architecture like that shown in Figure 10 is applicable only to those that are, e.g., a lead-acid battery, if the rms current ripple is lower than C/20, with C being its Amp-hour capacity (rule of thumb).
Most of the available dc–dc converter topologies can be used to build a PFC pre-regulator. Table 2 provides a summary of the most common topologies used as a PFC stage with their pros and cons and a measure of their industry usage. Please refer to [28,29,30] for a more detailed comparison.
For completeness of information, it is worth mentioning that a class of “single-stage, single-switch input current shaper” (S4ICS) topologies [31,32,33,34,35,36] exist that overcome the limitations of the narrow-bandwidth control loop of PFC pre-regulators based on the traditional topologies, where the low-frequency energy storage capacitor is the output capacitor.
They effectively solve the slow response issue by decoupling the energy storage capacitor C E S and the output capacitor C o u t , thus allowing a large-bandwidth control loop to regulate the output voltage and enabling a single-stage SMPS architecture like that shown in Figure 12. However, nearly all of them have undesired characteristics that make their industry use rather impractical.
Their biggest issue is that the voltage across C E S drifts high at a light load, forcing the use of series-connected capacitors and higher voltage semiconductor devices to withstand the excessive voltage, or dummy loads to limit the voltage rise within acceptable limits. In the first case, there is a strong negative impact on cost and power density; in the second case, meeting energy efficiency requirements becomes impossible.
Very few of these “Single-stage PFC” topologies do not suffer from this issue, e.g., [34,35,36]. Some of them [34,35] are proprietary topologies, so they have known a certain industry success but not widespread usage.

7. The Boost PFC Pre-Regulator

The boost topology, whose basic schematic is shown in Figure 13, is the real workhorse of PFC in equipment operated from the ac power line. It is applicable with very good results in an extremely wide range of power levels and therefore in an equally wide range of applications, even outside the scope of the IEC61000-3-2 regulations, like telecom power or server power.
It is most often designed for a universal input voltage range, typically from 88 to 264 Vac, sometimes up to 305 Vac to include the 277 Vac line (+10%) used in the USA and Canada for powering lighting and HVAC (heating, ventilation, and air conditioning) in commercial or industrial buildings.
Since in a boost converter the output voltage must be higher than the maximum input voltage, a PFC pre-regulator is typically designed for 390 or 400 Vdc output voltage when the maximum ac voltage is 264 Vac (→ 374 Vpk), or for 450 Vdc when the maximum ac voltage is 305 Vac (→ 431 Vpk).
The input capacitor C i n , as mentioned in the previous section, is to be considered a part of the EMI filter and is typically in the range of 1 to 10 nF per W of output power. Polypropylene or polyethylene film capacitors are a typical choice. Large values of C i n should be avoided because they result in voltage retention near the zero-crossings of the line voltage, similarly to what bulk capacitors do in a non-power-factor-corrected SMPS, increasing the THD of the input current and reducing the PF. The negative side effect of a low-value C i n is an increase in the differential-mode conducted emissions that the EMI filter must handle, compared to a non-power-factor-corrected SMPS.
As discussed in the previous section, the output capacitor C o u t is the low-frequency energy storage element; therefore, the voltage regulation loop must have a narrow bandwidth (typically, less than 20 Hz) to let the low-frequency energy exchange correctly take place. As a result, there will be a significant output voltage ripple at 2 f L (100/120 Hz) superimposed on the regulated dc value and whose amplitude can be controlled only by the value of C o u t . Additionally, the dynamic response will be slow, so the output voltage will be affected by significant overshoots (e.g., in the case of a sudden load drop) or undershoots (e.g., in the case of a sudden load increase). Therefore, the control of the converter must have provisions for handling these overvoltage/undervoltage conditions.
The impact of using a PFC pre-regulator on the overall system is not only on the input EMI filter, as just discussed, or on the overall cost; there are several technical benefits too.
Due to achieving near-unity PF, the input rms current is reduced significantly (typically, halved); thus, it is possible to either reduce the rating of the input bridge rectifier or keep the same rating but reduce heat sinking, which is often quite a bulky and heavy part.
Compared to a non-power-factor-corrected SMPS with the same power rating and universal input voltage, the energy storage capacitor (which is now the output capacitor C o u t of the PFC pre-regulator and whose selection is usually determined by the holdup requirements) goes from 1.5–4 μF/W to about 0.2–1 μF/W. In fact, it always operates from about 400 V instead of working with a minimum voltage around 100 Vdc; thus, the energy it accumulates is much larger. The cherry on top is that it also has a much higher reliability because of the lower rms current it undergoes.
The higher input voltage for the cascaded dc–dc converter enables the use of a smaller power switch (typically four times smaller, i.e., four times higher R D S o n ) or, alternatively, of a smaller or no heatsink. The transformer size can be reduced too, and the efficiency can be increased by a few percent.
Going a bit deeper into the control issues of a boost PFC pre-regulator, Figure 14 shows a general control scheme. This scheme, though referred to a boost stage, is actually independent of the specific power circuit.
It involves an inner current control loop and an outer voltage control loop, with the current in the inner loop programmed by the error voltage y determined by the outer loop. Noticeably, the current control loop programs the input current, z , to be proportional to the control voltage multiplied by a rectified sinusoidal signal x derived from the rectified line voltage. If y is constant or, more realistically, does not change significantly within a line half-cycle, the rectified input current is a half sine wave in phase with the rectified input voltage, while its ac counterpart is sinusoidal, thus theoretically achieving THD = 0 and PF = 1.
This basic control system, though effective, has a significant drawback. Let us assume steady-state conditions, with a fixed load of the SMPS. The cascaded dc–dc converter provides a constant power to the load and, therefore, draws a constant power from the PFC stage. Since the PFC pre-regulator works with high efficiency, the average power P i n P o u t it draws from the ac line is essentially independent of the rms line voltage.
Therefore, when the rms line voltage (i.e., x ) varies, say, it doubles, if we assume y to be constant, the programmed current reference z will double too, whereas it should halve to keep P i n constant. The conclusion is that this control system has poor open-loop line regulation and requires strong closed-loop action to correct. However, as previously discussed, the control loop bandwidth is in the range of a few ten Hz; thus, it will take time for y to adapt to the new conditions and there will be considerable changes in V o u t (undershoots and overshoots) when the line voltage ( x ) changes rapidly. These undershoots and overshoots must be sensed and limited not to put the PFC power stage at risk of failure or compromise the operation of the dc–dc converter. Also, the input current may be too high for several half-cycles if not properly limited, which however clips the input current waveform, resulting in a low PF for several line cycles until y slowly adapts to the new conditions.
A useful function that significantly improves this situation is the “input voltage feed-forward” (IVFF) function. It provides the main control circuit with a much better open-loop line regulation since it may respond to a line voltage change within less than one line cycle.
Reconsidering the previous example, since doubling the input voltage, the input current must halve, leading to an inverse quadratic dependence of y on x . Therefore, the signal w , a dc level representative of the rms (or peak) line voltage, generated by the IVFF block, must be squared before dividing the x · y product to eliminate this dependence. Like the outer control loop that should provide an ideally pure dc control voltage y , the IVFF circuit should not introduce 2 f L ripple in w to make z a perfect rectified sinusoid.
Noticeably, IVFF also makes the open-loop gain independent of the rms input voltage, resulting in a consistent dynamic behavior all over the input voltage range. Without IVFF in a PFC stage designed for the universal input voltage range 88–264 Vac, the gain at 88 Vac would be (264/88)2 = 9 times smaller than at 264 Vac. Since this higher gain should be in the range of 20 Hz, the gain at 88 Vac would be around 2 Hz, resulting in an extremely slow, in some cases unacceptable, dynamic response to line and load changes. IVFF prevents this.
Another benefit of IVFF concerns the maximum power limitation. The PFC stage will provide its maximum power when the control voltage y hits the upper end of its dynamic range. Therefore, the maximum deliverable power will be proportional to the amplitude of the signal x , i.e., to the rms line voltage (if z stays in its dynamic range). To achieve a constant maximum deliverable power, z should vary inversely with the rms line voltage, and this is obtained with the IVFF.
IVFF can be implemented in different ways that can be found and are discussed in [37,38,39].
Despite IVFF, and even more so if the control IC does not support IVFF, a cycle-by-cycle current-limiting function is a necessary protection function to prevent excessive current during overload conditions or recovery after mains sags (short interruptions).
The latter condition may cause an even worse problem when, after a sag, the line voltage comes back close to the peak voltage and the output voltage has fallen below that peak value. Since in a boost converter, a dc path exists between the input and the output, in this case, an uncontrolled current will flow through the boost inductor and the boost diode. This current, determined by the V i n V o u t difference and the impedance of this dc path, cannot be controlled by the power switch (typically a MOSFET) and may saturate the inductor, making its value drop to a much lower value. Turning on the MOSFET in these conditions can easily cause catastrophic failure.
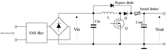
This issue can be mitigated in the power stage by adding an inrush limiter device and a bypass (or pre-charge) diode as shown in Figure 15. The inrush limiter can be an NTC for power levels in the few hundred watts or a power resistor that is bypassed by a relay when the inrush is over for higher power levels.
The bypass diode diverts most of the inrush current, limited by the inrush limiter device. In this way, boost inductor saturation and boost diode overstress are somehow limited.
Noteworthy, the bypass diode is useful also at start-up, when C o u t is initially discharged and the V i n V o u t difference is very small. It also prevents the high voltage oscillation that may happen at the switching node due to the resonance between the boost inductor and C o u t , which could theoretically charge C o u t up to twice the input peak voltage [40]. This could destroy the MOSFET for voltage breakdown or for excessive current if turned on.
It is recommended anyway that the control circuit be able to detect a saturated inductor to keep the MOSFET from turning on as long as this dangerous condition persists.

8. Basic Operating Modes and Design Guidelines of Boost PFC Pre-Regulators

There are essentially two ways of operating a boost PFC pre-regulator: CCM (continuous conduction mode), i.e., with the inductor current that never goes to zero in a switching cycle (at least in a certain part of the line half-cycle), and TM (transition mode), also known as CrM (critical mode) or BCM (boundary conduction mode), where each switching cycle is initiated just after the inductor current zeroes, i.e., close to the boundary between the continuous and discontinuous conduction mode.
These concepts and the resulting waveforms of the inductor current are sketched in Figure 16.

8.1. CCM Operation

CCM operation can be obtained in different ways. The most common way is to operate the boost converter at a fixed frequency (FF), varying the duty cycle of the power switch alongside the instantaneous line voltage [37]. Figure 17 shows a typical implementation of this kind. Another popular technique is to operate it with a fixed off-time (FOT), either constant—then at a variable switching frequency [41]—or modulated with the instantaneous line voltage in such a way that the switching frequency is approximately constant either during CCM operation only [42] or in both CCM and DCM operation [43]. Although it is possible to operate the boost converter in CCM with a hysteretic control too (forcing the inductor current I L to oscillate by a small amount around the average value in a switching cycle I a c [44]), this approach has not found significant industry use.
When the boost is operated in CCM, the inductor current I L is characterized by a ripple at the switching frequency Δ I L that depends on the inductance value of the boost inductor L and that is much smaller than the average value I a c in a switching cycle. For this reason, CCM operation is preferred at higher power levels, indicatively from about 300 W up.
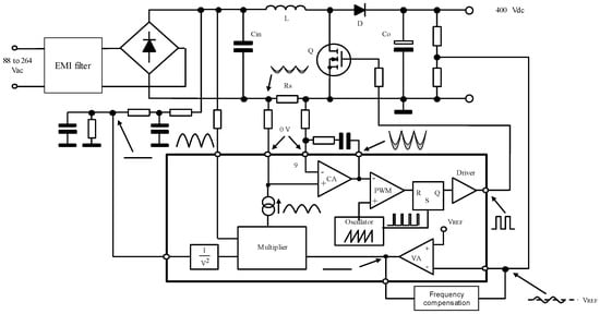
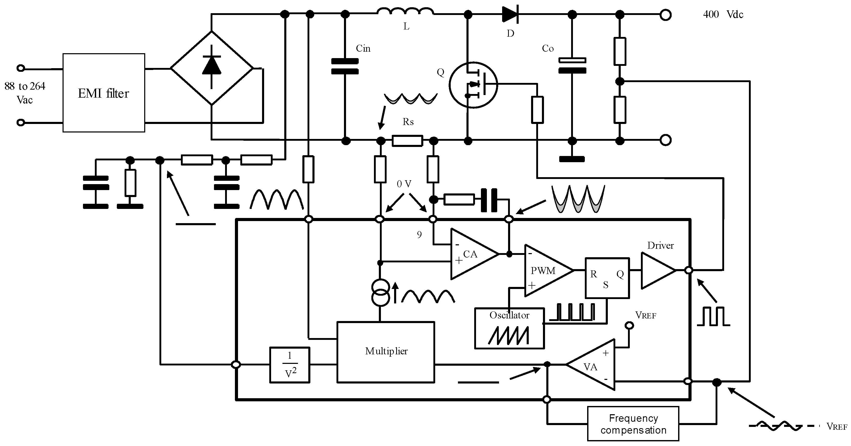
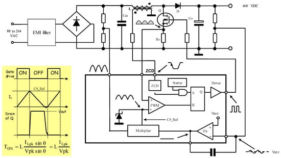
As to the control method, CCM-type boost PFC pre-regulators operated at a fixed frequency use average current mode (ACM) control, while those operated with a fixed off-time use peak current mode control (PCM). ACM control is more complex than PCM control, as visible by comparing the exemplary schematics in Figure 17 and Figure 18. In a boost PFC pre-regulator, the duty cycle can go from near zero to almost 100% and ACM prevents the subharmonic instability issue of PCM with FF operation at duty cycles over 50%. FOT operation is immune to subharmonic instability; thus, PCM can be used with some cost and complexity benefits. On the other hand, FOT-PCM intrinsically results in a higher THD of the input current that can be anyway corrected at the price of a higher control complexity [45].
The fundamental design guidelines of a CCM-operated boost PFC pre-regulator can be summarized in the following checklist:
  • Power stage.
  • EMI filter. As to the section upstream of the bridge rectifier, there is a trade-off between the EMI signature and the PF, especially as far as the selection of the Cx capacitors is concerned: a large capacitor provides better differential mode filtering but worsens PF because of the larger capacitive current it draws from the line in quadrature with the line voltage. As to the capacitor after the bridge C i n , the trade-off is between EMI and THD of the input current;
  • Input bridge. Typically selected with a rated current at least four times the maximum input current and 600 V breakdown;
  • Inductor. There is a trade-off between the inductor current ripple and the size of the inductor: low ripple values require large inductance values. Typically, it is Δ I L m a x / I a c p k m a x < 0.2 ÷ 0.4 ;
  • MOSFET. It is typically selected for 600 V breakdown voltage, with an R D S o n that is a trade-off between conductive losses and switching losses, which are significantly high (especially, turn-on losses). Mind the extra losses caused by the reverse recovery of the boost diode in the case that it is not a SiC type;
  • Diode. It is typically selected for 600 V breakdown voltage. Because of CCM operation, its reverse recovery is critical, so it must be an ultrafast type with a reverse recovery time T R R in the range of few 10 ns. In fact, the reverse recovery current pulse causes power dissipation in the diode, induces extra losses in the MOSFET, plus generates significant common mode noise that overburdens the EMI filter. If the cost budget permits, a SiC Schottky diode is preferred because it nearly eliminates these issues;
  • Output capacitor. It is typically selected based on the holdup time requirement (10 ÷ 20 ms, then typically around 0.5–1 µF/W);
  • Current-sensing resistor. Usually, the selection is based on a trade-off between the signal-to-noise ratio for the current amplifier and the power dissipation on the resistor. Normally, since ACM is essentially based on an integrated process, the amplitude of the signal can be kept quite low without significant issues.
  • Signal processing.
  • Multiplier operating range. It should be selected to allow the maximum dynamics for the voltage error amplifier output to compensate for line and load changes, considering also if IVFF is available in the PFC controller or not;
  • Current-amplifier frequency compensation (ACM only). The objective is to maximize the bandwidth to ensure proper tracking of the current reference. An optimum design leads to a crossover frequency of 1 / 2 π with the switching frequency f s w [37];
  • Voltage-amplifier frequency compensation. The loop should be designed for a phase margin greater than 60° and a third-harmonic distortion typically included between 1 and 5%.

8.2. TM Operation

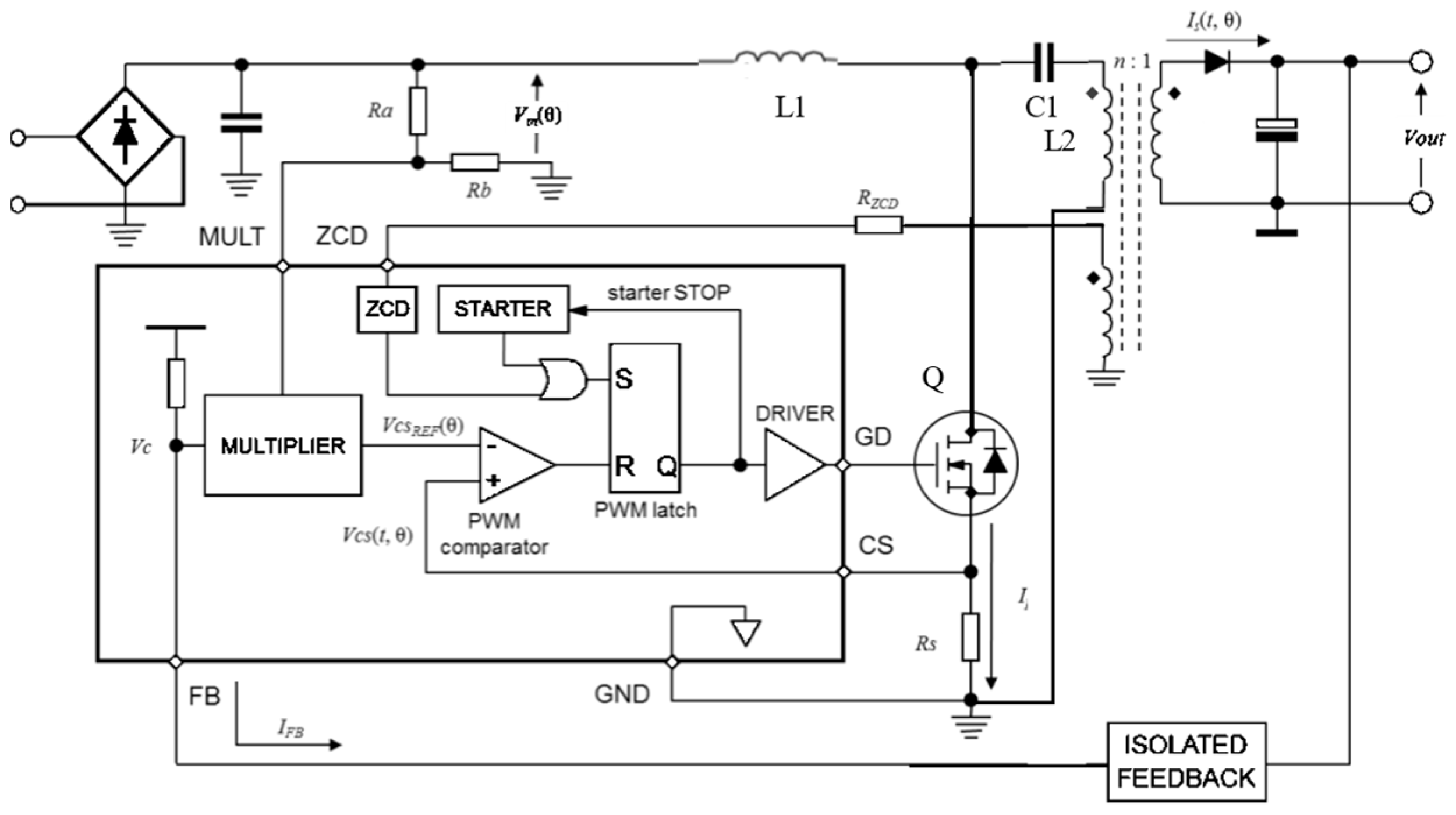
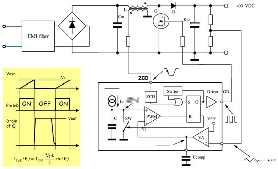
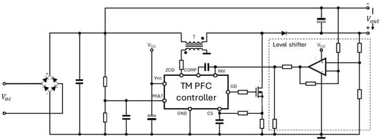
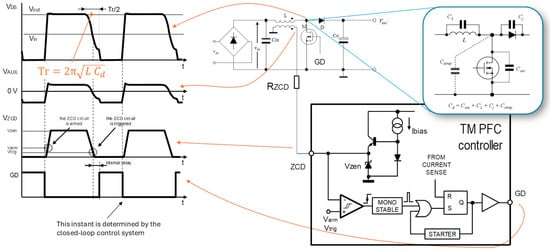
To achieve TM operation, a fundamental functional block that is found in TM PFC controllers is the one that allows the control circuit to detect that the current in the boost inductor, which had reached its peak at the end of the on-time of the MOSFET, has gone to zero (boost inductor demagnetization). This functional block is typically called “Zero-current detector” (ZCD). Its operation can be described with the help of Figure 19.
It is possible to associate to the drain node of the MOSFET M a capacitance C d that lumps together the C o s s of the MOSFET itself, the junction capacitance C j of the boost diode, the end-to-end capacitance C L of the boost inductor, plus other stray contributions.
When the inductor current goes to zero, the drain voltage, which was essentially equal to the output voltage V o u t while the boost diode was conducting, will eventually tend to the instantaneous input voltage V i n through a damped ringing due to the resonance between the boost inductor L and the total drain capacitance C d .
An auxiliary winding is typically wound on the boost inductor core, so that the voltage of its “hot” end replicates the drain voltage scaled down by the turns ratio (with zero average value). Therefore, as the boost inductor current goes to zero, a negative-going edge will appear on the auxiliary winding voltage. An input pin of the PFC controller (ZCD) is connected to this end of the auxiliary winding through a current-limiting resistor and its voltage is top and bottom limited by a pair of clamp circuits.
The comparator and the monostable implement an arm-trigger functionality that in the end causes the MOSFET to turn on when a negative-going edge on the ZCD pin voltage is detected. The delay between the instant of demagnetization and the turn-on instant can be optimized so that it occurs on the valley of the drain voltage ringing, i.e., with minimum drain-source voltage ( 2   V i n V o u t ), which minimizes the turn-on losses on the MOSFET (valley switching). This is particularly important when the instantaneous input voltage V i n is larger than V o u t / 2 , because 2   V i n V o u t > 0 and capacitive losses at turn-on are significant.
When V i n < V o u t / 2 , the valley of the drain ringing touches zero and is clamped by the body diode of the MOSFET, thus achieving zero-voltage switching (ZVS), with consequent zero turn-on losses. In these conditions, however, there are some additional conduction losses due to the ringing current, which lags the voltage ringing by 90 degrees, that is negative and flows through the body diode of the MOSFET.
Notice inside the PFC controller the starter circuit, whose pulses are OR-ed with those coming from the monostable circuit. It is needed to trigger the initial switching cycles when there is no signal on the ZCD pin or it is too small to be detected.
The TM-operated PFC pre-regulators are operated at a variable frequency depending on the inductance value of the boost inductor and on the instantaneous input voltage. As visible in Figure 16, the inductor current I L is characterized by a ripple at the switching frequency Δ I L that, neglecting the small delay between the zero-current instant and the turn-on instant, is twice the average value I a c in a switching cycle. Therefore, the ripple current with TM is much larger than with CCM operation: for this reason, TM operation is preferred at lower power levels, indicatively no more than 300 W.
As to the control method, TM-type boost PFC pre-regulators typically use either PCM control (see Figure 20) or voltage mode (VM) control (see Figure 21).
PCM programs the peak input current to be enveloped by a rectified sinusoid as dictated by multiplier input that senses the instantaneous input voltage V i n . Again, neglecting the small delay between the zero-current instant and the turn-on instant, the average value I a c in a switching cycle will be half the peak and this makes the low-frequency input current nearly perfectly sinusoidal. In practice, the extraction of the cycle-by-cycle average value is performed by the input EMI filter.
Noticeably, the consequence of making the peak input current I L p k proportional to the instantaneous input voltage V i n is that the on-time T O N of the MOSFET is constant along a line half-cycle.
VM control is based on just the opposite perspective: it sets a constant on-time T O N of the MOSFET (this is why it is also called constant-on-time, COT, control). As a result, the peak input current I L p k is proportional to the instantaneous input voltage V i n like with PCM.
Compared to PCM, VM control offers a few advantages: it does not require input voltage sensing nor a multiplier in the control IC. However, it also has some drawbacks: the THD of the input current is generally higher and the PF lower [46], especially in pre-regulators operated over a universal input voltage range. Therefore, VM control is used where performance is not the key design intention, and cost considerations are dominant.
The fundamental design guidelines of a TM-operated boost PFC pre-regulator can be summarized in the following checklist:
  • Power stage.
  • EMI filter. The trade-offs in the design are the same as with CCM operations: as to the section upstream of the bridge rectifier, there is a trade-off between EMI and PF, with special regard to the Cx capacitors, while as to the capacitor C i n , the trade-off is between EMI and THD. In this case, the differential filtering must be much stronger than with CCM operations;
  • Input bridge. Typically selected with a rated current at least four times the maximum input current (@ min V a c and max load) and 600 V breakdown;
  • Inductor. The inductance value is selected based on the desired minimum switching frequency ( L < L m a x to achieve f s w > f s w m i n ). There is a trade-off between the inductance value, size of the inductor, and switching losses in the power MOSFET;
  • MOSFET. It is typically selected for 600 V breakdown voltage, with an R D S o n that is a trade-off between conductive losses and switching losses at turn-off. Switching losses at turn-on are significant only at high line, where conductive losses are lower. At low line, where conduction losses are dominant, the MOSFET works with ZVS;
  • Diode. It is typically selected for 600 V breakdown voltage. Because of TM operation, its reverse recovery is not critical at all, so it needs to be an ultrafast type with a reverse recovery time T R R in the range of some hundred ns. This will also lead to lower conduction losses because the forward voltage drop of this type of diode is lower than those with a much shorter T R R ;
  • Output capacitor. It is typically selected based on the holdup time requirement (10 ÷ 20 ms, then typically around 0.5–1 µF/W);
  • Current-sensing resistor. The selection is based on the maximum allowed amplitude of the signal on the current-sensing input, considering the maximum peak inductor current (@ min V a c and max load). Normally, this level is in the range from 0.5 to 1.5 V.
  • Signal processing.
  • Multiplier operating range. It should be selected to allow the maximum dynamics for the voltage error amplifier output to compensate for line and load changes, considering also if IVFF is available or not;
  • Voltage-amplifier frequency compensation. The loop should be designed for a phase margin greater than 60° and a third-harmonic distortion typically included between 1 and 5%.
One question that often troubles power designers is the choice between CCM and TM operation. The partition in low-power range (<300 W) and high-power range (>300 W) provided earlier is just a rule of thumb.
As is industry practice, for power levels < 100–150 W, the preferred solution is almost always TM; for power levels > 300–400 W, CCM is preferred. The intermediate band is a grey area where the answer is not univocal: it depends on the specific application requirements and sometimes on non-technical aspects (e.g., logistics, inventory, or purchasing) that impact the overall cost. As a reference, Table 3 provides the key technical elements that are normally considered in the CCM/TM selection process.

9. Boost Topology Variants

Along with the boost topology explored so far, a couple of variants of this topology have quite a wide industrial usage: the interleaved boost PFC pre-regulator and the “Bridgeless” boost PFC pre-regulator, especially in its “totem-pole” implementation.

9.1. Interleaved Boost PFC Pre-Regulator

Interleaving converters means connecting them in parallel and operating them at the same frequency, phase shifting the respective PWM signals by 360 / n degrees, where n is the number of interleaved converters.
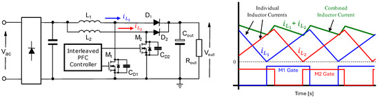
Considering the most common practical case n = 2 , a two-phase interleaved boost converter is composed of two boost converters sharing the same input source and the same output terminals operated 180° out of phase, as shown in Figure 22.
This approach provides some significant benefits at the price of a heavier BOM and more complex control:
  • Each stage processes about half the total power, which makes the design of each stage easier and requires smaller components. This helps in the case of strict form factor requirements (e.g., low-profile designs in flat-screen TV SMPSs);
  • The superposition of the two inductor currents significantly reduces the overall input current ripple, thus providing the opportunity for a significant reduction of the differential-mode EMI filter;
  • The superposition of the two boost diode currents significantly reduces the overall output current ripple, thus reducing the stress on the output capacitor C o u t ;
  • Heat generation is distributed among a larger number of components with no “hot spots”.
Both CCM-operated and TM-operated boost PFC pre-regulators can be interleaved.
In the case of CCM operation, the overall input ripple becomes very low, which gives the opportunity to increase the individual ripple by using either a lower switching frequency or a smaller inductance value for the boost inductor. With FF operation, interleaving control is easy because, being the two PWM trains generated by the same clock, the two stages are naturally synchronous. ACM control ensures equal load sharing between the two stages.
Interleaving TM-operated boost PFC pre-regulators is more challenging but offers some new perspectives. In fact, it is an advantageous alternative to CCM-operated systems up to about 1 kW power level because the high input ripple bottleneck of the TM operation is removed (input ripple looks like that in a CCM-operated system), while the benefits remain: no diode reverse recovery, soft-switching at low line, lower capacitive losses at high line, which results in higher efficiency, compact, and low-profile designs, with higher power density.
However, with TM operation, the two stages are naturally asynchronous, above all else because their operating frequency mostly depends on the inductance value of the boost inductor, which has its statistical spread in production (±10% is quite common). Therefore, they need to be forced to operate at the same frequency to keep the two inductor currents 180° out of phase [47,48,49,50]. Additionally, for the same reason, equal load sharing is incompatible with synchronous operation, so the load sharing mismatch can be minimized only by tightly controlling the inductance value.

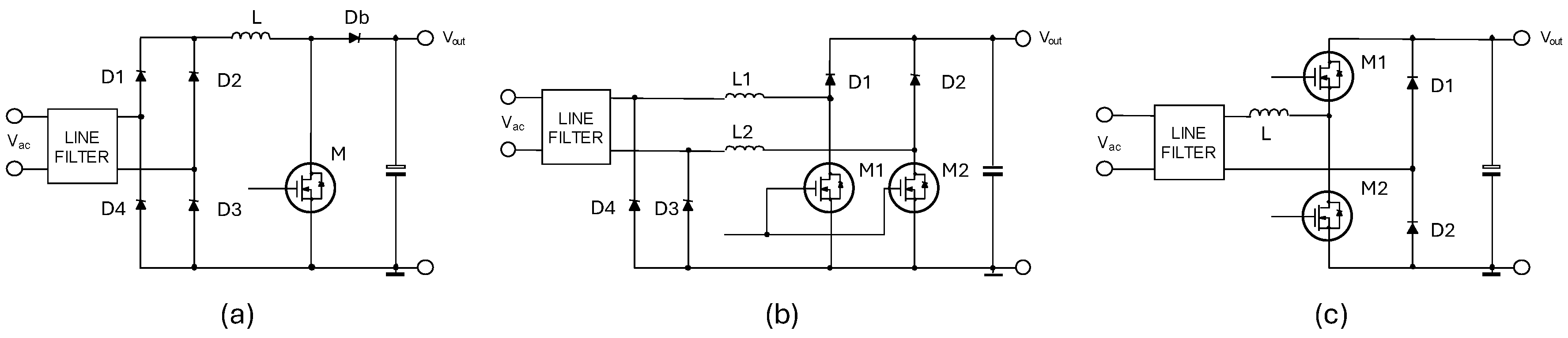
9.2. Bridgeless PFC

The efficiency of boost PFC pre-regulators can be very high at high line (>97%) but tends to drop significantly at low line, especially approaching the lower end of the input range. It is challenging to stay above 93% at 88 Vac, where one of the major sources of power losses is the input bridge rectifier. For this reason, a lot of research has concentrated on the so-called “bridgeless” topologies, i.e., without a bridge rectifier, with the objective of improving the low-line efficiency that in the end dictates the thermal design requirements of the converter.
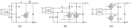
Among the many bridgeless topologies developed over the years [51,52,53,54,55,56,57], two of them have significant industrial uses: the so-called dual boost bridgeless PFC (aka, Barbi’s circuit) and, recently, the totem-pole bridgeless PFC. They are shown in Figure 23.
In the conventional boost (Figure 23a), the line current path flows through three semiconductor devices: D1, M/Db, and D3 during the positive line half-cycle and D2, M/Db, and D4 during the negative half-cycles. In the bridgeless topologies (Figure 23b,c), the line current path always flows through two semiconductor devices (M1/D1, D3 or M2/D2, D4 in the dual boost and M2/M1, D2 or M1/M2, D1 in the totem pole), thus resulting in lower conduction losses and higher efficiency, especially at low line where conduction losses dominate.
A noticeable property of these two bridgeless topologies is that they always provide a low-frequency path between the ac source and one or both output terminals (D3 or D4 in the dual boost and D1 or D2 in the totem pole). This is key to generating a common-mode noise like that of the conventional boost converter. Other bridgeless topologies that do not have this property have been rejected in the industry because they required much heavier common-mode filtering, and the conduction losses in the filter canceled any efficiency gain totally.
The topology of Figure 23b is made up of two boost circuits, hence the name, with one operating in the positive line half-cycles and the other in the negative line half-cycles. Noticeably, the MOSFETs can be driven with the same PWM signal, which significantly simplifies the implementation of the control circuit. The drawback is that it requires two inductors that, however, handle half the power so they are smaller and have better thermal performance compared to a single inductor handling the total power.
Until not long ago, when only Si-based power MOSFETs where available, the totem-pole boost PFC pre-regulator of Figure 23c was considered unsuitable for practical implementation: the reverse-recovery performance of the body diodes made just DCM operation practical (even TM operation was risky because of possible CCM operation during start-up and load transients), which was quite a severe limitation. With the advent of SiC MOSFETS, whose body diodes have excellent reverse-recovery performance, and GaN HEMTs, which do not have a body diode, TM and CCM operations have become feasible [55,56].
Despite the drawback of a complex control and drive circuit, the totem-pole PFC pre-regulator is having remarkable success in the industry because of its extremely high efficiency (>99% has been reported [57]) and a lower component count compared to the dual boost.
The control of this topology is particularly challenging: it not only needs complicated sensing circuits to bring the voltage and current information to the controller (typically a digital microcontroller), but also a complex control algorithm to ensure good operation in all operating points and all conditions.
It is also worth noticing that in both bridgeless topologies, the diodes shown in Figure 23b,c are slow-recovery diodes. To further increase the overall efficiency, they can be replaced by Si-MOSFETs [58], of course at the price of higher cost and drive complexity.

10. Other PFC Topologies

There are use cases where the boost topology is not the best choice from the cost- and system-level complexity standpoint, and in these cases, it is possible to find PFC pre-regulators based on other topologies.
A typical use case of this kind is that of a multi-string LED driver, where the current delivered to each LED string needs to be regulated individually, as illustrated in Figure 24, and where the output terminals are accessible to the user. This last requirement mandates that the output is isolated from the ac line.
In this case, the usage of a boost PFC pre-regulator would force the current-controlled post-regulators to be implemented with an isolated topology. Since isolation adds significant complexity to the design of a switching converter and is not in favor of power density, in this case, the best option is to have an isolated PFC pre-regulator powering a set of non-isolated converters (e.g., buck converters), which are much smaller and easy to design.
Another use case where a boost PFC pre-regulator is not the preferred choice comes from lighting, when a class C LED lamp has an LED string with a voltage lower than the peak line voltage. Since the lamp is self-contained, the output of the LED driver is not accessible to the user, so isolation is not required but the boost topology is inapplicable.
Following this, we will review the most common solutions applicable to these use cases.

10.1. Flyback PFC Pre-Regulator

This topology, TM-operated and often referred to as a Hi-PF quasi-resonant flyback converter, is extremely popular in the lighting market because it meets the regulatory requirements of the IEC 61000-3-2 regulation, as well as those on safety isolation, with a simple and inexpensive power stage. Additionally, the output voltage is unconstrained to the input voltage and the control is addressable with the same PFC controllers used for boost PFC pre-regulators. The basic circuit is shown in Figure 25 along some key waveforms.
Hi-PF quasi-resonant flyback converters, unlike boost converters operated in the same way, feature inherent distortion of the input current [61] due to the chopped primary current. This, however, does not compromise the ability to comply with the requirements of IEC 61000-3-2.
This distortion can be eliminated by operating the converter at a fixed frequency in DCM [62]. However, the benefits of TM operation, lower conducted EMI emissions and higher efficiency, would be lost if operated with FF-DCM, so TM remains the preferred choice.
Noticeably, an innovative control method able to combine the benefits of QR operation with the ability of FF-DCM operation to (ideally) obtain a sinusoidal input current has been proposed recently [63] to help meet some market requirements on THD targets that would be difficult to achieve otherwise.
In a flyback PFC pre-regulator, like in a boost PFC pre-regulator, the energy storage capacitor C E S is the output capacitor C o u t ; therefore, the isolated control loop must have a narrow bandwidth, resulting in a slow transient response. Its usability range is in the few ten watts.

10.2. SEPIC PFC Pre-Regulator

Two important reasons why the boost topology is the preferred one are that the power switch is a low-side one and the inductor is on the input side of the converter.
The SEPIC converter, shown in Figure 26, features these two same properties and, in addition, provides an output voltage that can be higher or lower than the input voltage, unlike the boost converter. This is why it is quite frequently used in lighting applications.
However, still compared to the boost topology, the SEPIC converter has a couple of disadvantages. Firstly, the reverse voltage of both the MOSFET and the output diode is the sum of the input and the output voltage; thus, in some cases, their breakdown voltage must be higher than that used in the boost converter. Secondly, the current through the MOSFET is generally higher for the same output power. Thirdly, its component count is higher: there is an extra inductor L2 and an extra capacitor C1.
TM operation in a SEPIC PFC pre-regulator is achieved by adding the auxiliary winding for zero-current detection to the input inductor L1. The value of the output inductor L2 is properly chosen to work in DCM, to prevent the output diode from being reverse recovered.
One interesting property of the SEPIC converter that can be advantageously used in a PFC pre-regulator is the so-called “ripple steering” [64]. Since the voltages applied to the two inductors are the same all the time, they can be wound in the same magnetic core and, by using the proper turns ratio, the input current ripple (on L1) can be reduced to very low values (theoretically to zero); therefore, the differential-mode EMI filter can be strongly reduced (theoretically eliminated).
Additionally, in a SEPIC PFC pre-regulator, the energy storage capacitor C E S is the output capacitor C o u t ; therefore, the control loop must have a narrow bandwidth, resulting in a slow transient response. Its usability range extends from tens of watts to a few hundred watts.
An isolated version of SEPIC exists, where the output inductor L2 is replaced by a system of two coupled inductors, as shown in Figure 27. It can be considered an alternative to the flyback PFC pre-regulator of Figure 25a in the architecture of Figure 24.

10.3. Buck-Boost PFC Pre-Regulator

The buck-boost topology, illustrated in Figure 28, is an alternative to the SEPIC topology for a non-isolated PFC pre-regulator.
Unlike the traditional inverting buck-boost topology, where the power switch is floating and the load is referred to ground, in this “reverse” version, the power switch is source grounded (then easy to drive) and the load is floating, appended to the positive end of the rectified input voltage that becomes the “floating ground” of the load.
This topology is quite convenient when electrical isolation is not required, when the output voltage needs to be independent of the input voltage, and when it is not necessary for the converter and the load to share the same ground. This is why this topology can be found in lighting applications where no control of the emitted light (dimming) is required, and the LED string can be completely floating.
To control the output voltage (the same applies if the output current is to be controlled), a form of level-shifting like that shown in Figure 28 is required.
In this case as well, the output capacitor C o u t serves as the energy storage capacitor C E S , necessitating a control loop with a narrow bandwidth, resulting in a slow transient response. The usability range goes from a few ten watts to slightly above a hundred watts.

11. Looking Ahead

PFC is a mature technology and the survey illustrated so far has shown the most common solutions that can be currently found in the industry. Nevertheless, PFC is still today a field where research is very active. Specifically, research is seeking new topological solutions, fueled by the latest developments in power switch technology (GaN HEMTs, SiC MOSFETs) and addresses new control methods and ancillary functions aimed at optimizing the existing solutions.
It is worth mentioning the research on the usage of other bridgeless topologies that may be not new but recently made practical by the latest technology developments [55,56,66] or on the usage of the resonant LLC topology, well-established as a dc–dc converter for its extremely favorable properties, as a PFC stage [67,68].
Worth mentioning among the emerging control methods are the “Enhanced Voltage mode” (EVM) control, [69,70], that aligns the performance of TM PFC pre-regulators to that of PCM keeping the same simplicity of the traditional VM control, and the so-called “NoMult” PCM method [71] that does not require input voltage sensing nor the multiplier, fundamental blocks in the traditional PCM, with consequent complexity reduction.
Among the many optimization functions that can be found in some of the most advanced commercial devices are the “Frequency clamp/foldback with valley skipping” that prevents a too high operating frequency in a TM-operated PFC stage and goes in favor of a higher efficiency at an intermediate and light load. It consists of turning on the MOSFETs not on the first valley after demagnetization (valley skipping) but on the subsequent ones; typically, the lighter the load, the more valleys are skipped [72]. This function is often combined with a “valley locking” function, which ensures that the same number of valleys are skipped in a given load condition, thus preventing valley jittering that can cause audible noise. Also, it is often complemented with a “current shaping” function that, despite the DCM operation resulting from skipping valleys disrupts the geometrical relationship that relates the peak inductor current and input current in TM, ensures that the input current keeps its sinusoidal shape [73,74].

12. Summary and Conclusions

The technical and regulatory motivations that explain the wide usage of power factor correction (PFC) techniques in the power supply industry have been reviewed. A survey of the most common PFC techniques has shown that the boost converter is by far the most utilized switching converter. A detailed view of its control methods, design procedures, and issues has been provided. PFC solutions based on other topologies such as flyback, SEPIC, and buck-boost that can be found especially in lighting applications, have been briefly described. Finally, to emphasize that research on PFC is ongoing, the paper mentions some emerging PFC technologies that are becoming, or are likely to become, industry standards in the near future.
As a conclusion, we would like to state that PFC is a fundamental topic in power conversion, a topic that every power designer sooner or later is called to deal with. It is the authors’ hope that this survey paper may help them to obtain a grasp of the fundamental concepts and stimulate them to refer to the specific literature (some is mentioned in the reference section here below) for a deeper dive into the matter.

Author Contributions

Conceptualization, C.A., A.B., G.G. and M.S.; validation, G.G. and M.S.; investigation, C.A., A.B., G.G. and M.S.; writing—original draft preparation, C.A. and G.G.; writing—review and editing, C.A. and G.G.; supervision, C.A. All authors have read and agreed to the published version of the manuscript.

Funding

This research received no external funding.

Conflicts of Interest

C.A., A.B., G.G. and M.S. are employees of STMicroelectronics. The authors declare no conflicts of interest.

References

  1. IEC 555-1:1982; Disturbances in Supply Systems Caused by Household Appliances and Similar Electrical Equipment. Part 1: Definitions. IEC: Geneva, Switzerland, 1982.
  2. IEC 555-2:1982; Disturbances in Supply Systems Caused by Household Appliances and Similar Electrical Equipment—Part 2: Specification of Harmonics. IEC: Geneva, Switzerland, 1982.
  3. IEC 61000-3-2:2018; Electromagnetic Compatibility (EMC)—Part 3-2: Limits—Limits for Harmonic Current Emissions (Equipment Input Current ≤ 16 A per Phase). IEC: Geneva, Switzerland, 2018.
  4. IEEE Standard 519-1992; IEEE Recommended Practices and Requirements For harmonic Control in Electrical Power Systems. IEEE: Hoboken, NJ, USA, 1992.
  5. Sakis Meliopulos, A.P.; Martin, M.A., Jr. Calculation of Secondary Cable Losses and Ampacity in the Presence of Harmonics. IEEE Trans. Power Deliv. 1992, 7, 451–459. [Google Scholar] [CrossRef]
  6. Redl, R.; Tenti, P.; Daan van Wyk, J. Power electronics’ polluting effects. IEEE Spectr. 1997, 345, 33–39. [Google Scholar] [CrossRef]
  7. Cavallini, A.; Ghinello, I.; Mazzanti, G.; Montanari, G.C. Considerations on the Life Performance and Installation Practice of Shunt Capacitors in the Presence of Harmonics Generated by Ac-dc Converters. IEEE Trans. Power Deliv. 1999, 14, 227–234. [Google Scholar] [CrossRef]
  8. Key, T.S.; Lai, J.S. Costs and Benefits of Harmonic Current reduction for Switch-Mode Power Supplies in a Commercial Office Building. IEEE Trans. Ind. Appl. 1996, 32, 1017–1025. [Google Scholar] [CrossRef]
  9. Fuller, J.F.; Fuchs, E.F.; Roesler, D.J. Influence of Harmonics on Power Distribution System Protection. IEEE Trans. Power Deliv. 1988, 3, 549–557. [Google Scholar] [CrossRef]
  10. De La Rosa, F.C. Harmonics and Power Systems, 1st ed.; CRC Press: Boca Raton, FL, USA, 2006. [Google Scholar]
  11. EN 55022; Information Technology Equipment—Radio Disturbance Characteristics—Limits and Methods of Measurement. IEC: Geneva, Switzerland, 2018.
  12. CISPR 11:2024; Industrial, Scientific and Medical Equipment—Radio-Frequency Disturbance Characteristics—Limits and Methods of Measurement. IEC: Geneva, Switzerland, 2024.
  13. EN55015:2019; Limits and Methods of Measurement of Radio Disturbance Characteristics of electrical Lighting and Similar Equipment. IEC: Geneva, Switzerland, 2019.
  14. Erickson, R.W.; Maksimović, D. Fundamentals of Power Electronics, 2nd ed.; Kluwer Academic Publishers: New York, NY, USA, 2001; ISBN 0-7923-7270-0. [Google Scholar]
  15. “Japanese Guideline for Reduction of Harmonic Emission”, November 2001. Available online: https://home.jeita.or.jp/eps/harmonics/guideline/data/guideline_eng.pdf (accessed on 18 June 2024).
  16. ENERGY STAR® Program Requirements for Computers. Available online: https://www.energystar.gov/sites/default/files/specs//private/Computers_Program_Requirements.pdf (accessed on 18 June 2024).
  17. 80 Plus. Available online: https://en.wikipedia.org/wiki/80_Plus (accessed on 18 June 2024).
  18. IEC 61000-3-2:1995; Electromagnetic Compatibility (EMC)—Part 3-2: Limits—Limits for Harmonic Current Emissions (Equipment Input Current ≤ 16 A per Phase). IEC: Geneva, Switzerland, 1995.
  19. Prasad, A.; Ziogas, P.; Manias, S. A Novel Passive Waveshaping Method for Single-Phase Diode Rectifiers. IEEE Trans. Ind. Electron. 1990, 37, 521–530. [Google Scholar] [CrossRef]
  20. Redl, R.; Balogh, L. Power-Factor Correction in Bridge and Voltage-Doubler Rectifier Circuits with Inductor and Capacitors. In Proceedings of the APEC’95 Conference, Dallas, TX, USA, 5–9 March 1995; pp. 466–472. [Google Scholar]
  21. Kelley, A.W.; Yadusky, W.F. Rectifier Design for Minimum Line-Current Harmonics and Maximum Power Factor. IEEE Trans. Power Electron. 1992, 7, 332–341. [Google Scholar] [CrossRef]
  22. Sum, K.K. Improved valley-fill passive power factor correction current shaper approaches IEC specification limits. PCIM Mag. 1998, 24, 42–51. [Google Scholar]
  23. Spangler, J.; Hussain, B.; Behera, A.K. Electronic fluorescent ballast using a power factor correction technique for loads greater than 300 watts. In Proceedings of the APEC’91, Dallas, TX, USA, 10–15 March 1991; pp. 393–399. [Google Scholar]
  24. Rossetto, L.; Spiazzi, G.; Tenti, P. Boost PFC With 100 Hz Switching Frequency Providing Output Voltage Stabilization and Compliance with EMC Standards. IEEE Trans. Ind. Appl. 2000, 36, 188–193. [Google Scholar] [CrossRef]
  25. Buso, S.; Spiazzi, G. A Line-Frequency Commutated Rectifier Complying with IEC 1000-3-2 Standards. In Proceedings of the APEC’99 Conference, Dallas, TX, USA, 14–18 March 1999; pp. 356–362. [Google Scholar]
  26. Pomilio, J.A.; Spiazzi, G. A Double-Line-Frequency Commutated Rectifier Complying with IEC 1000-3-2 Standards. In Proceedings of the APEC’99 Conference, Dallas, TX, USA, 14–18 March 1999; pp. 349–355. [Google Scholar]
  27. Spiazzi, G.; Mattavelli, P.; Rossetto, L. Methods to Improve Dynamic Response of Power Factor Preregulators: An Overview. In Proceedings of the 6th European Conference on Power Electronics and Applications, EPE1995, Sevilla, Spain, 19–21 September 1995; pp. 754–759. [Google Scholar]
  28. Hernandez, M.; Aguilar, C.; Arau, J.; Sebastian, J.; Uceda, J. Comparative analysis of Boost and Buck-boost derived topologies used as power factor corrector. In Proceedings of the IECON’95 Conference, Chicago, IL, USA, 3–6 November 2024; pp. 14–19. [Google Scholar]
  29. Wei, H.; Batarseh, I. Comparison of Basic Converter topologies for Power Factor Correction. In Proceedings of the IEEE Southeastcon 98 ‘Engineering for a New Era’, Orlando, FL, USA, 24–26 April 1998; pp. 348–353. [Google Scholar]
  30. Sasikala, R.; Seyezhai, R. Review of ac-dc Power Electronic Converter Topologies for Power Factor Correction. Int. J. Power Electron. Drive Syst. IJPEDS 2019, 10, 1510–1519. [Google Scholar] [CrossRef]
  31. Madigan, M.; Erickson, R.; Ismail, E. Integrated High-Quality Rectifiers. In Proceedings of the PESC’92, Toledo, Spain, 29 June–3 July 1992; pp. 1043–1051. [Google Scholar]
  32. Qiao, C.M.; Smedley, K.M. A Topology Survey of Single-Stage Power Factor Corrector with a Boost Type Input-Current-Shaper. In Proceedings of the APEC’00 Conference, New Orleans, LA, USA, 6–10 February 2000; pp. 460–467. [Google Scholar]
  33. Huber, L.; Zhang, J.; Jovanovic, M.M.; Lee, F.C. Generalized Topologies of Single-Stage Input-Current-Shaping Circuits. IEEE Trans. Power Electron. 2001, 16, 508–513. [Google Scholar] [CrossRef]
  34. Huber, L.; Jovanović, M.M. Single-Stage, Single-Switch Input-Current-Shaping Technique with Reduced Switching Loss. In Proceedings of the APEC’99 Conference, Dallax, TX, USA, 14–18 March 1999; pp. 98–104. [Google Scholar]
  35. Huber, L.; Jovanović, M.M. Design optimization of single-stage single-switch input-current shapers. IEEE Trans. Power Electron. 2000, 15, 174–184. [Google Scholar] [CrossRef]
  36. Sucameli, M. Quadratic Buck-Boost Single Switch Converter in Low Power SSL Applications: Pros and Cons Analysis. In Proceedings of the PCIM Europe, Nurnberg, Germany, 10–12 May 2022. paper #181. [Google Scholar]
  37. Moriconi, U. Designing a High Power Factor Switching Pre-Regulator with the L4981 Continuous Mode. AN628, Rev 9.4, STMicroelectronics Application Note. 2004. Available online: https://www.st.com/content/ccc/resource/technical/document/application_note/94/6e/ec/8c/4c/3e/40/a9/CD00003936.pdf/files/CD00003936.pdf/jcr:content/translations/en.CD00003936.pdf (accessed on 18 June 2024).
  38. Dixon, L. High Power Factor Switching Pre-Regulator Design Optimization. Unitrode Application Note, slup093. Unitrode Power Supply Seminar SEM700, 1990, Topic 7. Available online: https://ti.com/lit/slup093 (accessed on 18 June 2024).
  39. Enhanced Transition-Mode PFC Controller, L6563S Datasheet, Rev. 4.1, STMicroelectronics. 2016. Available online: https://www.st.com/resource/en/datasheet/l6563s.pdf (accessed on 18 June 2024).
  40. Dixon, L. High Power Factor Pre-Regulator for Offline Power Supplies. Unitrode Application Note, slup087, Unitrode Power Supply Seminar SEM600, 1988, Topic 6. Available online: https://ti.com/lit/slup087 (accessed on 18 June 2024).
  41. Adragna, C. Fixed-OFF-Time Control of PFC Pre-regulators. In Proceedings of the 10th European Conference on Power Electronics and Applications, EPE2003, Toulouse, France, 2–4 September 2023. Paper #382. [Google Scholar]
  42. Gritti, G. Novel Adaptive Pulse Width Modulator provides Quasi-Fixed Switching Frequency in Constant On/Off-Time controlled regulators. In Proceedings of the APEC’18 Conference, San Antonio, TX, USA, 4–8 March 2018; pp. 760–766. [Google Scholar]
  43. Adragna, C.; De Simone, S.; Gattavari, G. New Fixed-Off-Time PWM modulator provides constant frequency operation in boost PFC pre-regulators. In Proceedings of the SPEEDAM 2008, Ischia, Italy, 11–13 June 2008; pp. 656–661. [Google Scholar]
  44. Rossetto, L.; Spiazzi, G.; Tenti, P. Control Techniques for Power Factor Correction Converters. In Proceedings of the International Conference on Power Electronics and Motion Control, Warsaw, Poland, 20–22 September 1994; pp. 1310–1318. [Google Scholar]
  45. “CCM PFC Controller with High Voltage Startup”, L4985 Datasheet, Rev. 3. STMicroelectronics, January 2022. Available online: https://www.st.com/resource/en/datasheet/l4985.pdf (accessed on 18 June 2024).
  46. Huber, L.; Irving, B.T.; Jovanović, M.M. Effect of Valley Switching and Switching-Frequency Limitation on Line-Current Distortions of DCM/CCM Boundary Boost PFC Converters. IEEE Trans. Power Electron. 2000, 24, 339–347. [Google Scholar] [CrossRef]
  47. Ishii, T.; Mizutani, Y. Power factor correction using interleaving technique for critical mode switching converters. In Proceedings of the IEEE Power Electronics Specialists Conference (PESC) 1998, Fukuoka, Japan, 22 May 1998; pp. 905–910. [Google Scholar]
  48. Huber, L.; Irving, B.T.; Jovanović, M.M. Open-loop control methods for interleaved DCM/CCM boundary boost PFC converters. IEEE Trans. Power Electron. 2008, 23, 1649–1657. [Google Scholar] [CrossRef]
  49. Huber, L.; Irving, B.T.; Jovanović, M.M. Closed-loop control methods for interleaved DCM/CCM boundary boost PFC converters. In Proceedings of the APEC’09, Washington, DC, USA, 15–19 February 2009; pp. 991–997. [Google Scholar]
  50. Huber, L.; Irving, B.T.; Jovanović, M.M. Review and Stability Analysis of PLL-Based Interleaving Control of DCM/CCM Boundary Boost PFC Converters. IEEE Trans. Power Electron. 2009, 24, 1992–1999. [Google Scholar] [CrossRef]
  51. Chen, T.; Dai, W.P. Classification and Comparison of BPFC Techniques: A Review. Przegląd Elektrotechniczny 2013, 89, 179–186. [Google Scholar]
  52. Huber, L.; Jang, J.T.; Jovanović, M.M. Performance Evaluation of Bridgeless PFC Boost Rectifiers. IEEE Trans. Power Electron. 2008, 23, 1381–1390. [Google Scholar] [CrossRef]
  53. Souza, A.F.; Barbi, I. High power factor rectifier with reduced conduction and commutation losses. In Proceedings of the International Telecommunication Energy Conference, New York, NY, USA, 11 June 1999; pp. 8.1.1–8.1.5. [Google Scholar]
  54. Meyer, J.M.; Rufer, A. A Single-Phase Rectifier with Reduced Current Ripple and Power Factor Correction. In Proceedings of the 7th European Conference on Power Electronics and Applications, EPE1997, Trondheim, Norway, 8–10 September 1997; pp. 2.876–2.880. [Google Scholar]
  55. High Efficiency CCM Bridgeless Totem Pole PFC Design Using GaN E-HEMT. Reference Design, GaNSystems. Available online: https://gansystems.com/wp-content/uploads/2018/01/GS665BTP-REF-rev170905.pdf (accessed on 18 June 2024).
  56. 3.6 kW Totem Pole PFC with Inrush Current Limiter Reference Design Using TN3050H-12WY and SCTW35N65G2V, DB3916, Rev. 2, STMicroelectronics Data Brief. 2020. Available online: https://www.st.com/resource/en/data_brief/steval-dpstpfc1.pdf (accessed on 18 June 2024).
  57. Biela, J.; Kolar, J.W.; Deboy, G. Optimal Design of a Compact 99.3% Efficient Single-Phase PFC Rectifier. In Proceedings of the APEC’10, Yokohama, Japan, 12–13 November 2010; pp. 1397–1404. [Google Scholar]
  58. 1 kW Bridgeless CCM-PFC Pre-Regulator Based on L4986A, AN5797, Rev 1, STMicroelectronics Application Note. 2022. Available online: https://www.st.com/content/ccc/resource/technical/document/application_note/group2/5d/08/5f/4b/5b/67/4d/e2/DM00870329/files/DM00870329.pdf/jcr:content/translations/en.DM00870329.pdf (accessed on 18 June 2024).
  59. Adragna, C.; Gritti, G. A Buck LED Driver with a Novel Average Current Mode Control. In Proceedings of the 2022 AEIT International Annual Conference (AEIT), Rome, Italy, 3–5 October 2022; ISBN 978-88-87237-55-9. [Google Scholar]
  60. Adragna, C.; Gritti, G.; Raciti, A.; Rizzo, S.A.; Susinni, G. Analysis of the Input Current Distortion and Guidelines for Designing High Power Factor Quasi-Resonant Flyback LED Drivers. Energies 2020, 13, 2989. [Google Scholar] [CrossRef]
  61. Adragna, C. Design Equations of High-Power-Factor Flyback Converters Based on the L6561. AN1059, Rev. 4.3, STMicroelectronics Application Note. 2003. Available online: https://www.st.com/content/ccc/resource/technical/document/application_note/83/27/3e/e4/29/2f/4e/c5/CD00004040.pdf/files/CD00004040.pdf/jcr:content/translations/en.CD00004040.pdf (accessed on 18 June 2024).
  62. Erickson, R.; Madigan, M.; Singer, S. Design of a Simple Power-Factor Rectifier based on the Flyback Converter. In Proceedings of the APEC’90, Los Angeles, CA, USA, 11–16 March 1990; pp. 792–801. [Google Scholar]
  63. Adragna, C.; Gritti, G. High-Power-Factor Quasi-Resonant Flyback Converters Draw Sinusoidal Input Current. In Proceedings of the APEC’15, Lima, Peru, 15–16 August 2024; pp. 498–505. [Google Scholar]
  64. TM SEPIC Converter in PFC Pre-Regulator, AN2435, Rev 1.1, STMicroelectronics Application Note, STMicroelectronics. 2007. Available online: https://www.st.com/content/ccc/resource/technical/document/application_note/48/9d/34/73/b9/27/48/65/CD00134778.pdf/files/CD00134778.pdf/jcr:content/translations/en.CD00134778.pdf (accessed on 18 June 2024).
  65. Adragna, C. L6561, Enhanced Transition Mode Power Factor Corrector. AN966, Rev. 10.2, STMicroelectronics Application Note. 2003. Available online: https://www.st.com/content/ccc/resource/technical/document/application_note/34/1a/f0/59/de/e6/40/55/CD00004002.pdf/files/CD00004002.pdf/jcr:content/translations/en.CD00004002.pdf (accessed on 18 June 2024).
  66. Tang, Y.; Ding, W.; Khaligh, A. A bridgeless totem-pole interleaved PFC converter for plug-in electric vehicles. In Proceedings of the APEC’16, Long Beach, CA, USA, 20–24 March 2016; pp. 440–445. [Google Scholar]
  67. Liu, W.; Yurek, A.; Sheng, B.; Chen, Y.; Liu, Y.F.; Sen, P.C. A Single Stage 1.65 kW AC-DC LLC Converter with Power Factor Correction (PFC) for On-Board Charger (OBC) Application. In Proceedings of the 2020 IEEE Energy Conversion Congress and Exposition (ECCE), Detroit, MI, USA, 11–15 October 2020; pp. 4594–4601. [Google Scholar]
  68. Sucameli, M.; Adragna, C. LLC Resonant Converters as Isolated PFC Pre-regulators—Analysis and Performance Evaluation. Energies 2023, 16, 7114. [Google Scholar] [CrossRef]
  69. Bianco, A.; Adragna, C.; Scappatura, G. Enhanced constant-on-time control for DCM/CCM boundary boost PFC pre-regulators: Implementation and performance evaluation. In Proceedings of the APEC14, Nanjing, China, 27–29 October 2014; pp. 69–75. [Google Scholar]
  70. Gritti, G. Improvement of constant-on-time control for transition mode PFC Boost pre-regulators. In Proceedings of the APEC’20, New Orleans, LA, USA, 15–19 March 2020; pp. 1268–1272. [Google Scholar]
  71. Gritti, G.; Adragna, C. Novel Approach to Current-mode Control in DCM/CCM Boundary Boost PFC. In Proceedings of the APEC’16, Long Beach, CA, USA, 20–24 March 2016; pp. 564–571. [Google Scholar]
  72. Turchi, J. Frequency-Foldback Technique Optimizes PFC Efficiency Over the Full Load Range. How2Power Today Exclusive Technology Feature, October 2012. Available online: https://www.how2power.com/newsletters/1210/articles/H2PToday1210_design_ONSemiconductor.pdf?NOREDIR=1 (accessed on 18 June 2024).
  73. Turchi, J. A Novel Scheme for Current Shaping Circuits Yields Unity Power Factor in Fixed Frequency and Discontinuous Conduction Mode. In Proceedings of the PCIM Europe, Nuremberg, Germany, 25–27 May 2004. [Google Scholar]
  74. Bianco, A.; Scappatura, G.; Ciappa, F. Valley skipping compensation for low THD in Constant-On-Time Control for PFC Pre-regulators: Implementation and Performance. In Proceedings of the APEC’20, New Orleans, LA, USA, 15–19 March 2020; pp. 1264–1267. [Google Scholar]
Figure 1. Front-end of a typical SMPS and related key waveforms.
Figure 1. Front-end of a typical SMPS and related key waveforms.
Encyclopedia 04 00087 g001
Figure 2. Ac circuit analysis with nonlinear loads: power triangles and general definitions of PF and THD of line current.
Figure 2. Ac circuit analysis with nonlinear loads: power triangles and general definitions of PF and THD of line current.
Encyclopedia 04 00087 g002
Figure 3. Key waveforms of the low-frequency power processing in a PFC system.
Figure 3. Key waveforms of the low-frequency power processing in a PFC system.
Encyclopedia 04 00087 g003
Figure 4. Block diagram summarizing PFC techniques.
Figure 4. Block diagram summarizing PFC techniques.
Encyclopedia 04 00087 g004
Figure 5. The special waveform envelope for class D equipment in IEC 61000-3-2:1995 [18].
Figure 5. The special waveform envelope for class D equipment in IEC 61000-3-2:1995 [18].
Encyclopedia 04 00087 g005
Figure 6. An LC rectifier and related key waveforms.
Figure 6. An LC rectifier and related key waveforms.
Encyclopedia 04 00087 g006
Figure 7. A Valley Fill circuit and related key waveforms.
Figure 7. A Valley Fill circuit and related key waveforms.
Encyclopedia 04 00087 g007
Figure 8. A line-frequency-commutated PFC system.
Figure 8. A line-frequency-commutated PFC system.
Encyclopedia 04 00087 g008
Figure 9. Typical architectures of a power-factor-corrected SMPS: (a) with a non-isolated PFC; (b) with an isolated PFC.
Figure 9. Typical architectures of a power-factor-corrected SMPS: (a) with a non-isolated PFC; (b) with an isolated PFC.
Encyclopedia 04 00087 g009
Figure 10. Single-stage power-factor-corrected SMPS for ripple-tolerant loads.
Figure 10. Single-stage power-factor-corrected SMPS for ripple-tolerant loads.
Encyclopedia 04 00087 g010
Figure 11. Low-frequency power processing in a PFC stage with C E S = C o u t .
Figure 11. Low-frequency power processing in a PFC stage with C E S = C o u t .
Encyclopedia 04 00087 g011
Figure 12. Single-stage power-factor-corrected SMPS with fast control loop.
Figure 12. Single-stage power-factor-corrected SMPS with fast control loop.
Encyclopedia 04 00087 g012
Figure 13. Basic schematic of a boost PFC pre-regulator.
Figure 13. Basic schematic of a boost PFC pre-regulator.
Encyclopedia 04 00087 g013
Figure 14. General control scheme of a boost PFC pre-regulator.
Figure 14. General control scheme of a boost PFC pre-regulator.
Encyclopedia 04 00087 g014
Figure 15. Boost PFC pre-regulator with inrush limiting provisions.
Figure 15. Boost PFC pre-regulator with inrush limiting provisions.
Encyclopedia 04 00087 g015
Figure 16. Boost PFC pre-regulator fundamental operating modes.
Figure 16. Boost PFC pre-regulator fundamental operating modes.
Encyclopedia 04 00087 g016
Figure 17. FF-CCM Boost PFC pre-regulator with ACM control.
Figure 17. FF-CCM Boost PFC pre-regulator with ACM control.
Encyclopedia 04 00087 g017
Figure 18. FOT-CCM Boost PFC pre-regulator with PCM control.
Figure 18. FOT-CCM Boost PFC pre-regulator with PCM control.
Encyclopedia 04 00087 g018
Figure 19. ZCD circuit and its operation.
Figure 19. ZCD circuit and its operation.
Encyclopedia 04 00087 g019
Figure 20. TM Boost PFC pre-regulator with PCM control.
Figure 20. TM Boost PFC pre-regulator with PCM control.
Encyclopedia 04 00087 g020
Figure 21. TM Boost PFC pre-regulator with VM control.
Figure 21. TM Boost PFC pre-regulator with VM control.
Encyclopedia 04 00087 g021
Figure 22. Two-phase interleaved Boost PFC pre-regulator and inductor currents superposition with 180° out-of-phase operation.
Figure 22. Two-phase interleaved Boost PFC pre-regulator and inductor currents superposition with 180° out-of-phase operation.
Encyclopedia 04 00087 g022
Figure 23. (a) Conventional boost PFC; (b) Dual boost bridgeless PFC; (c) Totem-pole bridgeless PFC.
Figure 23. (a) Conventional boost PFC; (b) Dual boost bridgeless PFC; (c) Totem-pole bridgeless PFC.
Encyclopedia 04 00087 g023
Figure 24. Typical architecture of a multi-string LED driver. Adapted with permission from [59]. 2022 AEIT.
Figure 24. Typical architecture of a multi-string LED driver. Adapted with permission from [59]. 2022 AEIT.
Encyclopedia 04 00087 g024
Figure 25. TM-operated flyback PFC pre-regulator (a); key current waveforms (b). Adapted from [60] and with permission from [61]. 2003 STMicroelectronics.
Figure 25. TM-operated flyback PFC pre-regulator (a); key current waveforms (b). Adapted from [60] and with permission from [61]. 2003 STMicroelectronics.
Encyclopedia 04 00087 g025
Figure 26. TM-operated SEPIC PFC pre-regulator (a); key current waveforms (b).
Figure 26. TM-operated SEPIC PFC pre-regulator (a); key current waveforms (b).
Encyclopedia 04 00087 g026
Figure 27. TM-operated isolated SEPIC PFC pre-regulator.
Figure 27. TM-operated isolated SEPIC PFC pre-regulator.
Encyclopedia 04 00087 g027
Figure 28. TM-operated buck-boost PFC pre-regulator. Adapted with permission from [65]. 2003 STMicroelectronics.
Figure 28. TM-operated buck-boost PFC pre-regulator. Adapted with permission from [65]. 2003 STMicroelectronics.
Encyclopedia 04 00087 g028
Table 1. Harmonic current limits envisaged by IEC 61000-3-2 for class C and class D equipment.
Table 1. Harmonic current limits envisaged by IEC 61000-3-2 for class C and class D equipment.
Class CClass D
Harmonic Order (n)Max. Harmonic Current
(% of Fundamental)
Max. Harmonic Current per Watt (mA/W) (*)Max. Harmonic Current (A) (*)
22------
330·PF3.42.30
5101.91.14
771.00.77
950.50.40
1130.350.33
133.85/n0.21
15 ≤ n ≤ 3915 × 0.15/n
(*) the lowest of these values applies.
Table 2. Comparison of different topologies for PFC pre-regulators.
Table 2. Comparison of different topologies for PFC pre-regulators.
TopologyProsConsPrevalence
Buck
  • Inrush and short-circuit current under control
  • High efficiency at low line voltage
  • Low output current ripple
  • Low high-frequency effects in inductor
  • Low stress on output capacitor
  • Chopped input current
  • Input current distortion, larger EMI fiter
  • Works only with Vin > Vout
  • Large input current crossover distortion
  • High-side switch needs floating driver or load is not ground-referred.
  • No isolation
Extremely limited
Boost
  • Inductor current equals input current
  • Easy to achieve very high PF
  • Low di/dt, small differential-mode EMI
  • Input inductor limits effects of line voltage disturbances
  • Source-grounded power switch, easy to drive
  • Power switch reverse voltage equals Vout
  • Very wide addressable power range (up to several 10 kW)
  • Output voltage must be higher than maximum peak input voltage
  • Cannot control situation with Vin > Vout
  • Cannot control inrush current and short circuit conditions
  • Efficiency drops at low line voltage
  • No isolation
Most popular
Buck-boost
  • Inrush and short-circuit current under control
  • Input current is part of inductor current
  • Easy to achieve high PF
  • Output voltage is not constrained by input voltage
  • Chopped input current
  • Input current distortion, larger EMI fiter
  • Chopped output current
  • High stress on output capacitor
  • Limited addressable power range (typ. below 100 W)
  • Overall lower efficiency
  • High-side switch needs floating driver or load is not ground-referred.
  • No isolation
Limited
Flyback
  • Inrush and short-circuit current under control
  • Input current is part of inductor current
  • Easy to achieve high PF
  • Output voltage is not constrained by input voltage
  • Source-grounded power switch, easy to drive
  • Isolation
  • Chopped input current
  • Input current distortion, larger EMI fiter
  • Chopped output current
  • High stress on output capacitor
  • Limited addressable power range (typ. below 100 W)
  • Overall lower efficiency
  • Transformer cost and parasitics.
  • Higher reverse voltage stress on power switch (peak input voltage plus reflected voltage, plus leakage inductance spike)
Very popular
SEPIC
  • Inrush and short-circuit current under control
  • Source-grounded power switch, easy to drive
  • Input current equals inductor current
  • Easy to achieve high PF
  • Output voltage is not constrained by input voltage
  • Possibility to have isolation and ripple steering at low cost
  • Higher reverse voltage stress on power switch (peak input voltage plus output voltage)
  • Complexity & BOM: 2 inductors (or 1 inductor plus 1 transformer) and one large capacitor
Limited
Table 3. CCM vs. TM Boost PFC pre-regulators.
Table 3. CCM vs. TM Boost PFC pre-regulators.
CCMTM
EMI filterMust filter out a current ripple equal to 20–40% of line current amplitude. Higher common-mode noise due to boost diode reverse recovery.Stronger differential-mode filtering: must filter out a current ripple twice the line current amplitude. Lower common-mode noise due to partial ZVS.
InductorLarger inductance value, lower saturation current, lower copper and core lossesLower inductance value, higher saturation current, higher skin and proximity effects, higher DB and core losses.
MOSFETLower conduction losses, higher capacitive and switching losses, additional losses due to boost diode reverse recovery.Higher conduction losses (+15%), switching losses at turn-off only, capacitive losses only at high input voltage (>Vout/2).
DiodeReverse recovery stress: additional losses in itself and MOSFET, higher common-mode EMI; higher VF and conduction losses. SiC diode is an option.No reverse recovery stress, lower VF and conduction losses
Control ICTypically more expensive.Typically less expensive.
Disclaimer/Publisher’s Note: The statements, opinions and data contained in all publications are solely those of the individual author(s) and contributor(s) and not of MDPI and/or the editor(s). MDPI and/or the editor(s) disclaim responsibility for any injury to people or property resulting from any ideas, methods, instructions or products referred to in the content.

Share and Cite

MDPI and ACS Style

Adragna, C.; Bianco, A.; Gritti, G.; Sucameli, M. State-of-the-Art Power Factor Correction: An Industry Perspective. Encyclopedia 2024, 4, 1324-1354. https://doi.org/10.3390/encyclopedia4030087

AMA Style

Adragna C, Bianco A, Gritti G, Sucameli M. State-of-the-Art Power Factor Correction: An Industry Perspective. Encyclopedia. 2024; 4(3):1324-1354. https://doi.org/10.3390/encyclopedia4030087

Chicago/Turabian Style

Adragna, Claudio, Alberto Bianco, Giovanni Gritti, and Matteo Sucameli. 2024. "State-of-the-Art Power Factor Correction: An Industry Perspective" Encyclopedia 4, no. 3: 1324-1354. https://doi.org/10.3390/encyclopedia4030087

APA Style

Adragna, C., Bianco, A., Gritti, G., & Sucameli, M. (2024). State-of-the-Art Power Factor Correction: An Industry Perspective. Encyclopedia, 4(3), 1324-1354. https://doi.org/10.3390/encyclopedia4030087

Article Metrics

Back to TopTop