Abstract
Urban population growth and expanding economic activity have intensified the demand on transportation networks, resulting in higher traffic volumes, increased spillbacks, and a declining level of service (LOS). Signalized intersections, as critical components, play a vital role in managing urban congestion. This study examines a heavily congested intersection in Miami, Florida, using Highway Capacity Software (HCS7) to assess operational performance and test improvement strategies. The baseline analysis revealed excessive delays, severe queue spillbacks, and LOS F during the PM peak period. Two data-driven scenarios were evaluated: (1) signal timing optimization, and (2) a combined approach involving both optimized timing and a proposed grade-separated pedestrian bridge. Scenario 2 achieved the most significant performance gains by reducing average delays by approximately 53% and improving the intersection’s LOS from F to E. Beyond operational benefits, the pedestrian bridge is supported by crash reduction evidence (CMF), complies with Americans with Disabilities Act (ADA) standards, and promotes long-term urban sustainability. The study’s methodology offers transferable insights for similar urban intersections facing high demand and multimodal conflict.
1. Introduction
Ensuring efficient operations and maintaining road safety pose challenges for both road users and society, including higher operational and maintenance costs, increased delays, and greater fuel consumption [1]. In addition, complex and unpredictable vehicle and pedestrian behaviors are making it challenging to assess traffic patterns, effectively plan, and increase efficiency, which is essential to understand the characteristics of both vehicle and pedestrian traffic [2]. In a transportation network, intersections play a critical role as they significantly influence overall traffic flow and capacity [3]. Although different types of intersections exist, signalized intersections are particularly common and crucial due to their emphasis on regulating traffic flow, determining the level of service (LOS), optimizing network capacity, and mitigating congestion [4]. Analytical tools such as HCS, Synchro, CORSIM, SIDRA, SUMO, VISSIM, and Aimsun enable detailed capacity and delay evaluations under various scenarios while providing visualization capabilities [5]. Despite the advancements, a research gap remains regarding context-specific operational analyses. This research highlights the need for a data-driven framework that evaluates improvement strategies while assessing their applicability to a signalized intersection that deal with heavy traffic flow. According to recent research by a specialized firm, Miami ranks ninth globally and fifth nationally for worst traffic congestion [6]. Florida’s subtropical climate, high tourist activity, and rapidly growing population contribute to distinctive traffic patterns and congestion issues that may not be adequately captured in previous studies. Thus, this study aims to bridge that gap by presenting a detailed operational analysis of a signalized intersection in Miami and evaluating the effectiveness of targeted capacity improvement strategies.
Congestion often arises at bottlenecks when upstream demand exceeds capacity, leading to traffic breakdown, higher fuel consumption, increased crash risk, reduced speeds, and lower passenger comfort [7]. Considering these challenges, the findings of this study support local traffic management strategies and guide future research in similar urban settings facing heavy demand and poor LOS. The primary objective of this project is to assess the intersection’s operational performance during the PM peak 15 min period and propose signal timing improvements to mitigate spillbacks, particularly in the context of the 95th percentile queue storage ratio. The analysis was conducted using Highway Capacity Software 7 (HCS7), a widely used tool for evaluating the performance of signalized intersections that incorporate various modules and submodules based on the procedures and methodologies outlined in the Highway Capacity Manual (HCM) with basic parameters and inputs [8]. HCS7 was selected for this study due to its direct alignment with the methodologies and performance measures defined in the HCM. Compared to other simulation tools like VISSIM or SIDRA, HCS7 offers rapid computation, ease of data input, and transparency in the model structure, making it particularly effective for early-stage evaluations, policy decisions, and regulatory submissions. It also ensures consistency in analysis across projects by avoiding variability due to stochastic assumptions or calibration complexity, which are typical in microsimulation models. As a deterministic tool, HCS7 provides standardized outputs such as control delay, queue length, and LOS, which are widely accepted by practitioners and transportation agencies for signalized intersection analysis. For signalized intersections, HCM capacity is primarily a function of saturation flow rate (SFR). It treats base SFR largely as independent of factors such as the signal timing plan. It is generally used as the primary calibration parameter for specific traffic flows [9]. The selected intersection is controlled by traffic signals and supports multiple traffic movements, including left-turn, through, and right-turn, along with pedestrian crossings, all of which impact regular traffic flow. The study evaluated the existing traffic flow based on a three-day average of vehicle and pedestrian counts during the PM peak (5:15 PM to 5:30 PM). Traffic conditions, including vehicle types, where 3% of vehicles are heavy, and arrival types (Arrival Type 4 for east–west through movements and Arrival Type 3 for other movements) are considered to simulate realistic traffic conditions. Among the six types of arrival categories to describe vehicle arrival patterns at a signalized intersection, Type 3 arrival patterns are generally assumed to be random, and Type 4 arrival patterns are a moderately dense platoon that arrives in the middle of a green phase [10]. This research aims to provide an in-depth assessment of the intersection’s capacity and proposes signal timing adjustments aimed at reducing spillbacks and improving overall traffic flow, which may be applicable to any intersection with similar urban contexts.
To achieve the study goal to improve operational efficiency of the signalized intersection, three key objectives have been established. The first objective is to assess existing traffic conditions during the PM peak by analyzing traffic flow, evaluating signal timings, and determining the queue storage ratio (RQ) for all movements using HCS7. The second objective is to identify spillbacks for critical movements, including left-turn, through, and right-turn movements, based on the 95th percentile queue. The third objective is to propose signal timing improvements including pedestrian-related delays identified from the spillback analysis, with the aim of reducing the RQ and approach delays and improving LOS to enhance intersection performance.
Study Area Profile
In recent decades, substantial research has been conducted to evaluate the operational and safety performances of signalized intersections and roundabouts in different countries [11]. Studies on signalized intersections have examined several factors such as signal timing and LOS, demonstrating improvements in traffic flow, delays, safety, and environmental impacts. This study emphasized one of the four-legged intersections to improve the operational performance [12]. Considering the parameters that affect the efficiency, this study presents a detailed capacity analysis of the intersection at SW 109th Avenue and SW 8th Street in Miami, Florida, USA, near the Modesto main campus of Florida International University (FIU). The specific intersection experiences high traffic volumes and regular peak-hour congestion. Its geometry consists of several through lanes, dedicated left-turn and right-turn lanes, and standard signal phases. The satellite image of the intersection is shown in Figure 1.
Figure 1.
Satellite image of the study area. The red dot indicates the intersection location in Miami.
2. Materials and Methods
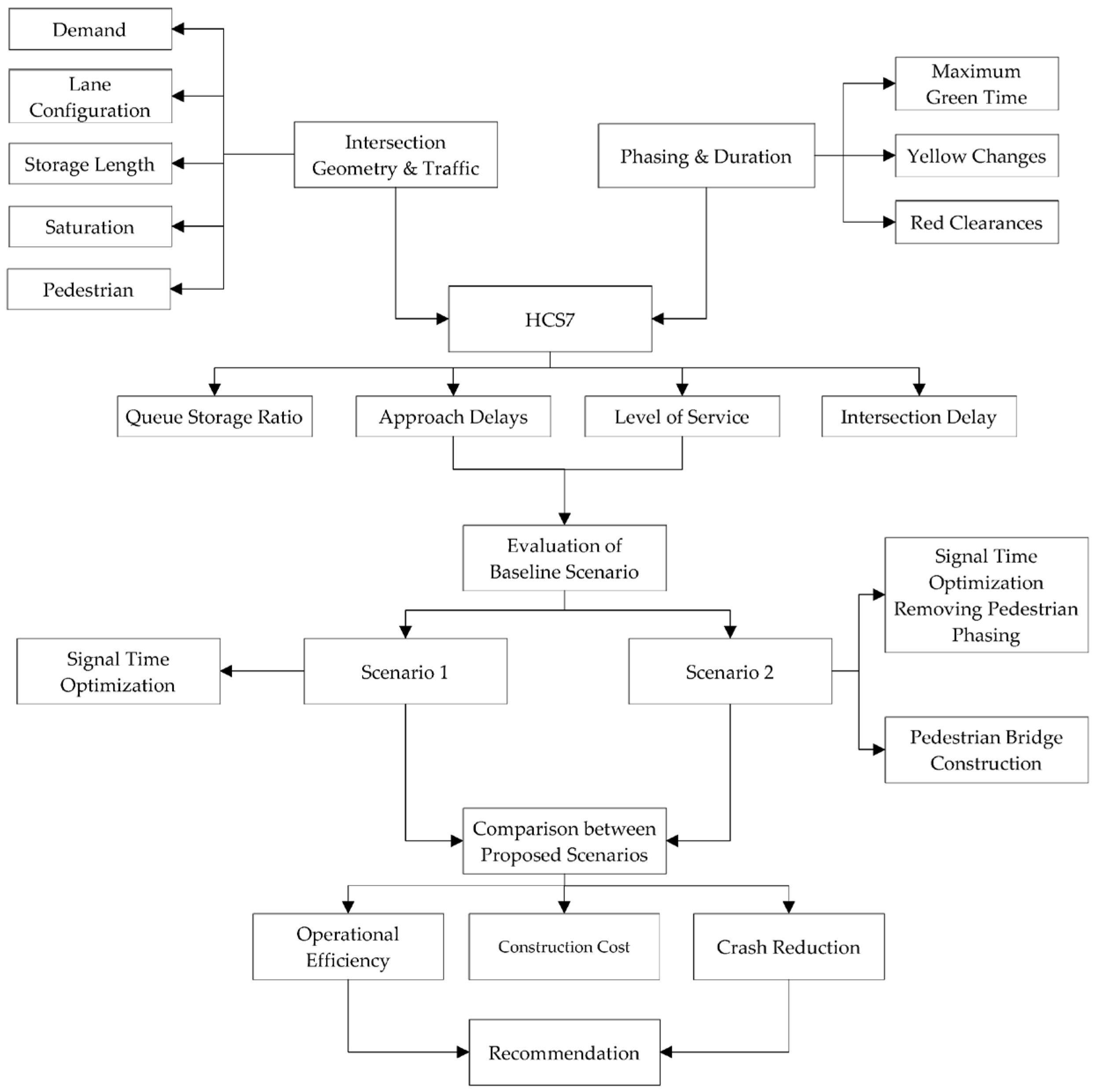
The methodology of this research is broadly divided into three distinctive stages, data collection, operational and economic performance evaluation of baseline and proposed scenarios, and recommendations. Data collection is an essential part of the traffic analysis for making informed decisions. Thus, road geometry, phase direction and timing, and traffic volume were collected [13]. To assess the performance of the intersection, traffic count data from all nine directions, eastbound left (EBL), eastbound through (EBT), eastbound right (EBR), westbound left (WBL), westbound through (WBT), westbound right (WBR), northbound left (NBL), northbound through (NBT), northbound right (NBR), southbound left (SBL), southbound through (SBT), southbound right (SBR), including pedestrian volume, and lane width obtained from field surveys, in addition signal timings for EBL, WBT, SBT, NBT, WBL, and EBT, were collected from Miami-Dade County Traffic Signal documents. These data sets were utilized as inputs in the HCS7 software (Figure A1) to evaluate the intersection’s capacity and create improvement scenarios for analysis. HCS7 is a widely recognized and comprehensive traffic analysis tool that incorporates all the required modules based on the procedures and methods outlined in HCM. It can quickly and efficiently analyze traffic operation and optimize the signalized intersection performance by reducing delays and queue lengths by adjusting cycle times [8]. Four key performance metrics evaluated in this research are: queue storage ratio (RQ), approach delays, level of service (LOS), and intersection delay. A baseline scenario was evaluated accordingly, then two improved scenarios were discussed. Operational efficiency was evaluated both for scenario 1 and 2 with signal optimization. For scenario 1, the removal of a pedestrian signal phase was discussed. Operational efficiency was evaluated both for scenario 1 and 2 with signal optimization. For scenario 2, removal of a pedestrian signal phase and construction of a grade-separated pedestrian bridge were evaluated, including construction cost and crash reduction. Figure 2 illustrates the proposed research methodology to improve the operational performance and efficiency of the intersection.
Figure 2.
Research methodology.
2.1. Field Data Collection and Validation
The geometric information of the intersection was obtained from Google Maps and later validated through a field survey to ensure accuracy. These geometric details, illustrated in Figure 1, are essential for evaluating the intersection’s operational capacity and performance. Based on the validated layout, the storage lengths (Ls) for all left-turn, through, and right-turn lanes were measured (in feet), along with the average lane widths (in feet) for the eastbound (EB), westbound (WB), northbound (NB), and southbound (SB) approaches. A summary of these measurements is presented in Table 1.
Table 1.
Storage lengths and lane width of the intersection.
These data were used to determine the RQ which represents the 95th percentile back-of-queue length produced by HCM divided by the available storage length of the approach lane [10]. The RQ was determined following Equation (1).
where Q95 is the 95th percentile queue length (ft), calculated per HCM 7th edition and LS is the available storage length.
Turning-movement counts at the SW 8th Street—SW 109th Avenue intersection were collected on three typical mid-weekdays (Tuesday, Wednesday, and Thursday) during the regular academic term under dry weather conditions. Vehicular and pedestrian movements were recorded in 15 min intervals during both the morning and afternoon commuter peaks. Based on these observations and FIU arrival/dismissal patterns, the analysis hours were identified as 4:30–5:30 PM. For each analysis hour, the highest 15 min subinterval was used as the design flow rate, following HCM operational analysis guidance. Across the three days, the total entering volumes in the peak 15 min intervals exhibited modest day-to-day variation (<±6%), indicating a stable and recurring peak. These representative values were therefore used as the input demand for performing analysis in HCS.
To convert the 15 min interval counts into vehicles per hour (veh/h), the raw data were multiplied by a factor of 4. The resulting flow rates for each movement are tabulated in Table 2. The breakdown of the traffic flow included volumes for EB, WB, NB, and SB directions, with specific counts for left-turn, through, and right-turn movements and pedestrian crossing.
Table 2.
Hourly traffic volume and pedestrian data.
To reflect long-term conditions of the selected intersection, the study validated peak-hour determination using the Florida Department of Transportation (FDOT) published report SW 8th Street Corridor Study, which included 72 h continuous volume counts, classification counts, and time-of-day profiles along the corridor, including the segment and intersection. For the studied signalized intersection, FDOT’s turning-movement data identified peak hours as 4:30–5:30 PM, as listed in the published report. Accordingly, the average annual daily traffic (AADT) was found to be 11,964 vehicles/day (vpd) and 957 vehicles/hour (veh/h) from NB and SB and 3697 veh/h from EB and WB approaches during the PM peak (Table A1) [14]. The analysis hours used in this study matched the report with slight upward shifts in PM demand from 4:30 to 5:30 PM but were consistent with increased roadway demand since 2015. In accordance with HCM, the peak 15 min flow rate was used directly in the operational analysis. Under this condition, the equivalent hourly demand is 4 × V15, yielding a peak hour factor (PHF) of 1.00, which is the recommended procedure when analyzing peak-of-peak congestion conditions and determined as
The traffic analysis used the observed peak 15 min flow rate directly according to the recommended HCM procedure for an oversaturated or near-oversaturated intersection where the hourly rate is set , thus the PHF is determined as 1.00.
2.2. Signal Timing
Effective management of signalized intersections is essential for optimizing traffic flow and reducing congestion, particularly in urban areas with high traffic demand [13]. The intersection under study employs a pre-timed signal control system, which includes an overlap right-turn phase for the NB and SB right-turn movements. Figure 3 shows the street view of the overlap right-turn phase of the intersection. This overlap phase allows for simultaneous right turns while conflicting directions receive red signals, optimizing the flow of right-turning traffic and reducing delays. Signal timing data for this intersection was sourced from the Miami-Dade County Traffic Signal documents, with the data captured on 4 October 2021 [14]. The key parameters for the signal phases, including maximum green, yellow change (Y), and red clearance (R) times, were used to model the current intersection capacity and identify potential congestion points. These parameters are crucial for understanding the operational behavior of the intersection during peak traffic hours.
Figure 3.
Overlap right-turn Phase.
Signal timing for the study intersection is based on Plan 12, which operates with a cycle length of 190 s and an offset of 127 s to maintain coordination with nearby signals along the corridor (Table A2). The plan allocates green time across six phases representing key movements: EBL, WBT, SBT, NBT, WBL, and EBT. Among these, WBT and EBT approaches received the longest green durations of 113 s and 105 s, respectively, to accommodate high volumes, while EBL and NBT were assigned shorter green times of 9 s and 14 s, respectively, due to comparatively lower demand. Table A2 summarizes the maximum green times applied across all phases. Each movement is also governed by Y and R intervals to ensure safe phase transitions and clearance of vehicles from the intersection. Yellow times range from 4.0 s to 4.8 s, while red clearance intervals range between 2 s and 3.6 s, with longer values assigned to SBT and NBT to reflect their higher vehicle speeds or extended clearance needs. Table A3 presents the detailed Y and R intervals per movement.
2.3. Arrival Types
Field survey data included a 3% heavy vehicle percentage for traffic flow and the application of Arrival Type 4 for east–west through movements, with Arrival Type 3 used for other movements. Arrival Type 3 is typically employed when signal coordination is absent or vehicle arrivals are random due to dispersed platoons. Arrival Type 4 represents moderately dense platoons arriving during the middle of the green interval or dispersed platoons with 40–80% of the group volume arriving throughout the green [10]. A 25-foot corner radius and 40-foot detector length were used for all approaches. The saturation flow rate was set at 1900 passenger cars per hour per lane, and pre-timed signal control was used. Buses were excluded from the analysis, as bus frequency was approximately one every 1.5 h. The PHF was calculated as HCM and found to be 1.0 [4]. The posted speed limit was 40 mile per hour (mph), a minimum green time of 6 s was applied to all phases, and the intersection grade was 0%. Table 3 provides an indication of the quality of progression associated with selected platoon ratio values.
Table 3.
Relationship between arrival and progression quality.
2.4. Analysis Framework
The operational analysis of the intersection was conducted using HCS7, following the same methodology outlined in HCM [10]. Initially, the baseline scenario of the intersection was modeled providing a comprehensive understanding of its operational performance during peak-hour traffic. Following this, two alternatives were explored to assess their potential impact on the efficiency of the intersection, aiming to reduce congestion. These improvements included signal timing optimization by adjusting the green signal period and cycle lengths to minimize delays. Further, phase sequence modification was tested to reduce conflict between opposite traffic movements to enhance safety and smooth traffic flow. In an alternate scenario, a separate elevated pedestrian crossing bridge was proposed to mitigate pedestrian-related delays and minimize interruptions of traffic flow. Each improvement scenario was rigorously compared to the baseline condition to quantify the resulting benefits, focusing on key performance indicators such as delay reduction, LOS enhancement, and overall improvement of traffic flow. LOS evaluation in this study was obtained from exhibit 19-8 of HCM [10], as shown in Table 4. This data-driven approach allowed us to identify the effective strategies to mitigate congestion and improve intersections’ operational performance.
Table 4.
Evaluation of LOS for motorized vehicle mode.
3. Results
3.1. Evaluation of Baseline Scenario
Traffic movements and signal timings provided as the input into HCS7 are used to evaluate the existing performance. The baseline analysis highlighted significant operational inefficiencies at the signalized intersection. Time of day (TOD) schedule report was attached as a Supplementary File S1. Results found that RQ exceeded critical thresholds for multiple movements, with the SBR turn exhibiting an RQ of 11.13 and the NBT and NBR movements having RQ values of 3.56 and 5.94, respectively. RQ values demonstrated severe queue spillbacks, particularly in the SB and NB directions. In this scenario, the intersection operated at LOS F, with a total delay of 167 s per vehicle (s/veh), demonstrating a high magnitude of congestion and delay during the peak traffic period. The NB approach experienced the highest delay at 630.7 s/veh and the SB approach faced 269.3 s/veh, highlighting significant operational inefficiencies. Detailed HCS7 input parameters and corresponding results for baseline scenario are provided as Supplementary File S2.
3.2. Scenario 1: Signal Timing Optimization
To improve operational performance of the intersection, scenario 1 was evaluated by optimizing the signal timing by adjusting green time, cycle length, and phase sequencing. Overall, maximum green times and red clearances were reduced, whereas yellow changes remained the same as baseline. Figure 4 illustrates the changes between baseline and proposed changes in maximum green time and red clearances. Green time was redistributed by substantially reducing allocations, roughly 71% for EBT and 65% for WBT. The time saved from these movements was reassigned to approaches under heavier demand, most notably EBL, which more than doubled its allocation, and NBT, which received nearly three times its original share. These changes led to a significant reduction in RQ values across most movements. In the case of the NBT approach, a 63.5% reduction was found from the baseline. Similarly, with a 51.12% reduction, RQ decreased from 11.13 to 5.44 at the SBR approach. As a result, the overall delay decreased to 81.8 s/veh, showing a 51.02% improvement from the baseline scenario. NB and SB approach delays reduced to 60.1 and 74 s/veh from 630.7 and 269.3 s/veh, respectively. By shifting capacity to the most constrained approaches, the revised timing plan helped relieve congestion and played a key role in improving overall intersection performance, although the overall LOS remained F. Detailed HCS7 input settings and associated results for scenario 1 are provided in Supplementary File S3. Figure 5 illustrates the performance changes in RQ under baseline and improved scenarios.
Figure 4.
Contrast between baseline and proposed maximum green time, yellow changes, and red clearances of different approaches.
Figure 5.
Performance changes in queue storage ratio (RQ) under baseline and improved scenarios.
3.3. Scenario 2: Signal Timing with Elimination of Pedestrian Signal
The second scenario evaluated the intersection performance of eliminating pedestrian signal phases by constructing a grade-separated pedestrian bridge, combined with signal timing changes. The results exhibited improvement in overall performance, such as the RQ from the SBR approach was reduced by 54%, and overall delay dropped by 53% from the baseline context. Consequently, the LOS improved from F to E, reflecting a significant increase in operational efficiency. Furthermore, approach delays continued to decline, reaching 59.2 and 68.6 s/veh at the NB and SB approaches, respectively. Eliminating pedestrian signal delays combined with optimized signal timing had a positive, cumulative effect on traffic flow and overall performance of the intersection. Figure 6 illustrates the comparison among the approach delays under baseline and improved scenarios, and Figure 7 shows the LOS with RQ from all the approaches of the intersection under baseline and forecasted scenarios. Detailed input parameters used in HCS7 and the corresponding results for scenario 2 are documented in Supplementary File S4.
Figure 6.
Comparison among approach delays under baseline and improved scenarios.
Figure 7.
Performance changes in LOS and RQ of all approaches under baseline and improved scenarios.
Scenario 1 redistributed green times based on approach demand by reducing the EBT and WBT phase green time by approximately 70% from the baseline and redistributed to the NB and SB approaches with highest residual queues. However, the removal of the signal timing and installation of the pedestrian bridge in Scenario 2 shortened the cycle time to 165 s from 190 s, and offsets and splits were reoptimized to balance progression and minimize queue spillback. Crash Modification Factor (CMF) values were quantitatively evaluated to predict the safety effect of the intersection improvement. To address operational effectiveness and economic feasibility, two additional at-grade options were conceptually evaluated: (1) The scramble crosswalk/exclusive pedestrian phase with CMF 0.49 and a 51% crash reduction enhances pedestrian safety but reintroduces pedestrian phases; however, it reduces vehicular efficiency. (2) The pedestrian refuge island/raised median with a CMF of 0.68 and 32% crash reduction improves safety for multi-stage crossings but remains less suitable for an eight-lane arterial with heavy left-turn volumes. Although these alternatives are cost-effective, they do not match the safety or operational benefits of the bridge. Table 5 compares the operational efficiency under baseline and improved scenarios and identifies costs associated with construction of the grade-separated pedestrian bridge.
Table 5.
Comparative assessment of operational efficiency under baseline and improved scenarios with construction cost and accessibility improvements of grade-separated pedestrian bridge.
4. Discussion
Although conventional four-legged intersections are common, they are largely found to be inefficient due to heavy traffic movements and are highly susceptible to congestion issues [15]. This study examined the operational performance of the conventional four-legged signalized intersection focusing mainly on LOS, RQ improvements, reduction in approach delays using HCS7, and the proposed two scenarios to increase efficiency. In addition, the study also took pedestrian safety and crash reduction into consideration and evaluated the associated costs for implementation that will bring the most benefits in practice. Collectively, results indicated that while scenario 1 delivered overall operational efficiency, scenario 2 provided additional performance benefits alongside improved safety, eliminating the probability of pedestrian–vehicle conflicts.
To mitigate the crash risk for vulnerable road users, removing pedestrian–vehicle conflict points according to the guidelines has been suggested by the Federal Highway Administration. The guidelines recognized grade-separated crossings, such as pedestrian overpasses, as effective countermeasures in high-volume traffic areas, offering greater safety and maintainability [16]. Similar guidelines and safety measures were noted by Turner et al., where grade separation at high-volume intersections significantly reduced pedestrian crash exposure and enhanced flow efficiency [17]. Arshi et al. used a custom HCM-based model and assessed the performance of two-way stop control (TWSC) roundabouts and signalized intersections. They suggested that eliminating pedestrian delays yields significant operational gains across all control types as the intersections become increasingly inefficient as pedestrian demand rises [18]. Considering previous recommendations, guidelines, and understanding real work applicability, this research discussed signal changes and removal of pedestrian–vehicle conflict areas by examining construction cost, right of way, accessibility, and pedestrian acceptance. According to FDOT’s factsheet, the construction cost of this project was estimated to be USD 38 million with funding shared among FDOT, the city of Sweetwater, and FIU. The normalized cost was projected to be USD 350 per 400 square feet. The project is scheduled for October 2024 to fall 2026 with multiple phases where two elevator towers, ADA compliant ramps, lighting, screening, and landscaping will be constructed [18]. The structure will provide dual elevators and stairways at both approaches to ensure full ADA compliance in accordance with FDOT’s Design Manual Section 266—Bicycle and Pedestrian Bridges. Although eliminating pedestrian signal phases will enhance vehicular efficiency, elevator access and shaded plazas will preserve universal accessibility and limit vertical travel time. The project complies with the FDOT ADA Transition Plan and includes tactile paving, guardrails, and weather protection. In addition, the published report from the Miami-Dade Transportation Planning Organization identified the 109th Avenue crossing as a major pedestrian vehicle conflict node between FIU and Sweetwater [14]. The bridge alignment was selected to remain within the existing right-of-way and over the C-4 Canal, avoiding additional land acquisition. Its placement directly links FIU’s main entrance with Sweetwater’s residential side, supporting campus–community connectivity and consistent multimodal access [19].
This study further assessed the safety performance and crash reduction potential of the pedestrian bridge. The selected intersection for this study, with a six-lane urban arterial, high vehicle speeds, and turning movements, recorded a fatal pedestrian crash in 2017 [20]. A grade-separated crossing offers a higher level of protection by physically eliminating conflict points rather than only modifying exposure time. CMF data from Clearinghouse supports the safety justification with a CMF of 0.87 for a pedestrian overpass/underpass and leading pedestrian interval reducing 13% of crashes, and a CMF of 0.92 for a raised crosswalk reducing 8% of crashes [21]. Compared with low-cost surface options, the bridge offers the best balance between vehicular efficiency, pedestrian protection, and long-term sustainability, thus emphasizing the robustness of Scenario 2 beyond its numerical delay improvements. Integrating the construction cost, right-of-way, ADA accessibility, and CMF-based safety evaluation demonstrated that the grade-separated pedestrian bridge is both operationally and practically justified.
Using the Surrogate Safety Assessment Model (SSAM), Mohamed et al. evaluated a displaced left-turn (DLT) intersection, reducing average delay by over 48% with corresponding improvements in capacity and fuel consumption under both balanced and unbalanced traffic conditions [22]. In this research, without geometric reconfiguration of the intersection, forecasted scenarios resulted in a 51.02% reduction in average delays with a substantial improvement in RQ. For example, the NBT movements RQ improved from 3.56 to 1.31. Similarly, the SBR approach RQ dropped from 11.13 to 5.12, demonstrating significant capacity gains. In addition, the intersection delay significantly decreased from 167 to 78.5 s/veh, improving the LOS from F to E using the HCS framework. These improvements demonstrated wider implications for urban mobility: reduced delays can lead to less vehicle idle time, lower fuel use, and decreased greenhouse gas emissions [13,16].
5. Limitations and Scope
The HCS7 framework follows the deterministic methodologies of the HCM. On the positive side, several studies have shown that HCS can produce delay estimates with very low average error margins (≈1.9%) and high coefficients of determination (R2 ≈ 0.99), making it a reliable tool for preliminary planning and policy assessments [23]. Such consistency emphasizes its value as a benchmark framework in capacity and delay evaluation. However, field studies have shown that HCS often overestimates control delay, especially at higher congestion levels, where its interpretation differs from observed conditions [24]. In contrast, tools like SIDRA and Synchro demonstrated closer agreement with field conditions under certain ranges, though they may introduce larger deviations when compared directly with HCM benchmarks [21,22]. While HCS7 provides a standardized assessment, tools like Vissim can capture more detailed lane-level interactions. Vissim highlighted several limitations of deterministic methods, particularly their inability to capture dynamic driver behavior, stochastic arrival patterns, queue spillbacks, and midblock interactions. Mohamed et al., for instance, reported a 48% reduction in average delay using Vissim employing SSAM [22]. If this research followed the same method using Vissim instead of HCS7, the outcomes might have differed. However, such approaches would require more detailed intersection-level data to ensure accurate modeling. Previous studies comparing HCS with VISSIM informed deviations of up to 20–35% in key performance indicators such as delay and flow density, especially under fluctuating demand conditions to some extent [25]. This suggests that small variations in traffic volumes may lead to significantly higher delays in real-world scenarios than predicted by HCS.
Recent studies are increasingly emphasizing dynamic traffic signal control frameworks that leverage microscopic modeling techniques, such as car-following behavior and lane-level interaction calibration, to more accurately simulate real-world traffic patterns [26]. In addition, Bai et al. demonstrated the advantages of a customized signal optimization framework applied to Signalized Turbo Roundabouts (STRABs), which outperformed conventional signalized intersections under saturated flow and high right-turn demand. Their model supported adaptive phasing and spiral lane transitions, and minimized internal weaving using a twice-stop-right-turn (TSRT) control strategy [27], but these features are not supported in HCS7. The deterministic framework of HCS limits its capacity to complex interactions observed in actual traffic conditions. While tools such as Vissim, SIDRA, and other dynamic models offer advanced capabilities for simulating complex geometries and driver behavior, HCS7 remains a reliable and standardized option for initial diagnostics and policy assessments, particularly where data or simulation expertise is limited.
Future studies could consider adaptive strategies like the Urban Priority Pass, which allocates green time based on vehicle priority. Demonstrated in a Manhattan grid, this method reduced delays and introduced a revenue model which can offer a scalable and efficient approach for urban intersections [28]. Applying models such as SSAM and customized signal optimizations that include vehicle–pedestrian interaction would also enable a quantitative assessment of conflict frequency and severity, offering a stronger basis for safety evaluation. Incorporating environmental impact assessment and cost–benefit analysis creating alternative scenarios derived from the software outcomes would provide stronger evidence to support decision-making and policy development.
6. Conclusions
This study evaluated the performance of a congested signalized intersection in Miami and demonstrated that targeted interventions can yield substantial operational improvements. Using HSC7, two scenarios were evaluated where scenario 1 optimized green times and phase sequencing, reduced the average delay by 51%, and significantly lowered 95th-percentile RQ, though the intersection remained at LOS F. Whereas scenario 2 introduced a grade-separated pedestrian bridge in addition to signal optimization, further reduced delay to 78.5 s/veh, and improved LOS from F to E by removing pedestrian conflicts and reallocating green time. While HCS7 provided a standardized and efficient assessment framework, its deterministic nature limits the ability to reflect stochastic traffic patterns, spillbacks, and complex geometry. Advanced tools like Vissim can offer more dynamic, behavior-sensitive insights and should be considered for future detailed evaluations. From a policy standpoint, the pedestrian bridge is justified not only from the perspective of its operational gains but also for the safety benefits, supported by CMF-based crash reduction evidence. It also aligns with ADA compliance and long-term sustainability goals. Future studies are recommended to use advanced microsimulation and safety models to support comprehensive and adaptive traffic design decisions.
Supplementary Materials
The following supporting information can be downloaded at: https://www.mdpi.com/article/10.3390/futuretransp6010002/s1, File S1: Time-of-Day (TOD) schedule report; File S2: Detailed inputs and results for baseline scenario; File S3: Detailed inputs and results for scenario 1; File S4: Detailed inputs and results for scenario 2.
Author Contributions
Conceptualization, D.P.; Methodology, M.A. and D.P.; Software, M.A. and D.P.; Validation, M.A., D.P., A.S.A. and J.A.E.A.; Formal analysis, M.A. and D.P.; Resources, M.A. and D.P.; Data curation, M.A. and D.P.; Writing—original draft preparation, M.A. and D.P.; Writing—review and editing, M.A., D.P. and A.S.A.; Visualization, M.A. and D.P.; Supervision, A.S.A. and J.A.E.A.; Project administration, A.S.A. and M.J.A.; Funding acquisition: A.S.A., J.A.E.A. and M.J.A. All authors have read and agreed to the published version of the manuscript.
Funding
The project was funded by KAU Endowment (WAQF) at King Abdulaziz University, Jeddah, Saudi Arabia. The authors, therefore, acknowledge with thanks WAQF and the Deanship of Scientific Research (DSR) for technical and financial support.
Institutional Review Board Statement
Not applicable.
Informed Consent Statement
Not applicable.
Data Availability Statement
The original contributions presented in this study are included in the article/Supplementary Materials. Further inquiries can be directed to the corresponding author.
Acknowledgments
The authors acknowledge Miami-Dade County Traffic Signal documentation for providing access to essential signal timing and coordination data, which were instrumental in conducting the intersection operational analysis. The authors also extend their appreciation to Albert Gan, Department of Civil & Environmental Engineering, Florida International University, USA, as well as to all other individuals and institutions whose support and resources contributed to the successful completion of this research.
Conflicts of Interest
The authors declare no conflicts of interest.
Appendix A
Table A1.
SW 8th Street (cross-streets) peak hour identification from the 72-hour counts.
Table A1.
SW 8th Street (cross-streets) peak hour identification from the 72-hour counts.
| Roadway | Location | AADT (vpd 1) | Peak Hour Volumes (veh/h 2) | ||||
|---|---|---|---|---|---|---|---|
| SW 109th Avenue | South of SW 8th Street | NB | SB | Both Directions | Direction | - | PM |
| 5914 | 6050 | 11,964 | NB | Volume | 569 | ||
| Time | 2:30–3:30 | ||||||
| SB | Volume | 437 | |||||
| Time | 3:30–4:30 | ||||||
| Both | Volume | 957 | |||||
| Time | 3:30–4:30 | ||||||
| SW 8th Street | West of SW 109th Avenue | EB | WB | Both Directions | Direction | - | PM |
| 29,458 | 27,022 | 56,480 | EB | Volume | 1769 | ||
| Time | 4:00–5:00 | ||||||
| WB | Volume | 1939 | |||||
| Time | 4:15–5:15 | ||||||
| Both | Volume | 3697 | |||||
| Time | 4:15–5:15 | ||||||
1. vpd = vehicle per day. 2. veh/h = vehicle per hour.
Table A2.
Maximum green time.
Table A2.
Maximum green time.
| Plan | Cycle | EBL | WBT | SBT | NBT | WBL | EBT | Offset |
|---|---|---|---|---|---|---|---|---|
| 1 | 140 | 13 | 54 | 23 | 20 | 13 | 54 | 36 |
| 2 | 160 | 17 | 64 | 27 | 22 | 9 | 72 | 103 |
| 3 | 180 | 28 | 62 | 31 | 29 | 15 | 75 | 68 |
| 4 | 190 | 28 | 81 | 31 | 20 | 20 | 89 | 57 |
| 7 | 160 | 18 | 74 | 24 | 14 | 18 | 74 | 65 |
| 9 | 160 | 18 | 67 | 31 | 14 | 13 | 72 | 156 |
| 11 | 170 | 17 | 85 | 24 | 14 | 13 | 89 | 126 |
| 12 | 190 | 9 | 113 | 24 | 14 | 17 | 105 | 127 |
| 13 | 160 | 16 | 55 | 29 | 30 | 17 | 54 | 111 |
| 14 | 140 | 17 | 36 | 28 | 29 | 17 | 36 | 10 |
| 15 | 120 | 6 | 31 | 26 | 27 | 6 | 31 | 3 |
| 16 | 120 | 9 | 45 | 19 | 17 | 9 | 45 | 32 |
| 17 | 120 | 9 | 45 | 19 | 17 | 9 | 45 | 36 |
| 18 | 130 | 7 | 47 | 24 | 22 | 7 | 47 | 90 |
| 20 | 150 | 12 | 53 | 28 | 27 | 6 | 59 | 27 |
| 21 | 160 | 23 | 48 | 30 | 29 | 19 | 52 | 9 |
| 22 | 130 | 10 | 43 | 25 | 22 | 7 | 46 | 3 |
| 23 | 120 | 10 | 33 | 25 | 22 | 7 | 36 | 3 |
all units are in seconds.
Table A3.
Yellow change and red clearance times.
Table A3.
Yellow change and red clearance times.
| Phase | Walk Phase | Do Not Walk | Min Initial | Veh Ext | Max Limit | Max 2 | Y | R | ||||||||||||
|---|---|---|---|---|---|---|---|---|---|---|---|---|---|---|---|---|---|---|---|---|
| 1 | 2 | 3 | 1 | 2 | 3 | 1 | 2 | 3 | 1 | 2 | 3 | 1 | 2 | 3 | 1 | 2 | 3 | - | - | |
| EBL | 0 | 0 | 0 | 0 | 0 | 0 | 5 | 5 | 5 | 3 | 2 | 1 | 7 | 7 | 5 | 36 | 20 | 36 | 4.8 | 2 |
| WBT | 5 | 5 | 5 | 20 | 20 | 20 | 18 | 18 | 18 | 2.5 | 2.5 | 1 | 45 | 45 | 26 | 0 | 60 | 60 | 4.8 | 2 |
| SBT | 5 | 5 | 5 | 29 | 29 | 29 | 7 | 7 | 7 | 2.5 | 5 | 1 | 12 | 12 | 10 | 40 | 25 | 32 | 4 | 3.6 |
| NBT | 5 | 5 | 5 | 28 | 28 | 28 | 7 | 7 | 7 | 2.5 | 2.5 | 1 | 10 | 10 | 10 | 31 | 15 | 32 | 4 | 3.6 |
| WBL | 0 | 0 | 0 | 0 | 0 | 0 | 5 | 5 | 5 | 3 | 2 | 1 | 7 | 7 | 5 | 47 | 20 | 27 | 4.8 | 2 |
| EBT | 5 | 5 | 5 | 20 | 20 | 20 | 18 | 18 | 18 | 2.5 | 2.5 | 1 | 45 | 45 | 26 | 0 | 60 | 60 | 4.8 | 2 |
all units are in seconds. Source: Miami-Dade County Traffic Signal documents, 2025.
Figure A1.
Input data in HCS7.
Figure A1.
Input data in HCS7.

References
- Eriksen, A.; Lahrmann, H.; Larsen, K.; Taankvist, J. Controlling Signalized Intersections using Machine Learning. Transp. Res. Procedia 2020, 48, 987–997. [Google Scholar] [CrossRef]
- Marisamynathan, S.; Lakshmi, S. Performance Analysis of Signalized Intersection at Metropolitan Area. J. Adv. Res. Appl. Sci. Eng. Technol. 2016, 2, 19–29. [Google Scholar]
- Shirazi, M.; Morris, B.; Zhang, S. Intersection Analysis Using Computer Vision Techniques with SUMO. Intell. Transp. Infrastruct. 2023, 2, 1–14. [Google Scholar] [CrossRef]
- Rajab, N.; Awad, H.; Alrawi, F. Evaluation the Level of Service of Signalized Intersection: Al-Amreia Intersection as a Case Study. In International Conference on Civil Engineering; Springer: Singapore, 2022; pp. 18–30. [Google Scholar] [CrossRef]
- Hasan, J.; Hussein, N. Traffic Assessment and Optimization at Signalized Intersections: A Review Study. J. Univ. Duhok 2022, 25, 124–141. [Google Scholar] [CrossRef]
- Galarza, M. Losing Your Sanity in Miami Traffic? Study Ranks City Among the Most Congested in the World. 2023. Available online: https://www.nbcmiami.com/news/local/losing-your-sanity-in-miami-traffic-study-ranks-magic-city-among-the-most-congested-in-the-world/2947172/ (accessed on 15 July 2025).
- Zhu, L.; Lu, L.; Wang, X.; Jiang, C.; Ye, N. Operational characteristics of mixed-autonomy traffic flow on the freeway with on-and off-ramps and weaving sections: An RL-based approach. IEEE Trans. Intell. Transp. Syst. 2021, 23, 13512–13525. [Google Scholar] [CrossRef]
- Salem, R.; Zero, B.; Omer, D.; Mohammed, G. Improving the Level of Service and Capacity of Shorish Road in Erbil Using HCS7 and HCM2010. Eurasian J. Sci. Eng. 2025, 11, 24–37. [Google Scholar]
- Adebisi, A.; Guo, Y.; Schroeder, B.; Ma, J.; Cesme, B.; Bibeka, A.; Morgan, A. Highway Capacity Manual Capacity Adjustment Factor Development for Connected and Automated Traffic at Signalized Intersections. J. Transp. Eng. Part A Syst. 2021, 148, 3. [Google Scholar] [CrossRef]
- Transportation Research Board. Highway Capacity Manual 7th Edition. In A Guide for Multimodal Mobility Analysis; The National Academies Press: Washington, DC, USA, 2022. [Google Scholar]
- Elzaher, A.; Albuquerque, F. Signalized Intersections and Roundabouts: An In-Service Safety Performance Evaluation in Abu Dhabi. Transp. Res. Procedia 2021, 52, 268–275. [Google Scholar] [CrossRef]
- Daglı, E.; Aydın, M.; Stevic, Z. Performance Evaluation of a Four-Legged Signalized Intersection with Variable Traffic Flow Dynamics. Mechatron. Intell. Transp. Syst. 2024, 3, 169–178. [Google Scholar]
- Wang, Z.; Xu, H.; Guan, F.; Chen, Z. Statewide Intersection Geometry Extraction using Geographic Information System and Deep Learning Model from Road Maps. J. Intell. Transp. Syst. 2025, 1–17. [Google Scholar] [CrossRef]
- Miami-Dade Metropolitan Planning Organization; SW 8th Street Corridor Study Final Report; Miami-Dade Metropolitan Planning Organization: Miami, FL, USA, 2015.
- Pan, B.; Liu, S.; Xie, Z.; Shao, Y.; Li, X.; Ge, R. Evaluating Operational Features of Three Unconventional Intersections under Heavy Traffic Based on CRITIC Method. Sustainability 2021, 13, 4098. [Google Scholar] [CrossRef]
- Federal Highway Administration. Safe System Roadway Design Hierarchy; Publication No. FHWA-SA-23-001; U.S. Department of Transportation: Washington, DC, USA, 2023. Available online: https://highways.dot.gov/sites/fhwa.dot.gov/files/2024-01/Safe_System_Roadway_Design_Hierarchy.pdf (accessed on 16 August 2025).
- Turner, S.; Roozenburg, A.; Francis, T. Predicting Accident Rates for Cyclists and Pedestrians; Land Transport New Zealand Research Report 289; Land Transport New Zealand: Wellington, New Zealand, 2006. Available online: https://www.nzta.govt.nz/assets/resources/research/reports/289/docs/289-Predicting-accident-rates-for-cyclists-and-pedestrians.pdf (accessed on 16 August 2025).
- Arshi, A.; Alhajyaseen, W.; Nakamura, H.; Zhang, X. A Comparative Study on the Operational Performance of Four-leg Intersections by Control Type. Transp. Res. Part A 2018, 118, 52–67. [Google Scholar] [CrossRef]
- Florida Department of Transportation. SR 90/US 41/SW 8 Street at SW 109 Avenue Pedestrian Bridge Fact Sheet (FPID 447046-1-52-01); Florida Department of Transportation, District 6: Miami, FL, USA, 2024.
- Florida Department of Transportation. FDOT and FIU Announce Construction of New Pedestrian Bridge to Improve Safety. Press Release. 2020. Available online: https://fdotwww.blob.core.windows.net/sitefinity/docs/default-source/info/co/news/newsreleases/05062020-fdot-fiu-pedestrian-bridge.pdf (accessed on 30 November 2025).
- Federal Highway Administration. Crash Modification Factors (CMF) Clearinghouse Database: IDs 1787, 9918, and 1703. Available online: https://cmfclearinghouse.fhwa.dot.gov (accessed on 30 November 2025).
- Mohamed, A.; Hashim, I.; Hassan, A. A Comparative Analysis of Displaced Left-Turn and Four-Leg Signalized Intersections: Operational, Safety, and Environmental Perspectives. J. Eng. Res. 2024, 8, 1. Available online: https://digitalcommons.aaru.edu.jo/erjeng/vol8/iss1/24 (accessed on 15 July 2025).
- Abd-Allah, A.; Hassanin, H.; Ahmed, M.; Abdelsemii, A. Evaluation of Common Traffic Operation Softwares on the Basis of Relevancy to Roads Intersections. Mansoura Eng. J. 2020, 41, 16–26. [Google Scholar] [CrossRef]
- Al-Omari, B.; Ta’amneh, M. Validating HCS and SIDRA Software for Estimating Delay at Signalized Intersections in Jordan. Jordan J. Civ. Eng. 2007, 1, 375–392. Available online: https://www.researchgate.net/publication/320434529_Validating_HCS_and_SIDRA_software_for_estimating_delay_at_signalized_intersections_in_Jordan (accessed on 26 July 2025).
- Sistuk, V.; Monastyrskyi, Y. Comparative Study of VISSIM and HCM Technique LOS Determination as Exemplified by T-Shape and Partial Cloverleaf Interchanges. In Proceedings of the 1st International Scientific Conference on Current Problems of Transport, Ternopil, Ukraine, 28–29 May 2019; pp. 11–21. Available online: https://elartu.tntu.edu.ua/bitstream/lib/28725/2/ICCPT_2019_Sistuk_V-Comparative_study_of_VISSIM_11-21.pdf (accessed on 21 July 2025).
- Chen, Y.; Zhang, F.; Qian, Y.; Zeng, J.; Li, X. A New Car-Following Model Considering the Driver’s Dynamic Reaction Time and Driving Visual Angle on the Slope. Phys. A Stat. Mech. Its Appl. 2025, 663, 130408. [Google Scholar] [CrossRef]
- Bai, Y.; Zhang, X.; Nakamura, H. A Comparative Study on the Operational Performance between Signalized Turbo Roundabouts and Signalized Intersections. Asian Transp. Stud. 2021, 7, 100033. [Google Scholar] [CrossRef]
- Riehl, K.; Kouvelas, A.; Makridis, M. Urban Priority Pass: Fair Signalized Intersection Management Accounting For Passenger Needs Through Prioritization. arXiv 2025, arXiv:2501.12769. [Google Scholar] [CrossRef]
Disclaimer/Publisher’s Note: The statements, opinions and data contained in all publications are solely those of the individual author(s) and contributor(s) and not of MDPI and/or the editor(s). MDPI and/or the editor(s) disclaim responsibility for any injury to people or property resulting from any ideas, methods, instructions or products referred to in the content. |
© 2025 by the authors. Licensee MDPI, Basel, Switzerland. This article is an open access article distributed under the terms and conditions of the Creative Commons Attribution (CC BY) license.






