Sign in to use this feature.

Years

Between: -

Subjects

remove_circle_outline
remove_circle_outline
remove_circle_outline
remove_circle_outline
remove_circle_outline
remove_circle_outline
remove_circle_outline
remove_circle_outline
remove_circle_outline

Journals

remove_circle_outline
remove_circle_outline
remove_circle_outline
remove_circle_outline
remove_circle_outline
remove_circle_outline
remove_circle_outline
remove_circle_outline
remove_circle_outline
remove_circle_outline
remove_circle_outline
remove_circle_outline
remove_circle_outline
remove_circle_outline
remove_circle_outline

Article Types

Countries / Regions

remove_circle_outline
remove_circle_outline
remove_circle_outline
remove_circle_outline
remove_circle_outline
remove_circle_outline
remove_circle_outline
remove_circle_outline
remove_circle_outline

Search Results (1,031)

Search Parameters:
Keywords = signalized intersections

Order results
Result details
Results per page
Select all
Export citation of selected articles as:
23 pages, 5196 KB  
Article
Candidate miRNA Regulators of Blood Transcriptional Signatures for Differential Diagnosis of Chronic Lymphocytic Leukemia and Multiple Myeloma: A Comprehensive In Silico Study
by Gözde Öztan, Halim İşsever and Tuğçe İşsever
Curr. Issues Mol. Biol. 2026, 48(4), 352; https://doi.org/10.3390/cimb48040352 - 27 Mar 2026
Abstract
Chronic lymphocytic leukemia (CLL) and multiple myeloma (MM) are biologically distinct hematologic malignancies with heterogeneous clinical courses, and minimally invasive molecular biomarkers are needed to support blood-based discrimination. We performed a comprehensive in silico analysis to derive cross-cohort, direction-consistent transcriptomic programs for CLL [...] Read more.
Chronic lymphocytic leukemia (CLL) and multiple myeloma (MM) are biologically distinct hematologic malignancies with heterogeneous clinical courses, and minimally invasive molecular biomarkers are needed to support blood-based discrimination. We performed a comprehensive in silico analysis to derive cross-cohort, direction-consistent transcriptomic programs for CLL and MM and to nominate regulatory microRNAs (miRNAs) linked to these signatures. Public gene-expression datasets from the NCBI Gene Expression Omnibus (two cohorts per disease) were processed with a reproducible workflow to define disease-biased consensus gene sets. Experimentally validated miRNA–target interactions from miRTarBase were integrated with consensus genes for miRNA target over-representation analysis, and miRNA–mRNA networks were constructed to prioritize candidate miRNAs by connectivity. A strict intersection strategy yielded a large, direction-consistent CLL consensus program, whereas a vote-based approach produced a smaller MM program due to a weaker signal in one cohort. Enrichment and network analyses identified compact regulatory modules in CLL, including a highly connected candidate miRNA linked to many CLL-up genes. This framework provides reproducible disease-biased gene programs and evidence-anchored miRNA candidates to support targeted experimental validation and the development of hypothesis-driven blood-based biomarker studies for differential diagnosis and monitoring. Full article
Show Figures

Figure 1

31 pages, 15870 KB  
Article
Land Subsidence and Earthquake-Timed Vertical Offsets in the Messara Basin, Crete: EGMS-Based Screening for the 2021 Mw 6.0 Arkalochori Earthquake
by Ioannis Michalakis and Constantinos Loupasakis
Land 2026, 15(4), 545; https://doi.org/10.3390/land15040545 - 26 Mar 2026
Abstract
Land subsidence and coseismic deformation can interact in groundwater-stressed sedimentary basins, yet basin-scale identification of event-timed vertical offsets in InSAR products requires explicit control of referencing and processing effects. This study evaluates whether the 27 September 2021 Arkalochori earthquake (Mw 6.0; central Crete) [...] Read more.
Land subsidence and coseismic deformation can interact in groundwater-stressed sedimentary basins, yet basin-scale identification of event-timed vertical offsets in InSAR products requires explicit control of referencing and processing effects. This study evaluates whether the 27 September 2021 Arkalochori earthquake (Mw 6.0; central Crete) produced detectable coseismic vertical offsets within the Messara Basin by applying a reproducible screening workflow to Copernicus European Ground Motion Service (EGMS) Level-3 Vertical time series, from two processing generations (EGMS 2015–2021 and EGMS 2018–2022). An event-centered step metric (stepEQ), defined as the difference between post-event and pre-event mean displacements over a fixed acquisition window, is evaluated across three fixed spatial masks (MESSARA, R15060, R8750) together with a dispersion-based precision proxy (σstep) and a cross-generation sensitivity diagnostic (ΔstepEQ). A supplementary 2 + 2 subset sensitivity analysis indicates that the adopted fixed 3 + 3 estimator is stable at the basin scale, with sensitivity concentrated mainly in threshold-adjacent cases. Results indicate that Arkalochori-related offsets are not expressed as a basin-wide step across Messara; instead, non-background responses form a spatially limited and coherent subset concentrated where the basin intersects the near-source footprint. In EGMS 2018–2022, the higher vertical offset class (C2; |stepEQ| > 40 mm) is exclusively subsidence-direction and is enriched toward the screening center (up to ~19% within the radii mask R8750 m) but remains sparse at the basin scale mask (MESSARA mask) (~1%). Step-dominated points co-locate with strongly subsiding mean vertical velocity regimes and are hosted almost entirely by post-Alpine basin deposits, indicating strong material and background-deformation conditioning of step detectability. Cross-generation comparison shows basin-scale stability of background behavior but localized near-source sensitivity, supporting use of ΔstepEQ as a Quality Control (QC) lens for threshold-adjacent interpretations. The workflow provides a transparent, transferable approach for prioritizing candidate coseismic-step locations in EGMS time series. Results are interpreted as screening-level evidence in the derived vertical signal using event timing, spatial coherence, and QC diagnostics. Full article
(This article belongs to the Special Issue Ground Deformation Monitoring via Remote Sensing Time Series Data)
Show Figures

Figure 1

12 pages, 1617 KB  
Data Descriptor
SIT-PET: Long-Term Multimodal Traffic Trajectory Data with PET-Based Interaction Events at a Signalized Intersection
by Markus Steinmaßl, Karl Rehrl and Timo Vornberger
Data 2026, 11(4), 68; https://doi.org/10.3390/data11040068 - 25 Mar 2026
Viewed by 101
Abstract
In this paper, we present a curated dataset derived from continuous multi-object tracking observations over a two-year period from a signalized urban intersection in Salzburg, Austria. The dataset includes time-resolved trajectories of multimodal road users, post-processed object attributes, movement relations, and Post-Encroachment Time [...] Read more.
In this paper, we present a curated dataset derived from continuous multi-object tracking observations over a two-year period from a signalized urban intersection in Salzburg, Austria. The dataset includes time-resolved trajectories of multimodal road users, post-processed object attributes, movement relations, and Post-Encroachment Time values computed for a fixed set of eight predefined multimodal traffic conflict scenarios. Moreover, traffic signal data are included and can be used as contextual information. A temporal six-month subset is published via Zenodo including usage examples written in python. The full dataset can be provided on request. Potential applications include traffic safety analysis, behavioral modeling, method development for interaction detection, and educational use in data-driven traffic research. Full article
Show Figures

Figure 1

59 pages, 3154 KB  
Review
Osteocalcin Beyond Bone: Molecular Mechanisms, Endocrine Networks, and Translational Perspectives Across Metabolism, Neurobiology, and Chronic Disease
by Wiktor Derwich, Karolina Feć, Aleksander Gawda, Kamil Kopa, Jan Kopeć, Igor Nowak, Natalia Seńcio, Abdur Rauf, Zubair Ahmad, Alicja Świątek-Pawelczak and Dorota Formanowicz
Int. J. Mol. Sci. 2026, 27(7), 2992; https://doi.org/10.3390/ijms27072992 - 25 Mar 2026
Viewed by 152
Abstract
Osteocalcin (OCN) is increasingly recognized as a multifunctional hormone whose actions extend far beyond its traditional role as a marker of bone turnover. This review provides an integrated examination of the molecular, endocrine, and translational dimensions of osteocalcin biology, with emphasis on its [...] Read more.
Osteocalcin (OCN) is increasingly recognized as a multifunctional hormone whose actions extend far beyond its traditional role as a marker of bone turnover. This review provides an integrated examination of the molecular, endocrine, and translational dimensions of osteocalcin biology, with emphasis on its bioactive undercarboxylated form (ucOCN), which links skeletal remodeling to systemic physiological processes. The structural determinants, biosynthetic pathways, and vitamin K-dependent carboxylation mechanisms underlying OCN isoform diversity are summarized, together with analytical limitations arising from assay variability and differences between N-MID and ucOCN-specific measurements. Mechanistic evidence demonstrates that ucOCN signals through GPRC6A and GPR158 to modulate insulin secretion, muscle glucose uptake, adipokine production, testosterone synthesis, neurocognitive function, hepatic lipid metabolism, and acute stress response. These receptor-level pathways position osteocalcin as a central regulator at the intersection of bone metabolism and whole-body homeostasis. The review synthesizes data across major clinical contexts, including metabolic syndrome, type 2 diabetes (T2DM), non-alcoholic fatty liver disease (NAFLD), chronic kidney disease–mineral and bone disorder (CKD-MBD), cardiovascular dysfunction, and neurodegeneration, highlighting the modifying influence of vitamin K status, circadian rhythms, renal clearance, and local tissue microenvironments. The need for biomarker standardization, methodological harmonization, and receptor-targeted translational strategies is emphasized, alongside emerging therapeutic concepts involving vitamin K supplementation and exercise-induced activation of OCN. Collectively, the evidence reframes osteocalcin as a versatile endocrine mediator at the interface of bone physiology, systemic metabolic regulation, and disease mechanisms. Full article
Show Figures

Graphical abstract

48 pages, 14824 KB  
Review
Convergence of Multidimensional Sensing: A Review of AI-Enhanced Space-Division Multiplexing in Optical Fiber Sensors
by Rabiu Imam Sabitu and Amin Malekmohammadi
Sensors 2026, 26(7), 2044; https://doi.org/10.3390/s26072044 - 25 Mar 2026
Viewed by 114
Abstract
The growing demand for high-fidelity, multi-parameter, distributed sensing in critical domains such as structural health monitoring, oil and gas exploration, and secure perimeter surveillance is pushing traditional optical fiber sensors (OFS) to their performance limits. Although conventional multiplexing techniques such as time-division and [...] Read more.
The growing demand for high-fidelity, multi-parameter, distributed sensing in critical domains such as structural health monitoring, oil and gas exploration, and secure perimeter surveillance is pushing traditional optical fiber sensors (OFS) to their performance limits. Although conventional multiplexing techniques such as time-division and wavelength-division multiplexing (TDM, WDM) have been commercially successful, they are rapidly approaching fundamental bottlenecks in sensor density, spatial resolution, and data capacity. This review argues that the synergistic convergence of space-division multiplexing (SDM) and artificial intelligence (AI) represents a paradigm shift, enabling a new generation of intelligent, high-dimensional sensing networks. We comprehensively survey the state of the art in SDM-based OFS, detailing the operating principles and applications of multi-core fibers (MCFs) for ultra-dense sensor arrays and 3D shape sensing, as well as few-mode fibers (FMFs) for mode-division multiplexing and enhanced multi-parameter discrimination. However, the unprecedented spatial parallelism provided by SDM introduces significant challenges, including inter-channel crosstalk, complex signal demultiplexing, and massive data volumes. This paper systematically explores how AI, particularly machine learning (ML) and deep learning (DL), is being leveraged not merely as a tool but as an indispensable core technology to mitigate these impairments. We critically analyze AI’s role in digital crosstalk suppression, intelligent mode demultiplexing, signal denoising, and solving complex inverse problems for parameter estimation. Furthermore, we highlight how this AI–SDM synergy enables capabilities beyond the reach of either technology alone, such as super-resolution sensing and predictive analytics. The discussion is extended to include the critical supporting pillars of this ecosystem, such as advanced interrogation techniques and the associated data management challenges. Finally, we provide a forward-looking perspective on the trajectory of the field, outlining a path toward cognitive sensing networks that are self-calibrating, adaptive, and capable of autonomous decision-making. This review is intended to serve as a foundational reference for researchers and engineers at the intersection of photonics and intelligent systems, illuminating the pathway toward tomorrow’s intelligent sensing infrastructure. Full article
(This article belongs to the Collection Artificial Intelligence in Sensors Technology)
Show Figures

Figure 1

19 pages, 1759 KB  
Article
Multi-Radar Distributed Fusion Algorithm Aided by Multi-Feature Information
by Jin Tao, Xingchen Lu, Junyan Tan, Yuan Li, Yiyue Gao and Defu Jiang
Appl. Sci. 2026, 16(7), 3159; https://doi.org/10.3390/app16073159 (registering DOI) - 25 Mar 2026
Viewed by 94
Abstract
Compared with single-radar systems, multi-radar systems generally achieve superior detection performance due to their spatial and frequency diversity. To further enhance multi-target tracking, this paper proposes a multi-radar distributed fusion algorithm aided by multi-feature information. Each radar computes its measurement-updated Labeled Multi-Bernoulli (LMB) [...] Read more.
Compared with single-radar systems, multi-radar systems generally achieve superior detection performance due to their spatial and frequency diversity. To further enhance multi-target tracking, this paper proposes a multi-radar distributed fusion algorithm aided by multi-feature information. Each radar computes its measurement-updated Labeled Multi-Bernoulli (LMB) posterior, and track association is performed using multi-feature information extracted from radar echoes, including Doppler frequency and signal-to-noise ratio (SNR), improving robustness in complex scenarios. Distributed fusion is then carried out via the Generalized Covariance Intersection (GCI) algorithm. Simulation results show that, compared with other fusion methods, the proposed approach achieves superior multi-target tracking accuracy while maintaining lower computational cost. Full article
(This article belongs to the Section Electrical, Electronics and Communications Engineering)
Show Figures

Figure 1

35 pages, 20381 KB  
Article
Ochratoxin A and Clear Cell Renal Cell Carcinoma: Exploring Potential Molecular Links Through Network Toxicology and Machine Learning
by Chenjie Huang, Lulu Wei, Wenqi Yuan, Yaohong Lu, Ziyou Yan and Gedi Zhang
Int. J. Mol. Sci. 2026, 27(7), 2971; https://doi.org/10.3390/ijms27072971 - 25 Mar 2026
Viewed by 158
Abstract
Ochratoxin A (OTA), a prevalent food contaminant, is closely linked to the development of various cancers, including clear cell renal cell carcinoma (ccRCC). However, the potential mechanisms remain to be explored. In this study, we employed network toxicology, machine learning, and molecular docking [...] Read more.
Ochratoxin A (OTA), a prevalent food contaminant, is closely linked to the development of various cancers, including clear cell renal cell carcinoma (ccRCC). However, the potential mechanisms remain to be explored. In this study, we employed network toxicology, machine learning, and molecular docking techniques to systematically investigate the potential molecular mechanisms underlying OTA-associated ccRCC. We normalized transcriptional data from two Gene Expression Omnibus (GEO) datasets and analyzed it using differential expression analysis and weighted gene co-expression network analysis (WGCNA), identifying 3224 ccRCC-associated target genes. These were intersected with 232 predicted OTA target genes, yielding a total of 56 overlapping targets. The results of Gene Ontology (GO) and Kyoto Encyclopedia of Genes and Genomes (KEGG) analyses indicated that these targets were primarily enriched in critical biological processes, including extracellular matrix remodeling, immune microenvironment regulation, signaling pathway transduction, cellular metabolism, and protein homeostasis. Machine learning analysis identified “glmBoost + RF” (a sequential combination of feature selection and classifier) as the optimal model, from which nine key genes were extracted. SHapley Additive exPlanations (SHAP) analysis revealed five core genes (IGFBP3, ITGA5, PYGL, SLC22A8, LTB4R), with IGFBP3 and ITGA5 serving as the principal driver genes of the model. Validation of the model’s diagnostic efficacy and single-cell transcriptome analysis indicated that the core genes exhibited significant differential expression patterns, cell-type-specific expression characteristics, and high independent diagnostic efficacy. Molecular docking analyses predicted stable interactions between OTA and the core target proteins. These findings suggest potential molecular links between OTA exposure and ccRCC, providing a foundation for hypothesis generation and future experimental validation. Full article
Show Figures

Figure 1

26 pages, 2728 KB  
Article
Identification of Road Safety Behavior Patterns in Colombia Using Explainable Artificial Intelligence
by Hugo Ordoñez, Cristian Ordoñez, Carlos Cordoba and Luis Revelo
Societies 2026, 16(4), 104; https://doi.org/10.3390/soc16040104 - 24 Mar 2026
Viewed by 99
Abstract
This study identifies and explains road safety behavior patterns in Colombia using explainable artificial intelligence (XAI). Based on 9232 records and 38 variables from the Territorial Survey of Road Safety Behavior, the CRISP-DM methodology was applied, including data cleaning, normalization, encoding, and feature [...] Read more.
This study identifies and explains road safety behavior patterns in Colombia using explainable artificial intelligence (XAI). Based on 9232 records and 38 variables from the Territorial Survey of Road Safety Behavior, the CRISP-DM methodology was applied, including data cleaning, normalization, encoding, and feature selection. XGBoost, Random Forest, Bagging, and AdaBoost models were evaluated, incorporating three domain-specific indices: Distraction Index (DI), Risky Road Interaction Index (RRI), and Normative Compliance Index (NCI). AdaBoost achieved the best overall balance (Precision = 0.78; Recall = 0.75; F1-score = 0.77), simultaneously reducing false positives and false negatives. SHAP analysis revealed that environmental and infrastructure factors (lighting, traffic signals, intersections, congestion, perceived crime) explain more variance than self-reported behaviors (mobile phone use, alcohol consumption, speeding). The complementary indices indicated above-average distraction levels, high exposure to risky interactions, and low compliance in specific segments. These findings enable the prioritization of targeted interventions (improvements in lighting and crossings, focused enforcement, and educational campaigns) and support operation with thresholds adjusted to error costs, providing traceable decision support for public road safety policies. Overall, the proposed approach integrates prediction and explainability to enable actionable decisions and continuous monitoring aimed at reducing traffic accidents. Full article
(This article belongs to the Special Issue Algorithm Awareness: Opportunities, Challenges and Impacts on Society)
Show Figures

Figure 1

32 pages, 7914 KB  
Article
UAV Target Detection and Tracking Integrating a Dynamic Brain–Computer Interface
by Jun Wang, Zanyang Li, Lirong Yan, Muhammad Imtiaz, Hang Li, Muhammad Usman Shoukat, Jianatihan Jinsihan, Benjun Feng, Yi Yang, Fuwu Yan, Shumo He and Yibo Wu
Drones 2026, 10(3), 222; https://doi.org/10.3390/drones10030222 - 21 Mar 2026
Viewed by 351
Abstract
To address the inherent limitations in the robustness of fully autonomous unmanned aerial vehicle (UAV) visual perception and the high cognitive workload associated with manual control, this paper proposes a human-in-the-loop brain–computer interface (BCI) control framework. The system integrates steady-state visual evoked potential [...] Read more.
To address the inherent limitations in the robustness of fully autonomous unmanned aerial vehicle (UAV) visual perception and the high cognitive workload associated with manual control, this paper proposes a human-in-the-loop brain–computer interface (BCI) control framework. The system integrates steady-state visual evoked potential (SSVEP) with deep learning techniques to create a spatio-temporally dynamic interaction paradigm, enabling real-time alignment between visual targets and frequency stimuli. At the perception level, an enhanced YOLOv11 network incorporating partial convolution (PConv) and shape intersection over union (Shape-IoU) loss is developed and coupled with the DeepSort multi-object tracking algorithm. This configuration ensures high-speed execution on edge computing platforms while maintaining stable stimulus coverage over dynamic targets, thus providing a robust visual induction environment for EEG decoding. At the neural decoding level, an enhanced task-discriminant component analysis (TDCA-V) algorithm is introduced to improve signal detection stability within non-stationary flight conditions. Experimental results demonstrate that within the predefined fixation task window, the system achieves 100% success in maintaining target identity (ID). The BCI system achieved an average command recognition accuracy of 91.48% within a 1.0 s time window, with the TDCA-V algorithm significantly outperforming traditional spatial filtering methods in dynamic scenarios. These findings demonstrate the system’s effectiveness in decoupling human cognitive intent from machine execution, providing a robust solution for human–machine collaborative control. Full article
(This article belongs to the Section Artificial Intelligence in Drones (AID))
Show Figures

Figure 1

21 pages, 1369 KB  
Review
GLP-1 Receptor Agonists at the Crossroads of Circadian Biology, Sleep, and Metabolic Disease
by Ayush Gandhi, Ei Moe Phyu, Kwame Koom-Dadzie, Kodwo Bosomefi Dickson and Josiah Halm
Int. J. Mol. Sci. 2026, 27(6), 2853; https://doi.org/10.3390/ijms27062853 - 21 Mar 2026
Viewed by 691
Abstract
Glucagon-like peptide-1 receptor agonists (GLP-1RAs) have transformed the management of type 2 diabetes and obesity, yet their actions extend beyond glycemic control and weight loss. This narrative review synthesizes current preclinical and clinical evidence examining the bidirectional relationship between glucagon-like peptide-1 (GLP-1) receptor [...] Read more.
Glucagon-like peptide-1 receptor agonists (GLP-1RAs) have transformed the management of type 2 diabetes and obesity, yet their actions extend beyond glycemic control and weight loss. This narrative review synthesizes current preclinical and clinical evidence examining the bidirectional relationship between glucagon-like peptide-1 (GLP-1) receptor agonists and circadian biology. A structured literature search was conducted in PubMed using combinations of the terms ‘GLP-1,’ ‘circadian,’ ‘chronobiology,’ ‘sleep,’ ‘obesity,’ and ‘type 2 diabetes’ through January 2026. Accumulating evidence indicates that GLP-1 physiology is closely coupled to circadian timing systems and sleep–wake regulation. In this narrative review, we synthesize emerging data that reframe GLP-1RAs as chronometabolic modulators, acting at the intersection of metabolism, circadian biology, and sleep. We review circadian control of GLP-1 secretion by intestinal L-cells, emphasizing the role of core clock genes and the vulnerability of incretin rhythms to circadian misalignment from shift work, nocturnal light exposure, and sleep loss. We then examine GLP-1 receptor signaling within central and peripheral clock networks, including feedback effects on hypothalamic and hepatic circadian regulation. Emerging data suggest that GLP-1 signaling is under circadian regulation and may, in turn, influence central and peripheral clock systems. Comparative discussion of semaglutide, liraglutide, and tirzepatide highlights agent-specific pharmacokinetics and emerging clinical data linking GLP-1RA therapy to sleep outcomes, particularly obstructive sleep apnea. Finally, we outline translational opportunities for chronotherapy and precision medicine, positioning GLP-1RAs as integrative tools for metabolic and sleep-related disease rather than purely weight-centric therapies. We propose that GLP-1 receptor agonists may function as chronometabolic modulators, with potential implications for personalized chronopharmacological strategies in metabolic disease. Full article
Show Figures

Figure 1

23 pages, 3504 KB  
Review
Oxidative Stress and the KEAP1/NRF2 Axis in Saphenous Vein: Implications for Graft Patency
by Georgia R. Layton, Em Marston, Hannah L. Musa, Shameem Ladak, Alice Copperwheat, Akintoye Oluwanifemi, Ibrahim Antoun and Mustafa Zakkar
Cells 2026, 15(6), 563; https://doi.org/10.3390/cells15060563 - 20 Mar 2026
Viewed by 289
Abstract
Vein graft disease remains a significant limitation to the long-term patency of venous conduits following coronary artery bypass grafting. Early oxidative stress, triggered by ischaemia–reperfusion injury and haemodynamic changes following the implantation of veins into the arterial circulation, disrupts endothelial integrity and initiates [...] Read more.
Vein graft disease remains a significant limitation to the long-term patency of venous conduits following coronary artery bypass grafting. Early oxidative stress, triggered by ischaemia–reperfusion injury and haemodynamic changes following the implantation of veins into the arterial circulation, disrupts endothelial integrity and initiates inflammation, apoptosis, and maladaptive remodelling. The KEAP1-NRF2 axis is a central regulator of cellular antioxidant responses; however, its role in the development of vein graft disease remains poorly defined. This narrative review aimed to summarise what is known about NRF2/KEAP1 signalling in modulating vein graft pathology. Methods: A systematic search of PubMed was conducted to identify original research studies examining the NRF2/KEAP1 pathway in human saphenous vein tissue in vivo or ex vivo. Narrative synthesis was performed due to limited evidential availability and study heterogeneity. Results: Only one study has directly evaluated NRF2 pathway activation directly in human saphenous vein tissue, and it demonstrated that Protandim (a herbal dietary supplement) treatment increased antioxidant enzyme activity and reduced oxidative stress markers, including superoxide and 4-hydroxynonenal, both known activators of MAPK-dependent smooth muscle proliferation. Adjacent studies in other cells and tissues reveal that NRF2 intersects with multiple pathways central to vein graft pathology: it suppresses NFκB-mediated inflammation, modulates eNOS-NO signalling, inhibits NADPH oxidase expression, regulates MAPK activation, and influences angiogenic responses. However, context-dependent activation of NRF2 under arterial cyclic stretch can paradoxically drive proliferation through p62-mediated KEAP1 sequestration and enhanced glutathione synthesis. Conclusions: The NRF2/KEAP1 pathway serves as a central integrator of oxidative stress responses that directly intersect with established mechanisms of intimal hyperplasia and pathological angiogenesis. Post-translational KEAP1 inhibition may offer a targeted intervention point to limit these processes. Critical gaps remain regarding our understanding of the role of NRF2 in human saphenous vein under physiological arterial conditions and sex-specific pathway regulation. Mechanistic studies in vein-specific models are essential for advancing our understanding and any potential therapeutic translation. Full article
Show Figures

Figure 1

23 pages, 10822 KB  
Article
Off-Road Autonomous Vehicle Semantic Segmentation and Spatial Overlay Video Assembly
by Itai Dror, Omer Aviv and Ofer Hadar
Sensors 2026, 26(6), 1944; https://doi.org/10.3390/s26061944 - 19 Mar 2026
Viewed by 173
Abstract
Autonomous systems are expanding rapidly, driving a demand for robust perception technologies capable of navigating challenging, unstructured environments. While urban autonomy has made significant progress, off-road environments pose unique challenges, including dynamic terrain and limited communication infrastructure. This research addresses these challenges by [...] Read more.
Autonomous systems are expanding rapidly, driving a demand for robust perception technologies capable of navigating challenging, unstructured environments. While urban autonomy has made significant progress, off-road environments pose unique challenges, including dynamic terrain and limited communication infrastructure. This research addresses these challenges by introducing a novel three-part solution for off-road autonomous vehicles. First, we present a large-scale off-road dataset curated to capture the visual complexity and variability of unstructured environments, providing a realistic training ground that supports improved model generalization. Second, we propose a Confusion-Aware Loss (CAL) that dynamically penalizes systematic misclassifications based on class-level confusion statistics. When combined with cross-entropy, CAL improves segmentation mean Intersection over Union (mIoU) on the off-road test set from 68.66% to 70.06% and achieves cross-domain gains of up to ~0.49% mIoU on the Cityscapes dataset. Third, leveraging semantic segmentation as an intermediate representation, we introduce a spatial overlay video encoding scheme that preserves high-fidelity RGB information in semantically critical regions while compressing non-essential background regions. Experimental results demonstrate Peak Signal-to-Noise Ratio (PSNR) improvements of up to +5 dB and Video Multi-Method Assessment Fusion (VMAF) gains of up to +40 points under lossy compression, enabling efficient and reliable off-road autonomous operation. This integrated approach provides a robust framework for real-time remote operation in bandwidth-constrained environments. Full article
(This article belongs to the Special Issue Machine Learning in Image/Video Processing and Sensing)
Show Figures

Figure 1

21 pages, 308 KB  
Article
Boys Don’t Cry? Rethinking Emotions and Manhood Through SEL in Pakistani Secondary Schools
by Rahat Shah, Sayed Attaullah Shah and Sadia Saeed
Behav. Sci. 2026, 16(3), 458; https://doi.org/10.3390/bs16030458 - 19 Mar 2026
Viewed by 320
Abstract
Global research on social–emotional learning (SEL) demonstrates robust benefits for student well-being and academic outcomes, yet SEL is still largely treated as gender and culturally neutral, with little attention to how it intersects with locally specific constructions of masculinity. We address this gap [...] Read more.
Global research on social–emotional learning (SEL) demonstrates robust benefits for student well-being and academic outcomes, yet SEL is still largely treated as gender and culturally neutral, with little attention to how it intersects with locally specific constructions of masculinity. We address this gap through a qualitative study in three urban secondary schools in Khyber Pakhtunkhwa, Pakistan, combining focus groups with boys aged 13–16 (n = 18), student interviews (n = 10), and teacher/counsellor interviews (n = 10). Using critical masculinity theory, the sociology of emotions, and transformative SEL, a reflexive thematic analysis identifies four patterns: (i) sadness and fear framed as status risks while anger signals strength, (ii) “switching off” feelings as masculinized emotion work tied to locally valued ideals of sabar (endurance) and izzat (honour), (iii) fragile “islands of care” where privacy and dignity enable conditional vulnerability, and (iv) SEL-like practices fostering empathy but also reinforcing stigma when emotions are labelled unmanly. We argue that SEL is a contested site where masculinities are reproduced and renegotiated, and we propose five findings-grounded design principles, including graduated emotional entry points, anti-ridicule norms, and indirect pedagogy for gender-attentive SEL that reduces stigma and supports non-violent masculinities in Pakistani secondary schooling. Full article
40 pages, 17948 KB  
Article
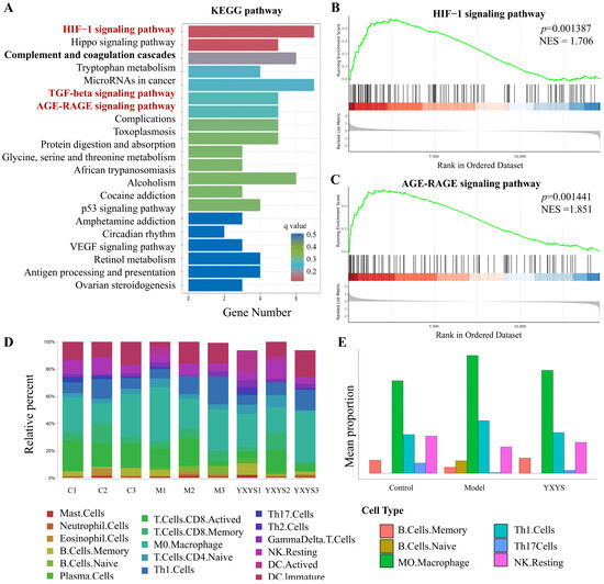
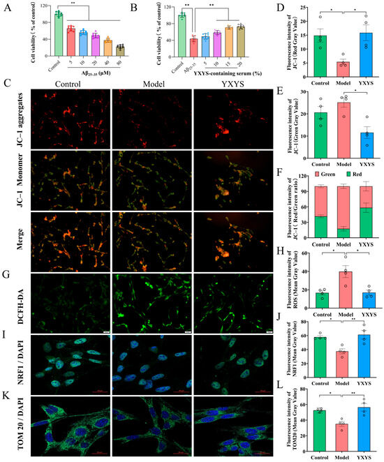
Yixin Yangshen Granules Target HIF−1 Signaling to Modulate the Neuroimmune Microenvironment in Alzheimer’s Disease: Insights from Integrative Multi-Omics and Deep Learning
by Zhihao Wang, Linshuang Wang, Yusheng Zhang, Sixia Yang, Bo Shi, Dasheng Liu, Han Zhang, Wan Xiao, Junying Zhang, Xuejie Han and Dongfeng Wei
Pharmaceuticals 2026, 19(3), 502; https://doi.org/10.3390/ph19030502 - 18 Mar 2026
Viewed by 225
Abstract
Background/Objectives: Alzheimer’s disease (AD) involves amyloid and tau pathology with neuroimmune dysregulation, and Yixin Yangshen Granules (YXYS) shows neuroprotective promise, though mechanisms remain unclear. This study aimed to elucidate the multi-target mechanisms of YXYS in AD. Methods: The study began by [...] Read more.
Background/Objectives: Alzheimer’s disease (AD) involves amyloid and tau pathology with neuroimmune dysregulation, and Yixin Yangshen Granules (YXYS) shows neuroprotective promise, though mechanisms remain unclear. This study aimed to elucidate the multi-target mechanisms of YXYS in AD. Methods: The study began by analyzing a public human AD hippocampal snRNA-seq dataset to identify cell-type-specific pathological pathways and profiled YXYS constituents by UPLC-QTOF-MS. In vitro, YXYS cytoprotection against mitochondrial dysfunction and oxidative stress was tested in Aβ25–35-challenged HT22 cells; in vivo efficacy was assessed in Aβ1–42-induced mice via behavioral and histopathological analyses. Integrated transcriptomic and proteomic profiling of brain tissue, with ELISA, qRT-PCR, and Western blot validation, confirmed pathway targets. Using the intersection of transcriptomic and proteomic targets as biological input, the DTIAM deep learning framework was employed to prioritize active YXYS constituents. Finally, molecular docking and 100-ns dynamics simulations demonstrated direct binding of Ganosporelactone A to HIF−1α. Results: AD snRNA-seq analysis highlighted HIF−1 and AGE-RAGE signaling as prominent pathways in the AD hippocampus, particularly enriched in brain microvascular endothelial cells, implicating neurovascular hypoxic and inflammatory stress. In Aβ-induced mice, YXYS improved cognition, reduced Aβ pathology, suppressed neuroinflammation, and promoted neuronal survival, consistent with in vitro evidence of restored mitochondrial function. Multi-omics confirmed convergence on HIF−1 and AGE-RAGE pathways, with YXYS rebalancing the neuroimmune microenvironment by reducing pro-inflammatory M0 macrophages. Screening against these consensus signaling hubs, deep learning analysis prioritized Ganosporelactone A as the top-ranked modulator, and molecular further demonstrated the stable binding of Ganosporelactone A to HIF−1α, linking YXYS to mitigation of hypoxic stress. Conclusions: Guided by multi-omics and deep learning, our findings suggest that YXYS may alleviate AD-related phenotypes through multi-target modulation of the HIF−1 and AGE-RAGE pathways, with associated improvements in neuro-immune homeostasis and reductions in oxidative stress, neuroinflammation, and hypoxia. Full article
Show Figures

Graphical abstract

14 pages, 418 KB  
Article
Traffic Accident Risk Assessment at Urban Signalized Intersections Using Cellular Automata Modeling
by Laila Taoufiq, Omar Bamaarouf, Abdelmajid Kadiri and Rachid Marzoug
Modelling 2026, 7(2), 57; https://doi.org/10.3390/modelling7020057 - 17 Mar 2026
Viewed by 139
Abstract
Traffic accidents at urban intersections represent a major road safety concern, particularly those caused by traffic signal violations. To analyze accident mechanisms and develop effective prevention strategies, this study employs a cellular automata model to investigate the relationship between accident probability [...] Read more.
Traffic accidents at urban intersections represent a major road safety concern, particularly those caused by traffic signal violations. To analyze accident mechanisms and develop effective prevention strategies, this study employs a cellular automata model to investigate the relationship between accident probability Pac and traffic parameters at signalized intersections. Simulation results reveal a nonlinear relationship between Pac and traffic demand. The accident probability reaches a maximum under free-flow conditions and subsequently decreases as congestion increases, eventually stabilizing at a nearly constant level under highly congested traffic. Additionally, collision risk increases with lane-changing probability Pchg, especially upstream of the intersection. High traffic speeds significantly elevate both accident probability and severity. Finally, the results indicate that extending traffic signal cycle durations is not an effective strategy for reducing accident risk. Overall, the proposed model provides a useful framework for estimating accident risk under different traffic conditions and supporting traffic management, including control decisions aimed at improving road safety. Full article
(This article belongs to the Special Issue Advanced Modelling Techniques in Transportation Engineering)
Show Figures

Figure 1

Back to TopTop