Spatiotemporal Land-Use Changes of Batticaloa Municipal Council in Sri Lanka from 1990 to 2030 Using Land Change Modeler
Abstract
1. Introduction
- What is the extent and magnitude of land-use change in the BMC from 1990 to 2020?
- What are the primary drivers of land-use change in the BMC?
- How do historic land-use changes differ from simulated land-uses in the BMC?
2. Study Area
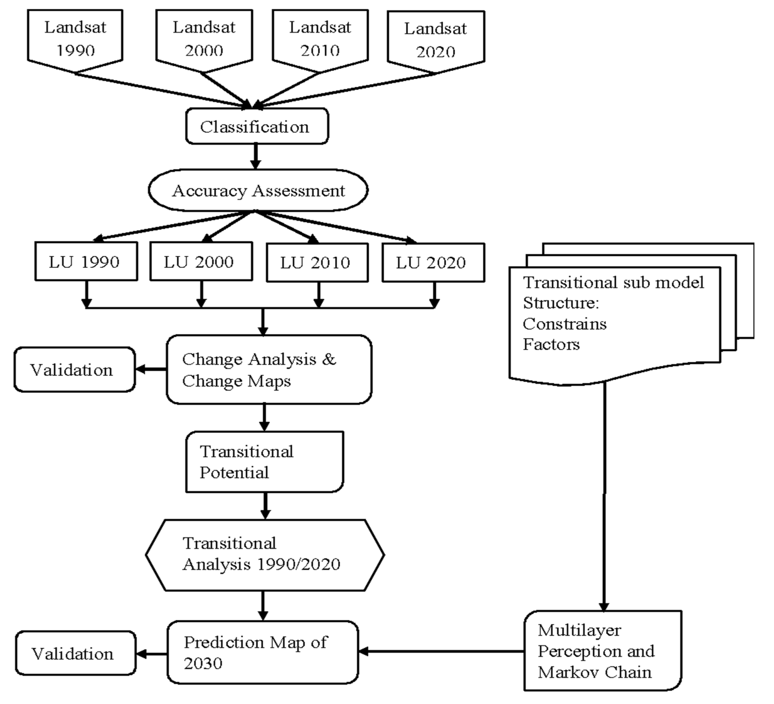
3. Materials and Methods
3.1. Data Sources
3.2. Land-Use Classification
3.3. Land-Use (LU) Change
3.4. Markov Chain LU Simulation
4. Results
4.1. Land-Use Change from 1990 to 2020
4.2. Land-Use Change in 2030
5. Discussion
6. Conclusions
Author Contributions
Funding
Institutional Review Board Statement
Informed Consent Statement
Data Availability Statement
Conflicts of Interest
References
- FAO. Planning for Sustainable Use of Land Resources; FAO Land and Water Bulletin: Rome, Italy, 1995; 53p. [Google Scholar]
- Hasan, S.; Shi, W.; Zhu, X.; Abbas, S.; Ahmed Khan, H.U. Future simulation of land use changes in rapidly urbanizing South China based on land change modeler and remote sensing data. Sustainability 2020, 12, 4350. [Google Scholar] [CrossRef]
- Ahmed, B.; Ahmed, R. Modeling Urban Land Cover Growth Dynamics Using Multi-Temporal Satellite Images: A Case Study of Dhaka, Bangladesh. ISPRS Int. J. Geoinf. 2012, 1, 3–31. [Google Scholar] [CrossRef]
- Aithal, B.H.; Vinay, S.; Ramachandra, T.V. Prediction of Landuse Dynamics in the Rapidly Urbanising Landscape using Land Change Modeller. In Proceedings of the Advances in Computer Science, Delhi, India, 13–14 December 2013. [Google Scholar]
- Wang, J.; Maduako, I.N. Spatio-temporal urban growth dynamics of Lagos Metropolitan Region of Nigeria based on Hybrid methods for LULC modeling and prediction. Eur. J. Remote Sens. 2018, 51, 251–265. [Google Scholar] [CrossRef]
- Kumar, K.S.; Bhaskar, P.U.; Padmakumari, K. Application of Land Change Modeler for Prediction of Future Land Use Land Cover a Case Study of Vijayawada City. Int. J. Adv. Technol. Eng. Sci. 2015, 3, 773–783. [Google Scholar]
- Kumar, S.; Radhakrishnan, N.; Mathew, S. Land use change modeling using a Markov model and remote sensing. Geomat. Nat. Hazards Risk 2014, 5, 145–156. [Google Scholar] [CrossRef]
- Madurapperuma, B.; Rozario, P.; Oduor, P.; Kotchman, L. Land-use and land-cover change detection in Pipestem Creek watershed, North Dakota. Int. J. Geomat. Geosci. 2015, 5, 416–426. [Google Scholar]
- Adepoju, M.O.; Millington, A.C.; Tansey, K.T. Land Use/Land Cover Change Detection in Metropolitan Lagos (Nigeria): 1984–2000. AASPRS 2006 Annu. Conf. Reno Nev. 2006, 1–5. [Google Scholar]
- Mondal, M.S.; Sharma, N.; Garg, P.K.; Kappas, M. Statistical independence test and validation of CA Markov land use land cover (LULC) prediction results. Egypt. J. Remote Sens. Space Sci. 2016, 19, 259–272. [Google Scholar] [CrossRef]
- Lal, A.M.; Anouncia, M.S. Semi-supervised change detection approach combining sparse fusion and constrained k means for multi-temporal remote sensing images. Egypt. J. Remote Sens. Space Sci. 2015, 18, 279–288. [Google Scholar] [CrossRef][Green Version]
- Chilar, J. Land Cover Mappings of Large Areas from Satellite: Status and Research Priorities. Remote Sens. Environ. 2003, 21, 1090–1114. [Google Scholar]
- Kachhwala, T.S. Temporal Monitoring of Forest Land for Change and Forest cover Mapping through Satellite Remote Sensing. Proc. 6th Asian Conf. Remote Sens. Natl. Remote Sens. Agency Hyderabad 1985, 1985, 77–83. [Google Scholar]
- Lo, C.P.; Choi, J. A Hybrid Approach to Urban Land Use/Cover Mapping using Landsat 7 Enhanced Thematic Mapper Plus (ETM+) images. Int. J. Remote Sens. 2004, 25, 2687–2700. [Google Scholar] [CrossRef]
- Islam, K.; Jashimuddin, M.; Nath, B.; Nath, T.K. Land use classification and change detection by using multi-temporal remotely sensed imagery: The case of chunati wildlife sanctuary, Bangladesh. Egypt. J. Remote Sens. Space Sci. 2017, in press. [Google Scholar] [CrossRef]
- Brondizio, E.S.; Moran, E.F.; Wu, Y. Land Use Change in the Amazon Estuary: Patterns of Caboclo Settlement and Landscape Management. Hum. Ecol. 1994, 22, 249–278. [Google Scholar] [CrossRef]
- Uduporuwa, R.J.M. Spatial and Temporal Dynamics of Land Use/Land Cover in Kandy City, Sri Lanka: An Analytical Investigation with Geospatial Techniques. Am. Sci. Res. J. Eng. Technol. Sci. 2020, 69, 149–166. [Google Scholar]
- Department of Social and Economic Affairs, United Nation. 2018 Revision of World Urbanization Prospects. 2018. Available online: https://www.un.org/development/desa/publications/2018-revision-of-world-urbanization-prospects.html (accessed on 5 June 2021).
- Wu, Q.; Li, H.Q.; Wang, R.S. Monitoring and predicting land-use change in Beijing using remote sensing and GIS. Landsc. Urban Plan. 2006, 78, 322–333. [Google Scholar] [CrossRef]
- Verburg, P.H.; Schot, P.P.; Dijst, M.J.; Veldkamp, A. Land use change modelling: Current practice and research priorities. Geo. J. 2004, 61, 309–324. [Google Scholar] [CrossRef]
- Eastman, J.R.; Toledano, J. A Short Presentation of the Land Change Modeler (LCM). In Geomatic Approaches for Modeling Land Change Scenarios; CamachoOlmedo, M., Paegelow, M., Mas, J.F., Escobar, F., Eds.; Geomatic Approaches for Modeling Land Change Scenarios. Lecture Notes in Geoinformation and Cartography; Springer: Cham, Switzerland, 2018. [Google Scholar]
- Han, H.; Yang, C.; Song, J. Scenario Simulation and the Prediction of Land Use and Land Cover Change in Beijing, China. Sustainability 2015, 7, 4260–4279. [Google Scholar] [CrossRef]
- Nourqolipour, R.; Mohamed Shariff, A.R.B.; Balasundram, S.K.; Ahmad, N.B.; Sood, A.M.; Buyong, T.; Amiri, F. A GIS-based model to analyze the spatial and temporal development of oil palm land use in Kuala Langat district, Malaysia. Environ. Earth Sci. 2015, 73, 1687–1700. [Google Scholar] [CrossRef]
- Mas, J.F.; Kolb, M.; Paegelow, M.; Olmedo, M.C.; Houet, T. Modelling Land use/cover changes: A comparison of four software packages. Environ. Model. Softw. 2014, 51, 94–111. [Google Scholar] [CrossRef]
- Megahed, Y.; Cabral, P.; Silva, J.; Caetano, M. Land Cover Mapping Analysis and Urban Growth Modelling Using Remote Sensing Techniques in Greater Cairo Region-Egypt. ISPRS Int. J. Geo-Inf. 2015, 4, 1750–1769. [Google Scholar] [CrossRef]
- Mishra, V.N.; Rai, P.K.; Mohan, K. Prediction of land use changes based on land change modeler (LCM) using remote sensing: A case study of Muzaffarpur (Bihar), India. J. Geogr. Inst. Cvijic. 2014, 64, 111–127. [Google Scholar] [CrossRef]
- Ozturk, D. Urban Growth Simulation of Atakum (Samsun, Turkey) Using Cellular Automata-Markov Chain and Multi-Layer Perceptron-Markov Chain Models. Remote Sens. 2015, 7, 5918–5950. [Google Scholar] [CrossRef]
- Hone-Jay, C.; Yu-Pin, L.; Chen-Fa, W. Forecasting Space-Time Land Use Change in the Paochiao Watershed of Taiwan Using Demand Estimation and Empirical Simulation Approaches; Taniar, D., Gervasi, O., Murgante, B., Pardede, E., Apduhan, B.O., Eds.; Springer: Berlin/Heidelberg, Germany, 2010; pp. 116–130. [Google Scholar]
- Shafizadeh, H.M.; Helbich, M. Spatiotemporal urbanization processes in the megacity of Mumbai, India: A Markov chains-cellular automata urban growth model. Appl. Geogr. 2013, 40, 140–149. [Google Scholar] [CrossRef]
- UDA. Approval of Development Plan for Batticaloa Municipal Council, Ministry of Defense and Urban Development, Colombo. 2013. Available online: https://www.uda.gov.lk/development-plans-reports.html?plan=2 (accessed on 9 October 2013).
- Mathanraj, S.; Ratnayake, R.M.K.; Rajendram, K. A GIS-Based Analysis of Temporal Changes of Land Use Pattern in Batticaloa MC, Sri Lanka from 1980 to 2018. World Sci. News 2018, 137, 210–228. [Google Scholar]
- Coskun, G.H.; Alganci, U.; Usta, G. Analysis of land-use change and urbanization in the Kucukcekmece water basin (Istanbul, Turkey) with temporal satellite data using remote sensing and GIS. Sensors 2008, 8, 7213–7223. [Google Scholar] [CrossRef] [PubMed]
- Lillesand, T.M.; Kiefer, R.W. Remote Sensing and Image Interpretation; John Wiley and Sons: New York, NY, USA, 2003. [Google Scholar]
- Madurapperuma, B.D.; Dellysse, J.E.; Iyoob, A.L.; Zahir, I.L.M. Mapping coastal fringe community variability of Pottuvil using high-resolution kite aerial photography. In Proceedings of the Peradeniya University International Research Sessions, Kandy, Sri Lanka, 21–24 November 2017. [Google Scholar]
- Clark Labs. The Land Change Modeler for Ecological Sustainability; IDRISI Focus Paper; Clark University: Worcester, MA, USA, 2009; Available online: http://www.clarklabs.org/applications/upload/Land-Change-Modeler-IDRISI-Focus-Paper-pdf (accessed on 22 September 2021).
- Costanza, R.; Ruth, M. Using Dynamic Modeling to Scope Environmental Problems and Build Consensus. Environ. Manag. 1998, 22, 183–195. [Google Scholar] [CrossRef] [PubMed]
- Weng, Q. Land use change analysis in the Zhujiang Delta of China using satellite remote sensing, GIS and stochastic modeling. J. Environ. Manag. 2002, 64, 273–284. [Google Scholar] [CrossRef]
- Billingsley, P. Statistical methods in Markov chains. Ann. Math. Stat. 1961, 32, 12–40. [Google Scholar] [CrossRef]
- Congalton, R.G. A review of assessing the accuracy of classification of remotely sensed data. Remote Sens. Environ. 1991, 37, 35–46. [Google Scholar] [CrossRef]
- Madurapperuma, B.; Oduor, P.; Kotchman, L. Detecting Land-Cover Change using Stochastic Simulation Models and Multivariate Analysis of Multi-Temporal Landsat Data for Cass County, North Dakota. Environ. Nat. Resour. Res. 2013, 3, 78. [Google Scholar] [CrossRef]
- Mathiventhan, T.; Jayasingam, T. Geomorphological changes along the East Coast of Sri Lanka. Intern. J. Res. Stud. Biosci. 2018, 6, 6–12. [Google Scholar]
- Mathanraj, S.; Rusli, N.; Ling, G.H.T. Applicability of the CA-Markov Model in Land-use/Land cover Change Prediction for Urban Sprawling in Batticaloa Municipal Council, Sri Lanka. In IOP Conference Series: Earth and Environmental Science; IOP Publishing: Bristol, UK, 2021; Volume 620, p. 012015. [Google Scholar]
- Partheepan, K.; Manobavan, M.; Dayawansa, N. Assessment of land-use changes in the Batticaloa district (2000–2003/2005) for the preparation of a (spatial) zonation plan to aid in decision making for development. JSc. East. Univ. Sri Lanka 2008, 5, 19–31. [Google Scholar]
- Jensen, J.R. Introductory Digital Image Processing: A Remote Sensing Perspective, 3rd ed.; Prentice-Hall, Inc.: Hoboken, NJ, USA, 2005. [Google Scholar]
- Anderson, J.R.; Hardy, E.E.; Roach, J.T.; Witmer, R.E. A Land Use and Land Cover Classification System for Use with Remote Sensor Data; Government Printing Office: Washington, DC, USA, 1976. [Google Scholar]
- Mahanama, P.K.S.; Abenayake, C.; Jayasinghe, A. Climate Change Vulnerability Assessment. Available online: https://www.fukuoka.unhabitat.org/programmes/ccci/pdf/SRL5_Vulnerability_Assessment_Batticaloa.pdf (accessed on 22 September 2021).








| Sensor Name | Acquisition Date | Row/Path | Spatial Resolution |
|---|---|---|---|
| Landsat 5 TM | 12 September 1990 | 55/140 | 30 m |
| Landsat 7 ETM+ | 7 May 2000 | 55/140 | 30 m |
| Landsat 7 TM | 1 April 2010 | 55/140 | 30 m |
| Landsat 8 OLI/TIRS | 27 September 2020 | 55/140 | 30 m, Pan.-15 m |
| Categories | 1990 | 2000 | 2010 | 2020 | ||||
|---|---|---|---|---|---|---|---|---|
| PA (%) | UA (%) | PA (%) | UA (%) | PA (%) | UA (%) | PA (%) | UA (%) | |
| Agriculture | 69.7 | 81.3 | 71.9 | 85.1 | 78.6 | 89.4 | 77.8 | 91 |
| Bare Land | 98.2 | 100 | 96.4 | 98.7 | 97.9 | 100 | 98.2 | 99.8 |
| Homegarden | 88 | 91.4 | 86.9 | 98.3 | 89.2 | 97.3 | 91.6 | 97.6 |
| Homestead | 87.1 | 71.7 | 81.9 | 79.2 | 89.7 | 85.4 | 88 | 81.1 |
| Sandy | 100 | 100 | 99.1 | 100 | 93.7 | 99.6 | 100 | 100 |
| Scrub | 97.6 | 98.8 | 89.2 | 88.6 | 91.3 | 89.5 | 91.7 | 90.1 |
| Wetland | 76.2 | 69.8 | 78.5 | 84.4 | 77.8 | 89.1 | 82.3 | 84.7 |
| Overall Accuracy | 86.4 | 85.2 | 85.9 | 87.1 | ||||
| Kappa Coefficient | 82.3 | 81.7 | 80.2 | 83.6 | ||||
| Land-Use Types | 1990 | 2000 | 2010 | 2020 | 2030 | Change | Change | Change |
|---|---|---|---|---|---|---|---|---|
| Extent (ha) | Extent (ha) | Extent (ha) | Extent (ha) | Extent (ha) | (1990–2000) | (1990–2010) | (1990–2020) | |
| Agriculture | 1231 | 1125.7 | 1046.9 | 1003.2 | 846.9 | −2.3 | −4 | −5 |
| Bare Land | 525.4 | 413.21 | 372.9 | 227.2 | 214.4 | −2.5 | −3.3 | −6.5 |
| Home garden | 1152 | 1142.8 | 1266.4 | 1039.7 | 1123.6 | −0.2 | 2.5 | −2.5 |
| Homestead | 554.7 | 786.3 | 1050.9 | 1559.6 | 1702.9 | 5.1 | 10.9 | 22 |
| Sandy | 210.9 | 181.7 | 157.5 | 105 | 110.1 | −0.6 | −1.2 | −2.3 |
| Scrub | 259.7 | 348.5 | 224.7 | 195.3 | 177.5 | 1.9 | −0.8 | −1.4 |
| Wetland | 636.7 | 572.3 | 451.2 | 440.4 | 395.2 | −1.4 | −4.1 | −4.3 |
| Built-up | 1706.7 | 1929.1 | 2317.3 | 2599.3 | 2826.5 | 4.9 | 13.3 | 19.5 |
| −37.3% | −42.2% | −50.7% | −56.8% | −61.8% | ||||
| Non-built-up | 2863.7 | 2641.4 | 2253.2 | 1971.1 | 1744.1 | −4.9 | −13.3 | −19.5 |
| −62.7% | −57.8% | −49.3% | −43.1% | −38.1% |
| Year | Probability of Changing of Land-Use Classes 2020 | |||||||
|---|---|---|---|---|---|---|---|---|
| 1990 | Land-Use Classes | Agriculture | Bare Land | Home Garden | Homestead | Sandy | Scrub | Wetland |
| Agriculture | 0.6062 | 0.0134 | 0.0154 | 0.1489 | 0.0011 | 0.0436 | 0.1715 | |
| Bare Land | 0.2327 | 0.2781 | 0.0871 | 0.3961 | 0.0017 | 0.0043 | 0 | |
| Home garden | 0.0206 | 0.0061 | 0.4408 | 0.409 | 0.0051 | 0.1033 | 0.015 | |
| Homestead | 0.0054 | 0 | 0.3942 | 0.5968 | 0.0031 | 0 | 0.0005 | |
| Sandy | 0 | 0.3341 | 0 | 0.15 | 0.412 | 0.0462 | 0.0577 | |
| Scrub | 0.2552 | 0.108 | 0.3139 | 0.2813 | 0 | 0.0416 | 0 | |
| Wetland | 0.0327 | 0 | 0.0601 | 0 | 0.0127 | 0.0724 | 0.8222 | |
Publisher’s Note: MDPI stays neutral with regard to jurisdictional claims in published maps and institutional affiliations. |
© 2021 by the authors. Licensee MDPI, Basel, Switzerland. This article is an open access article distributed under the terms and conditions of the Creative Commons Attribution (CC BY) license (https://creativecommons.org/licenses/by/4.0/).
Share and Cite
Zahir, I.L.M.; Thennakoon, S.; Sangasumana, R.P.; Herath, J.; Madurapperuma, B.; Iyoob, A.L. Spatiotemporal Land-Use Changes of Batticaloa Municipal Council in Sri Lanka from 1990 to 2030 Using Land Change Modeler. Geographies 2021, 1, 166-177. https://doi.org/10.3390/geographies1030010
Zahir ILM, Thennakoon S, Sangasumana RP, Herath J, Madurapperuma B, Iyoob AL. Spatiotemporal Land-Use Changes of Batticaloa Municipal Council in Sri Lanka from 1990 to 2030 Using Land Change Modeler. Geographies. 2021; 1(3):166-177. https://doi.org/10.3390/geographies1030010
Chicago/Turabian StyleZahir, Ibra Lebbe Mohamed, Sunethra Thennakoon, Rev. Pinnawala Sangasumana, Jayani Herath, Buddhika Madurapperuma, and Atham Lebbe Iyoob. 2021. "Spatiotemporal Land-Use Changes of Batticaloa Municipal Council in Sri Lanka from 1990 to 2030 Using Land Change Modeler" Geographies 1, no. 3: 166-177. https://doi.org/10.3390/geographies1030010
APA StyleZahir, I. L. M., Thennakoon, S., Sangasumana, R. P., Herath, J., Madurapperuma, B., & Iyoob, A. L. (2021). Spatiotemporal Land-Use Changes of Batticaloa Municipal Council in Sri Lanka from 1990 to 2030 Using Land Change Modeler. Geographies, 1(3), 166-177. https://doi.org/10.3390/geographies1030010

