A Review of the Practical Applications of Pedagogic Conversational Agents to Be Used in School and University Classrooms
Abstract
1. Introduction
- Phase 1: Open general search in databases such as ISI Web of Knowledge, Google Academic, Ms Academic, Elsevier and Springer using keywords such as Pedagogic Conversational Agent, Intelligent Virtual Pedagogic Agent, Intelligent Virtual Personalized Agent, Personalized Conversational Agent, Animated Pedagogic Agent, Embodied Pedagogic Conversational Agent, Teachable Agent, and Pedagogic Agent as Learner Companion.
- Phase 2: Specific search from the first reading of the papers gathered from phase 1 to filter papers without information about the design of PCAs, and to find from these references more information about those authors and agents.
- Phase 3: Classification of the papers according to the publication year, the impact of the results in terms of their number of citations, and the design trends of the agent.
2. Overview of PCAs as Instructors
2.1. Herman the Bug
2.2. Steve
2.3. Guilly
2.4. Sam
2.5. Autotutor
2.6. Baldi
3. Overview of PCAs as Students
4. Overview of PCAs as Companions
4.1. SBEL Agents
4.2. Crystal Island Agents
4.3. Jake and Jane
4.4. MyPet
4.5. BILAT Agents
5. Discussion
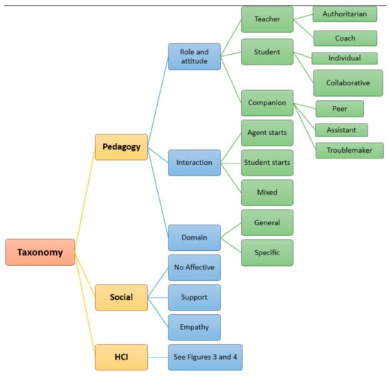
5.1. Pedagogic Criteria
- 1.
- Role and attitude of the agent
- 1.1.
- Instructor/Lecturer/Tutor
- 1.1.1.
- Authoritarian
- 1.1.2.
- Coach
- 1.2.
- Student
- 1.2.1.
- Individual
- 1.2.2.
- Collaborative
- 1.3.
- Companion
- 1.3.1.
- Peer companion
- 1.3.2.
- Emotional assistant
- 1.3.3.
- Troublemaker
- 1.4.
- Other
- 2.
- Interaction modality
- 2.1.
- The agent starts the conversation
- 2.2.
- The student starts the conversation
- 2.3.
- Mixed (both the agent and the student can start and continue the conversation)
- 3.
- Domain
- 3.1.
- General
- 3.2.
- Specific
5.2. Social Criteria
- 4.
- Affective possibilities
- 4.1.
- None
- 4.2.
- Emotional support
- 4.3.
- Empathy
5.3. Human–Computer Interaction Criteria
- 5.
- Type of virtual character
- 5.1.
- Human shape without animation
- 5.2.
- Human shape with animation
- 5.3.
- Non-human shape without animation
- 5.4.
- Non-human shape with animation
- 6.
- Adaptive-evolution possibilities
- 6.1.
- None
- 6.2.
- Adaptive possibilities
- 6.3.
- Evolution possibilities
- 6.4.
- Adaptive and evolution possibilities
- 7.
- Ubiquity
- 7.1.
- To be used with a computer
- 7.2.
- To be used with mobile devices such as smartphones and/or PDAs
- 7.3.
- To be used with a robot
- 7.4.
- Responsive design to be used across all types of devices
- 8.
- Type of animation
- 8.1.
- None
- 8.2.
- Graphics
- 8.3.
- Graphics and sound
- 8.4.
- 3D graphics and sound
- 8.5.
- Virtual reality
- 9.
- Language
- 9.1.
- Only one written language
- 9.2.
- Only one written and spoken language
- 9.3.
- Multilingual written language
- 9.4.
- Multilingual written and spoken language
- 10.
- Features of the students
- 10.1.
- Age
- 10.1.1.
- Children
- 10.1.2.
- Adults
- 10.1.3.
- All
- 10.2.
- Gender
- 10.2.1.
- Female
- 10.2.2.
- Male
- 10.2.3.
- All
- 10.3.
- Experience level with the domain material
- 10.3.1.
- Low
- 10.3.1.
- Medium
- 10.3.2.
- High
- 10.3.4.
- All
- 10.4.
- Type of personality
- 10.4.1.
- Extrovert
- 10.4.2.
- Introvert
- 10.4.3.
- All
- 10.5.
- Others
5.4. Comparison
6. Conclusions and Future Work
Funding
Conflicts of Interest
References
- Graham, C. Blended Learning Systems. In The Handbook of Blended Learning: Global Perspectives, Local Designs; Jossey-Bass Inc.: San Francisco, CA, USA; Pfeiffer: San Francisco, CA, USA, 2006. [Google Scholar]
- Johnson, W.; Rickel, J.; Lester, J. Animated Pedagogical Agents: Face-to-Face Interaction in Interactive Learning Environments. J. Artif. Intell. Educ. 2000, 11, 47–78. [Google Scholar]
- Baylor, A.L. Permutations of control: Cognitive considerations for agent-based learning environments. J. Interact. Learn. Res. 2001, 12, 403–425. [Google Scholar]
- Clarebout, G.; Elen, J.; Johnson, W.; Shaw, E. Animated pedagogical agents. An opportunity to be grasped? J. Educ. Multimed. Hypermedia 2002, 11, 267–286. [Google Scholar]
- Moreno, R. Animated pedagogical agents in educational technology. Educ. Technol. 2004, 44, 23–30. [Google Scholar]
- Kerly, A.; Ellis, R.; Bull, S. Conversational Agents in E-Learning. In Proceedings of the International Conference on Innovative Techniques and Applications of Artificial Intelligence, Cambridge, UK, 9–11 December 2008; Allen, T., Ellis, R., Petridis, M., Eds.; Springer: Berlin/Heidelberg, Germany, 2008. [Google Scholar]
- Graesser, A.; McNamara, D. Self-regulated learning in learning environments with pedagogical agents that interact in natural language. Educ. Psychol. 2010, 45, 234–244. [Google Scholar] [CrossRef]
- Cassell, J.; Sullivan, J.W.; Prevost, S.; Churchill, E. Embodied Conversational Agents; The MIT Press: Cambridge, MA, USA, 2000. [Google Scholar]
- Doswell, J.T. Pedagogical Embodied Conversational Agent. In Proceedings of the IEEE International Conference on Advanced Learning Technologies, Joensuu, Finland, 30 August–1 September 2004. [Google Scholar] [CrossRef]
- Blair, K.; Schwartz, D.L.; Biswas, G.; Leelawong, K. Pedagogical agents for learning by teaching: Teachable agents. Educ. Technol. 2007, 47, 56–61. [Google Scholar]
- Borjigin, A.; Miao, C.; Lim, S.F.; Li, S.; Shen, Z. Teachable agents with intrinsic motivation. In Proceedings of the International Conference on Artificial Intelligence in Education, Madrid, Spain, 22–26 June 2015; Springer: Cham, Switzerland, 2015; pp. 34–43. [Google Scholar]
- Kort, B.; Reilly, R.; Picard, R.W. An affective model of interplay between emotions and learning: Reengineering educational pedagogy-building a learning companion. In Proceedings of the IEEE International Conference on Advanced Learning Technologies, Madison, WI, USA, 6–8 August 2001; IEEE: New Jersey, NJ, USA, 2001; pp. 43–46. [Google Scholar]
- Kim, Y.; Baylor, A.L.; Shen, E. Pedagogical agents as learning companions: The impact of agent emotion and gender. J. Comput. Assist. Learn. 2007, 23, 220–234. [Google Scholar] [CrossRef]
- Lester, J.; Converse, S.; Kahler, S.; Barlow, S.; Stone, B.; Bhogal, R. The Persona effect: Affective impact of animated pedagogical agents. In Proceedings of the SIGCHI Conference on Human Factors in Computing Systems, Atlanta Georgia, USA, March 1997; ACM: New York, NY, USA, 1997. [Google Scholar]
- Yee, N.; Bailenson, J. The Proteus effect: The effect of transformed self-representation on behavior. Hum. Commun. Res. 2007, 33, 271–290. [Google Scholar] [CrossRef]
- Chase, C.; Chin, D.; Oppezzo, M.; Schwartz, D. Teachable agents and the Protégé effect: Increasing the effort towards learning. J. Sci. Educ. Technol. 2009, 18, 334–352. [Google Scholar] [CrossRef]
- Lewis, J.; Lester, J. Face-to-Face Interaction with Pedagogical Agents. Twenty Years Later. Int. J. Artif. Intell. Educ. 2016, 26, 25–36. [Google Scholar]
- Unal-Colak, F.; Ozan, O. The effects of animated agents on students’ achievement and attitudes. Turk. Online J. Distance Educ. 2012, 13, 96–111. [Google Scholar]
- Strait, M.; Urry, H.L.; Muentener, P. Children’s Responding to Humanlike Agents Reflects an Uncanny Valley. In Proceedings of the HRI ‘19: 2019 14th ACM/IEEE International Conference on Human-Robot Interaction, Daegu, Korea, 11–14 March 2019; pp. 506–515. [Google Scholar]
- Schroeder, N.; Gotch, C. Persisting Issues in Pedagogical Agent Research. J. Educ. Comput. Res. 2015, 53, 183–204. [Google Scholar] [CrossRef]
- Veletsianos, G. How do learners respond to pedagogical agents that deliver social-oriented non-task messages? Impact on student learning. perceptions, and experiences. Comput. Hum. Behav. 2012, 28, 275–283. [Google Scholar] [CrossRef]
- Darwish, H. The “persona effect”: Shortcomings in the evaluation of pedagogical agents’ embodiment. In Proceedings of the International Conference on Web and Open Access to Learning (ICWOAL), Dubai, UAE, 25–27 November 2014. [Google Scholar] [CrossRef]
- Rickel, J.; Johnson, W. Virtual humans for team training in virtual reality. In Proceedings of the Ninth International Conference on Artificial Intelligence in Education, France, 19–23 July 1999; IOS Press: Amsterdam, The Netherlands, 1999; pp. 578–585. [Google Scholar]
- Nunes, M.; Dihl, L.; Fraga, L.; Woszezenki, C.; Oliveira, L.; Francisco, D.; Machado, G.; Nogueira, C.; Notargiacomo, M. Animated pedagogical agent in the intelligent virtual teaching environment. Interact. Educ. Multimed. 2002, 4, 53–60. [Google Scholar]
- Ryokai, K.; Vaucelle, C.; Cassell, J. Virtual peers as partners in storytelling and literacy learning. J. Comput. Assist. Learn. 2003, 19, 195–208. [Google Scholar] [CrossRef]
- Graesser, A.; D’Mello, S.; Craig, S.; Witherspoon, A.; Sullins, J.; McDaniel, B.; Gholson, B. The relationship between affective states and dialog patterns during interactions with AutoTutor. J. Interact. Learn. Res. 2008, 19, 293–302. [Google Scholar]
- Landauer, T.; Foltz, P.; Laham, D. An introduction to Latent Semantic Analysis. Discourse Process. 1998, 25, 259–284. [Google Scholar] [CrossRef]
- Massaro, D.; Ouni, S.; Cohen, M.; Clark, R. A Multilingual Embodied Conversational Agent. In Proceedings of the IEEE 38th Annual Hawaii International Conference on System Sciences (HICCS), IEEE Computer Society, Big Island, HI, USA, 6 January 2005. [Google Scholar]
- Biswas, G.; Roscoe, R.; Jeong, H.; Sulcer, B. Promoting Self-Regulated Learning Skills in Agent-based Learning Environments. In Proceedings of the 17th International Conference on Computers in Education, Hong Kong, China, 30 November–4 December 2009. [Google Scholar]
- Novak, J. A Theory of Education; Cornell University Press: Ithaca, NY, USA, 1977. [Google Scholar]
- Segedy, J.; Kinnebrew, J.; Biswas, G. The effect of contextualized conversational feedback in a complex open-ended learning environment. Educ. Tech. Res. Dev. 2013, 61, 71–89. [Google Scholar] [CrossRef]
- Hayashi, Y.; Matsumoto, M.; Ogawa, H. Pedagogical agents that support learning by explaining: Effects of affective feedback. In Proceedings of the 34th Annual Meeting of the Cognitive Science Society, Sapporo, Japan, 1–4 August 2012; pp. 1650–1655. [Google Scholar]
- Pareto, L.; Haake, M.; Lindstrom, P.; Sjoden, B.; Gulz, A. A teachable-agent-based game affording collaboration and competition: Evaluating math comprehension and motivation. Educ. Tech. Res. Dev. 2012, 60, 723–751. [Google Scholar] [CrossRef]
- Reategui, E.; Polonia, E.; Roland, L. The role of animated pedagogical agents in scenario-based language e-learning: A case-study. In Proceedings of the International Conference on Interactive Computer Aided Learning (ICL), Villach, Austria, September 2007. [Google Scholar]
- Robison, J.; Mcquiggan, S.; Lester, J. Modeling Task-Based vs. Affect-based Feedback Behavior in Pedagogical Agents: An Inductive Approach. In Artificial Intelligence in Education; IOS Press: Amsterdam, The Netherlands, 2009; pp. 25–32. [Google Scholar]
- Arroyo, I.; Woolf, B.; Royer, J.M.; Tai, M. Affective Gendered Learning Companions. In Proceedings of the International Conference on Artificial Intelligence in Education, Brighton, UK, 6–10 July 2009; IOS Press: Amsterdam, The Netherlands, 2009. [Google Scholar]
- Ekman, P. Facial Expressions; John Wiley & Sons Ltd.: New York, NY, USA, 1999. [Google Scholar]
- Kim, Y.; Wei, Q. The impact of learner attributes and learner choice in an agent-based environment. Comput. Educ. 2011, 56, 505–514. [Google Scholar] [CrossRef]
- Johnson, A.; DiDonato, M.; Reisslein, M. Animated agents in K-12 engineering outreach: Preferred agent characteristics across age levels. Comput. Hum. Behav. 2013, 29, 1807–1815. [Google Scholar] [CrossRef]
- Chen, Z.; Liao, C.; Chien, T.; Chan, T. Animal Companion Approach to Fostering Students’ Effort-Making Behaviors. In Proceedings of the International Conference on Artificial Intelligence in Education, Brighton, UK, 6–10 July 2009; IOS Press: Amsterdam, The Netherlands, 2009. [Google Scholar]
- Hays, M.; Lane, C.; Auerbach, D.; Core, M.; Gomboc, D.; Rosenberg, M. Feedback Specificity and the Learnig of Intercultural Communication Skills. In Proceedings of the International Conference on Artificial Intelligence in Education, Brighton, UK, 6–10 July 2009; IOS Press: Amsterdam, The Netherlands, 2009. [Google Scholar]
- Payr, S. The Virtual University’s Faculty: An Overview of Educational Agents. Austrian Res. Inst. Artif. Intell. 2003, 17, 1–19. [Google Scholar] [CrossRef]
- Pérez-Marín, D. Information and Communications Technology in the 21st Century Classroom; De Gruyter: Berlin, Germany, 2014. [Google Scholar] [CrossRef]
- Krämer, C.; Bente, G. Personalizing e-Learning. The Social Effects of Pedagogical Agents. Educ. Psychol. Rev. 2010, 22, 71–87. [Google Scholar] [CrossRef]
- Booth, P. An Introduction to Human-Computer Interaction; Lawrence Erlbaum Associates Ltd.: Mahwah, NJ, USA, 1989. [Google Scholar]
- Nielsen, J. Usability Engineering; Morgan Kaufmann: San Francisco, CA, USA, 1993. [Google Scholar]
- Hartson, H.R. Human-Computer Interaction: Interdisciplinary roots and trends. J. Syst. Softw. 1998, 43, 108–118. [Google Scholar] [CrossRef]
- Rogers, Y.; Preece, J.; Sharp, H. Interaction Design: Beyond Human-Computer Interaction; John Wiley & Sons Ltd.: Hoboken, NJ, USA, 2011. [Google Scholar]
- Tamayo, S.; Pérez-Marín, D. An Agent Proposal for Reading Understanding Applied to the Resolution of Maths problems. In Proceedings of the International Symposium on Computers in Education, IEEE, Andorra la Vella, Andorra, 29–31 October 2012; pp. 1–4. [Google Scholar]
- Chou, C.; Lin, C.; Chan, T. User modeling in simulating learning companions. In Artificial Intelligence in Education; Lajoie, S.P., Vivet, M., Eds.; IOS Press: Amsterdam, The Netherlands, 1999; pp. 277–284. [Google Scholar]
- Reeves, B.; Nass, C. The Media Equation: How People Treat Computers, Television, and New Media Like Real People and Places; Cambridge University Press: New York, NY, USA, 1996. [Google Scholar]
- Veletsianos, G.; Gulz, A.; Haake, M.; Silvervarg, A.; Sjodén, B. Building a Social Conversational Pedagogical Agent–Design Challenges and Methodological approaches. In Conversational Agents and Natural Language Interaction Book; Pérez-Marín, D., Pascual-Nieto, I., Eds.; IGI Global: Pennsylvania, PA, USA, 2011. [Google Scholar]
- Tamayo-Moreno, S. Propuesta de Metodología para el Diseño e Integración en el Aula de un Agente Conversacional Pedagógico desde Educación Secundaria hasta Educación Infantil. Ph.D. Thesis, Universidad Rey Juan Carlos, Móstoles, Madrid, Spain, 2017. [Google Scholar]
- Domagk, S. Do pedagogical agents facilitate learner motivation and learning outcomes? The role of the appeal of agent’s appearance and voice. J. Media Psychol. Theor. Methods Appl. 2010, 22, 84–97. [Google Scholar] [CrossRef]
- Lieberman, H. Autonomous Interface Agents. In Proceedings of the ACM Conference on Human Factors & Computing Systems, Atlanta Georgia, USA, March 1997; pp. 67–74. [Google Scholar]
- Slater, D. Interactive Animated Pedagogical Agents. Ph.D. Thesis, Stanford University, Stanford, CA, USA, 2000. [Google Scholar]
- Lim, S.; Cho, S. Language Generation for Conversational Agent by Evolution of Plan Trees with Genetic Programming. In Modeling Decisions for Artificial Intelligence; Springer: Berlin/Heidelberg, Germany, 2005; pp. 305–315. [Google Scholar]
- Pérez-Marín, D.; Pascual-Nieto, I. Overview of Interactive Genetic Programming Approaches for Conversational Agents. In Proceedings of the International Conference in Agents and Artificial Intelligence (ICAART), Valencia, Spain, 23–24 January 2010; pp. 359–366. [Google Scholar]
- Pérez-Marín, D.; Pascual-Nieto, I. Future Trends for Conversational Agents. In Conversational Agents and Natural Language Interaction: Techniques and Effective Practices; IGI Global: Pennsylvania, PA, USA, 2011; pp. 395–401. [Google Scholar]
- Kim, Y.; Baylor, A. A social–cognitive framework for pedagogical agents as learning companions. Educ. Technol. Res. Dev. 2006, 54, 569–590. [Google Scholar] [CrossRef]
- Ocaña, J.M.; Morales-Urrutia, E.K.; Pérez-Marín, D.; Pizarro, C. Can a Learning Companion Be Used to Continue Teaching Programming to Children Even During the COVID-19 Pandemic? IEEE Access 2020, 8, 157840–157861. [Google Scholar] [CrossRef]
- Kory-Westlund, J.M.; Breazeal, C. A Long-Term Study of Young Children’s Rapport, Social Emulation, and Language Learning with a Peer-like Robot Playmate in Preschool. Front. Robot. AI 2019, 6. [Google Scholar] [CrossRef]
- Brunick, K.L.; Putnam, M.; McGarry, L.E.; Richards, M.N.; Calvert, S.L. Children’s Future Parasocial Relationships with Media Characters: The Age of Intelligent Characters. J. Children Media 2016, 10, 181–190. [Google Scholar] [CrossRef]
- Pérez-Marín, D.; Pascual-Nieto, I. An exploratory study on how children interact with pedagogic conversational agents. Behav. Inf. Technol. 2013, 32, 955–964. [Google Scholar] [CrossRef]
- Gleason, T.-R.; Theran, S.A.; Newberg, E.M. Parasocial Interactions and Relationships in Early Adolescence. Front. Psychol. 2017, 8. [Google Scholar] [CrossRef] [PubMed]
- Calvert, S.L.; Putnam, M.M.; Aguiar, N.R.; Ryan, R.M.; Wright, C.A.; Angella Liu, Y.H.; Barba, E. Young Children’s Mathematical Learning from Intelligent Characters. Child Dev. 2020, 91, 1491–1508. [Google Scholar] [CrossRef] [PubMed]
- Higaldo-Rueda, L.; Pérez-Marín, D. RoDy: Teaching to share in Pre-School Education with a robotic teddy. In Proceedings of the 2019 International Symposium on Computers in Education (SIIE), Tomar, Portugal, 21–23 November 2019; pp. 1–6. [Google Scholar] [CrossRef]






| Pedagogic | Social | Human–Computer Interaction (HCI) | ||||||||
|---|---|---|---|---|---|---|---|---|---|---|
| Agent | 1. Role and Attitude | 2. Interaction Modality | 3. Domain | 4. Affectivity Possibilities | 5. Type of Character | 6. Adaptive. Evolution | 7. Ubiquity | 8. Type of Animation | 9. Language | 10. Students’ Features |
| Herman [14] | 1.1.2—tutor | 2.1—agent | 3.2—biology | 4.1—none | 5.3—insect | 6.1—none | 7.1—PC | 8.2—graphics | 9.1—English | 10.1.1,10.2.3, 10.3.1, 10.4.3 |
| Steve [23] | 1.1.2—tutor | 2.3—mixed | 3.2—navy | 4.2—basic | 5.2—human | 6.1—none | 7.1—PC | 8.2—graphics | 9.2—English | 10.1.2, 10.2.3, 10.3.1, 10.4.3 |
| Guilly [24] | 1.1.2—coach | 2.1—agent | 3.2—ecology | 4.1—none | 5.3—worm | 6.1—none | 7.1—PC | 8.2—graphics | 9.1—English | 10.1.1, 10.2,3 10.3.1, 10.4.3 |
| Sam [25] | 1.1.2—coach | 2.1—agent | 3.2—story | 4.1—none | 5.3—toy | 6.1—none | 7.1—wall | 8.1—none | 9.1—English | 10.1.1, 10.2.3, 10.3.1, 10.4.3 |
| Autotutor [26] | 1.1.2—tutor | 2.3—mixed | 3.1—data | 4.3—empathy | 5.2—human | 6.2—adaptive | 7.1—PC | 8.4—3D | 9.2—English | 10.1.3, 10.2.3, 10.3.4, 10.4.3 |
| Baldi [28] | 1.1.2—coach | 2.2—student | 3.2—language | 4.1—none | 5.2—human | 6.1—none | 7.3—PDA | 8.3—3D | 9.2—English | 10.1.3, 10.2.3, 10.3.1, 10.4.3 |
| Betty [29] | 1.2—student | 2.2—student | 3.2—science | 4.1—none | 5.1—human | 6.1—none | 7.1—PC | 8.3—graphics/sound | 9.2—English | 10.1.1, 10.2.3, 10.3.1, 10.4.3 |
| SbeL [34] | 1.3—companion | 2.1—agent | 3.2—language | 4.1—none | 5.1—human | 6.1—none | 7.1—PC | 8.3—3D | 9.2—Portuguese | 10.1.1, 10.2.3, 10.3.4, 10.4.3 |
| C. Island [35] | 1.3— companion | 2.3—mixed | 3.2—history | 4.3—empathy | 5.2—human | 6.3—evolution | 7.1—PC | 8.4—3D | 9.2—English | 10.1.3, 10.2.3, 10.3.4, 10.4.3 |
| Jake & Jane [36] | 1.3— companion | 2.3—mixed | 3.2—maths | 4.3—empathy | 5.2—human | 6.1—none | 7.1—PC | 8.2—graphics | 9.1—English | 10.1.2, 10.2.3, 10.3.4, 10.4.3 |
| MyPet [40] | 1.3— companion | 2.2—student | 3.2—language | 4.1—none | 5.3—animal | 6.1—none | 7.3—PDA | 8.2—graphics | 9.2—Chinese | 10.1.1, 10.2.3, 10.3.1, 10.4.3 |
| BILAT [41] | 1.3— companion | 2.3—mixed | 3.2—negotiation | 4.1—none | 5.2—human | 6.1—none | 7.1—PC | 8.5—3D | 9.2—English | 10.1.2, 10.2.3, 10.3.4, 10.4.3 |
Publisher’s Note: MDPI stays neutral with regard to jurisdictional claims in published maps and institutional affiliations. |
© 2021 by the author. Licensee MDPI, Basel, Switzerland. This article is an open access article distributed under the terms and conditions of the Creative Commons Attribution (CC BY) license (http://creativecommons.org/licenses/by/4.0/).
Share and Cite
Pérez-Marín, D. A Review of the Practical Applications of Pedagogic Conversational Agents to Be Used in School and University Classrooms. Digital 2021, 1, 18-33. https://doi.org/10.3390/digital1010002
Pérez-Marín D. A Review of the Practical Applications of Pedagogic Conversational Agents to Be Used in School and University Classrooms. Digital. 2021; 1(1):18-33. https://doi.org/10.3390/digital1010002
Chicago/Turabian StylePérez-Marín, Diana. 2021. "A Review of the Practical Applications of Pedagogic Conversational Agents to Be Used in School and University Classrooms" Digital 1, no. 1: 18-33. https://doi.org/10.3390/digital1010002
APA StylePérez-Marín, D. (2021). A Review of the Practical Applications of Pedagogic Conversational Agents to Be Used in School and University Classrooms. Digital, 1(1), 18-33. https://doi.org/10.3390/digital1010002
