Evaluating the Role of Hotel Departments in Sustainability Practices
Abstract
1. Introduction
2. Literature Review
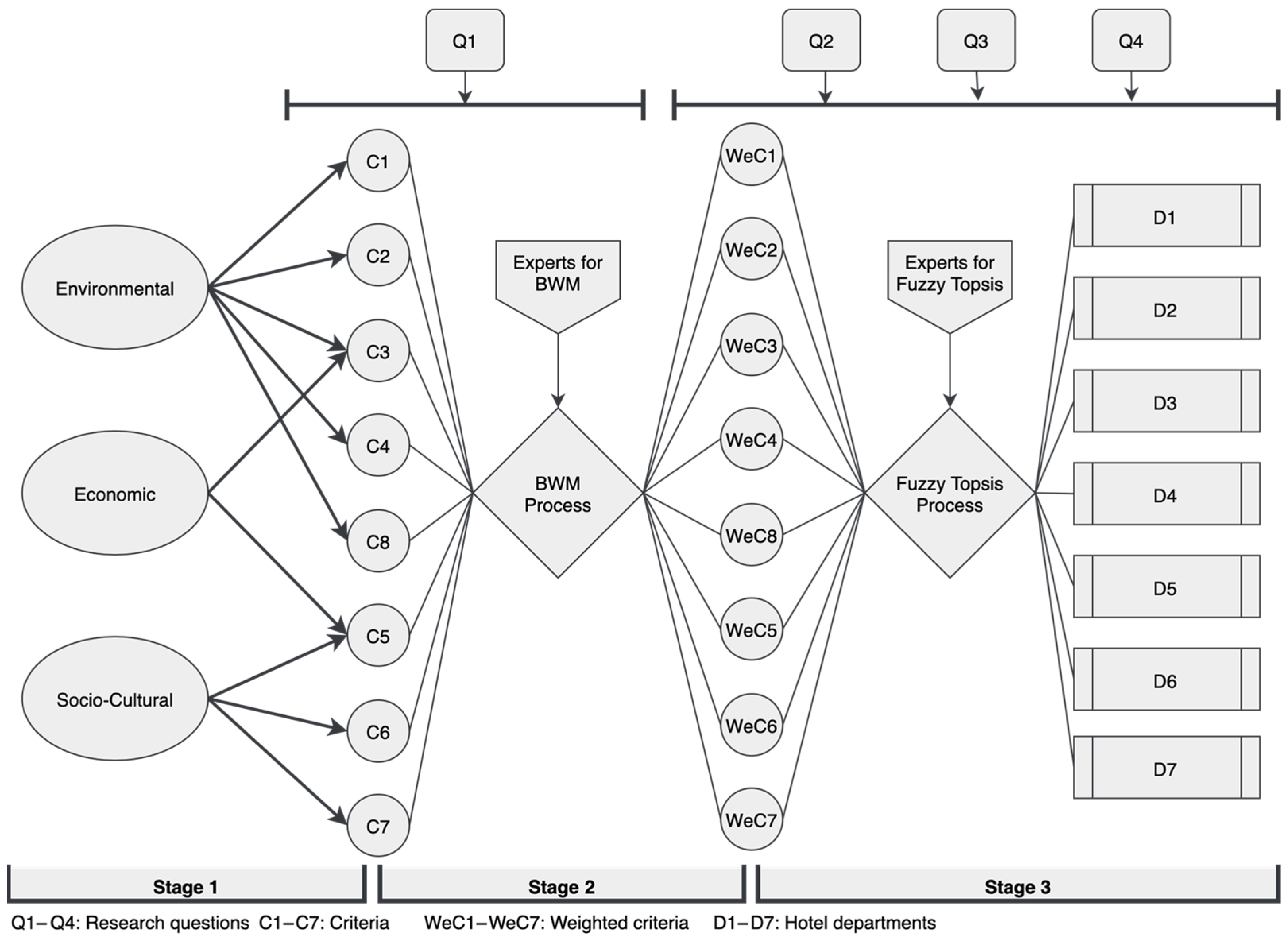
3. Materials and Methods
3.1. Sample and Procedure
3.2. Data Analysis
4. Results
- In the H1 hotel, the levels of implementation of sustainable tourism by departments are as follows: Technical, Housekeeping, Human Resources, Front Office, Accounting, Food & Beverage, Marketing, and Sales.
- In the H2 hotel, the levels of implementation of sustainable tourism by departments are as follows: Front Office, Housekeeping, Food & Beverage, Human Resources, Technical, Front Office, Marketing and Sales, and Accounting.
- In the H3 hotel, the levels of implementation of sustainable tourism by departments are as follows: Food & Beverage, Housekeeping, Technical, Marketing and Sales, Human Resources, Front Office, and Accounting.
- In the H4 hotel, the levels of implementation of sustainable tourism by departments are as follows: Marketing and Sales, Food & Beverage, Front Office, Human Resources, Accounting, Housekeeping, and Technical.
5. Discussion
5.1. Theoretical Implication
5.2. Practical Implication
5.3. Limitations and Future Research Directions
Author Contributions
Funding
Institutional Review Board Statement
Informed Consent Statement
Data Availability Statement
Acknowledgments
Conflicts of Interest
Abbreviations
| COR | Conservation of Resources |
| BWM | Best Worst Method |
| TOPSIS | Technique for Order Preference by Similarity to Ideal Solution |
| UNWTO | The United Nations World Tourism Organization |
| WTO | World Trade Organization |
| ITP | The International Tourism Partnership |
| 3R | reduce, reuse, recycle |
References
- Achille, C., & Fiorillo, F. (2022). Teaching and learning of cultural heritage: Engaging education, professional training, and experimental activities. Heritage, 5(3), 2565–2593. [Google Scholar] [CrossRef]
- Adams, W. (2001). Green Development: Environment and sustainability in the third world (2nd ed.). Routledge. [Google Scholar]
- Agyeiwaah, E. (2019). Exploring the relevance of sustainability to micro tourism and hospitality accommodation enterprises (MTHAEs): Evidence from home-stay owners. Journal of Cleaner Production, 226, 159–171. [Google Scholar] [CrossRef]
- Al Amin, M., Nabil, D. H., Baldacci, R., & Rahman, M. H. (2023). Exploring blockchain implementation challenges for sustainable supply chains: An integrated fuzzy topsis–ISM approach. Sustainability, 15(18), 13891. [Google Scholar] [CrossRef]
- Al Falah, K. A., & Sundram, V. P. K. (2023). Effects of eco-friendly and green practices on operational performance: Moderating role of green behavioural intention. International Journal of Operations and Quantitative Management, 29(2), 52–71. [Google Scholar] [CrossRef]
- Angelevska-Najdeska, K., & Rakicevik, G. (2012). Planning of sustainable tourism development. Procedia-Social and Behavioral Sciences, 44, 210–220. [Google Scholar] [CrossRef]
- Ayad, T., Eshaer, I. A., Moustafa, M. A., & Azazz, A. M. (2021). Green product and sustainable tourism development: The role of green buying behavior. Revista Argentina de Clínica Psicológica, 30(2), 236–249. [Google Scholar] [CrossRef]
- Azam, W., Khan, I., & Ali, S. A. (2023). Alternative energy and natural resources in determining environmental sustainability: A look at the role of government final consumption expenditures in France. Environmental Science and Pollution Research, 30(1), 1949–1965. [Google Scholar] [CrossRef]
- Baloch, Q. B., Shah, S. N., Iqbal, N., Sheeraz, M., Asadullah, M., Mahar, S., & Khan, A. U. (2023). Impact of tourism development upon environmental sustainability: A suggested framework for sustainable ecotourism. Environmental Science and Pollution Research, 30(3), 5917–5930. [Google Scholar] [CrossRef]
- Bohdanowicz, P., & Zientara, P. (2009). Hotel companies’ contribution to improving the quality of life of local communities and the well-being of their employees. Tourism and Hospitality Research, 9(2), 147–158. [Google Scholar] [CrossRef]
- Cheng, Y., Liang, S., Cheng, H., Law, R., & Sun, N. (2024). Between a rock and a hard place: How does the tourist crowding perception affect the decision of absolute displacement? Asia Pacific Journal of Tourism Research, 29(1), 1–16. [Google Scholar] [CrossRef]
- Choi, H. C., & Sirakaya, E. (2006). Sustainability indicators for managing community tourism. Tourism Management, 27(6), 1274–1289. [Google Scholar] [CrossRef]
- Cicekdagi, H. I., Ayyildiz, E., & Akkoyunlu, M. C. (2023). Enhancing search and rescue team performance: Investigating factors behind social loafing. Natural Hazards, 119(3), 1315–1340. [Google Scholar] [CrossRef]
- Cvelbar, L. K., Grün, B., & Dolnicar, S. (2017). Which hotel guest segments reuse towels? Selling sustainable tourism services through target marketing. Journal of Sustainable Tourism, 25(7), 921–934. [Google Scholar] [CrossRef]
- Çelik, M. N., & Çevirgen, A. (2021). The role of accommodation enterprises in the development of sustainable tourism. Journal of Tourism and Services, 23(12), 181–198. [Google Scholar] [CrossRef]
- Diawati, P., & Loupias, H. H. (2018, March). The negative impact of rapid growth of culinary tourism in Bandung City: Implementation of innovative and eco-friendly model are imperative. In 2nd international conference on tourism, gastronomy, and tourist destination (ICTGTD 2018) (pp. 372–381). Atlantis Press. [Google Scholar]
- Dolnicar, S. (2022). Tourist behaviour change for sustainable consumption (SDG goal 12): Tourism agenda 2030 perspective article. Tourism Review, 78(2), 326–331. [Google Scholar] [CrossRef]
- Doran, R., Pallesen, S., Böhm, G., & Ogunbode, C. A. (2022). When and why do people experience flight shame? Annals of Tourism Research, 92, 103254. [Google Scholar] [CrossRef]
- European Commission. (2015). An EU action plan for the Circular Economy. Available online: https://eur-lex.europa.eu/legal-content/EN/TXT/?uri=CELEX:52015DC0614 (accessed on 12 June 2024).
- Girard, L. F., & Nijkamp, P. (Eds.). (2009). Cultural tourism and sustainable local development (1st ed.). Routledge. [Google Scholar] [CrossRef]
- Gössling, S., Balas, M., Mayer, M., & Sun, Y. Y. (2023). A review of tourism and climate change mitigation: The scales, scopes, stakeholders and strategies of carbon management. Tourism Management, 95, 104681. [Google Scholar] [CrossRef]
- Grah, B., Dimovski, V., & Peterlin, J. (2020). Managing sustainable urban tourism development: The case of Ljubljana. Sustainability, 12(3), 792. [Google Scholar] [CrossRef]
- Guan, X., Gong, J., & Huan, T. C. (2022). Trick or treat! How to reduce co-destruction behavior in tourism workplace based on conservation of resources theory? Journal of Hospitality and Tourism Management, 52, 42–49. [Google Scholar] [CrossRef]
- Guan, X., Yeh, S., Chiang, T., & Huan, T. T. C. (2020). Does organizational inducement foster work engagement in hospitality industry? Perspectives from a moderated mediation model. Journal of Hospitality and Tourism Management, 43, 259–268. [Google Scholar] [CrossRef]
- Hobfoll, S. E. (1989). Conservation of resources: A new attempt at conceptualizing stress. American Psychologist, 44(3), 513–524. [Google Scholar] [CrossRef]
- Hong Van, V. (2020). Linking cultural heritage with cultural tourism development: A way to develop tourism sustainably. Preprints, 2020080546. [Google Scholar] [CrossRef]
- Hwang, C. L., & Yoon, K. (1981). Multiple attribute decision making: Methods and applications, a state-of-the-art survey. Springer. [Google Scholar] [CrossRef]
- ITP (The International Tourism Partnership). (2018). ITP’s water stewardship report for hotel companies—March 2018. ITP. [Google Scholar]
- Jelinčić, D. A., & Tišma, S. (2020). Ensuring sustainability of cultural heritage through effective public policies. Urbani Izziv, 31(2), 78–87. [Google Scholar] [CrossRef]
- Jia, L., Shaw, J. D., Tsui, A. S., & Park, T. Y. (2014). A social-structural perspective on employee-organization relationships and team creativity. Academy of Management Journal, 57(3), 869–891. [Google Scholar] [CrossRef]
- Kalyani, V. L., Dudy, M. K., & Pareek, S. (2015). Green energy: The need of the world. Journal of Management Engineering and Information Technology, 2(5), 18–26. [Google Scholar]
- Khan, I., & Hou, F. (2021). The dynamic links among energy consumption, tourism growth, and the ecological footprint: The role of environmental quality in 38 IEA countries. Environmental Science and Pollution Research, 28, 5049–5062. [Google Scholar] [CrossRef] [PubMed]
- Koo, I., Anjam, M., & Zaman, U. (2022). Hell is empty, and all the devils are here: Nexus between toxic leadership, crisis communication, and resilience in COVID-19 tourism. Sustainability, 14(17), 10825. [Google Scholar] [CrossRef]
- Kurar, İ. (2021). Research on the determination of recreational experience preferences, expectations, and satisfaction levels of local people. International Journal of Entrepreneurial Knowledge, 9(1), 41–66. [Google Scholar] [CrossRef]
- Lara-Morales, O., & Clarke, A. (2024). Sustainable tourism value chain analysis as a tool to evaluate tourism’s contribution to the sustainable development goals and local Indigenous communities. Journal of Ecotourism, 23(2), 129–147. [Google Scholar] [CrossRef]
- Latief, R., Pei, Y., Javeed, S. A., & Sattar, U. (2024). Environmental sustainability in the belt and road initiative (BRI) countries: The role of sustainable tourism, renewable energy and technological innovation. Ecological Indicators, 162, 112011. [Google Scholar] [CrossRef]
- Lee, T. H., & Hsieh, H.-P. (2016). Indicators of sustainable tourism: A case study from a Taiwan’s wetland. Ecological Indicators 67, 779–787. [Google Scholar] [CrossRef]
- Lee, T. H., & Jan, F.-H. (2019). Can community-based tourism contribute to sustainable development? Evidence from residents’ perceptions of the sustainability. Tourism Management, 70, 368–380. [Google Scholar] [CrossRef]
- Lenzen, M., Sun, Y. Y., Faturay, F., Ting Y, P., Geschke, A., & Malik, A. (2018). The carbon footprint of global tourism. Nature Clim Change, 8, 522–528. [Google Scholar] [CrossRef]
- Liu, L., Liang, Y., Song, Q., & Li, J. (2017). A review of waste prevention through 3R under the concept of circular economy in China. Journal of Material Cycles and Waste Management, 19, 1314–1323. [Google Scholar] [CrossRef]
- Liu, S., Cheng, P., & Wu, Y. (2022,The negative influence of environmentally sustainable behavior on tourists. Journal of Hospitality and Tourism Management, 51, 165–175. [Google Scholar] [CrossRef]
- Lu, Z., Gozgor, G., & Lau, C. K. M. (2019). The dynamic impacts of renewable energy and tourism investments on international tourism: Evidence from the G20 countries. Journal of Business Economics and Management, 20(6), 1102–1120. [Google Scholar] [CrossRef]
- Luo, D., He, S., Wu, H., Cheng, L., & Li, J. (2023). An integrated approach to green mines based on hesitant fuzzy TOPSIS: Green degree analysis and policy implications. Sustainability, 15(13), 10468. [Google Scholar] [CrossRef]
- Maftuhah, D. I., & Wirjodirdjo, B. (2018, June). Model for developing five key pillars of sustainable tourism: A literature review. In AIP Conference Proceedings (Vol. 1977, No. 1, p. 040009). AIP Publishing LLC. [Google Scholar] [CrossRef]
- Mahachi, D., Mokgalo, L., & Pansırı, J. (2015). Exploitation of renewable energy in the hospitality sector: Case studies of Gaborone Sun and the Cumberland Hotel in Botswana. International Journal of Hospitality and Tourism Administration, 16(4), 331–354. [Google Scholar] [CrossRef]
- Mahadevia, D. (2001). Sustainable urban development in India: An inclusive perspective. Development in Practice, 11(2–3), 242–259. [Google Scholar] [CrossRef]
- Mandić, A., Walia, S. K., & Rasoolimanesh, S. M. (2024). Gen Z and the flight shame movement: Examining the intersection of emotions, biospheric values, and environmental travel behaviour in an Eastern society. Journal of Sustainable Tourism, 32(8), 1621–1643. [Google Scholar] [CrossRef]
- McCarroll, M. J., LaVanchy, G. T., & Kerwin, M. W. (2024). Tourism resilience to drought and climate shocks: The role of tourist water literacy in hotel management. Annals of Tourism Research Empirical Insights, 5(2), 100147. [Google Scholar] [CrossRef]
- Mrema, A. A. (2015). Contribution of tourist hotels in socio-economic development of local communities in Monduli District, Northern Tanzania. Journal of Hospitality and Management Tourism, 6(6), 71–79. [Google Scholar] [CrossRef]
- Muganda, M., Sahli, M., & A Smith, K. (2010). Tourism’s contribution to poverty alleviation: A community perspective from Tanzania. Development Southern Africa, 27(5), 629–646. [Google Scholar] [CrossRef]
- Nădăban, S., Dzitac, S., & Dzitac, I. (2016). Fuzzy TOPSIS: A general view. Procedia Computer Science, 91, 823–831. [Google Scholar] [CrossRef]
- Nedyalkova, S. (2016, October 5–9). Applying circular economy principles to sustainable tourism development. PM4SD European Summer School-Abstract and Conference Proceedings (pp. 38–44), Akureyri, Iceland. [Google Scholar]
- Ng, W. K., Hsu, F. T., Chao, C. F., & Chen, C. L. (2023). Sustainable competitive advantage of cultural heritage sites: Three destinations in East Asia. Sustainability, 15(11), 8593. [Google Scholar] [CrossRef]
- Nyikana, S., & Sigxashe, Z. (2017). Owner/managers perceptions on the influence of the accommodation sector on tourism and local well-being in Coffee Bay. African Journal of Hospitality, Tourism and Leisure, 6(4), 1–10. [Google Scholar]
- Oesselman, D., & Pfeifer-Schaupp, U. (2012). Sustainability—Six dimensions of a holistic principle. Amazon, Organizations and Sustainability, 3(2), 121–132. [Google Scholar] [CrossRef]
- Padín, C. (2012). A sustainable tourism planning model: Components and relationships. European Business Review, 24(6), 510–518. [Google Scholar] [CrossRef]
- Poudel, M., Nyaupane, G. P., & Budruk, M. (2016). Stakeholders’ perspectives of sustainable tourism development: A new approach to measuring outcomes. Journal of Travel Research, 55(4), 465–480. [Google Scholar] [CrossRef]
- Prakash, A., & Sharma, V. (2023). Ecotels-a way to green sustainable tourism. International Journal of Asian Business and Management, 2(2), 145–152. [Google Scholar] [CrossRef]
- Rashid, A., Rasheed, R., Albhirat, M. M., & Amirah, N. A. (2024). Conservation of resources for sustainable performance in tourism. Journal of Tourism Management Research, 11(1), 123–139. [Google Scholar] [CrossRef]
- Rezaei, J. (2015). Best-worst multi-criteria decision-making method. Omega, 53, 49–57. [Google Scholar] [CrossRef]
- Rezaei, J. (2020). A concentration ratio for nonlinear best worst method. International Journal of Information Technology & Decision Making, 19(03), 891–907. [Google Scholar] [CrossRef]
- Sahoo, S. S., Xalxo, M. M., & BG, M. M. (2020). A study on tourist behaviour towards sustainable tourism in Karnataka. International Research Journal on Advanced Science Hub, 2(05), 27–33. [Google Scholar] [CrossRef]
- Shan, Y., & Ren, Z. (2023). Does tourism development and renewable energy consumption drive high quality economic development? Resources Policy, 80, 103270. [Google Scholar] [CrossRef]
- Silva, L. (2022). Adoption of renewable energy innovations in the Portuguese rural tourist accommodation sector. Moravian Geographical Reports, 30(1), 22–33. [Google Scholar] [CrossRef]
- Sodhi, B., & T.V, P. (2012). A simplified description of Fuzzy TOPSIS. arXiv, arXiv:1205.5098. [Google Scholar]
- Strippoli, R., Gallucci, T., & Ingrao, C. (2024). Circular economy and sustainable development in the tourism sector–An overview of the truly-effective strategies and related benefits. Heliyon, 10(17), e36801. [Google Scholar] [CrossRef] [PubMed]
- Subbiah, K., & Kannan, S. (2011, December). The eco-friendly management of hotel industry. In International conference on Green technology and environmental Conservation (GTEC-2011) (pp. 285–290). IEEE. [Google Scholar] [CrossRef]
- Suki, N. M., Suki, N. M., Sharif, A., Afshan, S., & Jermsittiparsert, K. (2022). The role of technology innovation and renewable energy in reducing environmental degradation in Malaysia: A step towards sustainable environment. Renewable Energy, 182, 245–253. [Google Scholar] [CrossRef]
- Tosun, C., & Özdemir, S. (2015). Green-Star study in environmentally-sensitive hospitality industry in terms of managers as a competitive advantage. Journal of Recreation and Tourism Research, 2(4), 26–36. [Google Scholar]
- Tosun, C., Parvez, M. O., Bilim, Y., & Yu, L. (2022). Effects of green transformational leadership on green performance of employees via the mediating role of corporate social responsibility: Reflection from North Cyprus. International Journal of Hospitality Management, 103, 103218. [Google Scholar] [CrossRef]
- UNEP. (2005). Making tourism more sustainable: A guide for policy makers. Available online: https://www.unep.org/resources/report/making-tourism-more-sustainable-guide-policy-makers (accessed on 23 September 2024).
- United Nations. (2015). International year of sustainable tourism for development. Available online: http://www.un.org/en/ga/search/view_doc.asp?symbol=A/C.2/70/L.5 (accessed on 3 September 2024).
- Unruh, G. C. (2000). Understanding carbon lock-in. Energy Policy, 28(12), 817–830. [Google Scholar] [CrossRef]
- UNWTO. (2004). Indicators of sustainable development for tourism destinations: A guidebook. UNWTO Publishing. [Google Scholar]
- UNWTO. (2008). Climate change and tourism responding to global challenges (World Tourist Organisation, United Nations Environment Programme, World Meteorological Organisation, 2008). Available online: https://www.e-unwto.org/doi/book/10.18111/9789284412341 (accessed on 21 May 2024).
- UNWTO. (2020). International tourist numbers could fall 60–80% in 2020 (Unwto Reports). Available online: www.unwto.org/news/covid-19-international-tourist-numbers-could-fall-60-80-in-2020 (accessed on 2 February 2025).
- Wang, Q., & Wang, L. (2020). Renewable energy consumption and economic growth in OECD countries: A nonlinear panel data analysis. Energy, 207, 118200. [Google Scholar] [CrossRef]
- Warnken, J., Bradley, M., & Guilding, C. (2004). Exploring methods and practicalities of conducting sector-wide energy consumption accounting in the tourist accommodation industry. Ecological Economics, 48(1), 125–141. [Google Scholar] [CrossRef]
- World Economic Forum. (2023). Available online: https://www.weforum.org (accessed on 16 October 2024).
- WWF (World Wildlife Fund). (2014). Turkey’s water footprint report. Available online: http://www.wwf.org.tr (accessed on 9 August 2024).
- Yan, D., & Li, G. (2023). A heterogeneity study on the effect of digital education technology on the sustainability of cognitive ability for middle school students. Sustainability, 15(3), 2784. [Google Scholar] [CrossRef]
- Yuedi, H., Sanagustín-Fons, V., Coronil, A. G., & Moseñe-Fierro, J. A. (2023). Analysis of tourism sustainability synthetic indicators. A case study of Aragon. Heliyon, 9(4), e15206. [Google Scholar] [CrossRef] [PubMed]
- Yuliani, S., & Setyaningsih, W. (2024). Green architecture in tourism sustainable development a case study at Laweyan, Indonesia. Journal of Asian Architecture and Building Engineering, 24(1), 27–38. [Google Scholar] [CrossRef]
- Yüksek, G., Dinçer, F. İ., & Dinçer, M. Z. (2019). Sustainable tourism awareness of Seyitgazi stakeholders. Uluslararası Türk Dünyası Turizm Araştırmaları Dergisi, 4(1), 107–121. [Google Scholar]
- Zhang, S., & Liu, X. (2019). The roles of international tourism and renewable energy in environment: New evidence from Asian countries. Renew. Energy, 139, 385–394. [Google Scholar] [CrossRef]
- Zhao, J., Zhang, Y., He, X., Axmacher, J. C., & Sang, W. (2024). Gains in China’s sustainability by decoupling economic growth from energy use. Journal of Cleaner Production, 448, 141765. [Google Scholar] [CrossRef]
- Zhou, Y., Mistry, T. G., Kim, W. G., & Cobanoglu, C. (2021). Workplace mistreatment in the hospitality and tourism industry: A systematic literature review and future research suggestions. Journal of Hospitality and Tourism Management, 49, 309–320. [Google Scholar] [CrossRef]



| Fundamental Topics | Suggestions Indicators |
|---|---|
| Local Residents’ Satisfaction with Tourism | The level of satisfaction of the local residents with tourism (survey). |
| Impact of Tourism on Society | The ratio of tourists to locals (average and peak period/day). The percentage of respondents who believe that tourism brings new services and improves infrastructure (survey-based). Number and capacity of social services provided to the community (percentage attributed to tourism). |
| The Continuity of Tourist Satisfaction | Satisfaction level of visitors (survey-based). Perception of value for money (survey-based). Density of visitors. |
| The Seasonality of Tourism | Tourist arrivals by month and quarter (year-round distribution). Occupancy rates for authorized (official) accommodation on a monthly basis (low seasonal peak periods) and percentage of all occupancy rates in the peak quarter or month. Percentage of workplaces open all year. Permanent employment prevalence in tourism: absolute numbers and percentage share. |
| The Economic Benefits of Tourism | The quantification of local residents employed in the tourism industry is examined through its gender distribution (male-to-female ratio) and its proportionate contribution to the area’s total employment figures. The contribution of tourism receipts as a percentage of the total regional revenue. |
| Energy Management | Overall and Tourism Sector Energy Consumption Rates (Per Capita and Per Person Per Day). Percentage of enterprises participating in energy saving programs or implementing energy saving policies and techniques. Percentage of energy consumption from renewable energy sources (in destinations, workplaces). |
| Water Availability and Conservation | Water use (total volume and liters of water consumed per tourist per day). Water savings (percentage of water reduced, reused or recycled). |
| Drinking Water Quality | The percentage of tourism businesses using water that meets international drinking water standards. The frequency of waterborne diseases: The number/percentage of visitors reporting waterborne diseases during their stay. |
| Wastewater Management | Percentage of wastewater treated to acceptable standards. Percentage of tourism enterprises with wastewater treatment systems. |
| Solid Waste Management | Volume of waste generated by destination (tourism-related). Percentage of solid waste recycled. Area covered by waste disposal sites. |
| Control of Tourism Development | Existence of land-use or development planning processes. Tourist density (tourists per area). |
| Intensity of Tourist Use | Number of tourist arrivals. Number of tourists per square meter (density). |
| Code | Criteria |
|---|---|
| C1 | The level of measures taken to reduce energy consumption in the department |
| C2 | The level of measures taken to reduce water consumption in the department |
| C3 | The level of attention given to topics such as “Reduce,” “Reuse,” and “Recycle” in the department |
| C4 | The level of eco-friendly material usage in the department |
| C5 | The level of contribution made to local communities by the department |
| C6 | The status of training provided to department staff on local cultural heritage |
| C7 | The status of department staff encouraging guests to act respectfully toward the local culture |
| C8 | The level of practices aimed at reducing greenhouse gas emissions in the department to contribute to the fight against climate change |
| Decision Maker | C1 | C2 | C3 | C4 | C5 | C6 | C7 | C8 | Input-Based CR (IB) | Associated Threshold (AT) | Reliability (IB < AT) |
|---|---|---|---|---|---|---|---|---|---|---|---|
| E1 | 0.179 | 0.179 | 0.291 | 0.090 | 0.072 | 0.072 | 0.090 | 0.028 | 0.304 | 0.362 | Acceptable |
| E2 | 0.114 | 0.114 | 0.279 | 0.171 | 0.024 | 0.057 | 0.069 | 0.171 | 0.292 | 0.362 | Acceptable |
| E3 | 0.121 | 0.121 | 0.324 | 0.090 | 0.072 | 0.060 | 0.032 | 0.181 | 0.097 | 0.362 | Acceptable |
| E4 | 0.173 | 0.115 | 0.173 | 0.058 | 0.086 | 0.086 | 0.030 | 0.279 | 0.262 | 0.325 | Acceptable |
| E5 | 0.118 | 0.118 | 0.303 | 0.177 | 0.088 | 0.051 | 0.028 | 0.118 | 0.153 | 0.362 | Acceptable |
| Weighted Average | 0.141 | 0.129 | 0.274 | 0.117 | 0.069 | 0.065 | 0.050 | 0.155 | 0.221 | 0.355 | Acceptable |
| Criteria | BWM (Weighted Average) | Fuzzy Linguistic Expressions |
|---|---|---|
| C7 | 0.050 | Moderately low |
| C6 | 0.065 | Moderate |
| C5 | 0.069 | Moderate |
| C4 | 0.117 | Moderately high |
| C2 | 0.129 | Moderately high |
| C1 | 0.141 | Moderately high |
| C8 | 0.155 | Moderately high |
| C3 | 0.274 | Very high |
| Criteria | BWM (Weighted Average) | Fuzzy Linguistic Expressions |
|---|---|---|
| C7 | 0.050 | Moderately low |
| C6 | 0.065 | Moderate |
| C5 | 0.069 | Moderate |
| C4 | 0.117 | Moderately high |
| C2 | 0.129 | Moderately high |
| C1 | 0.141 | Moderately high |
| C8 | 0.155 | Moderately high |
| C3 | 0.274 | Very high |
| Criteria Code | LMU |
|---|---|
| C1 | (5,7,9) |
| C2 | (5,7,9) |
| C3 | (9,10,10) |
| C4 | (5,7,9) |
| C5 | (3,5,7) |
| C6 | (3,5,7) |
| C7 | (1,3,5) |
| C8 | (5,7,9) |
| C1 | C2 | C3 | C4 | C5 | C6 | C7 | C8 | |
|---|---|---|---|---|---|---|---|---|
| D1 | (1.5,3.5,6.3) | (0.5,2.8,6.3) | (6.3,9,10) | (3.5,6.3,9) | (2.1,4.5,7) | (0.9,2.5,4.9) | (0.3,1.5,3.5) | (0,0,0.9) |
| D2 | (2.5,4.9,8.1) | (1.5,4.2,8.1) | (6.3,9,10) | (2.5,5.6,9) | (1.5,3.5,6.3) | (2.1,4.5,7) | (0.7,2.85,5) | (0,0,0.9) |
| D3 | (1.5,4.9,9) | (0.5,3.5,8.1) | (4.5,7,9) | (1.5,4.2,8.1) | (2.7,5,7) | (2.7,5,7) | (0.9,3,5) | (0.5,2.1,4.5) |
| D4 | (0,1.4,4.5) | (0,2.1,6.3) | (4.5,8,10) | (2.5,4.9,8.1) | (2.7,5,7) | (0.9,2.5,4.9) | (0.3,2.1,5) | (0,0.35,2.7) |
| D5 | (0.5,4.2,9) | (3.5,6.3,9) | (8.1,10,10) | (3.5,6.3,9) | (2.1,4.5,7) | (0.9,3,6.3) | (0.3,1.5,3.5) | (0.5,3.5,8.1) |
| D6 | (0,2.45,8.1) | (0,1.75,6.3) | (4.5,8,10) | (4.5,7,9) | (1.5,3.5,6.3) | (0.3,2,4.9) | (0.3,1.5,3.5) | (0,3.5,9) |
| D7 | (4.5,7,9) | (4.5,7,9) | (8.1,10,10) | (3.5,6.3,9) | (1.5,4,7) | (0.3,1.5,3,5) | (0.1,1.2,3.5) | (4.5,7,9) |
| C1 | C2 | C3 | C4 | C5 | C6 | C7 | C8 | |
|---|---|---|---|---|---|---|---|---|
| D1 | (0.5,2.8,6.3) | (0.5,3.5,8.1) | (2.7,7,10) | (1.5,4.9,9) | (2.1,4.75,7) | (2.1,4.75,7) | (0.7,2.85,5) | (3.5,6.65,9) |
| D2 | (0.5,3.5,8.1) | (0,3.15,9) | (4.5,8.5,10) | (2.5,5.6,9) | (2.7,5,7) | (2.7,5,7) | (0.7,2.85,5) | (1.5,4.9,9) |
| D3 | (0.5,4.55,9) | (0,3.5,9) | (2.7,7.5,10) | (0,3.5,9) | (2.7,5,7) | (2.7,5,7) | (0.7,2.85,5) | (0.5,4.55,9) |
| D4 | (0,3.85,9) | (0,3.5,9) | (2.7,7,10) | (0,2.8,8.1) | (2.7,5,7) | (2.1,4.5,7) | (0.7,2.7,5) | (0.5,4.2,9) |
| D5 | (1.5,4.2,8.1) | (2.5,5.6,9) | (2.7,6,9) | (1.5,5.25,9) | (1.5,4,7) | (1.5,4,7) | (0.5,2.4,5) | (2.5,5.6,9) |
| D6 | (0,3.85,9) | (0,3.85,9) | (2.7,7.5,10) | (0,3.5,9) | (0,2.25,7) | (0,1.75,6.3) | (0,1.65,5) | (3.5,6.3,9) |
| D7 | (4.5,7,9) | (2.5,5.95,9) | (0.9,6.5,10) | (2.5,5.6,9) | (0,2.25,7) | (0,2.5,7) | (0,1.2,4.5) | (0,3.85,9) |
| C1 | C2 | C3 | C4 | C5 | C6 | C7 | C8 | |
|---|---|---|---|---|---|---|---|---|
| D1 | (2.5,5.6,9) | (3.5,6.65,9) | (8.1,10,10) | (3.5,6.65,9) | (2.7,5,7) | (2.1,4.75,7) | (0.9,3,5) | (4.5,7,9) |
| D2 | (0.5,3.5,8.1) | (0,0.35,2.7) | (0.9,5,9) | (0.5,4.55,9) | (2.7,5,7) | (2.7,5,7) | (0.9,3,5) | (4.5,7,9) |
| D3 | (0,2.45,8.1) | (0,0.35,2.7) | (4.5,8.5,10) | (2.5,5.6,9) | (2.1,4.75,7) | (2.7,5,7) | (0.9,3,5) | (4.5,7,9) |
| D4 | (0,2.45,8.1) | (1.5,4.2,8.1) | (2.7,7,10) | (4.5,7,9) | (2.7,5,7) | (2.7,5,7) | (0.9,3,5) | (4.5,7,9) |
| D5 | (3.5,6.65,9) | (4.5,7,9) | (8.1,10,10) | (4.5,7,9) | (0,2.5,7) | (2.1,4.75,7) | (0.9,3,5) | (4.5,7,9) |
| D6 | (0,1.05,4.5) | (0,0.35,2.7) | (0,4,9) | (0,2.8,8.1) | (0,2.5,7) | (0.9,3.75,7) | (0.5,2.55,5) | (2.5,5.95,9) |
| D7 | (4.5,7,9) | (4.5,7,9) | (4.5,8.5,10) | (4.5,7,9) | (0,2.75,7) | (2.7,5,7) | (0.9,3,5) | (4.5,7,9) |
| C1 | C2 | C3 | C4 | C5 | C6 | C7 | C8 | |
|---|---|---|---|---|---|---|---|---|
| D1 | (4.5,7,9) | (3.5,6.3,9) | (8.1,10,10) | (3.5,6.3,9) | (2.1,4.5,7) | (1.5,3.5,6.3) | (0.9,3,5) | (0.5,2.1,4.5) |
| D2 | (3.5,6.65,9) | (4.5,7,9) | (6.3,9.5,10) | (2.5,5.6,9) | (1.5,4,7) | (1.5,3.5,6.3) | (0.9,3,5) | (0.5,2.8,6.3) |
| D3 | (3.5,6.65,9) | (4.5,7,9) | (6.3,9.5,10) | (3.5,6.3,9) | (1.5,3.5,6.3) | (1.5,4,7) | (0.9,3,5) | (0.5,2.1,4.5) |
| D4 | (4.5,7,9) | (3.5,6.65,9) | (8.1,10,10) | (2.5,5.6,9) | (2.1,4.5,7) | (1.5,3.5,6.3) | (0.9,3,5) | (0.5,2.8,6.3) |
| D5 | (3.5,6.3,9) | (3.5,6.3,9) | (8.1,10,10) | (3.5,6.3,9) | (0.9,3,6.3) | (1.5,4,7) | (0.9,3,5) | (0.5,2.1,4.5) |
| D6 | (3.5,6.65,9) | (4.5,7,9) | (6.3,9,10) | (2.5,5.6,9) | (1.5,3.5,6.3) | (1.5,3.5,6.3) | (0.9,3,5) | (0.5,2.8,6.3) |
| D7 | (4.5,7,9) | (2.5,5.6,9) | (4.5,7,9) | (1.5,3.5,6.3) | (0,1.5,4.9) | (2.1,4.75,7) | (0,0.15,1.5) | (3.5,6.65,9) |
| H1 | H2 | H3 | H4 | |||||
|---|---|---|---|---|---|---|---|---|
| d* | d− | d* | d− | d* | d− | d* | d− | |
| D1 | 29.799 | 12.358 | 11.942 | 16.254 | 3.592 | 34.038 | 9.011 | 18.057 |
| D2 | 22.838 | 19.595 | 9.536 | 19.495 | 23.756 | 14.118 | 9.829 | 18.372 |
| D3 | 21.251 | 21.794 | 12.923 | 16.778 | 19.643 | 18.678 | 10.553 | 17.102 |
| D4 | 33.165 | 9.808 | 15.786 | 13.950 | 13.056 | 25.735 | 8.068 | 19.691 |
| D5 | 14.851 | 30.112 | 11.420 | 17.274 | 4.049 | 32.960 | 11.065 | 16.269 |
| D6 | 26.869 | 19.209 | 19.071 | 11.107 | 36.752 | 0.000 | 10.779 | 17.165 |
| D7 | 9.652 | 32.310 | 14.216 | 14.325 | 5.300 | 31.675 | 18.057 | 9.011 |
| H1 | H2 | H3 | H4 | |||||
|---|---|---|---|---|---|---|---|---|
| CCi | Rank | CCi | Rank | CCi | Rank | CCi | Rank | |
| D1 | 0.293 | 6 | 0.576 | 3 | 0.905 | 1 | 0.667 | 2 |
| D2 | 0.462 | 4 | 0.672 | 1 | 0.373 | 6 | 0.651 | 3 |
| D3 | 0.506 | 3 | 0.565 | 4 | 0.487 | 5 | 0.618 | 4 |
| D4 | 0.228 | 7 | 0.469 | 6 | 0.663 | 4 | 0.709 | 1 |
| D5 | 0.670 | 2 | 0.602 | 2 | 0.891 | 2 | 0.595 | 6 |
| D6 | 0.417 | 5 | 0.368 | 7 | 0.000 | 7 | 0.614 | 5 |
| D7 | 0.770 | 1 | 0.502 | 5 | 0.857 | 3 | 0.333 | 7 |
Disclaimer/Publisher’s Note: The statements, opinions and data contained in all publications are solely those of the individual author(s) and contributor(s) and not of MDPI and/or the editor(s). MDPI and/or the editor(s) disclaim responsibility for any injury to people or property resulting from any ideas, methods, instructions or products referred to in the content. |
© 2025 by the authors. Licensee MDPI, Basel, Switzerland. This article is an open access article distributed under the terms and conditions of the Creative Commons Attribution (CC BY) license (https://creativecommons.org/licenses/by/4.0/).
Share and Cite
Ozdemir Akgul, S.; Cabi Bilge, A.; Cicekdagi, M. Evaluating the Role of Hotel Departments in Sustainability Practices. Tour. Hosp. 2025, 6, 279. https://doi.org/10.3390/tourhosp6050279
Ozdemir Akgul S, Cabi Bilge A, Cicekdagi M. Evaluating the Role of Hotel Departments in Sustainability Practices. Tourism and Hospitality. 2025; 6(5):279. https://doi.org/10.3390/tourhosp6050279
Chicago/Turabian StyleOzdemir Akgul, Seda, Ayse Cabi Bilge, and Munevver Cicekdagi. 2025. "Evaluating the Role of Hotel Departments in Sustainability Practices" Tourism and Hospitality 6, no. 5: 279. https://doi.org/10.3390/tourhosp6050279
APA StyleOzdemir Akgul, S., Cabi Bilge, A., & Cicekdagi, M. (2025). Evaluating the Role of Hotel Departments in Sustainability Practices. Tourism and Hospitality, 6(5), 279. https://doi.org/10.3390/tourhosp6050279

