Sign in to use this feature.

Years

Between: -

Subjects

remove_circle_outline
remove_circle_outline
remove_circle_outline
remove_circle_outline
remove_circle_outline
remove_circle_outline
remove_circle_outline
remove_circle_outline
remove_circle_outline

Journals

remove_circle_outline
remove_circle_outline
remove_circle_outline
remove_circle_outline
remove_circle_outline
remove_circle_outline
remove_circle_outline
remove_circle_outline
remove_circle_outline
remove_circle_outline
remove_circle_outline

Article Types

Countries / Regions

remove_circle_outline
remove_circle_outline
remove_circle_outline
remove_circle_outline
remove_circle_outline

Search Results (1,034)

Search Parameters:
Keywords = sustainable tourism indicators

Order results
Result details
Results per page
Select all
Export citation of selected articles as:
22 pages, 563 KB  
Article
Driving Factors of Purchase Intention Toward Bashu Intangible Cultural Heritage Products: An Extended Theory of Planned Behavior Approach
by Xiang Zhang, Xiangcheng Zhu, Rongyu Pei and Zhenqing Su
Sustainability 2026, 18(3), 1593; https://doi.org/10.3390/su18031593 - 4 Feb 2026
Abstract
Intangible cultural heritage products (ICHPs) function as an important medium through which regional cultural values are communicated within tourism consumption, thereby supporting the sustainability of cultural heritage practices. However, existing research provides limited insight into the psychological mechanisms underlying region-specific purchase intentions. To [...] Read more.
Intangible cultural heritage products (ICHPs) function as an important medium through which regional cultural values are communicated within tourism consumption, thereby supporting the sustainability of cultural heritage practices. However, existing research provides limited insight into the psychological mechanisms underlying region-specific purchase intentions. To address this gap, this study extends the Theory of Planned Behavior (TPB) by incorporating cultural identity and consumer knowledge as antecedent variables and product scarcity as a moderating factor, with the aim of explaining tourists’ purchase intention toward Bashu ICHPs in China. Data were collected from 429 tourists and analyzed using structural equation modeling and hierarchical regression techniques. The results indicate that cultural identity and consumer knowledge indirectly influence purchase intention through attitudes and subjective norms, whereas perceived behavioral control emerges as the strongest direct predictor of purchase intention. In addition, product scarcity significantly strengthens several relationships between the antecedent variables and the core TPB components, thereby amplifying culturally and cognitively driven decision-making processes. Overall, this study deepens theoretical understanding of consumer behavior within regional cultural heritage systems and provides practical insights for the sustainable development and marketing of Bashu ICHPs. Full article
24 pages, 1323 KB  
Article
How Community-Based Tourism Supports Sustainable Livelihoods: The Mediating Roles of Community Participation and Tourism-Related Employment
by Manh Hien Luc, Quang Vinh Nguyen, Thuy Van Pham, Thi Hai Ha Le, Thu Giang Tran and Thi Hong Loan Nguyen
Tour. Hosp. 2026, 7(2), 37; https://doi.org/10.3390/tourhosp7020037 - 4 Feb 2026
Abstract
This study examines how community-based tourism (CBT) supports sustainable livelihoods by clarifying the mediating roles of community participation and tourism-related employment. Drawing on the Sustainable Livelihood Framework, Community Participation Theory, and the community development and empowerment approach, survey data were collected from 320 [...] Read more.
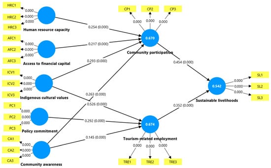
This study examines how community-based tourism (CBT) supports sustainable livelihoods by clarifying the mediating roles of community participation and tourism-related employment. Drawing on the Sustainable Livelihood Framework, Community Participation Theory, and the community development and empowerment approach, survey data were collected from 320 CBT-involved residents in three Vietnamese CBT settings (Ba Vì–Hà Nội, Lào Cai, and Lâm Đồng) during April–June 2025. Using PLS-SEM with bootstrapping and IPMA, the findings show that community participation and tourism-related employment are pivotal pathways through which livelihood assets translate into sustainable livelihood outcomes. Indigenous cultural values and policy commitment enhance livelihoods mainly by stimulating employment generation, whereas community awareness, human resource capacity, and access to financial capital operate primarily by strengthening community participation. IPMA indicates that participation and employment represent the most actionable leverage points for interventions. This study’s novelty lies in providing a mechanism-based explanation of CBT’s livelihood effects and converting SEM evidence into practical prioritization. Policy and managerial implications emphasize strengthening inclusive participation mechanisms, expanding and upgrading local employment (skills development, job stability, and market linkages), and reinforcing enabling institutional support that safeguards indigenous cultural values while improving household livelihood resilience in CBT contexts. Full article
Show Figures

Figure 1

36 pages, 1719 KB  
Article
Sustaining the Modern Pilgrimage: Governance, Community Impacts, and Environmental Challenges on Korea’s Jeju Olle Trail
by Bradley S. Brennan, Daniel Kessler, Yiheng Luo and Kyung Mi Bae
Sustainability 2026, 18(3), 1540; https://doi.org/10.3390/su18031540 - 3 Feb 2026
Abstract
The Jeju Olle Trail has evolved from a grassroots initiative into a contested space where post-pandemic growth intersects with environmental limits and fragmented governance. Moving beyond environment-centric models, this study examines the trail as a transcultural walking tourism system. The authors triangulated 900 [...] Read more.
The Jeju Olle Trail has evolved from a grassroots initiative into a contested space where post-pandemic growth intersects with environmental limits and fragmented governance. Moving beyond environment-centric models, this study examines the trail as a transcultural walking tourism system. The authors triangulated 900 user-generated content (UGC) narratives from major travel platforms (Korean, Chinese, and English) with semi-structured interviews from three key institutional informants (NTO, RTO, and NPO). The analysis explores how sustainable experiences are negotiated in practice. Findings suggest that Self-Determination Theory (SDT) constructs like autonomy are not universal constants but are culturally mediated through Western “digital detox,” Korean “collective healing,” and Chinese chūxīn (original heart) narratives. Institutional and narrative data indicate that these experiences appear linked to managing governance tensions between national mandates and localized stewardship. The study concludes that experiential sustainability involves navigating trade-offs regarding narratively signaled environmental impacts and community capacity. By framing walking tourism as a governance-dependent practice, this research demonstrates how culturally embedded mechanisms shape destination viability. Full article
Show Figures

Figure 1

22 pages, 754 KB  
Article
Trophy Value as a Driver of Sustainable Game Management and Hunting Tourism in Croatia
by Stjepan Posavec, Melani Klanica, Damir Ugarković and Krešimir Krapinec
Sustainability 2026, 18(3), 1507; https://doi.org/10.3390/su18031507 - 2 Feb 2026
Abstract
Analysis of game management and trophy game populations in Osijek-Baranja County shows that this region is one of the most valuable hunting areas in Croatia, with rich populations of red deer, roe deer, and wild boar, as well as stable annual population growth. [...] Read more.
Analysis of game management and trophy game populations in Osijek-Baranja County shows that this region is one of the most valuable hunting areas in Croatia, with rich populations of red deer, roe deer, and wild boar, as well as stable annual population growth. The methodological framework included products and services in hunting based on data analysis from the Croatian Hunting Association, big-game trophy records (ETD forms), the Central Hunting Register, and the official price list of game culling and hunting services. Data on harvests and trophy values indicate long-term population stability and high economic potential of hunting, with red deer generating the highest total revenue (EUR 7.29 million), while roe deer and wild boar contribute to overall stability and harvest volume. The total trophy value over 12 hunting seasons reaches EUR 11.99 million, underscoring the economic importance of hunting tourism for local communities. Differences among hunting ground users suggest that private companies and the state company Croatian Forests Ltd. often achieve higher trophy values, while county hunting associations report more modest results. However, regression analysis shows there is not a strong statistical correlation between management structure and trophy outcomes, highlighting the significant influence of ecological and spatial factors on game quality. International hunters, primarily from Germany and Austria, represent a key segment of demand, confirming the market potential for further development of hunting tourism. Despite the rich natural base, results indicate the need for better marketing approach, digital visibility, and integration of hunting products with other forms of tourism, such as gastronomic, wine, and nature tourism. Effective positioning of Croatia as a competitive hunting destination requires adaptation to contemporary market trends and adherence to international sustainable management guidelines (FAO, ELC, CBD). In conclusion, hunting in Croatia represents an important non-wood forest product and a vital resource for rural and economic development. Sustainable population management, quality promotion, and integration of traditional and innovative practices are essential for reinforcing biodiversity conservation, supporting community livelihoods, and strengthening Croatia’s role in the European and global hunting-tourism market. Full article
(This article belongs to the Section Sustainable Forestry)
35 pages, 51007 KB  
Article
Microclimates, Geometry, and Constructive Sustainability of the Inca Agricultural Terraces of Moray, Cusco, Peru
by Doris Esenarro, Celeste Hidalgo, Jesica Vilchez Cairo, Guisela Yabar, Tito Vilchez, Percy Zapata, Daniel Bermudez and Ana Camayo
Heritage 2026, 9(2), 56; https://doi.org/10.3390/heritage9020056 - 2 Feb 2026
Viewed by 24
Abstract
Moray (Cusco, Peru) represents one of the most sophisticated examples of Inca agricultural engineering, where architecture, environmental management, and constructive systems converge to generate controlled microclimates for agricultural experimentation. Recognized as an important archaeological heritage site, Moray provides valuable insight into ancestral Andean [...] Read more.
Moray (Cusco, Peru) represents one of the most sophisticated examples of Inca agricultural engineering, where architecture, environmental management, and constructive systems converge to generate controlled microclimates for agricultural experimentation. Recognized as an important archaeological heritage site, Moray provides valuable insight into ancestral Andean strategies for adapting agriculture to complex high-altitude environments. However, the site is increasingly exposed to environmental pressures associated with climatic variability, soil erosion, structural collapses, and tourism intensity. This study aims to analyze the relationship between microclimates, geometric design, and constructive sustainability of the Moray archaeological complex through integrated spatial, functional, and constructive analyses, supported by digital tools such as Google Earth Pro, AutoCAD 2023, SketchUp 2023, and environmental simulations developed by Andrew Marsh. The research examines the geometric configuration of the circular terraces, which present radii between 45 and 65 m, heights ranging from 3 to 5 m, and slope variations between 14% and 48%, generating temperature gradients of 12–15 °C between upper and lower levels. These conditions enabled the Incas to experiment with and adapt diverse ecological species across different thermal zones. The study also evaluates the irrigation and infiltration systems composed of gravel, sand, and stone layers that ensured soil stability and moisture regulation. Climate data from SENAMHI (2019–2024) indicate that Moray is located in a semi-arid meso-Andean environment, reinforcing its interpretation as an ancestral environmental laboratory. The results demonstrate Inca mastery in integrating environmental design, hydrological engineering, and agricultural experimentation while also identifying current conservation challenges related to erosion processes, structural deterioration, and tourism pressure. This research contributes to understanding Moray as a climate-sensitive heritage system, offering insights relevant to contemporary strategies for sustainable agriculture, climate adaptation, and heritage conservation in Andean regions. Full article
26 pages, 10609 KB  
Article
Spatio-Temporal Dynamics, Driving Forces, and Location–Distance Attenuation Mechanisms of Beautiful Leisure Tourism Villages in China
by Xiaowei Wang, Jiaqi Mei, Zhu Mei, Hui Cheng, Wei Li, Linqiang Wang, Danling Chen, Yingying Wang and Zhongwen Gao
Land 2026, 15(2), 250; https://doi.org/10.3390/land15020250 - 1 Feb 2026
Viewed by 88
Abstract
Beautiful Leisure Tourism Villages (BLTVs) represent an effective pathway for advancing high-quality rural industrial development and promoting comprehensive rural revitalization. They are of great significance to enriching new rural business formats and new functions. The analysis is interpreted within an integrated location–distance attenuation [...] Read more.
Beautiful Leisure Tourism Villages (BLTVs) represent an effective pathway for advancing high-quality rural industrial development and promoting comprehensive rural revitalization. They are of great significance to enriching new rural business formats and new functions. The analysis is interpreted within an integrated location–distance attenuation framework. Based on the methods of spatial clustering analysis, geographical linkage rate and geographical weighted regression, the spatio-temporal evolution of 1982 BLTVs in China up to 2023 was examined to uncover the underlying driving mechanisms. Findings indicated that (1) a staged expansion in the number of villages across China, with the most pronounced growth occurring between 2014 and 2018, averaged 124 new villages per year; their stage characteristics showed an obvious “unipolar core-bipolar multi-core-bipolar network” development model; (2) the barycenters of villages were all located in Nanyang City of Henan Province; they migrated from east to west, and formed a push and pull migration trend from east to west and then east; (3) the spatial distribution of villages was highly aggregated and demonstrated marked regional heterogeneity, following a south–north and east–west gradient, with the highest concentration in Jiangzhe and the lowest in Ningxia Hui Autonomous Region; and (4) natural ecology, hydrological and climatic conditions, socioeconomic context, transportation accessibility, and resource endowment collectively shaped the spatial layout of villages, exhibiting pronounced spatial variation in the intensity of these driving factors. On the whole, topography, social economy, traffic condition and precipitation condition had greater influences on the spatial distribution of villages in the western than in the eastern part of China. In contrast, the effects of resource endowment and temperature on the spatial distribution of BLTVs were stronger in eastern China than in western China. These findings enhance the theoretical understanding of tourism-oriented rural development by integrating spatio-temporal evolution with a location–distance attenuation perspective and provide differentiated guidance for the sustainable development of BLTVs across regions. Full article
Show Figures

Figure 1

30 pages, 941 KB  
Article
Examining the Antecedents of Green Hotel Consumer Behavior: The Mediating-Moderating Role of Information-Seeking Behavior in Green Hotel Preferences
by Adeola Praise Adepoju and Figen Yeşilada
Sustainability 2026, 18(3), 1435; https://doi.org/10.3390/su18031435 - 1 Feb 2026
Viewed by 82
Abstract
Sustainable tourism has become a priority as environmental pressures on the hospitality sector intensify. Despite increasing promotion of green hotels, a persistent gap remains between pro-environmental intentions and actual booking behavior. Prior applications of the Theory of Planned Behavior (TPB) largely focus on [...] Read more.
Sustainable tourism has become a priority as environmental pressures on the hospitality sector intensify. Despite increasing promotion of green hotels, a persistent gap remains between pro-environmental intentions and actual booking behavior. Prior applications of the Theory of Planned Behavior (TPB) largely focus on developed economies and offer limited insight into how digital platforms, organizational credibility, and information-seeking behavior shape green hotel decisions in emerging tourism markets. To address this gap, this study extends TPB by integrating social media marketing, environmental knowledge, organizational green practices awareness, self-image in environmental protection, and consumer information-seeking behavior. Survey data from 538 foreign tourists staying in hotels in Turkey were analyzed using Partial Least Squares Structural Equation Modeling. The findings indicate that awareness of organizational green practices is the strongest predictor of consumer attitude, followed by self-image, social media marketing, and environmental knowledge. Consumer attitude, subjective norms, and perceived behavioral control shape purchase intention, while purchase behavior is driven by intention, perceived behavioral control, and information-seeking behavior. Notably, information-seeking behavior exerts a direct and mediating effect on purchase behavior but does not moderate the intention–behavior relationship, indicating a post-intentional verification role. Full article
(This article belongs to the Section Sustainable Management)
Show Figures

Figure 1

20 pages, 1929 KB  
Article
Cultural Heritage as a Driver of Sustainable Rural Tourism Development: A Case Study of Šibenik-Knin County
by Marija Cerjak, Gabriela Galić and Marcin Adam Antoniak
Sustainability 2026, 18(3), 1416; https://doi.org/10.3390/su18031416 - 31 Jan 2026
Viewed by 105
Abstract
Cultural heritage is increasingly recognized as a pivotal driver of sustainable rural tourism, helping destinations diversify their offerings, reduce seasonality, strengthen local identity, and bring socio-economic benefits to depopulating communities. This study investigates its role in Šibenik-Knin County (Croatia), a Mediterranean region characterized [...] Read more.
Cultural heritage is increasingly recognized as a pivotal driver of sustainable rural tourism, helping destinations diversify their offerings, reduce seasonality, strengthen local identity, and bring socio-economic benefits to depopulating communities. This study investigates its role in Šibenik-Knin County (Croatia), a Mediterranean region characterized by abundant tangible heritage (archaeological sites, medieval fortresses, sacral monuments, dry-stone architecture) and rich intangible traditions (gastronomic practices, klapa and ojkanje singing, local customs), yet still affected by a pronounced coastal–hinterland tourism imbalance. Through semi-structured interviews with ten key stakeholders from museums, tourist boards, academia, cultural institutions, and rural entrepreneurship organizations, complemented by literature review and analysis of policy and statistical data, the research reveals unanimous agreement that cultural heritage constitutes the county’s strongest competitive advantage and the most authentic foundation for year-round rural tourism products. However, systematic under-valorization persists due to chronic underfunding, weak cross-sectoral cooperation, limited professional capacity, and the absence of dedicated hinterland destination-management structures. The findings indicate that targeted investment, high-quality interpretation, and genuine community engagement can rapidly transform heritage resources into viable tourism assets, as demonstrated by existing successful cases. Realizing this potential requires coordinated governance, improved interpretive and digital infrastructure, and active resident involvement. Full article
(This article belongs to the Special Issue Sustainable Heritage Tourism)
25 pages, 3009 KB  
Article
A Multi-Criteria Decision Support System for Data-Driven Strategic Planning in Sustainable Cultural Tourism
by Mikel Zubiaga De la Cal, Alessandra Gandini, Shabnam Pasandideh, Amaia Sopelana Gato, Tarmo Kalvet, Amaia Lopez de Aguileta Benito, Pedro Pereira, Tatjana Koor and João Martins
Sustainability 2026, 18(3), 1412; https://doi.org/10.3390/su18031412 - 31 Jan 2026
Viewed by 117
Abstract
Cultural tourism (CT) has emerged as a critical driver of destination competitiveness; however, stakeholders struggle to balance heritage preservation, sustainable growth, and visitor management. Current decision making often lacks the practical information required to assess the multi-dimensional impacts of CT and to align [...] Read more.
Cultural tourism (CT) has emerged as a critical driver of destination competitiveness; however, stakeholders struggle to balance heritage preservation, sustainable growth, and visitor management. Current decision making often lacks the practical information required to assess the multi-dimensional impacts of CT and to align strategies with sustainability goals. This paper presents a user-centred digital decision support system (DSS) developed under the European project IMPACTOUR. The methodological contribution is a procedure that uncovers links among strategies, actions, and performance indicators, conditioned on destination characteristics, by leveraging hierarchical multi-criteria analysis to weight sustainability domains. Co-designed with stakeholders, it integrates social and technological components and uses triangulated data to prioritise strategies and evaluate impacts. The visual interface offers a smart dashboard that supports strategic decision making and displays related key performance indicators, enabling stakeholders to monitor outcomes against predefined sustainability objectives. Pilot implementations in several European regions demonstrate the tool’s efficacy in fostering data-driven planning to achieve a balanced approach between tourism and liveability. While the system is scalable, its current limits include regional specificity and data availability. Future work will incorporate AI-driven predictive analytics and adapt the DSS for application in non-European contexts, providing a replicable framework for advancing sustainable tourism policies in culturally rich destinations. Full article
(This article belongs to the Special Issue Sustainable Management and Tourism Development)
Show Figures

Figure 1

28 pages, 854 KB  
Article
Study on Coupling Coordination Between Ecotourism and Economic Development in Hainan Free Trade Port
by Gang Liu, Jingyao Chen and Shaohui Wang
Sustainability 2026, 18(3), 1403; https://doi.org/10.3390/su18031403 - 30 Jan 2026
Viewed by 135
Abstract
Coordinating ecotourism development with economic growth is central to achieving sustainability in regions where natural assets are both a comparative advantage and a binding constraint. This study assesses the ecotourism economy coupling coordination in Hainan Free Trade Port (China) during 2017–2023. Building on [...] Read more.
Coordinating ecotourism development with economic growth is central to achieving sustainability in regions where natural assets are both a comparative advantage and a binding constraint. This study assesses the ecotourism economy coupling coordination in Hainan Free Trade Port (China) during 2017–2023. Building on sustainable development theory, systems theory, and the tourism-led growth hypothesis, we conceptualize three coordination pathways, industrial structure upgrading, clustering effects, and urban–rural linkages, and operationalize them through an 18-indicator evaluation system covering ecotourism and economic subsystems. Indicator weights are determined using the entropy weight method, and the coupling coordination degree model is applied to quantify the interaction intensity and coordination level. Gray Relational Analysis is further used as a robustness-oriented complement to identify the factors most associated with coordination changes. Results show that both subsystems improved overall with noticeable fluctuations: the ecotourism index rose from 0.239 to 0.719, while the economic development index increased from 0.370 to 0.610. The coupling coordination degree advanced from moderate dysregulation (0.230 in 2017) to near quality coordination (0.995 in 2023), while shock-sensitive years highlight the vulnerability of tourism-related performance. The findings suggest that improving industrial structure and strengthening tourism-related productive capacity and external connectivity are key levers for sustaining coordination without compromising ecological efficiency. Full article
23 pages, 1393 KB  
Article
How Digital Cultural Heritage Learning Affects Sustainable Tourism Practices: A Case Analysis of the Great Wall of China
by Fang Ning and Wenjie Zhang
Sustainability 2026, 18(3), 1401; https://doi.org/10.3390/su18031401 - 30 Jan 2026
Viewed by 130
Abstract
The sustainable development of cultural heritage heavily relies on visitors’ sustainable practices, with education serving as the key to regulating visitor behavior and promoting their engagement in sustainable tourism. However, the mechanisms linking education and sustainable tourism remain unclear in the virtual context. [...] Read more.
The sustainable development of cultural heritage heavily relies on visitors’ sustainable practices, with education serving as the key to regulating visitor behavior and promoting their engagement in sustainable tourism. However, the mechanisms linking education and sustainable tourism remain unclear in the virtual context. This research aims to determine the potential of digital cultural heritage learning outcomes in supporting sustainable tourism behaviors (environmental, cultural, economic) among visitors. This study integrates the Generic Learning Outcomes (GLOs) with the Theory of Planned Behavior (TPB), collecting 642 valid samples and employing PLS-SEM analysis. Research findings indicate that knowledge and understanding (KU), skills (S), attitudes and values (AV), enjoyment, inspiration, and creativity (EIC), and activity, behavior, and progression (ABP) positively influence sustainable tourism practices. Cost perception (CP), however, weakens the conversion from intention to actual behavior. This provides empirical support for the development of digital cultural heritage projects and the sustainable management of heritage sites. Full article
Show Figures

Figure 1

29 pages, 775 KB  
Article
Multi-Traits and Functions of Social Media Influencers in Arousing Individuals’ Pro-Environmental Behavioral Intentions Under the Tourism Consumption Context
by Fang Liang, Yuhao Lin, Xinjie Zheng, Gaomiao Ji and Yong-Hyun Cho
Sustainability 2026, 18(3), 1377; https://doi.org/10.3390/su18031377 - 30 Jan 2026
Viewed by 118
Abstract
With the rapid development of the sharing economy and the progress of social ecological civilization, social media influencers (SMIs) have garnered significant from academia and practitioners for their pivotal role in fostering pro-environmental behavioral intentions within the tourism consumption context. Drawing on the [...] Read more.
With the rapid development of the sharing economy and the progress of social ecological civilization, social media influencers (SMIs) have garnered significant from academia and practitioners for their pivotal role in fostering pro-environmental behavioral intentions within the tourism consumption context. Drawing on the two-step flow theory, social influence theory, and social learning theory, this study establishes an integrated analytical framework to elucidate how SMIs facilitate the balance between tourism development and ecosystem preservation by activating pro-environmental behavioral behavior. This study conceptualizes the SMIs’ multi-traits as a higher-order construct (a third-order reflective structure), which integrates content-determined and personality-determined attributes, viewing SMIs’ effectiveness as a coherent system of influence rather than a series of fragmented traits. Based on survey data collected from 598 Chinese social media users, the study utilized Covariance-Based Structural Equation Modeling (CB-SEM) to test the proposed model. The results demonstrate that SMIs’ multi-traits exert significant positive effects on parasocial relationships and wishful identification, which in turn enhance individuals’ willingness to mimic. This willingness to mimic serves as a core behavioral conversion mechanism, bridging digital influence on three pro-environmental behavioral intentions: general, specific and online advocacy intentions. Furthermore, robustness analyses reveal marked heterogeneity across education- and income-based groups, indicating that the efficacy of SMI traits and the psychological-to-behavioral conversion efficiency are contingent upon the recipients’ socioeconomic resources and cognitive capital. Overall, this study characterizes social media influencer marketing as a scalable, socially driven phenomenon that can effectively activate and promote pro-environmental behavioral intentions, providing valuable insights for environmental education and sustainable tourism development in the digital age. Full article
(This article belongs to the Section Sustainable Management)
Show Figures

Figure 1

26 pages, 763 KB  
Article
Can the Application of Artificial Intelligence Technology Enhance the ESG Performance of Tourism Enterprises?
by Chong Wang, Yi Huang, Tian Wang and Dong Lu
Adm. Sci. 2026, 16(2), 70; https://doi.org/10.3390/admsci16020070 - 30 Jan 2026
Viewed by 143
Abstract
As global sustainable development increasingly intersects with rapid advances in artificial intelligence (AI), understanding how emerging technologies reshape corporate environmental, social, and governance (ESG) behavior has become essential. This study investigates the role of artificial intelligence adoption in shaping firms’ ESG performance and [...] Read more.
As global sustainable development increasingly intersects with rapid advances in artificial intelligence (AI), understanding how emerging technologies reshape corporate environmental, social, and governance (ESG) behavior has become essential. This study investigates the role of artificial intelligence adoption in shaping firms’ ESG performance and analyzes the channels through which such effects are realized. Panel data on Chinese A-share listed tourism enterprises for the period 2013–2023 were used in the analysis. Grounded in corporate social responsibility theory and stakeholder theory, the empirical analysis indicates that the adoption of artificial intelligence is positively associated with improved ESG performance among tourism enterprises. Further analysis suggests that AI adoption positively affects ESG performance mainly through two channels: customer base diversification and improvements in corporate reputation. Moderating effect tests reveal that climate risk strengthens the promoting effect of AI on ESG performance, while media attention weakens this effect. The heterogeneity results indicate that the positive impact of AI adoption on ESG performance is stronger among firms facing less government environmental scrutiny and those operating outside the culture, sports, and entertainment sectors. These findings deepen the understanding of how emerging technologies support sustainable corporate development in the tourism industry and provide evidence that may assist policymakers in promoting the coordinated advancement of AI applications and green governance. Full article
(This article belongs to the Special Issue AI-Driven Business Sustainability and Competitive Strategy)
Show Figures

Figure 1

19 pages, 4841 KB  
Article
Spatial Patterns of Geodiversity and Their Relevance to Land Management in Mount Cangshan Global Geopark
by Benyan Xu, Jianfeng Yang, Yun Yu, Yuesheng Han and Ruiliang Wang
Land 2026, 15(2), 223; https://doi.org/10.3390/land15020223 - 29 Jan 2026
Viewed by 184
Abstract
Geodiversity assessment has become an important tool for understanding the spatial heterogeneity of abiotic elements and supporting conservation and land-use planning in protected areas. This study presents a comprehensive geodiversity assessment of the Mount Cangshan Global Geopark in Dali, Yunnan Province, China. The [...] Read more.
Geodiversity assessment has become an important tool for understanding the spatial heterogeneity of abiotic elements and supporting conservation and land-use planning in protected areas. This study presents a comprehensive geodiversity assessment of the Mount Cangshan Global Geopark in Dali, Yunnan Province, China. The primary objective was to develop a quantitative geodiversity evaluation model based on spatial density metrics, addressing existing gaps in subjective and non-reproducible assessment methods. The study integrates four key dimensions of geodiversity: geological units, structural geomorphology, hydrogeology, and soils and land cover. By employing a hybrid AHP-CRITIC method to assign both subjective and objective weights to indicators, the study computes the Geodiversity Index (GDI) to quantify and map geodiversity across the geopark. Results show significant spatial heterogeneity, with high-geodiversity areas concentrated in the central and northern regions, primarily driven by tectonic and geological complexity and glacial, fluvial, and hydrological processes. The results indicate that the GDI can be used as a reliable tool for geosite delineation, heritage management, and sustainable tourism development. The findings provide a framework for geodiversity assessment and support landscape-level land-use zoning, conservation prioritization and sustainable land management in mountain geoparks. Full article
Show Figures

Figure 1

20 pages, 3225 KB  
Article
Landscape Evolution and Ecosystem Service Value Responses Under Multi-Scenario Simulations in the Erhai Lake Basin, China
by Xiao Shi, Zejian Fan, Sixi Duan, Yanying Chen, Lihong Shen, Fuyi Chen and Youjun Chen
Sustainability 2026, 18(3), 1307; https://doi.org/10.3390/su18031307 - 28 Jan 2026
Viewed by 97
Abstract
The evolution of landscape patterns in plateau lake basins directly influences the sustainable provision of ecosystem services. Revealing and predicting the impacts of landscape changes on ecosystem service value (ESV) under different development scenarios are essential for maintaining regional ecological security, enhancing ESV, [...] Read more.
The evolution of landscape patterns in plateau lake basins directly influences the sustainable provision of ecosystem services. Revealing and predicting the impacts of landscape changes on ecosystem service value (ESV) under different development scenarios are essential for maintaining regional ecological security, enhancing ESV, and formulating policies for ecological conservation and restoration. As a typical representative of China’s plateau lake basin, the Erhai Lake Basin faces multiple challenges arising from rapid urbanization, tourism commercialization, and agricultural modernization. It is therefore crucial to understand its potential future landscape dynamics and their effects on ecosystem services. Based on landscape data, natural environmental data, and socio-economic data, we applied GIS-based spatial analysis and the equivalent factor method to simulate and assess landscape pattern changes and corresponding variations in ESV in 2030, 2040, and 2050 under three distinct scenarios. Local spatial autocorrelation analysis was further employed to identify the spatial clustering patterns of ESV. There were three findings: (1) From 2030 to 2050, forest increased continuously under the natural evolution scenario (NES) and ecological protection scenario (EPS) but declined under the economic growth scenario (EGS). Farmland expanded under the NES and EGS, whereas it decreased under the EPS. Grassland declined across all three scenarios, while built-up area showed consistent expansion. (2) In all simulated years, the total ESV of the Erhai Lake Basin ranked as EPS > NES > EGS. Between 2030 and 2050, total ESV exhibited an increasing trend under the EPS but declined under the other two scenarios, with the sharpest reduction under the EGS. Forests and water body were the main contributors to total ESV, while farmland and grassland played a critical role in driving ESV dynamics—the scale and direction of their transformation directly determined the overall ESV trends. (3) Across the three scenarios, ESVs all exhibit significant spatial heterogeneity. Local Moran’s I analysis indicated a dominant cluster of high values (HH) or a cluster of low values (LL), with LL clusters mainly concentrated in the northern basin and the western side of Erhai Lake, and HH clusters primarily located within the lake area. This study, through multi-scenario simulations, elucidates the spatiotemporal dynamics of landscape and ESV changes, providing valuable insights for green transformation, landscape spatial allocation, ecological restoration, and sustainable development in the Erhai Lake Basin. Full article
Show Figures

Figure 1

Back to TopTop