Abstract
We carried out a comparative study of the phase space evolution of SU(2) and SU(1,1) coherent states generated by the same nonlinear two-mode Hamiltonian. We analyze the dynamics of the Wigner functions in the respective phase spaces and discuss the principal associated physical effects: the squeezing of the appropriate observables and the Schrödinger’s cat state generation characteristic of both the considered symmetry groups.
1. Introduction
Identifying the dynamical symmetry group of a physical system provides profound insights into both its kinematic and dynamical structures’ evolution. In particular, the symmetry group associated with the Hamiltonian naturally suggests an appropriate phase space representation, wherein key aspects of quantum dynamics may be visualized and analyzed.
However, in composite systems, i.e., systems constituted by multiple interacting subsystems, the Hamiltonian can often be expressed in terms of generators belonging to different Lie algebras. In such cases, the feasibility of a phase space analysis [1] critically depends on the symmetry properties of the initial state. In general, a faithful phase space representation is only possible if the initial (pure) state (or each component of the statistical mixture) belongs to a single irreducible representation of the relevant dynamical group. If the state spans multiple irreducible components, the associated phase space formulation becomes ambiguous or ill-defined. Therefore, the phase space representation is intrinsically tied to the structure of the subspace in which the system’s initial state is embedded.
Situations in which the Hamiltonian supports multiple dynamical symmetry groups commonly arise in interacting multi-mode systems. These scenarios have been extensively studied, revealing a rich interplay of physical effects governed by distinct symmetries [2,3,4,5,6,7,8,9,10,11,12,13,14].
In this paper, we discuss the phase space dynamics of quantum states possessing different symmetries, governed by the same nonlinear two-mode Hamiltonian, which can be equivalently expressed in terms of either SU(2) or SU(1,1) generators. We compare the time evolution of the SU(2) and SU(1,1) coherent states [15,16] in their respective classical phase spaces, namely, the two-sphere and hyperboloid phase spaces.
Our analysis focuses on the similarities and differences in their Wigner function evolution, with a particular emphasis on squeezing behavior and the emergence of Schrödinger’s cat-like states. These quantum features manifest differently in compact (SU(2)) versus non-compact (SU(1,1)) settings, thereby providing a compelling contrast between the unitary dynamics on bounded and unbounded phase space manifolds.
In Section 2, we introduce the model Hamiltonian and define the initial states confined to the SU(2) and SU(1,1) irreducible subspaces. Section 3 presents a review of the Wigner phase space mappings corresponding to the spherical and hyperbolic geometries, along with their essential properties. In Section 4, we analyze the compact phase space dynamics for both types of symmetry. Finally, Section 5 outlines the behavior of non-compact SU(1,1) dynamics within the hyperbolic phase space.
2. The Model
2.1. The Interaction Hamiltonian
A paradigmatic scenario where the symmetry of the system is dictated by its initial state is provided by the Kerr-type interactions of two bosonic modes. The corresponding Hamiltonian in the interaction picture reads
where and are bosonic annihilation operators, i.e, the generators of the Heisenberg–Weyl algebra H(1), satisfying
Hamiltonian (1) comprises both self-Kerr (intramode) nonlinearities in each bosonic mode, leading to photon-number-dependent phase shifts within individual modes, and a cross-Kerr (intermode) nonlinearity that couples the two modes and produces intermode correlations, which are employed in quantum non-demolition measurements, photon blockades, cat-state stabilization, and quantum logic operations. These properties have warranted the implementation of Hamiltonian (1) across multiple physical platforms, with applications including quantum photonic gates involving photon–photon interactions [17], circuit QED platforms with superconducting cavities [18], cross-Kerr interactions in trapped-ion systems [19], photon blockade and cat-state generation in optomechanics [20], and cross-Kerr interactions plus parametric amplification [21].
The natural symmetry group of Hamiltonian (1) is H(1) × H(1), with H(1) being the Heisenberg–Weyl group. However, under the condition that , the Hamiltonian admits an additional permutational symmetry, , i.e.,
allowing us to recast it in terms of the generators of either the SU(2) or SU(1,1) Lie groups.
For , whose generators satisfy the compact Lie algebra , we define
The Hamiltonian can then be rewritten as
where and are constants determined by and .
Alternatively, using the generators, which satisfy the non-compact algebra
we define
resulting in the Hamiltonian representation
The time evolution of an arbitrary initial state,
can be analyzed in either representation by expanding the state into irreducible subspaces of or .
For the SU(2) decomposition one has
where , and
The parameter summation index S in (9) defines the size of the effective spin in each SU(2) invariant subspace (with a fixed total photon number) spanned by the vectors {}.
For the SU(1,1) decomposition,
with , and
The index k (the Bargmann index), setting the difference between the number of photons in both modes according to (7), labels the irreducible representations of the SU(1,1) group.
2.2. Group-Theoretical Equivalence and Structural Asymmetry
Clearly, any two-mode state can be represented as a distribution in the manifold constructed by a direct product of two complex planes, corresponding to the H(1) × H(1) symmetry. However, the analysis of the quantum evolution generated by Hamiltonian (2) in such a four-dimensional composite phase space is far from being visualizable and interpretable from a classical perspective.
A suitable phase space representation of the state dynamics is well-defined only when the state initially belongs to a single irreducible representation of either SU(2) or SU(1,1). Accordingly, the group symmetry of the state [22] dictates whether it is mapped onto a distribution on the two-sphere or hyperbolic planes, which are the classical phase spaces of the SU(2) and SU(1,1) groups, respectively.
Due to the covariance of the phase space maps under symmetry group actions, the phase space evolution generated by Hamiltonians related to group transformations remains equivalent. However, a crucial structural distinction emerges between the SU(2) and SU(1,1) groups, i.e, between spin and pseudo-spin systems.
In SU(2), all the generators are compact, and group transformations (i.e., inner automorphisms) can map any generator onto an arbitrary linear combination of the others. In particular, Hamiltonians such as
are SU(2)-equivalent to (5) and yield identical dynamics in the phase space, modulo a rotation of the coordinate system.
In contrast, SU(1,1) is a non-compact group with a fundamental asymmetry among its generators. Only is compact and possesses a discrete spectrum, while and are non-compact and generate continuous spectra. Consequently, it is not possible to transform into or through SU(1,1) operations. This means that, for example, the Hamiltonian
is not equivalent to (8) under SU(1,1) transformations. Therefore, the dynamics generated by (8) and (16) are fundamentally distinct, even though they may share formal similarities in their structures. This distinction addresses the observation raised regarding the interpretation of Equations (15) and (16): while (15) and (5) are group-equivalent within , the same cannot be said of (8) and (16) within SU(1,1). This lack of internal equivalence among the generators in non-compact groups such as SU(1,1) must be taken into account when interpreting Hamiltonian symmetries and their corresponding phase space dynamics.
2.3. Initial States
The SU(2) coherent states in an invariant subspace spanned by the basis vectors in (11) are defined as [15]
where
and . The states in (17) are in the orbit of the state generated by Hamiltonians linear in (3) and (4), i.e., preserving the sum of the excitations, , in both physical modes.
In the case of the SU(1,1) group, we will consider discrete positive series defined by the Bargmann index (physically fixing the most and least excited modes), where the SU(1,1) coherent states are [15]
where
and , with used as a basis in (13) and (14). The states in (19) are obtained by shifting the state using a unitary operator generated by Hamiltonians linear in (6) and (7), i.e., preserving the difference in the number of excitations between the modes.
3. Phase Space Representations
We will employ the so-called Wigner map for the representation of quantum states in their respective classical phase spaces. The Wigner mapping establishes a correspondence between quantum operators acting within a fixed invariant subspace of the dynamical symmetry group associated with the Hamiltonian and functions (symbols) defined over the corresponding classical phase space. . This correspondence is implemented using a quantization kernel, , which encodes the following mapping rule:
where is the phase space symbol associated with the operator , and is a fixed operator-valued distribution defined over , often referred to as the Stratonovich–Weyl kernel. This kernel is required to satisfy the standard set of Stratonovich–Weyl axioms: normalization, covariance under the symmetry group actions, and self-duality [23,24,25,26].
In the special case where is the density operator of the system, the symbol becomes the Wigner function. The expectation value of any observable can then be expressed as a phase space integral:
where denotes the invariant measure on the phase space , ensuring consistency with the underlying group-theoretical structure.
3.1. The SU(2) Wigner Function
The SU(2) Wigner map of operators acting in an invariant subspace and distributions on the two-dimensional sphere [23,26,27] is defined using the quantization kernel
where are irreducible tensor operators,
and are spherical harmonics, with being the Clebsch–Gordan coefficients [28].
3.2. The SU(1,1) Wigner Function
The SU(1,1) quantization kernel, determining the Wigner map (20) of the operators acting in an invariant subspace spanning from elements of the basis in (13) and (14), with to the upper sheet of a two-sheet hyperboloid, , is convenient to define as an integral transformation of an operator, , , fixed by its expectation value in the coherent states (19) [29]:
as follows:
where .
where is the conic function [30], and the invariant measure on is .
In a way similar to that in the SU(2) case, we obtain the symbol of in the form
and thus, the Wigner function of a coherent state, (19), is
4. Nonlinear Evolution of Coherent States (Compact Case)
Hamiltonian (1) in the form (5) (where the commutative term is omitted) describes a nonlinear medium of identical two-level atoms interacting pair-wise [31,32,33], characterized by the generation of (angular momentum) squeezing with the subsequent production of Schrödinger’s cat states, starting with a coherent state initially located at , [34,35,36].
The Hamiltonian in the form (8) (the term is also omitted) governs the so-called compact evolution of the SU(1,1) coherent states (19) and leads to similar physical effects. To compare the phase space dynamics on the sphere and the hyperboloid, it is convenient to represent the evolved state in the integral form
where defines the SU(2) or SU(1,1) coherent states, and the parameter takes the value S or k correspondingly. This allows us to obtain the general expression for the Wigner functions:
where is given in (23) and (28) with the form , .
In Figure 1a–f the short-time evolution of the Wigner function of the initial SU(2) and SU(1,1) coherent states on the sphere and the hyperboloid, respectively, is plotted at times scaled by the best squeezing times in each case. The well-known spin squeezing effect is observed as a compression of the Wigner distribution on the sphere and quantified by the normalized fluctuation in the spin components on the tangent plane, orthogonal to the mean spin vector , , and the so-called Kitagawa–Ueda parameter, [34], with .
Figure 1.
The Wigner functions of the evolution of the SU(2) coherent state (a–c) and SU(1,1) coherent state (d–f) according to Hamiltonian (1) at the initial moment, (a,d); at the best squeezing time, (b,e); and at two times the best squeezing time, (c,f). The functions were plotted on the sphere and hyperboloid, with and , respectively.
The visible deformations of the distribution in the hyperbolic phase space, which is a non-compact manifold with a negative curvature, are slightly misleading, since the fluctuations proper to the SU(1,1) coherent states are only isotropic in the tangent plane at the origin (), i.e., only for the fundamental state Thus, for an analytical computation of the squeezing parameter one should translate the center of the distribution, determined by the average pseudo-vector , to the origin, , by applying the required group transformation to the generators in (6) and (7), i.e., and , so that . Then, the Kitagawa–Ueda criterion consisting of a minimization of the fluctuations in the tangent plane (see Appendix A),
detects the SU(1,1) squeezing [37]. In Figure 2a,b the evolution of the squeezing parameter for both the SU(2) and SU(1,1) cases is plotted in the unit of the best squeezing time, where the squeezing parameter reaches its minimum value (A12). Observe the symmetric form of the SU(1,1) squeezing parameters, in contrast to the asymmetry of .
Figure 2.
Evolution of (a) the fluctuations in for SU(2) and (b) for SU(1,1) in the unit of the best squeezing time.
It is instructive to compare the stereographic projections of the sphere and the hyperboloid on the plane and the Poincare disk, correspondingly, which are shown in Figure 3a,b. One can observe that the interference pattern is significantly less pronounced and has a more localized form in the case of the hyperbolic evolution.
Figure 3.
(a) The stereographic projection on the SU(2) Wigner function onto the 2-dim plane and (b) the stereographic projection on the SU(1,1) Wigner function onto the Poincare plane, at the same times as in Figure 1.
Over longer durations both distributions start exhibiting self-interference effects.
The discrete character of the spectra of both Hamiltonians (5) and (8) results in periodic dynamics, allowing us to analytically assess the Wigner function at and . Making use of the finite Fourier transformation method, we arrive at the following expressions for an even M:
where , and for an odd M,
where and we have used the same notations as in (31). In other words, M copies of the initial state (described by in the above equations) along with the corresponding interferences (calculated using the second sums in the above equations) are generated on both the sphere and the hyperboloid. In the particular case that , we obtain the Wigner function of a two-component Schrödinger’s cat state:
where are defined in (23) and (28).
In Figure 4a–c and Figure 4d–f, the Wigner functions corresponding to four-, three-, and two-component cat states are plotted on the sphere and the hyperboloid, respectively. The differences in the interference structures can be clearly observed in Figure 5a,b, in which the stereographic projections of the Wigner distributions on the plane and Poincare disk are plotted. It is especially interesting to observe the presence of a fine superstructure localized at the bottom of the hyperboloid (at the center of the Poincare disk) and the poles of the sphere in the cases with an even number of cat states. Such an interference pattern, consisting of a grid of alternative rings where the size of the cells is below the standard quantum limits of ∼ (sphere) and ∼ (hyperboloid), was recently investigated in [38] by employing a different (non-self) dual map [39,40] to the hyperbolic phase space. The sub-Planck structures [41,42] of extensions ∼ (sphere) and ∼ (hyperboloid) are characterized by a supersensitivity to phase space displacements.
Figure 4.
The Wigner functions of the SU(2) (a–c) and SU(1,1) (d–f) Schrödinger’s cat states plotted on the sphere and hyperboloid, with and , respectively: (a,d) four components at ; (b,e) three components at ; (c,f) two components at .
Figure 5.
(a) The stereographic projection on the SU(2) Wigner function onto the 2-dim plane and (b) the stereographic projection on the SU(1,1) Wigner function onto the Poincare plane, at the same times as in Figure 4.
5. SU(1,1) Non-Compact Nonlinear Evolution
As was discussed in Section 2, in the case of SU(2) symmetry the phase space dynamics of mutually -rotated coherent states generated by the Hamiltonians in (5) and (16) are indistinguishable due to the covariance property of the Wigner map (21). The situation is entirely distinct in the case of SU(1,1) symmetry, where the Hamiltonian in (15) results in qualitatively different evolution to that resulting from (8). The principal difference consists in the continuous character of the spectrum of the Hamiltonian in (15), which is not SU(1,1) group-equivalent to (8).
Representing the evolved SU(1,1) coherent state in a similar manner to (30),
and we obtain the Wigner function in a form convenient for numerical calculation:
where is defined in (26).
and
Function (34) can be normalized at any time through construction. However, as we can see below, this leads to non-physical effects starting to occur at a particular time. In Figure 6a–d, the evolution of the initial coherent state is plotted, corresponding to the vacuum states of both field modes. The initial distribution undergoes a squeezing-type deformation, which is always centered at the bottom of the hyperboloid. The distribution continues to line up with the axis and compress over longer evolution times, twisting slightly in the orthogonal direction. A similar (except for its natural asymmetry) dynamic is observed for a coherent state located outside of the origin. No Schrödinger’s cat states arise in the course of this evolution.
Figure 6.
The SU(1,1) Wigner function of the state on the hyperboloid at (a) , (b) , and (c) ; (d) the stereographic projection of the SU(1,1) Wigner function on the Poincare disc at the same times. In all cases, .
It is worth mentioning that the evolution of the average values of some observables governed by the Hamiltonian in (16) leads to singularities at finite times. For instance, let us consider the evolution of the observable , where the evolution operator is , taking the average for the state:
where are non-compact (parabolic) operators, satisfying , so that , and the average is computed by taking into account the orbit properties of the coherent states in (19), i.e., .
The above results show a divergence at , whose physical meaning generates a two-mode state with an infinite total number of photons in both modes. Such a pathological behavior is usually explained by a lack of self-adjointness of the operator on the space of functions generated by the application of the evolution operator on the state. In other words, the evolved state does not belong to the domain of .
Interestingly, the Wigner function of the state does not present any singularities at (or any other time), as shown in Figure 7. In particular, it preserves the normalization. The divergence appears after integration over the entire phase space with the Wigner symbol of the observable:
where is defined in (34) at and .
Figure 7.
Representation on the hyperboloid (a) and the Poincare disk (b) of the state for , with .
Clearly, the average values of higher-order operators become singular for shorter times, as, for instance, in
where
and is the Casmir operator in (12), so that the average,
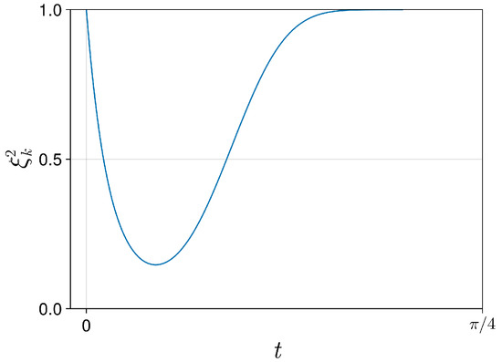
diverges at . A similar behavior is exhibited by other observables (not commuting with ), for which the state is not an analytic vector according to Nelson’s theorem [43,44]. This in particular means that the SU(1,1) squeezing parameter (32) is undefined for , since it is computed as a quadratic form of the algebra generators. In Figure 8 the evolution of the squeezing parameter generated by the Hamiltonian in (16) is plotted, where the best squeezing time is significantly shorter than (in the appropriate units).
Figure 8.
Evolution of the squeezing parameter generated by the Hamiltonian in (16), with .
6. Conclusions
We have analyzed the phase space evolution of coherent states belonging to the SU(2) and SU(1,1) groups, both driven by the same nonlinear two-mode Hamiltonian (1) and represented either on a sphere or on a hyperboloid according to the symmetry of their initial state. Despite the fundamental differences between the underlying group structures and geometries, the corresponding Wigner functions on the sphere and hyperboloid exhibit qualitatively similar dynamical features.
In both cases, the initial phase space distributions experience deformations that manifest as squeezing. However, this effect must be interpreted differently for each group. In the SU(2) case, squeezing corresponds to a reduction in fluctuations in specific components of angular momentum observables (and thus, related to photon conservation processes), defined with respect to the mean spin direction. In contrast, for SU(1,1) coherent states, which inhabit a non-compact hyperbolic phase space, squeezing involves fluctuations in pseudo-spin observables (connected to intramode photon difference preservation) around the origin and becomes meaningful only after applying an appropriate SU(1,1) transformation that centers the distribution.
Furthermore, the time evolution under both group symmetries leads to the formation of Schrödinger’s cat-like states. These states emerge as superpositions of macroscopically distinguishable coherent components and are clearly visible in the Wigner representation through their interference fringes. While their structural patterns exhibit certain similarities, they are embedded in geometrically distinct manifolds: a compact sphere for SU(2) and a hyperbolic surface for SU(1,1).
A particularly remarkable case arises under the SU(1,1) dynamics generated by the Hamiltonian in (16), which is not group-equivalent to the compact case in (8). In this scenario, the long-time evolution of the Wigner function looks like a constantly narrowing distribution extending along the axis , which, however, maintains its normalization. This stretching behavior leads to a finite squeezing value being reached in relatively short times, (actually, the distribution not only stretches but also twists slightly, which prevents the detection of the large squeezing of pseudo-spin observables). The unbound growth of the expectation values of some of the observables over a finite time (corresponding to the total energy of both physical modes) for the initial fundamental state reveals its non-analyticity, which, however, does not prevent the well-behaved unitary evolution of the observables over the determined periods [2].
These results underscore the critical role of group-theoretical symmetry in shaping quantum dynamics in phase space. They also emphasize the importance of symmetry-adapted representations for capturing physically meaningful features such as squeezing, nonclassical superpositions, and dynamical singularities.
Author Contributions
Conceptualization, A.B.K. and I.F.V.; methodology, A.B.K. and I.F.V.; software, R.D.A., M.B. and I.F.V.; validation, R.D.A., M.B., I.F.V. and A.B.K.; formal analysis, R.D.A., M.B., I.F.V. and A.B.K.; investigation, R.D.A., M.B., I.F.V. and A.B.K.; resources, R.D.A., M.B. and I.F.V.; data curation, R.D.A., M.B., I.F.V. and A.B.K.; writing—original draft preparation, R.D.A., I.F.V. and A.B.K.; writing—review and editing, R.D.A., M.B., I.F.V. and A.B.K.; visualization, R.D.A., M.B., I.F.V. and A.B.K. All authors have read and agreed to the published version of the manuscript.
Funding
This work was partially supported by Grant CBF2023-2024-50 from the Secretaría de Ciencia, Humanidades, Tecnología e Innovación (SECIHTI), Mexico.
Data Availability Statement
The original contributions presented in this study are included in the article. Further inquiries can be directed to the corresponding author.
Conflicts of Interest
The authors declare no conflicts of interest.
Appendix A
In this Appendix we outline the procedure for computing the evolution of the SU(1,1) squeezing parameter generated by the Hamiltonian , starting with a coherent state (19) for an arbitrary value of the Bargmann index, i.e., an invariant subspace with an arbitrary fixed photon difference in the initial state.
According to the procedure in [37], we apply an appropriate SU(1,1) transformation, , to the evolved generators, , , to achieve , where , . Explicitly, one has
and for an initial coherent state, , the condition is fulfilled for
where
The minimum variance of the operator determines the SU(1,1) squeezing:
where for any SU(1,1) coherent state, , and the state is squeezed if . The minimum fluctuation in is given by the minimum eigenvalue of the covariance matrix
leading to
where , and
with
The best squeezing time, corresponds to the minimum value in (A7):
References
- Zachos, C.; Fairlie, D.; Curtright, T. Quantum Mechanics in Phase Space: An Overview with Selected Papers; World Scientific Publishing Company: Singapore, 2005. [Google Scholar]
- Braunstein, S.L.; McLachlan, R.I. Generalized squeezing. Phys. Rev. 1987, 35, 1659. [Google Scholar] [CrossRef] [PubMed]
- Fisher, R.A.; Nieto, M.M.; Sandberg, V.D. Impossibility of naively generalizing squeezed coherent states. Phys. Rev. D 1984, 29, 1107. [Google Scholar] [CrossRef]
- Hillery, M.; Zubairy, M.; Wodkiewicz, K. Squeezing in higher order nonlinear optical processes. Phys. Lett. A 1984, 103, 259–261. [Google Scholar] [CrossRef]
- Lawrie, B.J.; Lett, P.D.; Marino, A.M.; Pooser, R.C. Quantum sensing with squeezed light. Acs Photonics 2019, 6, 1307–1318. [Google Scholar] [CrossRef]
- Schnabel, R. Squeezed states of light and their applications in laser interferometers. Phys. Rep. 2017, 684, 1–51. [Google Scholar] [CrossRef]
- Bužek, V. SU(1,1) squeezing of SU(1,1) generalized coherent states. J. Mod. Opt. 1990, 37, 303–316. [Google Scholar] [CrossRef]
- Gerry, C.C. Correlated two-mode SU(1,1) coherent states: Nonclassical properties. J. Opt. Soc. Am. B 1991, 8, 685–690. [Google Scholar] [CrossRef]
- Gerry, C.C. Application of SU(1,1) coherent states to the interaction of squeezed light in an anharmonic oscillator. Phys. Rev. A 1987, 35, 2146. [Google Scholar] [CrossRef] [PubMed]
- Solomon, A. Group theory of superfluidity. In Dynamical Groups and Spectrum Generating Algebras; World Scientific: Singapore, 1988; Volume 2, pp. 523–527. [Google Scholar]
- Bassichis, W.; Foldy, L. Analysis of the Bogoliubov method applied to a simple boson model. Phys. Rev. 1964, 133, A935. [Google Scholar] [CrossRef]
- Richardson, R. Exactly Solvable Many-Boson Model. J. Math. Phys. 1968, 9, 1327–1343. [Google Scholar] [CrossRef]
- Lipkin, H.J.; Meshkov, N.; Glick, A. Validity of many-body approximation methods for a solvable model: (I). Exact solutions and perturbation theory. Nucl. Phys. 1965, 62, 188–198. [Google Scholar] [CrossRef]
- Turski, L. Model of the Josephson Effect; Technical Report; University of Warsaw: Warsaw, Poland, 1972. [Google Scholar]
- Perelomov, A.M. Generalized Coherent States and Their Applications; Springer: Berlin/Heidelberg, Germany, 1986. [Google Scholar]
- Zhang, W.M.; Gilmore, R. Coherent states: Theory and some applications. Rev. Mod. Phys. 1990, 62, 867. [Google Scholar] [CrossRef]
- Combes, J.; Brod, D.J. Two-photon self-Kerr nonlinearities for quantum computing and quantum optics. Phys. Rev. A 2018, 98, 062313. [Google Scholar] [CrossRef]
- Hillmann, T.; Quijandría, F. Designing Kerr interactions for quantum information processing via counterrotating terms of asymmetric Josephson-junction loops. Phys. Rev. Appl. 2022, 17, 064018. [Google Scholar] [CrossRef]
- Semiao, F.; Vidiella-Barranco, A. Effective cross-Kerr nonlinearity and robust phase gates with trapped ions. Phys. Rev. A—At. Mol. Opt. Phys. 2005, 72, 064305. [Google Scholar] [CrossRef]
- Zou, F.; Fan, L.B.; Huang, J.F.; Liao, J.Q. Enhancement of few-photon optomechanical effects with cross-Kerr nonlinearity. Phys. Rev. A 2019, 99, 043837. [Google Scholar] [CrossRef]
- Khorasani, S. Solution of cross-Kerr interaction combined with parametric amplification. Sci. Rep. 2019, 9, 1830. [Google Scholar] [CrossRef]
- Onofri, E. A note on coherent state representations of Lie groups. J. Math. Phys. 1975, 16, 1087. [Google Scholar] [CrossRef]
- Stratonovich, R. On the statistical interpretation of quantum theory. Soviet Phys. JETP 1957, 5. [Google Scholar]
- Berezin, F.A. General concept of quantization. Commun. Math. Phys. 1975, 40, 153–174. [Google Scholar] [CrossRef]
- Várilly, J.C.; Gracia-Bondía, J. The Moyal representation for spin. Ann. Phys. 1989, 190, 107–148. [Google Scholar] [CrossRef]
- Brif, C.; Mann, A. Phase-space formulation of quantum mechanics and quantum-state reconstruction for physical systems with Lie-group symmetries. Phys. Rev. A 1999, 59, 971. [Google Scholar] [CrossRef]
- Agarwal, G.S. Relation between atomic coherent-state representation, state multipoles, and generalized phase-space distributions. Phys. Rev. A 1981, 24, 2889. [Google Scholar] [CrossRef]
- Varshalovich, D.A.; Moskalev, A.N.; Khersonskii, V.K. Quantum Theory of Angular Momentum; World Scientific: Singapore, 1988. [Google Scholar]
- Klimov, A.B.; Seyfarth, U.; de Guise, H.; Sánchez-Soto, L.L. SU(1,1) covariant s-parametrized maps. J. Phys. A Math. Theor. 2021, 54, 065301. [Google Scholar] [CrossRef]
- Erdélyi, A. Higher Transcendental Functions; McGraw Hill: New York, NY, USA, 1953; p. 59. [Google Scholar]
- Tanas, R. Squeezed States of Light in Resonance Fluorescence. Quantum Opt. 1986, 380. [Google Scholar]
- Kitagawa, M.; Yamamoto, Y. Number-phase minimum-uncertainty state with reduced number uncertainty in a Kerr nonlinear interferometer. Phys. Rev. A 1986, 34, 3974. [Google Scholar] [CrossRef] [PubMed]
- Chumakov, S.; Klimov, A.; Sanchez-Mondragon, J. Collective atomic dynamics in a strong quantum field. Opt. Commun. 1995, 118, 529–536. [Google Scholar] [CrossRef]
- Kitagawa, M.; Ueda, M. Squeezed spin states. Phys. Rev. A 1993, 47, 5138. [Google Scholar] [CrossRef]
- Agarwal, G.S.; Puri, R.R.; Singh, R. Atomic Schrödinger cat states. Phys. Rev. A 1997, 56, 2249. [Google Scholar] [CrossRef]
- Ma, J.; Wang, X.; Sun, C.P.; Nori, F. Quantum spin squeezing. Phys. Rep. 2011, 509, 89–165. [Google Scholar] [CrossRef]
- Huang, Y.; Xiong, H.N.; Zhong, W.; Liu, B.; Wang, X. SU(1,1) squeezed state. J. Phys. B At. Mol. Opt. Phys. 2019, 52, 185301. [Google Scholar] [CrossRef]
- Akhtar, N.; Sanders, B.C.; Xianlong, G. Sub-Planck phase-space structure and sensitivity for SU(1,1) compass states. Phys. Rev. A 2022, 106, 043704. [Google Scholar] [CrossRef]
- Vourdas, A. Analytic representations in quantum mechanics. J. Phys. Math. Gen. 2006, 39, R65. [Google Scholar] [CrossRef]
- Seyfarth, U.; Klimov, A.B.; de Guise, H.; Leuchs, G.; Sánchez-Soto, L.L. Wigner function for SU(1,1). Quantum 2020, 4, 317. [Google Scholar] [CrossRef]
- Zurek, W.H. Sub-Planck structure in phase space and its relevance for quantum decoherence. Nature 2001, 412, 712–717. [Google Scholar] [CrossRef]
- Zurek, W.H. Decoherence, einselection, and the quantum origins of the classical. Rev. Mod. Phys. 2003, 75, 715. [Google Scholar] [CrossRef]
- Hillery, M. Photon number divergence in the quantum theory of n-photon down conversion. Phys. Rev. A 1990, 42, 498. [Google Scholar] [CrossRef]
- Reed, M.; Simon, B. II: Fourier Analysis, Self-Adjointness; Elsevier: Amsterdam, The Netherlands, 1975; Volume 2. [Google Scholar]
Disclaimer/Publisher’s Note: The statements, opinions and data contained in all publications are solely those of the individual author(s) and contributor(s) and not of MDPI and/or the editor(s). MDPI and/or the editor(s) disclaim responsibility for any injury to people or property resulting from any ideas, methods, instructions or products referred to in the content. |
© 2025 by the authors. Licensee MDPI, Basel, Switzerland. This article is an open access article distributed under the terms and conditions of the Creative Commons Attribution (CC BY) license (https://creativecommons.org/licenses/by/4.0/).







