Online Prediction Method of Transmission Line Icing Based on Robust Seasonal Decomposition of Time Series and Bilinear Temporal–Spectral Fusion and Improved Beluga Whale Optimization Algorithm–Least Squares Support Vector Regression
Abstract
1. Introduction
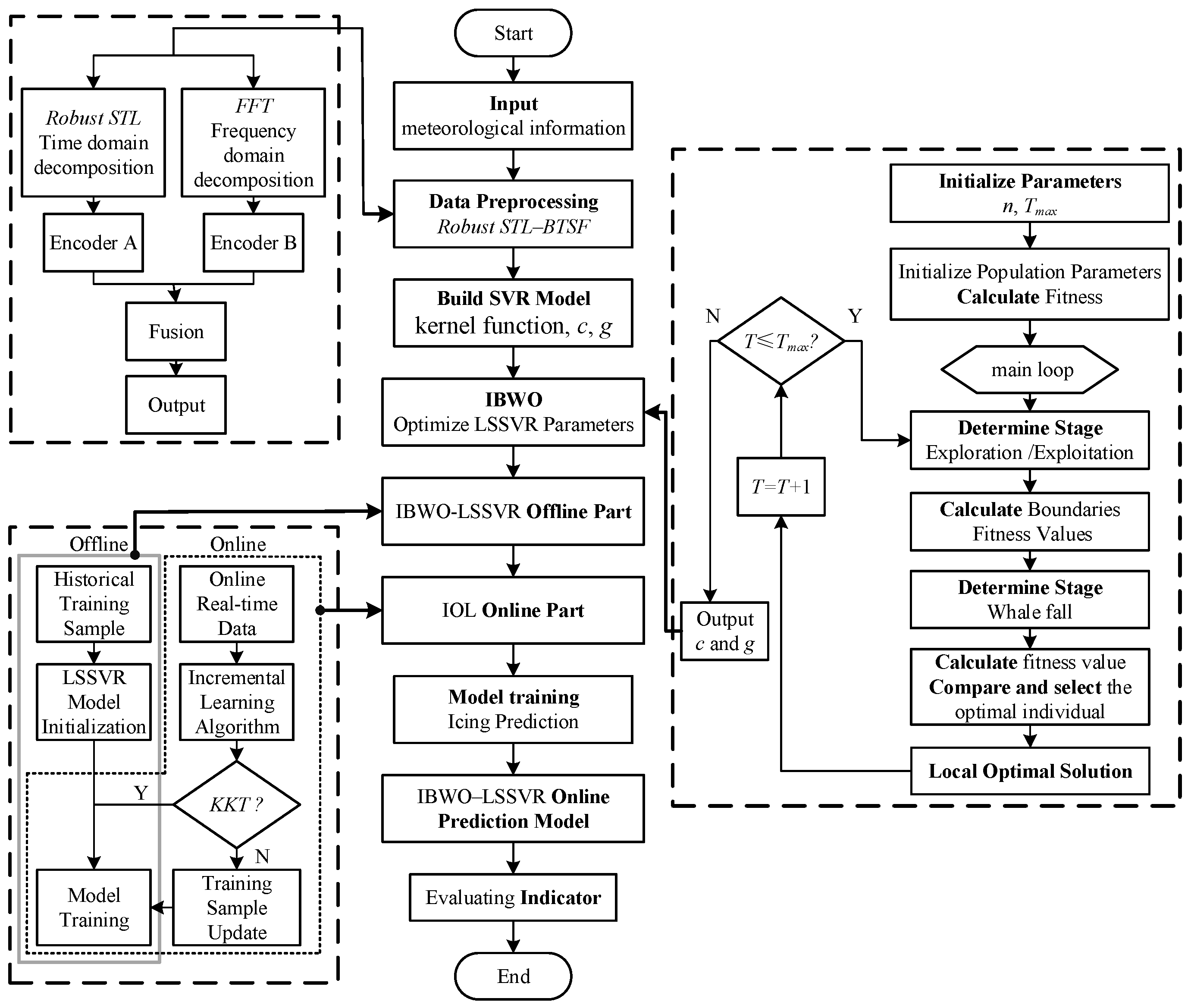
2. Data Preprocessing Method Based on Robust STL–BTSF
3. IBWO–LSSVR Online Model
3.1. LSSVR
3.2. BWO
3.2.1. Exploration Phase
3.2.2. Exploitation Phase
3.2.3. Whale Fall
3.3. Improving Methods of BWO
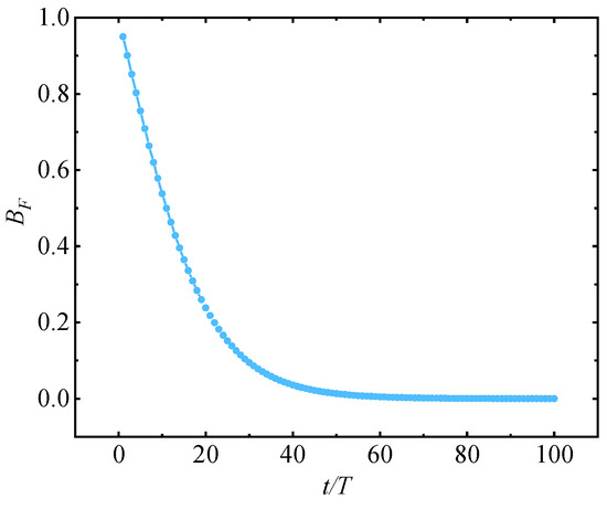
3.3.1. Nonlinear Balancing Factor with Sigmoid Function
3.3.2. Population Optimization Strategy
3.3.3. Improvement Whale Fall Mechanism
3.3.4. Elite Learning Strategy
3.4. IBWO
| Algorithm 1: IBWO algorithm pseudocode | |
| Inputs: algorithm parameters (Npop, Tmax) | |
| Output: Optimal solution | |
| 1: | Initialize the population and evaluate the adaptation values to obtain the best solution |
| 2: | While T ≤ Tmax Do |
| 3: | Calculate the whale fall probability Wf; Equation (16) Obtain the nonlinear balancing factor Bf based on the Sigmoid function. |
| 4: | For Xi Do |
| 5: | If Bf (i) > 0.5 |
| 6: | // Exploration phase |
| 7: | Generate pj randomly from dimension (j = 1, 2, …, d) |
| 8: | Randomly select a beluga whale Xr |
| 9: | Use Equation (10) to update the new position of the ith beluga whale |
| 10: | Else If Bf (i) ≤ 0.5 |
| 11: | // Exploitation phase |
| 12: | Updating the random jump strength C1 and computing the Levy flight function |
| 13: | Use Equation (11) to update the new position of the ith beluga whale |
| 14: | End If |
| 15: | Check the boundary, calculate and rank the fitness values, compare and select with the previous generation according to Equation (17) |
| 16: | End For |
| 17: | For Xi Do |
| 18: | // Whale fall phase |
| 19: | If Bf (i) ≤ Wf |
| 20: | Update the new position of the ith beluga whale using Equation (18) |
| 21: | Check the boundary, calculate and rank the fitness values, compare with the previous generation according to Equation (17) and select the optimal. |
| 22: | End If |
| 23: | End For |
| 24: | Elite learning for beluga whales with the lowest fitness values according to Equation (19) |
| 25: | Check the boundary, calculate and rank the fitness values |
| 26: | Find the current optimal solution |
| 27: | T = T + 1 |
| 28: | End While |
| 29: | Output optimal solution |
3.5. IOL Model
4. Online Icing Prediction Model Based on Robust STL–BTSF and IBWO–SVR
4.1. Forecasting Process
4.2. Evaluation Index
5. Example Analysis
5.1. Data Sources
5.2. Optimization Performance Tests of IBWO
5.3. Analysis of Icing Prediction Method Result
5.3.1. Example 1: Data Preprocessing Method
5.3.2. Example 2: Model Experiment
5.3.3. Example 3: Simulation Analysis of Online Icing Prediction of Transmission Lines
6. Conclusions
Author Contributions
Funding
Data Availability Statement
Conflicts of Interest
References
- Liu, X.; Wang, H.; Sun, Q.; Guo, T. Research on fault scenario prediction and resilience enhancement strategy of active distribution network under ice disaster. Int. J. Electr. Power Energy Syst. 2021, 135, 107478. [Google Scholar] [CrossRef]
- Niu, T.; Huang, Q.; Fang, S.; Chen, G.; Liao, R.; Zhang, L.; Folly, K.A. Multistage Condition-Based Resilient Maintenance Scheduling for Power Systems during Ice Storms. IEEE Trans. Ind. Appl. 2023, 60, 2201–2213. [Google Scholar] [CrossRef]
- Wu, K.; Yan, B.; Yang, H.; Liu, Q.; Lu, J.; Liang, M. Characteristics of multi-span transmission lines following ice-shedding. Cold Reg. Sci. Technol. 2024, 218, 104082. [Google Scholar] [CrossRef]
- Xian, Y.I.; Qiang, W.A.N.G.; Congcong, C.H.A.I.; Lei, G.U.O. Prediction Model of Aircraft Icing Based on Deep Neural Network. Trans. Nanjing Univ. Aeronaut. Astronaut. 2021, 38, 535. [Google Scholar]
- Guo, X.; Miao, G.; Wang, X.; Yuan, L.; Ma, H.; Wang, B. Mobile Energy Storage System Scheduling Strategy for Improving the Resilience of Distribution Networks under Ice Disasters. Processes 2023, 11, 3339. [Google Scholar] [CrossRef]
- Zhuang, W.; Zhang, H.; Zhao, H.; Wu, S.; Wan, M. Review of the Research for Powerline Icing Prediction. Adv. Met S&T 2017, 7, 6–12+19. [Google Scholar]
- Zhang, C.; Gong, Q.; Koyamada, K. Visual analytics and prediction system based on deep belief networks for icing monitoring data of overhead power transmission lines. J. Vis. 2020, 23, 1087–1100. [Google Scholar] [CrossRef]
- Chen, Y.; Fan, J.; Deng, Z.; Du, B.; Huang, X.; Gui, Q. PR-KELM: Icing level prediction for transmission lines in smart grid. Future Gener. Comput. Syst. 2020, 102, 75–83. [Google Scholar] [CrossRef]
- Chen, Y.; Li, P.; Ren, W.; Shen, X.; Cao, M. Field data–driven online prediction model for icing load on power transmission lines. Meas. Control 2020, 53, 126–140. [Google Scholar] [CrossRef]
- Manninen, H.; Kilter, J.; Landsberg, M. Health index prediction of overhead transmission lines: A machine learning approach. IEEE Trans. Power Deliv. 2021, 37, 50–58. [Google Scholar] [CrossRef]
- Wang, W.; Zhao, D.; Fan, L.; Jia, Y. Study on icing prediction of power transmission lines based on ensemble empirical mode decomposition and feature selection optimized extreme learning machine. Energies 2019, 12, 2163. [Google Scholar] [CrossRef]
- Tang, W.; Sang, X.; Liu, J.; Wu, J. Study on short-term ice thickness prediction model of transmission lines based on optimized SVRM. J. Shaanxi Univ. Sci. Technol. 2023, 41, 151–157. [Google Scholar]
- Sun, W.; Wang, C. Staged icing forecasting of power transmission lines based on icing cycle and improved extreme learning machine. J. Clean. Prod. 2019, 208, 1384–1392. [Google Scholar] [CrossRef]
- Zhao, J.; Zhang, H.; Zou, H.; Pan, J.; Zeng, C.; Xiao, S.; Wang, J. Probability prediction method of transmission line icing fault based on adaptive relevance vector machine. Energy Rep. 2022, 8, 1568–1577. [Google Scholar] [CrossRef]
- Ma, T.; Niu, D.; Fu, M. Icing forecasting for power transmission lines based on a wavelet support vector machine optimized by a quantum fireworks algorithm. Appl. Sci. 2016, 6, 54. [Google Scholar] [CrossRef]
- Xu, X.; Niu, D.; Wang, P.; Lu, Y.; Xia, H. The weighted support vector machine based on hybrid swarm intelligence optimization for icing prediction of transmission line. Math. Probl. Eng. 2015, 2015, 798325. [Google Scholar] [CrossRef]
- Yang, E.; Yang, Q.; Li, J.; Zhang, H.; Di, H.; Qiu, Y. Establishment of icing prediction model of asphalt pavement based on support vector regression algorithm and Bayesian optimization. Constr. Build. Mater. 2022, 351, 128955. [Google Scholar] [CrossRef]
- Yang, E.; Peng, J.; Luo, L.; Zhang, H.; Di, H.; Yuan, F.; Qiu, Y. Analysis on influencing factors of asphalt pavement icing and establishment of icing prediction model. Road Mater. Pavement Des. 2023, 24, 2959–2975. [Google Scholar] [CrossRef]
- Zhou, Z.; Tang, W.; Li, M.; Cao, W.; Yuan, Z. A Novel Hybrid Intelligent SOPDEL Model with Comprehensive Data Preprocessing for Long-Time-Series Climate Prediction. Remote Sens. 2023, 15, 1951. [Google Scholar] [CrossRef]
- Haces-Fernandez, F.; Li, H.; Ramirez, D. A layout optimization method based on wave wake preprocessing concept for wave-wind hybrid energy farms. Energy Convers. Manag. 2021, 244, 114469. [Google Scholar] [CrossRef]
- Altunkaynak, A.; Çelik, A. Accurate extended time horizon drought prediction via wavelet-season-fuzzy models. Appl. Soft Comput. 2023, 143, 110432. [Google Scholar] [CrossRef]
- Zhong, C.; Li, G.; Meng, Z. Beluga whale optimization: A novel nature-inspired metaheuristic algorithm. Knowl. Based Syst. 2022, 251, 109215. [Google Scholar] [CrossRef]














| Prediction Model | Principle | Advantages | Drawbacks |
|---|---|---|---|
| Physical Model | A mathematical model based on the physical process of water transitioning from liquid to solid. | Closer to the actual state of ice cover formation, offering high theoretical reliability. | Challenges in parameter acquisition; limited generalizability and practical utility. |
| Statistical Model | Processing historical data through mathematical and statistical techniques to identify key factors and model the thickness of icing. | Exhibits strong reproducible fit to historical data; high prediction accuracy. | Highly data-dependent; computationally difficult. |
| Machine Learning Model | Integrates machine learning for predictive analysis, bypassing the physical processes of icing. | Minimal-data requirements; rapid predictive capabilities; high accuracy. | The selection of model parameters can be subjective, impacting the prediction outcomes. |
| Algorithms | Parameters | Values |
|---|---|---|
| All Algorithms | Population size Tmax | 30 500 |
| PSO | Vmax c1, c2 | 6 2 |
| GWO and IGWO | a | [0, 2] |
| SOA | fc A | 2 [0, 2] |
| BWO and IBWO | Wf | [0.05, 0.1] |
| Search Scope | c | [0.1, 100] |
| g | [0.01, 1000] |
| Benchmark Function | Dim | Rang | fmin |
|---|---|---|---|
| 30 | [−100, 100] | 0 | |
| 30 | [−30, 30] | 0 | |
| 30 | [−1.28, 1.28] | 0 | |
| 30 | [−500, 500] | −418.98*Dimn | |
| 30 | [−5.12, 5.12] | 0 | |
| 30 | [−32, 32] | 0 | |
| 2 | [−65, 65] | 1 | |
| 4 | [−5, 5] | 0.1484 | |
| 2 | [−5, 5] | 0.3 |
| Function | Evaluation Indicators | PSO | GWO | IGWO | BWO | IBWO |
|---|---|---|---|---|---|---|
| F1 | Best | 71.341 | 2.69 × 10−29 | 2.51 × 10−300 | 7.21 × 10−271 | 0 |
| Aver | 303.0467 | 9.14 × 10−28 | 3.59 × 10−292 | 1.78 × 10−258 | 0 | |
| STD | 149.2212 | 1.02 × 10−27 | 0 | 0 | 0 | |
| F2 | Best | 1022.374 | 2.54 × 10 | 26.1 | 28.6 | 2.73 × 10−7 |
| Aver | 11576.77 | 2.69 × 10 | 27.1 | 28.7 | 6.441 × 10−5 | |
| STD | 6748.933 | 6.33 × 10−1 | 7.03 × 10−1 | 3.01 × 10−2 | 4.216 × 10−10 | |
| F3 | Best | 0.03 | 3.54 × 10−4 | 7.01 × 10−6 | 2.62 × 10−5 | 1.03 × 10−6 |
| Aver | 1.723 | 1.68 × 10−3 | 1.26 × 10−4 | 1.42 × 10−4 | 5.76 × 10−5 | |
| STD | 4.737 | 8.61e × 10−4 | 1.13 × 10−4 | 1.10 × 10−4 | 4.29 × 10−5 | |
| F4 | Best | −8858.05 | −7.59 × 103 | −8.40 × 103 | −1.26 × 104 | −1.26 × 104 |
| Aver | −7312.45 | −6.06 × 103 | −4.01 × 103 | −1.26 × 104 | −1.26 × 104 | |
| STD | 1103.469 | 8.85 × 102 | 1.66 × 103 | 5.21 × 10−4 | 1.73 × 10−7 | |
| F5 | Best | 138.748 | 5.68 × 10−14 | 0 | 0 | 0 |
| Aver | 186.6874 | 3.654 | 0 | 0 | 0 | |
| STD | 32.90669 | 4.773 | 0 | 0 | 0 | |
| F6 | Best | 1.796 | 6.79 × 10−14 | 4.44 × 10−16 | 4.44 × 10−16 | 4.44 × 10−16 |
| Aver | 5.545 | 1.03 × 10−13 | 4.44 × 10−16 | 4.44 × 10−16 | 4.44 × 10−16 | |
| STD | 1.224 | 1.68 × 10−14 | 0 | 0 | 0 | |
| F7 | Best | 9.98 × 10−1 | 9.98 × 10−1 | 9.98 × 10−1 | 9.98 × 10−1 | 9.98 × 10−1 |
| Aver | 9.98 × 10−1 | 4.95 | 3.35 | 9.98 × 10−1 | 9.98 × 10−1 | |
| STD | 1.84 × 10−10 | 4.25 | 3.49 | 1.62 × 10−3 | 1.81 × 10−10 | |
| F8 | Best | 0.001 | 3.94 × 10−4 | 4.88 × 10−4 | 3.18 × 10−4 | 3.04 × 10−4 |
| Aver | 0.011695 | 1.04 × 10−2 | 5.34 × 10−4 | 4.46 × 10−4 | 3.47 × 10−4 | |
| STD | 1.54 × 10−2 | 1.41 × 10−2 | 6.50 × 10−5 | 1.81 × 10−4 | 1.70 × 10−5 | |
| F9 | Best | 0.398 | 3.98 × 10−1 | 3.98 × 10−1 | 3.98 × 10−1 | 3.98 × 10−1 |
| Aver | 0.398 | 3.98 × 10−1 | 3.98 × 10−1 | 4.17 × 10−1 | 4.01 × 10−1 | |
| STD | 4.96 × 10−6 | 1.89 × 10−6 | 5.82 × 10−8 | 3.63 × 10−2 | 3.55 × 10−3 |
| p-Value | PSO | GWO | IGWO | BWO |
|---|---|---|---|---|
| F1 | 1.2118 × 10−12 | 1.2118 × 10−12 | 1.2118 × 10−12 | 1.2118 × 10−12 |
| F2 | 1.2118 × 10−12 | 1.2118 × 10−12 | 1.2118 × 10−12 | 1.2118 × 10−12 |
| F3 | 1.2118 × 10−12 | 1.2118 × 10−12 | 1.2118 × 10−12 | 1.2118 × 10−12 |
| F4 | 3.0199 × 10−11 | 3.0199 × 10−11 | 3.0199 × 10−11 | 4.5043 × 10−11 |
| F5 | 1.2118 × 10−12 | 1.1575 × 10−12 | NaN | NaN |
| F6 | 1.2118 × 10−12 | 1.083 × 10−12 | NaN | NaN |
| F7 | 0.037782 | 0.0083146 | 0.29047 | 0.019876 |
| F8 | 3.0199 × 10−12 | 0.34029 | 0.06735 | 0.28378 |
| F9 | 5.4941 × 10−11 | 3.3384 × 10−11 | 3.0199 × 10−11 | 0.25805 |
| Data Preprocessing Methods | Running Time/s | MSE |
|---|---|---|
| BTSF | 13.9989 | 1.5836 |
| Robust STL–BTSF | 11.1227 | 1.4206 |
| Model | Evaluation Indicators | |||
|---|---|---|---|---|
| MSE/mm | RMSE/mm | MAE/mm | MAPE/mm | |
| Robust STL–BTSF and PSO–LSSVR | 8.0351 | 2.8346 | 2.3285 | 0.2223% |
| Robust STL–BTSF and GWO–LSSVR | 6.6646 | 2.5816 | 2.1156 | 0.1816% |
| Robust STL–BTSF and IGWO–LSSVR | 6.0588 | 2.4615 | 1.9509 | 0.1681% |
| Robust STL–BTSF and BWO–LSSVR | 6.1377 | 2.4774 | 1.9793 | 0.1707% |
| Robust STL–BTSF and IBWO–LSSVR | 5.4632 | 2.3373 | 1.7807 | 0.1475% |
Disclaimer/Publisher’s Note: The statements, opinions and data contained in all publications are solely those of the individual author(s) and contributor(s) and not of MDPI and/or the editor(s). MDPI and/or the editor(s) disclaim responsibility for any injury to people or property resulting from any ideas, methods, instructions or products referred to in the content. |
© 2024 by the authors. Licensee MDPI, Basel, Switzerland. This article is an open access article distributed under the terms and conditions of the Creative Commons Attribution (CC BY) license (https://creativecommons.org/licenses/by/4.0/).
Share and Cite
Li, Q.; Liao, X.; Cui, W.; Wang, Y.; Cao, H.; Zhong, X. Online Prediction Method of Transmission Line Icing Based on Robust Seasonal Decomposition of Time Series and Bilinear Temporal–Spectral Fusion and Improved Beluga Whale Optimization Algorithm–Least Squares Support Vector Regression. Appl. Syst. Innov. 2024, 7, 40. https://doi.org/10.3390/asi7030040
Li Q, Liao X, Cui W, Wang Y, Cao H, Zhong X. Online Prediction Method of Transmission Line Icing Based on Robust Seasonal Decomposition of Time Series and Bilinear Temporal–Spectral Fusion and Improved Beluga Whale Optimization Algorithm–Least Squares Support Vector Regression. Applied System Innovation. 2024; 7(3):40. https://doi.org/10.3390/asi7030040
Chicago/Turabian StyleLi, Qiang, Xiao Liao, Wei Cui, Ying Wang, Hui Cao, and Xianjing Zhong. 2024. "Online Prediction Method of Transmission Line Icing Based on Robust Seasonal Decomposition of Time Series and Bilinear Temporal–Spectral Fusion and Improved Beluga Whale Optimization Algorithm–Least Squares Support Vector Regression" Applied System Innovation 7, no. 3: 40. https://doi.org/10.3390/asi7030040
APA StyleLi, Q., Liao, X., Cui, W., Wang, Y., Cao, H., & Zhong, X. (2024). Online Prediction Method of Transmission Line Icing Based on Robust Seasonal Decomposition of Time Series and Bilinear Temporal–Spectral Fusion and Improved Beluga Whale Optimization Algorithm–Least Squares Support Vector Regression. Applied System Innovation, 7(3), 40. https://doi.org/10.3390/asi7030040

