Towards AI Dashboards in Financial Services: Design and Implementation of an AI Development Dashboard for Credit Assessment
Abstract
1. Introduction
- RQ1: What are the requirements for an AI dashboard to develop and maintain AI models for credit assessment?
- RQ2: How should an AI dashboard for credit assessment be designed and the model development process structured?
2. Related Research for the Use of AI in the Finance Industry
3. Research Design
4. AI Dashboard for Model Development in Credit Assessment
4.1. Problem Identification and Requirement Analysis
4.1.1. Data Understanding of Credit Assessment
4.1.2. Data Preprocessing
4.1.3. Modeling
4.1.4. Evaluation
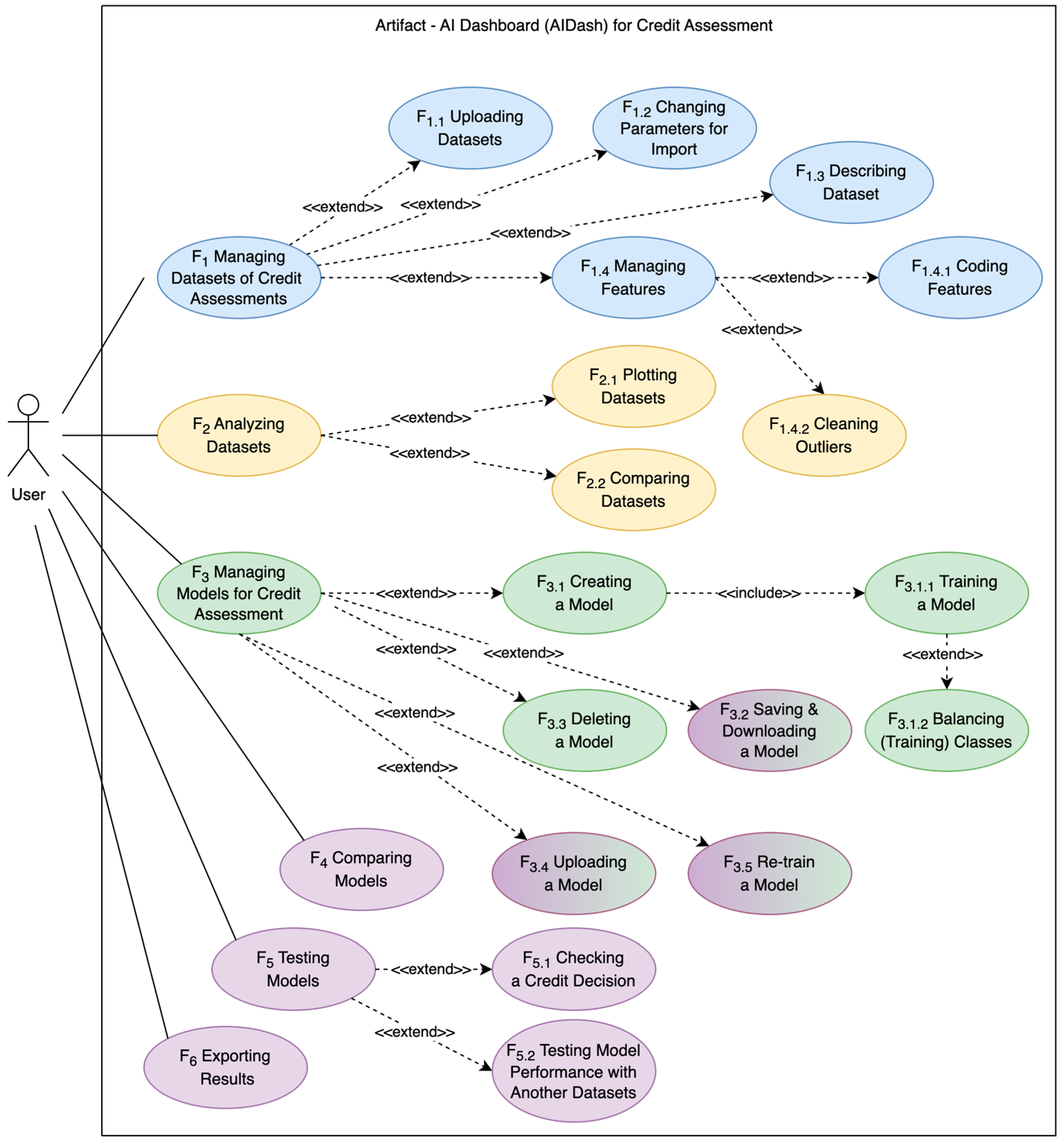
4.2. Analysis of Use Cases of AI Dashboard for Credit Assessment
4.3. Selection of Modeling Techniques
4.4. Design and Development
4.4.1. Upload Module
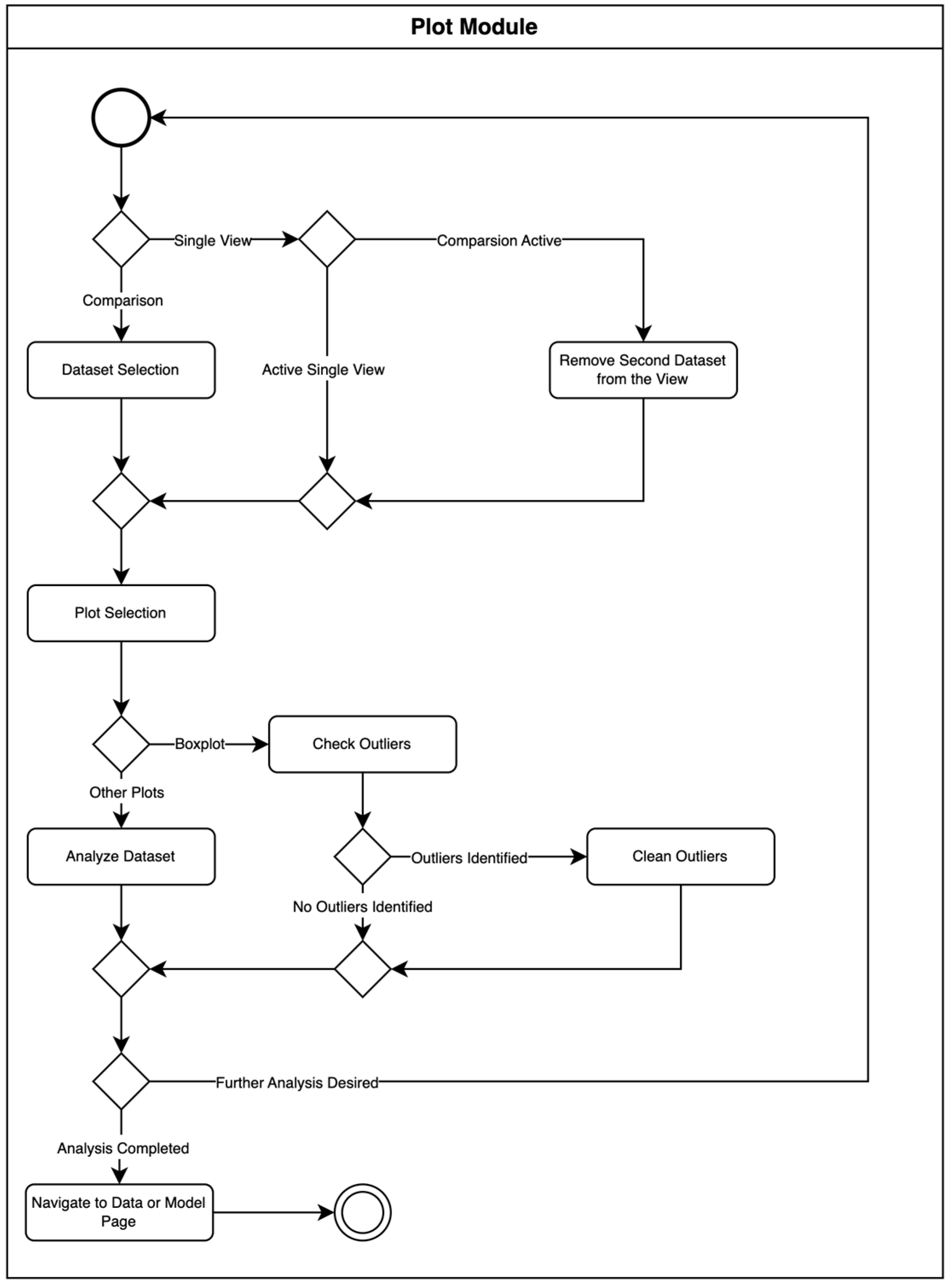
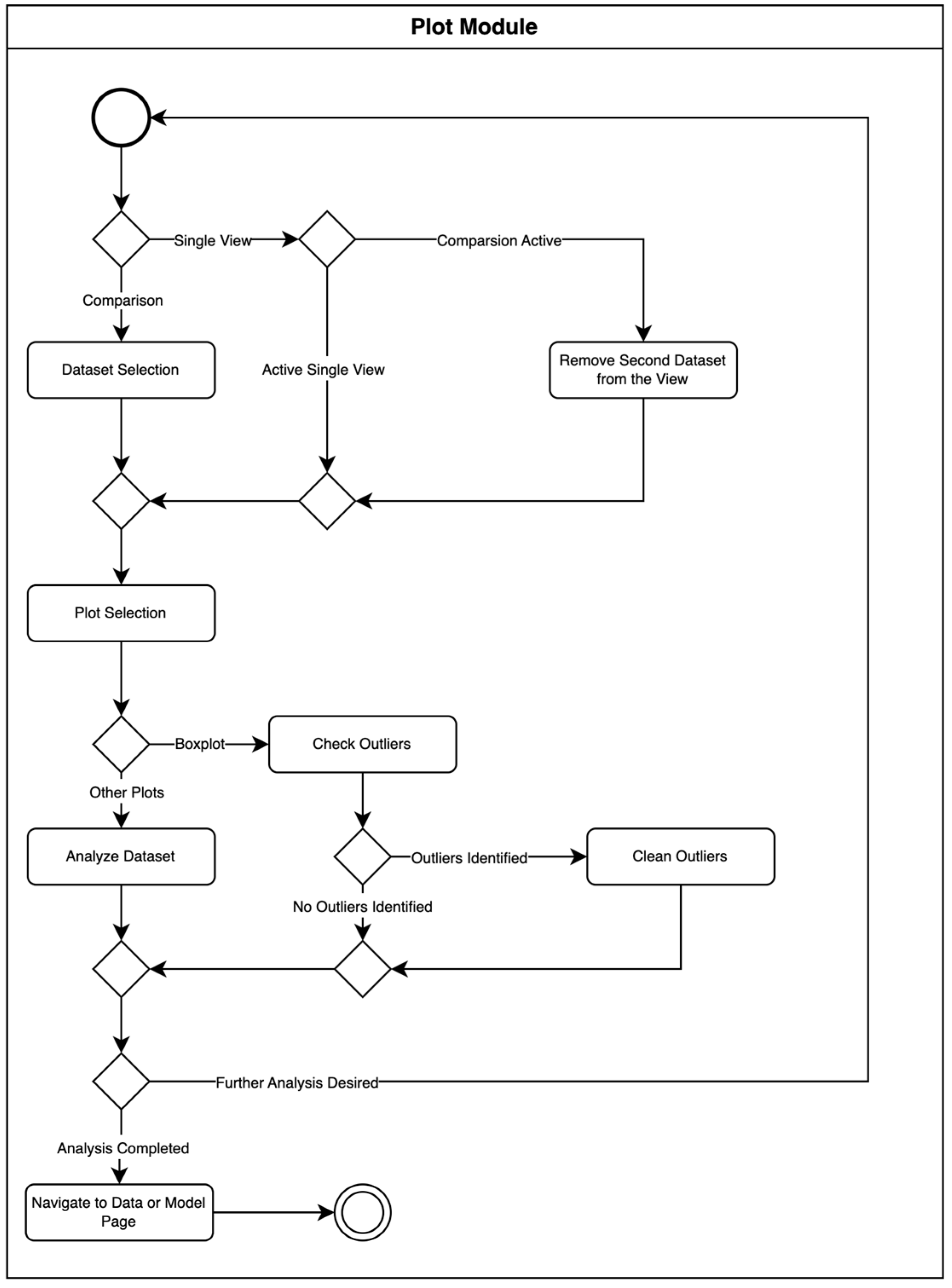
4.4.2. Plot Module
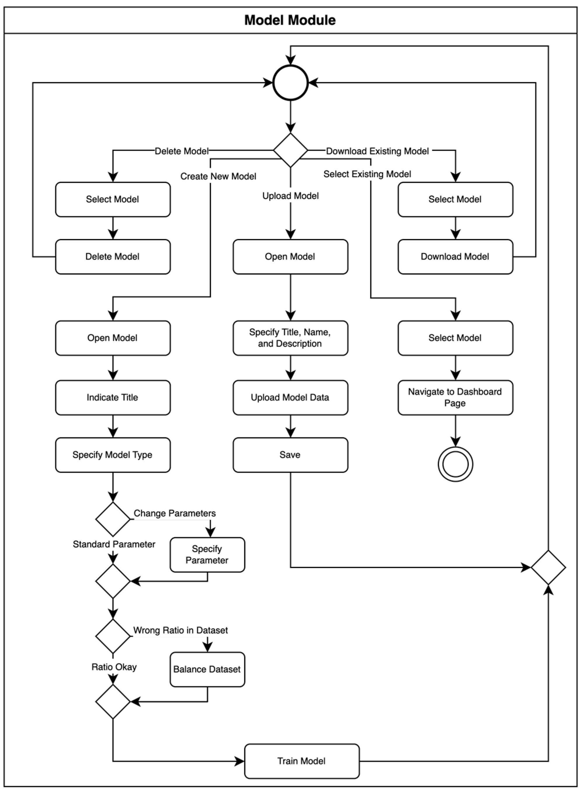
4.4.3. Model Module
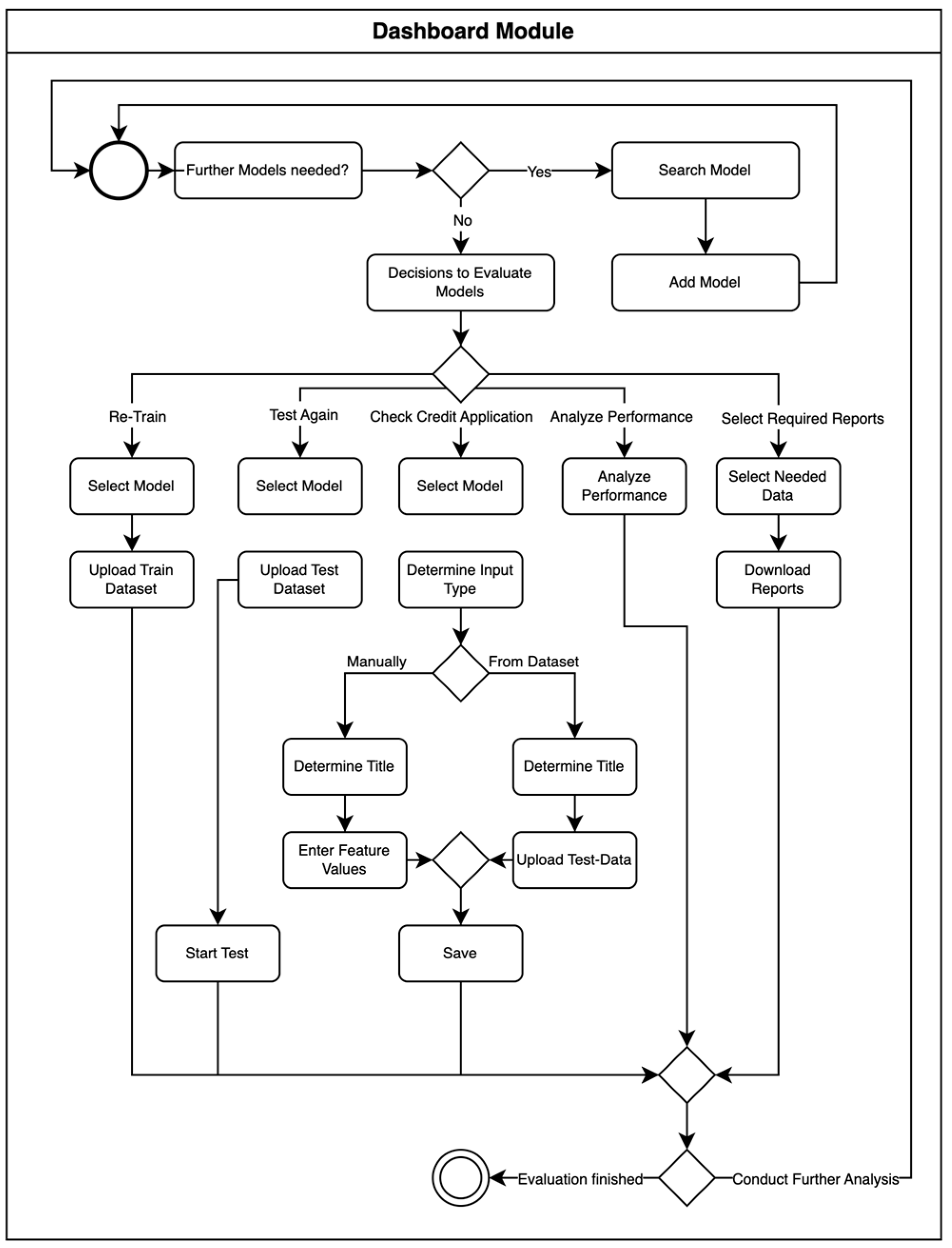
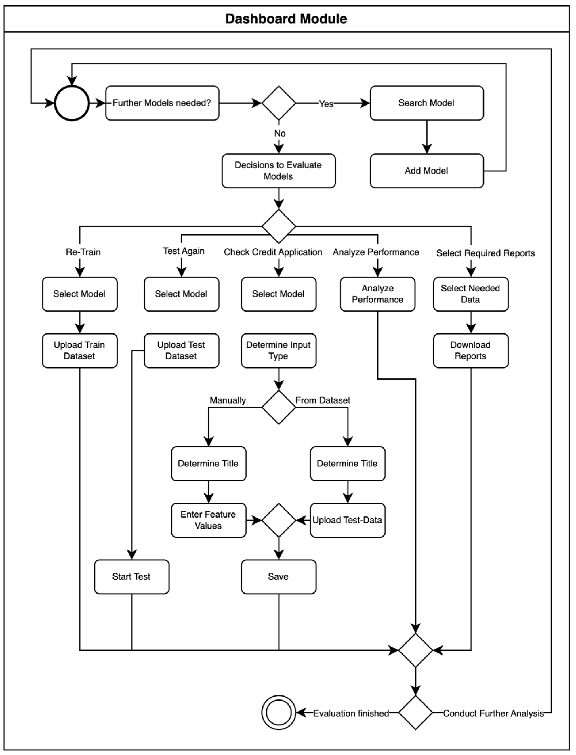
4.4.4. Dashboard Module
4.5. Demonstration of AIDash
5. Discussion and Limitations
6. Conclusions
Author Contributions
Funding
Data Availability Statement
Acknowledgments
Conflicts of Interest
Appendix A. Dataset
| Feature | Description | Coding |
|---|---|---|
| Y | Target | 0: Bad loan 1: Good loan |
| X1 | Type of existing account with the bank | 1: No account or debit balance 2: 0 ≤ … < 200 3: ≥200 or salary account for at least 1 year 4: No current account |
| X2 | Duration of the loan in months | 1: ≤6 2: 6 < … ≤ 12 3: 12 < … ≤ 18 4: 18 < … ≤ 24 5: 24 < … ≤ 30 6: 30 < … ≤ 36 7: 36 < … ≤ 42 8: 42 < … ≤ 48 9: 48 < … ≤ 54 10: 54 < … ≤ 60 |
| X3 | Previous payment performance | 1: No loans to date/all loans duly repaid 2: Previous loans processed properly at the bank 3: Loans still outstanding with the bank 4: Previously hesitant credit management 5: Critical account/there are other loans (not with the bank) |
| X4 | Amount of the loan | 1: ≤500 2: 500 < … ≤ 1000 3: 1000 < … ≤ 1500 4: 1500 < … ≤ 2500 5: 2500 < … ≤ 5000 6: 5000 < … ≤ 7500 7: 7500 < … ≤ 10,000 8: 10,000 < … 15,000 9: 15,000 < … ≤ 20,000 10: >20,000 |
| X5 | Savings account or securities | 1: <100 2: 100 ≤ … < 500 3: 500 ≤ … < 1000 4: ≥1000 5: Not available/no savings account |
| X6 | Duration of employment with the current employer | 1: Unemployed 2: <1 Years 3: 1 ≤ … < 4 Years 4: 4 Years ≤ …< 7 Years 5: ≥7 Years |
| X7 | Amount of rates as % of disposable income | 1: ≥35% 2: 25 ≤ … < 35% 3: 20 ≤ … < 25% 4: <20% |
| X8 | Duration at current residence | 1: 1 Year 2: 1 ≤ … < 4 Year(s) 3: 4 ≤ … < 7 Years 4: ≥7 Years |
| X9 | Type of existing assets | 1: Owning a house or land 2: If not 1: Home loan and savings contract/life insurance 3: If not 1 or 2: Car or other 4: Not available/no assets |
Appendix B. Literature Review
| Sources | AI-Based Credit Assessment | Dashboards for Model Development | Literature Review | Interview Study | Financial Regulations |
|---|---|---|---|---|---|
| Addi and Souissi [72] | x | ||||
| Adisa et al. [73] | x | x | |||
| Arner et al. [74] | x | ||||
| Baier et al. [75] | x | x | |||
| Baldo et al. [76] | x | ||||
| Berrada et al. [77] | x | x | |||
| Cao et al. [78] | x | ||||
| Chornous and Nikolskyi [79] | x | ||||
| Dastile and Celik [80] | x | ||||
| Devi and Chezian [81] | x | ||||
| Devos et al. [82] | x | ||||
| Dyczkowski et al. [83] | x | x | |||
| Guntay et al. [84] | x | x | |||
| Hassan and Jayousi [85] | x | x | |||
| Hentzen et al. [4] | x | ||||
| Hooman et al. [86] | x | ||||
| Hoover [87] | x | x | |||
| Ismawati and Faturohman [88] | x | ||||
| Jemai et al. [89] | x | ||||
| Jin [90] | x | ||||
| Karim et al. [91] | x | ||||
| Khemakhem et al. [69] | x | x | |||
| Khemakhem and Boujelbene [92] | x | ||||
| Kossow et al. [93] | x | x | |||
| Kothandapani [94] | x | ||||
| Kruse et al. [34] | x | ||||
| Kurshan et al. [26] | x | ||||
| Li [95] | x | x | |||
| Lombardo [9] | x | x | |||
| Luo [96] | x | x | |||
| Maurya and Gaur [97] | x | ||||
| Mirza and Ogrenci [98] | x | ||||
| Mittal et al. [99] | x | ||||
| Moula et al. [68] | x | ||||
| Nieto [100] | x | ||||
| Ordabayeva et al. [101] | x | ||||
| Pamuk et al. [19] | x | x | |||
| Pan et al. [102] | x | ||||
| Paul et al. [103] | x | ||||
| Pincovsky et al. [3] | x | ||||
| Punniyamoorthy and Sridevi [104] | x | x | |||
| Qiu et al. [105] | x | ||||
| Ranpara and Patel [106] | x | ||||
| Sadok et al. [107] | x | ||||
| Safiya Parvin and Saleena [108] | x | ||||
| Septama et al. [109] | x | x | x | ||
| Shoumo et al. [110] | x | ||||
| Soares de Melo Junior et al. [111] | x | ||||
| Solow-Niederman et al. [112] | x | ||||
| Virág and Nyitrai [113] | x | ||||
| Wang et al. [114] | x | ||||
| Wei [115] | x | ||||
| Wilson Drakes [116] | x | x | |||
| Xiao and Wang [117] | x | ||||
| Xiao et al. [118] | x | ||||
| Yotsawat et al. [119] | x | ||||
| Yu et al. [120] | x | ||||
| Zhang et al. [121] | x | ||||
| Zhao et al. [67] | x | ||||
| Zhong and Wang [122] | x | ||||
| Zhu et al. [123] | x |
Appendix C. UML Activity Diagrams




Appendix D. Upload Module


Appendix E. Interactive Plot Module





Appendix F. Model Module

Appendix G. Dashboard Module




Appendix H. Technical Details of AIDash
| Name | Version |
|---|---|
| Python | 3.8.6 |
| Django | 3.1.3 |
| djangorestframework | 3.12.4 |
| django-reset-migrations | 0.4.0 |
| h5py | 3.1.0 |
| imbalanced_learn | 0.8.0 |
| imblearn | 0.0 |
| matplotlib | 3.3.3 |
| numpy | 1.20.1 |
| openpyxl | 3.0.7 |
| pandas | 1.1.4 |
| plotly | 4.14.3 |
| scikit_learn | 1.0.1 |
| scipy | 1.5.4 |
| seaborn | 0.11.0 |
| setuptools | 49.2.1 |
| tensorflow | 2.5.0 |
| xgboost | 1.4.2 |
References
- Giudici, P.; Raffinetti, E. SAFE Artificial Intelligence in finance. Financ. Res. Lett. 2023, 56, 104088. [Google Scholar] [CrossRef]
- Lee, J. Access to Finance for Artificial Intelligence Regulation in the Financial Services Industry. Eur. Bus. Org. Law. Rev. 2020, 21, 731–757. [Google Scholar] [CrossRef]
- Pincovsky, M.; Falcao, A.; Nunes, W.N.; Paula Furtado, A.; Cunha, R.C. Machine Learning applied to credit analysis: A Systematic Literature Review. In Proceedings of the 2021 16th Iberian Conference on Information Systems and Technologies (CISTI), Chaves, Portugal, 23–26 June 2021; pp. 1–5, ISBN 978-989-54659-1-0. [Google Scholar]
- Hentzen, J.K.; Hoffmann, A.; Dolan, R.; Pala, E. Artificial intelligence in customer-facing financial services: A systematic literature review and agenda for future research. Int. J. Bank Mark. 2022, 40, 1299–1336. [Google Scholar] [CrossRef]
- Cao, L. AI in Finance: Challenges, Techniques, and Opportunities. ACM Comput. Surv. 2023, 55, 64. [Google Scholar] [CrossRef]
- Cao, L. AI in Finance: A Review. SSRN J. 2020, 2020, 3647625. [Google Scholar] [CrossRef]
- Loyola-Gonzalez, O. Black-Box vs. White-Box: Understanding Their Advantages and Weaknesses from a Practical Point of View. IEEE Access 2019, 7, 154096–154113. [Google Scholar] [CrossRef]
- ZVEI. ZVEI Comments on the European AI Regulation (“AI Act”). Available online: https://www.zvei.org/en/press-media/publications/zvei-comments-on-the-european-ai-regulation-ai-act (accessed on 9 February 2024).
- Lombardo, G. The AI industry and regulation: Time for implementation? In Ethical Evidence and Policymaking, 1st ed.; Iphofen, R., O’Mathúna, D., Eds.; Bristol University Press: Bristol, UK, 2022; pp. 185–200. ISBN 9781447363958. [Google Scholar]
- European Commission. Regulation of the European Parliament and of the Council: Laying Down Harmonised Rules on Artificial Intelligence (Artificial Intelligence Act) and Amending Certain Union Legislative Acts. Available online: https://eur-lex.europa.eu/legal-content/EN/TXT/HTML/?uri=CELEX:52021PC0206 (accessed on 28 December 2023).
- Covington. Artificial Intelligence in Financial Services in Europe. Available online: https://www.knplaw.com/wp-content/uploads/2022/02/Artificial-Intelligence-in-Financial-Services-in-Europe-2022.pdf (accessed on 5 December 2023).
- ECB. Opinion of the European Central Bank of 29 December 2021 on a Proposal for a Regulation Laying down Harmonised Rules on Artificial Intelligence. Available online: https://eur-lex.europa.eu/legal-content/EN/TXT/PDF/?uri=CELEX:52021AB0040 (accessed on 10 May 2023).
- Chen, N.; Ribeiro, B.; Chen, A. Financial credit risk assessment: A recent review. Artif. Intell. Rev. 2016, 45, 1–23. [Google Scholar] [CrossRef]
- Bank of England; Prudential Regulation Authority; Financial Conduct Authority. DP5/22—Artificial Intelligence and Machine Learning. Available online: https://www.bankofengland.co.uk/prudential-regulation/publication/2022/october/artificial-intelligence (accessed on 10 May 2023).
- Sousa, M.R.; Gama, J.; Brandão, E. A new dynamic modeling framework for credit risk assessment. Expert Syst. Appl. 2016, 45, 341–351. [Google Scholar] [CrossRef]
- Son, H.; Hyun, C.; Phan, D.; Hwang, H.J. Data analytic approach for bankruptcy prediction. Expert Syst. Appl. 2019, 138, 112816. [Google Scholar] [CrossRef]
- Gabrielli, G.; Melioli, A.; Bertini, F. High-dimensional Data from Financial Statements for a Bankruptcy Prediction Model. In Proceedings of the 2023 IEEE 39th International Conference on Data Engineering Workshops (ICDEW), Anaheim, CA, USA, 3–7 April 2023; pp. 1–7, ISBN 979-8-3503-2244-6. [Google Scholar]
- Tsai, C.-F. Two-stage hybrid learning techniques for bankruptcy prediction. Stat. Anal. 2020, 13, 565–572. [Google Scholar] [CrossRef]
- Pamuk, M.; Grendel, R.O.; Schumann, M. Towards ML-based Platforms in Finance Industry-An ML Approach to Generate Corporate Bankruptcy Probabilities based on Annual Financial Statements. In Proceedings of the 2021 IEEE/ACIS 20th International Fall Conference on Computer and Information Science (ICIS Fall), Xi’an, China, 13–15 October 2021. [Google Scholar]
- BaFin. Big Data and Artificial Intelligence: Principles for the Use of Algorithms in Decision-Making Processes. Available online: https://www.bafin.de/dok/16185950 (accessed on 31 January 2023).
- Deutsche Bundesbank; BaFin. Machine Learning in Risk Models—Characteristics and Supervisory Priorities: Consultation Paper. Available online: https://www.bundesbank.de/resource/blob/793670/61532e24c3298d8b24d4d15a34f503a8/mL/2021-07-15-ml-konsultationspapier-data.pdf (accessed on 11 September 2022).
- AMF. Artificial Intelligence in Finance: Recommendations for Its Responsible Use. Available online: https://lautorite.qc.ca/fileadmin/lautorite/grand_public/publications/professionnels/rapport-intelligence-artificielle-finance-an.pdf (accessed on 5 December 2023).
- Peffers, K.; Tuunanen, T.; Rothenberger, M.A.; Chatterjee, S. A Design Science Research Methodology for Information Systems Research. J. Manag. Inf. Syst. 2007, 24, 45–77. [Google Scholar] [CrossRef]
- Chapman, P. CRISP-DM 1.0: Step-by-Step Data Mining Guide; SPSS: Southall, UK, 2000. [Google Scholar]
- Bazarbash, M. FinTech in Financial Inclusion: Machine Learning Applications in Assessing Credit Risk; International Monetary Fund: Washington, DC, USA, 2019; ISBN 9781498314428. [Google Scholar]
- Kurshan, E.; Shen, H.; Chen, J. Towards self-regulating AI. In Proceedings of the ICAIF ‘20: ACM International Conference on AI in Finance, New York, NY, USA, 15–16 October 2020; Balch, T., Ed.; ACM: New York, NY, USA, 2020; pp. 1–8, ISBN 9781450375849. [Google Scholar]
- LeCun, Y.; Bengio, Y.; Hinton, G. Deep learning. Nature 2015, 521, 436–444. [Google Scholar] [CrossRef] [PubMed]
- Bertini, F. Artificial Intelligence and data privacy. Sist. Intelligenti 2023, 35, 477–484. [Google Scholar] [CrossRef]
- ACPR. Governance of Artificial Intelligence in Finance. Available online: https://acpr.banque-france.fr/en/governance-artificial-intelligence-finance (accessed on 14 February 2024).
- De Nederlandsche Bank. General Principles for the Use of Artificial Intelligence in the Financial Sector. Available online: https://www.dnb.nl/media/voffsric/general-principles-for-the-use-of-artificial-intelligence-in-the-financial-sector.pdf (accessed on 25 May 2023).
- Banca D’Italia. Artificial Intelligence in Credit Scoring: An Analysis of Some Experiences in the Italian Financial System. Available online: https://www.bancaditalia.it/pubblicazioni/qef/2022-0721/QEF_721_EN.pdf?language_id=1 (accessed on 5 December 2023).
- Banca D’Italia. Legal Framework. Available online: https://www.bancaditalia.it/compiti/vigilanza/normativa/index.html?com.dotmarketing.htmlpage.language=1 (accessed on 16 May 2023).
- Banco de España. Machine Learning in Credit Risk: Measuring the Dilemma between Prediction and Supervisory Cost. Documentos de Trabajo N.º 2032. Available online: https://www.bde.es/f/webbde/SES/Secciones/Publicaciones/PublicacionesSeriadas/DocumentosTrabajo/20/Files/dt2032e.pdf (accessed on 24 May 2023).
- Kruse, L.; Wunderlich, N.; Beck, R. Artificial Intelligence for the Financial Services Industry: What Challenges Organizations to Succeed. In Proceedings of the 52nd Hawaii International Conference on System Sciences, Maui, HI, USA, 8–11 January 2019; Bui, T., Ed.; 2019. [Google Scholar]
- Pamuk, M.; Schumann, M.; Nickerson, R.C. What Do the Regulators Mean? A Taxonomy of Regulatory Principles for the Use of AI in Financial Services. Make 2024, 6, 143–155. [Google Scholar] [CrossRef]
- Sanz, J.L.C.; Zhu, Y. Toward Scalable Artificial Intelligence in Finance. In Proceedings of the 2021 IEEE International Conference on Services Computing (SCC), Chicago, IL, USA, 5–10 September 2021; pp. 460–469, ISBN 978-1-6654-1683-2. [Google Scholar]
- OECD. SAFE (Sustainable, Accurate, Fair and Explainable). Available online: https://oecd.ai/en/catalogue/metrics/safe-%28sustainable-accurate-fair-and-explainable%29 (accessed on 28 December 2023).
- OECD. OECD Legal Instruments: Recommendation of the Council on Artificial Intelligence. Available online: https://legalinstruments.oecd.org/en/instruments/OECD-LEGAL-0449#backgroundInformation (accessed on 28 November 2023).
- OECD. Artificial Intelligence, Machine Learning and Big Data in Finance—OECD. Available online: https://www.oecd.org/finance/artificial-intelligence-machine-learning-big-data-in-finance.htm (accessed on 5 October 2023).
- Cooper, H.M. Organizing knowledge syntheses: A taxonomy of literature reviews. Knowl. Soc. 1988, 1, 104–126. [Google Scholar] [CrossRef]
- vom Brocke, J.; Simons, A.; Riemer, K.; Niehaves, B.; Plattfaut, R.; Cleven, A. Standing on the Shoulders of Giants: Challenges and Recommendations of Literature Search in Information Systems Research. Commun. Assoc. Inf. Syst. 2015, 37, 9. [Google Scholar] [CrossRef]
- Fahrmeir, L.; Hamerle, A. Multivariate Statistische Verfahren; Walter de Gruyter: Berlin, NY, USA, 1984; ISBN 9783110085099. [Google Scholar]
- Ribeiro, M.T.; Singh, S.; Guestrin, C. Why Should I Trust You? In Proceedings of the KDD ‘16: The 22nd ACM SIGKDD International Conference on Knowledge Discovery and Data Mining, San Francisco, CA, USA, 13–17 August 2016; Krishnapuram, B., Shah, M., Smola, A., Aggarwal, C., Shen, D., Rastogi, R., Eds.; ACM: New York, NY, USA, 2016; pp. 1135–1144, ISBN 9781450342322. [Google Scholar]
- Leo, M.; Sharma, S.; Maddulety, K. Machine Learning in Banking Risk Management: A Literature Review. Risks 2019, 7, 29. [Google Scholar] [CrossRef]
- Yu, L.; Zhang, X.; Yin, H. An extreme learning machine based virtual sample generation method with feature engineering for credit risk assessment with data scarcity. Expert Syst. Appl. 2022, 202, 117363. [Google Scholar] [CrossRef]
- Liu, W.; Fan, H.; Xia, M. Step-wise multi-grained augmented gradient boosting decision trees for credit scoring. Eng. Appl. Artif. Intell. 2021, 97, 104036. [Google Scholar] [CrossRef]
- Wang, Y.; Zhang, Y.; Lu, Y.; Yu, X. A Comparative Assessment of Credit Risk Model Based on Machine Learning—A case study of bank loan data. Procedia Comput. Sci. 2020, 174, 141–149. [Google Scholar] [CrossRef]
- Fan, S.; Shen, Y.; Peng, S. Improved ML-Based Technique for Credit Card Scoring in Internet Financial Risk Control. Complexity 2020, 2020, 8706285. [Google Scholar] [CrossRef]
- Yigitbasioglu, O.M.; Velcu, O. A review of dashboards in performance management: Implications for design and research. Int. J. Account. Inf. Syst. 2012, 13, 41–59. [Google Scholar] [CrossRef]
- Few, S. Information Dashboard Design: The Effective Visual Communication of Data, 1st ed.; O’Reilly & Associates: Sebastopol, CA, USA, 2006; ISBN 978-0-596-10016-2. [Google Scholar]
- Noonpakdee, W.; Khunkornsiri, T.; Phothichai, A.; Danaisawat, K. A framework for analyzing and developing dashboard templates for small and medium enterprises. In Proceedings of the 2018 5th International Conference on Industrial Engineering and Applications (ICIEA), Singapore, 26–28 April 2018; pp. 479–483, ISBN 978-1-5386-5747-8. [Google Scholar]
- Hoo, Z.H.; Candlish, J.; Teare, D. What is an ROC curve? Emerg. Med. J. 2017, 34, 357–359. [Google Scholar] [CrossRef] [PubMed]
- Pace, A.; Buttigieg, S.C. Can hospital dashboards provide visibility of information from bedside to board? A case study approach. J. Health Organ. Manag. 2017, 31, 142–161. [Google Scholar] [CrossRef] [PubMed]
- Ghazisaeidi, M.; Safdari, R.; Torabi, M.; Mirzaee, M.; Farzi, J.; Goodini, A. Development of Performance Dashboards in Healthcare Sector: Key Practical Issues. Acta Inform. Med. 2015, 23, 317–321. [Google Scholar] [CrossRef] [PubMed]
- Maheshwari, D.; Janssen, M. Dashboards for supporting organizational development. In Proceedings of the ICEGOV2014: 8th International Conference on Theory and Practice of Electronic Governance, Guimaraes, Portugal, 27–30 October 2014; Estevez, E., Janssen, M., Barbosa, L.S., Eds.; ACM: New York, NY, USA, 2014; pp. 178–185, ISBN 9781605586113. [Google Scholar]
- Fischer, M.J.; Kourany, W.M.; Sovern, K.; Forrester, K.; Griffin, C.; Lightner, N.; Loftus, S.; Murphy, K.; Roth, G.; Palevsky, P.M.; et al. Development, implementation and user experience of the Veterans Health Administration (VHA) dialysis dashboard. BMC Nephrol. 2020, 21, 136. [Google Scholar] [CrossRef] [PubMed]
- Rahman, A.A.; Adamu, Y.B.; Harun, P. Review on dashboard application from managerial perspective. In Proceedings of the 2017 5th International Conference on Research and Innovation in Information Systems (ICRIIS), Langkawi, Malaysia, 16–17 July 2017; pp. 1–5, ISBN 978-1-5090-3035-4. [Google Scholar]
- Maury, E.; Boldi, M.-O.; Greub, G.; Chavez, V.; Jaton, K.; Opota, O. An Automated Dashboard to Improve Laboratory COVID-19 Diagnostics Management. Front. Digit. Health 2021, 3, 773986. [Google Scholar] [CrossRef] [PubMed]
- Büdel, V.; Fritsch, A.; Oberweis, A. Integrating sustainability into day-to-day business. In Proceedings of the ICT4S2020: 7th International Conference on ICT for Sustainability, Bristol, UK, 21–26 June 2020; Chitchyan, R., Schien, D., Moreira, A., Combemale, B., Eds.; ACM: New York, NY, USA, 2020; pp. 56–65, ISBN 9781450375955. [Google Scholar]
- Pauwels, K.; Ambler, T.; Clark, B.H.; LaPointe, P.; Reibstein, D.; Skiera, B.; Wierenga, B.; Wiesel, T. Dashboards as a Service. J. Serv. Res. 2009, 12, 175–189. [Google Scholar] [CrossRef]
- Lin, C.-Y.; Liang, F.-W.; Li, S.-T.; Lu, T.-H. 5S Dashboard Design Principles for Self-Service Business Intelligence Tool User. J. Big Data Res. 2018, 1, 5–19. [Google Scholar] [CrossRef]
- Presthus, W.; Canales, C.A. Business Intelligence Dashboard Design. A Case Study of a Large Logistics Company. Norsk Konferanse for Organisasjoners Bruk av IT. 2015. Available online: https://www.semanticscholar.org/paper/BUSINESS-INTELLIGENCE-DASHBOARD-DESIGN.-A-CASE-OF-A-Presthus-Canales/fc49fcfc4f345c748246d24dc47b5972323d1791 (accessed on 1 May 2024).
- Cankaya, E.C.; Odekirk, D. Creating Effective and Efficient User Dashboards through Dynamic Customization and Well-Designed Webpage Visualization. Available online: https://huichawaii.org/wp-content/uploads/2019/06/Cankaya-Ebru-Celikel-2019-STEM-HUIC.pdf (accessed on 1 February 2024).
- Liawatimena, S.; Hendric Spits Warnars, H.L.; Trisetyarso, A.; Abdurahman, E.; Soewito, B.; Wibowo, A.; Gaol, F.L.; Abbas, B.S. Django Web Framework Software Metrics Measurement Using Radon and Pylint. In Proceedings of the 2018 Indonesian Association for Pattern Recognition International Conference (INAPR), Jakarta, Indonesia, 7–8 September 2018; pp. 218–222, ISBN 978-1-5386-9422-0. [Google Scholar]
- Elliott, T. The State of the Octoverse: Machine learning. Available online: https://github.blog/2019-01-24-the-state-of-the-octoverse-machine-learning/ (accessed on 9 February 2024).
- Batista, G.E.; Bazzan, A.L.; Monard, M.C. Balancing Training Data for Automated Annotation of Keywords: A Case Study. Wob 2003, 3, 10–18. [Google Scholar]
- Zhao, J.; Wu, Z.; Wu, B. An AdaBoost-DT Model for Credit Scoring. In Proceedings of the 20th Wuhan International Conference on E-Business, WHICEB 2021, Wuhan, China, 28–30 May 2021. [Google Scholar]
- Moula, F.E.; Guotai, C.; Abedin, M.Z. Credit default prediction modeling: An application of support vector machine. Risk Manag. 2017, 19, 158–187. [Google Scholar] [CrossRef]
- Khemakhem, S.; Ben Said, F.; Boujelbene, Y. Credit risk assessment for unbalanced datasets based on data mining, artificial neural network and support vector machines. J. Model. Manag. 2018, 13, 932–951. [Google Scholar] [CrossRef]
- Kouki, M.; Elkhaldi, A. Toward a Predicting Model of Firm Bankruptcy: Evidence from the Tunisian Context. Middle East. Financ. Econ. 2011, 14, 26–43. [Google Scholar]
- Pamuk, M.; Schumann, M. Opening a New Era with Machine Learning in Financial Services? Forecasting Corporate Credit Ratings Based on Annual Financial Statements. Int. J. Financial Stud. 2023, 11, 96. [Google Scholar] [CrossRef]
- Addi, K.B.; Souissi, N. An Ontology-Based Model for Credit Scoring Knowledge in Microfinance: Towards a Better Decision Making. In Proceedings of the 2020 IEEE 10th International Conference on Intelligent Systems (IS), Varna, Bulgaria, 28–30 August 2020; pp. 380–385, ISBN 978-1-7281-5456-5. [Google Scholar]
- Adisa, J.; Ojo, S.; Owolawi, P.; Pretorius, A.; Ojo, S.O. Credit Score Prediction using Genetic Algorithm-LSTM Technique. In Proceedings of the 2022 Conference on Information Communications Technology and Society (ICTAS), Durban, South Africa, 9–10 March 2022; pp. 1–6, ISBN 978-1-6654-4019-6. [Google Scholar]
- Arner, D.W.; Zetzsche, D.A.; Buckley, R.P.; Barberis, J.N. FinTech and RegTech: Enabling Innovation While Preserving Financial Stability. Georget. J. Int. Aff. 2017, 18, 47–58. [Google Scholar] [CrossRef]
- Baier, L.; Jöhren, F.; Seebacher, S. Challenges in the deployment and operation of machine learning in practice. Res. Pap. 2019, 1–15. [Google Scholar]
- Baldo, D.R.; Regio, M.S.; Manssour, I.H. Visual analytics for monitoring credit scoring models. Inf. Vis. 2023, 22, 340–357. [Google Scholar] [CrossRef]
- Berrada, I.R.; Barramou, F.Z.; Alami, O.B. A review of Artificial Intelligence approach for credit risk assessment. In Proceedings of the 2022 2nd International Conference on Artificial Intelligence and Signal Processing (AISP), Vijayawada, India, 12–14 February 2022; pp. 1–5, ISBN 978-1-6654-4290-9. [Google Scholar]
- Cao, N.T.; Tran, L.H.; Ton-That, A.H. Using machine learning to create a credit scoring model in banking and finance. In Proceedings of the 2021 IEEE Asia-Pacific Conference on Computer Science and Data Engineering (CSDE), Brisbane, Australia, 8–10 December 2021; pp. 1–5, ISBN 978-1-6654-9552-3. [Google Scholar]
- Chornous, G.; Nikolskyi, I. Business-Oriented Feature Selection for Hybrid Classification Model of Credit Scoring. In Proceedings of the 2018 IEEE Second International Conference on Data Stream Mining & Processing (DSMP), Lviv, Ukraine, 21–25 August 2018; pp. 397–401, ISBN 978-1-5386-2874-4. [Google Scholar]
- Dastile, X.; Celik, T. Making Deep Learning-Based Predictions for Credit Scoring Explainable. IEEE Access 2021, 9, 50426–50440. [Google Scholar] [CrossRef]
- Devi, C.R.D.; Chezian, R.M. A relative evaluation of the performance of ensemble learning in credit scoring. In Proceedings of the 2016 IEEE International Conference on Advances in Computer Applications (ICACA), Coimbatore, India, 24 October 2016; pp. 161–165, ISBN 978-1-5090-3769-8. [Google Scholar]
- Devos, A.; Dhondt, J.; Stripling, E.; Baesens, B.; Broucke, S.v.; Sukhatme, G. Profit Maximizing Logistic Regression Modeling for Credit Scoring. In Proceedings of the 2018 IEEE Data Science Workshop (DSW), Lausanne, Switzerland, 4–6 June 2018; pp. 125–129, ISBN 978-1-5386-4410-2. [Google Scholar]
- Dyczkowski, M.; Korczak, J.; Dudycz, H. Multi-criteria Evaluation of the Intelligent Dashboard for SME Managers based on Scorecard Framework. In Proceedings of the 2014 Federated Conference on Computer Science and Information Systems, Warsaw, Poland, 7–10 September 2014; pp. 1147–1155. [Google Scholar]
- Guntay, L.; Bozan, E.; Tigrak, U.; Durdu, T.; Ozkahya, G.E. An Explainable Credit Scoring Framework: A Use Case of Addressing Challenges in Applied Machine Learning. In Proceedings of the 2022 IEEE Technology and Engineering Management Conference (TEMSCON EUROPE), Izmir, Turkey, 25–29 April 2022; pp. 222–227, ISBN 978-1-6654-8313-1. [Google Scholar]
- Hassan, A.; Jayousi, R. Financial Services Credit Scoring System Using Data Mining. In Proceedings of the 2020 IEEE 14th International Conference on Application of Information and Communication Technologies (AICT), Tashkent, Uzbekistan, 7–9 October 2020; pp. 1–7, ISBN 978-1-7281-7386-3. [Google Scholar]
- Hooman, A.; Marthandan, G.; Yusoff, W.F.W.; Omid, M.; Karamizadeh, S. Statistical and Data Mining Methods in Credit Scoring. J. Dev. Areas 2016, 50, 371–381. [Google Scholar] [CrossRef]
- Hoover, S. California Credit Dashboard. California Policy Lab [Online]. 19 November 2023. Available online: https://www.capolicylab.org/california-credit-dashboard/ (accessed on 7 March 2024).
- Ismawati, I.Y.; Faturohman, T. Credit Risk Scoring Model for Consumer Financing: Logistic Regression Method. In Comparative Analysis of Trade and Finance in Emerging Economies; Barnett, W.A., Sergi, B.S., Eds.; Emerald Publishing Limited: Leeds, UK, 2023; pp. 167–189. ISBN 978-1-80455-759-4. [Google Scholar]
- Jemai, J.; Chaieb, M.; Zarrad, A. A Big Data Mining Approach for Credit Risk Analysis. In Proceedings of the 2022 International Symposium on Networks, Computers and Communications (ISNCC), Shenzhen, China, 19–22 July 2022; pp. 1–6, ISBN 978-1-6654-8544-9. [Google Scholar]
- Jin, S. Research on Bank Credit Risk Assessment Model based on artificial intelligence algorithm. In Proceedings of the 2022 2nd International Symposium on Artificial Intelligence and its Application on Media (ISAIAM), Xi’an, China, 10–12 June 2022; pp. 128–134, ISBN 978-1-6654-8541-8. [Google Scholar]
- Karim, M.; Samad, M.F.; Muntasir, F. Improving Performance Factors of an Imbalanced Credit Risk Dataset Using SMOTE. In Proceedings of the 2022 4th International Conference on Electrical, Computer & Telecommunication Engineering (ICECTE), Rajshahi, Bangladesh, 29–31 December 2022; pp. 1–4, ISBN 979-8-3503-2054-1. [Google Scholar]
- Khemakhem, S.; Boujelbene, Y. Predicting credit risk on the basis of financial and non-financial variables and data mining. Rev. Account. Financ. 2018, 17, 316–340. [Google Scholar] [CrossRef]
- Kossow, N.; Windwehr, S.; Jenkins, M. Algorithmic Transparency and Accountability. 2024. Available online: http://www.jstor.org/stable/resrep30838 (accessed on 8 March 2024).
- Kothandapani, H.P. Drivers and Barriers of Adopting Interactive Dashboard Reporting in the Finance Sector: An Empirical Investigation. Rev. Contemp. Bus. Anal. 2019, 2, 45–70. [Google Scholar]
- Li, Y. Credit Risk Prediction Based on Machine Learning Methods. In Proceedings of the 2019 14th International Conference on Computer Science & Education (ICCSE), Toronto, ON, Canada, 19–21 August 2019; pp. 1011–1013, ISBN 978-1-7281-1846-8. [Google Scholar]
- Luo, C. A comprehensive decision support approach for credit scoring. Ind. Manag. Data Syst. 2020, 120, 280–290. [Google Scholar] [CrossRef]
- Maurya, A.; Gaur, S. A Decision Tree Classifier Based Ensemble Approach to Credit Score Classification. In Proceedings of the 2023 International Conference on Computing, Communication, and Intelligent Systems (ICCCIS), Greater Noida, India, 3–4 November 2023; pp. 620–624, ISBN 979-8-3503-0611-8. [Google Scholar]
- Mirza, F.K.; Ogrenci, A.S. Using Hybrid Approaches for Credit Application Scoring. In Proceedings of the 2023 IEEE 23rd International Symposium on Computational Intelligence and Informatics (CINTI), Budapest, Hungary, 20–22 November 2023; pp. 111–116, ISBN 979-8-3503-4294-9. [Google Scholar]
- Mittal, A.; Shrivastava, A.; Saxena, A.; Manoria, M. A Study on Credit Risk Assessment in Banking Sector using Data Mining Techniques. In Proceedings of the 2018 International Conference on Advanced Computation and Telecommunication (ICACAT), Bhopal, India, 28–29 December 2018; pp. 1–5, ISBN 978-1-5386-5367-8. [Google Scholar]
- Nieto, M.J. Banks, climate risk and financial stability. J. Financ. Regul. Compliance 2019, 27, 243–262. [Google Scholar] [CrossRef]
- Ordabayeva, Z.; Moldagulova, A.; Riza, I. Building a Credit Scoring Model Based on the Type of Target Variable. In Proceedings of the 2023 IEEE International Conference on Smart Information Systems and Technologies (SIST), Astana, Kazakhstan, 4–6 May 2023; pp. 31–36, ISBN 979-8-3503-3504-0. [Google Scholar]
- Pan, J.-S.; Wu, Y.-Q.; Lv, Y.; Lin, Q.-Y.; Peng, J.-R.; Ye, M.; Cai, X.-F.; Huang, W. Domain-adversarial neural network with joint-distribution adaption for credit risk classification. In Proceedings of the International Conference on Electronic Business, Chiayi, Taiwan, 19–23 October 2023. [Google Scholar]
- Paul, S.; Gupta, A.; Kar, A.K.; Singh, V. An Automatic Deep Reinforcement Learning Based Credit Scoring Model using Deep-Q Network for Classification of Customer Credit Requests. In Proceedings of the 2023 IEEE International Symposium on Technology and Society (ISTAS), Swansea, UK, 13–15 September 2023; pp. 1–8, ISBN 979-8-3503-2486-0. [Google Scholar]
- Punniyamoorthy, M.; Sridevi, P. Identification of a standard AI based technique for credit risk analysis. Benchmarking Int. J. 2016, 23, 1381–1390. [Google Scholar] [CrossRef]
- Qiu, Z.; Li, Y.; Ni, P.; Li, G. Credit Risk Scoring Analysis Based on Machine Learning Models. In Proceedings of the 2019 6th International Conference on Information Science and Control Engineering (ICISCE), Shanghai, China, 20–22 December 2019; pp. 220–224, ISBN 978-1-7281-5712-2. [Google Scholar]
- Ranpara, R.D.; Patel, P.S. An Ensemble Learning Approach to Improve Credit Scoring Accuracy for Imbalanced Data. In Proceedings of the 2023 International Conference on Integrated Intelligence and Communication Systems (ICIICS), Kalaburagi, India, 24–25 November 2023; pp. 1–5, ISBN 979-8-3503-1545-5. [Google Scholar]
- Sadok, H.; Mahboub, H.; Chaibi, H.; Saadane, R.; Wahbi, M. Applications of Artificial Intelligence in Finance: Prospects, Limits and Risks. In Proceedings of the 2023 International Conference on Digital Age & Technological Advances for Sustainable Development (ICDATA), Casablanca, Morocco, 3–5 May 2023; pp. 145–149, ISBN 979-8-3503-1111-2. [Google Scholar]
- Safiya Parvin, A.; Saleena, B. An Ensemble Classifier Model to Predict Credit Scoring—Comparative Analysis. In Proceedings of the 2020 IEEE International Symposium on Smart Electronic Systems (iSES) (Formerly iNiS), Chennai, India, 14–16 December 2020; pp. 27–30, ISBN 978-1-6654-0478-5. [Google Scholar]
- Septama, H.D.; Yulianti, T.; Budiyanto, D.; Mulyadi, S.M.; Cahyana, A.H. A Comparative Analysis of Machine Learning Algorithms for Credit Risk Scoring using Chi-Square Feature Selection. In Proceedings of the 2023 International Conference on Converging Technology in Electrical and Information Engineering (ICCTEIE), Bandar Lampung, Indonesia, 25–26 October 2023; pp. 32–37, ISBN 979-8-3503-7064-5. [Google Scholar]
- Shoumo, S.Z.H.; Dhruba, M.I.M.; Hossain, S.; Ghani, N.H.; Arif, H.; Islam, S. Application of Machine Learning in Credit Risk Assessment: A Prelude to Smart Banking. In Proceedings of the TENCON 2019—2019 IEEE Region 10 Conference (TENCON), Kochi, India, 17–20 October 2019; pp. 2023–2028, ISBN 978-1-7281-1895-6. [Google Scholar]
- Soares de Melo Junior, L.; Nardini, F.M.; Renso, C.; Fernandes de Macedo, J.A. An Empirical Comparison of Classification Algorithms for Imbalanced Credit Scoring Datasets. In Proceedings of the 2019 18th IEEE International Conference On Machine Learning And Applications (ICMLA), Boca Raton, FL, USA, 16–19 December 2019; pp. 747–754, ISBN 978-1-7281-4550-1. [Google Scholar]
- Solow-Niederman, A.; Choi, Y.J.; van den Broeck, G. The Institutional Life of Algorithmic Risk Assessment. Berkeley Technol. Law J. 2019, 34, 705–744. [Google Scholar]
- Virág, M.; Nyitrai, T. Is there a trade-off between the predictive power and the interpretability of bankruptcy models? The case of the first Hungarian bankruptcy prediction model. Acta Oeconomica 2014, 64, 419–440. [Google Scholar] [CrossRef]
- Wang, H.; Li, C.; Gu, B.; Min, W. Does AI-based Credit Scoring Improve Financial Inclusion? Evidence from Online Payday Lending. In Proceedings of the International Conference on Information Systems (ICIS) 2019 Conference, Munich, Germany, 15–18 December 2019. [Google Scholar]
- Wei, Y. Application of Machine Learning and Artificial Intelligence in Credit Risk Assessment. In Proceedings of the 2023 2nd International Conference on Artificial Intelligence and Autonomous Robot Systems (AIARS), Bristol, UK, 29–31 July 2023; pp. 150–156, ISBN 979-8-3503-2435-8. [Google Scholar]
- Wilson Drakes, C.-A. Algorithmic decision-making systems: Boon or bane to credit risk assessment? In Proceedings of the 29th European Conference on Information Systems–Human Values Crisis in a Digitizing World, ECIS 2021, Morocco, Africa, 14–16 June 2021. [Google Scholar]
- Xiao, J.; Wang, R. A Triplet Deep Neural Networks Model for Customer Credit Scoring. In Proceedings of the 2023 3rd International Conference on Consumer Electronics and Computer Engineering (ICCECE), Guangzhou, China, 6–8 January 2023; pp. 511–514, ISBN 979-8-3503-3157-8. [Google Scholar]
- Xiao, J.; Xie, L.; Liu, D.; Xiao, Y.; Hu, Y. A clustering and selection based transfer ensemble model for customer credit scoring. Filomat 2016, 30, 4015–4026. [Google Scholar] [CrossRef]
- Yotsawat, W.; Wattuya, P.; Srivihok, A. A Novel Method for Credit Scoring Based on Cost-Sensitive Neural Network Ensemble. IEEE Access 2021, 9, 78521–78537. [Google Scholar] [CrossRef]
- Yu, L.; Li, X.; Tang, L.; Gao, L. An ELM-based Classification Algorithm with Optimal Cutoff Selection for Credit Risk Assessment. Filomat 2016, 30, 4027–4036. [Google Scholar] [CrossRef]
- Zhang, X.; Yang, Y.; Zhou, Z. A novel credit scoring model based on optimized random forest. In Proceedings of the 2018 IEEE 8th Annual Computing and Communication Workshop and Conference (CCWC), Las Vegas, NV, USA, 8–10 January 2018; pp. 60–65, ISBN 978-1-5386-4649-6. [Google Scholar]
- Zhong, Y.; Wang, H. Internet Financial Credit Scoring Models Based on Deep Forest and Resampling Methods. IEEE Access 2023, 11, 8689–8700. [Google Scholar] [CrossRef]
- Zhu, B.; Yang, W.; Wang, H.; Yuan, Y. A hybrid deep learning model for consumer credit scoring. In Proceedings of the 2018 International Conference on Artificial Intelligence and Big Data (ICAIBD), Chengdu, China, 26–28 May 2018; pp. 205–208, ISBN 978-1-5386-6987-7. [Google Scholar]









| Business Understanding | Data Understanding | Data Preparation | Modeling | Evaluation | Deployment |
|---|---|---|---|---|---|
| Determine business objectives | Collect initial data | Select data | Select modeling techniques | Evaluate results | Plan deployment |
| Assess situation | Describe data | Clean data | Generate test design | Review process | Plan monitoring and maintenance |
| Determine data mining goals | Explore data | Construct data | Build model | Determine Next Steps | Produce final report |
| Produce project plan | Verify data quality | Integrate data | Assess model | Review project | |
| Format data |
| Block | Requirements | Function Identifier | Derived Functions for Credit Assessment |
|---|---|---|---|
| Data Understanding (RDU) | RDU 1 Data collection | F1 | Managing datasets |
| F1.1 | Uploading datasets | ||
| F1.2 | Changing parameters for import | ||
| RDU 2 Data description | F1.3 | Describing datasets | |
| RDU 3 Explore data | F2 | Analyzing datasets | |
| F2.1 | Plotting datasets | ||
| F2.2 | Comparing datasets | ||
| RDU 4 Data assessment | - | - | |
| Data Preprocessing (RDP) | RDP 1 Data selection | F1.4 | Managing features |
| RDP 2 Data cleaning | F1.2 | Changing parameters for import | |
| F1.4.2 | Cleaning outliers | ||
| RDP 3 Data construction | - | - | |
| RDP 4 Data integration | - | - | |
| RDP 5 Data formatting | F1.2 | Changing parameters for import | |
| F1.4.1 | Coding features | ||
| Modeling (RM) | RM 1 Model selection | F1.4 | Managing features |
| RM 2 Model preparation and tests | F3.1.1 | Training a model | |
| F3.1.2 | Balancing (training) classes | ||
| RM 3 Model creation | F3 | Managing models | |
| F3.1 | Creating a model | ||
| F3.2 | Saving and downloading a model | ||
| F3.3 | Deleting a model | ||
| F3.4 | Uploading a model | ||
| F3.5 | Re-training a model | ||
| RM 4 Model assessment | F4 | Comparing models | |
| F6 | Exporting results | ||
| Evaluation (REV) | REV 1 Evaluation of results | F6 | Exporting results |
| F5 | Testing models | ||
| F5.1 | Checking a credit decision | ||
| F5.2 | Testing model performance with other datasets | ||
| F3.2 | Downloading a model | ||
| REV 2 Evaluation of processes | F6 | Exporting results | |
| REV 3 Determine the next steps | - | - |
| Intelligent methods | Artificial neural network |
| Decision tree | |
| Support vector classifier | |
| K-nearest neighbors classifier | |
| Statistical models | Linear regression |
| Logistic regression | |
| Ensemble methods | XGB classifier |
| Random forest |
| Value | Name | Description | Calculation |
|---|---|---|---|
| Acc | Accuracy | - | |
| RSME | Root mean squared error | Equivalent to the Brier score for one-dimensional predictions | |
| TPR | True positive rate | Recall, sensitivity, hit rate | |
| TNR | True negative rate | Specificity, selectivity | |
| FPR | False positive rate | Fall-out | |
| FNR | False negative rate | Miss rate | |
| PPV | Positive prediction value | Precision | |
| F | F-score | Harmonic mean of precision and recall | |
| AUC | The area under the ROC curve | - | - |
| NPV | Negative prediction value | - |
| Steps | Business Understanding | Data Understanding | Data Preparation | Modeling | Evaluation | Deployment |
|---|---|---|---|---|---|---|
| 1. | Determine business objectives | Collect initial data | Select data | Select modeling techniques | Evaluate results | Plan deployment |
| 2. | Assess situation | Describe data | Clean data | Generate test design | Review process | Plan monitoring and maintenance |
| 3. | Determine data mining goals | Explore data | Construct data | Build model | Determine next steps | Produce final report |
| 4. | Produce project plan | Verify data quality | Integrate data | Assess model | Review project | |
| 5. | Format data |
Disclaimer/Publisher’s Note: The statements, opinions and data contained in all publications are solely those of the individual author(s) and contributor(s) and not of MDPI and/or the editor(s). MDPI and/or the editor(s) disclaim responsibility for any injury to people or property resulting from any ideas, methods, instructions or products referred to in the content. |
© 2024 by the authors. Licensee MDPI, Basel, Switzerland. This article is an open access article distributed under the terms and conditions of the Creative Commons Attribution (CC BY) license (https://creativecommons.org/licenses/by/4.0/).
Share and Cite
Pamuk, M.; Schumann, M. Towards AI Dashboards in Financial Services: Design and Implementation of an AI Development Dashboard for Credit Assessment. Mach. Learn. Knowl. Extr. 2024, 6, 1720-1761. https://doi.org/10.3390/make6030085
Pamuk M, Schumann M. Towards AI Dashboards in Financial Services: Design and Implementation of an AI Development Dashboard for Credit Assessment. Machine Learning and Knowledge Extraction. 2024; 6(3):1720-1761. https://doi.org/10.3390/make6030085
Chicago/Turabian StylePamuk, Mustafa, and Matthias Schumann. 2024. "Towards AI Dashboards in Financial Services: Design and Implementation of an AI Development Dashboard for Credit Assessment" Machine Learning and Knowledge Extraction 6, no. 3: 1720-1761. https://doi.org/10.3390/make6030085
APA StylePamuk, M., & Schumann, M. (2024). Towards AI Dashboards in Financial Services: Design and Implementation of an AI Development Dashboard for Credit Assessment. Machine Learning and Knowledge Extraction, 6(3), 1720-1761. https://doi.org/10.3390/make6030085

