You are currently viewing a new version of our website. To view the old version click .
Horticulturae
  • This is an early access version, the complete PDF, HTML, and XML versions will be available soon.
  • Article
  • Open Access

10 December 2025

Fertilizer Application Drives the Restructuring of Microbial Communities and Functional Succession in the Rhizosphere Soil of Camellia sinensis

,
,
,
,
,
,
,
and
1
Fujian Key Laboratory of Big Data Application and Intellectualization for Tea Industry, College of Tea and Food Science, Wuyi University, Wuyishan 354300, China
2
College of Life Science, Longyan University, Longyan 364012, China
*
Author to whom correspondence should be addressed.
These authors contributed equally to this work.
This article belongs to the Special Issue Sustainable Practices in Tea Plantations

Abstract

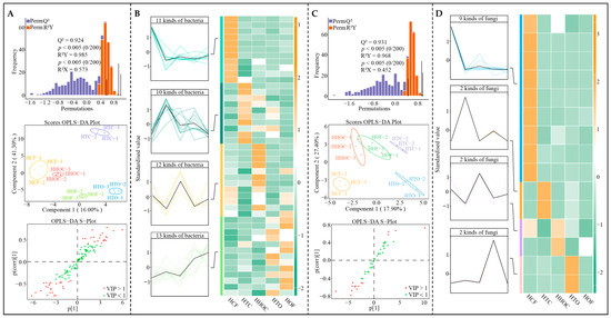
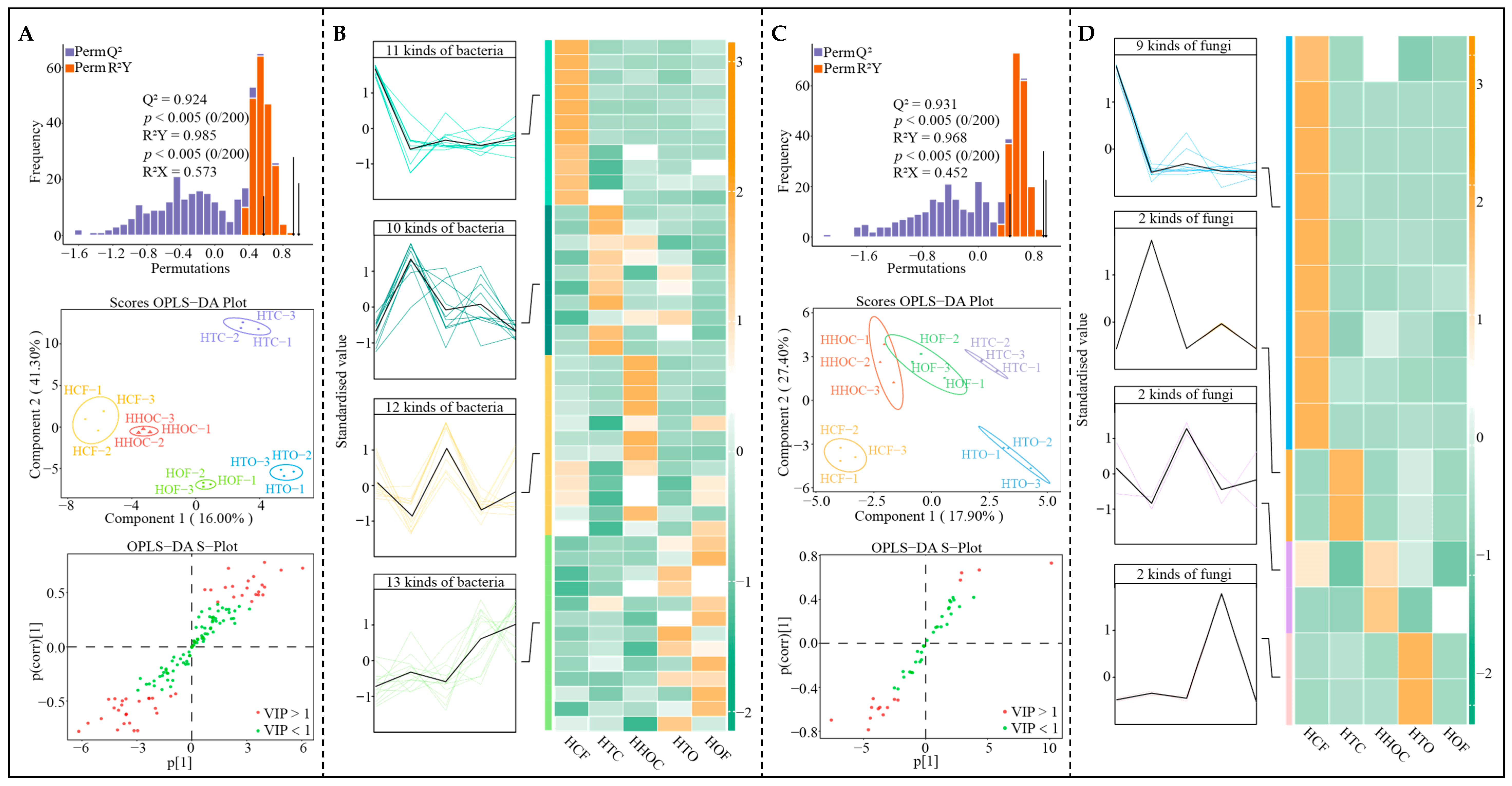
To investigate the impact mechanism of different fertilization modes on the rhizosphere soil microecology of Camellia sinensis (C. sinensis), this study adopted 100% chemical fertilizer (HCF), 100% organic fertilizer (HOF), 2/3 chemical fertilizer + 1/3 organic fertilizer (HTC), 1/2 chemical fertilizer + 1/2 organic fertilizer (HHOC), and 1/3 chemical fertilizer + 2/3 organic fertilizer (HTO) applied to C. sinensis. In May 2025, samples were collected for measurement and analysis. The results showed that the combination of organic–inorganic fertilizers (especially HTO) significantly increased the content of available nutrients in the soil while maintaining a high pH value, organic matter, and total nutrient content. Microbial community analysis showed that the key microbial groups sensitive to different fertilization responses were Thauera, Zoogloea, and Ceratobasidium. Functional prediction revealed that HCF significantly enriched nitrogen respiration and plant pathogenicity functions, while HOF treatment resulted in a decreased relative abundance of sequences related to pathogenesis. The results of structural equation modeling and path intensity analysis indicated that there was a significant synergistic effect among key microbial communities, which strongly drove their functional expression. The enhancement of these functions resulted in a decrease in soil pH, total soil nutrient content, and available nutrient content. The combination of organic and inorganic fertilizers could optimize the microbial community structure, balance its functional expression, and alleviate the effects caused by single fertilization. This study preliminarily explored the effects of different fertilization modes on the rhizosphere soil microbial community and nutrient transformation of C. sinensis, providing a reference for the subsequent application of organic–inorganic fertilizers in C. sinensis planting.

Article Metrics

Citations

Article Access Statistics

Multiple requests from the same IP address are counted as one view.