You are currently viewing a new version of our website. To view the old version click .
Horticulturae
  • Article
  • Open Access

13 October 2025

Chilling-Induced Metabolic Shifts and Flavor Changes in Dendrobium officinale Leaves

,
and
1
School of Pharmaceutical Sciences, Taizhou University, Taizhou 318000, China
2
Institute of Biotechnology, Ministry of Agriculture Key Lab of Molecular Biology of Crop Pathogens and Insects, Zhejiang Key Laboratory of Biology and Ecological Regulation of Crop Pathogens and Insects, Zhejiang University, Hangzhou 310058, China
*
Authors to whom correspondence should be addressed.
This article belongs to the Special Issue Stress Tolerance in Horticulture: From Germplasm Evaluation, Physiology, Molecular, Metabolism and Biotechnology to Plant Genetic Improvement

Abstract

Refrigeration has become a common practice for preserving Dendrobium officinale products. The molecular mechanisms underlying chilling stress responses, particularly those linking physiological adaptation to flavor-related metabolite changes, remain unclear. This study aimed to explore the transcriptional and metabolic changes in D. officinale leaves during cold treatment and to identify key stress-responsive metabolites underlying flavor modulation and their roles in cold adaptation. Transcriptional clustering analysis revealed distinct expression profiles under varying temperatures, indicating that chilling temperatures affect pathways related to RNA processing, oxidative stress, and secondary metabolism. Metabolomics profiling demonstrated significant metabolite shifts over time, with lipids, organic acids, and phenylpropanoids being prominently altered. Notably, flavonoids like rutin and sugars like trehalose varied in their accumulation depending on the duration of cold exposure. Proteomic analysis indicated that proteins involved in amino acid metabolism and the TCA (tricarboxylic acid) cycle were significantly impacted by prolonged chilling, with amino acids (key osmoprotectants and flavor contributors) accumulating over time, linking cold stress adaptation to sensory quality enhancement. These findings suggest that a chilling temperature primarily affects metabolic flow at different time points, which could help control the quality of D. officinale leaves during cold storage.

1. Introduction

D. officinale, commonly known as Tiepi Shihu in Chinese, has been traditionally valued for its medicinal properties and is widely recognized for its health-promoting benefits. Historically, the stems of D. officinale have been the primary focus for storage and development due to their high content of bioactive compounds. However, recent studies have highlighted the significant value of all parts of the plant, including roots, leaves, and flowers [], which contain a variety of phytochemicals and nutrients that are beneficial for human health [,]. The leaves are often discarded during harvesting, leading to considerable waste. To address this issue and capitalize on the full potential of D. officinale, there is a growing interest in utilizing fresh-cut leaves for both nutritional and commercial purposes. The challenge lies in preserving the quality and flavor of these fresh-cut leaves over extended periods. Refrigeration, commonly used in the food industry to extend the shelf life of perishable goods, presents a viable solution []. This method of storage is akin to a form of cold stress, which can significantly impact the metabolic activities of the plant tissues []. Low-temperature conditioning, similar to cold acclimation in crop cultivation, triggers a series of physiological responses aimed at mitigating the adverse effects of cold stress []. These responses involve alterations in the levels of various metabolites, including amino acids, flavonoids, and sugars, which are crucial for maintaining cellular functions and contributing to the overall flavor of the leaves [,]. The accumulation of these compounds is closely tied to the plant adaptation in cold conditions, ensuring survival while simultaneously influencing the sensory characteristics of plant production. For example, long-term low-temperature storage caused fruit lignification in peaches []. Low temperature causes anthocyanin accumulation in apples via the ROS1 gene, which reduces methylation of anthocyanin-related gene promoters to increase their expression []. However, most existing cold-response research on leaves focuses on model plants or crops, with primary goals centered on dissecting stress-signaling cascades or improving cold tolerance, such as mitigating damage to ensure survival and reproduction. For example, in Arabidopsis, decades of work have delineated the CBF/DREB1 (C-repeat binding factor/dehydration-responsive element binding 1) signaling pathway, which regulates the expression of hundreds of cold-responsive (COR) genes to enhance membrane stability and reduce photooxidative damage []. In chrysanthemum, similar efforts focus on physiological responses like elevated antioxidant enzyme (SOD, POD) activity or proline accumulation to alleviate cold-induced cellular injury [].
Amino acids play a pivotal role in determining the flavor profile in food. Certain amino acids, such as alanine, serine, and threonine, are known to impart a sweet taste, while others, like aspartic acid and glutamic acid, contribute to the umami flavor. Beyond flavor, these amino acids also serve as osmoprotectants and energy sources under cold stress, balancing physiological adaptation with sensory attributes []. Changes in the levels of these amino acids can significantly impact the sensory appeal of food products, making them more palatable and desirable for consumption. Similarly, flavonoids, such as rutin and quercetin, are important secondary metabolites that not only confer antioxidant properties but also add to the aroma and taste of the leaves []. Fluctuations in flavonoid levels can thus influence the overall sensory experience. Sugars, including glucose and fructose, are also vital components that contribute to the flavor of the plant []. During chilling storage, the redistribution of sugars within the plant tissues can affect the balance of sweetness and other sensory attributes []. This redistribution is part of the plant adaptation mechanism to manage energy resources under cold stress conditions []. Understanding the dynamics of sugar metabolism during chilling storage is essential for optimizing the sensory quality of the leaves.
Beyond the direct effects on metabolite levels, chilling storage also influences the post-transcriptional regulation of genes involved in the synthesis and accumulation of metabolites []. Post-transcriptional regulation, particularly through alternative splicing mediated by RNA-binding proteins (RBPs), plays a critical role in the fine-tuning of gene expression under stress conditions []. RBPs are essential for the proper processing of pre-mRNA transcripts, ensuring the correct splicing of introns and exons []. RBPs alter the splicing patterns of transcripts, leading to the production of different isoforms of enzymes and transporters that are involved in the biosynthesis and transport of metabolites [,]. This regulation ensures that the plant can adapt its metabolic pathways to cope with cold stress while promoting the changes in metabolite profiles.
Understanding these metabolic shifts provides a basis for optimizing cold storage conditions, as it reveals how physiological responses to chilling stress incidentally modulate flavor compounds, such as sweetness-enhancing amino acids and antioxidant flavonoids. In this study, controlled cold storage was designed to maximize the accumulation of sweetness-enhancing amino acids while minimizing the degradation of other beneficial compounds. This could lead to products with improved sensory appeal, thus increasing consumer satisfaction.

2. Materials and Methods

2.1. Plant Material and Treatments

Two-year-old D. officinale plants were cultivated in soil within a greenhouse at Zhejiang University in Hangzhou, China, under controlled conditions: a day/night temperature of 25 °C/23 °C, a humidity level of 75%, a 12 h photoperiod, and a light intensity of 80 μmol photons m−2 s−1. For cold treatment, the fresh-cut leaves of D. officinale were immediately subjected to different temperature treatments (293, 285, 279, 273, 263, and 253 K; degrees centigrade are 20, 12, 6, 0, −10, and −20 °C) in the dark with a humidity level of 80% for 24 h. The temperature selection was according to the Chinese “Road Transport, Food and biological products refrigerated truck safety requirements and test methods” (Standard No.: GB29753-2013) []. The current refrigerated truck had eight type temperatures (285–273, 285–263, 285–253, ≤273, ≤263, and ≤253 K). For chilling treatment, the fresh-cut leaf samples were collected at various time points (0 h, 2 h, 12 h, 24 h, and 168 h) at 277 K (4 °C) in the dark with a humidity level of 80%. These samples were immediately frozen in liquid nitrogen before storage at −80 °C for further analysis.

2.2. Transcriptomic Analysis

Total RNA was extracted from leaf samples using TRIzol reagent (Thermo Scientific, Waltham, MA, USA) in strict accordance with the manufacturer’s instructions. Poly A-containing mRNA molecules were selectively purified from the total RNA using oligo(dT)-attached magnetic beads (Invitrogen, Waltham, MA, USA). These mRNA molecules were then reverse-transcribed to generate cDNA strands. Subsequently, the cDNA was converted into a sequencing library through adapter ligation and PCR amplification. The quality and quantity of the library were ensured using the mRNA-Seq sample preparation kit (Illumina, San Diego, CA, USA). The library was then sequenced on an Illumina sequencing platform, generating millions of short reads. Raw sequencing reads underwent rigorous quality control procedures. Specifically, adaptor sequences and low-quality reads were removed using fastp v0.23.2 []. The remaining clean reads were precisely aligned to the D. officinale reference genome []. Differential gene expression analysis was conducted using DESeq2 (version 1.30.1) []. Genes were identified as differentially expressed when they met the threshold of |log2(fold change)| ≥ 1 and an adjusted p-value < 0.05.

2.3. Proteomic Analysis

Protein extraction was carried out using RIPA buffer (Thermo Scientific, Waltham, MA, USA) supplemented with protease inhibitors (Roche, Rotkreuz, Switzerland). The protein concentration was determined using the Bradford assay (Bio-Rad, Hercules, CA, USA). Proteins were digested with trypsin (Promega, Madison, WI, USA) overnight at 37 °C. Peptides were separated using ultra-high-performance liquid chromatography (UHPLC, Bruker, Bremen, Germany) on a C18-RP column. The mobile phase gradient ranged from 2% to 80% acetonitrile (ACN) with 0.1% formic acid, flowing at 0.3 μL/min and maintained at 50 °C. The LC system was interfaced with a timsTOF Pro2 mass spectrometer (Bruker) equipped with a CaptiveSpray ion source, operating at a capillary voltage of 1400 V and scanning an m/z range from 100 to 1700. Ion mobility separation was performed in the range of 0.7 to 1.4 vs. cm−2, with accumulation and ramp times set to 100 ms for a nearly 100% duty cycle. Raw data were processed with FragPipe (v17.1) for peptide and protein identification, and annotation was performed using Dendrobium taxoid (37818) from NCBI. Differential protein expression analysis was conducted using a Wilcoxon Rank-Sum Test. Proteins were considered differentially expressed when the absolute log2 fold change (|log2FC|) was greater than or equal to 1 and the adjusted p-value was less than 0.05.

2.4. Metabolomic Analysis

Metabolites were extracted from thawed samples on ice by adding precooled methanol/water (50:50, v/v) solution, followed by vortexing for 1 min and overnight incubation at 4 °C. The extracts were analyzed using a Vanquish Horizon UHPLC system coupled to an Orbitrap Exploris 240 Mass Spectrometer (Thermo Fisher Scientific). Chromatographic separation was achieved on a C18 column (1.8 µm, 2.1 × 100 mm) with gradient elution of 0.1% formic acid in water and 0.1% formic acid in acetonitrile at 0.4 mL/min. The gradient program involved 0–2 min 5% B, 2–18 min 95% B, 18–20 min 95% B, 20–22 min 5% B, and 22–25 min equilibration. Samples (4 µL) were injected. The mass spectrometer operated in both positive (5000 V) and negative (4500 V) ion modes, with curtain gas 30 PSI, ion source gas 60 PSI, and source temperature 650 °C. Full-scan MS data (m/z 70–1050) were acquired at 120,000 resolution, with automatic gain control target of 3 × 106 ions and a maximum injection time of 50 ms. Metabolite annotation was performed by matching accurate m/z (<10 ppm error) to the KEGG database, validated by an isotopic distribution and an in-house fragment spectrum library. Differential metabolite analysis was conducted using partial least squares discriminant analysis (PLS-DA) with variable importance in projection (VIP > 1) and Student’s t-test (p < 0.05) as combined thresholds. Data were normalized by total ion count and log2-transformed prior to analysis.

2.5. Biochemical Assays and Sensory Evaluation

The starch and sugar contents in leaf samples were determined using colorimetric and enzymatic assays following previous protocols []. The soluble sugar content was determined using the anthrone–sulfuric acid method, which uses glucose as the standard. Briefly, pre-weighed leaves were ground in liquid nitrogen and subsequently incubated in water at 95 °C for 30 min. After centrifugation at 12,000 rpm, 0.8 mL of the supernatant was incubated with 0.2 mL of anthrone–sulfuric acid (0.3 g/mL) at room temperature for 1 min. The absorbance was then recorded at 620 nm. The anthocyanin content of the leaf was determined using the protocol described by Mita et al. []. The flavonoid detection and starch synthase activity assay were performed according to a previous study []. Pre-weighed fresh leaves were ground in liquid nitrogen, and total protein was extracted with a buffer (HEPES-NaOH pH 7.5, 5 mM MgCl2, 2 mM DTT, 12% glycerol). After incubation at 37 °C for a time period, the reaction was terminated in boiling water and was cooled to room temperature. The produced ADP was further measured via a Luminescent Kinase Assay Kit (Promega, Madison, WI, USA) according to the manufacturer’s instructions.
Following a time course chilling treatment, the leaf samples were immediately freeze-dried. Precisely 0.5 g of the freeze-dried powder was weighed and infused in 100 mL of boiling water for 5 min. Subsequently, the infusion was filtered through a funnel, and the resultant supernatant was collected for sensory evaluation. The taste attributes, including sweetness, umami, bitterness, astringency, aroma, and sourness, of the leaf extracts were evaluated by a professionally trained sensory review panel consisting of 3 males and 3 females from Zhejiang University according to previous []. A ten-point scale was employed to assess each taste characteristic. Specifically, a score of 0 indicated zero intensity, 5 represented medium intensity, and 10 signified strong intensity of the respective taste attribute.

2.6. qRT-PCR

Total RNA was isolated from different tissues using the TransZol reagent (TransGen Biotech, Beijing, China). RNA extracts were treated with DNaseI (NEB, Hitchin, UK) to eliminate DNA contamination. The qRT-PCR reactions were set up using SYBR Green with the synthesized cDNA as templates. PCR amplification was performed on a BioRad real-time PCR machine. The thermal cycling conditions were as follows: initial denaturation at 95 °C for 3 min, followed by 40 cycles of denaturation at 95 °C for 10 s, annealing at 60 °C for 30 s, and a final melting-curve analysis. The comparative Ct (ΔΔCt) method was used for data analysis. The Ct values of the target genes were normalized to an internal actin gene, and the relative expression levels were calculated. All reactions were performed in triplicate. The primers used are listed in Table S4.

2.7. Data Analysis and Statistics

Statistical analyses were conducted with R (version 4.0.2). An ANOVA was utilized to compare the disparities between the two groups. Additionally, data were processed via hierarchical clustering with the R package heatmap (v1.0.12) and a Principal Component Analysis (PCA) with the R package FactoMineR (v2.6). The other data analysis and visualization were performed using the OmicStudio tools online [].

3. Results

3.1. Transcriptional Profiling of Cold Treatment

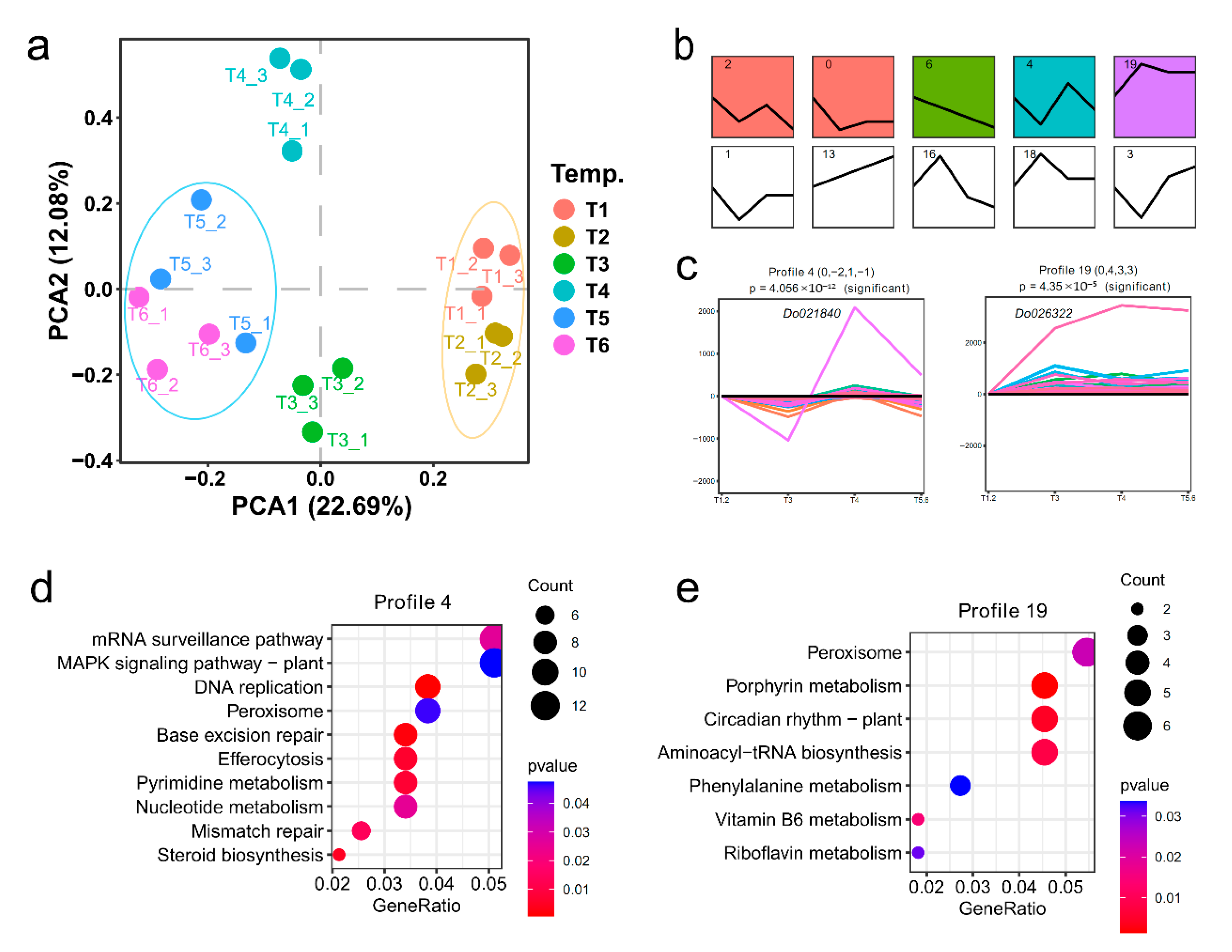
Presently, more and more D. officinale raw processing products are sold to consumers via refrigeration. To study the system-wide changes in D. officinale fresh-cut leaves under cold treatment, six different temperature-treated leaves (T1: 293, T2: 285, T3: 279, T4: 273, T5: 263, and T6: 253 Kelvin) were used for the transcriptome analysis (Figure 1a). A principal component analysis (PCA) revealed that the samples of T1 and T2 were separated from those of T3 and T4. The samples of T5 and T6 formed independent clusters (Figure 1a). However, k-means cluster analysis showed that the overall expression levels of genes had no significant feature during temperature shifts (Figure S1). To gain insights into transcriptomic shifts modulated by low-temperature conditions, samples of T5 and T6 were combined for simplicity. Samples of T3 and T4 were analyzed as individual points via k-means clustering. In total, 20 expression profiles from all four temperature treatments were grouped, with five of which showed significant change (p value < 0.05) (Figure 1b). The expression levels of profiles 4 and 19 were upregulated during freezing treatment (Figure 1c). In profile 4, Do021840 (DoGRP1) was specifically induced in T4 and encoded a glycine-rich RNA-binding protein (GRP), which was related to regulating RNA processes. In profile 19, Do026322 was induced by a low temperature and encoded an unknown protein. Furthermore, a KEGG pathway analysis was conducted to identify the biochemical features associated with profiles 4 and 19. Major pathways assembled in profile 4 were involved with post-transcriptional regulation and oxidative stress (Figure 1d). Major pathways assembled in profile 19 were involved with amino acid biosynthesis, riboflavin, and vitamin B6 metabolism (Figure 1e). These results suggested that temperature-specific responses in the D. officinale were associated with rewiring of carbon, amino acid, and secondary metabolism.
Figure 1. Transcriptomic profile changes during cold treatment. (a) PCA of two transcriptional data sets of cold treatment reveals separation of normal temperature samples (T1 and T2) from low-temperature samples. Moderate freezing treatment (T5) and freezing-recovery treatment (T6) form independent clusters. (b) K-means cluster analysis groups 20 expression profiles from four temperature treatments. Five profiles show significant change (p-value < 0.5). Profiles 4 and 19 are upregulated during freezing treatment. (c) In profile 4, Do021840 encodes a glycine-rich RNA-binding protein (GRP), and in profile 19, Do026322 encodes an unknown protein. The lines represent the gene expression levels. (d) KEGG pathway analysis of profile 4 shows major pathways involved with post-transcriptional regulation and oxidative stress. (e) KEGG pathway analysis of profile 19 shows major pathways involved with amino acid biosynthesis, riboflavin, and vitamin B6 metabolism.

3.2. Chilling-Temperature-Induced Carbon and Secondary Metabolites Accumulation

GRPs play a key role in regulating RNA processes by containing a conservative domain, RNA recognition motif (RRM). To have an overview of DoGRP1’s response to low-temperature induction, we further detected the DoGRP1 expression level from 285 K to 268 K. DoGRP1 was specially induced under chilling temperatures (277 K) (Figure S2). Phylogenetic analysis showed that homologs of DoGRP1 in the model plant Arabidopsis were ATGRP7 and ATGRP8 (Figure 2a). We found that these GRP homologous genes exhibited similar chilling-temperature-induced patterns (277 K) during a time course of 0–168 h. DoGRPs and ATGRP7 retained their higher expression levels at 168 h (Figure 2b). To explore the GRP-mediated metabolism under chilling temperatures, a Gene Set Enrichment Analysis (GSEA) was performed with 858 ATGRP7 genome-wide binding transcripts []. The core carbon metabolic pathway was upregulated under chilling temperatures (Figure 2c). Furthermore, co-orthologs of ATGRP7-binding transcripts in the D. officinale genome were analyzed. KEGG analysis showed that RNA processes, starch and sucrose metabolism, and anthocyanin biosynthesis were enriched in the chilling response (Figure 2d). The starch content of the chilling treatment after 12 h was significantly lower than that of 0 h (Figure 2e). In contrast, the sucrose content was increased during the chilling treatment (Figure 2f). We further detected starch synthase activity, which was specially induced under chilling temperatures at 12 h (Figure 2g). The anthocyanin and flavonoid content continued to increase for 12 h (Figure 2h,i). Thus, these results suggested that GRPs mediated the pivotal flavor compounds accumulation by regulating downstream gene expression at chilly temperatures, affected by carbohydrate and anthocyanin metabolism in D. officinale.
Figure 2. Post-transcriptional regulation of genes involved in carbon metabolism. (a) Phylogenetic analysis shows that the homologous genes of Do021840 in the model plant Arabidopsis are ATGRP7 and ATGRP8. Do021840 has another homolog in the D. officinale genome. (b) All GRP homologous genes exhibit similar chilling-temperature-induced patterns. The determination of GRP expression levels under chilling treatment is performed using qRT-PCR. The leaf samples were subjected to a uniform cold treatment regime: 4 °C, 75% relative humidity, and a 12 h weak light cycle (80 μmol photons m−2 s−1). (c) GSEA with 858 ATGRP7 genome-wide binding transcripts shows three core carbon metabolic pathways upregulated under chilling temperatures. (d) KEGG analysis of co-orthologs of ATGRP7-binding transcripts in the D. officinale genome shows RNA processes, starch and sucrose metabolism, and anthocyanin biosynthesis are enriched in the chilling response. (e,f) Changes in starch and sucrose content during a chilling-treatment time course. Values are means ± S.D. (n = 6). * p < 0.05, Student’s t-test. (g) Starch synthase activity is specially induced under chilling temperatures starting at 12 h. Values are means ± S.D. (n = 3). (h,i) Anthocyanin and flavonoid content continue to increase from 12 h. Values are means ± S.D. (n = 6). * p < 0.05, Student’s t-test.

3.3. The Metabolome Revealed the Chilling-Temperature Metabolic Flow

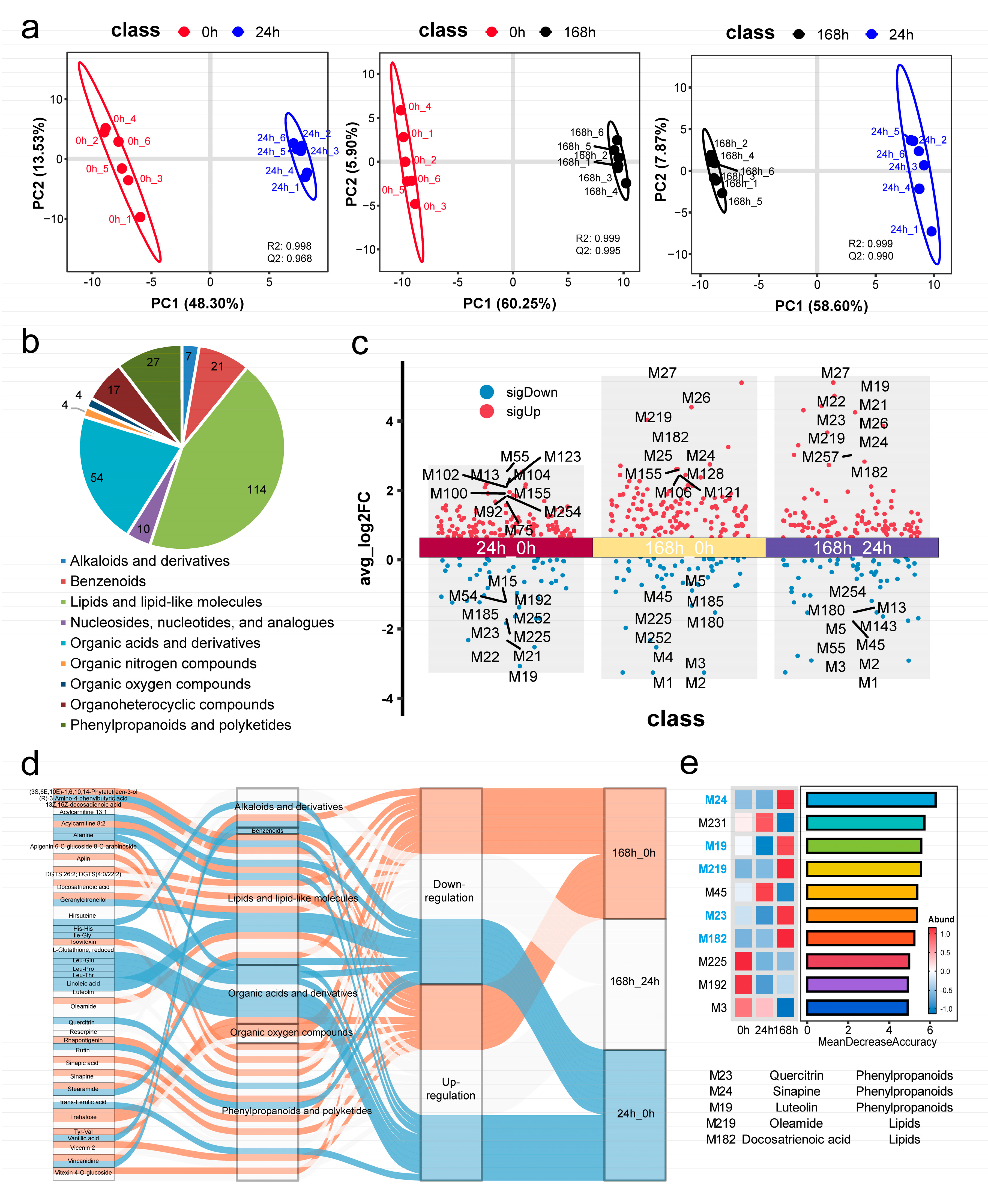
To explore the metabolite-wide change in D. officinale leaves under a chilling temperature, a PCA was performed on the metabolome classification analysis. The contribution rates for PC1 and PC2 were 45.49% and 22.80%, respectively. The cumulative contribution value of the two principal components was 68.29%, which displayed the variation during the chilling period in the samples. Plots representing samples of 0 h were separated from samples of 24 h and 168 h (Figure S3). Partial least-squares discriminant analysis (PLS-DA) is a supervised model used for dimension reduction and identification of metabolite features that drive two-group separation. In this study, PLS-DA was employed to analyze the maximization of between-group differences in metabolites based on the variable importance of the projection (VIP). Three comparisons, including 24 h vs. 0 h, 168 h vs. 0 h, and 168 h vs. 24 h, exhibited good fit and predictive validity (R2 > 0.9 and Q2 > 0.9), and the model was subjected to 200 permutation tests to verify its ability to classify correctly (Figure 3a and Figure S4). Superclass information indicated that most of the metabolite classifications were connected to lipid (44.2%), organic acid (20.9%), and phenylpropanoid (10.5%) derivatives (Figure 3b). Differentially accumulated metabolites (DAMs) were selected with a VIP >1 and p-value < 0.05 in each comparison, and the top ten metabolites were labeled in a volcanic plot (Figure 3c and Table S1). We further found that these metabolites flowed toward alkaloid, lipid, organic acid, and phenylpropanoid metabolism, and accumulated at different treatment time points (Figure 3d and Table S1). For example, rutin was a widely consumed flavonoid that increased in 168 h vs. 24 h and decreased in 24 h vs. 0 h. Trehalose was proven to be a kind of neuroprotective molecule [] that decreased in 168 h vs. 24 h and 168 h vs. 0 h. Amino acids were important taste compounds, such as glutathione, proline, threonine, and leucine, which accumulated in 24 h vs. 0 h. We further performed a random forest model to identify the characteristic metabolites associated with the chilling temperature. Top metabolites with high accuracy were identified, among which three phenylpropanoids and two lipids were abundant at 168 h during chilling (Figure 4e). These natural compounds are widely used in clinical and public health settings. Docosadienoic acid (DDA, 22:2-13,16) is a very long-chain polyunsaturated fatty acid that was shown to possess strong anti-inflammatory and antitumor properties []. Sinapine can maintain liver health by inhibiting oxidative stress and down-regulating MCJ protein, offering a potential inhibitor []. This metabolic reprogramming not only facilitates cold tolerance but also drives the accumulation of flavor-associated metabolites (e.g., rutin, trehalose, and umami amino acids), highlighting a link between stress adaptation and sensory quality.
Figure 3. Metabolic profile changes over time during chilling storage. (a) PLS-DA is employed to analyze the maximization of between-group differences in metabolites. The model exhibits good fit and predictive validity and is subjected to 200 permutation tests in Figure S4. (b) Superclass information indicates most of the metabolite classifications are connected to lipid (44.2%), organic acid (20.9%), and phenylpropanoid (10.5%) derivatives. (c) DAMs are selected with a VIP > 1 and p value < 0.05 in three comparisons. The top ten metabolites are labeled in the volcano plot. (d) These metabolites mainly flow toward alkaloid, lipid, organic acid, and phenylpropanoid metabolism and accumulate at different treatment time points. (e) Random forest model identifies top metabolites with high accuracy. Three phenylpropanoids and two lipids are abundant in 168 h of chilling.
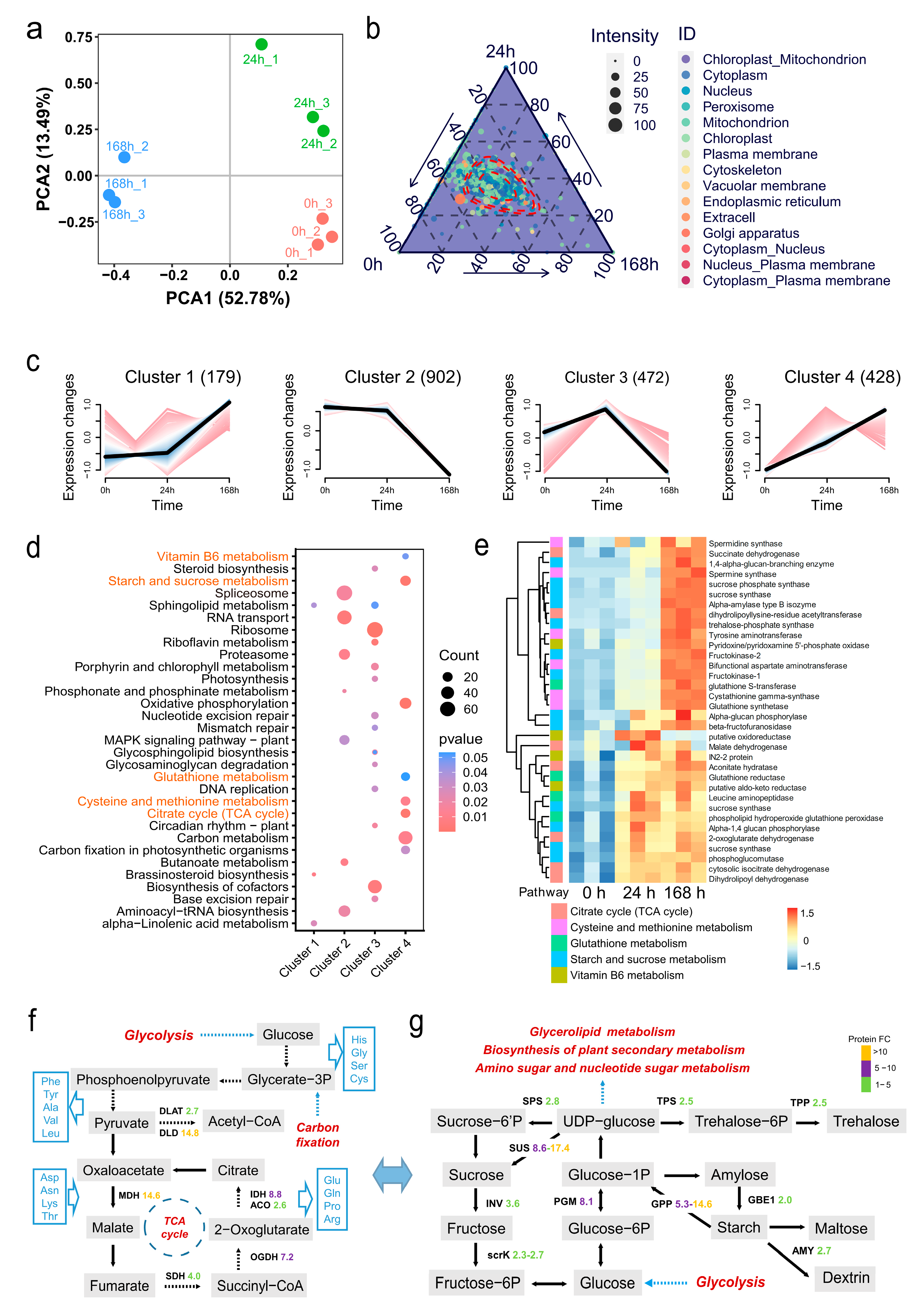
Figure 4. Integrated analysis of metabolism effects under chilling temperature. (a) PCA of the proteome at chilling temperature indicates the two principal contribution rates are 52.78% and 13.49%, respectively. (b) Distribution of proteins according to location at three time points. Sixty percent of protein locations appear from 24 h to 0 h. Most proteins are located in the chloroplast, cytoplasm, and nucleus. Dots represent proteins, sizes represent quantities, and colors represent locations. The dotted circle indicates the trend of proteins location. (c) K-mean shows that a total of 2417 proteins are grouped into four clusters. The line represents the genes expression level, and the thick line represents the K-mean of all genes expression level. (d) KEGG mapping of the pathway shows the protein composition in each cluster. (e) The protein abundance levels of four pathways in cluster 4, including TCA cycles, Cys, Met, Glu, starch, sucrose, and vitamin 6 metabolism. (f,g) A systematic view on the variation in amino acid, starch, and sucrose metabolism. Significant increases in (FC > 2) protein in 168 h vs. 0 h are labeled in the pathway.

3.4. Identification of Protein Classifiers by Proteome in Chilling Temperature

Amino acid metabolism is closely associated with glycolysis and the TCA cycle, which the affected flavor compounds constitute. Profile 19 in Figure 1e and the metabolome in Figure 3c indicate the importance of amino acid metabolism in chilling temperatures. In this study, we profiled the proteome of D. officinale leaves under chilling temperatures. The PCA indicated that the two principal contribution rates were 52.78% and 13.49%, respectively (Figure 4a). According to the protein location at three time points, 60 percent of protein locations appeared from 24 h to 0 h, and most of the proteins were located in the chloroplast, cytoplasm, and nucleus (Figure 4b). With the extension of chilling-treatment time, these proteins tended to locate in the chloroplast and cytoplasm (Figure S6). In total, 2417 proteins were grouped into four clusters (Figure 4c and Table S2). These proteins were further classified into KOG functions, ten of which were enriched over one hundred proteins, such as amino acid metabolism, carbohydrate metabolism, post-translation modification, and secondary metabolism (Figure S7). KEGG mapping of pathways was carried out to further analyze the protein composition in each cluster (Figure 4d and Table S3). Cluster 1 enriched three pathways: sphingolipid metabolism, brassinosteroid biosynthesis, and linolenic acid metabolism, which were upregulated during chilling. Cluster 2 enriched most of the downregulated proteins, which were associated with RNA processing and MAPK signaling, during 168 h of chilling. The pathways were enriched in cluster 3, which indicated the damage from long chills of the ribosome, photosynthesis, and cofactors. Cluster 4 enriched eight pathways associated with the biosynthesis of amino acid precursors and/or amino acid metabolism, such as the TCA cycle, carbon metabolism, glutathione metabolism, and cysteine and methionine metabolism (Figure 4d). We further analyzed the protein abundance of four pathways in cluster 4. These proteins were grouped into two clusters, and most of them were upregulated during 168 h of chilling treatment (Figure 4e).

3.5. Flavor Metabolite Change in Chilling Temperature

We created a systematic view of the variation in amino acid, starch, and sucrose metabolism, and significant increases (FC > 2) in protein in 168 h vs. 0 h were labeled in the pathways (Figure 4f,g). Aromatic amino acids and branched-chain amino acids synthesis require glycolysis and carbon fixation metabolism to provide precursors, such as glucose, glycerate-3P, and pyruvate. The other half of amino acid synthesis is closely related to the TCA cycle. Partial amino acids were important flavor compounds, such as sweetness (Ala, Ser, and Thr), umami (Asp, Glu, and Asn), and bitterness (Val, Tyr, and Phe). Sweet amino acids (Ala and Ser), fresh amino acids Glu, and four bitter amino acids (Tyr, Phe, Leu, and His) significantly increased under chilling temperatures. Asp and Val significantly decreased during chilling temperatures (Figure S8). Asp was degraded by aspartate aminotransferase into oxaloacetate, and MDH levels were induced 14.6-fold in 168 h vs. 0 h. Thus, proteomic and metabolic shifts in the TCA cycles might affect amino acid metabolism. This trend was also found in sucrose and starch metabolism (Figure 4g). Starch and sucrose were modulated by GPP (glucan phosphorylase) and SUS (sucrose synthase), levels of which were induced 14.6-fold and 17.4-fold for 168 h vs. 0 h, respectively. These results were consistent with starch and sucrose content changes in the chilling temperature (Figure 2). The different taste attributes of D. officinale leaves during chilling showed that samples of 168 h had significantly higher sweetness and umami than those of 0 h (Figure S9), demonstrating that physiological stress responses can enhance organoleptic properties.

4. Discussion

The comprehensive analysis of D. officinale leaves under chilling conditions provides a wealth of information on how cold storage impacts the flavor profile of the plant. The molecular mechanisms of metabolite rewiring translate into enhanced sensory attributes, offering insights into optimizing storage conditions for improved food quality []. The enhancement of sensory appeal is an emergent property of cold-induced metabolic reprogramming. Flavor compounds such as flavonoids and amino acids, while critical for consumer acceptance, also play indispensable roles in oxidative stress mitigation (e.g., rutin as an antioxidant) and osmotic adjustment (e.g., proline as an osmolyte) [,]. Anthocyanins, water-soluble pigments found in various plants, are responsible for red, blue, and purple colors, but are prone to degradation due to factors like pH, oxygen, temperature, and light []. There are six common types of anthocyanidins found in food plants, which are typically conjugated with sugars such as glucose, galactose, and arabinose []. Our results reveal that the anthocyanin content and sucrose content continued to increase from 12 h under the chilling temperature. GRPs were speculated to mediate the accumulation of pivotal flavor compounds, including anthocyanin metabolism, by regulating downstream gene expression under chilling temperatures (Figure 2d,h). While rutin levels fluctuate, increasing initially before decreasing, this dynamic pattern reflects the complexity of metabolic changes occurring during cold stress. Similarly, the decrease in trehalose levels after extended chilling suggests a redistribution of resources within the plant (Figure 3). These changes in flavonoids and sugars indicate a potential for manipulating storage conditions to optimize the balance of flavor compounds, leading to a more desirable sensory experience for the user.
Post-transcriptional regulation, particularly through alternative splicing regulated by RBPs, plays a vital role in orchestrating gene expression. Recent studies have highlighted the biased retention of certain RBPs, such as those containing the RNA recognition motif, after whole-genome duplications in eudicots, suggesting a potential link between retained RBPs and cooperative rewiring of gene regulatory networks for plant stress adaptation []. Cold stress induces extensive alternative splicing events in rice that regulate downstream gene expression, particularly involving GRPs like OsRS33 and OsRS2Z38, which play crucial roles in cold tolerance []. The transcriptional analysis identified significant changes in gene expression patterns associated with RNA processing, oxidative stress response, and secondary metabolism (Figure 1 and Figure 2). We focused on the role of GRPs in mediating metabolic changes under chilling temperatures on D. officinale leaves. The upregulation of GRPs, particularly Do021840, led to alterations in carbon metabolism, starch and sucrose metabolism, and anthocyanin biosynthesis. The decrease in starch content and increase in sucrose content during chilling treatment suggest a shift in carbohydrate metabolism that serves two complementary functions: (1) meeting increased energy demands associated with cold stress responses (e.g., cryoprotection and membrane repair), and (2) providing metabolic substrates/signaling to support the accumulation of flavor compounds (e.g., umami amino acids and flavonoids). These findings suggest that D. officinale employs a multifaceted approach to cope with chilling stress, involving the regulation of GRPs and metabolic pathways that help mitigate oxidative damage. The upregulation of genes related to RNA processing and oxidative stress indicates that the plant attempts to maintain cellular integrity and function under cold conditions.
Amino acids contribute significantly to the flavor profiles of various food products, such as tea, fermented foods, and more []. They impart distinct tastes, ranging from sweet and savory to bitter, depending on their chemical structure and interactions with other compounds []. For instance, glutamic acid is known for its umami taste, which is characteristic of many fermented foods and is highly valued in culinary applications []. The study revealed that specific amino acids, which are known contributors to sweetness and umami flavors, accumulate differently over time under cold storage conditions. For instance, amino acids like alanine, serine, and threonine, which impart sweetness, and aspartic acid and glutamic acid, which contribute to umami, show increased levels after prolonged chilling (Figure S9). This suggests that cold storage can positively influence the sensory profile of D. officinale leaves, making them more palatable and appealing to consumers. This study uncovers a dual role of cold stress in D. officinale: driving physiological adaptation through metabolic rewiring of RNA processing, TCA cycle, and secondary metabolism, while incidentally improving flavor quality via the accumulation of sweet/umami amino acids and bioactive flavonoids. This linkage between stress physiology and sensory traits offers new strategies for postharvest quality control in horticultural crops.

Supplementary Materials

The following supporting information can be downloaded at https://www.mdpi.com/article/10.3390/horticulturae11101233/s1: Figure S1: K-mean cluster analysis shows that overall expression levels of genes have no significant different during temperature shifts; Figure S2: DoGRP1 is specially induced under chilling temperature (277 K); Figure S3: PCA on the metabolome classification analysis shows the contribution rates of PC1 and PC2 and the cumulative contribution value. Plots representing samples of 0 h separated to samples of 24 h and 168 h; Figure S4: PLS-DA analysis for different comparisons shows good fit and predictive validity and is subjected to 200 permutation tests; Figure S5: AUC analysis of five metabolites in chilling treatment; Figure S6: Distribution of proteins in cells during chilling treatment; Figure S7: Distribution of proteins according to location and further classification into KOG functions. With the extension of chilling storage time, proteins tend to locate to chloroplast and cytoplasm. Ten KOG functions are enriched over one hundred proteins; Figure S8: Changes in amino acid levels during chilling temperature. Partial amino acids are important flavor compounds with different changes in sweetness, umami, and bitterness; Figure S9: Different taste attributes of Dendrobium leaves during chilling. Samples of 168 h have obviously higher sweetness and umami than that of 0 h; Table S1: Volcano show top 10 metabolites in three comparisons; Table S2: Proteome analyses; Table S3: KEGG pathways analyses in each cluster; Table S4: qRT-PCR primer list.

Author Contributions

X.Z. conceived and designed the experiment. J.Y. detected samples. X.Z. analyzed data. X.Z. and B.M. wrote and revised the manuscript. All authors have read and agreed to the published version of the manuscript.

Funding

This work was financially supported by the Zhejiang Province Three, Agriculture and Nine Aspects Science and Technology Cooperation Project (2024SNJF034; 2025SNIF011; 2022SNJF050), National Natural Science Foundation of China (32200304), and Contract for Cooperative Extension Plan of Major Agricultural Technologies of the Ministry of Agriculture and Rural Affairs (2022XTTGZYC02).

Data Availability Statement

The datasets generated during and analyzed during the current study are available from the corresponding author on reasonable request.

Conflicts of Interest

The authors declare no conflict of interest.

References

  1. Zhan, X.; Qian, Y.; Mao, B. Metabolic Profiling of Terpene Diversity and the Response of Prenylsynthase-Terpene Synthase Genes during Biotic and Abiotic Stresses in Dendrobium catenatum. Int. J. Mol. Sci. 2022, 23, 6398. [Google Scholar] [CrossRef] [PubMed]
  2. Ferreira, R.; Guilhon-Simplicio, F.; Acho, L.D.R.; Batista, N.Y.; Guedes-Junior, F.D.C.; Ferreira, M.S.L.; Barcellos, J.F.M.; Veiga-Junior, V.F.; Lima, E.S. Anti-hyperglycemic, lipid-lowering, and anti-obesity effects of the triterpenes α and β-amyrenones in vivo. Avicenna J. Phytomed. 2021, 11, 451–463. [Google Scholar] [CrossRef]
  3. Wei, Y.; Wang, L.; Wang, D.; Wang, D.; Wen, C.; Han, B.; Ouyang, Z. Characterization and anti-tumor activity of a polysaccharide isolated from Dendrobium officinale grown in the Huoshan County. Chin. Med. 2018, 13, 47. [Google Scholar] [CrossRef]
  4. Chu, Y.; Mei, J.; Xie, J. Integrated volatile compounds and non-targeted metabolomics analysis reveal the characteristic flavor formation of proteins in grouper (Epinephelus coioides) during cold storage. Food Res. Intern. 2023, 172, 113145. [Google Scholar] [CrossRef]
  5. Sapitnitskaya, M.; Maul, P.; McCollum, G.T.; Guy, C.L.; Weiss, B.; Samach, A.; Porat, R. Postharvest heat and conditioning treatments activate different molecular responses and reduce chilling injuries in grapefruit. J. Exp. Bot. 2006, 57, 2943–2953. [Google Scholar] [CrossRef]
  6. Li, J.; Khatab, A.A.; Hu, L.; Zhao, L.; Yang, J.; Wang, L.; Xie, G. Genome-Wide Association Mapping Identifies New Candidate Genes for Cold Stress and Chilling Acclimation at Seedling Stage in Rice (Oryza sativa L.). Int. J. Mol. Sci. 2022, 23, 13208. [Google Scholar] [CrossRef]
  7. Stitt, M.; Hurry, V. A plant for all seasons: Alterations in photosynthetic carbon metabolism during cold acclimation in Arabidopsis. Curr. Opin. Plant Biol. 2002, 5, 199–206. [Google Scholar] [CrossRef]
  8. Chen, Y.; Jiang, J.; Chang, Q.; Gu, C.; Song, A.; Chen, S.; Dong, B.; Chen, F. Cold acclimation induces freezing tolerance via antioxidative enzymes, proline metabolism and gene expression changes in two chrysanthemum species. Mol. Biol. Rep. 2014, 41, 815–822. [Google Scholar] [CrossRef] [PubMed]
  9. Dardick, C.D.; Callahan, A.M.; Chiozzotto, R.; Schaffer, R.J.; Piagnani, M.C.; Scorza, R. Stone formation in peach fruit exhibits spatial coordination of the lignin and flavonoid pathways and similarity to Arabidopsisdehiscence. BMC Biol. 2010, 8, 13. [Google Scholar] [CrossRef]
  10. Yu, L.; Sun, Y.; Zhang, X.; Chen, M.; Wu, T.; Zhang, J.; Xing, Y.; Tian, J.; Yao, Y. ROS1 promotes low temperature-induced anthocyanin accumulation in apple by demethylating the promoter of anthocyanin-associated genes. Hortic. Res. 2022, 9, uhac007. [Google Scholar] [CrossRef] [PubMed]
  11. Ye, Y.; Gong, Y.; Huang, P.; Luo, F.; Gan, R.; Fang, C. Dynamic changes in the non-volatile and flavour compounds in withered tea leaves of three different colour cultivars based on multi-omics. Food Chem. 2024, 449, 139281. [Google Scholar] [CrossRef]
  12. Ma, Z.; Ma, Y.; Liu, Y.; Zhou, B.; Zhao, Y.; Wu, P.; Zhang, D.; Li, D. Effects of Maturity and Processing on the Volatile Components, Phytochemical Profiles and Antioxidant Activity of Lotus (Nelumbo nucifera) Leaf. Foods 2023, 12, 198. [Google Scholar] [CrossRef]
  13. Vosnjak, M.; Sircelj, H.; Hudina, M.; Usenik, V. Response of chloroplast pigments, sugars and phenolics of sweet cherry leaves to chilling. Sci. Rep. 2021, 11, 7210. [Google Scholar] [CrossRef] [PubMed]
  14. Zhao, H.; Jiao, W.; Cui, K.; Fan, X.; Shu, C.; Zhang, W.; Cao, J.; Jiang, W. Near-freezing temperature storage enhances chilling tolerance in nectarine fruit through its regulation of soluble sugars and energy metabolism. Food Chem. 2019, 289, 426–435. [Google Scholar] [CrossRef]
  15. Cao, S.; Yang, Z.; Zheng, Y. Sugar metabolism in relation to chilling tolerance of loquat fruit. Food Chem. 2013, 136, 139–143. [Google Scholar] [CrossRef]
  16. Barrero-Gil, J.; Salinas, J. Post-translational regulation of cold acclimation response. Plant Sci. 2013, 205–206, 48–54. [Google Scholar] [CrossRef]
  17. Ambrosone, A.; Costa, A.; Leone, A.; Grillo, S. Beyond transcription: RNA-binding proteins as emerging regulators of plant response to environmental constraints. Plant Sci. 2012, 182, 12–18. [Google Scholar] [CrossRef]
  18. Nakaminami, K.; Matsui, A.; Shinozaki, K.; Seki, M. RNA regulation in plant abiotic stress responses. BBA-Gene Regul. Mech. 2012, 1819, 149–153. [Google Scholar] [CrossRef] [PubMed]
  19. Babitzke, P.; Romeo, T. CsrB sRNA family: Sequestration of RNA-binding regulatory proteins. Curr. Opin. Microbiol. 2007, 10, 156–163. [Google Scholar] [CrossRef] [PubMed]
  20. Nishanth, M.J.; Simon, B. Understanding the possible influence of Pumilio RNA binding proteins on terpenoid indole alkaloid biosynthesis in Catharanthus roseus. Physiol. Mol. Biol. Plants 2022, 28, 963–969. [Google Scholar] [CrossRef]
  21. GB29753-2013; Safety Requirements and Test Methods for Refrigerating van for Transporting Food and Biological Products on Road. General Administration of Quality Supervision, Inspection and Quarantine (AQSIQ): Beijing, China, 2014.
  22. Chen, S. Ultrafast one-pass FASTQ data preprocessing, quality control, and deduplication using fastp. iMeta 2023, 2, e107. [Google Scholar] [CrossRef] [PubMed]
  23. Zhang, G.Q.; Xu, Q.; Bian, C.; Tsai, W.C.; Yeh, C.M.; Liu, K.W.; Yoshida, K.; Zhang, L.S.; Chang, S.B.; Chen, F.; et al. The Dendrobium catenatum Lindl. genome sequence provides insights into polysaccharide synthase, floral development and adaptive evolution. Sci. Rep. 2016, 6, 19029. [Google Scholar] [CrossRef] [PubMed]
  24. Love, M.I.; Huber, W.; Anders, S. Moderated estimation of fold change and dispersion for RNA-seq data with DESeq2. Genome Biol. 2014, 15, 550. [Google Scholar] [CrossRef]
  25. Zhan, X.; Shen, Q.; Wang, X.; Hong, Y. The sulfoquinovosyltransferase-like enzyme SQD2.2 is involved in flavonoid glycosylation, regulating sugar metabolism and seed setting in rice. Sci. Rep. 2017, 7, 4685. [Google Scholar] [CrossRef]
  26. Mita, S.; Murano, N.; Akaike, M.; Nakamura, K. Mutants of Arabidopsis thaliana with pleiotropic effects on the expression of the gene for beta-amylase and on the accumulation of anthocyanin that are inducible by sugars. Plant J. 1997, 11, 841–851. [Google Scholar] [CrossRef]
  27. Kang, S.; Yan, H.; Zhu, Y.; Liu, X.; Lv, H.-P.; Zhang, Y.; Dai, W.-D.; Guo, L.; Tan, J.-F.; Peng, Q.-H.; et al. Identification and quantification of key odorants in the world’s four most famous black teas. Food Res. Intern. 2019, 121, 73–83. [Google Scholar] [CrossRef]
  28. Lyu, F.; Han, F.; Ge, C.; Mao, W.; Chen, L.; Hu, H.; Chen, G.; Lang, Q.; Fang, C. OmicStudio: A composable bioinformatics cloud platform with real-time feedback that can generate high-quality graphs for publication. iMeta 2023, 2, e85. [Google Scholar] [CrossRef]
  29. Meyer, K.; Köster, T.; Nolte, C.; Weinholdt, C.; Lewinski, M.; Grosse, I.; Staiger, D. Adaptation of iCLIP to plants determines the binding landscape of the clock-regulated RNA-binding protein AtGRP7. Genome Biol. 2017, 18, 204. [Google Scholar] [CrossRef]
  30. Khalifeh, M.; Read, M.I.; Barreto, G.E.; Sahebkar, A. Trehalose against Alzheimer’s Disease: Insights into a Potential Therapy. BioEssays 2020, 42, 1900195. [Google Scholar] [CrossRef] [PubMed]
  31. Chen, Y.; Qiu, X.; Yang, J. Comparing the In Vitro Antitumor, Antioxidant and Anti-Inflammatory Activities between Two New Very Long Chain Polyunsaturated Fatty Acids, Docosadienoic Acid (DDA) and Docosatrienoic Acid (DTA), and Docosahexaenoic Acid (DHA). Nutr. Cancer 2021, 73, 1697–1707. [Google Scholar] [CrossRef]
  32. Li, Y.; Xu, Y.-J.; Tan, C.P.; Liu, Y. Sinapine improves LPS-induced oxidative stress in hepatocytes by down-regulating MCJ protein expression. Life Sci. 2022, 306, 120828. [Google Scholar] [CrossRef]
  33. Zhao, Q.; Yousaf, L.; Xue, Y.; Shen, Q. Changes in flavor of fragrant rice during storage under different conditions. J. Sci. Food Agr. 2020, 100, 3435–3444. [Google Scholar] [CrossRef]
  34. Premjit, Y.; Pandhi, S.; Kumar, A.; Rai, D.C.; Duary, R.K.; Mahato, D.K. Current trends in flavor encapsulation: A comprehensive review of emerging encapsulation techniques, flavour release, and mathematical modelling. Food Res. Intern. 2022, 151, 110879. [Google Scholar] [CrossRef]
  35. Soto-Vaca, A.; Gutierrez, A.; Losso, J.N.; Xu, Z.; Finley, J.W. Evolution of phenolic compounds from color and flavor problems to health benefits. J. Agric. Food Chem. 2012, 60, 6658–6677. [Google Scholar] [CrossRef] [PubMed]
  36. McGhie, T.K.; Walton, M.C. The bioavailability and absorption of anthocyanins: Towards a better understanding. Mol. Nutr. Food Res. 2007, 51, 702–713. [Google Scholar] [CrossRef]
  37. Del Rio, D.; Borges, G.; Crozier, A. Berry flavonoids and phenolics: Bioavailability and evidence of protective effects. Br. J. Nutr. 2010, 104 (Suppl. 3), S67–S90. [Google Scholar] [CrossRef] [PubMed]
  38. Guo, L.; Wang, S.; Jiao, X.; Ye, X.; Deng, D.; Liu, H.; Li, Y.; Van de Peer, Y.; Wu, W. Convergent and/or parallel evolution of RNA-binding proteins in angiosperms after polyploidization. New Phytol. 2024, 242, 1377–1393. [Google Scholar] [CrossRef]
  39. Zhong, Y.; Luo, Y.; Sun, J.; Qin, X.; Gan, P.; Zhou, Z.; Qian, Y.; Zhao, R.; Zhao, Z.; Cai, W.; et al. Pan-transcriptomic analysis reveals alternative splicing control of cold tolerance in rice. Plant Cell 2024, 36, 2117–2139. [Google Scholar] [CrossRef] [PubMed]
  40. Shi, L.; Gu, Y.; Wu, D.; Wu, X.; Grierson, D.; Tu, Y.; Wu, Y. Hot air drying of tea flowers: Effect of experimental temperatures on drying kinetics, bioactive compounds and quality attributes. Int. J. Food Sci. Tech. 2019, 54, 526–535. [Google Scholar] [CrossRef]
  41. Wang, J.; Sui, Y.; Lu, J.; Dong, Z.; Liu, H.; Kong, B.; Chen, Q. Exploring potential correlations between bacterial communities, organic acids, and volatile metabolites of traditional fermented sauerkraut collected from different regions of Heilongjiang Province in Northeast China. Food Chem X 2023, 19, 100840. [Google Scholar] [CrossRef]
Disclaimer/Publisher’s Note: The statements, opinions and data contained in all publications are solely those of the individual author(s) and contributor(s) and not of MDPI and/or the editor(s). MDPI and/or the editor(s) disclaim responsibility for any injury to people or property resulting from any ideas, methods, instructions or products referred to in the content.

Article Metrics

Citations

Article Access Statistics

Multiple requests from the same IP address are counted as one view.