Comparative Proteomic Analysis Provides Insight into the Effect of Monochromatic Light Wavelength on Metabolic Pathways Regulation of the Edible Mushroom Pleurotus ostreatus Grown in Submerged Fermentation
Abstract
1. Introduction
2. Materials and Methods
2.1. Chemicals and Reagents
2.2. Microorganism
2.3. Media and Growth Conditions
2.4. Biomass Determination
2.5. Protein Estimation
2.6. Proteomic Analysis
2.6.1. Cell Lysis and Protein Digestion
2.6.2. LC-MS/MS Analysis
2.6.3. Data Analysis
2.6.4. Deposition
2.7. GC-MS
2.7.1. Sample Preparation
2.7.2. GC-MS Analysis
2.7.3. PCA
2.8. Statistical Analysis
3. Results
3.1. Effect of Light Wavelength on the Growth of P. ostreatus LGAM 1123
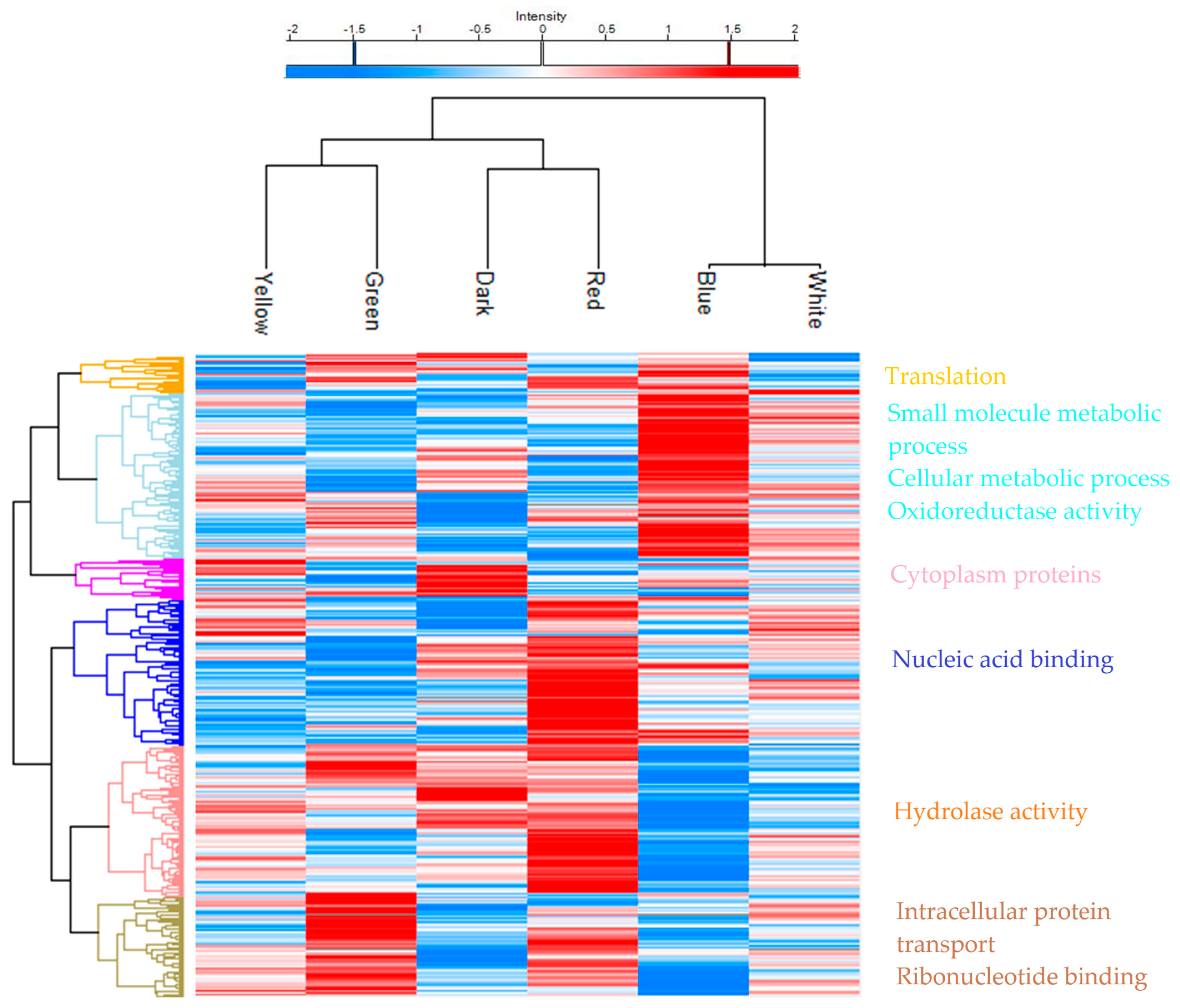
3.2. Proteomic Analysis of Cells of P. ostreatus LGAM 1123 Submerged Cultivated Under Different Light Wavelengths
3.3. Biochemical Composition of P. ostreatus LGAM 1123 Determined Through GC-MS Analysis
3.3.1. Amino Acid Analysis by GC-MS
3.3.2. Sugar and Sugar Alcohols Analysis by GC-MS
3.3.3. Lipid Analysis Through GC-MS
4. Discussion
5. Conclusions
Supplementary Materials
Author Contributions
Funding
Data Availability Statement
Acknowledgments
Conflicts of Interest
References
- Tisch, D.; Schmoll, M. Light Regulation of Metabolic Pathways in Fungi. Appl. Microbiol. Biotechnol. 2010, 85, 1259–1277. [Google Scholar] [CrossRef]
- Smith, H. Light Quality, Photoperception, and Plant Strategy. Annu. Rev. Plant Physiol. 1982, 33, 481–518. [Google Scholar] [CrossRef]
- Wang, Z.; Wang, J.; Li, N.; Li, J.; Trail, F.; Dunlap, J.C.; Townsend, J.P. Light Sensing by Opsins and Fungal Ecology: NOP-1 Modulates Entry into Sexual Reproduction in Response to Environmental Cues. Mol. Ecol. 2018, 27, 216–232. [Google Scholar] [CrossRef]
- Feng, Y.; Xu, H.; Sun, Y.; Xia, R.; Hou, Z.; Li, Y.; Wang, Y.; Pan, S.; Li, L.; Zhao, C.; et al. Effect of Light on Quality of Preharvest and Postharvest Edible Mushrooms and Its Action Mechanism: A Review. Trends Food Sci. Technol. 2023, 139, 104119. [Google Scholar] [CrossRef]
- Park, Y.J.; Jang, M.J. Blue Light Induced Edible Mushroom (Lentinula edodes) Proteomic Analysis. J. Fungi 2020, 6, 127. [Google Scholar] [CrossRef]
- Zhu, L.; Su, Y.; Ma, Z.; Guo, L.; Yang, S.; Yu, H. Comparative Proteomic Analysis Reveals Differential Protein Expression of Hypsizygus Marmoreus in Response to Different Light Qualities. Int. J. Biol. Macromol. 2022, 223, 1320–1334. [Google Scholar] [CrossRef]
- Xie, C.; Gong, W.; Zhu, Z.; Yan, L.; Hu, Z.; Peng, Y. Comparative Transcriptomics of Pleurotus eryngii Reveals Blue-Light Regulation of Carbohydrate-Active Enzymes (CAZymes) Expression at Primordium Differentiated into Fruiting Body Stage. Genomics 2018, 110, 201–209. [Google Scholar] [CrossRef] [PubMed]
- Wang, H.; Tong, X.; Tian, F.; Jia, C.; Li, C.; Li, Y. Transcriptomic Profiling Sheds Light on the Blue-Light and Red-Light Response of Oyster Mushroom (Pleurotus ostreatus). AMB Express 2020, 10, 10. [Google Scholar] [CrossRef] [PubMed]
- Bakratsas, G.; Polydera, A.; Nilson, O.; Κossatz, L.; Xiros, C.; Katapodis, P.; Stamatis, H. Single-Cell Protein Production by Pleurotus Ostreatus in Submerged Fermentation. Sustain. Food Technol. 2023, 1, 377–389. [Google Scholar] [CrossRef]
- Bakratsas, G.; Polydera, A.; Nilson, O.; Chatzikonstantinou, A.V.; Xiros, C.; Katapodis, P.; Stamatis, H. Mycoprotein Production by Submerged Fermentation of the Edible Mushroom Pleurotus ostreatus in a Batch Stirred Tank Bioreactor Using Agro-Industrial Hydrolysate. Foods 2023, 12, 2295. [Google Scholar] [CrossRef]
- Bakratsas, G.; Samiotaki, M.; Katapodis, P.; Stamatis, H. Proteomic Analysis of Pleurotus Ostreatus Grown on Glucose and Xylose Mixtures in Submerged Fermentation Provides Insights into Differentiated Mycelial Composition. Synth. Biol. Eng. 2024, 2, 10006. [Google Scholar] [CrossRef]
- Bakratsas, G.; Antoniadis, K.; Athanasiou, P.E.; Katapodis, P.; Stamatis, H. Laccase and Biomass Production via Submerged Cultivation of Pleurotus ostreatus Using Wine Lees. Biomass 2023, 4, 1–22. [Google Scholar] [CrossRef]
- Bakratsas, G.; Tsoumanis, C.; Stamatis, H.; Katapodis, P. Exopolysaccharide Production in Submerged Fermentation of Pleurotus ostreatus under Red and Green Light. Fermentation 2024, 10, 313. [Google Scholar] [CrossRef]
- Zerva, A.; Papaspyridi, L.M.; Christakopoulos, P.; Topakas, E. Valorization of Olive Mill Wastewater for the Production of β-Glucans from Selected Basidiomycetes. Waste Biomass Valorization 2017, 8, 1721–1731. [Google Scholar] [CrossRef]
- Smith, P.K.; Krohn, R.I.; Hermanson, G.T.; Mallia, A.K.; Gartner, F.H.; Provenzano, M.D.; Fujimoto, E.K.; Goeke, N.M.; Olson, B.J.; Klenk, D.C. Measurement of Protein Using Bicinchoninic Acid. Anal. Biochem. 1985, 150, 76–85. [Google Scholar] [CrossRef] [PubMed]
- Kruger, N.J. The Bradford Method for Protein Quantitation. In The Protein Protocols Handbook; Springer Protocols Handbooks: Totowa, NJ, USA, 1996; Volume 32, pp. 15–20. [Google Scholar]
- Hughes, C.S.; Moggridge, S.; Müller, T.; Sorensen, P.H.; Morin, G.B.; Krijgsveld, J. Single-Pot, Solid-Phase-Enhanced Sample Preparation for Proteomics Experiments. Nat. Protoc. 2019, 14, 68–85. [Google Scholar] [CrossRef]
- Demichev, V.; Messner, C.B.; Vernardis, S.I.; Lilley, K.S.; Ralser, M. DIA-NN: Neural Networks and Interference Correction Enable Deep Proteome Coverage in High Throughput. Nat. Methods 2020, 17, 41–44. [Google Scholar] [CrossRef]
- Perez-Riverol, Y.; Bandla, C.; Kundu, D.J.; Kamatchinathan, S.; Bai, J.; Hewapathirana, S.; John, N.S.; Prakash, A.; Walzer, M.; Wang, S.; et al. The PRIDE Database at 20 Years: 2025 Update. Nucleic Acids Res. 2025, 53, D543–D553. [Google Scholar] [CrossRef]
- Du, F.; Zou, Y.; Hu, Q.; Jing, Y.; Yang, X. Metabolic Profiling of Pleurotus tuoliensis during Mycelium Physiological Maturation and Exploration on a Potential Indicator of Mycelial Maturation. Front. Microbiol. 2019, 10, 3274. [Google Scholar] [CrossRef]
- Gao, S.; Xu, B.; Zheng, X.; Wan, X.; Zhang, X.; Wu, G.; Cong, Z. Developing an Analytical Method for Free Amino Acids in Atmospheric Precipitation Using Gas Chromatography Coupled with Mass Spectrometry. Atmos. Res. 2021, 256, 105579. [Google Scholar] [CrossRef]
- Wezgowiec, J.; Wieczynska, A.; Wieckiewicz, W.; Kulbacka, J.; Saczko, J.; Pachura, N.; Wieckiewicz, M.; Gancarz, R.; Wilk, K.A. Polish Propolis-Chemical Composition and Biological Effects in Tongue Cancer Cells and Macrophages. Molecules 2020, 25, 2426. [Google Scholar] [CrossRef] [PubMed]
- Spyrou, S.; Chatzikonstantinou, A.; Giannakopoulou, A.; Fotiadou, R.; Priska, S.; Simos, Y.; Tsakni, A.; Peschos, D.; Houhoula, D.; Voutsas, E.; et al. Fungal Laccase-Mediated Enhancement of the Bioactivity of Green Algae Extracts. Catal. Res. 2023, 3, 1–29. [Google Scholar] [CrossRef]
- Lauria, A.; Ippolito, M.; Almerico, A.M. Principal Component Analysis on Molecular Descriptors as an Alternative Point of View in the Search of New Hsp90 Inhibitors. Comput. Biol. Chem. 2009, 33, 386–390. [Google Scholar] [CrossRef]
- Wu, J.; Chen, H.; Chen, M.; Kan, S.; Shieh, C.; Liu, Y. Quantitative Analysis of LED Effects on Edible Mushroom Pleurotus Eryngii in Solid and Submerged Cultures. J. Chem. Technol. Biotechnol. 2013, 88, 1841–1846. [Google Scholar] [CrossRef]
- Araújo, N.L.; Avelino, K.V.; Halabura, M.I.W.; Marim, R.A.; Kassem, A.S.S.; Linde, G.A.; Colauto, N.B.; do Valle, J.S. Use of Green Light to Improve the Production of Lignocellulose-Decay Enzymes by Pleurotus Spp. in Liquid Cultivation. Enzyme Microb. Technol. 2021, 149, 109860. [Google Scholar] [CrossRef]
- Ha, S.Y.; Jung, J.Y.; Yang, J.K. Effect of Light-Emitting Diodes on Cordycepin Production in Submerged Culture of Paecilomyces japonica. J. Korean Wood Sci. Technol. 2020, 48, 548–561. [Google Scholar] [CrossRef]
- Zhu, L.; Su, Y.; Ma, S.; Guo, L.; Yang, S.; Yu, H. Comparative Proteomic Analysis Reveals Candidate Pathways Related to the Effect of Different Light Qualities on the Development of Mycelium and Fruiting Body of Pleurotus ostreatus. J. Agric. Food Chem. 2023, 72, 1361–1375. [Google Scholar] [CrossRef]
- Ramírez, D.A.; Muñoz, S.V.; Atehortua, L.; Michel, F.C. Effects of Different Wavelengths of Light on Lignin Peroxidase Production by the White-Rot Fungi Phanerochaete chrysosporium Grown in Submerged Cultures. Bioresour. Technol. 2010, 101, 9213–9220. [Google Scholar] [CrossRef]
- Halabura, M.I.W.; Avelino, K.V.; Araújo, N.L.; Kassem, A.S.S.; Seixas, F.A.V.; Barros, L.; Fernandes, Â.; Liberal, Â.; Ivanov, M.; Soković, M.; et al. Light Conditions Affect the Growth, Chemical Composition, Antioxidant and Antimicrobial Activities of the White-Rot Fungus Lentinus Crinitus Mycelial Biomass. Photochem. Photobiol. Sci. 2023, 22, 669–686. [Google Scholar] [CrossRef]
- Neinast, M.; Murashige, D.; Arany, Z. Branched Chain Amino Acids. Annu. Rev. Physiol. 2019, 81, 139–164. [Google Scholar] [CrossRef] [PubMed]
- Bach, F.; Helm, C.V.; Bellettini, M.B.; Maciel, G.M.; Haminiuk, C.W.I. Edible Mushrooms: A Potential Source of Essential Amino Acids, Glucans and Minerals. Int. J. Food Sci. Technol. 2017, 52, 2382–2392. [Google Scholar] [CrossRef]
- Hyun, S.H.; Lee, S.Y.; Park, S.J.; Kim, D.Y.; Chun, Y.J.; Sung, G.H.; Kim, S.H.; Choi, H.K. Alteration of Media Composition and Light Conditions Change Morphology, Metabolic Profile, and Beauvericin Biosynthesis in Cordyceps bassiana Mycelium. J. Microbiol. Biotechnol. 2013, 23, 47–55. [Google Scholar] [CrossRef]
- Smiderle, F.R.; Olsen, L.M.; Ruthes, A.C.; Czelusniak, P.A.; Santana-Filho, A.P.; Sassaki, G.L.; Gorin, P.A.J.; Iacomini, M. Exopolysaccharides, Proteins and Lipids in Pleurotus pulmonarius Submerged Culture Using Different Carbon Sources. Carbohydr. Polym. 2012, 87, 368–376. [Google Scholar] [CrossRef] [PubMed]
- Hadar, Y.; Cohen-Arazi, E. Chemical Composition of the Edible Mushroom Pleurotus ostreatus Produced by Fermentation. Appl. Environ. Microbiol. 1986, 51, 1352–1354. [Google Scholar] [CrossRef] [PubMed]






| Biomass (g/L) | Protein Content (%) | Extracellular Protein (mg/L) | Intracellular Protein (g/L) | |
|---|---|---|---|---|
| Darkness | 9.0 ± 0.1 a | 56.2 ± 3.7 a | 115.0 ± 12.6 a | 5.1 ± 0.3 a |
| White | 10.7 ± 1.4 a | 47.5 ± 1.4 bc | 101.7 ± 6.8 a | 5.1 ± 0.4 a |
| Yellow | 10.0 ± 0.7 a | 51.9 ± 1.8 ab | 101.5 ± 12.1 a | 5.2 ± 0.1 a |
| Red | 11.6 ± 2.9 a | 54.9 ± 2.2 a | 101.7 ± 6.8 a | 6.4 ± 0.8 a |
| Green | 10.8 ± 1.3 a | 54.5 ± 2.8 a | 102.3 ± 8.5 a | 5.9 ± 0.9 a |
| Blue | 10.7 ± 0.6 a | 47.6 ± 0.6 bc | 101.5 ± 13.1 a | 5.1 ± 0.2 a |
| Red Light | ||||
| KEGG map ID | Description | Count in network | Strength | False discovery rate |
| map03015 | mRNA surveillance pathway | 12 of 104 | 0.86 | 3.62 × 10−5 |
| Blue Light | ||||
| KEGG map ID | Description | Count in network | Strength | False discovery rate |
| map00020 | Citrate cycle (TCA cycle) | 8 of 43 | 1.15 | 7.18 × 10 −6 |
| map00630 | Glyoxylate and dicarboxylate metabolism | 10 of 55 | 1.14 | 4.07 × 10 −7 |
| map00680 | Methane metabolism | 5 of 33 | 1.06 | 0.0024 |
| map00620 | Pyruvate metabolism | 11 of 79 | 1.02 | 7.11 × 10 −7 |
| map01200 | Carbon metabolism | 20 of 161 | 0.97 | 1.67 × 10 −11 |
| map03060 | Protein export | 4 of 38 | 0.9 | 0.0178 |
| map00010 | Glycolysis/gluconeogenesis | 7 of 73 | 0.86 | 0.0018 |
| map00071 | Fatty acid degradation | 5 of 53 | 0.85 | 0.0118 |
| map00280 | Valine, leucine, and isoleucine degradation | 5 of 61 | 0.79 | 0.0169 |
| map00270 | Cysteine and methionine metabolism | 6 of 88 | 0.71 | 0.0166 |
| map00260 | Glycine, serine, and threonine metabolism | 6 of 91 | 0.7 | 0.0169 |
| map01212 | Fatty acid metabolism | 6 of 92 | 0.69 | 0.0169 |
| map00190 | Oxidative phosphorylation | 8 of 131 | 0.66 | 0.0069 |
| map03010 | Ribosome | 9 of 162 | 0.62 | 0.0069 |
| map01110 | Biosynthesis of secondary metabolites | 38 of 744 | 0.58 | 5.02 × 10 −11 |
| map01230 | Biosynthesis of amino acids | 10 of 199 | 0.58 | 0.0069 |
| Green Light | ||||
| KEGG map ID | Description | Count in network | Strength | False discovery rate |
| map00515 | Mannose type O–glycan biosynthesis | 2 of 4 | 1.9 | 0.0425 |
| map03013 | RNA transport | 7 of 191 | 0.76 | 0.0352 |
| Yellow Light | ||||
| KEGG map ID | Description | Count in network | Strength | False discovery rate |
| map00590 | Arachidonic acid metabolism | 2 of 27 | 1.75 | 0.0474 |
| map00190 | Oxidative phosphorylation | 3 of 131 | 1.24 | 0.0474 |
Disclaimer/Publisher’s Note: The statements, opinions and data contained in all publications are solely those of the individual author(s) and contributor(s) and not of MDPI and/or the editor(s). MDPI and/or the editor(s) disclaim responsibility for any injury to people or property resulting from any ideas, methods, instructions or products referred to in the content. |
© 2025 by the authors. Licensee MDPI, Basel, Switzerland. This article is an open access article distributed under the terms and conditions of the Creative Commons Attribution (CC BY) license (https://creativecommons.org/licenses/by/4.0/).
Share and Cite
Bakratsas, G.; Samiotaki, M.; Fotiadou, R.; Stamatis, H.; Katapodis, P. Comparative Proteomic Analysis Provides Insight into the Effect of Monochromatic Light Wavelength on Metabolic Pathways Regulation of the Edible Mushroom Pleurotus ostreatus Grown in Submerged Fermentation. Horticulturae 2025, 11, 1234. https://doi.org/10.3390/horticulturae11101234
Bakratsas G, Samiotaki M, Fotiadou R, Stamatis H, Katapodis P. Comparative Proteomic Analysis Provides Insight into the Effect of Monochromatic Light Wavelength on Metabolic Pathways Regulation of the Edible Mushroom Pleurotus ostreatus Grown in Submerged Fermentation. Horticulturae. 2025; 11(10):1234. https://doi.org/10.3390/horticulturae11101234
Chicago/Turabian StyleBakratsas, Georgios, Martina Samiotaki, Renia Fotiadou, Haralambos Stamatis, and Petros Katapodis. 2025. "Comparative Proteomic Analysis Provides Insight into the Effect of Monochromatic Light Wavelength on Metabolic Pathways Regulation of the Edible Mushroom Pleurotus ostreatus Grown in Submerged Fermentation" Horticulturae 11, no. 10: 1234. https://doi.org/10.3390/horticulturae11101234
APA StyleBakratsas, G., Samiotaki, M., Fotiadou, R., Stamatis, H., & Katapodis, P. (2025). Comparative Proteomic Analysis Provides Insight into the Effect of Monochromatic Light Wavelength on Metabolic Pathways Regulation of the Edible Mushroom Pleurotus ostreatus Grown in Submerged Fermentation. Horticulturae, 11(10), 1234. https://doi.org/10.3390/horticulturae11101234

