Abstract
Globally, greater than 30% of waste is disposed of in some form of landfill, and it is estimated that annual waste-related emissions will increase by up to 76% by 2050. Emissions arising from fossil fuel-derived products and waste disposal in landfills have prompted the development of alternative technologies that utilize renewable resources. Biomass feedstock is being investigated globally to produce renewable fuels and chemicals. Globally, crop-based biomass and waste biomass are the major feedstocks for chemical production, and the market value of crop-based biomass is expected to increase at the fastest rate. South America, Europe, and North America are currently the global leaders in renewable or bio-based chemical production. In South Africa (SA), the country is still heavily reliant on landfilling as a waste solution. Wastes from agricultural production processes in SA are considered promising feedstocks for beneficiation opportunities to produce bio-based chemicals. The second-generation (2G) agricultural feedstocks that can be used in SA include fruit waste; sugarcane by-products and waste; forestry, timber, pulp, and paper waste; and invasive alien plants. Fermentation, or “green chemistry” technologies, can be used to convert various feedstocks into bio-based chemicals. Bio-based chemicals may be used as drop-in substitutes for existing petrochemical products, for use in end-user industries such as automotive and transportation, textiles, pharmaceuticals, consumer and home appliances, healthcare, and food and beverages. Bioethanol, specifically, can be used in transport fuel, as feedstock for power generation, as an energy source for fuel cells along with hydrogen, and as feedstock in the chemicals industry. Bio-butanol, an olefin derivative, can be used as a drop-in replacement for petroleum-based butanol in all its applications. Different monomers of bio-based chemicals can be used to produce biopolymers, polyhydroxyalkanoates (PHAs), and polylactic acid (PLA), which are subsequently used to produce bioplastics. A total of 25 bio-based chemicals and the technology used to produce them are summarized in this paper. Overall, bioethanol remains the dominant sugar platform product globally. Drawing on global trends, the potential options for the South African market include bioethanol, n-butanol, acetic acid, and lactic acid. It is estimated that the conversion of 70% of the lignocellulosic biomass available in SA would meet 24% of the country’s liquid fuel requirement as a bioethanol equivalent. The most feasible sources of lignocellulosic biomass or waste for beneficiation in SA are generated by the agricultural sector, including sugarcane by-products and waste. Taking into consideration the abundance of lignocellulosic biomass, adequate market segment sizes, and socio-economic factors, it is apparent that there are potential opportunities to investigate the co-production of bioethanol with lactic acid or other bio-based chemicals on an industrial scale.
1. Introduction
Globally, fossil-based energy sources account for the majority of greenhouse gas (GHG) emissions, specifically CO2, into the atmosphere [1]. Waste to landfills also contributes largely to GHGs, with up to 19% of the global man-made emissions of methane emitted from landfills [2]. Globally, more than 30% of waste is disposed of in some form of landfill, and it is estimated that annual waste-related emissions will increase by up to 76%, or 2.7 billion tons of CO2-equivalent, by 2050 [3,4]. Furthermore, the increasing global population results in an increased dependence on fossil-based energy sources and an increase in waste production [3]. With the detrimental impact this has on the environment, research is now focused on developing technologies using renewable resources as an alternative to petroleum derivatives [5]. The development of renewable resource-based technologies is becoming increasingly relevant as a larger proportion of technologies are still fossil-based. Bio-based or renewable chemicals are produced from renewable resources such as biomass or organic waste [6]. More specifically, various thermochemical and biochemical routes, including non-catalytic or catalytic technologies, can be used to transform organic molecules derived from biomass into bio-based commodity chemicals. A key challenge in producing bio-based commodity chemicals is the feedstock cost, which has an impact on the final cost of the product [6]. Various studies assessing the use of industrial waste and second-generation biomass (or 2G biomass) as feedstock for the production of chemicals or other valuable products were reported [7,8,9,10]. Lignocellulosic biomasses (2G biomass), including agroprocessing residues such as sugarcane bagasse, are potential resources for the production of bio-based fuels and chemicals due to their relative abundance, potentially lower supply costs, and less competition for land use with food crops [11]. South Africa (SA) currently has the largest sugar industry on the African continent, which contributes to the South African economy [12]. The global sugar industry is facing challenges such as unstable and low sugar prices, increasing competition with low-cost global sugar producers, increasing energy and agricultural input costs, and aging facilities. Therefore, more efficient use of agricultural residues to broaden the product range is required.
This paper provides an overview of the global waste and bio-based chemicals markets, with a focus on the South African markets, including potential municipal, industrial, and agricultural waste biomass available for conversion to higher-value products. The global bioproducts market and market share of bio-based chemicals, the role of microbes in producing bio-based chemicals, and renewable chemicals that are products of “green chemistry” are described. The main objective of the review is to establish a link between waste biomass and industry-relevant bio-based chemicals in SA.
2. Global Waste Options for Chemicals Manufacture
2.1. The Different Approaches to Managing Waste in Developing Versus Emerging Countries
From a global perspective, there are differences in the waste management strategies between high-income (developed) and middle- and low-income (developing and emerging) countries. Several developed countries are well-equipped to recycle waste products; however, the solid waste generation rate (kg/capita/day) of developed countries is generally higher than that of developing countries [13]. The increase in, and complexity of various wastes threatens the well-being of communities, results in social and economic challenges, and has severe repercussions on the environment [13,14,15]. Developing and emerging countries face several challenges when dealing with waste. This includes poor waste management practices that have an adverse effect on human health and the environment [4,16,17,18]; a lack of adequate infrastructure to deal with growing volumes of waste [16,19]; the disposal of waste predominantly to landfills and significant volumes of open dumping and burning of waste [16,17,19,20]; the existence of several problematic waste streams, including organic waste, packaging materials, hazardous waste, construction and demolition waste [16,17,19,20]; and lower levels of recycling versus developed countries with a high proportion of recycling performed by the informal sector [19,20,21]. Adequate processing of waste has the potential to lower socioeconomic and environmental impacts and therefore aid in improving aspects of sustainability such as economic viability, environmental protection, and social equity [13]. The technologies for dealing with organic waste differ between countries, from basic composting to anaerobic digestion to high-temperature thermal destruction.
2.2. Global Waste Feedstock Market for Bio-Based Chemicals Production
In many countries, biomass production for industrial use is promoted in order to move away from petrochemical resources, which has played a significant role in potentially combating climate change. Biomass raw materials offer the opportunity to replace petrochemical resources for a large variety of bioproducts. Bioproducts are divided into two categories, namely, bioenergetic and non-bioenergetic materials. It is projected that in 2027, 19.2% of all biomass will be destined for energy, including biofuel, biopower, and biogas sectors. The biofuel demand experienced a slump due to COVID-19, but recovered in 2021 and reached 2019 levels. The demand for biofuels was expected to increase in 2022, but at a slower forecast growth rate owing to higher oil prices and low economic growth. However, it is expected that the demand for transportation fuels will drive the market, and a constant growth rate is expected between 2022 and 2027. It is estimated that in 2027, 23.4% of all biomass (excluding raw wood) will be used for the production of bio-based chemicals, bio-based materials, and other non-energetic bio-based products [22,23]. The cost of raw material extraction affects the feasibility of producing bio-based chemicals, so careful consideration is required when selecting a raw material (feedstock) for conversion. Most bio-based product companies target the large existing chemical, energy, and pharmaceutical markets (Table 1).
Table 1.
Overview of potential bio-based replacements for petrochemical-based raw materials.
South America, Europe, and North America are the global leaders in renewable chemical production due to the availability of feedstock and the latest technology. Brazil is the world’s largest exporter of bioethanol and the second-largest producer after the USA [22,23]. With blending mandates first introduced in the 1930s, the current bioethanol mandate in Brazil is 27.5% [22,24]. In Brazil, the chemical industry’s consumption of renewable raw materials is well established, with sugarcane being the dominant feedstock for renewable chemical production, including bioethanol. The USA is the leading country in key technology areas where biorefining is applied, except for the automotive industry, including advanced materials, agriculture or food, commercial aerospace, communications, energy, environmental, instrumentation, life science or healthcare, military or defense, and pharmaceuticals or biotechnology [22,23]. Therefore, the market for the production of bio-based chemicals using biorefinery concepts is described predominantly in the context of the USA markets.
Alternative feedstocks to coal can be extracted from other fossil reserves, such as natural gas, or derived from biomass. Renewable biomass feedstocks include crops specifically grown for bioenergy, various agricultural residues, wood residues, and waste streams. The three major biomass feedstocks include crops, microbial sources, and waste biomass (Table 2). According to Maara [25], crop-based biomass feedstock had the largest market share in the USA by value and was projected to grow significantly until 2026.
Table 2.
Estimated USA market value of major biomass feedstocks in 2021 (USD million).
The market value for crop-based biomass feedstock was estimated to increase from USD 2546.2 million (2015) to USD 10360.9 million (2026). Of the crop-based feedstock options, corn and sugar crops are potential options to use for chemical manufacturing (Table 3). The corn crop has a high estimated market value and a high compound annual growth rate (CAGR) of 15.8% between 2015 and 2026, whereas sugar crops have a lower estimated market value but a high CAGR of 16.4%. It is estimated that perennial grasses will have the lowest market for chemical production, as well as the lowest CAGR of 6.7%. A similar trend was observed for South America, where corn and sugar crop production grew at a faster rate compared to other crops. According to Thomopoulos [24], the production of sugarcane increased from 43.4 million tons (2014) to 65.1 million tons (2020) and corn from 3.8 million tons (2014) to 6.9 million tons (2020), which indicated CAGRs of 7.0 and 7.0%, respectively.
Table 3.
Estimated USA market value of crop-based feedstocks in 2021 (USD million).
The microbial biomass feedstock market, which includes microorganisms and enzymes, is estimated to increase from USD 1748.1 million (2015) to USD 5579.5 million (2026). The market value for waste biomass is estimated to increase from USD 324.1 million (2015) to USD 1439.3 million (2026). Of the waste-based feedstock available for chemical production, it is estimated that the market for crop residues will increase from USD 192.1 million (2015) to USD 872.9 million (2026), with a CAGR of 14.8%, compared to a CAGR of 13.3% for industrial wastes.
3. The South African Waste Sector and Options for Chemical Manufacture
3.1. Overview of the South African Waste Sector Market
According to the national waste information baseline (NWIB), it was estimated that approximately 108 million tons of waste were generated in SA in 2011 [26,27]. It was further reported that the waste industry in SA consists primarily of waste collection and landfilling, with a limited amount (10%) of recycling [26]. As of 2011, an estimated 90.1% of all general and hazardous waste generated in the country was still disposed of in landfills, and in the case of municipal waste, often at uncontrolled dumpsites. Only 9.8% of generated waste was recycled and 0.1% treated, and SA was still reliant on landfilling as a waste solution [26]. A 2017 State of Waste draft update has been made available by the Department of Forestry, Fisheries, and the Environment (DFFE), and although the report is not finalized, early findings indicate a growth in waste diversion in the country [28]. While industries are focusing some attention on alternative waste treatment options, municipalities are still heavily dependent on landfilling.
The commercial and industrial (C&I) sectors are responsible for the safe disposal of their own general and hazardous waste, and an external service provider generally handles this disposal. The National Environmental Management: Waste Act (No. 59 of 2008) (NEM:WA) and the National Waste Management Strategy (NWMS) [29] mandate municipalities to implement alternative waste management to divert waste from landfills and minimize damage to the environment. The demand for basic services as well as alternative waste treatment may require new infrastructure, and therefore may be seen as a financial constraint, which is linked to the slow uptake of alternative technologies [20]. However, as of August 2019, the DFFE placed a ban on all forms of liquid and hazardous waste with a calorific value > 20 MJ/kg [26]. Following the legislation, it is expected that there will be more stringent laws pertaining to disposal in landfills over the next few years. Subsequent to 2019, private sector investments have grown, and public sector waste recovery investments are being considered in local municipal budgets. There is a positive focus on regulatory reforms, and the scope of industry is expected to expand with the implementation of the Extended Producer Responsibility (EPR) Regulations [28]. There are also ever-growing public concerns over the effects that plastic pollution has on the environment. Due to some of these factors, the South African waste economy is experiencing a growing interest in the adoption of alternative waste treatment solutions and aligned value chains [28].
The waste categories in SA can be classified according to Figure 1 [17,19,26,28], which represents the contribution (%) of each waste type to the total tonnage of general waste (42 million tons) generated in 2017. Organic waste can be further categorized into municipal and commercial organic waste such as food, garden, and retail waste; industrial and agricultural waste such as food processing waste; animal waste such as manure and abattoir waste; and sewage sludge. The largest contribution to the total quantity of general waste was “other” (35%), which comprises biomass from sugar mills, sawmills, the pulp and paper industry, and other agricultural residues. General municipal waste only contributes 4% of the total waste, as it was reported that organic, paper, plastic, glass, and scrap metal are separated where possible.
Figure 1.
Breakdown of general waste generated in 2017. Source: DFFE [17].
The breakdown of hazardous waste consists predominantly of fly ash and dust (81.7%) and bottom ash (14.4%). Hazardous waste is difficult to recycle or reutilize. It is estimated that SA generated approximately 38 million tons of hazardous waste in 2017, and approximately 7% of the hazardous waste generated was reused or recycled, with the remainder treated or landfilled. Approximately 90% of batteries and 70% of waste oils were reused and recycled, and 7% of fly ash and bottom ash were used in the construction industry in the manufacture of cement blocks [17]. The remainder of waste estimated in SA can be considered unclassified.
3.1.1. Municipal and Industrial Organic Food Waste
In SA, food waste generation was broadly estimated to be 9 million tons per annum [30]. Food processing industries produce large quantities of liquid and solid wastes across the value chain, and subsequent treatment results in the generation of sludge. Acceptable disposal of industrial sludge poses a challenge with respect to the transportation of the sludge to disposal sites, the availability of landfill sites, and the environmental and health concerns arising from sludge constituents [31,32]. There is also an indirect effect of poor water quality; the discharged water from food processing industries is routed to wastewater treatment facilities which also contributes to the generation of sludge.
The global paradigm shift in waste management, including organic waste, from a linear to a circular economy creates significant economic and social opportunities.
In SA, the approach to waste management is centered around the waste hierarchy (Figure 2). The movement of waste away from disposal towards waste prevention, reuse, recycling, and recovery will require new technological innovation and will promote improved environmental and social income. This applies to the food supply chain as well, where food losses and the waste generated are not favored and disposed waste occupies landfill sites.
Figure 2.
Waste hierarchy. Source: DFFE [17].
The drivers of waste management in SA include the growing population, economic growth, rising income levels, an increase in urbanization, and global trends. These drivers contribute to the increase in the quantity and complexity of the waste generated and the added pressure on existing infrastructure. Other drivers include legislation, the need to create jobs, and energy security [17]. The EPR Regulations promulgated in 2020 as part of the NEM:WA place the responsibility of the entire value chain on producers and require producers to compensate registered waste collectors, reclaimers, or pickers for collection and environmental services rendered [33]. However, there is currently no measure of the effectiveness of the regulation or amendment thereof.
Unlike non-recyclable and other general waste, food is a biological material subject to degradation. Social and economic concerns arise when comparing the extent of using food crops to meet global demand versus food crops diverted into feeding livestock, producing other by-products, or for the production of biofuels or biomaterials. The Food and Agriculture Organization (FAO) of the United Nations was established in 1945 and had the reduction of food losses within its mandate. To address post-harvest losses, the FAO established the Special Action Program for the Prevention of Food Losses. Poor adoption rates for the specific interventions resulted in the belief that a purely technical focus was inadequate for addressing problems [34].
As countries transition from developing to industrialized, the dynamics across the food supply chain become more complex. According to Parfitt et al. [34], three inter-related global drivers provide an overall structure for characterizing supply chains and future trends in developing and transitional countries:
- Urbanization and contraction of the agricultural sector: The world’s population employed in agriculture has declined, with approximately 50% of the world’s population living in urban areas, with this proportion expected to rise to 70% by 2050 [34]. Rapid urbanization requires extended food supply chains with the associated infrastructure for transporting the food to the end user;
- Dietary transition: Urbanization and growth of household incomes are associated with a decrease in the consumption of starchy foods and the diversification of diets to include fresh fruit and vegetables, dairy, meat, and fish. This shift toward shorter shelf-life foods is associated with greater food waste and increased resource utilization;
- Increased globalization of trade: International trade in processed foods accounts for approximately 10% of total processed food sales. This globalization brings about competition due to inexpensive imports or the multiple multi-national chains.
According to the National Waste Information Baseline Report [27], an estimated 3.02 million tons of organic waste were produced in SA, with an estimated 1.97 million tons landfilled. However, it becomes difficult to attribute this to the food industry, as organic waste includes garden waste as well. Additionally, organic waste is measured by the formal waste streams handled by municipal services and therefore does not accurately estimate certain waste streams, such as agricultural waste. It is estimated that 27% of the edible portion of food available in SA is lost to waste emanating across the supply chain, which amounts to approximately 10 million tons of food waste from the 31 million tons of food available in SA. If exports are excluded, it is estimated that 31% of the edible portion of food available is lost to waste. The waste generated from fruit and vegetables is the highest, where over 50% of produce is wasted along the supply chain, primarily at the processing and packaging stages. This is followed by the waste from potatoes that occur at the handling and storage stages. Fish losses are high at 33%, while meat and milk are wasted to a lesser extent, at approximately 25% of production. Cereal losses are less than 20% across the supply chain; however, cereals are consumed in the highest quantities and therefore have the second highest overall loss in terms of the mass of commodities wasted. Figure 3 indicates that the consumer generates the least waste.
Figure 3.
Estimated food waste across the supply chain in South Africa. Source: Adapted from Notten et al. [35].
Unfortunately, quantitative waste information in SA is limited to determining food waste estimates using the FAO methodology. Upon observation of the supply chain, it is clear that waste may vary across each handling stage. Systems that are put in place by industry to reduce waste and improve operational efficiencies will subsequently reduce the available waste for beneficiation. Therefore, it is postulated that the more promising source of waste for beneficiation is waste generated from agricultural production.
3.1.2. Agri-Industrial Waste
Fruit Waste
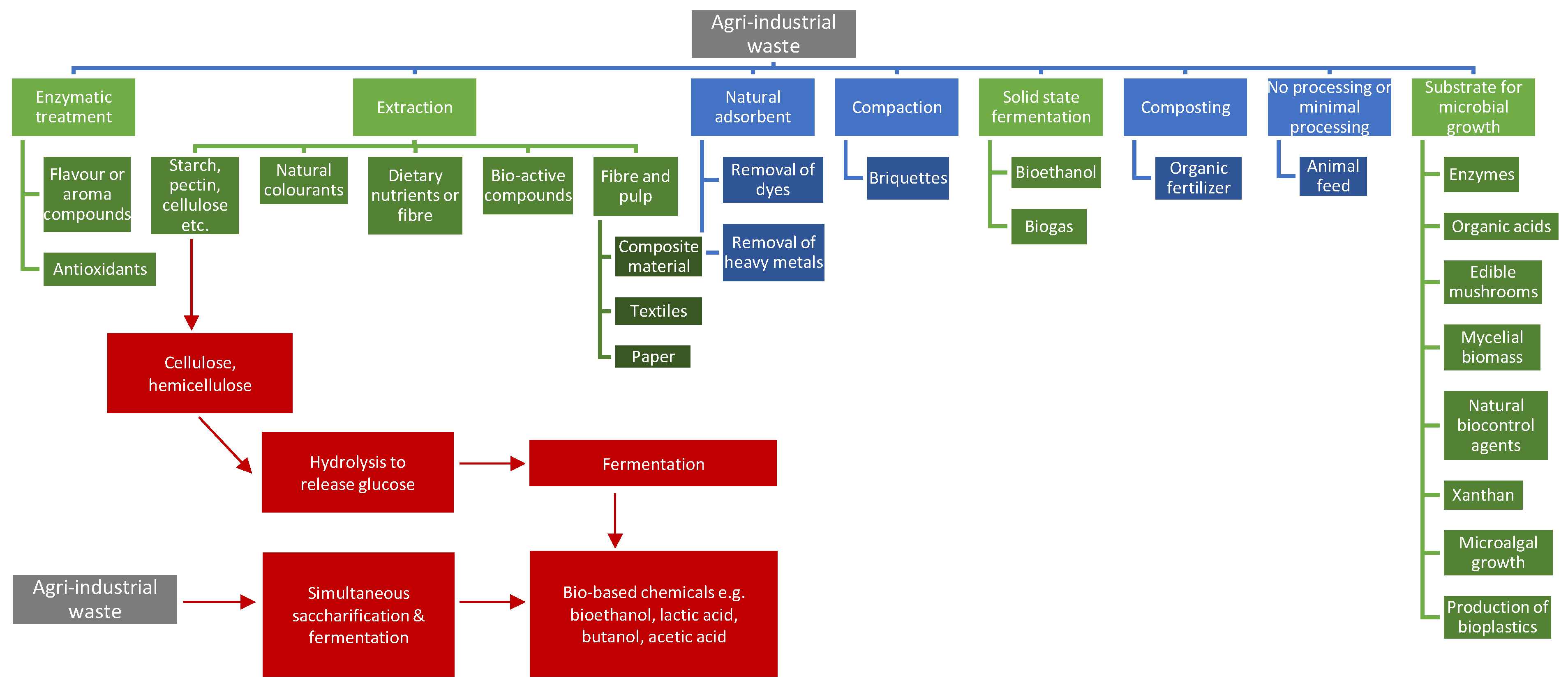
To be considered a feasible feedstock, fruit wastes must be produced in sufficient quantity and have sufficient potential for adding value versus the conventional disposal method [36]. Fruit processing (canning, juicing, winemaking, and drying) generates large quantities of solid and liquid waste. Approximately 25–35% of processed apples (dry mass), 50% of citrus, and 20% of grapes end up as waste. The portion of the fruit that is not utilized is termed pomace, which has a high lignocellulose content and is considered a waste product. Additionally, large volumes of wastewater are generated through processing [36]. In a study conducted by Burton et al. [37], it was highlighted that maximum beneficiation of the wastewater and waste can be achieved by supplementing the wastewater with solid waste, with the aim of using the feedstock for microbial biomass or bioenergy production. In SA, there are potential volumes of waste (solid and liquid) from processing for the development of a biorefinery. Waste streams need to be categorized to determine their potential to extract value-added products. The level of nutrients also needs to be ascertained to determine if supplementation is required or not. Various fruit waste streams, namely olives, citrus, grapes, and apples, were identified for their ability to generate value-added products. Some of the potential uses of the fruit waste include bioenergy, enzyme, animal feed, bioadsorbent, biosurfactant, biopolymer, and bioactive (such as antioxidant) production. The potential uses of the waste to produce value-added products are described for each waste stream (Figure 4).
Figure 4.
Potential beneficiation of agri-industrial waste with a focus on fruit waste. The green blocks indicate possible pathways for the beneficiation of liquid and/or solid waste. The blue blocks represent pathways for solid waste. The red blocks indicate fermentation pathways to produce bio-based chemicals. Source: Adapted from Khan et al. [36].
Although aspects of beneficiation and the application of fruit waste as a feedstock for renewable energy generation have been the focus of fruit waste studies in SA, studies on the production of valuable enzymes using fruit waste as the feedstock in SA, including techno-economic analyses, are currently limited.
Sugarcane by-Products and Waste
According to the South African Sugar Association (2023), the R20 billion sugar industry contributes approximately 0.44% to SA’s gross domestic product (GDP). It is estimated that the industry creates approximately 85,000 direct jobs and 350,000 indirect jobs, which represents approximately 0.72% of the South African population [12]. The survival of the sugar industry in SA is threatened by the unstable and low sugar price, the increasing energy cost, aging infrastructure, and competition with low-cost global sellers. The sugar industry, however, directly or indirectly affects the livelihood of nearly 1 million people in SA [11]. At the 26th United Nations (UN) Climate Change Conference (COP27), the Presidential Climate Commission (PCC) of South Africa released the “Framework for a Just Transition in South Africa”. Three major principles, distributive justice, restorative justice, and procedural justice, underpin the just transition toward a sustainable economy and society. The aim of the framework is to gradually transition to a low-carbon economy while considering the impact these changes would have on society and reducing risk along the value chain and in communities in the affected areas [38]. SA previously set a target at COP21 of 4.5% CO2 annual reduction by 2030. In order to meet low carbon emission targets as well as consider societal impact, effort is required from research, development, demonstration, and commercialization in the biomass conversion field, which would benefit both rural and industrial economic development. Approximately 26 million tons per annum of agricultural and forestry residues are generated annually in SA, which provides significant opportunity for the biofuels and biochemical industries and potential for rural economic development [11]. Currently, SA has the largest sugar industry on the African continent, which contributes to the South African economy. The global sugar industry is facing challenges such as unstable and low sugar prices, increasing competition with low-cost global sugar producers, increasing energy and agricultural input costs, and aging facilities. Therefore, more efficient use of the residues to broaden the product range is proposed.
The processing steps for a typical South African mill are as follows:
- Milling and sugarcane juice extraction. Sugarcane bagasse is disposed of after the cane pressing;
- Clarification of the sugarcane juice to remove impurities;
- Evaporation of the clarified juice to obtain concentrated syrup;
- Crystallization. The syrup is saturated with sugar, and the sugar crystals are finally produced;
- Separation of sugar crystals, syrup-producing C molasses, and raw sugar.
Generally, the sugarcane bagasse remaining after cane pressing is burned to generate some of the heat and electricity used at the mill. Sugarcane bagasse is one of the largest flows of lignocellulosic residues in SA. Molasses is currently under evaluation for conversion to valuable products due to the high content of fermentable sugars. Green harvest residues (GHRs) are also seen as potential feedstock. Biorefineries are considered potential industries to produce biofuels and chemicals using low-cost lignocellulosic biomass as feedstock. A biorefinery concept is based on the conversion of extracted sugars into cellulosic ethanol or other chemicals, and using residues as fuel for steam and electricity co-generation. The interest in bioproducts is already progressing in SA, and many countries are adopting technologies to produce renewable fuels and chemicals. Various sugar industry institutions and petrochemical companies are evaluating a shift to the biotechnology arena. In the study performed by Farzad et al. [11], the techno-economic analysis for the production of bioethanol from an upgraded South African sugar mill compared well with commercial lignocellulosic bioethanol plants. The average scale of a typical sugar mill in SA challenges the profitability of an integrated sugar mill-biorefinery plant. Furthermore, co-production of ethanol and lactic acid, or production of methanol only, was shown to be more profitable than producing bioethanol only in simulated scenarios due to the higher yield possible as well as the market value of the various chemicals [11]. Further research into the production of other bio-based chemicals of interest is still relevant within the South African context.
Forestry, Timber, Pulp, and Paper Waste
The Forestry, Timber, Pulp, and Paper (FTPP) industry consists of forestry plantations, such as pine and eucalyptus, that harvest and supply wood to both timber mills and pulp and paper mills, with lumber, pulp, and paper being bulk commodities sold to market. The forestry sector contributes approximately 25% to the agricultural GDP [39].There are notable value-adding opportunities in the FTPP industry; currently, approximately 50% of the harvested tree biomass ends up as residues and waste. Various processing pathways, technologies, and products can be produced from wood residues and waste. The harvesting of forestry plantations results in the generation of in-field residues or wastes consisting of tree tops, side branches, and twigs (15%); and leaves (5%). The harvested wood, or roundwood, is delivered to the FTPP mills. Roundwood consists of 66% pulpwood used for pulp and paper and 34% saw logs used for timber, poles, and other products. Most of the saw logs are for lumber (27% for timber, with 7% used for other products such as poles, firewood, etc.). Aside from in-field forestry residues, there are significant waste streams from FTPP mills. In the timber industry, the yield of lumber from the saw logs entering the mill is approximately 56%, with the remaining 44% ending up as wastes such as offcuts, bark, and sawdust [40]. Similarly, in the pulp and paper industry, the yield of pulp and paper from pulpwood feedstock is approximately 50%, with the remaining 50% waste consisting of bark, wood chips, and wastewaters (black liquor, sludge, and dregs rich in organic and inorganic material). The sludge consists of organic and inorganic substances, ranging from cellulose, hemicelluloses, lignin, wood resins, binders, paper additives, kaolinite (clay), calcium carbonate (CaCO3), heavy metals, and ash, in different quantities. Currently, disposal of sludge from pulp and paper mills is directed to landfills, while some sludge waste is incinerated [8]. There are additional wastes from paper making in the form of inorganics (e.g., fly ash, bottom ash, and green liquor). Both black liquor and sawdust or offcuts are waste resources available at the mills processing the roundwood, while in-field residues are located in forestry plantations and may incur additional harvesting and transport costs.
Although many of these organic waste and residue resources are currently utilized for process heat, the FTPP industry does incur waste disposal costs through on-site incineration, disposal to landfills, and wastewater treatment. However, there are recognized opportunities to generate products with greater value-added from these wood wastes and residues, waste liquors, and sludge. The multitude of processing pathways to generate valuable products from forestry biomass are defined by appropriate technologies and technology combinations for a particular processing route. For example, the lignin from the FTTP industry, which was previously thought to be a recalcitrant waste, is a polymer consisting of aromatic units and has been tested for the biological production of muconic acid, which can be further processed into adipic acid [41].
Invasive Alien and Other Plants
It is estimated that of the 9000 plants introduced to SA, over 200 are classified as invasive alien plants (IAPs). These plants cover approximately 10% of the country, and the problem is growing at an exponential rate. The benefits of clearing IAPs include a reduction in both fire protection costs and damage to infrastructure due to wildfires, the conservation of biodiversity and ecosystem resilience, an increase in water quantity and quality, improved river system services, social development and poverty alleviation, job creation, economic empowerment and training, flood control, the containment of erosion, and a decrease in the siltation of dams [42]. Public programs in SA that focus on the removal of IAPs include WfW (Working for Water). The WfW program currently runs several initiatives within a 50 km radius of the Coega Industrial Zone (Coega IDZ) in the Nelson Mandela Bay Metropolitan Area. A biomass processing plant is also setup there, which resulted in a joint venture between the bioenergy power plant and WfW. For the use of biomass-to-energy to be successful, the method of harvesting and transporting the biomass must be efficient, and the area of supply and period within which the biomass can be harvested must be well defined and constrained [42].
Biomass beneficiation of IAPs includes composting, animal feed containing IAPs; the production of logs, chips, pellets, and charcoal that can be used to generate energy; and the use of timber and wood in composite materials [43]. The use of the biomass of IAPs as a potential resource for bioenergy production has been studied globally. Studies pertaining to using IAPs for bioenergy include assessing the calorific value of the biomass, assessing the biogas yield and quality, and further assessment of the digestate in liquid fertilizer applications [44].
In SA, the costs associated with using coal for electricity generation have led to investigations into the viable use of IAPs for bioenergy production. While there are many benefits to using biomass for bioenergy or biofuel production, there are also risks around the sustainable supply of high-quality biomass as well as logistics concerns. In the study conducted by Munalula and Meincken [45], Acacia cyclops (Rooikrans), Eucalyptus cladocalyx (Blue gum), and Pinus patula (South African pine), classified as Category 2 invasive species under the Conservation of Agricultural Resources Act (1983), as well as Acacia erioloba (Camelthorn) and Vitis vinifera (Vine stumps), were assessed for calorific content. In another study by Mugido et al. [42], the costs of harvesting and transporting woody IAPs, Acacia longifolia, Acacia mearnsli, Acacia saligna, Acacia spp., Acacia-Eucalytptus-Pine, Acacia-Pine, Eucalytptus-Acacia, and Eucalytptus-Acacia-Pine, within a radius of 50 km, were assessed. In the thesis by Melane [46], multiple processing plants for the utilization of IAPs, including sawdust, are highlighted. Factors affecting the success of these projects included constrained production capacity, maintenance and logistic concerns, policy with respect to feeding excess electricity into the grid, and dealings with the power utility Eskom. Melane [46] stresses that without subsidies to biomass producers, coal still remains the cheapest and most accessible energy source. While most studies deal with the bioenergy potential of woody species, limited literature is available in SA on the use of non-woody IAPs.
In addition to IAPs, other plants that are available in abundance or are not yet classified as invasive in SA were investigated. Protea is both the botanical name and the English common name of the genus of South African flowering plants, also called sugarbushes (in Afrikaans translated to Suikerbos). It is estimated that the Suikerbos plant (Figure 5) covers around 15,000 hectares of land in Rustenburg, and the total amount of wood is estimated to be between 180,000 and 300,000 tons, based on one hectare producing 12–20 tons of biomass.
Figure 5.
Suikerbos plant. Source: Rebelo et al. [47].
Arundo donax, or Spanish Reed, is often referred to as the Giant or Bamboo Reed (Figure 6). It is a perennial grass reed that has been listed as one of the top 100 invasive species in the world by the Conservation Institution [48]. Spanish Reed is native to North Africa, India, the Middle East, the Mediterranean, and the Persian Gulf, and is highly invasive and widespread in the United States of America, Australia, Mexico, and South Africa. It invades watercourses, but unlike SA’s indigenous reeds, it can also be found on roadsides and other locations away from water. Every province in SA has been invaded by the reed, with the most abundant and severe invasions occurring in the Western Cape, Gauteng, and KwaZulu-Natal [49] (Figure 7). There are mostly low levels of invasion in the Northern Cape and North-West, which are not widespread. The remaining provinces (i.e., Eastern Cape, Free State, Mpumalanga, and Limpopo) are dominated by low to moderate levels of invasion, although there are some locations in these provinces that have high levels of invasion. Coastal areas appear to have been more severely invaded than inland regions. The least frequent occurrences of Spanish Reed are found in the Free State and North West Province [50]. It is considered a category 1B plant, i.e., “invasive species requiring compulsory control as part of an invasive species control programme”. These plants are deemed to have such high invasive potential that infestations can qualify to be placed under a government-sponsored invasive species management program. Some plants are difficult to locate, so total eradication is unlikely.
Figure 6.
Spanish Reed. Source: Invasives SA [51].
Figure 7.
Distribution and abundance of Spanish Reed (Arundo donax) in South Africa. Dots indicate light levels of invasion; triangles indicate moderate levels of invasion; and squares indicate high levels of invasion. Source: DFFE [49].
Despite the abundance of IAPs in SA, little research has been conducted on using IAPs and other invasive plants as a carbon source in fermentation or to produce bio-based chemicals.
4. Global Bio-Based Chemicals Industry Review
4.1. Overview
Globally, bio-based chemical and polymer production is already estimated at 50 million tons per annum and is currently worth over USD 5.4 trillion in revenue generated [25]. According to Gobina [23], bioproducts are divided into two categories: bioenergetic and non-bioenergetic materials. Non-energetic bioproducts include industrial chemicals, such as lactic acid, and resins, including paints, lubricants, and solvents. It was estimated that the global market for non-energetic bioproducts would increase at a CAGR of 6.5% to approximately USD 8.0 trillion by 2021. The global chemicals market was estimated at USD 4.2 trillion in 2016 and was estimated to reach USD 5.9 trillion by 2021, with a CAGR of 7.0% over the forecast period. While, the global plastics/polymer manufacturing market was estimated at USD 837.8 billion in 2016 and was estimated to reach USD 1.0 trillion by 2021, with a CAGR of 3.6% (Table 4).
Table 4.
Global market value of non-energetic bioproducts in 2021 (USD billion).
Significant volumes of industrial bio-based chemicals can be commercially manufactured using various feedstocks while offering substantial benefits. Among the different fine chemicals derived from the fermentation of sugars (amino acids, enzymes, vitamins, antibiotics, etc.), lactic acid is one of the major contributors to the global trade with a mature market in place. In addition to fermentation, sugars found in feedstock, such as sugarcane bagasse, can also undergo chemical transformation to marketable bio-based chemicals such as sorbitol, furfural, glucaric acid, hydroxymethylfurfural, or levulinic acid. Furfural is considered a promising bio-based chemical that can be commercially produced from the pentose sugars of biomass [52].
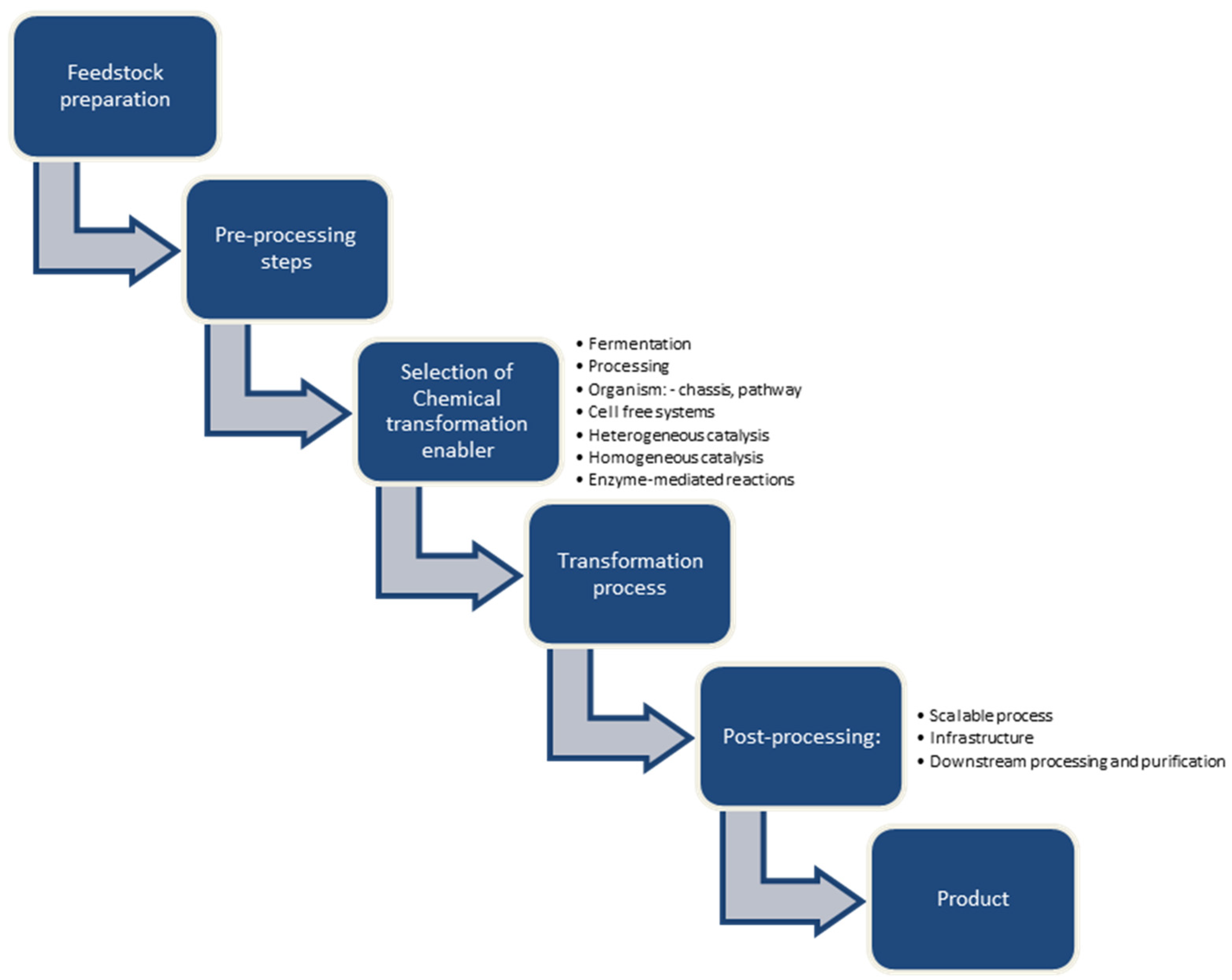
The design rationale for manufacturing bio-based chemicals can be summarized according to Figure 8.
Figure 8.
Design approach for the production of bio-based chemicals. (Authors’ own source).
4.2. The Role of Microbes in Producing Bio-Based Chemicals
The first large-scale fermentations for the cultivation of pure strains occurred in the 19th and 20th centuries. During the 1930s, the USA and European companies were involved in monoculture fermentation for the production of acids and enzymes. After World War II, fermentation techniques progressed and were successfully used for the large-scale production of penicillin, tetracycline, and other first-generation antibiotics and vitamins. In the 1960s, submerged fermentation processes led to the production of citric acid and monosodium glutamate (MSG); the product of xanthan followed in the 1970s, and lysine in the 1980s. The processes for second-generation antibiotic fermentation followed in the 1990s; during the same period, fermentative production of riboflavin occurred. Over two decades later, many industrial processes have been refined and optimized [53,54]. Products from the fermentation industry can be grouped into eight major categories, namely, antibiotics; organic acids; amino acids; polysaccharides and polymers; industrial enzymes; vitamins and related compounds; bioethanol and other alcohols; and yeasts [22].
The increase in the global market for microbes and microbial products indicates the need for bioprocessing technologies to produce bio-based chemicals. The total global market for microbes and microbial products was worth USD 170.5 billion in 2017 [55] and USD 242.0 billion in 2022 [53]. The market size is expected to reach USD 346.3 billion [53] by the year 2027 (Table 5). It was previously reported that the market will increase at a CAGR of 10.2% between 2018 and 2023 [55]; however, more recent forecasts indicate a CAGR of 7.4% between 2022 and 2027, which represents a decrease in overall growth. The decrease in the projected growth may be due to challenges across end-use sectors, such as scaling up microbial processes to an industrial level or ensuring processes meet regulatory compliance [53]. The market consists predominantly of products such as biopharmaceuticals, chemicals, and biofuels made using yeasts, bacteria, and other microbes. Healthcare is the largest end-user market for microbes and microbial products and is estimated to reach a market value of USD 228.5 billion in 2027 [53]. This highlights the importance of microbe-based biopharmaceuticals in the healthcare space. Manufacturing is the second-largest end-user market, followed by the energy sector. Agricultural and environmental applications for microbes and microbial products account for relatively small shares of the overall market value. Manufacturing applications, however, make up the fastest-growing sector, with an estimated CAGR of 8.7% between 2022 and 2027, whereas environmental applications have the lowest projected growth rate of 1.7% during the same period [53]. Manufacturing applications utilizing microbes include the baking, brewing, winemaking, and dairy product industries. In addition, microbes are used to manufacture industrial enzymes, various commodities and specialty chemicals, and bioplastics.
Table 5.
Forecasted global market value in 2027 for microbes and microbial products by segment, end-user, and application (USD million).
Most of the growth in the energy sector will be due to the growing production of microbial-based biofuels. Biofuels are produced from biological sources or biomass. More commonly produced biofuel types include ethanol (sugar and corn-based, cellulosic, etc.) and biodiesel. Approximately 60% of global ethanol production is produced from starch. The remainder is mostly produced from sugar, followed by a small quantity of cellulosic bioethanol. Approximately 60% of the world’s ethanol output is used for biofuels [55]. Commodity and specialty chemicals, along with biopolymers, are the fastest-growing application segments of the manufacturing market, with CAGRs (2018–2023) of 22.5% and 17.3%, respectively. These chemicals can be further divided into those that require processes associated with growth (primary metabolites) or processes where synthesis of the chemicals occurs after growth has ceased (secondary metabolites). The primary metabolites can be further divided into vitamins and amino acids, normally produced during the process and required for cell growth, as well as ethanol and lactic acid, which are also normally produced metabolic end-products. The metabolic properties of selected microorganisms therefore make them useful in industrial processes, such as medical drug production. Globally, the metabolic properties of microorganisms are being altered (genetically modified) to increase the microorganism’s productivity or cause it to produce a specific metabolite of interest. The use of genetically modified bacteria to produce insulin was the first major application of this technology. The advent of genetically engineered bacteria has created an opportunity for substituting conventional chemical synthesis with microbial production. Targets for microbial production include petroleum-based bulk chemicals (e.g., fuels, solvents, and polymers) and specialty chemicals (e.g., flavors, fragrances, etc.). Until recently, microbial production was limited as the above-mentioned products could be inexpensively catalyzed from petroleum. The situation, however, is changing due to fluctuating oil prices, depleting resources, and other environmental and social considerations. Microorganisms are used to produce various compounds, including butanol, ethanol, gluconic acid, glycerol, lactic acid, L-glutamic acid, L-lysine, and vitamin C [55].
4.3. The Renewable Attributes of Bio-Based Chemicals
Bio-based or renewable chemicals are derived from bio-based feedstocks using more environmentally friendly production technologies termed “green chemistry” [56]. They are base chemicals used in industrial manufacturing processes. Renewable chemicals may also be used as drop-in substitutes for existing petrochemical products for use in end-user industries such as automotive and transportation, textiles, pharmaceuticals, consumer and home appliances, healthcare, and food and beverages. The global market for renewable chemicals was valued at USD 51.7 billion in 2015 and was expected to reach USD 85.6 billion by the end of 2020, with an estimated CAGR of 10.6% (Table 6). Renewable chemical types include alcohols; raw materials; organic acids, ketones, and aldehydes; renewable platform chemicals; and renewable polymers.
Table 6.
Estimated global market value for renewable chemicals in 2020 (USD million).
It is expected that the packaging, cleaning, detergents, and specialty chemicals sectors will grow at the fastest rates. Renewable alcohols previously dominated the global market with approximately 40.7% of the total sales in 2014 and were estimated to decrease to 39.1% of the market share by 2020 [24]. Broad groups of products such as miscellaneous organic acids, solvents, resins, and other bulk chemicals dominate the market for bio-based renewable chemicals. Other specific chemicals include lactic acid, glycerol, and ethanol.
A range of thermochemical and biochemical routes, including non-catalytic or catalytic technologies, can be used to transform bio-based feedstock consisting of organic molecules into bioproducts. Production of value-added chemicals and polymers from lignocellulosic biomass, specifically, has been explored globally and in SA over the last few years [9,11,52,57,58]. Lignocellulosic biomasses (termed second generation or 2G biomass), including agroprocessing residues such as sugarcane bagasse, are potential resources for the production of bio-based fuels and chemicals due to their relative abundance, potential lower supply costs, and less competition for land use with food crops [11]. Some of the most widely used and highly publicized alternative feedstocks have been developed around three types of biotechnology and agricultural initiatives: converting plant sugars into plastic, producing plastic within a microorganism, and producing plastic from crops. For example, renewable resources such as biomass used for chemical feedstocks can be converted to biomonomers by processes such as fermentation or hydrolysis, and then further converted by chemical synthesis to biodegradable polymers like polylactic acid (PLA). Biomonomers may also be microbially transformed into biopolymers like polyhydroxyalkanoates (PHAs). Products such as surfactants, detergents, adhesives, and water-soluble polymers have been engineered from many types of biomass feedstocks [25]. For the proposed technologies to be successful, however, innovative manufacturing processes, energy requirements, materials, the generation of secondary products and waste, and the final lifecycle of the products and their recycling into new materials need to be considered.
According to Maara [25] and Thomopoulos [24], renewable chemicals can be further categorized into green solvents (non-bioenergetic), biopolymers, bio-based alcohols, including olefin derivatives such as bio-butanol, fermentation-derived chemicals, and bio-based platform chemicals.
4.3.1. Green Solvents
According to Chen [59], in 2017, the world consumed approximately 30 million tons of solvents. Green solvents, defined as bio-solvents derived directly from biomass, agricultural residues, sugarcane, and corn, are also considered to be renewable chemicals. Green solvents find their use in cosmetics, printing inks, paints, coatings, and cleaning agents. The green solvents market is estimated to grow at a faster rate than the fossil-derived solvents market, reaching an estimated market value of USD 5.9 billion in 2023. Examples of green solvents used to replace fossil-derived solvents include bioethanol, D-limonene, methyl soyate, ethyl lactate, bio-based n-butanol, bio-based isobutanol, glycerol, glycerol acetone ketal (solketal), bio-based propylene glycol (Bio-PG), and 2-methyltetrahydrofuran (2-MTHF). The bioethanol product had the largest share, by value, of 64% in 2017.
The market volume for green solvents in SA is expected to increase from 20,900 (2018) to 27,600 (2023) tons, at an estimated CAGR of 5.7%. Cosmetics and printing inks are the two largest applications for green solvents in SA, due to the use of bioethanol, glycerol, lactate esters, and other biosolvent materials by the country’s cosmetics and ink manufacturers. Paints and coatings are the third largest application for green solvents in SA. Solvents usually make up around 60% of paints and coatings in terms of volume [59].
4.3.2. Biopolymers
Biopolymers are produced by microorganisms; the monomers of production include sugars, amino acids, and nucleotides. Bioplastics, specifically, can be described as solid biopolymers. Unlike conventional plastics that are derived from the petrochemical process, bioplastics are produced using renewable biomass sources such as vegetable oil, cornstarch, pea starch, or microbes.
PHAs are produced by specific microorganisms that utilize glucose or starch. Different monomers can be combined within this family of biopolymers to produce a variety of materials with extremely different properties. PLA is produced by the fermentation process using various feedstocks such as sugarcane, sugar beets, corn, or potatoes. Following the fermentation process, further processing is required to polymerize the lactic acid into a useful end product. PLA has characteristics that are similar to those of polyethylene (PE), polypropylene (PP), and other petrochemical-derived commercial plastics. Hyaluronic acid (HA), or hyaluronan, is a naturally occurring biopolymer that is used for important biological functions in bacteria, certain animals, and humans. HA is a carbohydrate polymer that can be found throughout the connective, epithelial, and neural tissues. HA can also be found as an extracellular polysaccharide (EPS) in various bacteria.
Other, less popular, microbial bioplastics include bacterial cellulose (BC), pullulan, and xanthan. The physical properties of BC differ from plant cellulose; BC has longer fiber length, greater strength, and greater absorbency. BC has therefore attracted interest as a new functional material. Pullulan is an extracellular water-soluble microbial polysaccharide that is produced from starch using strains of the yeast-like fungus Aureobasidium pullulans. Pullulan is versatile and can also be used as a functional material for product innovation. Pullulan can be used to produce a film that can be sealed using heat and has good oxygen barrier properties. Xanthan is a microbial biopolymer produced during fermentation by the Xanthomonas sp. bacteria [55]. The global market for microbial biopolymers is expected to increase from USD 46.0 billion in 2022 to USD 69.9 billion in 2027 (Table 7).
Table 7.
Forecasted global market value in 2027 for biopolymers in 2023 (USD million).
4.3.3. Bio-Based Alcohols including Olefin Derivatives
The annual production of bioethanol globally is approximately 100 million tons. Most of the bioethanol produced is used as a biofuel; approximately 2 million tons of the bioethanol produced is used in solvent applications. The USA, Brazil, and China are the three largest producers of ethanol worldwide. Brazil’s ethanol production in 2014 was equivalent to 41% of the total global ethanol production [24]. Brazil dominated the bioethanol sector of renewable alcohols; however, the USA was set to dominate the global ethanol export trade and was estimated to reach 1700 billion gallons of maize-based ethanol in net exports by 2021 [23]. Ethanol is biodegradable and a naturally widespread chemical, produced by ripe fruits and by wild yeasts or bacteria through fermentation. Ethanol from biomass (known as bioethanol) can be produced from any feedstock containing appreciable amounts of sugar or materials that can be converted into sugar. Biomass can also be converted to bioethanol through biotechnological and thermochemical pathways. The production of ethanol from starch or sugar-based feedstock is an old procedure. While the basic steps remain the same, the process has been considerably refined in recent years, leading to a very efficient process. Adapted yeasts, for example, Saccharomyces cerevisiae, are used, and fermentation can be carried out with or without the presence of oxygen. As an alternative to using sugar and/or starch-based biomass, new technologies are focused on advanced processes that use lignocellulosic materials as feedstock. These processes have the potential to increase the variety and quantity of suitable feedstock, including cellulosic and food-processing wastes, corn stovers, and cereal straws, as well as dedicated fast-growing plants such as poplar trees and switchgrasses. Ethanol can be used as transport fuel or integration into existing fuel; as feedstock for power generation via thermal combustion; as an energy source for fuel cells, which undergo thermochemical reaction; as feedstock in cogeneration systems; and as feedstock in the chemicals industry [24].
Various mixtures of bioethanol with petrol or diesel fuels are already in use, e.g.,
- E5G to E26G (5% to 26% ethanol, 95% to 74% petrol);
- E85G (85% ethanol, 15% petrol);
- E15D (15% ethanol, 85% diesel);
- E95D (95% ethanol, 5% water, with ignition improver).
Other bio-based alcohols include bio-methanol, bio-propanol, and bio-butanol.
Methanol is one of the industry’s most important and versatile platform chemicals. It is mainly used to produce other chemicals, such as solvents and antifreeze, is used as an additive in petroleum, and has found application in biodiesel production. Current research efforts focus on methanol’s potential use as a transportation fuel (e.g., after conversion to dimethyl ether) and for plastics. Global methanol production reached 45 million metric tons in 2014 [24]. Renewable methanol (or biomethanol), derived from feedstock such as biogas, biomass, waste streams, and CO2, has a higher cost of production than natural gas-based methanol; production costs depend heavily on feedstock prices, plant setup, and local conditions. The technologies used in the production of methanol from biomass are relatively well known since they are similar to coal gasification technology. Globally, major sources for biomethanol production are black liquor from pulp processing, glycerin from biodiesel production, bagasse (i.e., milled sugarcane fiber from bioethanol production), and municipal solid waste. It is expected that until the costs of biomass gasification come down, early opportunities for biomethanol will mostly be found in integrated production with other industrial processes (e.g., pulp, biodiesel, and bioethanol production). The cost comparison between petrochemical and biomass-based production will determine to what extent biomethanol can substitute for the petrochemical route [24].
Bio-based propanol is formed naturally in small amounts during many fermentation processes and used as a solvent in the pharmaceutical, resin, and cellulose esters industries. It is considered a potential high-energy biofuel. Production and uses of propanol are associated with its transformation into related compounds such as propionic acid, propionaldehyde, and trihydroxymethyl ethane, all of which are important chemical commodities. Unlike ethanol and butanol, very few “green” fermentation processes exist for the production of this important compound. Large-scale propanol production still depends on petroleum and other fossil sources. Bioengineering and metabolic engineering technologies are underway to produce propanol from renewable sources. The Corynebacterium glutamicum bacterium was discovered to overproduce propanol through metabolic engineering with great success. Propanol is the most difficult and expensive alcohol to produce, but its energy gains over ethanol are minimal, which means the large-scale production and use of this fuel are difficult to justify. One of the major uses of propanol is in the automotive sector, which stems from the drying properties of 2-propanol, which is better known as isopropyl alcohol. Isopropyl alcohol is fully miscible in water. An alternative green method is to produce isopropanol from sugar in biomass through the fermentation process [24].
The bio-butanol market is expected to witness significant growth in the next decade due to the growing need for bio-based chemicals in place of petroleum-based chemicals, similar material characteristics shared with petroleum-derived chemicals, and lower carbon footprints. The global bio-butanol market is expected to reach USD 17.78 billion by 2022 [60]. Tight raw material supply, on account of food consumption being the primary focus of corn and sugarcane, is expected to be a major concern. Bio-butanol is an olefin derivative and can be used as a drop-in replacement for petroleum-based butanol in all its applications. Depleting petroleum resources coupled with volatile oil prices has contributed to the growing need for bio-butanol. Butanol from renewable sources (biobutanol or n-butanol) is a 4-carbon alcohol that is a clear, colorless, flammable, and neutral liquid. Bio-butanol’s medium volatility and restricted miscibility in water make it useful as both a solvent and a formulated ingredient, mainly in the cosmetic and personal care industries. Renewable butanol is a building block chemical (platform chemical) in the USD 115 billion global paints, coatings, adhesives, and inks market. It is used as an intermediate in the production of monomers, polymeric emulsions, esters, and glycol ethers; in the production of amino resins used as curing agents in paints and coatings; and as an intermediate in the production of plasticizers and amines. Furthermore, bio-butanol is readily biodegradable. Adsorption of bio-butanol into soil is possible; however, bioaccumulation and/or bioconcentration are unlikely considering the rapid degradation of the compound. Bio-butanol is produced from the same feedstock as ethanol. Bio-butanol is considered a renewable fuel and qualifies under the Renewable Fuel Standard in the USA. There is increasing interest in butanol as a biofuel option. Compared to ethanol, butanol can be used as a transportation fuel alone, or it can be blended into gasoline at higher ratios of approximately 16% versus 10% for ethanol [61]. A method to produce bio-butanol via fermentation was invented in the early 1900s. Currently, the method is more expensive than producing it from petrochemical sources. The vast majority of butanol is produced entirely from petroleum. Renewed interest in bio-butanol as a sustainable vehicle fuel has prompted technological advances, with the first bio-butanol plants coming online following upgrades of existing corn ethanol plants [24].
4.3.4. Fermentation Derived and Other Chemicals
The fermentation-derived fine chemicals market is estimated to reach USD 32.1 billion by 2024 (Table 8). Amino acids were the largest segment in the global fermentation-derived chemicals market in 2018, with a recorded 39% share of the market and worth USD 10.0 billion. Citric acid dominates the organic acid segment. The growth of the product was due to a rise in popularity as an acidifier in foods, as a pH regulator, and its use in environmentally friendly detergents. Generally, vitamins and carotenoids comprised a minor segment within the fermentation section; however, vitamin C was the second largest product type in the segment. The driving trend for an increase in fermentation-derived products, including amino acids, organic acids, and vitamins, is an increase in the global population, resulting in higher food demand. There is currently an increase in global food supply annually, a change in eating habits, and mass catering. However, the markets for fermentation-derived products experience fluctuations due to factors including the agricultural industry, food preferences, food consumption, and macro-economic indicators such as disposable incomes, GDP, and socioeconomic trends [62].
Table 8.
Estimated global market value for fermentation-derived fine chemicals in 2024 (USD million).
Low-intensity sweeteners, although not derived via the fermentation process, are also widely used in the food and beverage industry and other industries. Low-intensity sweeteners, also known as sugar alcohols, include xylitol, sorbitol, erythritol, and maltitol. Sorbitol still dominates the global sugar alcohol market with approximately 63% of the market, followed by xylitol with approximately 23.5% [63].
5. Industrialization of Bio-Based Platform and Other Pertinent Chemicals
5.1. Overview of the Potential Chemicals for Commercialisation
The development of biorefineries for the production of bio-based chemicals will achieve two goals. The first goal is the replacement of petroleum-derived products in favor of renewable, domestically available raw materials and sustainably derived products, the second is the establishment of a robust bio-based industry [64]. Efforts to achieve petroleum-derived replacement products include known processes for producing bioethanol and biodiesel, as well as advanced processes for biofuel production such as bio-butanol, algal biodiesel, etc. However, the return on investment for biofuels alone remains a significant barrier to the commercial operation of biorefineries [64]. High-value, low-volume bio-based chemicals provide the financial incentive to progress technologies to commercial scale. Therefore, biorefineries integrating both biofuels and chemicals offer a higher return on investment (ROI) [64].
According to Werpy and Petersen [65], products from the petrochemical industry are derived from 8–9 foundation chemicals. Furthermore, candidate molecules can be classified according to their ability to serve as a simple intermediate in conventional chemical processing, as a reagent molecule for reactions with hydrocarbons, or as by-products from the petrochemical process. These candidate molecules can be further investigated for potential super commodity status, which occur from other building block chemicals or are co-products of the petrochemical process. Bio-based chemical production for commercial applications is sometimes challenged by overreaching targets. A range of potential targets includes compounds already made by the chemical industry as well as new compounds derived from biorefinery building blocks. Therefore, the identification of primary chemicals and secondary intermediates analogous to those used by the petrochemical industry, as well as new chemicals with high market value, is of the utmost importance. A technology-based approach for selecting chemicals of interest is deemed suitable as it mimics the petrochemical industry’s success, which was as a result of identifying technologies that are most suited to a specific raw material [64]. Werpy et al. [65] reported on the top value-added chemicals from biomass, where 50 target molecules were shortlisted to 30. In 2004, the US Department of Energy (DOE) released two reports describing the research requirements for investigating bio-based products. The publication described a group of 15 target compounds that could be produced from biorefinery carbohydrates. The methodology adopted for the selection of the products included determining a middle ground between broad technology development and targeted identification. The initial evaluation led to the identification of 15 chemicals. The report identified by the National Renewables Energy Laboratory (NREL) for the top 15 chemicals is recognized as “12 building block chemicals” or “top 12 biochemicals”. The chemicals can be converted into numerous high-value bio-based chemicals or materials. These include 1,4-diacids (succinic, fumaric, and malic), 2,5-furan dicarboxylic acid, 3-hydroxy propionic acid, aspartic acid, glucaric acid, glutamic acid, itaconic acid, levulinic acid, 3-hydroxybutyrolactone, glycerol, sorbitol, and xylitol/arabinitol. Bio-based chemical building blocks can be classified as drop-in and novel bio-based chemicals. Drop-in chemicals are chemically equivalent to fossil fuel-derived products and therefore have inherent reduced risk and therefore faster access to the market [66]. In comparison, novel bio-based products bear higher risks, and the introduction of these products into the market is challenging due to various factors, such as resistance to change from other industry players in the value chain [66].
In the study performed by E4tech et al. [66], literature surveys, market data, and stakeholder input were used to provide a detailed evidence base for policymakers and industry by identifying the key benefits and development needs for the sugar platform. A total of 94 sugar-based products were assessed. Data was sourced from available literature, interviews, and industry reports, and a database of biochemical and biofuel companies was created of names, countries, products, process technology, level of maturity, production capacity, location, and type of facility. Research and development labs and pilot plants were predominantly located in Europe and North America. Asia, mainly China, has base manufacturing of high technology readiness level (TRL) products in place, while South America has a few commercial projects in place. In the study, TRLs and company information for the 94 products were provided. However, this was narrowed down to 25 products of particular interest due to the level of industry activity, as highlighted by the US DOE’s “top 12” biochemicals and the International Energy Agency’s (IEA) Bioenergy Task 42 reports.
The period that a bio-based chemical or bioproduct takes to reach commercialization depends heavily on the economics or value proposition of producing that product, drop-in versus non-drop-in (requiring further or new integration and infrastructure), adopted conversion technology, and partnerships secured in the value chain [66]. CAGR is often used to forecast sales growth and for comparison across chemical markets, sales growth or CAGR between 5 and 10% is considered favorable for large companies. South Africa and Africa are not considered major players in bio-based chemical production, and therefore, for entry into the market, it is proposed to focus on opportunities within the shortlisted top 25 products (Table 9).
Table 9.
Top 25 selected sugar platform products.
Overall, bioethanol still remains the dominant sugar platform product and is followed by significant markets for n-butanol, acetic acid, and lactic acid [66]. Xylitol, sorbitol, and furfural also showed significant markets for the chemical conversion of sugars without having petrochemical alternatives. While the smallest bio-based markets included those of the earliest stage products, such as 3-HPA, acrylic acid, isoprene, adipic acid, and 5-HMF. In the study, a further 10 products were selected to perform detailed case studies on; the 10 products were selected based on at least a TRL 5, having at least one EU developer, and having significant potential for market expansion. According to E4tech et al. [66], the 10 products are: acrylic acid, adipic acid, 1,4-butanediol, farnasene, 2,5-furan dicarboxylic acid, isobutene, PHAs, PLA, and succinic acid.
Bio-based platform chemicals are derived from the conversion of renewable feedstocks, such as sugars and oils. The chemicals form the base materials for the production of many valuable products. Between 2015 and 2016, bio-based platform chemicals such as glutamic acid, glycerol, 3-hydroxypropionic acid, and 1,4-diacids were the bulk of renewable chemicals sold, accounting for approximately 63.1% of the market. There is a large range in market maturity for platform biochemicals, ranging from mature markets for chemicals such as lactic acid to emerging markets for chemicals such as succinic acid. The strongest growth is forecast for secondary chemicals such as PLA, PHAs, and bio-ethylene that are used to manufacture bio-based plastics [23].
5.2. The Role of Synthetic Biology
A major objective of synthetic biology is to use standardized DNA-based building blocks to design cells for a specific purpose, such as those used in cell factories [67]. These producer cells are predominantly microorganisms, such as bacteria and yeast. Synthetic-biology-derived cell factories have advantages over conventional bioprocesses, such as higher yields, flexibility in the choice of feedstock materials, and lower cost. Instead of the conventional route of transplanting one gene into a foreign organism, synthetic biology inserts multiple genes that are designed to work together. Synthetic biology is therefore further on the scale of artificial than genetic engineering. An example of synthetic biology application is in biofuels, where metabolic pathways for complex cellulose digestion and high-yielding ethanol production are combined in a single microorganism.
For industrial chemical applications, development includes establishing viable bio-routes and technical and economic optimization of the processes by using renewable feedstocks. The industrial chemicals segments include biofuels, polymers, oils, lubricants, and enzymes. There is currently a technology gap in biomass conversion technologies that can be exploited to optimize the yield and quality of biomass. This can be conducted using synthetic biology tools by either making genetic modifications to the biomass source itself or by developing genetically engineered microorganisms that can improve the refining process. Enzymes that break down cellulose can also be genetically modified to further reduce costs. Synthetic biology is a key technology in designing novel organisms for the breakdown of cellulose or the synthesis of compounds into specialty chemicals and could assist as an alternative to costly feedstock pre-treatment processes. Therefore, this expands feedstock options beyond food crops to include cellulosic biomass and CO2. Engineering microbe strains that can break down both hexoses and pentoses has been the most significant contribution of synthetic biology [67].
5.3. Opportunties for Commercialisation in South Africa
Globally, there were various initiatives launched to support biofuel, bioenergy, and bio-based chemical production, including mandated blending fuel targets in the USA, Brazil, Canada, and several EU member states. The Biofuels Strategy of South Africa was aimed at including 2% of liquid biofuels in the national fuel pool, with the main goal of stimulating the rural economy and creating sustainable or “green jobs”. It is estimated that the conversion of 70% of the biomass available in SA would meet 24% of the country’s liquid fuel requirement as bioethanol equivalent [11]. Approximately 26 million tons per annum of lignocellulosic biomass, also termed second-generation (2G) waste feedstock, including agricultural and forest residues and alien invasive plants, are generated annually in SA. This provides a significant opportunity to convert biomass streams into valuable biofuels and bio-based chemicals. Production of bioethanol alone may not be an economically competitive option; however, co-production of lactic acid with ethanol may make investment more attractive. Lactic acid production may also be beneficial with respect to socio-economic development, an important consideration for SA, and global warming potential [11].
Based on the studies conducted, the 25 pertinent chemicals and their associated stages of development are summarized for future consideration in SA (Figure 9).
Figure 9.
Summary of pertinent chemicals and development stages. (Authors’ own source).
6. Conclusions
It is evident that the most feasible sources of waste or lignocellulosic biomass for beneficiation in South Africa are generated by the agricultural sector, including fruit waste; sugarcane by-products and waste; forestry, timber, paper, and pulp waste; and alien invasive plants. Depending on the availability of waste resources and other considerations, conversion to high-value products may be possible. The design rationale for biological conversion to high-value products includes the selection of suitable microbes to facilitate the process. The potential high-value products include bio-based chemicals, which serve as potential replacements for their petroleum-based counterparts. Bio-based chemicals are classified broadly based on the method of production, their alignment to their petroleum-derived counterparts, and their application, e.g., bio-based alcohols. Bio-based chemicals can be classified even further into bio-based platform chemicals. With the advent of synthetic biology, the development of technologies to produce bio-based chemicals in South Africa could gain traction. A considerable number of technologies to produce bio-based technologies have been developed and implemented globally; however, application of these technologies in South Africa is limited due to various forces, including profitable economies of scale, legislation, and subsidies. While the production of bioethanol is more commonly known, co-production of bioethanol with lactic acid or other bio-based chemicals may make investment more attractive in South Africa.
Author Contributions
Conceptualization, P.M., G.A.T. and S.R.; Methodology, P.M.; Formal analysis, P.M. and S.R.; Resources, S.R.; Writing—original draft, P.M.; Writing—review & editing, G.A.T. and S.R.; Supervision, G.A.T. and S.R.; Project administration, G.A.T. and S.R.; Funding acquisition, S.R. All authors have read and agreed to the published version of the manuscript.
Funding
Parliamentary Grant funding was used to conduct the research.
Institutional Review Board Statement
Not applicable.
Informed Consent Statement
Not applicable.
Data Availability Statement
The datasets used during the research study are available from the corresponding author on reasonable request.
Conflicts of Interest
The authors declare no conflict of interest.
References
- Li, B.; Haneklaus, N. The role of renewable energy, fossil fuel consumption, urbanization and economic growth on CO2 emissions in China. Energy Rep. 2021, 7, 783–791. [Google Scholar] [CrossRef]
- Yaashikaa, P.R.; Kumar, P.S.; Nhung, T.C.; Hemavathy, R.V.; Jawahar, M.J.; Neshaanthini, J.P.; Rangasamy, G. A review on landfill system for municipal solid wastes: Insight into leachate, gas emissions, environmental and economic analysis. Chemosphere 2022, 309, 136627. [Google Scholar] [CrossRef] [PubMed]
- Mor, S.; Ravindra, K. Municipal solid waste landfills in lower- and middle-income countries: Environmental impacts, challenges and sustainable management practices. Process Saf. Environ. Prot. 2023, 174, 510–530. [Google Scholar] [CrossRef]
- Kaza, S.; Yao, L.; Bhada-Tata, P.; Woerden, F.V. What a Waste 2.0: A Global Snapshot of Solid Waste Management to 2050; Internationa Bank for Reconstruction and Development/The World Bank: Washington, DC, USA, 2018. [Google Scholar]
- Kohli, K.; Prajapati, R.; Sharma, B. Bio-Based Chemicals from Renewable Biomass for Integrated Biorefineries. Energies 2019, 12, 233. [Google Scholar] [CrossRef]
- Lee, J.; Chen, W.H.; Park, Y.K. Recent achievements in platform chemical production from food waste. Bioresour. Technol. 2022, 366, 128204. [Google Scholar] [CrossRef]
- Wischral, D.; Arias, J.M.; Modesto, L.F.; De Franca Passos, D.; Pereira, N., Jr. Lactic acid production from sugarcane bagasse hydrolysates by Lactobacillus pentosus: Integrating xylose and glucose fermentation. Biotechnol. Prog. 2019, 35, e2718. [Google Scholar] [CrossRef]
- Gibril, M.E.; Lekha, P.; Andrew, J.; Sithole, B.; Tesfaye, T.; Ramjugernath, D. Beneficiation of pulp and paper mill sludge: Production and characterisation of functionalised crystalline nanocellulose. Clean Technol. Environ. Policy 2018, 20, 1835–1845. [Google Scholar] [CrossRef]
- Mandegari, M.A.; Farzad, S.; Van Rensburg, E.; Görgens, J.F. Multi-criteria analysis of a biorefinery for co-production of lactic acid and ethanol from sugarcane lignocellulose. Biofuels Bioprod. Biorefining 2017, 11, 971–990. [Google Scholar] [CrossRef]
- Kossatz, H.L. Evaluation of Triticale Straw as Feedstock for the Production of Bioethanol in a SSF Process; Stellenbosch University: Stellenbosch, South Africa, 2014. [Google Scholar]
- Farzad, S.; Mandegari, M.A.; Guo, M.; Haigh, K.F.; Shah, N.; Gorgens, J.F. Multi-product biorefineries from lignocelluloses: A pathway to revitalisation of the sugar industry? Biotechnol. Biofuels 2017, 10, 87. [Google Scholar] [CrossRef]
- SASA. The Sugar Industry at a Glance; South African Sugar Industry: Durban, South Africa, 2023; Available online: https://sasa.org.za/the-sugar-industry-at-a-glance/ (accessed on 24 September 2023).
- Khan, A.H.; Lopez-Maldonado, E.A.; Khan, N.A.; Villarreal-Gomez, L.J.; Munshi, F.M.; Alsabhan, A.H.; Perveen, K. Current solid waste management strategies and energy recovery in developing countries—State of art review. Chemosphere 2022, 291, 133088. [Google Scholar] [CrossRef]
- Capoor, M.R.; Parida, A. Current perspectives of biomedical waste management in context of COVID-19. Indian J. Med. Microbiol. 2021, 39, 171–178. [Google Scholar] [CrossRef] [PubMed]
- Mpofu, A.B.; Oyekola, O.O.; Welz, P.J. Anaerobic treatment of tannery wastewater in the context of a circular bioeconomy for developing countries. J. Clean. Prod. 2021, 296, 126490. [Google Scholar] [CrossRef]
- Ferronato, N.; Torretta, V. Waste Mismanagement in Developing Countries: A Review of Global Issues. Int. J. Environ. Res. Public Health 2019, 16, 1060. [Google Scholar] [CrossRef] [PubMed]
- DFFE. South Africa State of Waste Report; Department of Forestry, Fisheries and the Environment: Pretoria, South Africa, 2018. [Google Scholar]
- ISWA. Globalization and Waste Management; International Solid Waste Association: Rotterdam, The Netherlands, 2012. [Google Scholar]
- Godfrey, L.; Rivers, M.; Jindal, N. Trends in Waste Management and Priority Streams for the Waste RDI Roadmap; Department of Science and Technology: Pretoria, South Africa, 2014. [Google Scholar]
- Greencape. Waste Economy: Market Intelligence Report 2017; Basson, L., Bronkhorst, S., Mulcahy, M., O’carroll, S., Pineo, C., Eds.; Greencape: Pretoria, South Africa, 2017. [Google Scholar]
- Godfrey, L.; Oelofse, S. Historical Review of Waste Management and Recycling in South Africa. Resources 2017, 6, 57. [Google Scholar] [CrossRef]
- BCC Research. Biorefinery Products: Global Markets; BCC Research: Wellesley, MA, USA, 2022. [Google Scholar]
- Gobina, E. Biorefinery Products: Global Markets; BCC Research: Wellesley, MA, USA, 2017. [Google Scholar]
- Thomopoulos, N. Global Markets for Renewables Chemicals Manufacturing; BCC Research: Wellesley, MA, USA, 2016. [Google Scholar]
- Maara, C. Alternative Chemical Products and Processing; BCC Research: Wellesley, MA, USA, 2016. [Google Scholar]
- Greencape. Waste: Market Intelligence Report 2019; Basson, L., Bronkhorst, S., Williams, Q., Fordyce, N., Eds.; Greencape: Pretoria, South Africa, 2019. [Google Scholar]
- DEA. National Waste Information Baseline; Department of Environmental Affairs: Pretoria, South Africa, 2012. [Google Scholar]
- Greencape. Waste: Market Intelligence Report 2020; Pienaar, C., Basson, L., Williams, Q., Fordyce, N., Eds.; Greencape: Pretoria, South Africa, 2020. [Google Scholar]
- DEA. National Waste Management Strategy; Department of Environmental Affairs: Pretoria, South Africa, 2011. [Google Scholar]
- Pham, T.P.T.; Kaushik, R.; Parshetti, G.K.; Mahmood, R.; Balasubramanian, R. Food waste-to-energy conversion technologies: Current status and future directions. Waste Manag. 2015, 38, 399–408. [Google Scholar] [CrossRef] [PubMed]
- Oladejo, J.; Shi, K.; Luo, X.; Yang, G.; Wu, T. A Review of Sludge-to-Energy Recovery Methods. Energies 2018, 12, 60. [Google Scholar] [CrossRef]
- Yadav, A.; Garg, V.K. Feasibility of nutrient recovery from industrial sludge by vermicomposting technology. J. Hazard. Mater. 2009, 168, 262–268. [Google Scholar] [CrossRef]
- DFFE. Extended Producer Responsibility; Department of Forestry, Fisheries and the Environment: Pretoria, South Africa, 2021. [Google Scholar]
- Parfitt, J.; Barthel, M.; Macnaughton, S. Food waste within food supply chains: Quantification and potential for change to 2050. Philos. Trans. R. Soc. B Biol. Sci. 2010, 365, 3065–3081. [Google Scholar] [CrossRef]
- Notten, P.; Bole-Rentel, T.; Rambaran, N. Developing an Understanding of the Energy Implications of Wasted Food and Waste Disposal Understanding the Food Energy Water Nexus; WWF-SA: Cape Town, South Africa, 2014. [Google Scholar]
- Khan, N.; Le Roes-Hill, M.; Welz, P.J.; Grandin, K.A.; Kudanga, T.; Van Dyk, J.S.; Ohlhoff, C.; Van Zyl, W.H.; Pletschke, B.I. Fruit waste streams in South Africa and their potential role in developing a bio-economy. South Afr. J. Sci. 2015, 111, 1–11. [Google Scholar] [CrossRef][Green Version]
- Burton, S.; Mupure, C.; Horne, K.; Jones, S.; Welz, P. Beneficiation of Agri-Industry Effluents: Extraction of Anti-Oxidant Phenolics from Apple and Citrus Wastewaters Coupled with Fermentation of Residual Sugars to Ethanol or Other Value-Added Products Pretoria; Water Research Commission: Gezina, South Africa, 2012. [Google Scholar]
- Novotny, P.-A. COP27—A Just Transition: Viewpoint from South Africa; Linklaters: London, UK, 2022; Available online: https://sustainablefutures.linklaters.com/post/102i2e3/cop27-a-just-transition-viewpoint-from-south-africa (accessed on 4 February 2023).
- Strategy Execution Advisers. Masterplan for the Commercial Forestry Sector in South Africa: 2020–2025 South Africa; Strategy Execution Advisers (Pty) Ltd.: Overland Park, KS, USA, 2020. [Google Scholar]
- Stafford, W.H.L.; De Lange, W.J. Wood-Based Bio-Refineries: Value Adding to Sawmill Waste from the Forestry Industry; Sustainability Science and Resource Economics Group, Natural Resources and the Environment, CSIR, Ed.; Council for Scientific and Industrial Research: Pretoria, South Africa, 2018. [Google Scholar]
- Skoog, E.; Shin, J.H.; Saez-Jimenez, V.; Mapelli, V.; Olsson, L. Biobased adipic acid—The challenge of developing the production host. Biotechnol. Adv. 2018, 36, 2248–2263. [Google Scholar] [CrossRef]
- Mugido, W.; Blignaut, J.; Joubert, M.; DEWet, J.; Knipe, A.; Joubert, S.; Cobbing, B.; Jansen, J.; Le Maitre, D.; Van Der Vyfer, M. Determining the feasibility of harvesting invasive alien plant species for energy. South Afr. J. Sci. 2014, 110, 1–6. [Google Scholar] [CrossRef]
- EWSETA. Thirsty Invaders: The Impact of Invasive Alien Plants; EWSETA: Cape Town, South Africa, 2020. [Google Scholar]
- Van Meerbeek, K.; Appels, L.; Dewil, R.; Calmeyn, A.; Lemmens, P.; Muys, B.; Hermy, M. Biomass of invasive plant species as a potential feedstock for bioenergy production. Biofuels Bioprod. Biorefining 2015, 9, 273–282. [Google Scholar] [CrossRef]
- Munalula, F.; Meincken, M. An evaluation of South African fuelwood with regards to calorific value and environmental impact. Biomass Bioenergy 2009, 33, 415–420. [Google Scholar] [CrossRef]
- Melane, M. Evaluation of the Potential of Non-Woody Invasive Plant Biomass for Electricity Generation. Master’s Thesis, Science in Forestry and Wood Science, Stellenbosch University, Stellenbosch, South Africa, 2016. [Google Scholar]
- Rebelo, A.G.; Mtshali, H.; Von Staden, L. Protea Compacta R.Br. National Assessment: Red List of South African Plants; South African National Biodiversity Institute: Pretoria, South Africa, 2019; Available online: http://redlist.sanbi.org/species.php?species=799-24 (accessed on 24 September 2023).
- Krainlew, D. Top 100 Invasive Species; Conservation Institute: Los Angeles, CA, USA, 2013; Available online: https://www.conservationinstitute.org/the-top-100-invasive-species/ (accessed on 24 September 2021).
- DFFE. Invasive Alien Plants in South Africa; Natural Resources Management Programmes; Department of Forestry, Fisheries and the Environment: Pretoria, South Africa, 2020. [Google Scholar]
- Pillay, S.-A. Aspects Influencing the Suitability of Rhizaspidiotus Donacis (Leonardi (Hemiptera: Diaspididae), a Candidate Biological Control Agent for the Invasive Giant Reed, Arundo donax L. (Poaceae) in South Africa. Master’s Thesis, Science in the Discipline of Entomology, University of KwaZulu-Natal, Pinetown, South Africa, 2016. [Google Scholar]
- Invasives South Africa. Giant Reed—Invasives Species South Africa; Invasives South Africa: Pretoria, South Africa, 2021; Available online: https://invasives.org.za/fact-sheet/giant-reed/ (accessed on 24 September 2023).
- Pachón, E.R.; Vaskan, P.; Raman, J.K.; Gnansounou, E. Transition of a South African sugar mill towards a biorefinery. A feasibility assessment. Appl. Energy 2018, 229, 1–17. [Google Scholar] [CrossRef]
- BCC Research. Microbial Products: Technologies, Applications and Global Markets; BCC Research: Wellesley, MA, USA, 2023. [Google Scholar]
- BCC Research. 2019 Food and Beverage Research Review; BCC Research: Wellesley, MA, USA, 2019. [Google Scholar]
- Mcwilliams, A. Microbial Products: Technologies, Applications and Global Markets; BCC Research: Wellesley, MA, USA, 2018. [Google Scholar]
- Mishra, K.; Siwal, S.S.; Nayaka, S.C.; Guan, Z.; Thakur, V.K. Waste-to-chemicals: Green solutions for bioeconomy markets. Sci. Total Environ. 2023, 887, 164006. [Google Scholar] [CrossRef]
- Ben-Iwo, J.; Manovic, V.; Longhurst, P. Biomass resources and biofuels potential for the production of transportation fuels in Nigeria. Renew. Sustain. Energy Rev. 2016, 63, 172–192. [Google Scholar] [CrossRef]
- Biddy, M.J.; Scarlata, C.; Kinchin, C. Chemicals from Biomass: A Market Assessment of Bioproducts with Near-Term Potential; National Renewable Energy Laboratory: Golden, CO, USA, 2016. [Google Scholar]
- Chen, J. Green Solvents: Technologies, Emerging Opportunities and Markets; BCC Research: Wellesley, MA, USA, 2019. [Google Scholar]
- GVR. Bio-Butanol Market Size Worth $17.78 Billion By 2022; Grand View Research: San Francisco, CA, USA, 2015; Available online: https://www.grandviewresearch.com/press-release/global-bio-butanol-market (accessed on 5 September 2021).
- Martinez Hernandez, E.; Ng, K.S. Design of biorefinery systems for conversion of corn stover into biofuels using a biorefinery engineering framework. Clean Technol. Environ. Policy 2017, 20, 1501–1514. [Google Scholar] [CrossRef]
- Evans, J. Commercial Amino Acids; BCC Research: Wellesley, MA, USA, 2017. [Google Scholar]
- Kumar, A. Global Markets for Non-Sugar Sweeteners; BCC Research: Wellesley, MA, USA, 2019. [Google Scholar]
- Bozell, J.J.; Petersen, G.R. Technology development for the production of biobased products from biorefinery carbohydrates—The US Department of Energy’s “Top 10” revisited. Green Chem. 2010, 12, 539–554. [Google Scholar] [CrossRef]
- Werpy, T.; Petersen, G. Top Value Added Chemicals from Biomass Volume I—Results of Screening for Potential Candidates from Sugars and Synthesis Gas; Biomass; Pacific Northwest National Laboratory (PNNL), National Renewable Energy Laboratory (NREL), Office of Biomass Program (EERE): Golden, CO, USA, 2004. [Google Scholar]
- E4TECH; RE-CORD; WUR. From the Sugar Platform to Biofuels and Biochemicals; Final report for the European Commission Directorate-General Energy; European Union: Brussels, Belgium, 2015. [Google Scholar]
- Bergin, J. Synthetic Biology: Global Markets; BCC Research: Wellesley, MA, USA, 2020. [Google Scholar]
Disclaimer/Publisher’s Note: The statements, opinions and data contained in all publications are solely those of the individual author(s) and contributor(s) and not of MDPI and/or the editor(s). MDPI and/or the editor(s) disclaim responsibility for any injury to people or property resulting from any ideas, methods, instructions or products referred to in the content. |
© 2023 by the authors. Licensee MDPI, Basel, Switzerland. This article is an open access article distributed under the terms and conditions of the Creative Commons Attribution (CC BY) license (https://creativecommons.org/licenses/by/4.0/).








