Defatted Soybean Meal-Based Koji Promotes Flavor Development in Deyang Baiwo Soy Sauce: A Comparative Multi-Omics Study
Abstract
1. Introduction
2. Materials and Methods
2.1. Sample Collection
2.2. Analysis of Physicochemical Parameters
2.3. Analysis of Volatile Compounds (VCs), Free Amino Acids (FAAs), and Organic Acids (OAs)
2.4. Total DNA Extraction, Absolute Quantification PCR, and High-Throughput Sequencing
2.5. Bioinformatics Analysis for High-Throughput Sequencing Data
2.6. Statistical Analysis and Visualization
3. Results and Discussion
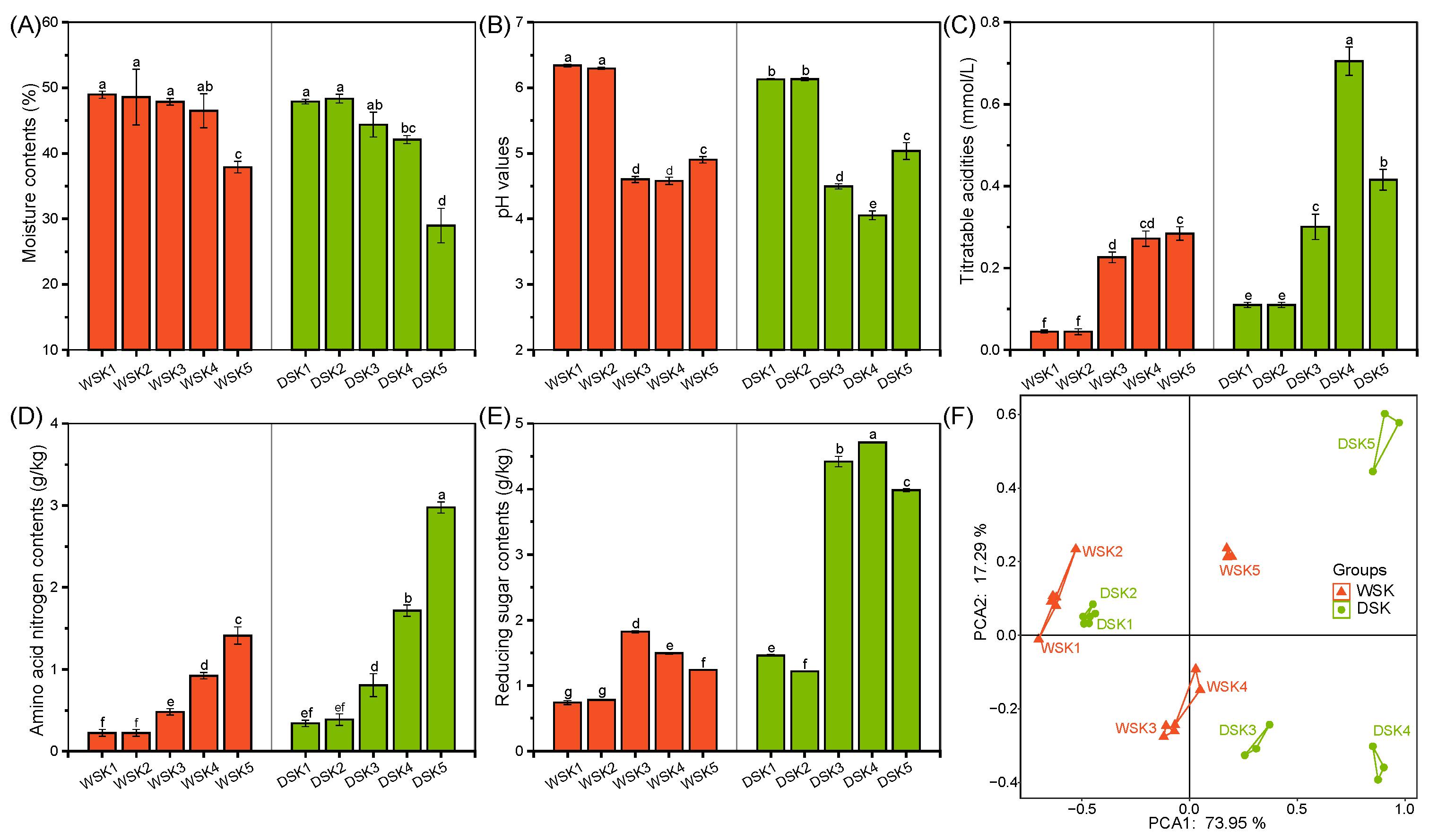
3.1. Physicochemical Properties
3.2. Volatile Compounds (VCs), Free Amino Acids (FAAs), and Organic Acids (OAs)
3.2.1. Temporal Dynamics of VCs During Koji Fermentation
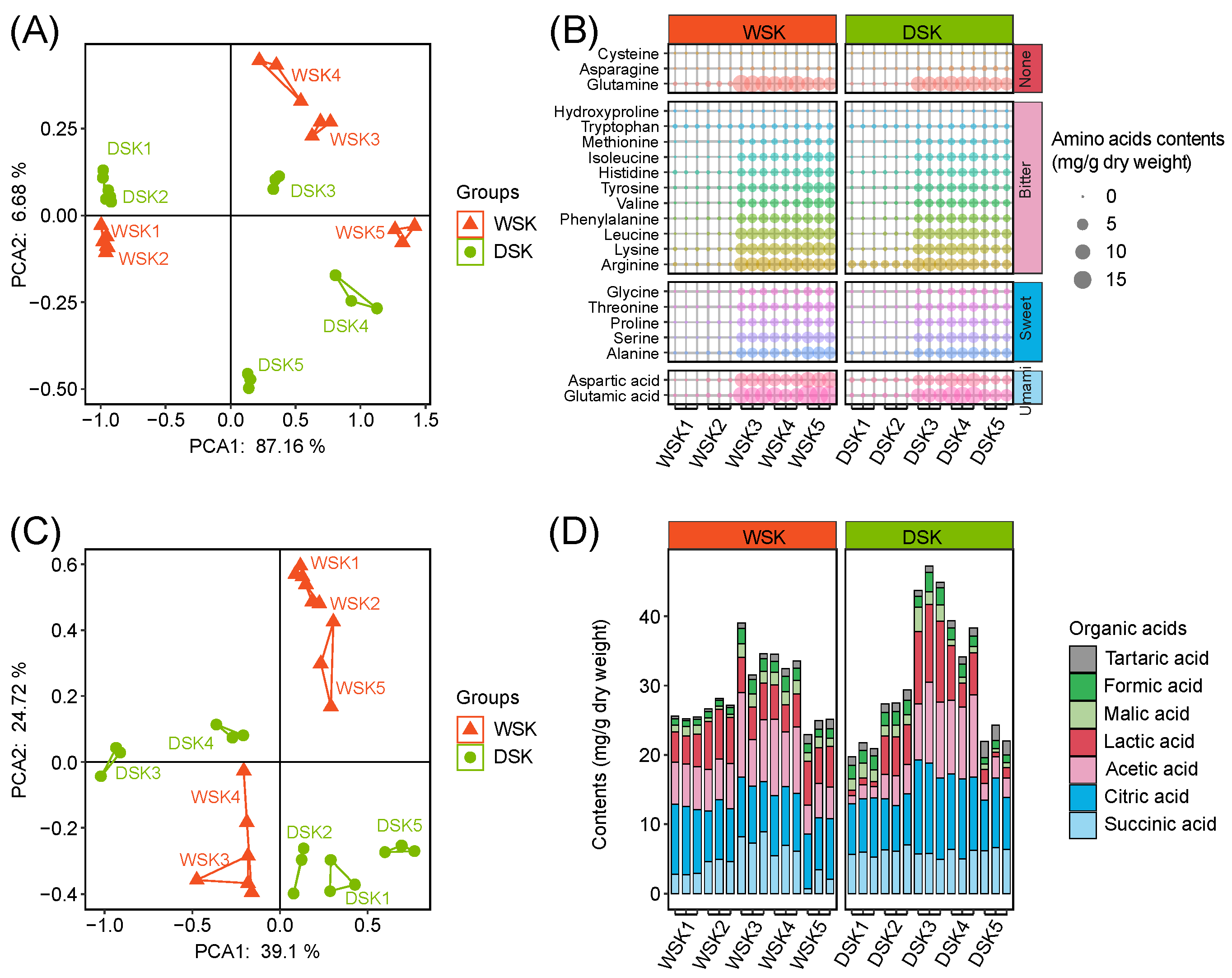
3.2.2. Temporal Dynamics of FAAs During Koji Fermentation
3.2.3. Temporal Dynamics of OAs During Koji Fermentation
3.3. Dynamics of Microbial Succession
3.3.1. Amplicon Sequencing-Based Analysis of Bacterial Community Succession
3.3.2. Metagenomic Sequencing-Based Analysis of Microbial Community Succession
3.4. Flavor Compounds Metabolic Pathways
4. Conclusions
Supplementary Materials
Author Contributions
Funding
Institutional Review Board Statement
Informed Consent Statement
Data Availability Statement
Conflicts of Interest
Abbreviations
| DB | Deyang Baiwo |
| WSK | Whole Soybeans Koji |
| DSK | Defatted Soybeans combined with Wheat Bran Koji |
| AQ-PCR | Absolute Quantification Polymerase Chain Reaction |
| pH | potential of Hydrogen |
| TA | Titratable Acidity |
| AN | Amino acid Nitrogen |
| RS | Reducing Sugar |
| VCs | Volatile Compounds |
| FAAs | Free Amino Acids |
| OAs | Organic Acids |
| 16S rRNA | 16S ribosomal RNA |
| ITS rRNA | Internal Transcribed Spacer ribosomal RNA |
| RA | Relative Abundances |
| KEGG | Kyoto Encyclopedia of Genes and Genomes |
| MetaCyc | MetaCyc Metabolic Pathway Database |
| TPM | Transcripts Per Million |
| TCA | Tricarboxylic Acid Cycle |
References
- Wang, J.; Xie, Z.; Feng, Y.; Huang, M.; Zhao, M. Co-Culture of Zygosaccharomyces Rouxii and Wickerhamiella Versatilis to Improve Soy Sauce Flavor and Quality. Food Control 2024, 155, 110044. [Google Scholar] [CrossRef]
- Allwood, J.G.; Wakeling, L.T.; Bean, D.C. Fermentation and the Microbial Community of Japanese Koji and Miso: A Review. J. Food Sci. 2021, 86, 2194–2207. [Google Scholar] [CrossRef] [PubMed]
- Zhu, Y.; Tramper, J. Koji—Where East Meets West in Fermentation. Biotechnol. Adv. 2013, 31, 1448–1457. [Google Scholar] [CrossRef]
- Tian, Y.; Chen, Y.; Tong, X.; Hou, S.; Zhao, M.; Feng, Y. Flavor Differences of Soybean and Defatted Soybean Fermented Soy Sauce and Its Correlation with the Enzyme Profiles of the Kojis. J. Sci. Food Agric. 2023, 103, 606–615. [Google Scholar] [CrossRef]
- Guo, Q.; Peng, J.; He, Y. A Systematic Comparative Study on the Physicochemical Properties, Volatile Compounds, and Biological Activity of Typical Fermented Soy Foods. Foods 2024, 13, 415. [Google Scholar] [CrossRef]
- Su, P.; Tian, Y.; Su, G.; Zhao, M.; Feng, J.; Feng, Y. Differences in Taste and Material Basis of Soybean and Defatted Soybean Fermented Soy Sauces and Influence Factors. J. Food Compos. Anal. 2024, 136, 106768. [Google Scholar] [CrossRef]
- Eskildsen, M.; Pape Andersen, M.; Christoffer Johannsen, J.; Kappel Theil, P. P32. Daily Gain and Feed Intake of Organic Piglets Fed Either Biorefined Grass Protein or Soy-Bean-Meal Five Weeks Prior to Weaning. Anim.—Sci. Proc. 2022, 13, 167. [Google Scholar] [CrossRef]
- Gao, R.; Peng, P.; Yu, L.; Wan, B.; Liang, X.; Liu, P.; Liao, W.; Miao, L. Metagenomic Analysis Reveals the Correlations between Microbial Communities and Flavor Compounds during the Brewing of Traditional Fangxian Huangjiu. Food Biosci. 2024, 58, 103816. [Google Scholar] [CrossRef]
- Zhao, C.J.; Schieber, A.; Gänzle, M.G. Formation of Taste-Active Amino Acids, Amino Acid Derivatives and Peptides in Food Fermentations—A Review. Food Res. Int. 2016, 89, 39–47. [Google Scholar] [CrossRef]
- Kong, Y.; Zhang, L.-L.; Zhang, Y.-Y.; Sun, B.-G.; Sun, Y.; Zhao, J.; Chen, H.-T. Evaluation of Non-Volatile Taste Components in Commercial Soy Sauces. Int. J. Food Prop. 2018, 21, 1854–1866. [Google Scholar] [CrossRef]
- Pu, D.; Shi, Y.; Meng, R.; Yong, Q.; Shi, Z.; Shao, D.; Sun, B.; Zhang, Y. Decoding the Different Aroma-Active Compounds in Soy Sauce for Cold Dishes via a Multiple Sensory Evaluation and Instrumental Analysis. Foods 2023, 12, 3693. [Google Scholar] [CrossRef]
- Yuan, Y.-H.; Mu, D.-D.; Guo, L.; Wu, X.-F.; Chen, X.-S.; Li, X.-J. From Flavor to Function: A Review of Fermented Fruit Drinks, Their Microbial Profiles and Health Benefits. Food Res. Int. 2024, 196, 115095. [Google Scholar] [CrossRef]
- Devanthi, P.V.P.; Gkatzionis, K. Soy Sauce Fermentation: Microorganisms, Aroma Formation, and Process Modification. Food Res. Int. 2019, 120, 364–374. [Google Scholar] [CrossRef]
- Sassi, S.; Wan-Mohtar, W.A.A.Q.I.; Jamaludin, N.S.; Ilham, Z. Recent Progress and Advances in Soy Sauce Production Technologies: A Review. J. Food Process. Preserv. 2021, 45, e15799. [Google Scholar] [CrossRef]
- Wang, J.; Zhao, M.; Xie, N.; Huang, M.; Feng, Y. Community Structure of Yeast in Fermented Soy Sauce and Screening of Functional Yeast with Potential to Enhance the Soy Sauce Flavor. Int. J. Food Microbiol. 2022, 370, 109652. [Google Scholar] [CrossRef] [PubMed]
- Zhang, L.; Xiong, S.; Du, T.; Xu, Y.; Zhao, X.; Huang, G.; Guan, Q.; Xiong, T. Unraveling the Core Functional Microbiota Involved in Metabolic Network of Characteristic Flavor Development during Soy Sauce Fermentation. Food Biosci. 2024, 58, 103697. [Google Scholar] [CrossRef]
- Chong, S.Y.; Ilham, Z.; Samsudin, N.I.P.; Soumaya, S.; Wan-Mohtar, W.A.A.Q.I. Microbial Consortia and Up-to-Date Technologies in Global Soy Sauce Production: A Review. Int. Food Res. J. 2023, 30, 1–24. [Google Scholar] [CrossRef]
- Jiang, X.; Peng, D.; Zhang, W.; Duan, M.; Ruan, Z.; Huang, S.; Zhou, S.; Fang, Q. Effect of Aroma-Producing Yeasts in High-Salt Liquid-State Fermentation Soy Sauce and the Biosynthesis Pathways of the Dominant Esters. Food Chem. 2021, 344, 128681. [Google Scholar] [CrossRef]
- Wang, S.; Huang, L.; Zhou, S.; Awad, S.; Ibrahim, A.; Chen, J.; Du, M. Metagenomics and Metabolomics-Based Approaches to Reveal the Formation of Flavor Metabolites during Post-Fermentation of Multi-Strain Complex Fermented Douchi. Food Biosci. 2025, 73, 107629. [Google Scholar] [CrossRef]
- Cao, C.; Song, X.; Mu, Y.; Sun, W.; Su, G. Co-Culturing Limosilactobacillus Fermentum and Pichia Fermentans to Ferment Soybean Protein Hydrolysates: An Effective Flavor Enhancement Strategy. Innov. Food Sci. Emerg. Technol. 2025, 100, 103920. [Google Scholar] [CrossRef]
- Wu, W.; Chen, T.; Zhao, M.; Feng, Y. Effect of Co-Inoculation of Different Halophilic Bacteria and Yeast on the Flavor of Fermented Soy Sauce. Food Biosci. 2023, 51, 102292. [Google Scholar] [CrossRef]
- Yang, Y.; Deng, Y.; Jin, Y.; Liu, Y.; Xia, B.; Sun, Q. Dynamics of Microbial Community during the Extremely Long-term Fermentation Process of a Traditional Soy Sauce. J. Sci. Food Agric. 2017, 97, 3220–3227. [Google Scholar] [CrossRef]
- Zhang, L.; Huang, J.; Zhou, R.; Qi, Q.; Yang, M.; Peng, C.; Wu, C.; Jin, Y. The Effects of Different Coculture Patterns with Salt-Tolerant Yeast Strains on the Microbial Community and Metabolites of Soy Sauce Moromi. Food Res. Int. 2021, 150, 110747. [Google Scholar] [CrossRef] [PubMed]
- Liu, W.-H.; Chai, L.-J.; Wang, H.-M.; Lu, Z.-M.; Zhang, X.-J.; Xiao, C.; Wang, S.-T.; Shen, C.-H.; Shi, J.-S.; Xu, Z.-H. Community-Level Bioaugmentation Results in Enzymatic Activity- and Aroma-Enhanced Daqu through Altering Microbial Community Structure and Metabolic Function. Food Biosci. 2024, 57, 103630. [Google Scholar] [CrossRef]
- Yuan, B.; Lyu, W.; Dinssa, F.F.; Simon, J.E.; Wu, Q. Free Amino Acids in African Indigenous Vegetables: Analysis with Improved Hydrophilic Interaction Ultra-High Performance Liquid Chromatography Tandem Mass Spectrometry and Interactive Machine Learning. J. Chromatogr. A 2021, 1637, 461733. [Google Scholar] [CrossRef]
- Zhang, L.; Xiong, S.; Du, T.; Xiao, M.; Peng, Z.; Xie, M.; Guan, Q.; Xiong, T. Effects of Microbial Succession on the Dynamics of Flavor Metabolites and Physicochemical Properties during Soy Sauce Koji Making. Food Biosci. 2023, 53, 102636. [Google Scholar] [CrossRef]
- Liu, W.-H.; Chai, L.-J.; Wang, H.-M.; Lu, Z.-M.; Zhang, X.-J.; Xiao, C.; Wang, S.-T.; Shen, C.-H.; Shi, J.-S.; Xu, Z.-H. Bacteria and Filamentous Fungi Running a Relay Race in Daqu Fermentation Enable Macromolecular Degradation and Flavor Substance Formation. Int. J. Food Microbiol. 2023, 390, 110118. [Google Scholar] [CrossRef] [PubMed]
- Shi, W.; Chai, L.-J.; Zhao, H.; Song, Y.-N.; Mei, J.-L.; He, Y.-X.; Lu, Z.-M.; Zhang, X.-J.; Yang, B.; Wang, S.-T.; et al. Deciphering the Effects of Different Types of High-Temperature Daqu on the Fermentation Process and Flavor Profiles of Sauce-Flavor Baijiu. Food Biosci. 2024, 61, 104917. [Google Scholar] [CrossRef]
- Yang, S.; Du, T.; Zhang, Y.; Wei, B.; Hardie, W.J.; Tang, H.; Liu, Z.; Liu, Q.; Xiao, M.; Xiong, T.; et al. Co-Fermentation of Peanut Milk by Selected Lactic Acid Bacteria on Its Protein Structure, Ara h 1’s Immunoreactivity, Physical-Chemical Properties and Sensory Attributes. Food Biosci. 2024, 61, 104408. [Google Scholar] [CrossRef]
- Zhao, C.; Lin, J.; Zhang, Y.; Wu, H.; Li, W.; Lin, W.; Luo, L. Comprehensive Analysis of Flavor Formation Mechanisms in the Mechanized Preparation Cantonese Soy Sauce Koji Using Absolute Quantitative Metabolomics and Microbiomics Approaches. Food Res. Int. 2024, 180, 114079. [Google Scholar] [CrossRef]
- Zhang, W.; Xiao, Z.; Gu, Z.; Deng, X.; Liu, J.; Luo, X.; Song, C.; Jiang, X. Fermentation-Promoting Effect of Three Salt-Tolerant Staphylococcus and Their Co-Fermentation Flavor Characteristics with Zygosaccharomyces Rouxii in Soy Sauce Brewing. Food Chem. 2024, 432, 137245. [Google Scholar] [CrossRef] [PubMed]
- Murai, T.; Annor, G.A. Improving the Nutritional Profile of Intermediate Wheatgrass by Solid-State Fermentation with Aspergillus Oryzae Strains. Foods 2025, 14, 395. [Google Scholar] [CrossRef]
- Shi, H.; Li, J.; Zhang, Y.; Ding, K.; Zhao, G.; Duan, X.; Hadiatullah, H. Effect of Wheat Germination on Nutritional Properties and the Flavor of Soy Sauce. Food Biosci. 2022, 48, 101738. [Google Scholar] [CrossRef]
- Zhao, C.; Zhang, Y.; Li, S.; Lin, J.; Lin, W.; Li, W.; Luo, L. Impacts of Aspergillus Oryzae 3.042 on the Flavor Formation Pathway in Cantonese Soy Sauce Koji. Food Chem. 2024, 441, 138396. [Google Scholar] [CrossRef]
- Chen, Z.; Feng, Y.; Cui, C.; Zhao, H.; Zhao, M. Effects of Koji-making with Mixed Strains on Physicochemical and Sensory Properties of Chinese-type Soy Sauce. J. Sci. Food Agric. 2015, 95, 2145–2154. [Google Scholar] [CrossRef]
- Tan, G.; Wang, Y.; Hu, M.; Li, X.; Li, X.; Pan, Z.; Li, M.; Li, L.; Zheng, Z. Comparative Evaluation of the Microbial Diversity and Metabolite Profiles of Japanese-Style and Cantonese-Style Soy Sauce Fermentation. Front. Microbiol. 2022, 13, 976206. [Google Scholar] [CrossRef]
- Zhang, L.; Kang, L.; Xu, Y. Phenotypic, Genomic, and Transcriptomic Comparison of Industrial Aspergillus Oryzae Used in Chinese and Japanese Soy Sauce: Analysis of Key Proteolytic Enzymes Produced by Koji Molds. Microbiol. Spectr. 2023, 11, e00836-22. [Google Scholar] [CrossRef] [PubMed]
- Nguyen, N.T.H.; Huang, M.B.; Liu, F.Y.; Huang, W.-L.; Tran, H.-T.; Hsu, T.-W.; Huang, C.-L.; Chiang, T.-Y. Deciphering Microbial Community Dynamics along the Fermentation Course of Soy Sauce under Different Temperatures Using Metagenomic Analysis. Biosci. Microbiota Food Health 2023, 42, 104–113. [Google Scholar] [CrossRef] [PubMed]
- An, F.; Wu, J.; Feng, Y.; Pan, G.; Ma, Y.; Jiang, J.; Yang, X.; Xue, R.; Wu, R.; Zhao, M. A Systematic Review on the Flavor of Soy-based Fermented Foods: Core Fermentation Microbiome, Multisensory Flavor Substances, Key Enzymes, and Metabolic Pathways. Comp. Rev. Food Sci. Food Safe 2023, 22, 2773–2801. [Google Scholar] [CrossRef]
- Feng, Y.; Wu, W.; Chen, T.; Huang, M.; Zhao, M. Exploring the Core Functional Microbiota Related with Flavor Compounds in Fermented Soy Sauce from Different Sources. Food Res. Int. 2023, 173, 113456. [Google Scholar] [CrossRef]
- Qi, Q.; Huang, J.; Zhou, R.; Yang, M.; Zhang, L.; Peng, C.; Jin, Y.; Wu, C. Characterizing Microbial Community and Metabolites of Cantonese Soy Sauce. Food Biosci. 2021, 40, 100872. [Google Scholar] [CrossRef]
- He, W.; Hou, S.; Zeng, L.; Tang, H.; Tong, X.; Wu, C.; Liu, X.; Tan, G.; Guo, L.; Lin, J. Proteomics Analysis of Enzyme Systems and Pathway Changes during the Moromi Fermentation of Soy Sauce Mash. J. Sci. Food Agric. 2024, 104, 5735–5750. [Google Scholar] [CrossRef]
- Wen, L.; Lei, J.; Yang, L.; Kan, Q.; Wang, P.; Li, J.; Chen, C.; He, L.; Fu, J.; Ho, C.-T.; et al. Metagenomics and Untargeted Metabolomics Analyses to Unravel the Formation Mechanism of Characteristic Metabolites in Cantonese Soy Sauce during Different Fermentation Stages. Food Res. Int. 2024, 181, 114116. [Google Scholar] [CrossRef]
- Liu, H.; Chen, Z.; Ma, M.; Zhang, Y.; Li, D.; Lu, J.; Chen, X. Metagenomic Analysis of the Relationship between Microorganisms and Flavor Development during Soy Sauce Fermentation. Food Biosci. 2023, 56, 103193. [Google Scholar] [CrossRef]
- Zhang, Z.; Liu, C.; Chen, T.; Liu, F.; Luo, S.; Ye, J. Microorganisms and Characteristic Volatile Flavor Compounds in Luocheng Fermented Rice Noodles. Food Chem. 2025, 490, 145133. [Google Scholar] [CrossRef] [PubMed]
- Wang, P.; Kan, Q.; Yang, L.; Huang, W.; Wen, L.; Fu, J.; Liu, Z.; Lan, Y.; Huang, Q.; Ho, C.-T.; et al. Characterization of the Key Aroma Compounds in Soy Sauce by Gas Chromatography-Mass Spectrometry-Olfactometry, Headspace-Gas Chromatography-Ion Mobility Spectrometry, Odor Activity Value, and Aroma Recombination and Omission Analysis. Food Chem. 2023, 419, 135995. [Google Scholar] [CrossRef] [PubMed]






Disclaimer/Publisher’s Note: The statements, opinions and data contained in all publications are solely those of the individual author(s) and contributor(s) and not of MDPI and/or the editor(s). MDPI and/or the editor(s) disclaim responsibility for any injury to people or property resulting from any ideas, methods, instructions or products referred to in the content. |
© 2025 by the authors. Licensee MDPI, Basel, Switzerland. This article is an open access article distributed under the terms and conditions of the Creative Commons Attribution (CC BY) license (https://creativecommons.org/licenses/by/4.0/).
Share and Cite
Chen, K.-Y.; Zhang, N.; Liu, W.-H.; Wang, C.; Hu, Y.-Q.; Shen, C.-H.; Zeng, L.; Ran, X. Defatted Soybean Meal-Based Koji Promotes Flavor Development in Deyang Baiwo Soy Sauce: A Comparative Multi-Omics Study. Fermentation 2025, 11, 685. https://doi.org/10.3390/fermentation11120685
Chen K-Y, Zhang N, Liu W-H, Wang C, Hu Y-Q, Shen C-H, Zeng L, Ran X. Defatted Soybean Meal-Based Koji Promotes Flavor Development in Deyang Baiwo Soy Sauce: A Comparative Multi-Omics Study. Fermentation. 2025; 11(12):685. https://doi.org/10.3390/fermentation11120685
Chicago/Turabian StyleChen, Kai-Yao, Na Zhang, Wen-Hu Liu, Cheng Wang, Yong-Qi Hu, Cai-Hong Shen, Li Zeng, and Xu Ran. 2025. "Defatted Soybean Meal-Based Koji Promotes Flavor Development in Deyang Baiwo Soy Sauce: A Comparative Multi-Omics Study" Fermentation 11, no. 12: 685. https://doi.org/10.3390/fermentation11120685
APA StyleChen, K.-Y., Zhang, N., Liu, W.-H., Wang, C., Hu, Y.-Q., Shen, C.-H., Zeng, L., & Ran, X. (2025). Defatted Soybean Meal-Based Koji Promotes Flavor Development in Deyang Baiwo Soy Sauce: A Comparative Multi-Omics Study. Fermentation, 11(12), 685. https://doi.org/10.3390/fermentation11120685

