Abstract
The use of implants in the trachea is increasing in respiratory diseases as an alternative to address pathological problems with airway obstruction. This article presents the design and development of a three-way cannula and its evaluation in a testbed capable of emulating the human breathing cycle. The new tracheal cannula allows airflow through a third duct (vertical one) towards the vocal folds, enabling phonation. The testbed assesses Total Lung Capacity (TLC) and endotracheal pressure by considering the cannula inside a replica of a trachea. The flow is generated by a mechanism composed of electronic elements, and the implementation of instruments for measuring pressure and lung capacity enables the visual and continuous collection of data. The three-way cannula offers improvements in airway capacity, with an average of up to 1.766 L of airflow and a pressure of 17.083 mbar. The airflow at the upper branch allows for improvement, enabling the patient to phonate even with the implant in place, while preserving patency due to the biocompatibility and elasticity of platinum silicone.
1. Introduction
Chronic Obstructive Pulmonary Disease (COPD) is a progressive and life-threatening lung disease. Its mortality rate has increased over the years due to smoking, outdoor air pollution, dust, and chemicals, among other issues. Tracheal endoprostheses are an alternative treatment option in the medical sector, providing a solution in both emergency and non-emergency cases to address respiratory insufficiency caused by various pathologies. Tracheal stenosis is a critical complication that progressively decreases the tracheal diameter. Therefore, a tracheostomy should be performed to create a tracheal stoma and insert a device (airway tube) into the trachea, providing an alternative airway for breathing. Tracheostomy tubes (cannulas) are used to facilitate recovery from post-surgical intervention and maintain airway patency, thereby protecting patients from bronchopulmonary aspiration. Additionally, they facilitate mechanical ventilation, provide easy access to the lower airway, and facilitate the removal of respiratory secretions [1,2,3,4,5].
Over the years, tracheostomy cannulas have been used to manage tracheal obstruction; they have been manufactured using various geometric designs and materials. Different techniques are implemented for injuries and other pathologies resulting from tracheal stenosis. Tracheal cannulas are the most suitable method for addressing airway obstruction and facilitating recovery, as they allow air to flow through the device to the lungs, thereby maintaining patient life. Different types of cannulas, such as Portex, Moore, or Shiley, stand out for their versatility and functionality [6,7,8,9,10,11,12,13].
There is limited research on simulators related to emulating the respiratory cycle. SIMVENT (Made by the UNIVERSIDAD DE LA REPUBLICA in Uruguay) is a simulator designed to test mechanical ventilators used in operating rooms, supporting patients in breathing. The simulator constantly displays flow velocity, pressure, and volume. There is also Lung Simulator (Made by the Hospital Universitario Central de Asturias, Oviedo, Spain), the function of which is to simulate normal functioning and various pathologies of the human respiratory system; by combining electromechanical and instrumental elements, it achieves between 1 and 30 breaths per minute. Additionally, the simulator in the current volume has a capacity of up to 1.2 L. Finally, the active lung simulator i-lung (Made by the University of Applied Science Technikum Wien, Vienna, Austria) is composed of mechanical and electrical elements that simulate the respiratory cycle and pathological breathing patterns, allowing for comparison with even fresh porcine lungs. The results show a bidirectional measuring flow of up to 200 L/min. Parra, A. developed a prototype airtight test chamber for medical ventilators in which extreme compliance lung conditions can be assessed with a TLC of 8.9 L/min. On the industrial side, there is SimMan 3G (Made by Leardal in Barueri, São Paulo, Brazil), a human patient simulator (Dummy) with various respiratory characteristics that make it suitable as a training module for first aid. Other studies developed numerical simulations with advanced computing packages. For instance, Florez-Luna utilized a pulmonary mathematical model based on analog electrical circuit models, simulating a mechanical ventilator that controls pressure and breathing cycles. The results were displayed graphically on a monitor, showing a current volume of 0.5 L per breath, to generate graphs reflecting the system’s behavior under pressure-controlled ventilatory support. The simulation was carried out using software developed on the MATLAB (https://matlab.mathworks.com/; MathWorks, Natick, MA, USA) platform, specifically with the Simulink library [14,15,16,17,18,19]. The simulators stand out for their ability to simulate the human breathing cycle in both healthy states and with pathologies, in addition to evaluating mechanical ventilators to validate their operation and for purposes of interest to each author, without considering endotracheal stents or tracheostomy tubes.
This research aims to evaluate a new three-way design of tracheal cannula that supports the biological processes of phonation and breathing while preserving airway patency. The validation was carried out using numerical simulations, applying computational fluid dynamics (CFD), and was subsequently validated through a prototype made of flexible platinum silicone to achieve characterization with a commercial tracheal fenestrated cannula. The testbed can specify the TLC flowing through the tracheal cannula using a spirometer and measure the pressure inside the cannula using sensors, displaying the information on LCD screens. Results demonstrate the numerical simulation flow patterns and their validation in the testbed, measuring the TLC. The internal pressure also indicates a close comparison between numerical and experimental values in the three-way cannula.
2. Materials and Methods
Based on the surgical process and considering the current types of cannulas, an analysis of the new cannula model was conducted, which takes into account the adaptation to the human body after surgery and an additional branching that enables air to flow to the vocal folds. The tracheostomy cannula design is innovative for patients with upper airway obstructions that require airflow to the lungs. The device is divided into two cannulas. The first one is also distributed into a bifurcation; the primary branch is a straight, cylindrical tube housed in the upper and lower part of the larynx, preventing its closure but allowing phonation when air reaches the vocal folds. At the same time, the second branch is a curved section that allows for the placement and removal of the second cannula, where pulmonary secretions accumulate. This cannula replacement is reduced since the patient’s first cannula is not removed, thereby preventing damage to the tracheal tissue that can occur with continuous cannula replacement, which can lead to chronic stenosis. Additionally, the device can be implemented for short periods, such as after tracheal stents or rigid cannulas, for instance, after removing a mechanical ventilator or during post-surgery recovery. This enables the patient to communicate verbally and use their voice without external devices. The tracheostomy cannula, made of flexible silicone, maintains airway patency by preventing infections and facilitating the patient’s adaptation to their new condition. Finally, it is essential to mention that when COVID-19 progresses in patients, in some cases, endotracheal intubation may be necessary to assess the patient’s ability to breathe with specialized equipment. If an intubation is maintained for a long time, intubation granulomas can be generated; the design of the three-way cannula and the materials with which it is made enable permeability in the airway, adapting to the structure of the mucosa of the trachea and easing post-intubation recovery; furthermore, the geometry of the three-way device simplifies cleaning, avoiding the accumulation of mucosa [20,21]. Figure 1 shows the three-way cannula position and its insertion into the trachea.
Figure 1.
Design of the 3-way cannula: (a) location of the 3-way cannula; (b) tracheal inside view.
2.1. Manufacture Cannula Process
There are multiple materials available for building molds, ranging from wood and its various derivatives (chipboard, plywood, and pressed wood) to composite materials such as fiberglass, carbon, and Kevlar. The aspects that define the selection of mold material are the number of units to be produced, the piece’s geometry, and the cost of the materials. The molds are made of the same composite materials used to create the mold parts in Fused Deposition Modeling (FDM). The advantages are many: they are not affected by temperature or humidity in a wide range of working temperatures and are more dimensionally stable. The deterioration due to their use is lower than it is when they are made from other materials. It was necessary to design a mold to obtain a single piece, so the final mold had to be assembled by joining various parts. The use of the original CAD file, which underwent different cutting and extrusion operations, was substantial. Platinum silicone is a better-quality material compared with conventional silicone. The platinum silicone used for the device was a 50 shore, which can be stretched up to 10 times its original length without plastic deformation [22]. Ecoflex™ 00-50 platinum silicone (Smooth-On, Inc. is located in Macungie, PA, USA) was used to develop the 3-way cannula. The mixture of reagents generated a liquid, which was then poured into the mold. A press system capable of fixing the mold joint was used to stabilize and avoid leaks. According to the manufacturer’s specifications, the drying time was 4 h. Once the silicone is dry, it is unmolded, and the tracheal cannula was obtained. Figure 2 illustrates the procedure for obtaining the prototype in flexible platinum silicone.
Figure 2.
Manufacture of the 3-way cannula process: (a) CAD mold, (b) mold, and (c) silicone 3-way cannula.
The biological analysis is faithful to the morphology of the organs in the human breathing cycle. The trachea model is based on the dimensions of a 60-year-old Mexican adult, with a length of 114.20 mm and a diameter of approximately 25 mm in the upper tracheal branch. The manufacture was conducted using FDM in acrylonitrile–butadiene–styrene (ABS) material. Figure 3 shows the two models of tracheal cannulas. The 3-way cannula and the fenestrated tracheostomy cannula were inserted to resemble the post-surgical conditions.
Figure 3.
Tracheal cannulas located in human trachea ABS replicas.
2.2. Parameters for the Testbed Design
The human breathing cycle is divided into two processes: an active process, inspiration; a passive process, expiration. A comparison has been established between these biological variables to inform the design and selection of materials for the experimental testbed. In addition, the trachea is a natural organ where a bifurcation divides the air profiles for each lung to complete the process. The forced expiration reported that the TLC acquires a maximum volume of up to 5 L; meanwhile in a typical breath, the volume in the lungs is between 1.7 L and 3 L maximum [23,24]. Breathing is a natural process generated by the pressure difference between the interior and exterior of the human body. Considering the height of the Earth’s surface on which a person is located, a difference exists between the internal pressure in the thoracic area of the human body and that of the environment. The case study and experimentation are contemplated at Mexico City’s height (approximately 2240 m above sea level). The external environment has a barometric pressure of 587 mmHg and an oxygen pressure, known as Inspiratory Oxygen Pressure (PiO2), of approximately 110 mmHg.
Finally, it was determined that the endotracheal pressure is 113.4 mmHg. This value establishes a relationship with the pressure measurement instrument [25].
2.3. Conceptual Design and Development of the Testbed
The experimental testbed was conceptualized considering that a rectangular structure is suitable for coupling tracheal cannulas. The module was divided into an upper part and a lower part, and in each position, cylinders with a 9-lobed accordion were implemented below. It generated a volumetric capacity of up to 5 L (2.5 L per part); a DC linear electric actuator with a potentiometer and a 300 mm long rod was integrated with the pair of cylinders. The purpose of linear actuators was to exert a moving force that compressed the bellows cylinders and produced airflow, simulating the breathing of a human being.
Using specialized computer programs to create a 3D model contributed to developing the experimental testbed by providing blueprints for its manufacture. The material used in the structure was IPS MoAS structural aluminum profile (Moas Modular Aluminum System, S.A. de C.V, Tlalnepantla, Estado de México, Mexico), 40 mm × 40 mm, as it is versatile and can support the stresses generated by the compression of the linear actuators on the bellows cylinders. Furthermore, the structure, assembled in a vertical rectangular prism form, enables the strategic placement of electronic and electrical elements. A center space in the design was dedicated to placing tracheal-type cannulas with a visual position for the user. The pressure data reception during the simulation cycle in the experimental testbed is through a sophisticated measuring instrument that measures variations in temperature, absolute pressure, and altitude. The MS5803BA-14BA pressure sensor (manufactured by TE Connectivity, Guaymas, Sonora, Mexico) can analyze the behavior of the variables mentioned, highlighting its small dimension, which favors placing it in tactical locations for readings and analysis in the inserted tracheal cannulas; finally, the spirometer was used to capture the TLC of a human being. The spirometer does not rely on any electronic components or external agent configurations. The spirometer was placed at the branching exit of the tracheal cannula to capture the total volume once the testbed was working.
The control instructions are designed for programming cards based on the C language, as the linear actuator has a potentiometer to provide feedback on its operation. Instructions for the extraction and retraction of the rod were provided, specifying the desired position for each case study along with the number of repetitions required. In addition, the pressure sensor was configured in these cards to ensure the correct operation of all electronic components. For displaying data from the sensor reading socket, LCD screens were used. The construction of the experimental testbed was based on computer-aided design, blueprints, and materials proposed for its manufacture. First, MoAS 40 mm × 40 mm aluminum profile bars were sectioned. The structure was subsequently built, and all electronic and electrical elements were incorporated to simulate the human breathing cycle. Figure 4 illustrates the construction and integration of the experimental testbed’s functional aspects.
Figure 4.
Experimental testbed assembled.
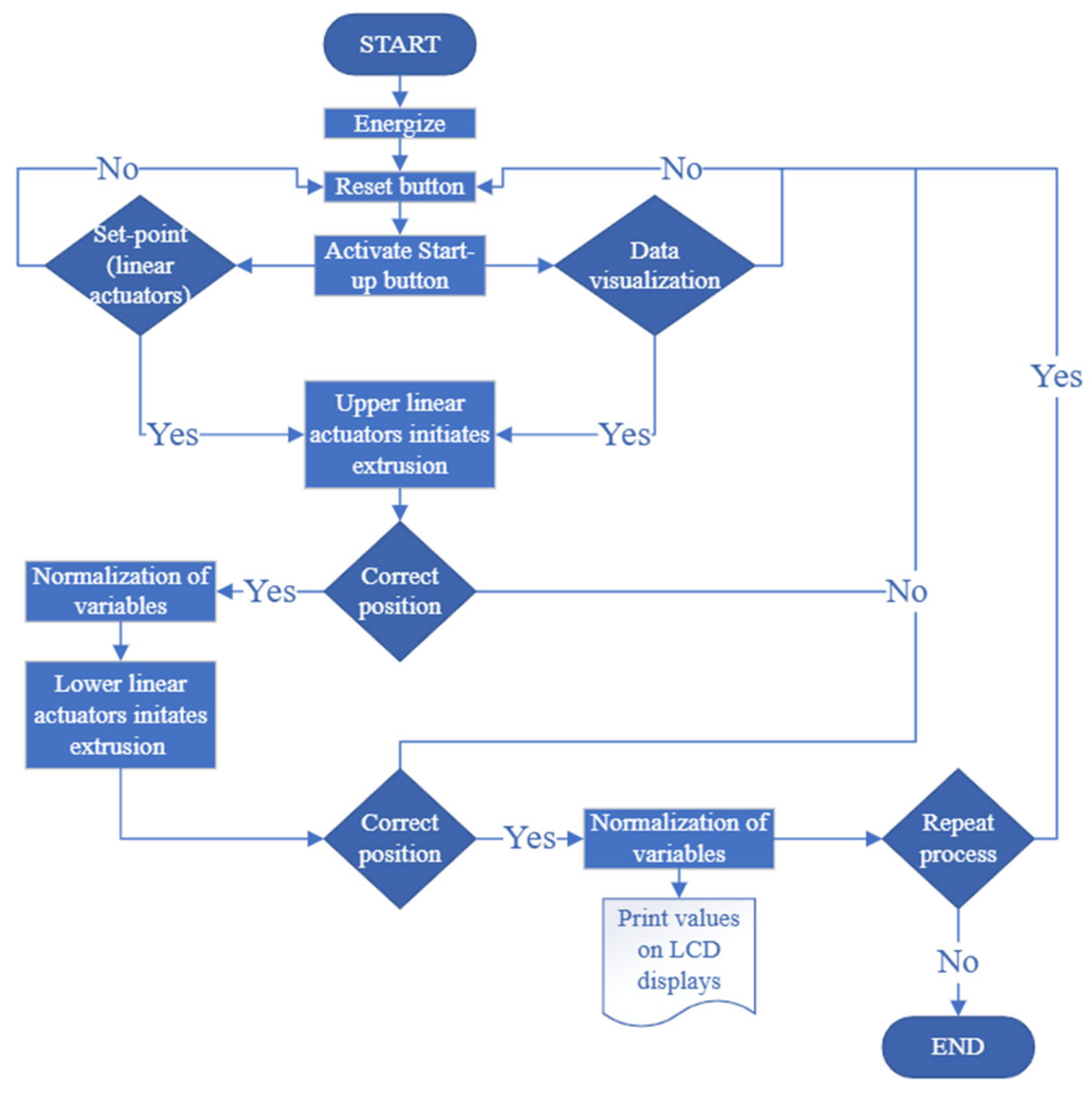
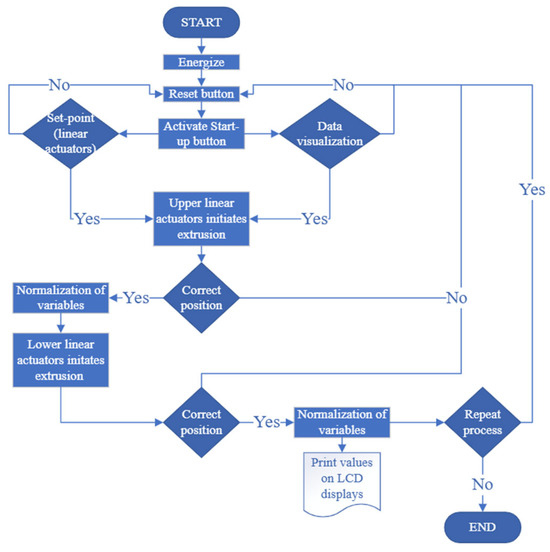
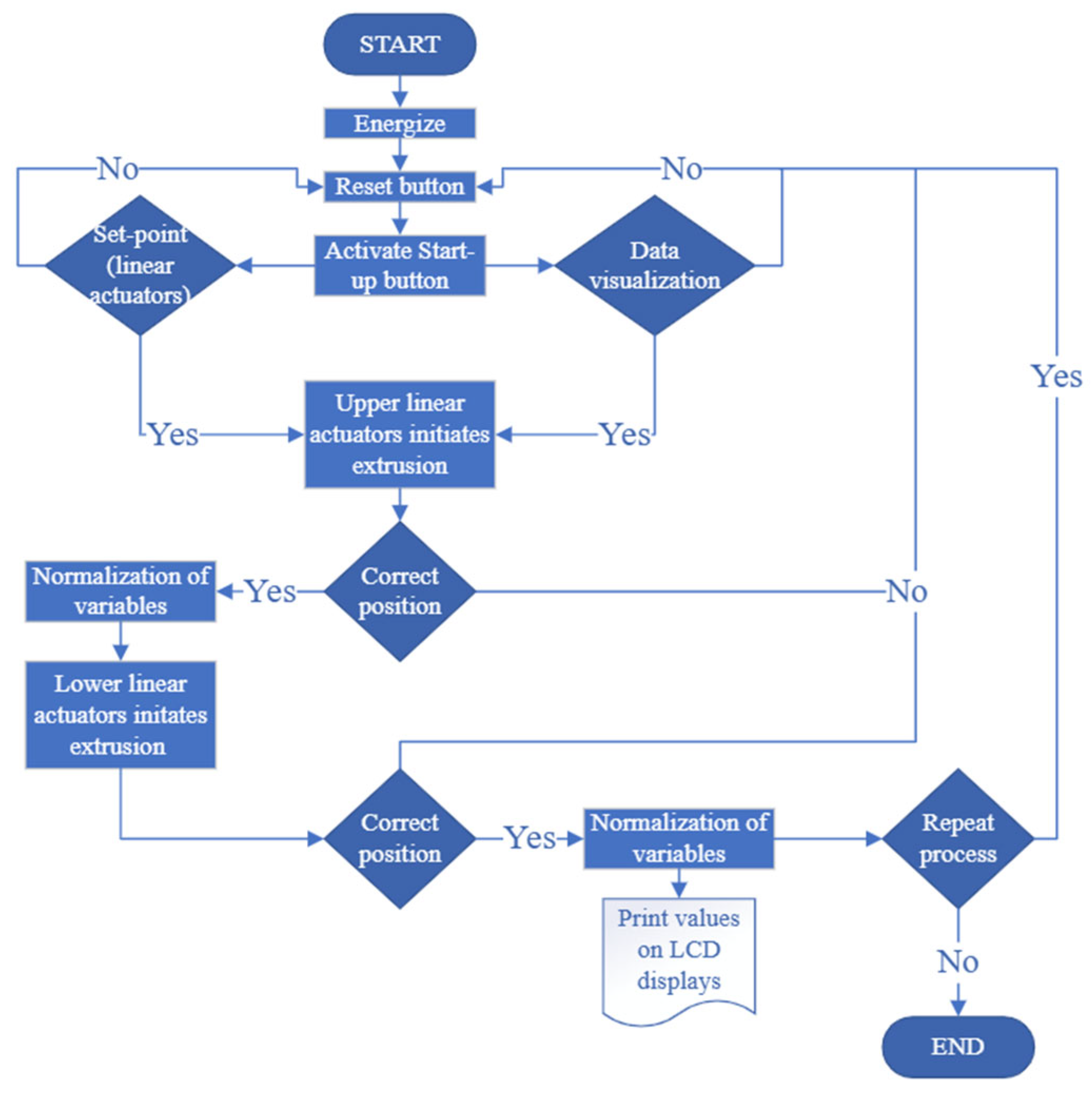
As the experimental testbed operates mainly in an automatic mode, the operating algorithm followed the sequence shown in Figure 5, ensuring the breathing cycle process was maintained and ensuring the correct reading of the values displayed on the LCD screens. The experimental testbed can operate in manual mode, allowing a user to extend or retract the rod of each linear actuator to the desired position and adjust the speed of each rod. In this way, the various pathological diseases in the lungs can be characterized, resulting in a variation in the amount of TLC and internal pressure associated with these pathologies.
Figure 5.
Flowchart of the experimental test bench operation.
Figure 6 shows the pressure sensors in the 3D trachea model. The sensors were placed between the tracheal cannula and the larynx, in the direction of the lungs.
Figure 6.
Temperature, absolute pressure, and altitude measurements in the trachea replica.
3. Results
3.1. Numerical Simulations
Subsequently, an analysis was conducted using the ANSYS 2024-r1-Academic Research Mechanical computer program, and a numerical simulation was performed to characterize the fluids during normal respiration through the cannula. Additionally, the FLUID tool was utilized, enabling the analysis of flow behavior in the tracheal tubes. In the trachea, in two cases in this study, the flow is air. The values of the air properties were established for this simulation: the pressure at which the air exits the lungs, 0 Pa and −193.053 Pa at a temperature of 310 °K; the viscosity, 1.895 × 10−5 kg/ms; the density of the air that was transported through the trachea, 1.145 kg/m3. Figure 7 illustrates the flow through the inlet and outlet during inspiration and expiration in human respiration.
Figure 7.
Airflow diagram through the cannula: (a) inspiration; (b) expiration.
To obtain the results for this study, we used a computer equipped with an Intel Core i5-7200U processor (Hillsboro, OR, USA) and 16 GB of RAM. This allowed us to calculate 150 iterations that were executed in 1 min and 40 s. The number of iterations executed was 100, and then the Run FLOTRAN tool was executed in the ANSYS® 2024-r1-Academic Research Mechanical, generating the calculations of the flow behavior through the cannula. It utilized a structured mesh comprising 50,687 tetrahedral elements. Figure 8 presents the velocity of the airflow profiles in the new cannula model.
Figure 8.
Numerical simulation of flow behavior: (a) inspiration flow and (b) expiration flow.
The pressure inside the implant exhibits a gradient increment in the upper direction due to turbulent flow within the cannula, which originates from expiration and traverses the implant duct to reach the vocal cords (see Figure 9).
Figure 9.
Numerical simulation of pressure behavior: (a) inspiration process and (b) expiration process.
3.2. Experimental Data of the Fenestrated Tracheostomy Cannula Type and the New Three-Way Cannula
The two models of tracheal cannulas analyzed are the fenestrated tracheostomy cannula type and the new three-way cannula. For the study in automatic mode, three cycles of repetition of the simulation process were considered. Between each cycle, a 1.5 s delay was introduced to initiate the next cycle, and TLC and pressure values were recorded during the start-up phase. The results for this mode of operation are divided into two tables, considering the location of the sensors placed in the trachea (upper and lower). Table 1 and Table 2 present the results of the fenestrated tracheostomy cannula type. Table 1 shows the values obtained from the measuring instruments for the volume and pressure of the upper sensor. The pressure readings were taken at the beginning and end of each cycle.
Table 1.
Experimental values from the upper sensor in automatic mode are inserted into the fenestrated tracheostomy cannula.
Table 2.
Experimental values from the lower sensor in automatic mode are used in a fenestrated tracheostomy cannula.
Table 2 presents the results obtained from the measuring instruments for the volume and pressure of the lower sensor. The sensor configuration remained the same at both the beginning and end of the cycle.
Different tests were conducted under the same conditions to verify the accuracy of the measurements. The table results show a minimum variation between the values for the three repetition cycles performed. The following test was performed on the trachea with the three-way tracheal cannula. The case study and scenario are identical to those in the previous one. Three repetition cycles were considered for the simulation process. The following tables present the results. Table 3 shows the results obtained from the upper pressure sensor.
Table 3.
Experimental values from the upper sensor in automatic mode are fed into the three-way cannula.
Finally, Table 4 presents the results captured from the lower pressure sensor and the TLC from the spirometer.
Table 4.
Experimental values from the lower sensor in automatic mode are fed into the 3-way cannula.
The results, in this case, show that the pressure is higher at the endotracheal pressure at the flow entrance. Considering the average pressure in each sensor, the pressure differential between the superior and inferior sensors reveals the pressure in the cannula. Therefore, the pressure in the three-way cannula is 17.083 mbar, with a volume average of 1.766 L. Additionally, studies were conducted in manual mode, and the results obtained show slight variations compared to those obtained in automatic mode. This is due to the manipulation of the control board by the control board.
4. Discussion
Tracheal cannulas are devices that provide alternatives for treating tracheal stenosis. There are various cannula models, and their purpose is to create an airway orifice in the trachea, allowing patients to breathe. Cannula devices are usually inserted after a tracheostomy has been performed. The three-way cannula has an industrial design, registration MX 4483 B, which aims to direct airflow to flow through the vertical upper branch to the vocal folds. Based on numerical simulation, the pressure inside the cannula reaches a maximum of 19.33 mbar and is highest in the duct near the upper airway. The experimental results show that the pressure between the cannula reaches up to 17.083 mbar. Andreas Nowak carried out an experimental study in the trachea using a tracheostomy cannula, obtaining that the pressure inside the trachea ranges between 3.4 kPa and 4.2 kPa [26]. It is essential to note that the numerical simulations do not account for the human body’s physiology or the height above sea level to which the cannula is exposed. Table 5 shows the experimental and numerical results
Table 5.
Results summary.
There are limited simulators or experimental modules that reproduce the human respiratory cycle process; most of them focus on studying pressure and airflow when simulating mechanical ventilators. It was found that they were unable to attach a tracheal cannula and perform an analysis. With computer programs, the experimental testbed was designed under the cannula analysis, and mass properties were obtained, as well as the load analysis on the main components of the simulator, to facilitate the detailed design and proceed with manufacture. PWM control was used in the linear actuators to retract and extract the bellows. The force exerted on these is proportional to the amount of airflow that is generated. The experimental testbed was manufactured to reproduce the process of inspiration and expiration to analyze tracheal cannulas. At the end of each test, it was possible to verify that the experimental testbed satisfies the needs for which it was designed and manufactured: the TLC is up to 3 L, corresponding to normal breathing.
On the other hand, in the three-way cannula, the absolute pressure differential is 17.083 mbar with an average of TLC of 1.766 L. During normal inspiration and expiration, the current volume is 500 mL, flowing through the trachea and vocal folds; considering that there is a residual volume of 1200 mL, 1700 mL is required to emit the phonatory function (the speech) at the larynx, which makes the air vibrate through the vocal folds. Both the numerical and experimental results show that, when the device is inserted into the trachea replica, TLC volumes reach up to 2 L, allowing a patient to produce sounds. The primary difference between the cases is the absence of an implant with extra branching, which allows for increased airflow in the airway.
5. Conclusions
The cannula design was created using a computer program that tracks parts in two and three dimensions. The design was primarily based on the materials used by surgeons during surgical interventions. Measurements were taken of the tracheal cannula, and a semi-circular cylinder with an internal diameter of 8 mm and an external diameter of 13.81 mm was drawn in the computer program, with a height of 105.09 mm. Once the design was obtained, numerical simulations of the fluid’s behavior through the prosthesis were conducted. The pressure inside the alveoli always tends to be equilibrated with atmospheric pressure. Simultaneously with the drop in intrapleural pressure, airflow is generated from the outside to the alveoli. There are limited simulators or experimental modules that can reproduce the human respiratory cycle process. In literature, the way in which respiratory mechanics function in the human body has been examined; TLC values of up to 5 L are estimated for forced expiration. The testbed can be used to validate cannula functionality by emulating the respiratory cycle. The three-way cannula presented here showed normal airflow behavior, emphasizing the flow to the vocal folds, with a TLC of up to 2 L.
6. Patents
MX/u/2017/000462 named “Dispositivo de recuperacion posquirurgica de eliminacion de estenosis traqueal que permite el habla y mejorar la higiene.” And MX/f/2017/003294 named “Modelo industrial de endoprotesis de recuperacion pos-quirurgica”.
Funding
The author is grateful to the Secretaría de Ciencia, Humanidades, Tecnología e Innovación (SECIHTI) and the Instituto Politécnico Nacional for the support received through SIP 20250106 and SIP 20250288, as well as the EDI grant, all of which were provided by SIP/IPN.
Informed Consent Statement
Not applicable.
Data Availability Statement
The original contributions presented in this study are included in the article. Further inquiries can be directed to the corresponding author.
Acknowledgments
The author is thankful to the Instituto Politécnico Nacional and an EDI grant from SIP/IPN. Finally, the author of this work would like to thank PhD. Luis Fernando Salcedo-Hernández and Mario Alberto Grave-Capistran for their contributions to this research, as it would not have been possible to write this scientific report without their valuable participation.
Conflicts of Interest
The author declares no conflicts of interest.
References
- Rozman, C.; Cardellach, F. Neumología, Compendio de Medicina Interna, 7th ed.; Elsevier: Madrid, Spain, 2021; pp. 196–253. Available online: https://www-clinicalkey-com.bibliotecaipn.idm.oclc.org/student/content/book/3-s2.0-B9788491139133000249 (accessed on 10 May 2025).
- Ardanuy, C.P.; Fernández, A.T. Diagnostico y tratamiento de las enfermedades traqueales no neoplásticas. In Neumología Clínica, 2nd ed.; Álvarez-Sala Walther, J.L., Casan Clara, P., Rodríguez De Castro Hermosa, J.L., Villena Garrido, V., Eds.; Elsevier: Madrid, Spain, 2017; pp. 106–111. Available online: https://www-clinicalkey-com.bibliotecaipn.idm.oclc.org/student/content/book/3-s2.0-B9788490224434000140 (accessed on 10 May 2025).
- Ferrer Monreal, M. Ventilación Mecánica. In Neumología Clínica, 2nd ed.; Álvarez-Sala Walther, J.L., Casan Clara, P., Rodríguez De Castro Hermosa, J.L., Villena Garrido, V., Eds.; Elsevier: Madrid, Spain, 2017; pp. 806–814. Available online: https://www-clinicalkey-com.bibliotecaipn.idm.oclc.org/student/content/book/3-s2.0-B9788490224434000954 (accessed on 10 May 2025).
- Ayub, A.; Al-Ayoubi, A.M.; Bhora, F.Y. Stents for airway structures: Selection and results. J. Thorac. Dis. 2017, 2, 117–118. [Google Scholar]
- Poch, E.M.; Abreu, J.A. Dispositivos artificiales en la vía áerea. In Neumología Clínica, 2nd ed.; Álvarez-Sala Walther, J.L., Casan Clara, P., Rodríguez De Castro Hermosa, J.L., Villena Garrido, V., Eds.; Elsevier: Madrid, Spain, 2017; pp. 112–119. Available online: https://www-clinicalkey-com.bibliotecaipn.idm.oclc.org/student/content/book/3-s2.0-B9788490224434000152 (accessed on 10 May 2025).
- Boglione, M.; Reusmann, A.; Cadario, M.; GiuSeppucci, C.; Botto, H.; Nieto, M.; Barrenechea, M. Tratamiento quirúrgico de la estenosis traqueal. Reporte de 11 años en un hospital pediátrico. Circ. Pediatr. 2017, 30, 77–82. [Google Scholar]
- Garrido-Cardona, R.E.; Rico-Escobar, E.; Barrera-Ramírez, E. Historia y avances en trasplante de tráquea en México. Gac. Médica México 2015, 151, 553–556. [Google Scholar]
- Singer, J.P.; Jones, K.; Lazarus, S.C. 50—Bronchiolitis and Other Intrathoracic Airway Disorders. In Murray and Nadel’s Textbook of Respiratory Medicine, 6th ed.; W.B. Saunders: Philadelphia, PA, USA, 2016; pp. 897–911.e5. ISBN 9781455733835. [Google Scholar] [CrossRef]
- Feller-Kopman, D.J.; Bechara, R. Bronchoscopy, general and interventional. In Encyclopedia of Respiratory Medicine; Academic Press: Cambridge, MA, USA, 2006; pp. 305–313. ISBN 9780123708793. [Google Scholar] [CrossRef]
- Petreanu, C.A.; Savu, C.; Saon, C.; Crişan, E.; Ulmeanu, R.; Alexe, M. The Montgomery tracheal prosthesis: Actual solution for tracheal stenosis. Pneumologia 2014, 2, 26–31. [Google Scholar]
- West, J.B.; Andrew, M.L. Fisiopatología Pulmonar: Fundamentos, 9th ed.; Wolterskluwe: Barcelona, Spain, 2002; pp. 917–959. Available online: https://www.academia.edu/43519280/Fisiopatologia_Pulmonar_Fundamentos_West (accessed on 10 May 2025).
- Robles, J.P.; Luján, R.G.; de Pablo Gafas, A.; de Miguel Poch, E. Tratamiento de la estenosis de bronquio intermediario en el trasplante pulmonar con endoprótesis de Montgomery. Una técnica novedosa. Arch. Bronconeumol. 2015, 51, 5–7. [Google Scholar] [CrossRef] [PubMed]
- Serrano, C.; Lostalé, F.; Rodríguez-Panadero, F.; de Blas, I.; Laborda, A.; de Gregorio, M.A. Tracheal Self-Expandable Metallic Stents: A Comparative Study of Three Different Stents in a Rabbit Model. Arch. Bronconeumol. 2016, 52, 123–130. [Google Scholar] [CrossRef] [PubMed]
- Simini, F.; Aguirre, J.; Carballo, G.; Ferreira, F.; Gómez, S.; Monkas, A.; Briva, A.; Urruty, L.; Santos, C.; Geido, D.; et al. SIMVENT—Patient Simulator to Test Mechanical Ventilators. In Proceedings of the VI Latin American Congress on Biomedical Engineering CLAIB 2014, Paraná, Argentina, 29–31 October 2014; pp. 71–74. [Google Scholar]
- Medina Villanueva, A.; Rey Galán, C.; Concha Torre, A.; Menéndez Cuervo, S.; Los Arcos Solas, A.; Mayordomo Colunga, J. Lung Simulator. An. Pediatr. 2010, 73, 202–206. [Google Scholar] [CrossRef] [PubMed]
- Forjan, M.; Stiglbrunner, K.; Steiner, T.; Bureš, Z.; Drauschke, A. Sensor System Development for the Novel Spontaneous Active Breathing Lung Simulator, i-Lung. IFAC Proc. Vol. 2012, 45, 113–118. [Google Scholar] [CrossRef]
- Laerdal. Available online: http://www.laerdal.com/es/SimMan3G (accessed on 10 May 2025).
- Flórez-Luna, N. Simulación por Software de las Curvas Generadas en Ventilación Mecánica por Control de Presión. Umbral Científico 2006, 9, 85–96. [Google Scholar]
- David, V.; Forjan, M.; Steiner, T.; Bureš, Z.; Drauschke, A. Mechanical and electrical specifications of the active lung simulator i-lung–development of i-lung 1.0 to i-lung 2.0. IFAC Proc. Vol. 2013, 46, 13–23. [Google Scholar] [CrossRef]
- Tapias, L.F.; Lanuti, M.; Wright, C.D.; Hron, T.A.; Ly, A.; Mathisen, D.J.; Ott, H.C. COVID-19-related Post-intubation Tracheal Stenosis: Early Experience with Surgical Treatment. Ann. Surg. 2022, 275, e271–e273. [Google Scholar] [CrossRef] [PubMed]
- Palacios, J.M.; Bellido, D.A.; Valdivia, F.B.; Ampuero, P.A.; Figueroa, C.F.; Medina, C.; Cervera, J.E. Tracheal stenosis as a complication of prolonged intubation in coronavirus disease 2019 (COVID-19) patients: A Peruvian cohort. J. Thorac. Dis. 2022, 14, 995–1008. [Google Scholar] [CrossRef] [PubMed]
- Krpovic, S.; Dam-Johansen, K.; Skov, A.L. Importance of Mullins effect in commercial silicone elastomer formulations for soft robotics. J. Appl. Polym. Sci. 2021, 138, 50380. [Google Scholar] [CrossRef]
- Bustillo, E.H. Fisiopatologia pulmonar. An. Méd. 1995, 40, 128. [Google Scholar]
- Román-Vistraín, G.; Muñoz-Ramírez, C.M.; Márquez-González, H.; Álvarez-Valencia, J.L.; Zárate-Castañón, P. Valoración respiratoria durante la guardia. Residente 2015, 10, 63–68. [Google Scholar]
- Capote Gil, F.; Castillo Gomez, J.; Montemayor Rubio, T. La resistencia de la via aérea en las obstrucciones de las vías aéreas superiores. Arch. Bronconeumol. 1981, 17, 277–286. [Google Scholar] [CrossRef]
- Nowak, A.; Martin, S.; Höne, M.; Heller, W.; Usichenko, T.I.; Klemm, E. Tracheal airway pressure in the tracheostomy tube capping trials: An experimental study. BMC Pulm. Med. 2022, 22, 484. [Google Scholar] [CrossRef] [PubMed]
Disclaimer/Publisher’s Note: The statements, opinions and data contained in all publications are solely those of the individual author(s) and contributor(s) and not of MDPI and/or the editor(s). MDPI and/or the editor(s) disclaim responsibility for any injury to people or property resulting from any ideas, methods, instructions or products referred to in the content. |
© 2025 by the author. Licensee MDPI, Basel, Switzerland. This article is an open access article distributed under the terms and conditions of the Creative Commons Attribution (CC BY) license (https://creativecommons.org/licenses/by/4.0/).








