A New Biocontrol Agent Bacillus velezensis SF334 against Rubber Tree Fungal Leaf Anthracnose and Its Genome Analysis of Versatile Plant Probiotic Traits
Abstract
1. Introduction
2. Materials and Methods
2.1. Strains and Growth Conditions
2.2. Screening and Identification of the SF334 Strain
2.3. Genomic Sequencing, Assembly, and Annotation of SF334
2.4. Comparative Genomic Analysis
2.5. Biocontrol Assays
2.6. Hyphal Digestion Observations
2.7. Microscopic Observations
2.8. Analysis of Plant Probiotic Characteristics
2.9. Antifungal Activity Assays
3. Results
3.1. Screening and Identification of Strain SF334 That Exhibits Highly Antagonistic Activity against C. siamense and C. australisinense
3.2. Assessment of SF334 as Effective Biocontrol Agent for Leaf Anthracnose of Rubber Tree Caused by C. siamense and C. australisinense
3.3. B. velezensis SF334 Inhibits C. siamense and C. australisinense by Disrupting Growth of Mycelium
3.4. Analysis of Plant Probiotic Characterizations and Antagonistic Spectrum of B. velezensis SF334
3.5. Genomic Features and Functional Gene Analysis of B. velezensis SF334
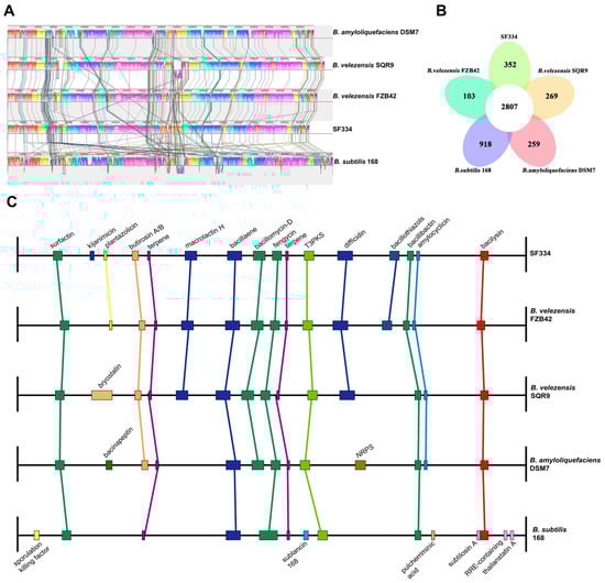
3.6. Comparative Genomic Analysis of B. velezensis SF334 with Other Representative Bacillus Strains
4. Discussion
5. Conclusions
Supplementary Materials
Author Contributions
Funding
Institutional Review Board Statement
Informed Consent Statement
Data Availability Statement
Conflicts of Interest
References
- Zou, Z.; Yang, L.F.; Wang, Z.H.; Yuan, K. Biosynthesis and Regulation of Natural Rubber in Hevea. Plant Physiol. Commun. 2009, 45, 1231–1238. [Google Scholar]
- Brown, A.E.; Soepena, H. Pathogenicity of Colletotrichum acutatum and C. gloeosporioides on leaves of Hevea spp. Mycol. Res. 1994, 98, 264–266. [Google Scholar] [CrossRef]
- Lin, C.H.; Zhang, Y.; Liu, W.B.; Li, X.; Miao, W.G. Research Advances on Colletotrichum Leaf Fall Disease of Rubber Trees in China. Trop. Biol. 2021, 12, 393–402+268. (In Chinese) [Google Scholar]
- Xiujuan, L.; Yetong, Y.; Huaiqiong, L. Identification of Species and Forms of Colletotrichum gloeosporioides in Rubber Growing Regions in South China. Trop. Crops 1987, 1, 93–101. (In Chinese) [Google Scholar]
- Forster, H.; Adaskaveg, J.E. Identification of subpopulations of Colletotrichum acutatum and epidemiology of almond anthracnose in California. Phytopathology 1999, 89, 1056–1065. [Google Scholar] [CrossRef][Green Version]
- Firmino, A.C.; Magalhães, I.P.; Gomes, M.E.; Fischer, I.H.; Junior, E.J.S.; Furtado, E.L. Monitoring Colletotrichum Colonization and Reproduction in Different Rubber Tree Clones. Plants 2022, 11, 905. [Google Scholar] [CrossRef]
- Cao, X.R.; Xu, X.M.; Che, H.Y.; Jonathan, S.; Luo, D.Q. Three Colletotrichum Species, Including a New Species, are Associated to Leaf Anthracnose of the Rubber Tree in Hainan, China. Plant Dis. 2019, 103, 117–124. [Google Scholar] [CrossRef]
- Thakurdas, S.; Arun, K.; Minimol, R.; Kuruvilla, J.C.; Bindu, R.; Nazeer, M.A. Identification of Colletotrichum acutatum from rubber using random amplified polymorphic DNAs and ribosomal DNA polymorphisms. Mycol. Res. 2002, 106, 215–221. [Google Scholar]
- Hunupolagama, D.M.; Chandrasekharan, N.V.; Wijesundera WS, S.; Kathriarachchi, H.S.; Fernando, T.H.P.S.; Wijesundera, R.L.C. Unveiling Members of Colletotrichum acutatum Species Complex Causing Colletotrichum Leaf Disease of Hevea brasiliensis in Sri Lanka. Curr. Microbiol. 2017, 74, 747–756. [Google Scholar] [CrossRef]
- Liu, X.; Li, B.; Cai, J.; Zheng, X.; Feng, Y.; Huang, G. Colletotrichum Species Causing Anthracnose of Rubber Trees in China. Sci. Rep. 2018, 8, e10435-14. [Google Scholar] [CrossRef]
- Zhang, Y.; Zou, L.J.; Li, P.; Wang, M.; Liang, X. First Report of Colletotrichum cliviae Causing Anthracnose of Rubber Tree in China. Plant Dis. 2021, 105, 4163. [Google Scholar] [CrossRef]
- Cai, Z.Y.; Lin, C.H.; Zhai, L.G.; Cai, J.M.; Li, C.P.; Li, B.X.; Wang, Y.L.; Huang, G.X. Evaluation of the resistance of 46 rubber tree clones to Colletotrichum gloeosporioides. Plant Prot. 2013, 39, 110–115. (In Chinese) [Google Scholar]
- Johan, A.S.; Ingvar, S.; Paul, G.B.; Christer, B.; Mukesh, D.; Paul, A.E.; Hanna, F.; José, F.G.; Dan, F.J.; Mattias, J.; et al. When is it biological control? A framework of definitions, mechanisms, and classifications. J. Pest. Sci. 2021, 94, 665–676. [Google Scholar]
- Wang, J.H.; Wang, R.; Gao, J.; Liu, H.Q.; Tang, W.; Liu, Z.Q.; Li, X.Y. Identification of three Streptomyces strains and their antifungal activity against the rubber anthracnose fungus Colletotrichum siamense. J. Genet. Plant. Pathol. 2023, 89, 67–76. [Google Scholar] [CrossRef]
- Fan, L.Y.; He, C.P.; Zheng, F.C.; Li, Q.J. Inhibition and resistance induction of anthracnose of rubber tree by crude extracts of Bacillus subtilis Czk1 lipopeptides. In Proceedings of the 2014 Annual Meeting of the Chinese Plant Protection Society, Xiamen, China, 6–7 November 2014. (In Chinese). [Google Scholar]
- Xie, L.; He, C.P.; Liang, Y.Q.; Li, R.; Gong, J.L.; Zhai, C.X.; Wu, W.H.; Yi, K.X. Antimicrobial activity of Bacillus subtilis Czk1 compounded with chemical fungicides against Colletotrichum gloeosporioides. South. Agric. 2020, 51, 2480–2487. (In Chinese) [Google Scholar]
- Bian, J.-Y.; Fang, Y.-L.; Song, Q.; Sun, M.-L.; Yang, J.-Y.; Ju, Y.-W.; Li, D.-W.; Huang, L. The Fungal Endophyte Epicoccum dendrobii as a Potential Biocontrol Agent against Colletotrichum gloeosporioides. Phytopathology 2021, 111, 293–303. [Google Scholar] [CrossRef]
- Yang, R.; Li, S.; Li, Y.; Yan, Y.; Fang, Y.; Zou, L.; Chen, G. Bactericidal Effect of Pseudomonas oryziphila sp. nov., a Novel Pseudomonas Species against Xanthomonas oryzae Reduces Disease Severity of Bacterial Leaf Streak of Rice. Front. Microbiol. 2021, 12, 759536. [Google Scholar] [CrossRef]
- Li, S.; Chen, Y.; Yang, R.; Zhang, C.; Liu, Z.; Li, Y.; Chen, T.; Chen, G.; Zou, L. Isolation and identification of a Bacillus velezensis strain against plant pathogenic Xanthomonas spp. Acta Microbiol. Sin. 2019, 59, 1969–1983. [Google Scholar]
- Zhou, Q.; Tu, M.; Fu, X.; Chen, Y.; Wang, M.; Fang, Y.; Yan, Y.; Cheng, G.; Zhang, Y.; Zhu, Z.; et al. Antagonistic transcriptome profile reveals potential mechanisms of action on Xanthomonas oryzae pv. oryzicola by the cell-free supernatants of Bacillus velezensis 504, a versatile plant probiotic bacterium. Front. Cell. Infect. Microbiol. 2023, 13, 1175446. [Google Scholar] [CrossRef]
- Fan, B.; Wang, C.; Song, X.; Ding, X.; Wu, L.; Wu, H.; Gao, X.; Borriss, R. Bacillus velezensis FZB42 in 2018: The Gram-Positive Model Strain for Plant Growth Promotion and Biocontrol. Front. Microbiol. 2018, 9, 2491. [Google Scholar] [CrossRef]
- Kramer, J.; Özkaya, Ö.; Kümmerli, R. Bacterial siderophores in community and host interactions. Nat. Rev. Microbiol. 2019, 18, 152–163. [Google Scholar] [CrossRef]
- Duan, J.; Jiang, W.; Cheng, Z.; Heikkila, J.J.; Glick, B.R. The complete genome sequence of the plant growth-promoting bacterium Pseudomonas sp. UW4. PLoS ONE 2013, 8, e58640. [Google Scholar] [CrossRef]
- Ali, S.A.M.; Sayyed, R.Z.; Mir, M.I.; Khan, M.Y.; Hameeda, B.; Alkhanani, M.F.; Haque, S.; Al Tawaha, A.R.M.; Poczai, P. Induction of Systemic Resistance in Maize and Antibiofilm Activity of Surfactin from Bacillus velezensis MS20. Front. Microbiol. 2022, 13, 879739. [Google Scholar] [CrossRef]
- Hanif, A.; Zhang, F.; Li, P.; Li, C.; Xu, Y.; Zubair, M.; Zhang, M.; Jia, D.; Zhao, X.; Liang, J.; et al. Fengycin Produced by Bacillus amyloliquefaciens FZB42 Inhibits Fusarium graminearum Growth and Mycotoxins Biosynthesis. Toxins 2019, 11, 295. [Google Scholar] [CrossRef]
- Wu, L.; Wu, H.; Chen, L.; Yu, X.; Borriss, R.; Gao, X. Difficidin and bacilysin from Bacillus amyloliquefaciens FZB42 have antibacterial activity against Xanthomonas oryzae rice pathogens. Sci. Rep. 2015, 5, 12975. [Google Scholar] [CrossRef]
- Han, X.; Shen, D.; Xiong, Q.; Bao, B.; Zhang, W.; Dai, T.; Zhao, Y.; Borriss, R.; Fan, B. The Plant-Beneficial Rhizobacterium Bacillus velezensis FZB42 Controls the Soybean Pathogen Phytophthora sojae Due to Bacilysin Production. Appl. Environ. Microbiol. 2021, 87, e0160121. [Google Scholar] [CrossRef]
- Rabbee, M.F.; Ali, M.D.; Choi, J.; Hwang, B.S.; Jeong, S.C.; Baek, K.-H. Bacillus velezensis: A Valuable Member of Bioactive Molecules within Plant Microbiomes. Molecules 2019, 24, 1046. [Google Scholar] [CrossRef]
- Kim, T.Y.; Hwang, S.H.; Noh, J.S.; Cho, J.Y.; Maung, C.E.H. Antifungal Potential of Bacillus velezensis CE 100 for the Control of Different Colletotrichum Species through Isolation of Active Dipeptide, Cyclo-(D-phenylalanyl-D-prolyl). Int. J. Mol. Sci. 2022, 23, 7786. [Google Scholar] [CrossRef] [PubMed]
- Jumpathong, W.; Intra, B.; Euanorasetr, J.; Wanapaisan, P. Biosurfactant-Producing Bacillus velezensis PW192 as an Anti-Fungal Biocontrol Agent against Colletotrichum gloeosporioides and Colletotrichum musae. Microorganisms 2022, 10, 1017. [Google Scholar] [CrossRef] [PubMed]
- Jin, P.; Wang, H.; Tan, Z.; Xuan, Z.; Dahar, G.Y.; Li, Q.X.; Miao, W.; Liu, W. Antifungal mechanism of bacillomycin D from Bacillus velezensis HN-2 against Colletotrichum gloeosporioides Penz. Pestic. Biochem. Physiol. 2020, 163, 102–107. [Google Scholar] [CrossRef] [PubMed]
- Gu, Q.; Yang, Y.; Yuan, Q.; Shi, G.; Wu, L.; Lou, Z.; Huo, R.; Wu, H.; Borriss, R.; Gao, X. Bacillomycin D Produced by Bacillus amyloliquefaciens is involved in the Antagonistic Interaction with the Plant-Pathogenic Fungus Fusarium graminearum. Appl. Environ. Microbiol. 2017, 83, e01075-17. [Google Scholar] [CrossRef] [PubMed]
- Chowdhury, S.P.; Uhl, J.; Grosch, R.; Alqueres, S.; Pittroff, S.; Dietel, K.; Schmitt-Kopplin, P.; Borriss, R.; Hartmann, A. Cyclic Lipopeptides of Bacillus amyloliquefaciens subsp. plantarum Colonizing the Lettuce Rhizosphere Enhance Plant Defense Responses toward the Bottom Rot Pathogen Rhizoctonia solani. Mol. Plant Microbe. Interact. 2015, 28, 984–995. [Google Scholar] [CrossRef] [PubMed]









| General Features | B. velezensis SF334 |
|---|---|
| Genome size (bp) | 4,078,641 |
| GC content (%) | 46.5 |
| Coding density (%) | 89.33 |
| Protein coding sequences (CDS) | 4142 |
| tRNA | 86 |
| 5s rRNA | 9 |
| 16s rRNA | 9 |
| 23s rRNA | 9 |
| sRNA | 33 |
| Minisatellite DNA | 131 |
| Microsatellite DNA | 13 |
| Genes assigned to COGs | 3022 |
| Genes assigned to GOs | 2376 |
| Genes connected to KEGG pathways | 2554 |
| Genes assigned to NR | 4122 |
| Gene was assigned to Swiss-Prot | 3289 |
| Genes assigned to CAZy | 103 |
| Cluster | Type | Location | Most Similar Known Cluster | Similarity |
|---|---|---|---|---|
| Region 1 | Lipopeptide (NRPS) | 308,103–373,510 | Surfactin | 82% |
| Region 2 | Polyketid (LAP) | 588,937–618,053 | Kijanimicin | 4% |
| Region 3 | Bacteriocin | 702,156–725,333 | Plantazolicin | 91% |
| Region 4 | Saccharide (PKS-like) | 937,179–978,423 | Butirosin A/B | 7% |
| Region 5 | Terpene | 1,060,445–1,081,185 | Unknown | ND |
| Region 6 | Polyketid (NRPS) | 1,453,684–1,541,890 | Macrolactin H | 100% |
| Region 7 | Polyketid (NRPS/PKS) | 1,763,248–1,873,368 | Bacillaene | 100% |
| Region 8 | Lipopeptide (NRPS/PKS) | 1,951,281–1,995,921 | Bacillomycin-D | 100% |
| Region 9 | Lipopeptide (NRPS) | 2,004,711–2,054,255 | Fengycin | 100% |
| Region 10 | Terpene | 2,094,862–2,116,745 | Unknown | ND |
| Region 11 | T3PKS | 2,226,268–2,267,368 | Unknown | ND |
| Region 12 | Polyketid (NRPS) | 2,425,972–2,532,138 | Difficidin | 100% |
| Region 13 | NRPS | 3,021,305–3,071,546 | Bacillothiazols | 100% |
| Region 14 | Lipopeptide (NRPS) | 3,172,133–3,223,925 | Bacillibactin | 100% |
| Region 15 | Bacteriocin | 3,215,390–3,219,562 | Amylocyclicin | 100% |
| Region 16 | Dipeptide | 3,730,464–3,771,882 | Bacilysin | 100% |
Disclaimer/Publisher’s Note: The statements, opinions and data contained in all publications are solely those of the individual author(s) and contributor(s) and not of MDPI and/or the editor(s). MDPI and/or the editor(s) disclaim responsibility for any injury to people or property resulting from any ideas, methods, instructions or products referred to in the content. |
© 2024 by the authors. Licensee MDPI, Basel, Switzerland. This article is an open access article distributed under the terms and conditions of the Creative Commons Attribution (CC BY) license (https://creativecommons.org/licenses/by/4.0/).
Share and Cite
Wang, M.; Zhang, Y.; Cai, H.; Zhao, X.; Zhu, Z.; Yan, Y.; Yin, K.; Cheng, G.; Li, Y.; Chen, G.; et al. A New Biocontrol Agent Bacillus velezensis SF334 against Rubber Tree Fungal Leaf Anthracnose and Its Genome Analysis of Versatile Plant Probiotic Traits. J. Fungi 2024, 10, 158. https://doi.org/10.3390/jof10020158
Wang M, Zhang Y, Cai H, Zhao X, Zhu Z, Yan Y, Yin K, Cheng G, Li Y, Chen G, et al. A New Biocontrol Agent Bacillus velezensis SF334 against Rubber Tree Fungal Leaf Anthracnose and Its Genome Analysis of Versatile Plant Probiotic Traits. Journal of Fungi. 2024; 10(2):158. https://doi.org/10.3390/jof10020158
Chicago/Turabian StyleWang, Muyuan, Yikun Zhang, Haibin Cai, Xinyang Zhao, Zhongfeng Zhu, Yichao Yan, Ke Yin, Guanyun Cheng, Yinsheng Li, Gongyou Chen, and et al. 2024. "A New Biocontrol Agent Bacillus velezensis SF334 against Rubber Tree Fungal Leaf Anthracnose and Its Genome Analysis of Versatile Plant Probiotic Traits" Journal of Fungi 10, no. 2: 158. https://doi.org/10.3390/jof10020158
APA StyleWang, M., Zhang, Y., Cai, H., Zhao, X., Zhu, Z., Yan, Y., Yin, K., Cheng, G., Li, Y., Chen, G., Zou, L., & Tu, M. (2024). A New Biocontrol Agent Bacillus velezensis SF334 against Rubber Tree Fungal Leaf Anthracnose and Its Genome Analysis of Versatile Plant Probiotic Traits. Journal of Fungi, 10(2), 158. https://doi.org/10.3390/jof10020158

