Coupled Stress-Dependent Groundwater Flow-Deformation Model to Predict Land Subsidence in Basins with Highly Compressible Deposits
Abstract
1. Introduction
2. Methodology
2.1. Groundwater Flow Equation
2.2. Aquifer Movement
2.3. Aquifer System with Stress-Dependent Parameters
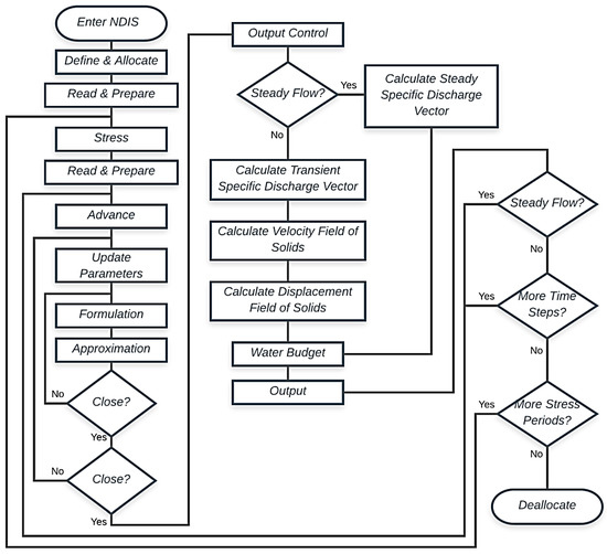
2.4. Stress-Dependent Groundwater Flow Model
2.5. Stress-Dependent Land Movement Model
3. Numerical Modeling Results and Discussion
3.1. Validation of Land Subsidence Model with Constant Parameters
3.2. Sample Simulation
4. Conclusions
Author Contributions
Funding
Acknowledgments
Conflicts of Interest
References
- Ireland, R.L.; Poland, J.F.; Riley, F.S. Land Subsidence in the San Joaquin Valley, California, as of 1980; US Geological Survey: Reston, VA, USA, 1984. [Google Scholar]
- Galloway, D.L.; Burbey, T.J. Review: Regional land subsidence accompanying groundwater extraction. Hydrogeol. J. 2011, 19, 1459–1486. [Google Scholar] [CrossRef]
- Link, L.E. The anatomy of a disaster, an overview of Hurricane Katrina and New Orleans. Ocean Eng. 2010, 37, 4–12. [Google Scholar] [CrossRef]
- Coplin, L.S.; Galloway, D.L. Houston-Galveston, Texas: Managing coastal subsidence. In Land Subsidence in the United States; US Geological Survey: Reston, VA, USA, 1999; pp. 35–46. [Google Scholar]
- Liu, Y.; Li, J.; Fang, Z.N.; Liu, Y.; Li, J.; Fang, Z.N. Groundwater Level Change Management on Control of Land Subsidence Supported by Borehole Extensometer Compaction Measurements in the Houston-Galveston Region, Texas. Geosciences 2019, 9, 223. [Google Scholar] [CrossRef]
- Chaussard, F.; Amelung, E.; Abidin, H.; Hong, S.-H. Sinking cities in Indonesia: ALOS PALSAR detects rapid subsidence due to groundwater and gas extraction. Remote Sens. Environ. 2013, 128, 150–161. [Google Scholar] [CrossRef]
- Ng, A.H.-M.; Ge, L.; Li, X.; Zhang, K. Monitoring ground deformation in Beijing, China with persistent scatterer SAR interferometry. J. Geod. 2012, 86, 375–392. [Google Scholar] [CrossRef]
- Gabrysch, R.K. Ground-Water Withdrawals and Land-Surface Subsidence in the Houston-Galveston Region, Texas, 1906–1980; US Geological Survey: Reston, VA, USA, 1982. [Google Scholar]
- Poland, J.F.; Ireland, R.L. Land Subsidence in the Santa Clara Valley, California, as of 1982; US Geological Survey: Reston, VA, USA, 1988.
- Yan, Y.; Doin, M.P.; Lopez-Quiroz, P.; Tupin, F.; Fruneau, B.; Pinel, V.; Trouvé, E. Mexico City Subsidence Measured by InSAR Time Series: Joint Analysis Using PS and SBAS Approaches. IEEE J. Sel. Top. Appl. Earth Obs. Remote Sens. 2012, 5, 1312–1326. [Google Scholar] [CrossRef]
- Mahmoudpour, M.; Khamehchiyan, M.; Nikudel, M.R.; Ghassemi, M.R. Numerical simulation and prediction of regional land subsidence caused by groundwater exploitation in the southwest plain of Tehran, Iran. Eng. Geol. 2016, 201, 6–28. [Google Scholar] [CrossRef]
- Meade, R.H. Removal of Water and Rearrangement of Particles During the Compaction of Clayey Sediments—Review; US Government Printing Office: Washington, DC, USA, 1964.
- McDonald, M.G.; Harbaugh, A.W. A Modular Three-Dimensional Finite-Difference Ground-Water Flow Model; US Geological Survey: Reston, VA, USA, 1988.
- Leake, S.A.; Prudic, D.E. Documentation of a Computer Program to Simulate Aquifer-System Compaction Using the Modular Finite-Difference Ground-Water Flow Model; US Department of the Interior: Washington, DC, USA; US Geological Survey: Reston, VA, USA, 1991.
- Hoffmann, J.; Leake, S.A.; Galloway, D.L.; Wilson, A. MODFLOW-2000 Ground-Water Model—User Guide to the Subsidence and Aquifer-System Compaction (SUB) Package. No 03-233; Geological Survey: Washington, DC, USA, 2003; p. 46.
- Leake, S.A.; Galloway, D.L. MODFLOW Ground-Water Model—User Guide to the Subsidence and Aquifer-System Compaction Package (SUB-WT) for Water-Table Aquifers; US Geological Survey: Reston, VA, USA, 2007; p. 42.
- Burbey, T.J. A Finite-Difference Model of Three-Dimensional Granular Displacement. Ph.D. Thesis, University of Nevada, Reno, NV, USA, 1994. [Google Scholar]
- Burbey, T.J. Storage coefficient revisited—Is purely vertical strain a good approximation? Ground Water 2001, 39, 458–464. [Google Scholar] [CrossRef] [PubMed]
- Zhang, L. A Model for Transient Three-Dimensional Underground Deformation in Response to Groundwater Pumpage. Ph.D. Thesis, Morgan State University, Baltimore, MD, USA, 2009. [Google Scholar]
- Kang, D.H.; Lee, H.J.; Li, J. Modeling of land movement due to groundwater pumping from an aquifer system with stress-dependent storage. In Proceedings of the Shale Energy Engineering 2014: Technical Challenges, Environmental Issues, and Public Policy, Pittsburgh, PA, USA, 21–23 July 2014; pp. 1–10. [Google Scholar]
- Lee, H.J.; Li, J. Numerical modeling of aquifer radial movement caused by groundwater pumping. In Proceedings of the World Environmental and Water Resources Congress 2015: Floods, Droughts, and Ecosystems, Austin, TX, USA, 17–21 May 2015; pp. 595–605. [Google Scholar]
- Rashvand, M.; Li, J. Simulation of an aquifer system changing from homogeneous to heterogeneous one due to head-dependent conductivity. In Proceedings of the International Perspective on Water Resources and the Environment., Wuhan, China, 4–6 January 2017. [Google Scholar]
- Owolabi, O.; Rashvand, M.; Liu, Y.; Li, J. Laboratory investigation of stress-dependency and anisotropy of hydraulic conductivity. In Proceedings of the International Perspective on Water Resources and the Environment, Wuhan, China, 4–6 January 2017. [Google Scholar]
- Li, J.; Ding, D. Modeling 3D land subsidence due to groundwater pumping with a variable parameter. In Global View of Engineering Geology and the Environment; CRC Press: Boca Raton, FL, USA, 2013; pp. 457–462. [Google Scholar]
- Helm, D.C. Horizontal aquifer movement in a Theis-Thiem confined system. Water Resour. Res. 1994, 30, 953–964. [Google Scholar] [CrossRef]
- Gersevanov, N. The Foundation of Dynamics of Soils; Stroiizdat: Leningrad (Saint Petersburg), Russia, 1934. (In Russian) [Google Scholar]
- Helm, D.C. Latrobe Valley Subsidence Predictions, The Modeling of Time-Dependent Ground Movement Due to Groundwater Withdrawal; State Electricity Commission of Victoria: Melbourne, Australia, 1984. [Google Scholar]
- Helm, D.C. Hydraulic forces that play a role in generating fissures at depth. Bull. Assoc. Eng. Geol. 1994, 31, 293–304. [Google Scholar] [CrossRef]
- Das, B.M. Principles of Geotechnical Engineering, 3rd ed.; PWS Publishing Co.: Boston, MA, USA, 1994. [Google Scholar]
- Taylor, D.W. Fundamentals of Soil Mechanics; John Wiley and Sons Inc.: Hoboken, NJ, USA, 1948. [Google Scholar]
- Terzaghi, K. Settlement and consolidation of clay. Eng. News Rec. 1923, 95, 874–878. [Google Scholar]
- Hubbert, M.K. The theory of ground-water motion. J. Geol. 1940, 48, 785–944. [Google Scholar] [CrossRef]
- Harbaugh, A.W. MODFLOW-2005: The U.S. Geological Survey Modular Ground-Water Model: The Ground-Water Flow Process; US Geological Survey: Reston, VA, USA, 2005.
- Jaky, J. Pressure in soils. In Proceedings of the 2nd International Conference on Soil Mechanics and Foundation Engineering, Rotterdam, The Netherlands, 21–30 June 1948; pp. 103–107. [Google Scholar]
- Alpan, I. The empirical evaluation of the coefficient K0 and K0R. Soils Found. 1967, 7, 31–40. [Google Scholar] [CrossRef]
- Poeter, E.P.; Hill, M.C. Documentation of UCODE, a Computer Code for Universal Inverse Modeling; Diane Publishing: Collingdale, PA, USA, 1998. [Google Scholar]
- Doherty, J. PEST, Model-Independent Parameter Estimation—User Manual, 5th ed.; Watermark Computing: Brisbane, Australia, 2004. [Google Scholar]
- Riley, F.S. Analysis of borehole extenso meter data from central California. Int. Assoc. Sci. Hydrol. Publ. 1969, 89, 423–431. [Google Scholar]
- Liu, Y.; Helm, D.C. Inverse procedure for calibrating parameters that control land subsidence caused by subsurface fluid withdrawal: 1. Methods. Water Resour. Res. 2008, 44, 1–16. [Google Scholar] [CrossRef]











| Layer | Type | Material | Thickness (m) | (m/day) | (m/day) | (1/m) | (1/m) | ||||
|---|---|---|---|---|---|---|---|---|---|---|---|
| 1 | unconfined aquifer (Unit A) | sand | 15 | 50 | 5 | 0.2 | 0.5 | 0.05 | 0.05 | ||
| 2–6 | Aquitard (Unit B) | clay | 0.2 | - | 0.2 | 1.00 | 0.2 | ||||
| 7 | confined aquifer (Unit C) | sand | 15 | 50 | 5 | - | 0.5 | 0.05 | 0.05 | ||
| 8–12 | Aquitard (Unit D) | clay | 0.2 | - | 0.2 | 1.00 | 0.2 | ||||
| 13 | confined aquifer (Unit E) | sand | 15 | 50 | 5 | - | 0.5 | 0.05 | 0.05 |
| Layer | Z* (m) | (KPa) |
|---|---|---|
| 1 | −7.5 | 93 |
| 2 | −15.1 | 225 |
| 3 | −15.3 | 228 |
| 4 | −15.5 | 231 |
| 5 | −15.7 | 234 |
| 6 | −15.9 | 236 |
| 7 | −23.5 | 290 |
| 8 | −31.1 | 463 |
| 9 | −31.3 | 466 |
| 10 | −31.5 | 469 |
| 11 | −31.7 | 471 |
| 12 | −31.9 | 474 |
| 13 | −39.5 | 488 |
© 2019 by the authors. Licensee MDPI, Basel, Switzerland. This article is an open access article distributed under the terms and conditions of the Creative Commons Attribution (CC BY) license (http://creativecommons.org/licenses/by/4.0/).
Share and Cite
Rashvand, M.; Li, J.; Liu, Y. Coupled Stress-Dependent Groundwater Flow-Deformation Model to Predict Land Subsidence in Basins with Highly Compressible Deposits. Hydrology 2019, 6, 78. https://doi.org/10.3390/hydrology6030078
Rashvand M, Li J, Liu Y. Coupled Stress-Dependent Groundwater Flow-Deformation Model to Predict Land Subsidence in Basins with Highly Compressible Deposits. Hydrology. 2019; 6(3):78. https://doi.org/10.3390/hydrology6030078
Chicago/Turabian StyleRashvand, Mojtaba, Jiang Li, and Yi Liu. 2019. "Coupled Stress-Dependent Groundwater Flow-Deformation Model to Predict Land Subsidence in Basins with Highly Compressible Deposits" Hydrology 6, no. 3: 78. https://doi.org/10.3390/hydrology6030078
APA StyleRashvand, M., Li, J., & Liu, Y. (2019). Coupled Stress-Dependent Groundwater Flow-Deformation Model to Predict Land Subsidence in Basins with Highly Compressible Deposits. Hydrology, 6(3), 78. https://doi.org/10.3390/hydrology6030078
