Rapeseed and Palm Oils Can Improve the Growth, Muscle Texture, Fatty Acids and Volatiles of Marine Teleost Golden Pompano Fed Low Fish Oil Diets
Abstract
1. Introduction
2. Materials and Methods
2.1. Diet Formulation
2.2. Fish, Cultured Conditions, and Sample Collection
2.3. Proximate and Fatty Acid Compositions Analysis
2.4. Edible Quality and Textural Characteristics
2.5. Identification and Relative Quantification of Volatiles
2.6. Statistic Analysis
3. Results
3.1. Growth and Morphometric Indices
3.2. Proximate Compositions of Muscle
3.3. Edible Quality and Textural Characteristics of Muscle
3.4. Differentiation of T. ovatus Fed Different Diets Based on the Fatty Acid Profiles
3.5. Overall Volatiles of T. ovatus Fed Different Diets
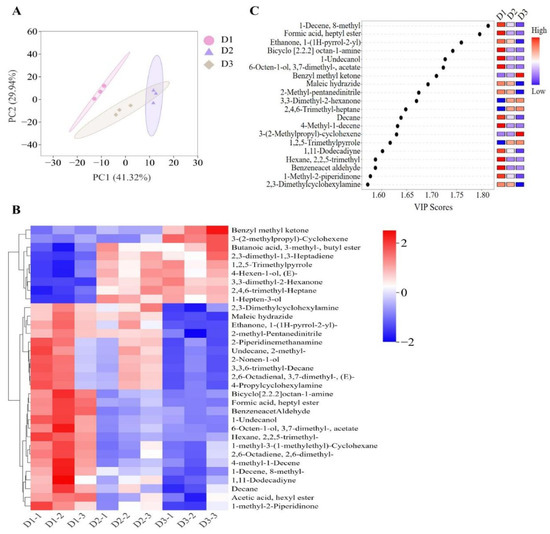
3.6. Differentiation of T. ovatus Fed Different Diets Based on the Volatiles
3.7. Correlation Analysis Between Key Differential Volatiles and Fatty Acid
4. Discussion
5. Conclusions
Supplementary Materials
Author Contributions
Funding
Institutional Review Board Statement
Informed Consent Statement
Data Availability Statement
Acknowledgments
Conflicts of Interest
Abbreviations
References
- Hardy, R.W.; Kaushik, S.J.; Mai, K.; Bai, S. Fish nutrition—History and perspectives. In Fish Nutrition; Academic Press: Cambridge, MA, USA, 2021; pp. 1–16. [Google Scholar]
- Tocher, D.R.; Betancor, M.B.; Sprague, M.; Olsen, R.E.; Napier, J.A. Omega-3 long-chain polyunsaturated fatty acids, EPA and DHA: Bridging the gap between supply and demand. Nutrients 2019, 11, 89. [Google Scholar] [CrossRef] [PubMed]
- Xie, D.; Chen, C.; Dong, Y.; You, C.; Wang, S.; Monroig, O.; Tocher, D.R.; Li, Y. Regulation of long-chain polyunsaturated fatty acid biosynthesis in teleost fish. Prog. Lipid Res. 2021, 82, 101095. [Google Scholar] [CrossRef] [PubMed]
- Alhazzaa, R.; Nichols, P.D.; Carter, C.G. Sustainable alternatives to dietary fish oil in tropical fish aquaculture. Rev. Aquacult. 2019, 11, 1195–1218. [Google Scholar] [CrossRef]
- Xu, H.; Turchini, G.M.; Francis, D.S.; Liang, M.; Mock, T.S.; Rombenso, A.; Ai, Q. Are fish what they eat? A fatty acid’s perspective. Prog. Lipid Res. 2020, 80, 101064. [Google Scholar] [CrossRef]
- Macusi, E.D.; Cayacay, M.A.; Borazon, E.Q.; Sales, A.C.; Habib, A.; Fadli, N.; Santos, M.D. Protein fishmeal replacement in aquaculture: A systematic review and implications on growth and adoption viability. Sustainability 2023, 15, 12500. [Google Scholar] [CrossRef]
- Wang, Z.; Qiao, F.; Zhang, W.; Parisi, G.; Du, Z.; Zhang, M. The flesh texture of teleost fish: Characteristics and interventional strategies. Rev. Aquacult. 2024, 16, 508–535. [Google Scholar] [CrossRef]
- Mu, H.; Li, J.; Pan, X.; Liu, J.; Chen, J.; Pan, Y.; Zhang, W.; Mai, K. Alterations in fatty acid composition and volatile compounds in muscle of large yellow croaker Larimichthys crocea fed different dietary lipid sources. Aquacult. Rep. 2021, 20, 100688. [Google Scholar] [CrossRef]
- Feng, L.; Tang, N.; Liu, R.; Gong, M.; Wang, Z.; Guo, Y.; Wang, Y.; Zhang, Y.; Chang, M. The relationship between flavor formation, lipid metabolism, and microorganisms in fermented fish products. Food Funct. 2021, 12, 5685–5702. [Google Scholar] [CrossRef]
- Fu, Y.; Cao, S.; Yang, L.; Li, Z. Flavor formation based on lipid in meat and meat products: A review. J. Food Biochem. 2022, 46, e14439. [Google Scholar] [CrossRef]
- Li, Z.; Han, C.; Wang, Z.; Li, Z.; Ruan, L.; Lin, H.; Zhou, C. Black soldier fly pulp in the diet of golden pompano: Effect on growth performance, liver antioxidant and intestinal health. Fish Shellfish Immun. 2023, 142, 109156. [Google Scholar] [CrossRef]
- Liu, K.; Liu, H.; Chi, S.; Dong, X.; Yang, Q.; Tan, B. Effects of different dietary lipid sources on growth performance, body composition and lipid metabolism-related enzymes and genes of juvenile golden pompano, Trachinotus ovatus. Aquacult. Res. 2018, 49, 717–725. [Google Scholar] [CrossRef]
- You, C.; Chen, B.; Wang, M.; Wang, S.; Zhang, M.; Sun, Z.; Juventus, A.J.; Ma, H.; Li, Y. Effects of dietary lipid sources on the intestinal microbiome and health of golden pompano (Trachinotus ovatus). Fish Shellfish Immun. 2019, 89, 187–197. [Google Scholar] [CrossRef] [PubMed]
- Guo, X.; Ho, C.; Wan, X.; Zhu, H.; Liu, Q.; Wen, Z. Changes of volatile compounds and odor profiles in Wuyi rock tea during processing. Food Chem. 2021, 341, 128230. [Google Scholar] [CrossRef] [PubMed]
- Xie, D.; Wang, M.; Wang, S.; You, C.; Li, M.; Ma, Y.; Sun, L.; Wang, Y.; Li, Y. Fat powder can be a feasible lipid source in aquafeed for the carnivorous marine teleost golden pompano, Trachinotus ovatus. Aquacult. Int. 2020, 28, 1153–1168. [Google Scholar] [CrossRef]
- Zhang, F.; Li, L.; Li, P.; Meng, X.; Cui, X.; Ma, Q.; Wei, Y.; Liang, M.; Xu, H. Fish oil replacement by beef tallow in juvenile turbot diets: Effects on growth performance, body composition and volatile flavor compounds in the muscle. Aquaculture 2023, 564, 739070. [Google Scholar] [CrossRef]
- Zhang, G.; Ning, L.; Jiang, K.; Zheng, J.; Guan, J.; Li, H.; Ma, Y.; Wu, K.; Xu, C.; Xie, D.; et al. The importance of fatty acid precision nutrition: Effects of dietary fatty acid composition on growth, hepatic metabolite, and intestinal microbiota in marine teleost Trachinotus ovatus. Aquacult. Nutr. 2023, 2023, 2556799. [Google Scholar] [CrossRef]
- AOAC. Official Methods of Analysis: Official Method for Protein; Method No. 920.87; Association of Official Analytical Chemists: Washington, DC, USA, 1995. [Google Scholar]
- Ma, Y.; Li, M.; Xie, D.; Chen, S.; Dong, Y.; Wang, M.; Zhang, G.; Zhang, M.; Chen, H.; Ye, R.; et al. Fishmeal can be replaced with a high proportion of terrestrial protein in the diet of the carnivorous marine teleost (Trachinotus ovatus). Aquaculture 2020, 519, 734910. [Google Scholar] [CrossRef]
- GB 23200.8-2016; National Food Safety Standards—Determination of 500 Pesticides and Related Chemicals Residues in Fruits and Vegetables Gas Chromatography-Mass Spectrometry. National Health Commission of the People’s Republic of China, Ministry of Agriculture and Rural Affairs of the People’s Republic of China & State Administration for Market Regulation: Beijing, China, 2016.
- Olivares, A.; Navarro, J.L.; Flores, M. Establishment of the contribution of volatile compounds to the aroma of fermented sausages at different stages of processing and storage. Food Chem. 2009, 115, 1464–1472. [Google Scholar] [CrossRef]
- Ruth, J.H. Odor thresholds and irritation levels of several chemical substances: A review. Am. Ind. Hyg. Assoc. J. 1986, 47, A142–A151. [Google Scholar] [CrossRef]
- Giri, A.; Osako, K.; Okamoto, A.; Ohshima, T. Olfactometric characterization of aroma active compounds in fermented fish paste in comparison with fish sauce, fermented soy paste and sauce products. Food Res. Int. 2010, 43, 1027–1040. [Google Scholar] [CrossRef]
- Murnane, S.S. Odor Thresholds for Chemicals with Established Health Standards, 2nd ed.; American Industrial Hygiene Association—AIHA: Falls Church, VA, USA, 2013. [Google Scholar]
- Chen, C.; Zhao, S.; Hao, G.; Yu, H.; Tian, H.; Zhao, G. Role of lactic acid bacteria on the yogurt flavour: A review. Int. J. Food Prop. 2017, 20 (Suppl. S1), S316–S330. [Google Scholar] [CrossRef]
- Zhang, M.; Li, L.; Song, G.; Wang, H.; Wang, H.; Shen, Q. Analysis of volatile compound change in tuna oil during storage using a laser irradiation based HS-SPME-GC/MS. LWT 2020, 120, 108922. [Google Scholar] [CrossRef]
- Yin, W.; Ma, X.; Li, S.; Liu, H.; Shi, R. Comparison of key aroma-active compounds between roasted and cold-pressed sesame oils. Food Res. Int. 2021, 150, 110794. [Google Scholar] [CrossRef] [PubMed]
- Zhang, J.; Li, J.; Wang, J.; Sun, B.; Liu, Y.; Huang, M. Characterization of aroma-active compounds in Jasminum sambac concrete by aroma extract dilution analysis and odour activity value. Flavour Frag. J. 2021, 36, 197–206. [Google Scholar] [CrossRef]
- Yang, F.; Shi, C.; Yan, L.; Xu, Y.; Dai, Y.; Bi, S.; Liu, Y. Low-frequency ultrasonic treatment: A potential strategy to improve the flavor of fresh watermelon juice. Ultrason. Sonochem. 2022, 91, 106238. [Google Scholar] [CrossRef] [PubMed]
- Yan, L.; Xu, Y.; Yang, F.; Shi, C.; Liu, Y.; Bi, S. Characterization of odor profiles of pea milk varieties and identification of key odor-active compounds by molecular sensory science approaches using soybean milk as a reference. Food Chem. 2024, 445, 138696. [Google Scholar] [CrossRef] [PubMed]
- Wang, S.; Wang, M.; Zhang, H.; Yan, X.; Guo, H.; You, C.; Tocher, D.R.; Chen, C.; Li, Y. Long-chain polyunsaturated fatty acid metabolism in carnivorous marine teleosts: Insight into the profile of endogenous biosynthesis in golden pompano Trachinotus ovatus. Aquacult. Res. 2020, 51, 623–635. [Google Scholar] [CrossRef]
- Li, M.; Zhang, M.; Ma, Y.; Ye, R.; Wang, M.; Chen, H.; Xie, D.; Dong, Y.; Ning, L.; You, C.; et al. Dietary supplementation with n-3 high unsaturated fatty acids decreases serum lipid levels and improves flesh quality in the marine teleost golden pompano Trachinotus ovatus. Aquaculture 2020, 516, 734632. [Google Scholar] [CrossRef]
- Rombenso, A.N.; Turchini, G.M.; Trushenski, J.T. The omega-3 sparing effect of saturated fatty acids: A reason to reconsider common knowledge of fish oil replacement. Rev. Aquacult. 2022, 14, 213–217. [Google Scholar] [CrossRef]
- Hundal, B.K.; Liland, N.S.; Rosenlund, G.; Höglund, E.; Araujo, P.; Stubhaug, I.; Sissener, N.H. Increasing the dietary n-6/n-3 ratio alters the hepatic eicosanoid production after acute stress in Atlantic salmon (Salmo salar). Aquaculture 2021, 534, 736272. [Google Scholar] [CrossRef]
- Dong, Y.; Wei, Y.; Wang, L.; Song, K.; Zhang, C.; Lu, K.; Rahimnejad, S. Dietary n-3/n-6 polyunsaturated fatty acid ratio modulates growth performance in spotted seabass (Lateolabrax maculatus) through regulating lipid metabolism, hepatic antioxidant capacity and intestinal health. Anim. Nutr. 2023, 14, 20–31. [Google Scholar] [CrossRef] [PubMed]
- Xu, H.; Liao, Z.; Zhang, Q.; Wei, Y.; Liang, M. Effects of dietary n-6 polyunsaturated fatty acids on growth performance, body composition, haematological parameters and hepatic physiology of juvenile tiger puffer (Takifugu rubripes). Aquacult. Nutr. 2019, 25, 1073–1086. [Google Scholar] [CrossRef]
- Liu, G.; Li, L.; Song, S.; Ma, Q.; Wei, Y.; Liang, M.; Xu, H. Marine fish oil replacement with lard or basa fish (Pangasius bocourti) offal oil in the diet of tiger puffer (Takifugu rubripes): Effects on growth performance, body composition, and flesh quality. Animals 2024, 14, 997. [Google Scholar] [CrossRef] [PubMed]
- Xu, H.; Dong, X.; Zuo, R.; Mai, K.; Ai, Q. Response of juvenile japanese seabass (Lateolabrax japonicus) to different dietary fatty acid profiles: Growth performance, tissue lipid accumulation, liver histology and flesh texture. Aquaculture 2016, 461, 40–47. [Google Scholar] [CrossRef]
- Gonçalves, R.M.; Petenuci, M.E.; Maistrovicz, F.C.; Galuch, M.B.; Montanher, P.F.; Pizzo, J.S.; Gualda, I.P.; Visentainer, J.V. Lipid profile and fatty acid composition of marine fish species from Northeast coast of Brazil. J. Food Sci. Technol. 2021, 58, 1177–1189. [Google Scholar] [CrossRef]
- Turchini, G.M.; Torstensen, B.E.; Ng, W.K. Fish oil replacement in finfish nutrition. Rev. Aquacult. 2009, 1, 10–57. [Google Scholar] [CrossRef]
- Mahmoud, M.A.A.; Buettner, A. Characterisation of aroma-active and off-odour compounds in German rainbow trout (Oncorhynchus mykiss). Part II: Case of fish meat and skin from earthen-ponds farming. Food Chem. 2017, 232, 841–849. [Google Scholar] [CrossRef] [PubMed]
- Zhang, J.; Cao, J.; Pei, Z.; Wei, P.; Xiang, D.; Cao, X.; Shen, X.; Li, C. Volatile flavour components and the mechanisms underlying their production in golden pompano (Trachinotus blochii) fillets subjected to different drying methods: A comparative study using an electronic nose, an electronic tongue and SDE-GC-MS. Food Res. Int. 2019, 123, 217–225. [Google Scholar] [CrossRef]
- Cai, L.; Tong, F.; Tang, T.; Ao, Z.; Wei, Z.; Yang, F.; Shu, Y.; Liu, S.; Mai, K. Comparative evaluation of nutritional value and flavor quality of muscle in triploid and diploid common carp: Application of genetic improvement in fish quality. Aquaculture 2021, 541, 736780. [Google Scholar] [CrossRef]
- Wei, H.; Wei, Y.; Qiu, X.; Yang, S.; Chen, F.; Ni, H.; Li, Q. Comparison of potent odorants in raw and cooked mildly salted large yellow croaker using odor-active value calculation and omission test: Understanding the role of cooking method. Food Chem. 2023, 402, 134015. [Google Scholar] [CrossRef]
- Wu, T.; Wang, M.; Wang, P.; Tian, H.; Zhan, P. Advances in the formation and control methods of undesirable flavors in fish. Foods 2022, 11, 2504. [Google Scholar] [CrossRef] [PubMed]
- Yuan, Y.; Wang, X.; Jin, M.; Jiao, L.; Sun, P.; Betancor, M.B.; Tocher, D.R.; Zhou, Q. Modification of nutritional values and flavor qualities of muscle of swimming crab (Portunus trituberculatus): Application of a dietary lipid nutrition strategy. Food Chem. 2020, 308, 125607. [Google Scholar] [CrossRef] [PubMed]
- Grigorakis, K.; Fountoulaki, E.; Giogios, I.; Alexis, M.N. Volatile compounds and organoleptic qualities of gilthead sea bream (Sparus aurata) fed commercial diets containing different lipid sources. Aquaculture 2009, 290, 116–121. [Google Scholar] [CrossRef]
- Chen, F.; He, Y.; Li, X.; Zhu, H.; Li, Y.; Xie, D. Improvement in muscle fatty acid bioavailability and volatile flavor in tilapia by dietary α-linolenic acid nutrition strategy. Foods 2024, 13, 1005. [Google Scholar] [CrossRef]
- Turchini, G.M.; Moretti, V.M.; Mentasti, T.; Orban, E.; Valfre, F. Effects of dietary lipid source on fillet chemical composition, flavour volatile compounds and sensory characteristics in the freshwater fish tench (Tinca tinca L.). Food Chem. 2007, 102, 1144–1155. [Google Scholar] [CrossRef]
- Wang, Y.; Wang, H.; Wu, Y.; Xiang, H.; Zhao, Y.; Chen, S.; Qi, B.; Li, L. Insights into lipid oxidation and free fatty acid profiles to the development of volatile organic compounds in traditional fermented golden pomfret based on multivariate analysis. LWT 2022, 171, 114112. [Google Scholar] [CrossRef]
- Chu, Y.; Mei, J.; Xie, J. Exploring the effects of lipid oxidation and free fatty acids on the development of volatile compounds in grouper during cold storage based on multivariate analysis. Food Chem. 2023, 20, 100968. [Google Scholar] [CrossRef]
- Wood, J.D.; Richardson, R.I.; Nute, G.R.; Fisher, A.V.; Campo, M.M.; Kasapidou, E.; Sheard, P.R.; Enser, M. Effects of fatty acids on meat quality: A review. Meat Sci. 2004, 66, 21–32. [Google Scholar] [CrossRef]






| Dietary Groups | |||
|---|---|---|---|
| D1 | D2 | D3 | |
| Initial body weight/g | 39.33 ± 0.15 | 39.56 ± 0.06 | 39.88 ± 0.06 |
| Final body weight/g | 151.69 ± 1.98 a | 142.63 ± 3.99 ab | 133.67 ± 3.64 b |
| Growth gain rate/% | 385.53 ± 24.83 a | 360.51 ± 40.52 ab | 326.77 ± 31.85 b |
| Specific growth rate/% d−1 | 2.33 ± 0.03 a | 2.21 ± 0.06 ab | 2.08 ± 0.05 b |
| Survival rate/% | 97.78 ± 1.11 | 98.89 ± 1.11 | 96.67 ± 1.93 |
| Feed coefficient | 1.54 ± 0.04 | 1.64 ± 0.09 | 1.65 ± 0.09 |
| Hepatosmatic index/% | 1.31 ± 0.16 | 1.34 ± 0.09 | 1.55 ± 0.09 |
| Viscerosmatic index/% | 7.2 ± 0.29 | 6.5 ± 0.15 | 6.93 ± 0.24 |
| Condition factor/g cm−3 | 3.07 ± 0.11 | 3.29 ± 0.06 | 3.28 ± 0.09 |
Disclaimer/Publisher’s Note: The statements, opinions and data contained in all publications are solely those of the individual author(s) and contributor(s) and not of MDPI and/or the editor(s). MDPI and/or the editor(s) disclaim responsibility for any injury to people or property resulting from any ideas, methods, instructions or products referred to in the content. |
© 2025 by the authors. Licensee MDPI, Basel, Switzerland. This article is an open access article distributed under the terms and conditions of the Creative Commons Attribution (CC BY) license (https://creativecommons.org/licenses/by/4.0/).
Share and Cite
Chen, F.; Lou, Y.; Guan, J.; Lan, X.; Su, Z.; Xu, C.; Li, Y.; Xie, D. Rapeseed and Palm Oils Can Improve the Growth, Muscle Texture, Fatty Acids and Volatiles of Marine Teleost Golden Pompano Fed Low Fish Oil Diets. Foods 2025, 14, 788. https://doi.org/10.3390/foods14050788
Chen F, Lou Y, Guan J, Lan X, Su Z, Xu C, Li Y, Xie D. Rapeseed and Palm Oils Can Improve the Growth, Muscle Texture, Fatty Acids and Volatiles of Marine Teleost Golden Pompano Fed Low Fish Oil Diets. Foods. 2025; 14(5):788. https://doi.org/10.3390/foods14050788
Chicago/Turabian StyleChen, Fang, Yunkun Lou, Junfeng Guan, Xue Lan, Zeliang Su, Chao Xu, Yuanyou Li, and Dizhi Xie. 2025. "Rapeseed and Palm Oils Can Improve the Growth, Muscle Texture, Fatty Acids and Volatiles of Marine Teleost Golden Pompano Fed Low Fish Oil Diets" Foods 14, no. 5: 788. https://doi.org/10.3390/foods14050788
APA StyleChen, F., Lou, Y., Guan, J., Lan, X., Su, Z., Xu, C., Li, Y., & Xie, D. (2025). Rapeseed and Palm Oils Can Improve the Growth, Muscle Texture, Fatty Acids and Volatiles of Marine Teleost Golden Pompano Fed Low Fish Oil Diets. Foods, 14(5), 788. https://doi.org/10.3390/foods14050788

