Phenotypic Characterization and Genomic Mining of Uric Acid Catabolism Genes in Lactiplantibacillus plantarum YC
Abstract
1. Introduction
2. Materials and Methods
2.1. Materials
2.2. Culture and Taxonomic Identification of YC
2.3. Probiotic Characterization of YC
2.3.1. Physiological and Biochemical Identification
2.3.2. Auto-Aggregation and Surface Hydrophobicity Assays
2.3.3. In Vitro Antibacterial Assay
2.3.4. Antibiotic Resistance Assessment
2.3.5. In Vitro Uric Acid-Degrading Activity Assay
2.3.6. In Vitro Purine-Degrading Activity Assay
2.4. Whole-Genome Sequencing, Assembly, and Functional Annotation of YC
2.5. Comparative Genomic Analysis of YC
3. Results
3.1. Strain Identification
3.2. In Vitro Evaluation of Probiotic Properties
3.2.1. Physiological and Biochemical Characterization
3.2.2. Auto-Aggregation and Surface Hydrophobicity
3.2.3. Antibacterial Activity
3.2.4. Antibiotic Resistance Profile
3.2.5. In Vitro Uric Acid-Reducing Ability
3.3. Genomic Features and Functional Annotation
3.4. Functional Gene Annotation
3.5. Specialized Metabolic Features
3.5.1. CAZyme-Encoding Genes
3.5.2. Antibiotic Resistance Genes
3.6. Comparative Genomics
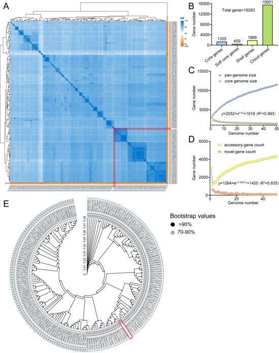
3.6.1. Dataset and Core Genome Metrics
3.6.2. Pan-Genome Dynamics
3.6.3. Core Genome-Based Phylogeny
3.7. Genomic Mining of Uric Acid Catabolism Genes
4. Discussion
5. Conclusions
6. Patents
Supplementary Materials
Author Contributions
Funding
Institutional Review Board Statement
Informed Consent Statement
Data Availability Statement
Acknowledgments
Conflicts of Interest
Abbreviations
| HUA | Hyperuricemia |
| COG | Clusters of Orthologous Groups of proteins |
| GO | Gene Ontology |
| KEGG | Kyoto Encyclopedia of Genes and Genomes |
| CAZyme | Carbohydrate-Active enZYME |
| L. plantarum | Lactiplantibacillus plantarum |
| E. coli | Escherichia coli |
| B. subtilis | Bacillus subtilis |
| S. enteritidis | Salmonella enteritidis |
| S. aureus | Staphylococcus aureus |
References
- Lyu, X.; Du, Y.; Liu, G.; Mai, T.; Li, Y.; Zhang, Z.; Bei, C. Prevalence and influencing factors of hyperuricemia in middle-aged and older adults in the Yao minority area of China: A cross-sectional study. Sci. Rep. 2023, 13, 10185. [Google Scholar] [CrossRef]
- Gu, W.; Zhao, J.; Xu, Y. Hyperuricemia-induced complications: Dysfunctional macrophages serve as a potential bridge. Front. Immunol. 2025, 16, 1512093. [Google Scholar] [CrossRef]
- Terkeltaub, R. Emerging Urate-Lowering Drugs and Pharmacologic Treatment Strategies for Gout: A Narrative Review. Drugs 2023, 83, 1501–1521. [Google Scholar] [CrossRef]
- Liu, Y.; Wang, J.; Wu, C. Modulation of Gut Microbiota and Immune System by Probiotics, Pre-biotics, and Post-biotics. Front. Nutr. 2021, 8, 634897. [Google Scholar] [CrossRef]
- Fu, Y.; Chen, Y.S.; Xia, D.Y.; Luo, X.D.; Luo, H.T.; Pan, J.; Ma, W.Q.; Li, J.Z.; Mo, Q.Y.; Tu, Q.; et al. Lactobacillus rhamnosus GG ameliorates hyperuricemia in a novel model. NPJ Biofilms Microbiomes 2024, 10, 25. [Google Scholar] [CrossRef]
- Zhao, S.; Feng, P.; Hu, X.; Cao, W.; Liu, P.; Han, H.; Jin, W.; Li, X. Probiotic Limosilactobacillus fermentum GR-3 ameliorates human hyperuricemia via degrading and promoting excretion of uric acid. iScience 2022, 25, 105198. [Google Scholar] [CrossRef]
- Bi, C.; Zhang, L.; Liu, J.; Chen, L. Lactobacillus paracasei 259 alleviates hyperuricemia in rats by decreasing uric acid and modulating the gut microbiota. Front. Nutr. 2024, 11, 1450284. [Google Scholar] [CrossRef] [PubMed]
- Behera, S.S.; Ray, R.C.; Zdolec, N. Lactobacillus plantarum with Functional Properties: An Approach to Increase Safety and Shelf-Life of Fermented Foods. Biomed. Res. Int. 2018, 2018, 9361614. [Google Scholar] [CrossRef]
- Zhong, F.; Feng, X.; Cao, J.; Li, M.; Tian, J.; Wang, J.; Wang, X.; Luo, X. Novel Potential Probiotics from Chinese Baijiu Fermentation Grains: Dual Action of Lactiplantibacillus plantarum LTJ1/LTJ48 in Uric Acid Reduction and Gut Microbiota Restoration for Hyperuricemia Therapy in Mice. Nutrients 2025, 17, 2097. [Google Scholar] [CrossRef]
- Fu, Y.; Luo, X.D.; Li, J.Z.; Mo, Q.Y.; Wang, X.; Zhao, Y.; Zhang, Y.M.; Luo, H.T.; Xia, D.Y.; Ma, W.Q.; et al. Host-derived Lactobacillus plantarum alleviates hyperuricemia by improving gut microbial community and hydrolase-mediated degradation of purine nucleosides. eLife 2024, 13, e100068. [Google Scholar] [CrossRef] [PubMed]
- Li, M.; Wu, X.; Guo, Z.; Gao, R.; Ni, Z.; Cui, H.; Zong, M.; Van Bockstaele, F.; Lou, W. Lactiplantibacillus plantarum enables blood urate control in mice through degradation of nucleosides in gastrointestinal tract. Microbiome 2023, 11, 153. [Google Scholar] [CrossRef] [PubMed]
- Liu, Z.; Zou, X.Y.; Yue, J.; Li, S.; Ou, X.; Huang, C.; Liu, C.J.; Li, X.R. Screening and evaluation of purines-degrading lactic acid bacteria isolated from traditional fermented foods in Yunnan Province and their uric acid-lowering effects in vivo. Front. Microbiol. 2025, 16, 1627956. [Google Scholar] [CrossRef] [PubMed]
- Fanelli, F.; Montemurro, M.; Verni, M.; Garbetta, A.; Bavaro, A.R.; Chieffi, D.; Cho, G.S.; Franz, C.; Rizzello, C.G.; Fusco, V. Probiotic Potential and Safety Assessment of Type Strains of Weissella and Periweissella Species. Microbiol. Spectr. 2023, 11, e0304722. [Google Scholar] [CrossRef]
- Li, Z.J.; Chai, P.H.; Liu, H.H.; Guo, Q.P.; Wang, X.Y. Lactiplantibacillus plantarum Strain with Uric Acid-Degrading Activity, Probiotic Composition Comprising Same and Uses Thereof. CN Patent Application No. CN115786187A, 14 March 2023. (In Chinese). [Google Scholar]
- Kumar, S.; Stecher, G.; Tamura, K. MEGA7: Molecular Evolutionary Genetics Analysis Version 7.0 for Bigger Datasets. Mol. Biol. Evol. 2016, 33, 1870–1874. [Google Scholar] [CrossRef]
- Huang, X.L.; Wang, Z.W. Effect of quadruple viable Bifidobacterium combined with conventional medication in the treatment of gout. Chin. J. Microecol. 2022, 34, 1324–1329. [Google Scholar] [CrossRef]
- Vidhyasagar, V.; Jeevaratnam, K. Evaluation of Pediococcus pentosaceus strains isolated from Idly batter for probiotic properties in vitro. J. Funct. Foods 2013, 5, 235–243. [Google Scholar] [CrossRef]
- Zommiti, M.; Connil, N.; Hamida, J.B.; Ferchichi, M. Probiotic characteristics of Lactobacillus curvatus DN317, a strain isolated from chicken ceca. Probiotics Antimicrob. Proteins 2017, 9, 415–424. [Google Scholar] [CrossRef]
- Rokana, N.; Singh, B.P.; Thakur, N.; Sharma, C.; Gulhane, R.D.; Panwar, H. Screening of cell surface properties of potential probiotic lactobacilli isolated from human milk. J. Dairy Res. 2018, 85, 347–354. [Google Scholar] [CrossRef]
- Yang, X.; Peng, Z.; He, M.; Li, Z.; Fu, G.; Li, S.; Zhang, J. Screening, probiotic properties, and inhibition mechanism of a Lactobacillus antagonistic to Listeria monocytogenes. Sci. Total Environ. 2024, 906, 167587. [Google Scholar] [CrossRef]
- Abunna, F.; Yimana, M.; Waketole, H.; Beyene, T.; Teshome, T.; Megersa, B. Antimicrobial susceptibility profile and detection of E. coli O157:H7 from slaughterhouses and butcher shops in Ethiopia. J. Consum. Prot. Food Saf. 2023, 18, 269–280. [Google Scholar] [CrossRef]
- Cao, X.; Cai, J.; Zhang, Y.; Liu, C.; Song, M.; Xu, Q.; Liu, Y.; Yan, H. Biodegradation of Uric Acid by Bacillus paramycoides-YC02. Microorganisms 2023, 11, 1989. [Google Scholar] [CrossRef] [PubMed]
- Li, M.; Yang, D.; Mei, L.; Yuan, L.; Xie, A.; Yuan, J. Screening and characterization of purine nucleoside degrading lactic acid bacteria isolated from Chinese sauerkraut and evaluation of the serum uric acid lowering effect in hyperuricemic rats. PLoS ONE 2014, 9, e105577. [Google Scholar] [CrossRef] [PubMed]
- Ren, Y.; Yu, G.; Shi, C.; Liu, L.; Guo, Q.; Han, C.; Zhang, D.; Zhang, L.; Liu, B.; Gao, H.; et al. Majorbio Cloud: A one-stop, comprehensive bioinformatic platform for multiomics analyses. Imeta 2022, 1, e12. [Google Scholar] [CrossRef] [PubMed]
- Lin, M.; Lin, S.; He, H.; Yu, Y.; Hu, J.; Zhou, L. Lactiplantibacillus plantarum in fermented beverages: Properties, mechanisms, and future prospects. J. Funct. Foods 2025, 129, 106864. [Google Scholar] [CrossRef]
- Zheng, X.; Liang, Q.; Zhao, B.; Song, X.; Zhang, Y. Whole genome sequencing and analysis of probiotic characteristics for Lactiplantibacillus plantarum EL2 isolated from yak yogurt. LWT 2024, 198, 116039. [Google Scholar] [CrossRef]
- Vogel, V.; Spellerberg, B. Bacteriocin production by beta-hemolytic streptococci. Pathogens 2021, 10, 867. [Google Scholar] [CrossRef]
- Nawaz, M.; Wang, J.; Zhou, A.; Ma, C.; Wu, X.; Moore, J.E.; Millar, B.C.; Xu, J. Characterization and transfer of antibiotic resistance in lactic acid bacteria from fermented food products. Curr. Microbiol. 2011, 62, 1081–1089. [Google Scholar] [CrossRef]
- Duche, R.T.; Singh, A.; Wandhare, A.G.; Sangwan, V.; Sihag, M.K.; Nwagu, T.N.T.; Panwar, H.; Ezeogu, L.I. Antibiotic resistance in potential probiotic lactic acid bacteria of fermented foods and human origin from Nigeria. BMC Microbiol. 2023, 23, 142. [Google Scholar] [CrossRef]
- Cui, Y.; Wang, M.; Zheng, Y.; Miao, K.; Qu, X. The Carbohydrate Metabolism of Lactiplantibacillus plantarum. Int. J. Mol. Sci. 2021, 22, 13452. [Google Scholar] [CrossRef]
- Ferraboschi, P.; Ciceri, S.; Grisenti, P. Applications of Lysozyme, an Innate Immune Defense Factor, as an Alternative Antibiotic. Antibiotics 2021, 10, 1534. [Google Scholar] [CrossRef]
- Singh, P.; Kumar, S. Microbial enzyme in food biotechnology. In Enzymes in Food Biotechnology; Elsevier: Amsterdam, The Netherlands, 2019; pp. 19–28. [Google Scholar]
- Ekundayo, F.O.; Folorunsho, A.E.; Ibisanmi, T.A.; Olabanji, O.B. Antifungal activity of chitinase produced by Streptomyces species isolated from grassland soils in Futa Area, Akure. Bull. Natl. Res. Cent. 2022, 46, 95. [Google Scholar] [CrossRef]
- Moraïs, S.; Winkler, S.; Zorea, A.; Levin, L.; Nagies, F.S.P.; Kapust, N.; Lamed, E.; Artan-Furman, A.; Bolam, D.N.; Yadav, M.P.; et al. Cryptic diversity of cellulose-degrading gut bacteria in industrialized humans. Science 2024, 383, eadj9223. [Google Scholar] [CrossRef] [PubMed]
- Rasheed, H.; Ijaz, M.; Ahmed, A.; Javed, M.U.; Shah, S.F.A.; Anwaar, F. Discrepancies between phenotypic and genotypic identification methods of antibiotic resistant genes harboring Staphylococcus aureus. Microb. Pathog. 2023, 184, 106342. [Google Scholar] [CrossRef]
- Pell, L.G.; Horne, R.G.; Huntley, S.; Rahman, H.; Kar, S.; Islam, M.S.; Evans, K.C.; Saha, S.K.; Campigotto, A.; Morris, S.K.; et al. Antimicrobial susceptibilities and comparative whole genome analysis of two isolates of the probiotic bacterium Lactiplantibacillus plantarum, strain ATCC 202195. Sci. Rep. 2021, 11, 15893. [Google Scholar] [CrossRef]
- Dutta, C.; Pan, A. Horizontal gene transfer and bacterial diversity. J. Biosci. 2002, 27, 27–33. [Google Scholar] [CrossRef] [PubMed]
- Lee, I.R.; Yang, L.; Sebetso, G.; Allen, R.; Doan, T.H.; Blundell, R.; Lui, E.Y.; Morrow, C.A.; Fraser, J.A. Characterization of the complete uric acid degradation pathway in the fungal pathogen Cryptococcus neoformans. PLoS ONE 2013, 8, e64292. [Google Scholar] [CrossRef]
- Camici, M.; Garcia-Gil, M.; Allegrini, S.; Pesi, R.; Bernardini, G.; Micheli, V.; Tozzi, M.G. Inborn Errors of Purine Salvage and Catabolism. Metabolites 2023, 13, 787. [Google Scholar] [CrossRef] [PubMed]
- Schultz, A.C.; Nygaard, P.; Saxild, H.H. Functional analysis of 14 genes that constitute the purine catabolic pathway in Bacillus subtilis and evidence for a novel regulon controlled by the PucR transcription activator. J. Bacteriol. 2001, 183, 3293–3302. [Google Scholar] [CrossRef]
- Zhou, J.; Li, M.; Chen, Q.; Li, X.; Chen, L.; Dong, Z.; Zhu, W.; Yang, Y.; Liu, Z.; Chen, Q. Programmable probiotics modulate inflammation and gut microbiota for inflammatory bowel disease treatment after effective oral delivery. Nat. Commun. 2022, 13, 3432. [Google Scholar] [CrossRef]
- Li, R.; Bi, C. Comparative Genomic Analysis of Lactiplantibacillus plantarum: Insights into Its Genetic Diversity, Metabolic Function, and Antibiotic Resistance. Genes 2025, 16, 869. [Google Scholar] [CrossRef]
- Zou, Y.; Ro, K.S.; Jiang, C.; Yin, D.; Zhao, L.; Zhang, D.; Du, L.; Xie, J. The anti-hyperuricemic and gut microbiota regulatory effects of a novel purine assimilatory strain, Lactiplantibacillus plantarum X7022. Eur. J. Nutr. 2024, 63, 697–711. [Google Scholar] [CrossRef] [PubMed]
- Artika, I. Selection of uric acid oxidizing-Lactobacillus plantarum isolates based on their genetic determinant and uricase kinetics. Int. J. Res. Pharm. Sci. 2020, 11, 6583–6588. [Google Scholar] [CrossRef]
- Xiong, J.; Feng, L.; Yousaf, M.; Zeng, S.; Tang, J.; Wu, Y.; Li, Q.; Liu, D.-m. Assessment of uric acid-lowering activity, safety and stress tolerance of Lactiplantibacillus plantarum MC14 based on whole gene sequencing and phenotyping experiments. Food Biosci. 2024, 61, 104536. [Google Scholar] [CrossRef]
- Li, D.; Yang, X.; La, A.L.T.Z.; Zhang, M.; Lv, Z.; Feng, Y.; Liu, D.; Guo, Y.; Hu, Y. An Enterococcus faecalis isolate harboring both aerobic and anaerobic uric acid metabolic pathways alleviates hyperuricemia in mice. Food Sci. Hum. Wellness 2024. [Google Scholar] [CrossRef]






| Test Item | YC * | |
|---|---|---|
| Carbohydrate Type | Lactose | + |
| Maltose | + | |
| Inulin | + | |
| Sucrose | + | |
| Sorbitol | + | |
| Salicin | + | |
| Mannitol | + | |
| Raffinose | + | |
| Cellobiose | + | |
| Esculin | + | |
| 1% Sodium Hippurate | − | |
| Additional Reactions | Catalase Reaction | − |
| Gelatin Liquefaction | − | |
| Type | Antibiotics | Disk Potency (μg) | Susceptibility * |
|---|---|---|---|
| β-Lactam | Ampicillin | 10.00 | S |
| Aminoglycoside | Streptomycin | 10.00 | R |
| Aminoglycoside | Kanamycin | 30.00 | R |
| Macrolide | Erythromycin | 10.00 | S |
| Fluoroquinolone | Norfloxacin | 10.00 | R |
| Fluoroquinolone | Ciprofloxacin | 5.00 | R |
| Rifamycin | Rifampicin | 5.00 | S |
| Lincosamide | Lincomycin | 2.00 | S |
| Chloramphenicol | Chloramphenicol | 30.00 | S |
| Carbapenem | Imipenem | 10.00 | I |
| Tetracycline | Tetracycline | 30.00 | R |
| Polypeptide | Vancomycin | 30.00 | R |
| Type | Uric Acid | Inosine | Guanosine |
|---|---|---|---|
| Degradation Rate (%) | 29.22 | 100.00 | 100.00 |
Disclaimer/Publisher’s Note: The statements, opinions and data contained in all publications are solely those of the individual author(s) and contributor(s) and not of MDPI and/or the editor(s). MDPI and/or the editor(s) disclaim responsibility for any injury to people or property resulting from any ideas, methods, instructions or products referred to in the content. |
© 2025 by the authors. Licensee MDPI, Basel, Switzerland. This article is an open access article distributed under the terms and conditions of the Creative Commons Attribution (CC BY) license (https://creativecommons.org/licenses/by/4.0/).
Share and Cite
Zhao, Y.; Yang, S.; He, M.; Chai, P.; Sun, Z.; Zhu, Q.; Li, Z.; Guo, Q.; Liu, H. Phenotypic Characterization and Genomic Mining of Uric Acid Catabolism Genes in Lactiplantibacillus plantarum YC. Foods 2025, 14, 4343. https://doi.org/10.3390/foods14244343
Zhao Y, Yang S, He M, Chai P, Sun Z, Zhu Q, Li Z, Guo Q, Liu H. Phenotypic Characterization and Genomic Mining of Uric Acid Catabolism Genes in Lactiplantibacillus plantarum YC. Foods. 2025; 14(24):4343. https://doi.org/10.3390/foods14244343
Chicago/Turabian StyleZhao, Yuqing, Sen Yang, Miao He, Peihan Chai, Zhenou Sun, Qiaomei Zhu, Zhenjing Li, Qingbin Guo, and Huanhuan Liu. 2025. "Phenotypic Characterization and Genomic Mining of Uric Acid Catabolism Genes in Lactiplantibacillus plantarum YC" Foods 14, no. 24: 4343. https://doi.org/10.3390/foods14244343
APA StyleZhao, Y., Yang, S., He, M., Chai, P., Sun, Z., Zhu, Q., Li, Z., Guo, Q., & Liu, H. (2025). Phenotypic Characterization and Genomic Mining of Uric Acid Catabolism Genes in Lactiplantibacillus plantarum YC. Foods, 14(24), 4343. https://doi.org/10.3390/foods14244343

