Brassica rapa L. Polysaccharides Alleviate T2D via Modulation of Gut Microbiota and Metabolites
Abstract
1. Introduction
2. Materials and Methods
2.1. Materials
2.2. Experimental Animals and Design
2.3. Collection of Samples
2.4. Physiological and Insulin-Related Parameters
2.5. Liver-Related Parameters
2.6. Lipid Profile
2.7. Tissue Section
2.8. Gut Microbiota Analysis
2.9. Untargeted Metabolomics Analysis
2.10. Amino Acids Metabolism
2.11. Statistical Analysis
3. Results
3.1. Impacts of Brp on T2D Physiological and Insulin-Related Parameters
3.2. Impacts of Brp on Serum Lipids with T2D
3.3. Impacts of Brp on Liver-Related Parameters with T2D
3.4. Microscopic Observation of Tissue Structures
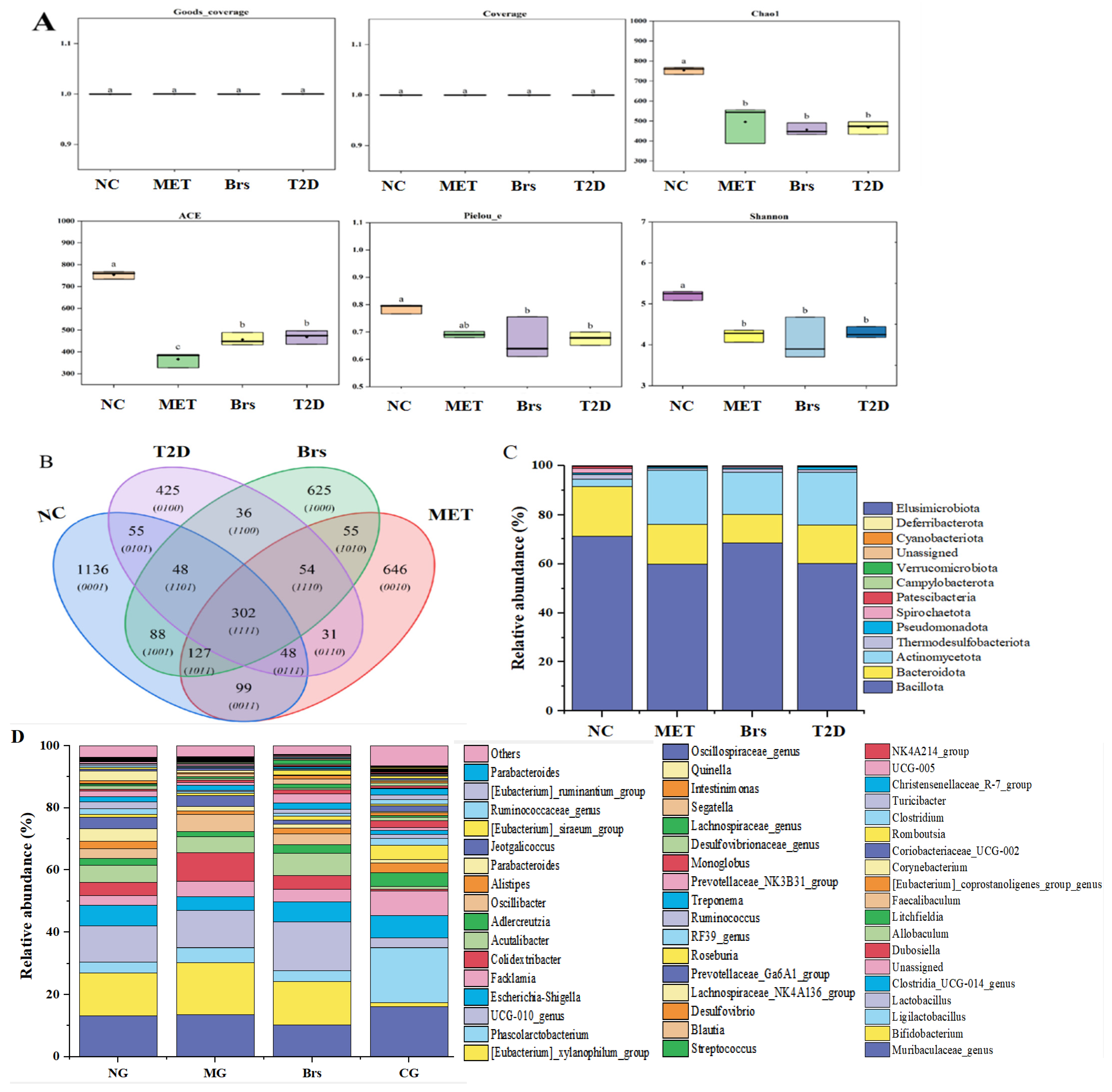
3.5. Brp’s Impacts on the Composition of T2D Rats’ Gut Microbiota Composition
3.6. Impacts of Brp on Fecal Metabolic Profiles
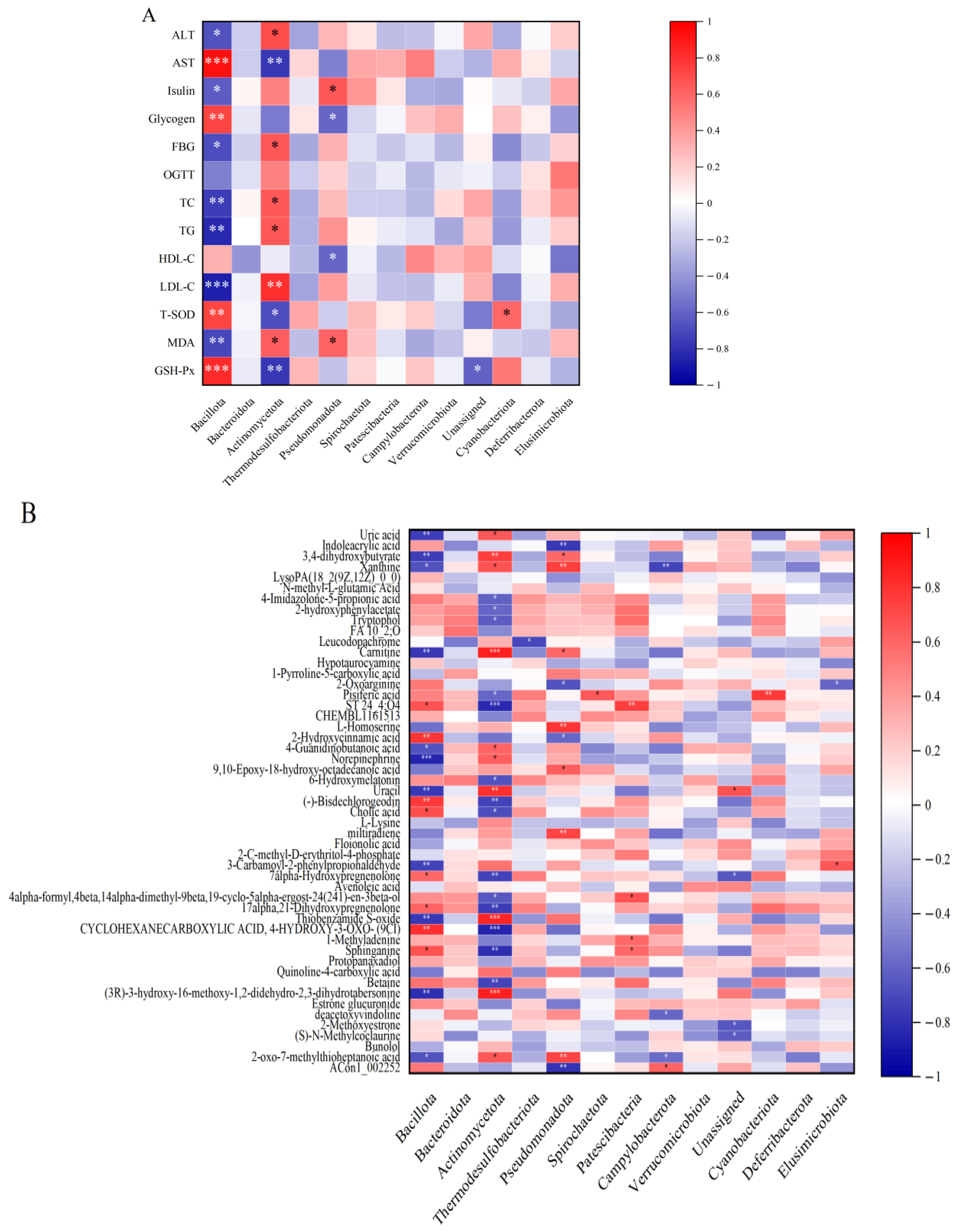
3.7. Influence of Brp on Gut Microbiota and Its Relationship with Key Metabolites
4. Conclusions
Author Contributions
Funding
Institutional Review Board Statement
Informed Consent Statement
Data Availability Statement
Conflicts of Interest
References
- Ahlqvist, E.; Storm, P.; Karajamaki, A.; Martinell, M.; Dorkhan, M.; Carlsson, A.; Vikman, P.; Prasad, R.B.; Aly, D.M.; Almgren, P.; et al. Novel subgroups of adult-onset diabetes and their association with outcomes: A data-driven cluster analysis of six variables. Lancet Diabetes Endocrinol. 2018, 6, 361–369. [Google Scholar] [CrossRef] [PubMed]
- Song, Q.; Zou, J.; Cheng, S.W.; Li, K.S.L.; Lau, D.T.W.; Yang, X.; Shaw, P.C.; Zuo, Z. Insights into metabolic signatures and regulatory effect of Dendrobium officinale polysaccharides in gut microbiota: A comparative study of healthy and diabetic status. Food Sci. Nutr. 2025, 13, e4651. [Google Scholar] [CrossRef] [PubMed]
- Wang, Q.; Zheng, Y.; Zhuang, W.; Lu, X.; Luo, X.; Zheng, B. Genome-wide transcriptional changes in type 2 diabetic mice supplemented with lotus seed resistant starch. Food Chem. 2018, 264, 427–434. [Google Scholar] [CrossRef] [PubMed]
- Savola, K.; Läärä, E.; Knip, M. Dynamic pattern of disease-associated autoantibodies in siblings of children with type 1 diabetes: A population-based study. Diabetes 2001, 50, 2625–2632. [Google Scholar] [CrossRef]
- Hamamoto, Y.; Usui, R. Imeglimin and DPP-4 inhibitors: A promising therapeutic strategy for type 2 diabetes individuals with reduced insulin secretion. Diabetes Obes. Metab. 2025, 27, 4034–4036. [Google Scholar] [CrossRef] [PubMed]
- Padhi, P.; Nayak, A.; Behera, A. Type II diabetes mellitus: A review on recent drug based therapeutics. Biomed. Pharmacother. 2020, 131, 110708. [Google Scholar] [CrossRef]
- Liu, J.; Liu, W.; Zhang, Y.; Tian, Q.; Xia, M.; Zhao, Q.; Zhang, D.; He, J.; Wang, D.; Zhu, X.; et al. Preparation and hypoglycemic effect of Magnolia officinalis polysaccharide oral liquid. Plant Foods Hum. Nutr. 2025, 80, 34. [Google Scholar] [CrossRef]
- Zhang, X.; Shi, C.; Wang, Z.; Dai, J.; Guan, C.; Sheng, J.; Tian, Y. Separation, purification, structural characterization, and in vitro hypoglycemic activity of polysaccharides from Panax notoginseng leaves. Molecules 2025, 30, 830. [Google Scholar] [CrossRef] [PubMed]
- Pan, Z.; Li, A.; Zeng, N.; Yang, X.; Xie, H.; Chen, J.; Zhao, K.; Wang, Y. Structural characteristics and hypoglycemic activity of a polysaccharide from an edible Bolete phlebopus portentosus. Int. J. Biol. Macromol. 2025, 308, 142587. [Google Scholar] [CrossRef]
- Mi, S.; Yan, M.; Wei, L.; Xiong, X.; Tian, Y.; Lu, Q.; Mu, L. Structural characterization and hypoglycemic activity of a polysaccharide from Imperatae Rhizoma. Int. J. Biol. Macromol. 2025, 308, 142654. [Google Scholar] [CrossRef] [PubMed]
- Chang, M.; Liu, K.; Zhu, P.; Gul, P.; Khan, J. Structural characterization and hypoglycaemic effects on type 2 diabetic mice of Spirulina platensis polysaccharides and se-modified polysaccharides. Food Biosci. 2025, 64, 105826. [Google Scholar] [CrossRef]
- Wang, X.; Yang, M.; Shen, Y.; Zhang, Y.; Xiu, W.; Yu, S.; Ma, Y. Structural characterization and hypoglycemic effect of polysaccharides of Polygonatum sibiricum. J. Food Sci. 2024, 89, 4771–4790. [Google Scholar] [CrossRef]
- Cao, W.; Wang, C.; Mayhesumu, X.; Pan, L.; Dang, Y.; Yili, A.; Abuduwaili, A.; Mansur, S. Isolation, structural elucidation, antioxidant and hypoglycemic activity of polysaccharides of Brassica rapa L. Molecules 2022, 27, 3002. [Google Scholar] [CrossRef]
- Chu, B.; Chen, C.; Li, J.; Chen, X.; Li, Y.; Tang, W.; Jin, L.; Zhang, Y. Effects of Tibetan turnip (Brassica rapa L.) on promoting hypoxia-tolerance in healthy humans. J. Ethnopharmacol. 2016, 195, 246–254. [Google Scholar] [CrossRef]
- Khan, S.; Waqas, M.; Ding, F.; Shamshad, I.; Arp, H.P.H.; Li, G. The influence of various biochars on the bioaccessibility and bioaccumulation of PAHs and potentially toxic elements to turnips (Brassica rapa L.). J. Hazard. Mater. 2015, 300, 243–253. [Google Scholar] [CrossRef]
- Hou, C.; Chen, L.; Yang, L.; Ji, X. An insight into anti-inflammatory effects of natural polysaccharides. Int. J. Biol. Macromol. 2020, 153, 248–255. [Google Scholar] [CrossRef]
- Metges, C. Contribution of microbial amino acids to amino acid homeostasis of the host. J. Nutr. 2000, 130, 1857S–1864S. [Google Scholar] [CrossRef]
- Schwiertz, A.; Taras, D.; SchFer, K.; Beijer, S.; Bos, N.A.; Donus, C.; Hardt, P.D. Microbiota and SCFA in lean and overweight healthy subjects. Obesity 2012, 18, 190–195. [Google Scholar] [CrossRef]
- Mccormack, S.; Shaham, O.; Mccarthy, M.A.; Deik, A.A.; Wang, T.J.; Gerszten, R.E.; Clish, C.B.; Mootha, V.K.; Grinspoon, S.K.; Fleischman, A. Circulating branched-chain amino acid concentrations are associated with obesity and future insulin resistance in children and adolescents. Obesity 2010, 18, 190–195. [Google Scholar] [CrossRef] [PubMed]
- Neis, E.; Sabrkhany, S.; Hundscheid, I.; Schellekens, D.; Lenaerts, K.; Olde Damink, S.W.; Blaak, E.E.; Dejong, C.H.C.; Rensen, S.S. Human splanchnic amino-acid metabolism. Amino Acids 2017, 49, 161–172. [Google Scholar] [CrossRef]
- Meneguzzo, F.; Zabini, F.; Zabini, F. Industrialization of hydrodynamic cavitation in plant resource extraction. Curr. Opin. Chem. Eng. 2025, 48, 101140. [Google Scholar] [CrossRef]
- Zhang, M.; Wang, W.; Li, W.; Wang, Z.; Bi, K.; Li, Y.; Wu, Y.; Zhao, Y.; Yang, R.; Du, Q. Ultrasonic-Assisted Extraction of Polysaccharides from Brassica rapa L. and Its Effects on Gut Microbiota in Humanized Mice. Foods 2025, 14, 1994. [Google Scholar] [CrossRef]
- Liu, W.; Jin, R.; Ma, F.; Zhao, P.; Su, Y.; Wang, J.; Zhang, Y.; Wang, R.; Zhu, J.; Liu, X. Effects of Dioscorea opposita polysaccharides on insulin resistance and gut microbiota in high-fat-diet induced type 2 diabetic rats. Int. J. Biol. Macromol. 2025, 304, 141004. [Google Scholar] [CrossRef] [PubMed]
- Zhu, Y.Y.; Dong, L.; Huang, L.; Shi, Z.; Dong, J.; Yao, Y.; Shen, R. Effects of oat β-glucan, oat resistant starch, and the whole oat flour on insulin resistance, inflammation, and gut microbiota in high-fat-diet-induced type 2 diabetic rats. J. Funct. Foods 2020, 69, 103939. [Google Scholar] [CrossRef]
- Bolyen, E.; Rideout, J.R.; Dillon, M.R.; Bokulich, N.A.; Abnet, C.C.; Al-Ghalith, G.A.; Alexander, H.; Alm, E.J.; Arumugam, M.; Asnicar, F.; et al. Reproducible, interactive, scalable and extensible microbiome data science using QIIME 2. Nat. Biotechnol. 2019, 37, 852–857. [Google Scholar] [CrossRef]
- Holmes, S.; McMurdie, P.J.; Callahan, B.J. DADA2: High-resolution sample inference from illumina amplicon data. Nat. Methods 2016, 13, 581–583. [Google Scholar] [CrossRef]
- Wang, Y.X.; Pi, J.C.; Yao, Y.; Peng, X.; Li, W.; Xie, M.Y. Hypoglycemic effects of white Hyacinth bean polysaccharide on type 2 diabetes mellitus rats involvement with entero-insular axis and GLP-1 via metabolomics study. Int. J. Biol. Macromol. 2024, 281, 136489. [Google Scholar] [CrossRef] [PubMed]
- Chang, L.; Goff, H.; Ding, C.; Liu, Q.; Zhao, S.; Tao, T.; Lu, R.; Gao, Y.; Wu, H.; Guo, L. Enhanced hypoglycemic effects of konjac glucomannan combined with Polygonatum cyrtonema Hua polysaccharide in complete nutritional liquid diet fed type 2 diabetes mice. Int. J. Biol. Macromol. 2024, 266, 131121. [Google Scholar] [CrossRef] [PubMed]
- Vieira, R.; Souto, S.; Sanchez-Lopez, E.; Machado, A.L.; Severino, P.; Jose, S.; Santini, A.; Silva, A.M.; Fortuna, A.; Garcia, M.L.; et al. Sugar-Lowering drugs for type 2 diabetes mellitus and metabolic syndrome-strategies for in vivo administration: Part-II. J. Clin. Med. 2019, 9, 1332. [Google Scholar] [CrossRef] [PubMed]
- Liu, N.; Chen, M.; Song, J.; Zhao, Y.; Gong, P.; Chen, X. Effects of Auricularia auricula polysaccharides on gut microbiota composition in type 2 diabetic mice. Molecules 2022, 27, 6061. [Google Scholar] [CrossRef] [PubMed]
- Li, H.; Fang, Q.; Nie, Q.; Hu, J.; Yang, C.; Huang, T.; Li, H.; Nie, S. Hypoglycemic and hypolipidemic mechanism of tea polysaccharides on type 2 diabetic rats via gut microbiota and metabolism alteration. J. Agric. Food Chem. 2020, 68, 10015–10028. [Google Scholar] [CrossRef]
- Bo, S.; Dan, M.; Li, W.; Chen, C. The regulatory mechanism of natural polysaccharides in type 2 diabetes mellitus treatment. Drug Discov. Today 2024, 29, 104182. [Google Scholar] [CrossRef] [PubMed]
- Pieri, B.; Rodrigues, M.; Farias, H.; Silveira, G.; Ribeiro, V.; Silveira, P.; Souza, C. Role of oxidative stress on insulin resistance in diet-induced obesity mice. Int. J. Mol. Sci. 2023, 24, 12088. [Google Scholar] [CrossRef] [PubMed]
- Petersen, M.; Vatner, D.; Shulman, G. Regulation of hepatic glucose metabolism in health and disease. Nat. Rev. Endocrinol. 2017, 13, 572–587. [Google Scholar] [CrossRef] [PubMed]
- Wu, Z.; Zeng, W.; Zhang, X.; Yang, J. Characterization of acidic tea polysaccharides from yellow leaves of Wuyi rock tea and their hypoglycemic activity via intestinal flora regulation in rats. Foods 2022, 11, 617. [Google Scholar] [CrossRef] [PubMed]
- Jia, R.-B.; Li, Z.-R.; Wu, J.; Ou, Z.; Zhu, Q.; Sun, B.; Lin, L.; Zhao, M. Physicochemical properties of polysaccharide fractions from Sargassum fusiforme and their hypoglycemic and hypolipidemic activities in type 2 diabetic rats. Int. J. Biol. Macromol. 2019, 147, 428–438. [Google Scholar] [CrossRef]
- Wang, R.; Liu, W.; Liu, L.; Ma, F.; Li, Q.; Zhao, P.; Ma, W.; Cen, J.; Liu, X. Characterization, in vitro digestibility, antioxidant activity and intestinal peristalsis in zebrafish of Dioscorea opposita polysaccharides. Int. J. Biol. Macromol. 2023, 250, 126155. [Google Scholar] [CrossRef]
- Rani, V.; Deep, G.; Singh, R.K.; Palle, K.; Yadav, U. Oxidative stress and metabolic disorders: Pathogenesis and therapeutic strategies. Life Sci. 2016, 148, 183–193. [Google Scholar] [CrossRef]
- Mondal, S.; Eun, J. Mechanistic insights on burdock (Arctium lappa L.) extract effects on diabetes mellitus. Food Sci. Biotechnol. 2022, 31, 999–1008. [Google Scholar] [CrossRef]
- Hu, X.; Thakur, K.; Chen, G.; Hu, F.; Zhang, J.; Zhang, H.; Wei, Z. Metabolic effect of 1-deoxynojirimycin from mulberry leaves on db/db diabetic mice using liquid chromatography-mass spectrometry based metabolomics. J. Agric. Food Chem. 2017, 23, 4658–4667. [Google Scholar] [CrossRef]
- Dimitriadis, G.; Maratou, E.; Kountouri, A.; Board, M.; Lambadiari, V. Regulation of postabsorptive and postprandial glucose metabolism by insulin-dependent and insulin-independent mechanisms: An integrative approach. Nutrients 2021, 13, 159. [Google Scholar] [CrossRef] [PubMed]
- Trefts, E.; Gannon, M.; Wasserman, D. The liver. Curr. Biol. 2017, 21, 1147–1154. [Google Scholar] [CrossRef]
- Martínez-López, Y.; Esquivel-Hernández, D.; Sánchez-Castañeda, J.P.; Neri-Rosario, D.; Guardado-Mendoza, R.; Resendis-Antonio, O. Type 2 diabetes, gut microbiome, and systems biology: A novel perspective for a new era. Gut Microbes 2022, 14, 2111952. [Google Scholar] [CrossRef]
- Pi, Y.; Fang, M.; Li, Y.; Cai, L.; Han, R.; Sun, W.; Jiang, X.; Chen, L.; Du, J.; Zhu, Z.; et al. Interactions between gut microbiota and natural bioactive polysaccharides in metabolic diseases: Review. Nutrients 2024, 16, 2838. [Google Scholar] [CrossRef]
- Wang, L.X.; Wang, X.; Jiang, H.; Cai, C.; Li, G.; Hao, J.; Yu, L. Marine polysaccharides attenuate metabolic syndrome by fermentation products and altering gut microbiota: An overview. Carbohydr. Polym. 2018, 195, 601–612. [Google Scholar] [CrossRef]
- Yan, F.F.; Li, N.; Shi, J.; Li, H.; Yue, Y.; Jiao, W.; Wang, N.; Song, Y.; Huo, G.; Li, L.B. Lactobacillus acidophilus alleviates type 2 diabetes by regulating hepatic glucose, lipid metabolism and gut microbiota in mice. Food Funct. 2019, 10, 5804–5815. [Google Scholar] [CrossRef]
- Li, Y.; Qin, J.; Cheng, Y.; Ai, Y.; Han, Z.; Li, M.; Qi, Y.; Zhao, Q.; Li, Z. Polysaccharide from Patinopecten yessoensis skirt boosts immune response via modulation of gut microbiota and short-chain fatty acids metabolism in mice. Foods 2021, 10, 2478. [Google Scholar] [CrossRef]
- Huttenhower, C.; Gevers, D.; White, O. Structure, function and diversity of the healthy human microbiome. Nature 2012, 486, 207–214. [Google Scholar] [CrossRef] [PubMed]
- Salgaço, M.; Oliveira, L.; Costa, G.N.; Bianchi, F.; Sivieri, K. Relationship between gut microbiota, probiotics, and type 2 diabetes mellitus. Appl. Microbiol. Biotechnol. 2019, 103, 9229–9238. [Google Scholar] [CrossRef] [PubMed]
- Qin, J.; Li, Y.; Cai, Z.; Li, S.; Zhu, J.; Zhang, F.; Liang, S.; Zhang, W.; Guan, Y.; Wang, J.; et al. A metagenome-wide association study of gut microbiota in type 2 diabetes. Nature 2012, 490, 55–60. [Google Scholar] [CrossRef] [PubMed]
- Burcelin, R. Gut microbiota and immune crosstalk in metabolic disease. Mol. Metab. 2016, 5, 771–781. [Google Scholar] [CrossRef]
- Cani, P.; Amar, J.; Iglesias, M.; Poggi, M.; Knauf, C.; Bastelica, D.; Neyrinck, A.M.; Fava, F.; Tuohy, K.M.; Chabo, C.; et al. Metabolic endotoxemia initiates obesity and insulin resistance. Diabetes 2007, 56, 1761–1772. [Google Scholar] [CrossRef] [PubMed]
- Guo, Q.; Gao, Z.; Zhao, L.; Wang, H.; Luo, Z.; Vandeputte, D.; He, L.; Li, M.; Di, S.; Liu, Y.; et al. Multiomics analyses with stool-type stratification in patient cohorts and Blautia identification as a potential bacterial modulator in type 2 diabetes mellitus. Diabetes 2024, 73, 511–527. [Google Scholar] [CrossRef]
- Wu, F.Q.; Liang, P.F. Application of metabolomics in various types of diabetes. Diabetes Metab. Syndr. Obes. Targets Ther. 2022, 15, 2051–2059. [Google Scholar] [CrossRef]
- Vangipurapu, J.; Silva, L.; Kuulasmaa, T.; Smith, U.; Laakso, M. Microbiota-related metabolites and the risk of type 2 diabetes. Diabetes Care 2020, 43, 1319–1325. [Google Scholar] [CrossRef] [PubMed]
- Soga, T.; Ohishi, T.; Matsui, T.; Satio, T.; Matsumoto, M.; Takasaki, J.; Matsumoto, S.; Kamohara, M.; Hiyama, H.; Yoshida, S.; et al. Lysophosphatidylcholine enhances glucose-dependent insulin secretion via an orphan G-protein-coupled receptor. Biochem. Biophys. Res. Commun. 2005, 326, 744–751. [Google Scholar] [CrossRef] [PubMed]
- Chimerel, C.; Emery, E.; Summers, D.K.; Keyser, U.; Gribble, F.M.; Reimann, F. Bacterial Metabolite Indole Modulates Incretin Secretion from Intestinal Enteroendocrine L Cells. Cell Rep. 2014, 9, 1202–1208. [Google Scholar] [CrossRef]
- Tang, C.; Zhou, R.; Cao, K.; Liu, J.; Kan, J.; Qian, C.; Jin, C. Current progress in the hypoglycemic mechanisms of natural polysaccharides. Food Funct. 2023, 4, 4490–4506. [Google Scholar] [CrossRef] [PubMed]
- Asghari, G.; Farhadnejad, H.; Teymoori, F.; Mirmiran, P.; Tohidi, M.; Azizi, F. High dietary intake of branched-chain amino acids is associated with an increased risk of insulin resistance in adults. J. Diabetes 2018, 10, 357–364. [Google Scholar] [CrossRef] [PubMed]
- Guillet, C.; Delcourt, I.; Rance, M.; Giraudet, C.; Walrand, S.; Bedu, M.; Duche, P.; Boirie, Y. Changes in basal and insulin and amino acid response of whole body and skeletal muscle proteins in obese men. J. Clin. Endocrinol. Metab. 2009, 94, 3044–3050. [Google Scholar] [CrossRef]
- Lee, N.; Yoon, S.; Han, D.H.; Gupta, H.; Youn, G.S.; Shin, M.J.; Ham, Y.L.; Kwak, M.J.; Kim, B.Y.; Yu, J.S.; et al. Lactobacillus and pediococcus ameliorate progression of non-alcoholic fatty liver disease through modulation of the gut microbiome. Gut Microbes 2020, 11, 882–899. [Google Scholar] [CrossRef] [PubMed]
- Zang, Y.; Ge, Y.; Cao, Y.; Tang, H. Anti-diabetic effect of red quinoa polysaccharide on type 2 diabetic mellitus mice induced by streptozotocin and high-fat diet. Front. Microbiol. 2024, 15, 1308866. [Google Scholar] [CrossRef] [PubMed]









| Group | ALT (U/L) | AST (U/L) | Insulin (mU/L) | Hepatic Glycogen (mg/g) |
|---|---|---|---|---|
| NC-1 | 37.609 | 246.01 | 26.97 | 22.82 |
| NC-2 | 28.97 | 217.45 | 28.30 | 22.23 |
| NC-3 | 35.959 | 243.93 | 26.61 | 22.56 |
| MET-1 | 77.27 | 147.98 | 27.20 | 21.56 |
| MET-2 | 81.35 | 143.03 | 34.86 | 22.32 |
| MET-3 | 72.33 | 137.320 | 27.06 | 21.90 |
| Brs-1 | 71.914 | 183.52 | 42.68 | 16.21 |
| Brs-2 | 78.977 | 169.95 | 46.93 | 17.14 |
| Brs-3 | 72.648 | 185.71 | 36.34 | 14.78 |
| T2D-1 | 79.293 | 110.903 | 52.42 | 12.09 |
| T2D-2 | 88.812 | 152.224 | 59.52 | 12.61 |
| T2D-3 | 79.71 | 124.793 | 54.42 | 13.01 |
Disclaimer/Publisher’s Note: The statements, opinions and data contained in all publications are solely those of the individual author(s) and contributor(s) and not of MDPI and/or the editor(s). MDPI and/or the editor(s) disclaim responsibility for any injury to people or property resulting from any ideas, methods, instructions or products referred to in the content. |
© 2025 by the authors. Licensee MDPI, Basel, Switzerland. This article is an open access article distributed under the terms and conditions of the Creative Commons Attribution (CC BY) license (https://creativecommons.org/licenses/by/4.0/).
Share and Cite
Li, W.; Han, X.; Wang, W.; Du, Q.; Ai, M.; Huang, S.; Sun, T.; Zeng, H.; Li, Y. Brassica rapa L. Polysaccharides Alleviate T2D via Modulation of Gut Microbiota and Metabolites. Foods 2025, 14, 4286. https://doi.org/10.3390/foods14244286
Li W, Han X, Wang W, Du Q, Ai M, Huang S, Sun T, Zeng H, Li Y. Brassica rapa L. Polysaccharides Alleviate T2D via Modulation of Gut Microbiota and Metabolites. Foods. 2025; 14(24):4286. https://doi.org/10.3390/foods14244286
Chicago/Turabian StyleLi, Wei, Xinyao Han, Wei Wang, Qingping Du, Mingxun Ai, Shihao Huang, Tongle Sun, Hongji Zeng, and Yuhang Li. 2025. "Brassica rapa L. Polysaccharides Alleviate T2D via Modulation of Gut Microbiota and Metabolites" Foods 14, no. 24: 4286. https://doi.org/10.3390/foods14244286
APA StyleLi, W., Han, X., Wang, W., Du, Q., Ai, M., Huang, S., Sun, T., Zeng, H., & Li, Y. (2025). Brassica rapa L. Polysaccharides Alleviate T2D via Modulation of Gut Microbiota and Metabolites. Foods, 14(24), 4286. https://doi.org/10.3390/foods14244286

