Microenvironmental Gradients Drive Spatial Stratification of Saccharifying Microbial Communities and Enzyme Activity in Strong-Flavor Daqu Fermentation
Abstract
1. Introduction
2. Materials and Methods
2.1. Sample Collection
2.2. Analysis of Environmental and Physicochemical Properties
2.3. Starch Hydrolysis Efficiency by Distinct Saccharifying Enzymes
2.4. Verification of Saccharifying Activity in Enzyme-Producing Functional Strains
2.5. DNA Extraction
2.6. PacBio Full-Length Diversity Sequencing
2.7. Metagenomic Sequencing
2.8. Statistical Analysis
3. Results
3.1. Analysis of Physicochemical Properties of Strong-Flavor Daqu
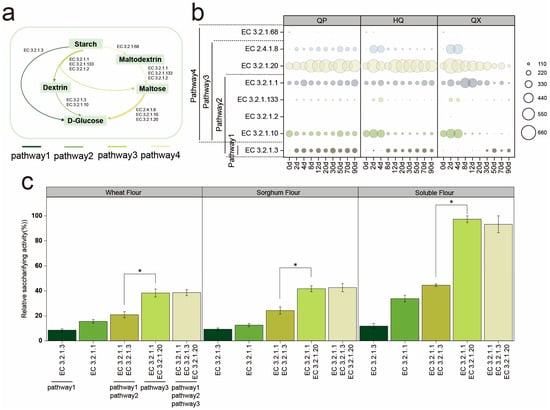
3.2. Saccharification Pathway and Key Saccharifying Enzymes of Strong-Flavor Daqu
3.3. Microbial Sources of Key Saccharifying Enzymes in Strong-Flavor Daqu
3.4. Driving Factors of Microbial Saccharifying Enzymes Gene Abundance Changes in Strong-Flavor Daqu
3.5. Succession of Saccharifying Enzyme-Producing Microorganisms in Strong-Flavor Daqu
3.6. Co-Occurrence Network Analysis of Microorganisms in Strong-Flavor Daqu
4. Discussion
5. Conclusions
Supplementary Materials
Author Contributions
Funding
Institutional Review Board Statement
Informed Consent Statement
Data Availability Statement
Acknowledgments
Conflicts of Interest
Appendix A


References
- Jin, G.; Zhao, Y.; Xin, S.; Li, T.; Xu, Y. Solid-State Fermentation Engineering of Traditional Chinese Fermented Food. Foods 2024, 13, 3003. [Google Scholar] [CrossRef]
- Bamidele, M.O.; Bamikale, M.B.; Cárdenas-Hernández, E.; Bamidele, M.A.; Castillo-Olvera, G.; Sandoval-Cortes, J.; Aguilar, C.N. Bioengineering in Solid-State Fermentation for next Sustainable Food Bioprocessing. Next Sustain. 2025, 6, 100105. [Google Scholar] [CrossRef]
- Couto, S.R.; Sanromán, M.Á. Application of Solid-State Fermentation to Food Industry—A Review. J. Food Eng. 2006, 76, 291–302. [Google Scholar] [CrossRef]
- Johnson, J.; Curtin, C.; Waite-Cusic, J. The Cheese Production Facility Microbiome Exhibits Temporal and Spatial Variability. Front. Microbiol. 2021, 12, 644828. [Google Scholar] [CrossRef] [PubMed]
- Monfredini, L.; Settanni, L.; Poznanski, E.; Cavazza, A.; Franciosi, E. The Spatial Distribution of Bacteria in Grana-Cheese during Ripening. Syst. Appl. Microbiol. 2012, 35, 54–63. [Google Scholar] [CrossRef]
- Xu, B.; Xu, S.; Cai, J.; Sun, W.; Mu, D.; Wu, X.; Li, X. Analysis of the Microbial Community and the Metabolic Profile in Medium-Temperature Daqu after Inoculation with Bacillus licheniformis and Bacillus velezensis. LWT 2022, 160, 113214. [Google Scholar] [CrossRef]
- Fortunato, C.S.; Crump, B.C. Microbial Gene Abundance and Expression Patterns across a River to Ocean Salinity Gradient. PLoS ONE 2015, 10, e0140578. [Google Scholar] [CrossRef]
- Gravuer, K.; Eskelinen, A.; Winbourne, J.B.; Harrison, S.P. Vulnerability and Resistance in the Spatial Heterogeneity of Soil Microbial Communities under Resource Additions. Proc. Natl. Acad. Sci. USA 2020, 117, 7263–7270. [Google Scholar] [CrossRef]
- Bai, Y.; Miao, Z.; Yan, R.; Wang, X.; Cheng, Z.; Yang, J.; Wang, B.; Sun, J.; Li, Z.; Zhang, Y.; et al. Daqu Regulates the Balance of Saccharification and Alcoholic Fermentation to Promote Chinese Baijiu Fermentation. Food Biosci. 2024, 61, 104723. [Google Scholar] [CrossRef]
- Sakandar, H.A.; Hussain, R.; Farid Khan, Q.; Zhang, H. Functional Microbiota in Chinese Traditional Baijiu and Mijiu Qu (Starters): A Review. Food Res. Int. 2020, 138, 109830. [Google Scholar] [CrossRef]
- Xia, Y.; Luo, H.; Wu, Z.; Zhang, W. Microbial Diversity in Jiuqu and Its Fermentation Features: Saccharification, Alcohol Fermentation and Flavors Generation. Appl. Microbiol. Biotechnol. 2023, 107, 25–41. [Google Scholar] [CrossRef]
- Zheng, Y.; Liang, F.; Wu, Y.; Ban, S.; Huang, H.; Xu, Y.; Wang, X.; Wu, Q. Unraveling Multifunction of Low-Temperature Daqu in Simultaneous Saccharification and Fermentation of Chinese Light Aroma Type Liquor. Int. J. Food Microbiol. 2023, 397, 110202. [Google Scholar] [CrossRef] [PubMed]
- Xia, Y.; Zhou, W.; Du, Y.; Wang, Y.; Zhu, M.; Zhao, Y.; Wu, Z.; Zhang, W. Difference of Microbial Community and Gene Composition with Saccharification Function between Chinese Nongxiangxing Daqu and Jiangxiangxing Daqu. J. Sci. Food Agric. 2023, 103, 637–647. [Google Scholar] [CrossRef]
- Zhu, Q.; Chen, L.; Peng, Z.; Zhang, Q.; Huang, W.; Yang, F.; Du, G.; Zhang, J.; Wang, L. The Differences in Carbohydrate Utilization Ability between Six Rounds of Sauce-Flavor Daqu. Food Res. Int. 2023, 163, 112184. [Google Scholar] [CrossRef] [PubMed]
- He, M.; Jin, Y.; Zhou, R.; Zhao, D.; Zheng, J.; Wu, C. Dynamic Succession of Microbial Community in Nongxiangxing Daqu and Microbial Roles Involved in Flavor Formation. Food Res. Int. 2022, 159, 111559. [Google Scholar] [CrossRef]
- Ma, S.; Luo, H.; Zhao, D.; Qiao, Z.; Zheng, J.; An, M.; Huang, D. Environmental Factors and Interactions among Microorganisms Drive Microbial Community Succession during Fermentation of Nongxiangxing Daqu. Bioresour. Technol. 2022, 345, 126549. [Google Scholar] [CrossRef]
- Cao, D.; Lv, J.; Chu, J.; Xu, S.; Jin, C.; Zhang, Y.; Zhang, Y.; Zhang, W.; Kang, J. Relationship between Dynamic Changes of Microorganisms in Qupi and the Quality Formation of Fengxiangxing Huairang Daqu. Front. Microbiol. 2024, 15, 1435765. [Google Scholar] [CrossRef]
- Ding, L.; Zhao, M.-M.; Zhao, X.-F.; Chen, G.-Y.; Jiang, Q.-T.; Liu, M.; Xiong, Y.; Zhang, X.; Wang, X.-J.; Wei, Y.-M.; et al. Evaluation of the Spatial Distribution and Dynamic Succession of Microbial Community and Quality Properties during Fermentation in Chinese Medium-Temperature Daqu. J. Food Process. Preserv. 2022, 46, e17272. [Google Scholar] [CrossRef]
- Blasche, S.; Kim, Y.; Mars, R.A.T.; Machado, D.; Maansson, M.; Kafkia, E.; Milanese, A.; Zeller, G.; Teusink, B.; Nielsen, J.; et al. Metabolic Cooperation and Spatiotemporal Niche Partitioning in a Kefir Microbial Community. Nat. Microbiol. 2021, 6, 196–208. [Google Scholar] [CrossRef]
- Wang, Z.-M.; Wang, C.-T.; Shen, C.-H.; Wang, S.-T.; Mao, J.-Q.; Li, Z.; Gänzle, M.; Mao, J. Microbiota Stratification and Succession of Amylase-Producing Bacillus in Traditional Chinese Jiuqu (Fermentation Starters). J. Sci. Food Agric. 2020, 100, 3544–3553. [Google Scholar] [CrossRef] [PubMed]
- Luo, Y.; Liao, H.; Wu, L.; Wu, M.; Luo, Y.; Yao, Y.; Ji, W.; Gao, L.; Xia, X. Temperature Adaptability Drives Functional Diversity and Horizontal Gene Transfer within Microbial Communities in Daqu Solid-State Fermentation. Bioresour. Technol. 2025, 433, 132770. [Google Scholar] [CrossRef]
- Liu, W.-H.; Chai, L.-J.; Wang, H.-M.; Lu, Z.-M.; Zhang, X.-J.; Xiao, C.; Wang, S.-T.; Shen, C.-H.; Shi, J.-S.; Xu, Z.-H. Bacteria and Filamentous Fungi Running a Relay Race in Daqu Fermentation Enable Macromolecular Degradation and Flavor Substance Formation. Int. J. Food Microbiol. 2023, 390, 110118. [Google Scholar] [CrossRef]
- Zhao, S.; Niu, C.; Wang, Y.; Zan, Y.; Zheng, F.; Liu, C.; Wang, J.; Li, Q. Revealing the Succession of Spatial Heterogeneity of the Microbial Community during Broad Bean Paste Fermentation. Appl. Env. Microbiol. 2023, 89, e0062123. [Google Scholar] [CrossRef]
- QB/T 4257−2011; General Analytical Methods for Daqu of Chinese Spirits. Ministry of Industry and Information Technology of the People’s Republic of China: Beijing, China, 2011.
- Zhuansun, W.; Xu, J.; Li, Z.; Liu, H.; Zhao, Y.; Chen, L.; Shan, S.; Zeng, X.; Xin, B.; Qiao, J.; et al. Dynamic Changes in the Microbial Community, Flavour Components in Jiupei of a Novel Maotai-Luzhou–Flavoured Liquor under Various Daqu Blending Modes and Their Correlation Analysis. LWT 2022, 172, 114167. [Google Scholar] [CrossRef]
- Li, H.; Liu, S.; Liu, Y.; Hui, M.; Pan, C. Functional Microorganisms in Baijiu Daqu: Research Progress and Fortification Strategy for Application. Front. Microbiol. 2023, 14, 1119675. [Google Scholar] [CrossRef]
- Pan, Q.; Huang, J.; Zhang, S.; Qin, H.; Dong, Y.; Wang, X.; Mu, Y.; Tang, H.; Zhou, R. Synergistic Effect of Biotic and Abiotic Factors Drives Microbiota Succession and Assembly in Medium-Temperature Daqu. J. Sci. Food Agric. 2023, 103, 4392–4400. [Google Scholar] [CrossRef]
- Xiao, C.; Lu, Z.-M.; Zhang, X.-J.; Wang, S.-T.; Ao, L.; Shen, C.-H.; Shi, J.-S.; Xu, Z.-H. Bio-Heat Is a Key Environmental Driver Shaping the Microbial Community of Medium-Temperature Daqu. Appl. Environ. Microbiol. 2017, 83, e01550-17. [Google Scholar] [CrossRef]
- Zhu, M.; Zheng, J.; Xie, J.; Zhao, D.; Qiao, Z.-W.; Huang, D.; Luo, H.-B. Effects of Environmental Factors on the Microbial Community Changes during Medium-High Temperature Daqu Manufacturing. Food Res. Int. 2022, 153, 110955. [Google Scholar] [CrossRef] [PubMed]
- Yang, Y.; Niu, M.-S.; Yu, H.; Shi, W.; Chai, L.-J.; Lu, Z.-M.; Liu, X.-T.; Shen, C.-H.; Xu, Z.-H.; Wang, S.-T.; et al. Exploring the Contribution of Temperature-Adapted Microbiota to Enzyme Profile of Saccharification in Daqu Using Metagenomics and Metaproteomics. LWT 2024, 197, 115916. [Google Scholar] [CrossRef]
- Xu, W.; Pan, Z.; Wu, Y.; An, X.-L.; Wang, W.; Adamovich, B.; Zhu, Y.-G.; Su, J.-Q.; Huang, Q. A Database on the Abundance of Environmental Antibiotic Resistance Genes. Sci. Data 2024, 11, 250. [Google Scholar] [CrossRef] [PubMed]
- Yang, Y.; Wang, S.-T.; Lu, Z.-M.; Zhang, X.-J.; Chai, L.-J.; Shen, C.-H.; Shi, J.-S.; Xu, Z.-H. Metagenomics Unveils Microbial Roles Involved in Metabolic Network of Flavor Development in Medium-Temperature Daqu Starter. Food Res. Int. 2021, 140, 110037. [Google Scholar] [CrossRef]
- Miska, E.A.; Ferguson-Smith, A.C. Transgenerational Inheritance: Models and Mechanisms of Non–DNA Sequence–Based Inheritance. Science 2016, 354, 59–63. [Google Scholar] [CrossRef]
- Qureshi, N.S.; Duss, O. Tracking Transcription–Translation Coupling in Real Time. Nature 2025, 637, 487–495. [Google Scholar] [CrossRef] [PubMed]
- Pietikäinen, J.; Pettersson, M.; Bååth, E. Comparison of Temperature Effects on Soil Respiration and Bacterial and Fungal Growth Rates. FEMS Microbiol. Ecol. 2005, 52, 49–58. [Google Scholar] [CrossRef]
- Zhu, Q.; Chen, L.; Peng, Z.; Zhang, Q.; Huang, W.; Yang, F.; Du, G.; Zhang, J.; Wang, L. Analysis of Environmental Driving Factors on Core Functional Community during Daqu Fermentation. Food Res. Int. 2022, 157, 111286. [Google Scholar] [CrossRef] [PubMed]
- Wang, B.; Wu, Q.; Xu, Y.; Sun, B. Synergistic Effect of Multiple Saccharifying Enzymes on Alcoholic Fermentation for Chinese Baijiu Production. Appl. Environ. Microbiol. 2020, 86, e00013-20. [Google Scholar] [CrossRef]
- Xia, Y.; Zhu, M.; Zhang, G.W. Metaproteomics Reveals Protein Composition of Multiple Saccharifying Enzymes in Nongxiangxing Daqu and Jiangxiangxing Daqu under Different Thermophilic Temperatures. Int. J. Food Sci. Technol. 2022, 57, 5102–5113. [Google Scholar] [CrossRef]
- Zhou, X.; Wang, C.; Yue, S.; Zheng, Y.; Li, C.; Yu, W. Mutual Interactions between α-Amylase and Amyloglucosidase in the Digestion of Starch with Distinct Chain-Length Distributions at a Fully Gelatinized State. Food Funct. 2022, 13, 3453–3464. [Google Scholar] [CrossRef] [PubMed]
- Huang, T.; Zhang, Y.; Duan, X. Advances in heterologous expression, structural elucidation and molecular modification of pullulanase. Chin. J. Biotechnol. 2022, 38, 4432–4448. [Google Scholar] [CrossRef]
- Biswas, S.R.; MacDonald, R.L.; Chen, H.Y.H. Disturbance Increases Negative Spatial Autocorrelation in Species Diversity. Landscape Ecol. 2017, 32, 823–834. [Google Scholar] [CrossRef]
- Yonatan, Y.; Amit, G.; Friedman, J.; Bashan, A. Complexity–Stability Trade-off in Empirical Microbial Ecosystems. Nat. Ecol. Evol. 2022, 6, 693–700. [Google Scholar] [CrossRef] [PubMed]
- Canon, F.; Nidelet, T.; Guédon, E.; Thierry, A.; Gagnaire, V. Understanding the Mechanisms of Positive Microbial Interactions That Benefit Lactic Acid Bacteria Co-Cultures. Front. Microbiol. 2020, 11, 2088. [Google Scholar] [CrossRef] [PubMed]
- Cheng, Z.; Yang, J.; Yan, R.; Wang, B.; Bai, Y.; Miao, Z.; Sun, J.; Li, H.; Wang, X.; Sun, B. Interactive Mechanism-Guided Microbial Interaction Dynamics in Food Fermentations: Lactic Acid Bacteria and Yeasts as a Case Example. Food Biosci. 2025, 68, 106453. [Google Scholar] [CrossRef]
- Jiang, X.; Peng, Z.; Zhu, Q.; Zheng, T.; Liu, X.; Yang, J.; Zhang, J.; Li, J. Exploration of Seasonal Fermentation Differences and the Possibility of Flavor Substances as Regulatory Factors in Daqu. Food Res. Int. 2023, 168, 112686. [Google Scholar] [CrossRef]







| Enzyme | Group | ||||
|---|---|---|---|---|---|
| Group 1 | Group 2 | Group 3 | Group 4 | Group 5 | |
| EC 3.2.1.3 | 1 mL | 1 mL | 1 mL | ||
| EC 3.2.1.1 | 1 mL | 1 mL | 1 mL | 1 mL | |
| EC 3.2.1.20 | 1 mL | 1 mL | |||
Disclaimer/Publisher’s Note: The statements, opinions and data contained in all publications are solely those of the individual author(s) and contributor(s) and not of MDPI and/or the editor(s). MDPI and/or the editor(s) disclaim responsibility for any injury to people or property resulting from any ideas, methods, instructions or products referred to in the content. |
© 2025 by the authors. Licensee MDPI, Basel, Switzerland. This article is an open access article distributed under the terms and conditions of the Creative Commons Attribution (CC BY) license (https://creativecommons.org/licenses/by/4.0/).
Share and Cite
Jiang, W.; Zhang, S.; Feng, Z.; Dong, Y.; Ao, Z.; Jia, J.; Li, H.; Chen, Z.; Liu, R.; Wen, X. Microenvironmental Gradients Drive Spatial Stratification of Saccharifying Microbial Communities and Enzyme Activity in Strong-Flavor Daqu Fermentation. Foods 2025, 14, 4160. https://doi.org/10.3390/foods14234160
Jiang W, Zhang S, Feng Z, Dong Y, Ao Z, Jia J, Li H, Chen Z, Liu R, Wen X. Microenvironmental Gradients Drive Spatial Stratification of Saccharifying Microbial Communities and Enzyme Activity in Strong-Flavor Daqu Fermentation. Foods. 2025; 14(23):4160. https://doi.org/10.3390/foods14234160
Chicago/Turabian StyleJiang, Wenyi, Suyi Zhang, Zhiping Feng, Yi Dong, Zonghua Ao, Junjie Jia, He Li, Zhilin Chen, Ruidi Liu, and Xingke Wen. 2025. "Microenvironmental Gradients Drive Spatial Stratification of Saccharifying Microbial Communities and Enzyme Activity in Strong-Flavor Daqu Fermentation" Foods 14, no. 23: 4160. https://doi.org/10.3390/foods14234160
APA StyleJiang, W., Zhang, S., Feng, Z., Dong, Y., Ao, Z., Jia, J., Li, H., Chen, Z., Liu, R., & Wen, X. (2025). Microenvironmental Gradients Drive Spatial Stratification of Saccharifying Microbial Communities and Enzyme Activity in Strong-Flavor Daqu Fermentation. Foods, 14(23), 4160. https://doi.org/10.3390/foods14234160
