Pre-Treatment, Extraction Solvent, and Color Stability of Anthocyanins from Purple Sweetpotato
Abstract
1. Introduction
2. Materials and Methods
2.1. Materials
2.2. Measurements of Color, Anthocyanins, Phenols, Flavonoids, and Antioxidant Capabilities for Samples by Various Pre-Treatments
2.2.1. Measurements of Color
2.2.2. Measurements of Anthocyanins
2.2.3. Measurements of Phenols, Flavonoids, and Antioxidant Capabilities
2.3. Properties of Anthocyanin-Based Extracts from Purple Sweetpotato by Four Solvents
2.3.1. Selection of Solvents and Extraction of Anthocyanin from Purple Sweetpotato
2.3.2. pH and Spectral Analysis of Extracts from Four Solvents
2.3.3. Determination of Anthocyanin Yields, Polymeric Color and Brown Index
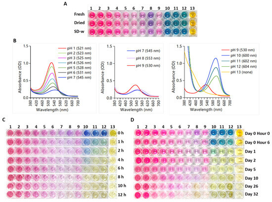
2.4. Stability Analysis of Purple Sweetpotato Anthocyanin Solutions at Different pHs
2.4.1. Extraction and Purification of Purple Sweetpotato Anthocyanins
2.4.2. Stability Analysis of Anthocyanin Solutions at Different pHs
2.4.3. Thermal Degradation Kinetics
3. Results
3.1. Effects of Pre-Treatments on the Anthocyanin-Related Properties of Purple Sweetpotato
3.2. Optimal Solvents for the Anthocyanin Extraction of Purple Sweetpotato
3.3. Stability of Sweetpotato Anthocyanins by Impact of pH and Temperature
4. Discussion
4.1. Pre-Treatments by Steaming of Unpeeled Whole Sweetpotato Can Minimize Browning
4.2. Citric Acid-ddH2O as the Optimal Extraction Solvent for PSPA
4.3. Use of PSPA as Potential Natural Colorants
5. Conclusions
Supplementary Materials
Author Contributions
Funding
Institutional Review Board Statement
Informed Consent Statement
Data Availability Statement
Acknowledgments
Conflicts of Interest
References
- Bendokas, V.; Stanys, V.; Mažeikienė, I.; Trumbeckaite, S.; Baniene, R.; Liobikas, J. Anthocyanins: From the field to the antioxidants in the body. Antioxidants 2020, 9, 819. [Google Scholar] [CrossRef]
- Mohammed, H.A.; Khan, R.A. Anthocyanins: Traditional uses, structural and functional variations, approaches to increase yields and products’ quality, hepatoprotection, liver longevity, and commercial products. Int. J. Mol. Sci. 2022, 23, 2149. [Google Scholar] [CrossRef]
- Sigurdson, G.T.; Tang, P.; Giusti, M.M. Natural colorants: Food colorants from natural sources. Annu. Rev. Food Sci. Technol. 2017, 8, 261–280. [Google Scholar] [CrossRef]
- Dangles, O.; Fenger, J.A. The chemical reactivity of anthocyanins and its consequences in food science and nutrition. Molecules 2018, 23, 1970. [Google Scholar] [CrossRef]
- Castañeda-Ovando, A.; Pacheco-Hernández, M.L.; Páez-Hernández, M.E.; Rodríguez, J.A.; Galán-Vidal, C.A. Chemical studies of anthocyanins: A review. Food Chem. 2009, 113, 859–871. [Google Scholar] [CrossRef]
- Huang, Y.; Zhou, S.; Zhao, G.; Ye, F. Destabilisation and stabilisation of anthocyanins in purple-fleshed sweet potatoes: A review. Trends Food Sci. Technol. 2021, 116, 1141–1154. [Google Scholar] [CrossRef]
- Wu, S.; Lau, K.H.; Cao, Q.; Hamilton, J.P.; Sun, H.; Zhou, C.; Eserman, L.; Gemenet, D.C.; Olukolu, B.A.; Wang, H.; et al. Genome sequences of two diploid wild relatives of cultivated sweetpotato reveal targets for genetic improvement. Nat. Commun. 2018, 9, 4580. [Google Scholar] [CrossRef] [PubMed]
- Kim, H.W.; Kim, J.B.; Cho, S.M.; Chung, M.N.; Lee, Y.M.; Chu, S.M.; Che, J.H.; Kim, S.N.; Kim, S.Y.; Cho, Y.S.; et al. Anthocyanin changes in the Korean purple-fleshed sweet potato, Shinzami, as affected by steaming and baking. Food Chem. 2012, 130, 966–972. [Google Scholar] [CrossRef]
- Li, J.; Li, X.D.; Zhang, Y.; Zheng, Z.D.; Qu, Z.Y.; Liu, M.; Qu, L. Identification and thermal stability of purple-fleshed sweet potato anthocyanins in aqueous solutions with various pH values and fruit juices. Food Chem. 2013, 136, 1429–1434. [Google Scholar] [CrossRef]
- Deng, J.; Wu, D.; Shi, J.; Balfour, K.; Wang, H.; Zhu, G.; Liu, Y.; Wang, J.; Zhu, Z. Multiple MYB activators and repressors collaboratively regulate the juvenile red fading in leaves of sweetpotato. Front. Plant Sci. 2020, 11, 941. [Google Scholar] [CrossRef]
- Houghton, A.; Appelhagen, I.; Martin, C. Natural blues: Structure meets function in anthocyanins. Plants 2021, 10, 726. [Google Scholar] [CrossRef] [PubMed]
- Cai, D.; Li, X.; Chen, J.; Jiang, X.; Ma, X.; Sun, J.; Tian, L.; Vidyarthi, S.K.; Xu, J.; Pan, Z.; et al. A comprehensive review on innovative and advanced stabilization approaches of anthocyanin by modifying structure and controlling environmental factors. Food Chem. 2022, 366, 130611. [Google Scholar] [CrossRef] [PubMed]
- Fu, X.; Wu, Q.; Wang, J.; Chen, Y.; Zhu, G.; Zhu, Z. Spectral characteristic, storage stability and antioxidant properties of anthocyanin extracts from flowers of butterfly pea (Clitoria ternatea L.). Molecules 2021, 26, 7000. [Google Scholar] [CrossRef] [PubMed]
- Enaru, B.; Drețcanu, G.; Pop, T.D.; Stǎnilǎ, A.; Diaconeasa, Z. Anthocyanins: Factors affecting their stability and degradation. Antioxidants 2021, 10, 1967. [Google Scholar] [CrossRef] [PubMed]
- He, X.-l.; Li, X.-l.; Lv, Y.-p.; He, Q. Composition and color stability of anthocyanin-based extract from purple sweet potato. Food Sci. Technol. 2015, 35, 468–473. [Google Scholar] [CrossRef]
- Cipriano, P.d.A.; Ekici, L.; Barnes, R.C.; Gomes, C.; Talcott, S.T. Pre-heating and polyphenol oxidase inhibition impact on extraction of purple sweet potato anthocyanins. Food Chem. 2015, 180, 227–234. [Google Scholar] [CrossRef] [PubMed]
- Jiang, T.; Mao, Y.; Sui, L.; Yang, N.; Li, S.; Zhu, Z.; Wang, C.; Yin, S.; He, J.; He, Y. Degradation of anthocyanins and polymeric color formation during heat treatment of purple sweet potato extract at different pH. Food Chem. 2019, 274, 460–470. [Google Scholar] [CrossRef] [PubMed]
- Liu, P.; Mujumdar, A.S.; Zhang, M.; Jiang, H. Comparison of three blanching treatments on the color and anthocyanin level of the microwave-assisted spouted bed drying of purple flesh sweet potato. Dry. Technol. 2014, 33, 66–71. [Google Scholar] [CrossRef]
- Ruttarattanamongkol, K.; Chittrakorn, S.; Weerawatanakorn, M.; Dangpium, N. Effect of drying conditions on properties, pigments and antioxidant activity retentions of pretreated orange and purple-fleshed sweet potato flours. J. Food Sci. Technol. 2016, 53, 1811–1822. [Google Scholar] [CrossRef]
- Mahmudatussa’adah, A.; Patriasih, R.; Maulani, R.R.; Nurani, A.S. Effect of blanching pre-treatment on colour and anthocyanin of dried slice purple sweet potato (Ipomoea batatas L). J. Phys. Conf. Ser. 2019, 1402, 055080. [Google Scholar] [CrossRef]
- Li, A.; Xiao, R.; He, S.; An, X.; He, Y.; Wang, C.; Yin, S.; Wang, B.; Shi, X.; He, J. Research advances of purple sweet potato anthocyanins: Extraction, identification, stability, bioactivity, application, and biotransformation. Molecules 2019, 24, 3816. [Google Scholar] [CrossRef] [PubMed]
- Chen, C.C.; Lin, C.; Chen, M.H.; Chiang, P.Y. Stability and quality of anthocyanin in purple sweet potato extracts. Foods 2019, 8, 393. [Google Scholar] [CrossRef] [PubMed]
- Giusti, M.M.; Wrolstad, R.E. Characterization and measurement of anthocyanins by UV-visible spectroscopy. In Current Protocols in Food Analytical Chemistry; John Wiley & Sons, Inc.: Hoboken, NJ, USA, 2001; p. F1-2. [Google Scholar] [CrossRef]
- Shi, J.; Wu, Q.; Deng, J.; Balfour, K.; Chen, Z.; Liu, Y.; Kumar, S.; Chen, Y.; Zhu, Z.; Zhu, G. Metabolic profiling and antioxidant analysis for the juvenile red fading leaves of sweetpotato. Plants 2022, 11, 3014. [Google Scholar] [CrossRef]
- Li, X.; Chen, D.; Mai, Y.; Wen, B.; Wang, X. Concordance between antioxidant activities in vitro and chemical components of Radix Astragali (Huangqi). Nat. Prod. Res. 2012, 26, 1050–1053. [Google Scholar] [CrossRef] [PubMed]
- Schaich, K.M.; Tian, X.; Xie, J. Hurdles and pitfalls in measuring antioxidant efficacy: A critical evaluation of ABTS, DPPH, and ORAC assays. J. Funct. Foods 2015, 14, 111–125, reprint in J. Funct. Foods 2015, 18, 782–796. [Google Scholar] [CrossRef]
- Yang, D.; Li, M.M.; Wang, W.J.; Zheng, G.D.; Yin, Z.P.; Chen, J.G.; Zhang, Q.F. Separation and purification of anthocyanins from Roselle by macroporous resins. Lebensm.-Wiss. Technol. 2022, 161, 113371. [Google Scholar] [CrossRef]
- Wu, Q.; Fu, X.; Chen, Z.; Wang, H.; Wang, J.; Zhu, Z.; Zhu, G. Composition, color stability and antioxidant properties of betalain-based extracts from bracts of Bougainvillea. Molecules 2022, 27, 5120. [Google Scholar] [CrossRef]
- Kirca, A.; Özkan, M.; Cemeroğlu, B. Effects of temperature, solid content and pH on the stability of black carrot anthocyanins. Food Chem. 2007, 101, 212–218. [Google Scholar] [CrossRef]
- Cernîşev, S. Effects of conventional and multistage drying processing on non-enzymatic browning in tomato. J. Food Eng. 2010, 96, 114–118. [Google Scholar] [CrossRef]
- Tena, N.; Asuero, A.G. Up-To-Date analysis of the extraction methods for anthocyanins: Principles of the techniques, optimization, technical progress, and industrial application. Antioxidants 2022, 11, 286. [Google Scholar] [CrossRef]
- Taghavi, T.; Patel, H.; Rafie, R. Extraction solvents affect anthocyanin yield, color, and profile of strawberries. Plants 2023, 12, 1833. [Google Scholar] [CrossRef] [PubMed]




| Pre-Treatment | Solvent (1) | Solvent (2) | Solvent (3) | Solvent (4) | |
|---|---|---|---|---|---|
| pH of initial extracts | Fresh | 0.54 ± 0.020 | 3.84 ± 0.003 | 6.18 ± 0.009 | 2.45 ± 0.009 |
| Dried | −0.32 ± 0.000 | 3.97 ± 0.003 | 5.90 ± 0.017 | 2.43 ± 0.003 | |
| SD-w | −0.27 ± 0.003 | 3.96 ± 0.015 | 5.99 ± 0.003 | 2.43 ± 0.007 | |
| λmax (nm) | Fresh | 526 | 532 | – | 520 |
| Dried | 526 | 532 | – | 520 | |
| SD-w | 526 | 532 | 554 | 524 | |
| Anthocyanin yield (mg/100 g FW) | Fresh | 115.92 ± 4.22 a | 61.14 ± 5.18 c | 10.62 ± 0.25 e | 80.48 ± 0.69 b |
| Dried | 40.96 ± 1.04 d | 34.43 ± 1.63 d | 11.18 ± 0.61 e | 35.10 ± 0.25 d | |
| SD-w | 112.31 ± 9.58 a | 79.19 ± 2.72 b | 74.97 ± 1.19 b | 107.54 ± 1.08 a | |
| Polymeric color percent (%) | Fresh | 17.5 ± 0.3 g | 17.9 ± 1.0 g | 99.8 ± 1.0 a | 23.2 ± 1.5 f |
| Dried | 36.6 ± 1.4 d | 41.4 ± 0.3 c | 94.1 ± 1.5 b | 19.6 ± 0.7 g | |
| SD-w | 23.7 ± 0.1 f | 35.9 ± 0.9 d | 30.7 ± 1.2 e | 6.8 ± 0.3 h | |
| Brown index | Fresh | 1.46 ± 0.02 h | 1.86 ± 0.07 d | 7.86 ± 0.08 a | 1.82 ± 0.01 d,e |
| Dried | 1.63 ± 0.02 g | 2.00 ± 0.04 c | 2.33 ± 0.03 b | 1.73 ± 0.02 e,f | |
| SD-w | 1.37 ± 0.02 h | 1.62 ± 0.01 g | 1.67 ± 0.05 f,g | 1.26 ± 0.04 i |
| pH | λmax (nm) | 65 °C | 25 °C | |||
|---|---|---|---|---|---|---|
| k (h−1) | t1/2 (h) | t1/2 (day) | k (day−1) | t1/2 (day) | ||
| pH 1 | 521 | ~0 | – | – | ~0 | – |
| pH 2 | 523 | ~0 | – | – | ~0 | – |
| pH 3 | 525 | 0.018 | 38.51 | 1.60 | 0.024 | 29.04 |
| pH 4 | 526 | 0.028 | 25.16 | 1.05 | 0.045 | 15.44 |
| pH 5 | 528 | 0.036 | 19.29 | 0.80 | 0.058 | 11.95 |
| pH 6 | 531 | 0.034 | 20.21 | 0.84 | 0.053 | 13.12 |
| pH 7 | 545 | 0.049 | 14.14 | 0.59 | 0.066 | 10.50 |
| pH 8 | 553 | 0.071 | 9.81 | 0.41 | 0.114 | 6.06 |
| pH 9 | 530 | 0.038 | 18.30 | 0.76 | 0.058 | 11.90 |
| pH 10 | 600 | 0.229 | 3.03 | 0.13 | 1.479 | 0.47 |
| pH 11 | 602 | 0.180 | 3.85 | 0.16 | 1.766 | 0.39 |
| pH 12 | 604 | 0.138 | 5.02 | 0.21 | 1.537 | 0.45 |
| pH 13 | none | – | ~0 | ~0 | – | ~0 |
Disclaimer/Publisher’s Note: The statements, opinions and data contained in all publications are solely those of the individual author(s) and contributor(s) and not of MDPI and/or the editor(s). MDPI and/or the editor(s) disclaim responsibility for any injury to people or property resulting from any ideas, methods, instructions or products referred to in the content. |
© 2024 by the authors. Licensee MDPI, Basel, Switzerland. This article is an open access article distributed under the terms and conditions of the Creative Commons Attribution (CC BY) license (https://creativecommons.org/licenses/by/4.0/).
Share and Cite
Chen, Z.; Wang, J.; Lu, Y.; Wu, Q.; Liu, Y.; Liu, Y.; Kumar, S.; Zhu, G.; Zhu, Z. Pre-Treatment, Extraction Solvent, and Color Stability of Anthocyanins from Purple Sweetpotato. Foods 2024, 13, 833. https://doi.org/10.3390/foods13060833
Chen Z, Wang J, Lu Y, Wu Q, Liu Y, Liu Y, Kumar S, Zhu G, Zhu Z. Pre-Treatment, Extraction Solvent, and Color Stability of Anthocyanins from Purple Sweetpotato. Foods. 2024; 13(6):833. https://doi.org/10.3390/foods13060833
Chicago/Turabian StyleChen, Zhuo, Jian Wang, Yang Lu, Qiang Wu, Yi Liu, Yonghua Liu, Sunjeet Kumar, Guopeng Zhu, and Zhixin Zhu. 2024. "Pre-Treatment, Extraction Solvent, and Color Stability of Anthocyanins from Purple Sweetpotato" Foods 13, no. 6: 833. https://doi.org/10.3390/foods13060833
APA StyleChen, Z., Wang, J., Lu, Y., Wu, Q., Liu, Y., Liu, Y., Kumar, S., Zhu, G., & Zhu, Z. (2024). Pre-Treatment, Extraction Solvent, and Color Stability of Anthocyanins from Purple Sweetpotato. Foods, 13(6), 833. https://doi.org/10.3390/foods13060833

