Endogenous Peptides Identified in Soy Sauce Aroma Style Baijiu Which Interacts with the Main Flavor Compounds during the Distillation Process
Abstract
1. Introduction
2. Material and methods
2.1. Chemicals
2.2. Collection of Liquors during the Distillation Process
2.3. Pretreatment of the Collected Liquors
2.4. Identification of Endogenous Peptides in Soy Sauce Aroma Style Baijiu
2.5. Isolation of Endogenous Peptides from Soy Sauce Aroma Style Baijiu
2.6. Full-Wavelength Scanning
2.7. Determination of the Main Chemical Indexes
2.8. Molecular Docking Simulation
2.9. Statistical Analysis
3. Results and Discussion
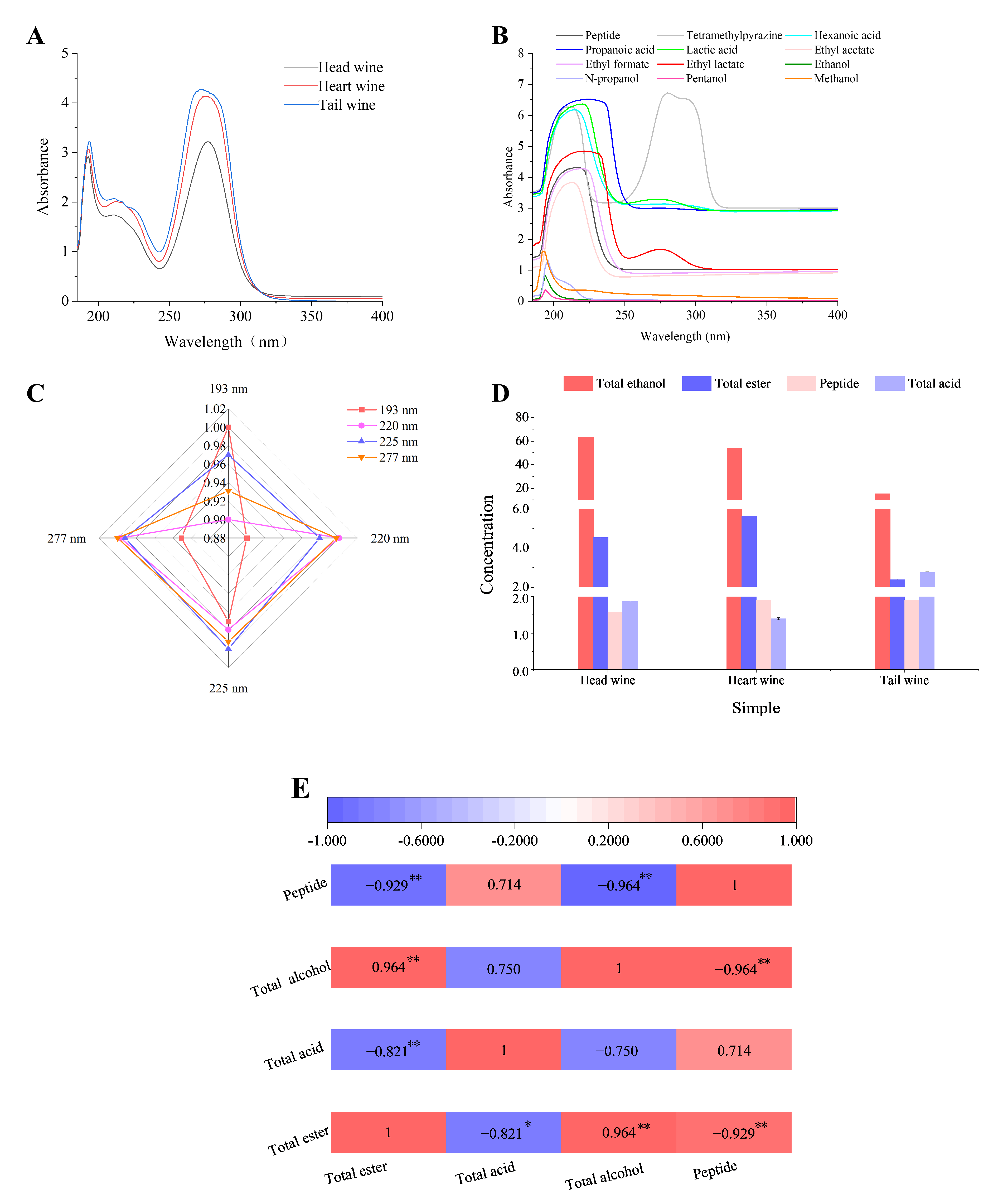
3.1. Structural Characterization of Endogenous Peptides in Soy Sauce Aroma Style Baijiu
3.2. Correlation Analysis between the Peptides and the Main Flavor Substances in Liquors Collected at Different Distillation Stages
3.3. Correlation Analysis between the Peptides and the Main Flavor Substances in Liquors Collected at Different Distillation Times
3.4. Molecular Docking between the Typical Peptides and the Main Flavor Substances in Liquors Collected at Different Distillation Stages
4. Conclusions
Supplementary Materials
Author Contributions
Funding
Institutional Review Board Statement
Informed Consent Statement
Data Availability Statement
Conflicts of Interest
References
- Hong, J.; Tian, W.; Zhao, D. Research progress of trace components in sesame-aroma type of baijiu. Food Res. Int. 2020, 137, 109695. [Google Scholar] [CrossRef]
- Wu, J.; Huang, M.; Zheng, F.; Sun, J.; Sun, X.; Li, H.; Sun, B. Baijiu health and healthy Baijiu. J. Food Sci. Tech. 2019, 37, 17–23. [Google Scholar] [CrossRef]
- Acevedo-Juárez, S.; Guajardo-Flores, D.; Heredia-Olea, E.; Antunes-Ricardo, M. Bioactive peptides from nuts: A review. Int. J. Food Sci. Technol. 2022, 57, 2226–2234. [Google Scholar] [CrossRef]
- Scalone, G.L.L.; Cucu, T.; De Kimpe, N.; De Meulenaer, B. Influence of free amino acids, oligopeptides, and polypeptides on the formation of pyrazines in Maillard model systems. J. Agric. Food Chem. 2015, 63, 5364–5372. [Google Scholar] [CrossRef] [PubMed]
- Huang, M.; Huo, J.; Wu, J.; Zhao, M.; Sun, J.; Zheng, F.; Li, H. Structural characterization of a tetrapeptide from Sesame flavor-type Baijiu and its interactions with aroma compounds. Food Res. Int. 2019, 119, 733–740. [Google Scholar] [CrossRef]
- Huang, M.; Huo, J.; Wu, J.; Zhao, M.; Zheng, F.; Sun, J.; Li, H. Interactions between p-Cresol and Ala-Lys-Arg-Ala (AKRA) from sesame-flavor-type baijiu. Langmuir 2018, 34, 12549–12559. [Google Scholar] [CrossRef]
- Zhang, R.; Wu, Q.; Xu, Y. Lichenysin, a cyclooctapeptide occurring in Chinese liquor Jiannanchun reduced the headspace concentration of phenolic off-flavors via hydrogen-bond interactions. J. Agric. Food Chem. 2014, 62, 8302–8307. [Google Scholar] [CrossRef]
- Peng, L.; Kong, X.; Wang, Z.; Ai-Lati, A.; Ji, Z.; Mao, J. Baijiu vinasse as a new source of bioactive peptides with antioxidant and anti-inflammatory activity. Food Chem. 2021, 339, 128159. [Google Scholar] [CrossRef]
- Wu, Q.; Zhong, C.; Zeng, G.; Zhang, X.; Xiang, L.; Wan, C.; Yu, Y. Identification and characterization of a novel tetrapeptide from enzymatic hydrolysates of Baijiu byproduct. Food Sci. Hum. Well. 2022, 11, 1641–1649. [Google Scholar] [CrossRef]
- Zhang, L.; Jiang, Y.; Yin, Z.; Sun, J.; Li, H.; Sun, X.; Zheng, F. Isolation and evaluation of two angiotensin-I-converting enzyme inhibitory peptides from fermented grains (Jiupei) used in Chinese Baijiu production. RSC Adv. 2018, 8, 37451–37461. [Google Scholar] [CrossRef]
- Zheng, Q.; Wang, Z.; Xiong, A.; Hu, Y.; Su, Y.; Zhao, K.; Yu, Y. Elucidating oxidation-based flavour formation mechanism in the aging process of Chinese distilled spirits by electrochemistry and UPLC-Q-Orbitrap-MS/MS. Food Chem. 2021, 355, 129596. [Google Scholar] [CrossRef] [PubMed]
- Kurien, B.T.; Scofield, R.H. Application of Heat to Quickly Stain and Destain Proteins Stained with Coomassie Blue. In Protein Gel Detection and Imaging; Humana Press: Totowa, NY, USA, 2018; pp. 37–45. [Google Scholar]
- Fetzer, W.R.; Jones, R.C. Determination of free and total acidity in commercial lactic acid. Anal. Chem. 1952, 24, 835–837. [Google Scholar] [CrossRef]
- Wang, C.; Zhao, F.; Bai, Y.; Li, C.; Xu, X.; Kristiansen, K.; Zhou, G. In vitro digestion mimicking conditions in young and elderly reveals marked differences between profiles and potential bioactivity of peptides from meat and soy proteins. Food Res. Int. 2022, 157, 111215. [Google Scholar] [CrossRef] [PubMed]
- Xu, C.; Wu, J.; Liu, X.; Shi, W. Research on the measurement of alcohol density concentration and the convenient formula. China Meas. Test 2021, 47, 1–5. Available online: https://kns.cnki.net/kcms/detail/detail.aspxdbcode=CJFD&dbname=CJFDLAST2022&filename=SYCS2021S2001&uniplatform=NZKPT&v=cc58W5rMUFoNWo0musp31VzHwa7XMacXeUzds1YF8ne5qVNBW3b5K99kyVQUqJW (accessed on 21 December 2021).
- Wu, Q.; Li, Y.; Peng, K.; Wang, X.L.; Ding, Z.; Liu, L.; Xu, P.; Liu, G.Q. Isolation and characterization of three antihypertension peptides from the mycelia of Ganoderma lucidum (Agaricomycetes). J. Agric. Food Chem. 2019, 67, 8149–8159. [Google Scholar] [CrossRef] [PubMed]
- Allmer, J. Algorithms for the de novo sequencing of peptides from tandem mass spectra. Expert Rev. Proteomic 2011, 8, 645–657. [Google Scholar] [CrossRef] [PubMed]
- Nakahara, T.; Yamaguchi, H.; Uchida, R. Effect of temperature on the stability of various peptidases during peptide-enriched soy sauce fermentation. J. Biosci. Bioeng. 2012, 113, 355–359. [Google Scholar] [CrossRef]
- Vorobyev, A.; Hamidane, H.B.; Tsybin, Y.O. Electron capture dissociation product ion abundances at the X amino acid in RAAAA-X-AAAAK peptides correlate with amino acid polarity and radical stability. J. Am. Soc. Mass Spectr. 2009, 20, 2273–2283. [Google Scholar] [CrossRef][Green Version]
- Wong, F.C.; Xiao, J.; Wang, S.; Ee, K.Y.; Chai, T.T. Advances on the antioxidant peptides from edible plant sources. Trends Food Sci. Tech. 2020, 99, 44–57. [Google Scholar] [CrossRef]
- Wu, J.; Sun, B.; Zhao, M.; Zheng, F.; Sun, J.; Sun, X.; Huang, M. Discovery of a bioactive peptide, an angiotensin converting enzyme inhibitor in Chinese Baijiu. J. Chin. Inst. Food Sci. Technol. 2016, 16, 14–20. [Google Scholar] [CrossRef]
- Ardö, Y. Flavour formation by amino acid catabolism. Biotechnol. Adv. 2006, 24, 238–242. [Google Scholar] [CrossRef] [PubMed]
- Li, H.; Wang, C.; Zhu, L.; Huang, W.; Yi, B.; Zhang, L.; Xu, D. Variations of flavor substances in distillation process of Chinese Luzhou–flavor liquor. J. Food Process Eng. 2012, 35, 314–334. [Google Scholar] [CrossRef]
- Lagesson-Andrasko, L.; Lagesson, V.; Andrasko, J. The use of gas-phase UV spectra in the 168–330 nm wavelength region for analytical purposes. 1. qualitative measurements. Anal. Chem. 1998, 70, 819–826. [Google Scholar] [CrossRef] [PubMed]
- Wu, C.; Liu, J.; Zhang, X. Determination of organic acids in the root exudates of cr-hyperaccumulator Leersia hexandra Swartz using high performance liquid chromatography. Chin. J. Chromatogr. 2018, 36, 167–172. [Google Scholar] [CrossRef]
- Stalikas, C.D. Extraction, separation, and detection methods for phenolic acids and flavonoids. J. Sep. Sci. 2007, 30, 3268–3295. [Google Scholar] [CrossRef] [PubMed]
- Wang, R.; Yang, H.J.; Yang, X.; Cao, B.H. Four phenolic acids determined by an improved HPLC method with a programmed ultraviolet wavelength detection and their relationships with lignin content in 13 agricultural residue feeds. J. Sci. Food Agric. 2013, 93, 53–60. [Google Scholar] [CrossRef]
- Moreno-Arribas, M.V.; Pueyo, E.; Polo, M.C. Analytical methods for the characterization of proteins and peptides in wines. Anal. Chim. Acta 2002, 458, 63–75. [Google Scholar] [CrossRef]
- Grenier-Loustalot, M.F.; Lartigau, C.; Metras, F.; Grenier, P. Mechanism of thermal polymerization of cyanate ester systems: Chromatographic and spectroscopic studies. J. Polym. Sci. Pol. Chem. 1996, 34, 2955–2966. [Google Scholar] [CrossRef]
- He, F.; Duan, J.; Zhao, J.; Li, H.; Sun, J.; Huang, M.; Sun, B. Different distillation stages Baijiu classification by temperature-programmed headspace-gas chromatography-ion mobility spectrometry and gas chromatography-olfactometry-mass spectrometry combined with chemometric strategies. Food Chem. 2021, 365, 130430. [Google Scholar] [CrossRef]
- Ding, X.; Wu, C.; Huang, J.; Zhou, R. Changes in volatile compounds of Chinese Luzhou—Flavor liquor during the fermentation and distillation process. J. Food Sci. 2015, 80, C2373–C2381. [Google Scholar] [CrossRef]
- Ilczyszyn, M.; Chwaleba, D.; Mierzwicki, K.; Ilczyszyn, M.M. Structural role of hydrogen bond networks in amino acid-acid systems.(I) The network with highly polarizable OHO hydrogen bonds in sarcosine-methanesulfonic acid (2:1) crystal. Chem. Phys. 2008, 351, 99–105. [Google Scholar] [CrossRef]





| Simple | Sequence | Length | Retention Time | Mass | m/z | Sequence | Length | Retention Time | Mass | m/z |
|---|---|---|---|---|---|---|---|---|---|---|
| Tail liquor | YVLSKVPAPLT | 12 | 43.45 | 1187.71 | 593.85 | RLEEWVYKWQPSTALRMPRHDRDYL | 8 | 20.26 | 943.49 | 188.70 |
| VYPFPGLP | 13 | 43.70 | 889.48 | 444.74 | SKRPTLSNLGYGR | 12 | 20.35 | 945.49 | 315.16 | |
| SVGAVWPEV | 12 | 44.20 | 943.49 | 471.74 | KAGEKELKVFGTQELLNL | 10 | 20.85 | 1298.78 | 432.93 | |
| SVGGMVLPW | 13 | 44.47 | 945.49 | 945.49 | EPTVDDEALEK | 12 | 20.98 | 1298.77 | 649.39 | |
| FRPLGKATRGVP | 11 | 45.19 | 1298.78 | 649.39 | NYPKARVSATL | 8 | 21.00 | 1298.77 | 649.38 | |
| PAVAFKSPVLRN | 8 | 45.69 | 1298.77 | 649.39 | ARDLPGVKLGSDL | 15 | 21.13 | 1282.78 | 427.59 | |
| PAVAFKSPVLRN | 15 | 47.21 | 1298.77 | 649.38 | DVGHYPYFQHLLGPA | 12 | 21.44 | 1143.72 | 381.24 | |
| VRTLGAAKTPVAV | 9 | 48.39 | 1282.78 | 641.39 | HRLSSDLKPGMV | 9 | 21.45 | 1409.84 | 469.95 | |
| LFVAVAVAVRV | 11 | 48.81 | 1143.72 | 571.86 | HEEPVAPTL | 10 | 21.51 | 1320.76 | 660.38 | |
| VFVRSKAGVRKY | 15 | 49.95 | 1409.84 | 704.92 | TPRSKLSDLGYGR | 16 | 21.69 | 1520.92 | 506.97 | |
| VPVVPPFLQPEV | 8 | 51.59 | 1320.76 | 660.38 | GLHAESTWYPAY | 10 | 21.90 | 1254.79 | 627.39 | |
| PPPLVQKPVGLFTK | 10 | 53.60 | 1520.92 | 760.46 | GEDAHHPLYL | 11 | 22.02 | 1041.55 | 520.77 | |
| FLVVPAVGLAVGL | 12 | 54.79 | 1254.79 | 627.39 | AHAALASADL | 9 | 22.26 | 844.52 | 422.26 | |
| VEELKPTPE | 9 | 0.61 | 1041.55 | 520.77 | RSRDPLLTVEYLGK | 16 | 22.39 | 1365.85 | 341.46 | |
| FLVGRPR | 4 | 0.62 | 844.52 | 422.26 | PAAEQKKYPRTKMLNL | 11 | 22.46 | 1202.64 | 400.88 | |
| LQPVTKAVAVGLAV | 13 | 59.28 | 1365.85 | 682.93 | PAAEQKKKMEKTLLGCL | 11 | 22.47 | 1202.64 | 300.66 | |
| RTQVEEKEAL | 7 | 14.39 | 1202.64 | 601.32 | GEGGTGHPV | 17 | 22.52 | 1948.91 | 1948.91 | |
| TRQVEERVW | 9 | 14.43 | 1202.64 | 400.88 | KEAFGVLN | 12 | 22.73 | 1059.48 | 529.74 | |
| LDARRQSTP | 9 | 16.73 | 1043.56 | 521.78 | KFPPYPPLPMKNMLFK | 11 | 23.11 | 993.55 | 331.18 | |
| RLDLAGDR | 6 | 16.94 | 915.50 | 457.75 | LNRDSSLLEVQLQNLDR | 9 | 23.41 | 860.45 | 215.11 | |
| GGSKRQFTL | 10 | 17.00 | 993.55 | 496.77 | RQLPAGTTYY | 12 | 23.52 | 985.51 | 492.75 | |
| KNKDEGGL | 14 | 17.44 | 860.45 | 430.22 | LFMQYFLRL | 17 | 23.54 | 1355.71 | 677.85 | |
| YNLKEYR | 11 | 17.74 | 985.51 | 492.75 | EHALFSVD | 10 | 23.77 | 949.47 | 474.73 | |
| GPTYKLSRDRY | 8 | 18.05 | 1355.71 | 451.90 | DVLDGNHL | 15 | 23.84 | 1247.66 | 623.83 | |
| DFQMPRR | 10 | 18.07 | 949.47 | 474.73 | NALMTHFVWAVPGGL | 7 | 23.91 | 980.51 | 326.84 | |
| KFNQYGHVVR | 11 | 18.36 | 1247.66 | 415.89 | TTATLYRFLKKACNL | 9 | 24.03 | 875.44 | 291.81 | |
| PVNNPHFR | 7 | 18.47 | 980.51 | 490.25 | AHAALATGDVSL | 8 | 24.26 | 1305.63 | 652.82 | |
| SDRFHTL | 13 | 18.48 | 875.44 | 437.72 | FKSDRLF | 10 | 24.41 | 1412.70 | 706.35 | |
| TEEFGEKLQQP | 12 | 18.55 | 1305.63 | 652.82 | FELMKRASTF | 9 | 25.21 | 1079.50 | 359.83 | |
| HENLPTLHFGTF | 5 | 18.58 | 1412.70 | 470.90 | TLEVVCFQTL | 9 | 25.44 | 913.49 | 456.74 | |
| LREQFEEE | 11 | 18.89 | 1079.50 | 539.75 | RAQLQWGVPFKF | 8 | 25.45 | 1263.58 | 631.79 | |
| LPHFNSKA | 8 | 18.93 | 913.49 | 456.74 | GRVLLVPQN | 10 | 25.54 | 955.56 | 477.78 | |
| DLSNADREKSE | 17 | 18.95 | 1263.58 | 631.79 | RDPLYSRLTLGF | 9 | 25.59 | 1008.46 | 336.15 | |
| KNPQLKDL | 12 | 19.11 | 955.56 | 477.78 | AGDDAPRAVF | 15 | 25.61 | 1018.50 | 509.25 | |
| GAEFVQTQE | 14 | 19.16 | 1008.46 | 504.23 | ASERVGLLHSQNTSL | 11 | 25.88 | 1611.85 | 537.28 | |
| KNLPQEVR | 12 | 19.57 | 1187.71 | 593.85 | FNTEVPAM | 12 | 25.96 | 924.41 | 924.41 | |
| SPYSPYPMR | 8 | 19.62 | 889.48 | 444.74 | RFNEFGHL | 9 | 26.11 | 1019.51 | 509.75 | |
| LAPVNKPYEWQF | 25 | 26.20 | 1491.76 | 497.25 | DLNFTEPR | 9 | 26.52 | 991.48 | 495.74 | |
| EFLTPEKNPQLDR | 18 | 26.21 | 1586.82 | 793.41 | PAAFLPSNVEKL | 14 | 26.59 | 1285.72 | 428.57 | |
| ALPVNKFWTTWE | 20 | 26.23 | 1491.76 | 745.88 | GAENPELTSGHS | 6 | 26.70 | 1198.54 | 599.27 | |
| YAHTLNHMKVGNKFAY | 15 | 26.25 | 1893.95 | 631.32 | FTLE | 12 | 26.74 | 509.26 | 509.26 | |
| YYWNLKGCPF | 10 | 26.31 | 1290.60 | 645.30 | THPSVADEFYR | 16 | 26.96 | 1321.62 | 440.54 | |
| QGKGAVVLLGL | 8 | 26.32 | 1054.66 | 527.33 | NEYLEDQL | 12 | 27.08 | 1023.46 | 511.73 | |
| RHVIMAVG | 8 | 26.046 | 881.49 | 440.75 | RHVIMAVG | 8 | 26.046 | 881.49 | 440.75 | |
| STSLTLMMLLSA | 12 | 33.382 | 1266.66 | 633.33 | STSLTLMMLLSA | 12 | 33.382 | 1266.66 | 633.33 | |
| STSPKRPSNSN | 11 | 24.686 | 1173.57 | 586.79 | STSPKRPSNSN | 11 | 24.686 | 1173.57 | 586.79 | |
| VGTDRSVILFDL | 12 | 23.936 | 1333.72 | 666.86 | VGTDRSVILFDL | 12 | 23.936 | 1333.72 | 666.86 | |
| VILTVRDVDD | 10 | 0.03875 | 1143.61 | 571.81 | VILTVRDVDD | 10 | 0.03875 | 1143.61 | 571.81 | |
| WFIDFHRT | 8 | 44.244 | 1120.55 | 560.27 | WFIDFHRT | 8 | 44.244 | 1120.55 | 560.27 | |
| RSRDPLYSNKLGKF | 12 | 23.02 | 1043.56 | 260.89 | GAEPFFGQQQPLTWDVE | 11 | 16.09 | 1948.91 | 649.64 | |
| CTLESAGLEH | 10 | 16.48 | 1059.48 | 529.74 | KFPYYLSHKFVMLKF | 9 | 23.09 | 915.50 | 228.88 |
| Ligand | Source | Peptides | Binding Energy | Amino Acid Residues | Number of Hydrogen Bonds | Hydrogen Bond Distance |
|---|---|---|---|---|---|---|
![]() | Head liquor | STLVGHDTFTK | 2.07 | His (HN)/Asp (O) | 2 | 2.16/2.06 |
| Heart liquor | TRPPREEELR | 1.95 | Glu (O)/Arg (HN) | 2 | 2.04/1.84 | |
| Tail liquor | TRQVEERVW | 2.64 | Glu (O) | 1 | 2.00 | |
![]() | Head liquor | STLVGHDTFTK | 2.62 | His (HN) | 1 | 2.12 |
| Heart liquor | TRPPREEELR | 2.18 | Glu (O) | 1 | 1.92 | |
| Tail liquor | TRQVEERVW | 3.32 | Glu (O) | 1 | 1.87 | |
![]() | Head liquor | STLVGHDTFTK | 2.84 | Thr (O) | 1 | 1.87 |
| Heart liquor | TRPPREEELR | 2.45 | Arg (HN) | 1 | 1.97 | |
| Tail liquor | TRQVEERVW | 3.53 | Glu (O) | 1 | 2.79 | |
![]() | Head liquor | STLVGHDTFTK | 3.88 | Thr (O) | / | / |
| Heart liquor | TRPPREEELR | 3.90 | Arg (HN) | 1 | 1.66 | |
| Tail liquor | TRQVEERVW | 4.65 | Glu (O) | 1 | 2.54 |
Publisher’s Note: MDPI stays neutral with regard to jurisdictional claims in published maps and institutional affiliations. |
© 2022 by the authors. Licensee MDPI, Basel, Switzerland. This article is an open access article distributed under the terms and conditions of the Creative Commons Attribution (CC BY) license (https://creativecommons.org/licenses/by/4.0/).
Share and Cite
Zhang, X.; Li, X.; Zhao, Y.; Wu, Q.; Wan, Y.; Yu, Y. Endogenous Peptides Identified in Soy Sauce Aroma Style Baijiu Which Interacts with the Main Flavor Compounds during the Distillation Process. Foods 2022, 11, 3339. https://doi.org/10.3390/foods11213339
Zhang X, Li X, Zhao Y, Wu Q, Wan Y, Yu Y. Endogenous Peptides Identified in Soy Sauce Aroma Style Baijiu Which Interacts with the Main Flavor Compounds during the Distillation Process. Foods. 2022; 11(21):3339. https://doi.org/10.3390/foods11213339
Chicago/Turabian StyleZhang, Xu, Xinshe Li, Yunhao Zhao, Qiang Wu, Yong Wan, and Yougui Yu. 2022. "Endogenous Peptides Identified in Soy Sauce Aroma Style Baijiu Which Interacts with the Main Flavor Compounds during the Distillation Process" Foods 11, no. 21: 3339. https://doi.org/10.3390/foods11213339
APA StyleZhang, X., Li, X., Zhao, Y., Wu, Q., Wan, Y., & Yu, Y. (2022). Endogenous Peptides Identified in Soy Sauce Aroma Style Baijiu Which Interacts with the Main Flavor Compounds during the Distillation Process. Foods, 11(21), 3339. https://doi.org/10.3390/foods11213339





