Abstract
Periodontal disease is the most common oral chronic inflammatory disease in humans. Recent studies have indicated that red light Photobiomodulation (PBM) could inhibit cell inflammation effectively, but the effect of different doses of PBM on the treatment of inflammation has to be improved. Thus, this study was aimed to investigate the effects of various doses of PBM (630 ± 30 nm, (1) 5 mW/cm2, 1 J/cm2, 200 s; (2) 5 mW/cm2, 3 J/cm2, 600 s; (3) 5 mW/cm2, 9 J/cm2, 1800 s; (4) 5 mW/cm2, 18 J/cm2, 3600 s; (5) 5 mW/cm2,36 J/cm2, 7200 s) on the anti-inflammatory response of human gingival fibroblasts. Our results suggested that PBM (630 ± 30 nm) with doses of 18 J/cm2 and 36 J/cm2 could significantly inhibit the production of inflammatory cytokines such as Prostaglandin E2 (PGE2) and IL-8, presumably due to the fact that a high dose of PBM treatment could reduce intracellular Reactive oxygen species (ROS) in human gingival fibroblasts, thus reducing the expression of COX-2 enzyme. In addition, it was found that treatment with different doses of PBM (630 ± 30 nm) did not result in reduced mitochondrial membrane potential and mitochondrial dysfunction in human gingival fibroblasts. Our study provides a theoretical reference for the selection of PBM parameters and the application of PBM in the clinical treatment of periodontitis.
1. Introduction
Periodontal disease is the major cause of adult tooth loss and is commonly characterized by a chronic inflammation caused by infection of oral bacteria. Porphyromonas gingivalis (Pg.) is one of the suspected periodontopathic bacteria and is frequently isolated from the periodontal pockets of patients with chronic periodontal disease. The lipopolysaccharide of Porphyromonas gingivalis (Pg. LPS) is a key factor in the development of periodontitis. Human gingival fibroblasts (HGFs) are the major constituents of gingival connective tissue, and it may directly interact with bacteria and bacterial products (including LPS) in periodontitis lesions. It is suggested that HGFs play an important role in the host responses to LPS in periodontal disease [1]. LPS can enhance the production of inflammatory cytokines such as PGE2, interleukin-8 (IL-8), and tumor necrosis factor-alpha (TNF-alpha) in HGFs. Inflammatory cytokines are involved in the development of periodontitis, which promotes the release of large amounts of inflammatory cytokines such as PGE2 and IL-8 [2,3]. In addition, several experiments have shown that LPS promotes the release of PGE2 and IL-1β in HGFs [4,5].
Photobiomodulation (PBM) is the use of visible light and near-infrared to treat cells by generating therapeutic effects, such as reducing inflammation and stimulating healing [6]. Amaroli et al. reviewed that PBM is mediated by ATP, ROS, and/or calcium, resulting in cells being manipulated and thus altering their metabolism; they showed that PBM is widely applicable to all forms of life from bacteria to vertebrates [7]. At present, the most common PBM light source is the Light-Emitting Diode (LED) light source. LED has the advantages of energy-saving, high efficiency, small size, safety and stability, long life, wide spectral range, and easy control, etc. PBM has become an important therapy or clinical exploration direction in dermatology, biological rhythm, bone and joint diseases, tumor treatment, stomatology, and other fields [8,9].
The basic parameters of PBM treatment include wavelength, intensity and dose, and different doses of irradiation may have different inhibitory effects on inflammation. Sharma S K et al. irradiated mouse primary cortical neurons with 810 nm PBM (the light intensity was 25 mW/cm2) with various doses at 0.03, 0.3, 3, 10, and 30 J/cm2. We found that laser irradiation gradually increased the ROS level, mitochondrial membrane potential (MMP), and Adenosine-triphosphate (ATP) production in mouse neurons with the increase in light energy, and energy enhancement began to have negative effects on the production of intracellular ROS and MMP when the dose exceeded 3 J/cm2 [10]. The main target of PBM is mitochondria [11]. Cytochromes of mitochondria can participate in biological regulation as photoreceptors and also indirectly participate in improving mitochondrial and energy metabolism and nerve damage through vibration and energy changes of bound water [12]. Amaroli et al. found that photobiological regulation with 808 nm laser selectively stimulated complexes III and IV of the mitochondrial respiratory chain, while complexes I and II were unaffected. At the wavelength of 1064 nm, complex I, III, and IV are excited, while Complex II and some mitochondrial stromal enzymes do not seem to accept photons at this wavelength [13].
Due to the biphasic dose–response of PBM (too high dose can cause the opposite therapeutic effect) and there being few studies on different PBM doses on the inflammation in HGFs [14], it is very necessary to find out the irradiation dose suitable for the treatment of periodontitis, which will also provide a useful reference for clinical applications. Studies about molecular biological mechanisms have proved that 630 nm PBM can promote cell proliferation, reduce inflammation, and promote wound healing [15,16,17]. Periodontitis experiments in rats have also demonstrated that 660 nm PBM could reduce inflammation and accelerate wound healing [18]. Experiments on HGFs in vitro also showed that 635 nm PBM could reduce the release of PGE2 and achieve an anti-inflammatory effect [19]. However, these studies did not explore different doses of PBM on periodontitis.
Therefore, we used LPS treated gingival fibroblasts to create the periodontitis cell model in this study and used different doses of red light PBM to treat LPS treated HGFs in order to study the therapeutic effect of different doses of red light PBM on periodontitis. Our results provide a theoretical reference for PBM in the treatment of periodontitis.
2. Materials and Methods
2.1. Cell Culture and Chemicals
Human gingival fibroblasts (HGFs) were obtained from a healthy 18 year old man visiting Shanghai Oral Disease Prevention and Treatment Institute and cultured in Dulbecco’s modification of Eagle’s medium (DMEM) (Gibco, MD, USA) supplemented with 1% streptomycin and penicillin (HyClone, Logan, UT, USA) and 10% fetal bovine serum (Gibco, Logan, UT, USA). The cells were maintained in 5% CO2 in a 37 °C humidified incubator (Qiqian, Shanghai, China). The medium was replaced with fresh medium every two days. One day before light treatment, the cells were detached using the trypsin (GibcoBRL) solution and plated in 96-well plates at a density of 5 × 103 cells/well [6].
2.2. Light Source
The source of light used for irradiation was a continuous-wave light-emitting diode (LED) with a wavelength of 630 nm. The irradiation was performed by the LED source in a light humidified incubator (Figure 1) (LightEngin technology, Shanghai, China). In this experiment, the irradiance was 5 mW/cm2 and kept constant. The light dose was changed with the irradiation time of different groups. The cells were treated with PBM in a DMEM medium. Our previous study found that the DMEM medium did not affect cell viability after PBM treatment; thus, we chose to treat HGFS with PBM in DMEM medium [6].
Figure 1.
Light humidified incubator and spectrum of the LED light source.
2.3. Experimental Conditions and Groups
According to the irradiation dose and HGFs incubated in the presence or absence of LPS, the experiment was divided into seven groups. The light doses were 1, 3, 9, 18, and 36 J/cm2. The concentration of LPS was 16 μg/mL; the light intensity was 5 mW/cm2. The specific experimental conditions and groups are shown in Table 1 and Table 2. Irradiance technical parameters were measured by an optical power meter (Thorlabs, Newtown, CT, USA).
Table 1.
PBM parameters.
Table 2.
Experimental conditions and groups.
2.4. Enzyme-Linked Immunoassay for PGE2 and IL-8
After HGFs were incubated in the presence or absence of LPS and PBM for 24 h, PGE2 in the supernatant was measured using an enzyme-linked immunosorbent kit (R&D System, MN, USA). IL-8 in the supernatant was measured by using an enzyme-linked immunosorbent kit (Cloud-clone corp, Houston, TX, USA). Absorbance for PGE2 and IL-8 was measured at 450 nm using a microplate reader (Thermo Scientific, Waltham, MA, USA).
2.5. Cell Viability
Cell viability was tested by CCK-8 assay (Dojindo, Shanghai, China). The human gingival fibroblasts (HGFs) were seeded in 96-well plates (Corning Incorporated, Corning City, NY, USA). After 24 h, the 96-well plates were treated with LPS and PBM treatment (cells were first treated with LPS and then treated with PBM), and the cells were subsequently incubated at 37 °C for 24 h. Cell viability was tested with 10 μL/well CCK-8 solutions and 100 μL/well medium; then, the cells were incubated for 1.5 h in a humidified incubator. Ultimately, the absorbance at 450 nm was measured by a microplate reader (Thermo Scientific, Waltham, MA, USA).
2.6. Detection of Intracellular ROS
The level of intracellular ROS was detected by using the fluorescence probe (2,7-Dichlorodihydrofluorescein diacetate, DCFH-DA) (Beyotime, Shanghai, China). Cells were first laid in 96-well plates and treated with PBM 24 h later. A DCFH-DA probe was added immediately after PBM treatment and then then incubated with 20 μM/mL DCFH-DA in a serum-free medium at 37 °C for 30 min. The cells were washed with serum-free medium and observed with a fluorescence microscope at an emission wavelength of 500 nm (Olympus BX53, Tokyo, Japan).
2.7. Measurement of Mitochondrial Membrane Potential (mt.ΔΨ)
A mitochondrial membrane potential kit with JC-1 (Jiancheng, Nanjing, China) was used to detect the mt.ΔΨ. 24 h after the Human gingival fibroblasts (HGFs) were treated by LPS and irradiation and then incubated with JC-1 fluorescent probe at 37 °C for 20 min. The cells were washed three times with JC-1(1X) buffer and observed with a fluorescence microscope at an emission wavelength of 510 and 580 nm (Olympus BX53, Tokyo, Japan).
2.8. Temperature Measurement
Since the maximum irradiation dose was 36 J/cm2, the temperature of the cell medium may change during irradiation. The temperature changes of the cell medium during irradiation were measured by a thermal resistance thermometer (Shimaden, Tokyo, Japan).
2.9. Statistical Analysis
All experiments were performed in at least three biological replicates and three independent experiments. Data were expressed as means ± SD. The results were analyzed by using ANOVA analysis of variance by Graphpad Prism, and p < 0.05 was designated to be significant.
3. Results
3.1. Determination of LPS Concentration
In this experiment, Pg.LPS was used to stimulate the inflammatory response of HGFs. A high concentration of LPS may have a significant effect on the cell viability of HGFs, however, a low concentration of LPS could not significantly stimulate the inflammatory response of HGFs. HGFs were cultured in medium containing various concentrations of LPS for 24 h. The concentrations of HGFs were 0, 4, 8, 16, 32, 64, and 128 μg/mL. Then, the HGFs’ cell viability was tested by a CCK-8 assay. The experimental results are shown in Figure 2. When the concentration of LPS was over 32 μg/mL, the cell viability of HGFs was decreased significantly (p < 0.05). The amount of 16 μg/mL LPS did not have a significant effect on the cell viability of HGFs (p > 0.05). Therefore, 16 μg/mL LPS was chosen to stimulate the inflammatory response of HGFs for further study.
Figure 2.
HGFs were cultured in a medium containing LPS for 24 h. Over 32 μg/mL LPS could reduce the cell viability (p < 0.05), 16 μg/mL LPS had no significant effect on the cell viability. * p < 0.05.
3.2. The Effects of PBM on the Production of PGE2 and IL-8
After HGFs were incubated in the presence or absence of LPS and PBM for 24 h, the concentration of PGE2 and IL-8 in cell supernatant was measured. Figure 3A shows the results compared with the control group. The cells in the LPS group had a significant increase in the production of PGE2 under the stimulation of LPS (p < 0.001). The PBM treatment with a dose of 3, 9, 18, and 36 J/cm2 could inhibit the production of PGE2 in HGFs stimulated by LPS (p < 0.01). The irradiation with dose of 1, 3, and 9 J/cm2 had no significant effect on inhibiting the production of IL-8 in HGFs (p > 0.05).
Figure 3.
LPS could promote the production of PGE2 and IL-8 in HGFs, and a certain dose of PBM treatment could inhibit the production of PGE2 and IL-8 in inflammatory HGFs. (A) The effect of various doses of PBM on the production of PGE2 in HGFs. (B) The effect of various doses of PBM on the production of PGE2 in HGFs. ** p < 0.01; *** p < 0.001.
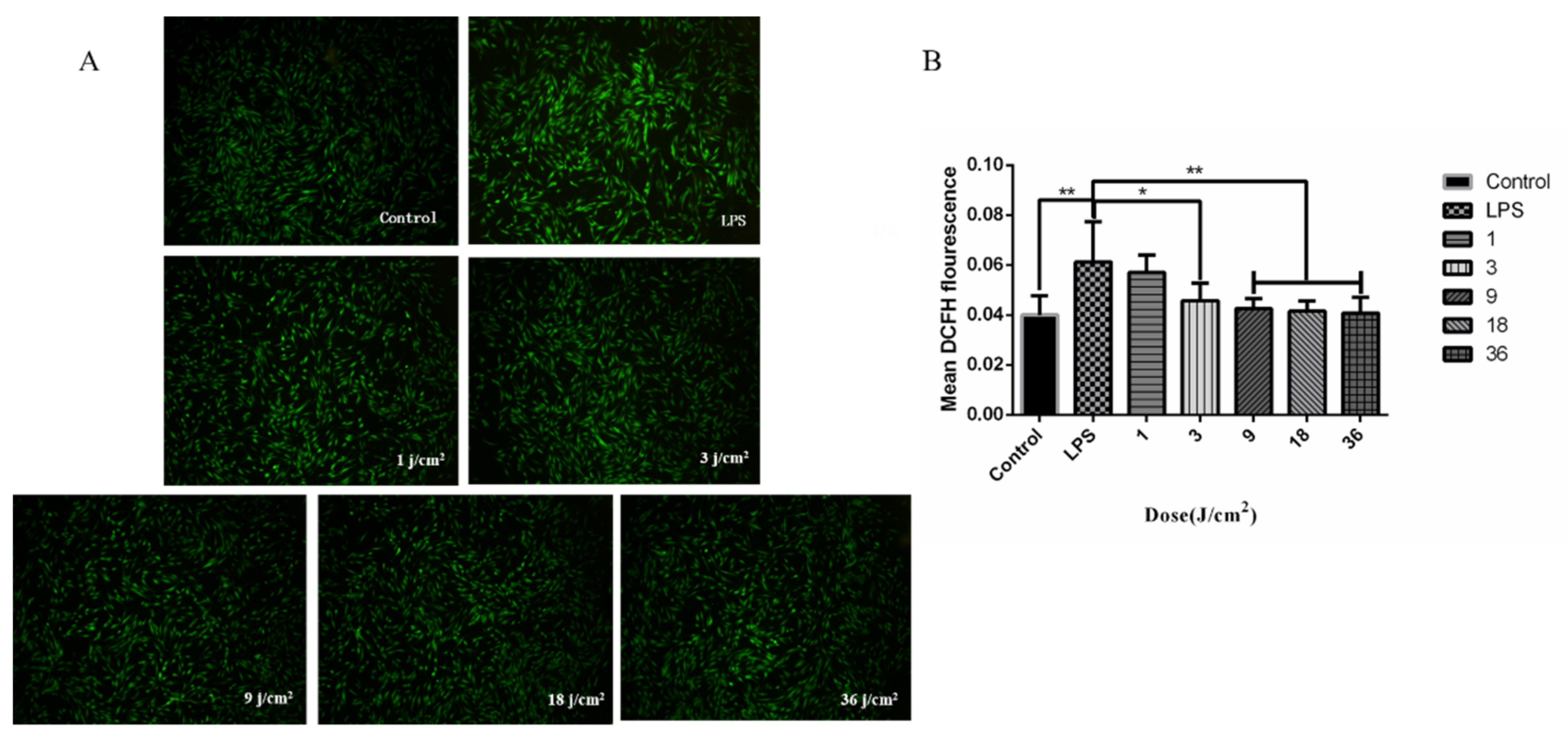
3.3. The Effects of PBM on ROS Production
Many researchers have found that the production of intracellular ROS could be inhibited by some medicinal herbs, such as resveratrol, prunella Vulgaris extract, and rosmarinic acid [20,21]. However, few researchers have studied the effect of PBM with various doses on the production of ROS in inflammatory cells. Therefore, we detected the intracellular ROS after HGFs were incubated in the presence or absence of LPS and PBM for 24 h. Figure 4 shows that LPS increased the intracellular ROS level in HGFs. PBM with doses of 3, 9, 18, and 36 J/cm2 could inhibit the production of ROS in HGFs induced by LPS. The dose of 1 J/cm2 PBM had no significant effect on the production of intracellular ROS.
Figure 4.
The effects of irradiation with doses of 1, 3, 9, 18, and 36 J/cm2 on ROS production in HGFs induced by LPS. (A) Immunofluorescence of cellular reactive oxygen species. (B) Statistical analysis of the average fluorescence intensity of reactive oxygen species. * p < 0.05; ** p < 0.01.
3.4. Temperature Changed
Figure 5 shows the results under the condition of light intensity (5 mW/cm2). As the light dose increased, the temperature in the medium increased slightly and remained at about 37.4 °C ± 0.4 °C, the temperature changed within 1 °C. Our previous studies have demonstrated that the effect of light on cells is not caused by changing the temperature of the culture medium [19]. This result also demonstrated that the inhibitory effect of PBM treatment on the inflammation of human gingival fibroblasts was independent of changing temperature.
Figure 5.
In vitro cell culture temperature.
3.5. Effects of Various Concentrations of LPS on the Production of ROS and PGE2
Figure 6 showed that the higher the concentration of LPS, the stronger the promotion effect on the production of ROS and PGE2 in HGFs. When the concentration of LPS was 16 μg/mL, LPS could significantly increase the level of intracellular ROS and the concentration of PGE2 in the supernatant, which meant that 16 μg/mL LPS could cause inflammation in HGFs.
Figure 6.
The effects of the concentration of LPS on ROS and PGE2 production in HGFs. (A) The effect of different concentrations of LPS on the ROS in HGFs, (B)The effect of different concentrations of LPS on the production of PGE2 in HGFs. * p < 0.05; *** p < 0.001; **** p < 0.0001.
3.6. Effects of PBM with Various Doses on Cell Viability and Mitochondrial Membrane Potential
After HGFs were incubated in the presence or absence of LPS and PBM for 24 h, cell viability and mitochondria membrane potential were measured. Figure 7 shows that when HGFs was treated with 16 μg/mL, PBM with dose of 1, 3, 9, 18, and 36 J/cm2 had no significant effect on cell viability and mitochondrial membrane potential, which meant that LPS and irradiation with various doses would not result in mitochondrial dysfunction.
Figure 7.
The effects of the various dose of irradiation on the cell viability and MMP of HGFs. (A) The effect of various doses of irradiation on HGFs cell viability, (B) The effect of various doses of irradiation on the MMP (mt.ΔΨ) of HGFs.
4. Discussion
Periodontal disease is the most common oral chronic inflammatory disease in humans. Studies have found that the plaque microorganisms that cause periodontal disease are mainly anaerobic bacteria, such as treponema tartaricum and porphyromonas gingivalis [22]. However, high concentrations of LPS inhibit hepatocyte growth factor activity. Fu et al. used different concentrations of lipopolysaccharide to treat hepatocytes and found that high doses of lipopolysaccharide had a significant inhibitory effect on hepatocyte growth factor cell viability [23,24]. Therefore, we used various concentrations of LPS in this experiment (0, 4, 8, 16, 32, 64, and 128 μg/mL) to treat HGFs for 24 h and then detected the cell viability of HGFs. We found that LPS could inhibit the cell viability of HGFs (p < 0.05) when the LPS concentrations were 32, 64, and 128 μg/mL, and LPS had no significant effect on the cell viability of HGFs (p > 0.05) when the concentrations of LPS were 4, 8, and 16 μg/mL.
Then, we studied the effect of various concentrations of LPS (0, 4, 16, and128 μg/mL) on the production of ROS and PGE2 in HGFs. Figure 6 shows that the higher the concentration of LPS, the greater the promoting effect on the production of ROS and PGE2 in HGFs. Scherz-Shouval et al. found that reactive ROS levels of HGFs increased after stimulation by LPS, resulting in a decrease in MMP, and high ROS would activate the NF-κB signaling pathway, which ultimately resulted in autophagy and decreased proliferation and cell viability of HGFs [25]. We found that 16 μg/mL LPS could significantly promote the production of PGE2 in HGFs without significantly inhibiting cell viability. Therefore, 16 μg/mL LPS was selected to induce HGFs to simulate cell inflammation in vitro.
PGE2 is a product of intracellular arachidonic acid metabolism. Excessive PGE2 will cause inflammatory reactions such as pain, fever, vasodilation, etc. PGE2 is closely related to periodontitis and alveolar bone resorption [26]. In this study, we used 16 μg/mL LPS and irradiation with doses of 1, 3, 9, 18, and 36 J/cm2 to treat HGFs. It was found that LPS could induce HGFs to produce more PGE2 and IL-8. Furthermore, a certain dose of 630 nm PBM could inhibit the production of PGE2 and IL-8 in HGFs. Interestingly, irradiation with a dose of 3 J/cm2 and 9 J/cm2 could significantly inhibit the production of PGE2 but had no obvious inhibitory effect on the production of IL-8. However, the PBM treatment with dose of 1 J/cm2 had no significant effect on the production of PGE2 in HGFs; the dose of the irradiation might have been too low to induce an inhibitory effect. Figure 3B shows that the PBM treatment with dose of 18 and 36 J/cm2 could inhibit the production of IL-8 in HGFs stimulated by LPS. Serrage et al. found that 450 nm blue light PBM could significantly inhibit the TGFβ1 secretion of HGFs [27]. The results indicated that red and blue light PBM can inhibit periodontitis. Therefore, perhaps the production of PGE2 and IL-8 are both regulated by 630 nm PBM in inflammatory HGFs, but the production of PGE2 is more sensitive to the dose. This conclusion is consistent with the results of Yamaura et al. [28]. In this study, we used DCFH probe to detect ROS, and the green fluorescence value was proportional to the level of ROS [6]. ROS is the normal metabolite of redox reactions in the cell, mainly coming from the mitochondrial respiratory chain, ROS is related to mitochondrial oxidative phosphorylation, apoptosis, immunity, and inflammation [25,26,27,28,29,30]. In this study, HGFs were stimulated by 16 μg/mL LPS, the production of intracellular ROS increased. In addition, the PBM with doses of 3, 9, 18, and 36 J/cm2 could inhibit the production of ROS. We found that the sensitivity of ROS generation to the dose of irradiation is similar to that of PGE2. Many research results show that the level of intracellular ROS increase in HGFs induced by LPS and ROS could promote the expression of the COX-2 enzyme, which in turn promotes the oxidation of arachidonic acid in order to produce PGE2 [31,32,33]. Therefore, we infer that LED PBM could inhibit inflammation by inhibiting the level of intracellular ROS.
There was a study finding that low-dose LED PBM could significantly stimulate tissues and cells such as: accelerating wound healing, promoting cell proliferation and differentiation, etc. [28]. Wang et al. found that 660 nm red light (3.5 mW/cm2) irradiation with dose of 20 J/cm2 could significantly promote the proliferation of rat gingival fibroblasts [26]. However, in this study, we found that 630 nm PBM with doses of 1, 3, 9, 18, and 36 J/cm2 had no significant effect on cell viability of HGFs (Figure 7A), which demonstrated that the inhibition of cell inflammation by PBM had nothing to do with changing cell viability, Chang et al. also found that there was no significant change in cellular proliferation in the PBM group (660 nm at energy densities of 5, 10, and 15 J/cm2) [11]. Mitochondria are the main sites of intracellular ROS production. High levels of ROS will damage the mitochondrial membrane, reducing the respiration efficiency of mitochondria and the production of intracellular ATP. It will then produce more ROS through a series of reactions, which ultimately results in a decrease in MMP. When the MMP is low, JC-1 mainly exists as monomer with green-fluorescent. When the MMP is high, JC-1 mainly exists as aggregates with red-fluorescent; thus, the mitochondrial membrane potential can be measured by the relative ratio of red-green fluorescence [6]. Mitochondrial function is impaired, which is an early marker event of apoptosis [11,13,20]. In this study, we had studied the effects of different doses of PBM on the MMP of LPS-treated HGFs. Figure 7B shows that 16 μg/mL LPS and irradiation with doses of 1, 3, 9, 18, and 36 J/cm2 had no significant effect on the mitochondrial membrane potential of HGFs, which means 630 nm red light PBM is a harmless method for inhibiting inflammation.
In the future, we can co-culture multiple cells with human fibroblasts in order to study the effect of different cells on inflammatory response under PBM treatment. Our work is only an in vitro study, which needs to be validated by in vivo experiments in the future. We believe that our study provides a reference and theoretical basis for the clinical use of PBM therapy in the treatment of periodontitis.
5. Conclusions
Our findings demonstrated that a certain dose of 630 nm red light PBM could inhibit the inflammatory response in HGFs induced by LPS, which was reflected in the inhibition of the production of PGE2 and IL-8. Moreover, the production of PGE2 regulated by PBM was more sensitive to light dose than that of IL-8. We also discovered that inhibition of inflammatory response in HGFs by PBM is related to the reduction in intracellular ROS, not to changing cell viability. This may be because the high levels of ROS can promote the expression of the COX-2 enzyme, which could promote cells to produce more PGE2 and IL-8. Furthermore, it was found that PBM (630 nm) of various doses could not reduce cell mitochondrial membrane potential and cause mitochondrial dysfunction, which suggested that 630 nm red light PBM is a harmless method for clinical treatment of periodontal inflammation.
Author Contributions
Data curation, X.L.; writing—original draft preparation, Z.C. and X.L.; writing—review and editing, Z.C.; methodology, H.Q., Z.L. and S.H.; supervision, M.L. All authors have read and agreed to the published version of the manuscript.
Funding
The present study was supported by theNational Key Research and Development Program of China (grant no. 2017YFB0403805) and the Development of Various Medical Instruments Based on Pulsed Light funded by the Zhongshan Municipal Government.
Institutional Review Board Statement
Informed consent was obtained from all subjects involved in the study.
Informed Consent Statement
Informed consent was obtained from all subjects involved in the study.
Conflicts of Interest
The authors declare no conflict of interest.
References
- Seymour, G.J.; Gemmell, E. Cytokines in periodontal disease: Where to from here? Acta Odontol. Scand. 2001, 59, 167–173. [Google Scholar] [CrossRef]
- Wang, P.L.; Ohura, K. Porphyromonas gingivalis lipopolysaccharide signaling in gingival fibroblasts-CD14 and Toll-like receptors. Crit. Rev. Oral Biol. Med. 2002, 13, 132–142. [Google Scholar] [CrossRef] [PubMed]
- Naruishi, K.; Takashiba, S.; Nishimura, F.; Chou, H.H.; Arai, H.; Yamada, H.; Murayama, Y. Impairment of gingival fibroblast adherence by IL-6/sIL-6R. J. Dent. Res. 2001, 80, 1421–1424. [Google Scholar] [CrossRef] [PubMed]
- Sismey-Durrant, H.J.; Hopps, R.M. Effect of lipopolysaccharide from Porphyromonas gingivalis on prostaglandin E2 and interleukin-1-beta release from rat periosteal and human gingival fibroblasts in vitro. Oral Microbiol. Immunol. 1991, 6, 378–380. [Google Scholar] [CrossRef]
- Gutiérrez-Venegas, G.; Jiménez-Estrada, M.; Maldonado, S. The effect of flavonoids on transduction mechanisms in lipopolysaccharide-treated human gingival fibroblasts. Int. Immunopharmacol. 2007, 7, 1199–1210. [Google Scholar] [CrossRef] [PubMed]
- Chen, Z.; Li, W.; Hu, X.; Liu, M. Irradiance plays a significant role in photobiomodulation of B16F10 melanoma cells by increasing reactive oxygen species and inhibiting mitochondrial function. Biomed. Opt. Express 2019, 11, 27–39. [Google Scholar] [CrossRef] [PubMed]
- Amaroli, A.; Ferrando, S.; Benedicenti, S. Photobiomodulation Affects Key Cellular Pathways of all Life-Forms: Considerations on Old and New Laser Light Targets and the Calcium Issue. Photochem. Photobiol. 2019, 95, 455–459. [Google Scholar] [CrossRef]
- Corti, L.; Toniolo, L.; Boso, C.; Colaut, F.; Fiore, D.; Muzzio, P.C.; Koukourakis, M.I.; Mazzarotto, R.; Pignataro, M.; Loreggian, L.; et al. Long-term survival of patients treated with photodynamic therapy for carcinoma in situ and early non-small-cell lung carcinoma. Lasers Surg. Med. Off. J. Am. Soc. Laser Med. Surg. 2007, 39, 394–402. [Google Scholar] [CrossRef]
- Godoy, H.; Vaddadi, P.; Cooper, M.; Frederick, P.J.; Odunsi, K.; Lele, S. Photodynamic therapy effectively palliates gynecologic malignancies. Eur. J. Gynaecol. Oncol. 2013, 34, 300–302. [Google Scholar] [CrossRef]
- Sharma, S.K.; Kharkwal, G.B.; Sajo, M.; Huang, Y.Y.; De Taboada, L.; McCarthy, T.; Hamblin, M.R. Dose response effects of 810 nm laser light on mouse primary cortical neurons. Lasers Surg. Med. 2011, 43, 851–859. [Google Scholar] [CrossRef]
- Passarella, S.; Karu, T. Absorption of monochromatic and narrow band radiation in the visible and near IR by both mitochondrial and non-mitochondrial photoacceptors results in photobiomodulation. J. Photochem. Photobiol. B Biol. 2014, 140, 344–358. [Google Scholar] [CrossRef]
- Ravera, S.; Colombo, E.; Pasquale, C.; Benedicenti, S.; Solimei, L.; Signore, A.; Amaroli, A. Mitochondrial Bioenergetic, Photobiomodulation and Trigeminal Branches Nerve Damage, What’s the Connection? A Review. Int. J. Mol. Sci. 2021, 22, 4347. [Google Scholar] [CrossRef]
- Amaroli, A.; Pasquale, C.; Zekiy, A.; Utyuzh, A.; Benedicenti, S.; Signore, A.; Ravera, S. Photobiomodulation and Oxidative Stress: 980 nm Diode Laser Light Regulates Mitochondrial Activity and Reactive Oxygen Species Production. Oxid. Med. Cell. Longev. 2021, 2021, 6626286. [Google Scholar] [CrossRef] [PubMed]
- Dungel, P.; Hartinger, J.; Chaudary, S.; Slezak, P.; Hofmann, A.; Hausner, T.; Strassl, M.; Wintner, E.; Redl, H.; Mittermayr, R. Low level light therapy by LED of different wavelength induces angiogenesis and improves ischemic wound healing. Lasers Surg. Med. 2014, 46, 773–780. [Google Scholar] [CrossRef]
- Wang, C.Y.; Tsai, S.C.; Yu, M.C.; Lin, Y.F.; Chen, C.C.; Chang, P.C. Light-emitting diode irradiation promotes donor site wound healing of the free gingival graft. J. Periodontol. 2015, 86, 674–681. [Google Scholar] [CrossRef]
- Choi, H.; Lim, W.; Kim, I.; Kim, J.; Ko, Y.; Kwon, H.; Kim, S.; Kabir, K.M.; Li, X.; Kim, O.; et al. Inflammatory cytokines are suppressed by light-emitting diode irradiation of P. gingivalis LPS-treated human gingival fibroblasts: Inflammatory cytokine changes by LED irradiation. Lasers Med. Sci. 2012, 27, 459–467. [Google Scholar] [CrossRef] [PubMed]
- Chang, P.C.; Chien, L.Y.; Ye, Y.; Kao, M.J. Irradiation by light-emitting diode light as an adjunct to facilitate healing of experimental periodontitis in vivo. J. Periodontal Res. 2013, 48, 135–143. [Google Scholar] [CrossRef]
- Lim, W.; Choi, H.; Kim, J.; Kim, S.; Jeon, S.; Zheng, H.; Kim, D.; Ko, Y.; Kim, D.; Sohn, H.; et al. Anti-inflammatory effect of 635 nm irradiations on in vitro direct/indirect irradiation model. J. Oral. Pathol. Med. 2015, 44, 94–102. [Google Scholar] [CrossRef]
- Chen, Z.; Qin, H.; Lin, S.; Lu, Z.; Fan, X.; Liu, X.; Liu, M. Comparative transcriptome analysis of gene expression patterns on B16F10 melanoma cells under Photobiomodulation of different light modes. J. Photochem. Photobiol. B 2021, 216, 112127. [Google Scholar] [CrossRef] [PubMed]
- Bhattarai, G.; Poudel, S.B.; Kook, S.H.; Lee, J.C. Resveratrol prevents alveolar bone loss in an experimental rat model of periodontitis. Acta Biomater. 2016, 29, 398–408. [Google Scholar] [CrossRef]
- Johnson, A.; Kong, F.; Miao, S.; Lin, H.V.; Thomas, S.; Huang, Y.C.; Kong, Z.L. Therapeutic effects of antibiotics loaded cellulose nanofiber and κ-carrageenan oligosaccharide composite hydrogels for periodontitis treatment. Sci. Rep. 2020, 10, 18037. [Google Scholar] [CrossRef] [PubMed]
- Huang, Y.Y.; Sharma, S.K.; Carroll, J.; Hamblin, M.R. Biphasic dose response in low level light therapy-an update. Dose-Response 2011, 9, 602–618. [Google Scholar] [CrossRef] [PubMed]
- Inagaki, S.; Kuramitsu, H.K.; Sharma, A. Contact-dependent regulation of a Tannerella forsythia virulence factor, BspA, in biofilms. FEMS Microbiol. Lett. 2005, 249, 291–296. [Google Scholar] [CrossRef][Green Version]
- Fu, E.; Tsai, M.C.; Chin, Y.T.; Tu, H.P.; Fu, M.M.; Chiang, C.Y.; Chiu, H.C. The effects of diallyl sulfide upon Porphyromonas gingivalis lipopolysaccharide stimulated proinflammatory cytokine expressions and nuclear factor-kappa B activation in human gingival fibroblasts. J. Periodontal Res. 2015, 50, 380–388. [Google Scholar] [CrossRef] [PubMed]
- Scherz-Shouval, R.; Elazar, Z. ROS, mitochondria and the regulation of autophagy. Trends Cell Biol. 2007, 17, 422–427. [Google Scholar] [CrossRef] [PubMed]
- Wang, K.; Yang, X.; Wu, Z.; Wang, H.; Li, Q.; Mei, H.; You, R.; Zhang, Y. Dendrobium officinale Polysaccharide Protected CCl4-Induced Liver Fibrosis Through Intestinal Homeostasis and the LPS-TLR4-NF-κB Signaling Pathway. Front. Pharmacol. 2020, 11, 240. [Google Scholar] [CrossRef]
- Serrage, H.J.; Cooper, P.R.; Palin, W.M.; Horstman, P.; Hadis, M.; Milward, M.R. Photobiomodulation of oral fibroblasts stimulated with periodontal pathogens. Lasers Med. Sci. 2021. Ahead of print. [Google Scholar] [CrossRef]
- Yamaura, M.; Yao, M.; Yaroslavsky, I.; Cohen, R.; Smotrich, M.; Kochevar, I.E. Low level light effects on inflammatory cytokine production by rheumatoid arthritis synoviocytes. Lasers Surg. Med. 2009, 41, 282–290. [Google Scholar] [CrossRef]
- Whelan, H.T.; Smits, R.L.J.; Buchman, E.V.; Whelan, N.T.; Turner, S.G.; Margolis, D.A.; Cevenini, V.; Stinson, H.; Ignatius, R.; Martin, T.; et al. Effect of NASA light-emitting diode irradiation on wound healing. J. Clin. Laser Med. Surg. 2001, 19, 305–314. [Google Scholar] [CrossRef]
- Soares, D.M.; Ginani, F.; Henriques, Á.G.; Barboza, C.A. Effects of laser therapy on the proliferation of human periodontal ligament stem cells. Lasers Med. Sci. 2015, 30, 1171–1174. [Google Scholar] [CrossRef]
- Zaccara, I.M.; Ginani, F.; Mota-Filho, H.G.; Henriques, Á.C.; Barboza, C.A. Effect of low-level laser irradiation on proliferation and cell viability of human dental pulp stem cells. Lasers Med. Sci. 2015, 30, 2259–2264. [Google Scholar] [CrossRef] [PubMed]
- Sheeran, F.L.; Pepe, S. Energy deficiency in the failing heart: Linking increased reactive oxygen species and disruption of oxidative phosphorylation rate. Biochim. Et Biophys. Acta (BBA)-Bioenerg. 2006, 1757, 543–552. [Google Scholar] [CrossRef] [PubMed]
- Zdarilová, A.; Svobodová, A.; Simánek, V.; Ulrichová, J. Prunella vulgaris extract and rosmarinic acid suppress lipopolysaccharide-induced alteration in human gingival fibroblasts. Toxicol. Vitr. 2009, 23, 386–392. [Google Scholar] [CrossRef] [PubMed]
Publisher’s Note: MDPI stays neutral with regard to jurisdictional claims in published maps and institutional affiliations. |
© 2021 by the authors. Licensee MDPI, Basel, Switzerland. This article is an open access article distributed under the terms and conditions of the Creative Commons Attribution (CC BY) license (https://creativecommons.org/licenses/by/4.0/).






