Inhibitory Effect and Mechanism of Dill Seed Essential Oil on Neofusicoccum parvum in Chinese Chestnut
Abstract
1. Introduction
2. Materials and Methods
2.1. Plant Materials and Fungal Pathogens
2.2. Extraction and Characterization of DSEO
2.3. Effect of DSEO on Mycelial Growth
2.4. Effect of DSEO on Fungal Biomass
2.5. SEM Observation of the Effect of DSEO on Mycelial Morphology
2.6. Effect of DSEO on the Cell Wall Integrity
2.7. Determination of Cellulase Activity
2.8. Effect of DSEO Coating on the Membrane Integrity
2.9. Determination of Ergosterol Content
2.10. Assessment of Oxidative Stress in N. parvum
2.11. RNA-Sequencing
2.12. Verification of the Gene Expression Related to Key Pathways
2.13. Antifungal Efficacy of DSEO Fumigation In Vivo
2.14. The Effect of DSEO Emulsion on the Storage Period of Chestnut
2.15. Statistical Analysis
3. Results
3.1. Yield Rate and Composition of DSEO
3.2. In Vitro Antifungal Effect of DSEO
3.3. Effect of DSEO on Mycelial Morphology
3.4. Effect of DSEO on Cell Wall Integrity
3.5. Effect of DSEO on Plasma Membrane Integrity
3.6. Effect of DSEO on the Oxidative Stress Response of N. parvum
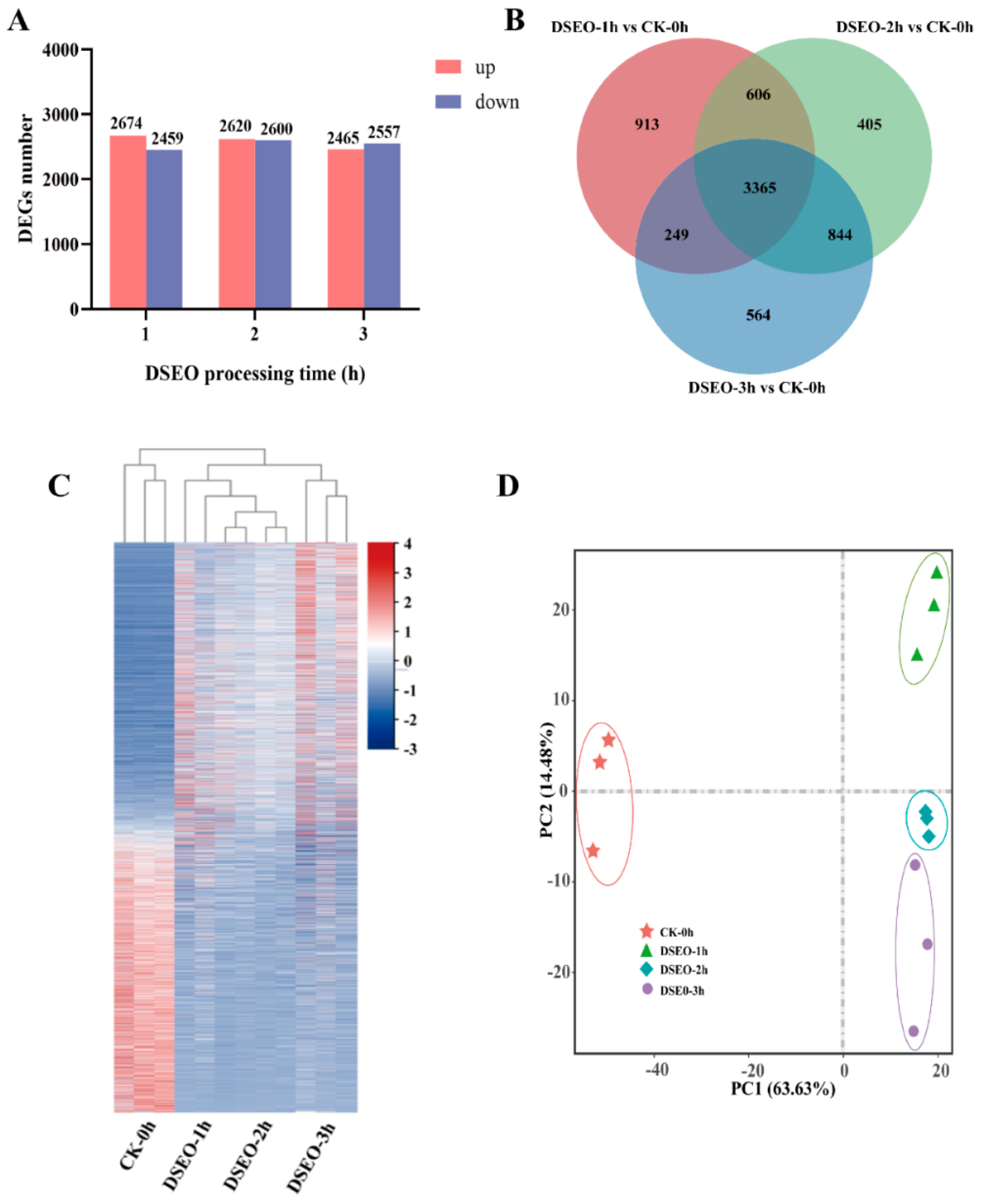
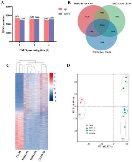
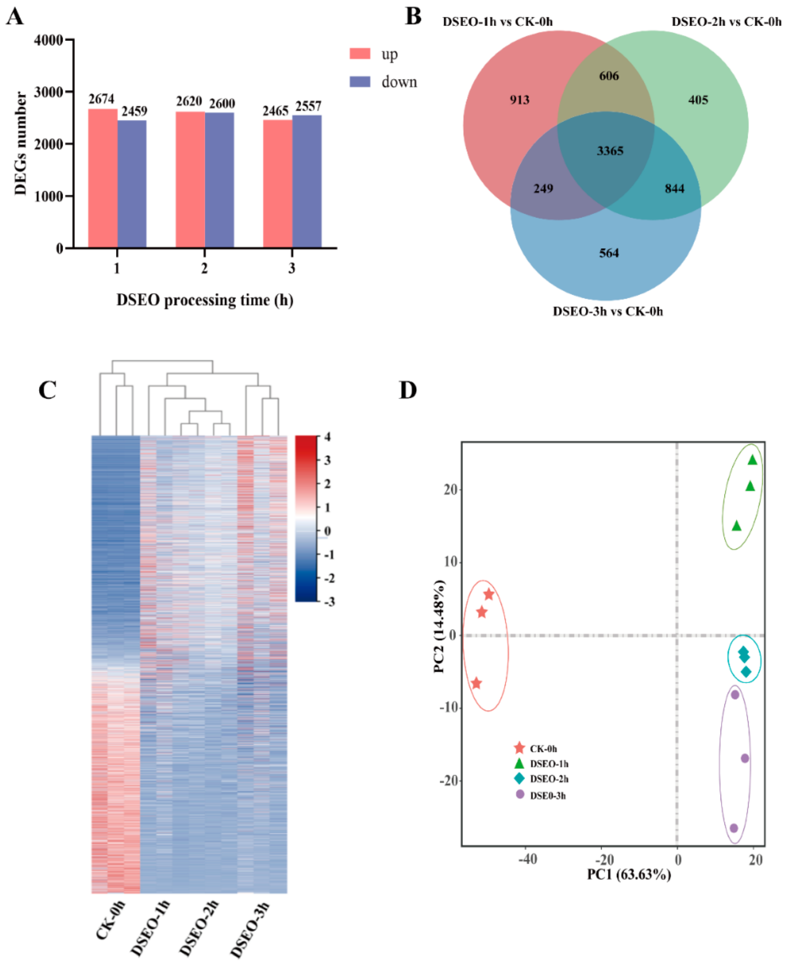
3.7. Transcriptomic Analysis of N. parvum under DSEO Treatment
3.8. qRT-PCR Validation of Selected DEGs
3.9. Antifungal Efficacy of DSEO Fumigation In Vivo
3.10. DSEO Emulsion Extends the Storage Term of Chestnuts
4. Discussion
5. Conclusions
Author Contributions
Funding
Acknowledgments
Conflicts of Interest
Appendix A
| Gene Symbol | Gene Description | Forward Primer | Reverse Primer |
|---|---|---|---|
| UCRNP2_4935 (actin) | Internal reference gene | GGATGTGCAGGTCATCACAC | GACCACCGAGAAGAGCAAAG |
| UCRNP2_3636 | phospholipid metabolic process | GATGCGGGAGTAGCCTGAC | CCCCAACCAAATCGGTAAGC |
| UCRNP2_7284 | lipid metabolic process | AACTGGGATTAGCGGAAGCC | GACCTGATCAGCGAGCCTAC |
| UCRNP2_618 | DNA metabolic process | GGAAGAGGGGCTGCTTTCTT | GTCCGGATTTGGTGGTCCAT |
| UCRNP2_3521 | DNA binding | GGGGTCAATGTGGTCGAAGT | CCGAGAGGCCCTTTCAAACT |
| UCRNP2_1635 | purine ribonucleotide binding | TCGACCGTCTCCTCTTCCTT | ACCGTTGCGTTCGAAGTAGT |
| UCRNP2_5070 | cell cycle-yeast; cytoskeleton | ATGGCTACACCTCATCCACC | CATGAAGGTCGCCTCATTGTC |
| UCRNP2_4946 | ribosome | AGAAGCGCAAGTCAGCTCAT | CAGAGTCACCTGAGAAGGCG |
| UCRNP2_5346 | hypothetical protein | TCCTCCATCCGCTCTTCGTA | GGCGTTTCCGAGAACAACAC |
| UCRNP2_548 | Amino acid and sugar metabolism | TGGTGGTTTGGAACAGCTTC | ATTGACGCCGGCACATCA |
| UCRNP2_2698 | Fatty acid metabolism | GGTCTTGTCCTGGACTTCGG | CTTCGGCTCTAAGCTCCTCG |
| UCRNP2_3670 | cytoskeleton (actin cytoskeleton) | TGGGGGATTACCAGATTGCG | TCCCACAGGTACACGCTAGA |
| UCRNP2_4163 | cytoskeleton (cytoskeleton part) | GGATATCGCAGGGATGGCAA | GGTACGTCAGGCACTGTGAA |
| UCRNP2_4320 | cytoskeleton | AAAACTTGCCGAGGAGAGGG | ATCGTTATCTCTGCCTGCCG |
| UCRNP2_9195 | organelle | ATGGACTTGGACGCCAACAT | CGACCCAATCGGTCAAGCTA |
| UCRNP2_9806 | non-membrane-bounded organelle | GTGGCTGACGAGGAGGAAAA | GTACTCCTCGAAGCCGATGG |
| UCRNP2_2126 | structural constituent of ribosome | GACCAAGTTCAAGGTCCGCT | CCCATGAGTGTCGTGAGAGG |
| Sample | Base Number | Clean Reads | Q30 (%) | GC Content (%) | Mapped Reads | Mapped Ratio (%) |
|---|---|---|---|---|---|---|
| CK-0h-1 | 46714618 | 45152836 | 95.04 | 59.85 | 42847419 | 94.89 |
| CK-0h-2 | 47740962 | 45556208 | 92.81 | 59.4 | 42973482 | 94.33 |
| CK-0h-3 | 46182706 | 44575174 | 94.94 | 59.8 | 42355868 | 95.02 |
| DSE0-1h-1 | 46699708 | 45752188 | 92.55 | 60.11 | 42753528 | 93.45 |
| DSE0-1h-2 | 46274846 | 42891208 | 93.24 | 60.22 | 40365528 | 94.11 |
| DSE0-1h-3 | 41420784 | 38231250 | 93.62 | 60.41 | 36136015 | 94.52 |
| DSE0-2h-1 | 44093534 | 41476198 | 93.43 | 59.82 | 38946635 | 93.90 |
| DSE0-2h-2 | 44771022 | 41943828 | 93.31 | 59.79 | 39277988 | 93.64 |
| DSE0-2h-3 | 45907572 | 43027896 | 93.46 | 60.39 | 40713819 | 94.62 |
| DSE0-3h-1 | 42078438 | 39608058 | 93.36 | 60.42 | 37505962 | 94.69 |
| DSE0-3h-2 | 48817802 | 47684086 | 95.13 | 59.82 | 44991433 | 94.35 |
| DSE0-3h-3 | 46233786 | 45365574 | 95.03 | 59.51 | 43080355 | 94.96 |
References
- Li, Q.; Shi, X.; Zhao, Q.; Cui, Y.; Ouyang, J.; Xu, F. Effect of cooking methods on nutritional quality and volatile compounds of Chinese chestnut (Castanea mollissima Blume). Food Chem. 2016, 201, 80–86. [Google Scholar] [CrossRef] [PubMed]
- LaBonte, N.R.; Zhao, P.; Woeste, K. Signatures of selection in the genomes of Chinese chestnut (Castanea mollissima Blume): The roots of nut tree domestication. Front. Plant Sci. 2018, 9, 810. [Google Scholar] [CrossRef] [PubMed]
- Shuttleworth, L.A.; Liew, E.C.Y.; Guest, D.I. Survey of the incidence of chestnut rot in south-eastern Australia. Australas. Plant Path. 2013, 42, 63–72. [Google Scholar] [CrossRef]
- Seddaiu, S.; Mello, A.; Sechi, C.; Cerboneschi, A.; Linaldeddu, B.T. First Report of Neofusicoccum parvum associated with chestnut nut rot in Italy. Plant Dis. 2021, 105, 3743. [Google Scholar] [CrossRef] [PubMed]
- Waqas, M.; Guarnaccia, V.; Spadaro, D. First report of nut rot caused by Neofusicoccum parvum on hazelnut (Corylus avellana) in Italy. Plant Dis. 2021, 106, 1987. [Google Scholar] [CrossRef] [PubMed]
- Swanson, H.A.; Svenning, J.C.; Saxena, A. History as grounds for interdisciplinarity: Promoting sustainable woodlands via an integrative ecological and socio-cultural perspective. One Earth 2021, 4, 226237. [Google Scholar] [CrossRef]
- Chen, Y.; Zeng, H.; Tian, J.; Ban, X.; Ma, B.; Wang, Y. Antifungal mechanism of essential oil from Anethum graveolens seeds against Candida albicans. J. Med. Microbiol. 2013, 62, 1175–1183. [Google Scholar] [CrossRef] [PubMed]
- Jana, S.; Shekhawat, G.S. Anethum graveolens: An Indian traditional medicinal herb and spice. Pharmacogn. Rev. 2010, 4, 179–184. [Google Scholar] [CrossRef]
- Teneva, D.; Denkova, Z.; Denkova-Kostova, R.; Goranov, B.; Kostov, G.; Slavchev, A.; Degraeve, P. Biological preservation of mayonnaise with Lactobacillus plantarum LBRZ12, dill, and basil essential oils. Food Chem. 2021, 344, 128707. [Google Scholar] [CrossRef]
- Kaur, V.; Kaur, R.; Bhardwaj, U.; Kaur, H. Antifungal potential of dill (Anethum graveolens L.) seed essential oil, its extracts and components against phytopathogenic maize fungi. J. Essent. Oil Bear. Plants 2021, 24, 1333–1348. [Google Scholar] [CrossRef]
- Boukaew, S.; Prasertsan, P.; Sattayasamitsathit, S. Evaluation of antifungal activity of essential oils against aflatoxigenic Aspergillus flavus and their allelopathic activity from fumigation to protect maize seeds during storage. Ind. Crops Prod. 2017, 97, 558–566. [Google Scholar] [CrossRef]
- Kumar, N.; Khurana, S.M.; Pandey, V.N. Application of clove and dill oils as an alternative of salphos for chickpea food seed storage. Sci. Rep. 2021, 11, 10390. [Google Scholar] [CrossRef]
- Yang, K.; Liu, A.; Hu, A.; Li, J.; Zen, Z.; Liu, Y.; Li, C. Preparation and characterization of cinnamon essential oil nanocapsules and comparison of volatile components and antibacterial ability of cinnamon essential oil before and after encapsulation. Food Control 2021, 123, 107783. [Google Scholar] [CrossRef]
- Xu, D.; Wei, M.; Peng, S.; Mo, H.; Huang, L.; Yao, L.; Hu, L. Cuminaldehyde in cumin essential oils prevents the growth and aflatoxin B1 biosynthesis of Aspergillus flavus in peanuts. Food Control 2021, 125, 107985. [Google Scholar] [CrossRef]
- Ju, J.; Xie, Y.; Yu, H.; Guo, Y.; Cheng, Y.; Zhang, R.; Yao, W. Major components in Lilac and Litsea cubeba essential oils kill Penicillium roqueforti through mitochondrial apoptosis pathway. Ind. Crops Prod. 2020, 149, 112349. [Google Scholar] [CrossRef]
- Sun, Q.; Li, J.; Sun, Y.; Chen, Q.; Zhang, L.; Le, T. The antifungal effects of cinnamaldehyde against Aspergillus niger and its application in bread preservation. Food Chem. 2020, 317, 126405. [Google Scholar] [CrossRef]
- Jiang, N.; Wang, L.; Jiang, D.; Wang, M.; Liu, H.; Yu, H.; Yao, W. Transcriptomic analysis of inhibition by eugenol of ochratoxin A biosynthesis and growth of Aspergillus carbonarius. Food Control 2020, 135, 108788. [Google Scholar] [CrossRef]
- Long, Y.; Huang, W.; Wang, Q.; Yang, G. Green synthesis of garlic oil nanoemulsion using ultrasonication technique and its mechanism of antifungal action against Penicillium italicum. Ultrason. Sonochem. 2020, 64, 104970. [Google Scholar] [CrossRef]
- OuYang, Q.; Okwong, R.O.; Chen, Y.; Tao, N. Synergistic activity of cinnamaldehyde and citronellal against green mold in citrus fruit. Postharvest Biol. Technol. 2020, 162, 111095. [Google Scholar] [CrossRef]
- Khaledi, N.; Taheri, P.; Tarighi, S. Antifungal activity of various essential oils against R hizoctonia solani and Macrophomina phaseolina as major bean pathogens. J. Appl. Microbiol. 2015, 118, 704–717. [Google Scholar] [CrossRef]
- Oliveira, R.C.; Carvajal-Moreno, M.; Mercado-Ruaro, P.; Rojo-Callejas, F.; Correa, B. Essential oils trigger an antifungal and anti-aflatoxigenic effect on Aspergillus flavus via the induction of apoptosis-like cell death and gene regulation. Food Control 2020, 110, 107038. [Google Scholar] [CrossRef]
- Hu, Y.; Zhang, J.; Kong, W.; Zhao, G.; Yang, M. Mechanisms of antifungal and anti-aflatoxigenic properties of essential oil derived from turmeric (Curcuma longa L.) on Aspergillus flavus. Food Chem. 2017, 220, 1–8. [Google Scholar] [CrossRef]
- Kong, J.; Zhang, Y.; Ju, J.; Xie, Y.; Guo, Y.; Cheng, Y.; Yao, W. Antifungal effects of thymol and salicylic acid on cell membrane and mitochondria of Rhizopus stolonifer and their application in postharvest preservation of tomatoes. Food Chem. 2019, 285, 380–388. [Google Scholar] [CrossRef]
- Yan, J.; Wu, H.; Shi, F.; Wang, H.; Chen, K.; Feng, J.; Jia, W. Antifungal activity screening for mint and thyme essential oils against Rhizopus stolonifer and their application in postharvest preservation of strawberry and peach fruits. J. Appl. Microbiol. 2021, 130, 1993–2007. [Google Scholar] [CrossRef]
- Zhao, Y.; Yang, Y.H.; Ye, M.; Wang, K.B.; Fan, L.M.; Su, F.W. Chemical composition and antifungal activity of essential oil from Origanum vulgare against Botrytis cinerea. Food Chem. 2021, 365, 130506. [Google Scholar] [CrossRef]
- Xu, T.; Cao, L.; Zeng, J.; Franco, C.M.; Yang, Y.; Hu, X.; Zhu, Y. The antifungal action mode of the rice endophyte Streptomyces hygroscopicus OsiSh-2 as a potential biocontrol agent against the rice blast pathogen. Pestic. Biochem. Phys. 2019, 160, 58–69. [Google Scholar] [CrossRef]
- Xu, T.; Li, Y.; Zeng, X.; Yang, X.; Yang, Y.; Yuan, S.; Zhu, Y. Isolation and evaluation of endophytic Streptomyces endus OsiSh-2 with potential application for biocontrol of rice blast disease. J. Sci. Food Agric. 2017, 97, 1149–1157. [Google Scholar] [CrossRef]
- Tian, J.; Ban, X.; Zeng, H.; He, J.; Chen, Y.; Wang, Y. The mechanism of antifungal action of essential oil from dill (Anethum graveolens L.) on Aspergillus flavus. PLoS ONE 2012, 7, e30147. [Google Scholar] [CrossRef]
- Ma, B.; Ban, X.; Huang, B.; He, J.; Tian, J.; Zeng, H.; Wang, Y. Interference and mechanism of dill seed essential oil and contribution of carvone and limonene in preventing Sclerotinia rot of rapeseed. PLoS ONE 2015, 10, 131733. [Google Scholar] [CrossRef]
- Li, H.; Zhou, W.; Hu, Y.; Mo, H.; Wang, J.; Hu, L. GC-MS analysis of essential oil from Anethum graveolens L (dill) seeds extracted by supercritical carbon dioxide. Trop. J. Pharm. Res. 2019, 18, 1291–1296. [Google Scholar] [CrossRef]
- Wei, J.; Bi, Y.; Xue, H.; Wang, Y.; Zong, Y.; Prusky, D. Antifungal activity of cinnamaldehyde against Fusarium sambucinum involves inhibition of ergosterol biosynthesis. J. Appl. Microbiol. 2020, 129, 256–265. [Google Scholar] [CrossRef] [PubMed]
- OuYang, Q.; Tao, N.; Jing, G. Transcriptional profiling analysis of Penicillium digitatum, the causal agent of citrus green mold, unravels an inhibited ergosterol biosynthesis pathway in response to citral. BMC Genom. 2016, 17, 599. [Google Scholar] [CrossRef] [PubMed]
- Donadu, M.G.; Peralta-Ruiz, Y.; Usai, D.; Maggio, F.; Molina-Hernandez, J.B.; Rizzo, D.; Chaves-Lopez, C. Colombian essential oil of Ruta graveolens against nosocomial antifungal resistant Candida strains. J. Fungi 2021, 7, 383. [Google Scholar] [CrossRef] [PubMed]
- Dan, W.; Gao, J.; Li, L.; Xu, Y.; Wang, J.; Dai, J. Cellular and non-target metabolomics approaches to understand the antifungal activity of methylaervine against Fusarium solani. Bioorg Med. Chem. Lett. 2021, 43, 128068. [Google Scholar] [CrossRef] [PubMed]
- Hua, C.; Kai, K.; Bi, W.; Shi, W.; Liu, Y.; Zhang, D. Curcumin induces oxidative stress in Botrytis cinerea, resulting in a reduction in gray mold decay in kiwifruit. J. Agric. Food Chem. 2019, 67, 7968–7976. [Google Scholar] [CrossRef] [PubMed]
- Kiran, S.; Prakash, B. Toxicity and biochemical efficacy of chemically characterized Rosmarinus officinalis essential oil against Sitophilus oryzae and Oryzaephilus surinamensis. Ind. Crops Prod. 2015, 74, 817–823. [Google Scholar] [CrossRef]
- Kumar, A.; Kujur, A.; Yadav, A.; Pratap, S.; Prakash, B. Optimization and mechanistic investigations on antifungal and aflatoxin B1 inhibitory potential of nanoencapsulated plant-based bioactive compounds. Ind. Crops Prod. 2019, 131, 213–223. [Google Scholar] [CrossRef]
- Pollard, T.D.; Cooper, J.A. Actin, a central player in cell shape and movement. Science 2009, 326, 1208–1212. [Google Scholar] [CrossRef]
- Chen, Y.; Zeng, H.; Tian, J.; Ban, X.; Ma, B.; Wang, Y. Dill (Anethum graveolens L.) seed essential oil induces Candida albicans apoptosis in a metacaspase-dependent manner. Fungal Biol. 2014, 118, 394–401. [Google Scholar] [CrossRef]
- Batista-Silva, W.; Heinemann, B.; Rugen, N.; Nunes-Nesi, A.; Araújo, W.L.; Braun, H.P.; Hildebrandt, T.M. The role of amino acid metabolism during abiotic stress release. Plant Cell Environ. 2019, 42, 1630–1644. [Google Scholar] [CrossRef]










| Peak No. | RI a | Compound Name | Content (%) |
|---|---|---|---|
| 1 | 1041 | Limonene | 16.36 |
| 2 | 1218 | Dihydrocarvone | 17.90 |
| 3 | 1238 | Dihydrocarveol | 0.26 |
| 4 | 1246 | Carveol | 0.17 |
| 5 | 1255 | Neodihydrocarveol | 0.27 |
| 6 | 1272 | Carvone | 23.49 |
| 7 | 1549 | Myristicin | 0.32 |
| 8 | 1576 | Elemicin | 0.20 |
| 9 | 1652 | Apiole | 39.93 |
| 10 | 2358 | Tetracosanal | 0.73 |
| All | 99.63 |
Publisher’s Note: MDPI stays neutral with regard to jurisdictional claims in published maps and institutional affiliations. |
© 2022 by the authors. Licensee MDPI, Basel, Switzerland. This article is an open access article distributed under the terms and conditions of the Creative Commons Attribution (CC BY) license (https://creativecommons.org/licenses/by/4.0/).
Share and Cite
Liu, T.-T.; Gou, L.-J.; Zeng, H.; Zhou, G.; Dong, W.-R.; Cui, Y.; Cai, Q.; Chen, Y.-X. Inhibitory Effect and Mechanism of Dill Seed Essential Oil on Neofusicoccum parvum in Chinese Chestnut. Separations 2022, 9, 296. https://doi.org/10.3390/separations9100296
Liu T-T, Gou L-J, Zeng H, Zhou G, Dong W-R, Cui Y, Cai Q, Chen Y-X. Inhibitory Effect and Mechanism of Dill Seed Essential Oil on Neofusicoccum parvum in Chinese Chestnut. Separations. 2022; 9(10):296. https://doi.org/10.3390/separations9100296
Chicago/Turabian StyleLiu, Tian-Tian, Lin-Jing Gou, Hong Zeng, Gao Zhou, Wan-Rong Dong, Yu Cui, Qiang Cai, and Yu-Xin Chen. 2022. "Inhibitory Effect and Mechanism of Dill Seed Essential Oil on Neofusicoccum parvum in Chinese Chestnut" Separations 9, no. 10: 296. https://doi.org/10.3390/separations9100296
APA StyleLiu, T.-T., Gou, L.-J., Zeng, H., Zhou, G., Dong, W.-R., Cui, Y., Cai, Q., & Chen, Y.-X. (2022). Inhibitory Effect and Mechanism of Dill Seed Essential Oil on Neofusicoccum parvum in Chinese Chestnut. Separations, 9(10), 296. https://doi.org/10.3390/separations9100296

