Abstract
Coal mining machine positioning technology is the key to realizing unmanned and intelligent mining of the comprehensive mining zone. Based on the traditional Strapdown Inertial Navigation System combined with Kalman-filtering coal mining machine positioning technology, non-integrity constraints are introduced, and the error of the output of the above system is filtered by an optimized Kalman filtering method proposed in this paper: non-Gaussian summation and a parallel Kalman filter bank. This method decomposes the non-Gaussian system into a linear combination of multiple Gaussian systems through the parallel Kalman filter group, then fuses the states occupying different weight coefficients and designs a method of Gaussian-term number trimming to solve the problem of parameter explosion in the filtering process, and ultimately obtains the optimal estimation of the positioning information of the coal mining machine. Experiments show that, for the coal mining machine positioning issue in the complex noise interference environment of intelligent mines, the non-Gaussian summation and parallel Kalman filter group method in this paper, compared with the traditional particle filtering method, greatly reduces the three-dimensional attitude error, three-dimensional velocity error, three-dimensional position error in the nine dimensional parameters of the estimation error, and the average estimation error. The average estimation error is reduced by 49%, 52%, 50%, 53%, 51%, 48.8%, 50.1%, 54%, and 51.3%, respectively, which significantly improves the positioning accuracy of coal mining machines, and has stronger real-time performance, stability, and accuracy in the coal mining machine positioning system.
1. Introduction
The coal mining machine is the core equipment for cutting and crushing coal seam in the process of modernized coal mining, and its efficient and safe operation plays an important role in completing the coal production work in the comprehensive mining zone. Therefore, coal mining machine positioning technology is one of the key technologies for realizing unmanned comprehensive mining zone, which can not only provide the specific position of the coal mining machine at work, but also provide data to rely on for the linkage between the “three machines” of the comprehensive mining zone: the coal mining machine, scraper conveyor, and hydraulic support. With the combination of artificial intelligence, digital twins, the Internet of Things, and other emerging fields and intelligent mining technology, coal mining positioning systems have evolved from traditional, mechanical orchestration to intelligent incorporation of sensors and wireless communication technologies, which has significant implications for safe, efficient, and green unmanned coal mining. The working environments of coal mining machines are mostly underground with complex ground conditions, dusty and noisy, and the working dynamics of coal mining machines are complex, and the system has strong nonlinear and non-Gaussian characteristics, which makes it difficult to establish accurate mathematical models and mechanism models. Commonly, the state prediction and estimation method based on the Kalman filter algorithm can be utilized to improve more accurate, stable, and real-time coal mining machine attitude, position, and speed information for the integrated mining zone.
Scholars at home and abroad have carried out detailed research on coal mining machine positioning methods. For a simple, linear Gaussian white noise system, the traditional Kalman filter has the characteristics of being real-time, accurate, and optimal in the positioning system. However, the system under the working area of coal mining is generally characterized as nonlinear and non-Gaussian, and the sensor will be additionally influenced by various types of non-Gaussian noises, so that the effect of the traditional Kalman filter decreases dramatically and the filtering performance disperses with the increase in the system complexity. Coal mining positioning systems need to process multi-source data from multi-source sensors such as inertial measurement units (IMUs), odometers, and digital twin models, and processing based on various filtering algorithms such as Kalman filtering, particle filtering, etc., can better achieve multi-source data fusion. For the nonlinear, non-Gaussian coal mining positioning system, Ge Shirong et al. [1] constructed a fusion positioning model based on IMU and Ultra-Wideband (UWB) and utilized the Untraceable Kalman Filter (UKF) to process the noise in the positioning results in the nonlinear system. This completed data fusion while effectively suppressing the drift of the attitude angle of the inertial measurement unit and improving the fusion positioning accuracy but retained the disadvantage of the computational complexity of the high-dimensional system to be increased. Lin X G et al. [2,3] used the Ensemble Kalman Filter (EnKF) to optimize the inertial navigation positioning model, which effectively reduces the initial error of the positioning system, but the filtering performance is degraded by the influence of the non-Gaussian distribution of the system state, and the performance is highly dependent on the number and distribution of random sample members. Wan J C et al. [4,5] combined the Inertial Navigation System and odometer and corrected the system error with the Closed-Loop Kalman Filter (CLKF) to achieve accurate positioning, but this requires more computational resources to update the filter parameters and has a high dependence on accurate dynamic system modelling. Zhang S Y et al. [6,7] proposed an error compensation algorithm for the Strapdown Inertial Navigation System based on non-integrity constraints, combined with the Error-State Kalman Filter (ESKF) to accurately obtain the optimal estimation of the coal mining machine’s attitude, velocity, and position, but the ESKF has a more complex computational degree due to the need to deal with the system state and the error state at the same time, and because the filtering performance is greatly affected by the initial error state estimation and the accuracy of the system model, the state estimation error is larger in the strong nonlinear system. Gabrys J et al. [8,9,10] proposed a localization method using multi-sensor fusion such as millimeter wave radar and LiDAR based on environment sensing technology, but multi-sensor fusion increases the difficulty of designing and realizing the coal mining machine localization system, and it is difficult to meet the demands of real-time and dynamic localization of coal mining machines on complex terrain with environment sensing technology. A particle filter (PF) has a better filtering effect on random variables obeying non-Gaussian distribution, but it requires a large number of particles to estimate the state distribution, and with the increase in the system state dimension, the number of particles required increases dramatically, resulting in higher computational complexity, a poorer real-time positioning effect of the system, and particle degradation due to the decrease in the particle diversity in the process of re-sampling, so that the filter reduces the speed and accuracy in the localization system [11,12,13,14,15,16]. Therefore, the design of the Kalman filter, which can maintain real-time, strong anti-interference ability, high accuracy, and low complexity under the strong non-Gaussian noise nonlinear coal mining machine positioning system has been widely discussed.
Therefore, this paper combines the Kalman filter algorithm and digital twin technology, takes the coal mining machine positioning method in unmanned comprehensive mining zones as the research object, combines the Strapdown Inertial Navigation System and the auxiliary information for suppressing the cumulative error brought by the inertial guidance system, reduces the system error by using non-integrity constraints (as the error compensation can reduce the system error), and takes the error (as the state vector can locally linearize the complex linear system), based on which, a non-Gaussian summation parallel Kalman filter group method that can effectively suppress the system error and improve the localization accuracy is proposed. Firstly, the non-Gaussian system processing capability of the Kalman filter method is improved. Secondly, to address the problem of Gaussian term parameter explosion that occurs in the process of processing multidimensional data by the Kalman filter, a new parameter trimming method is established to effectively guarantee the real-time performance of the filter work. Finally, the state error estimation of the coal mining positioning system is effectively reduced, and the accurate estimation of the real-time information of the coal mining position is realized.
The remaining chapters of this paper are organized as follows: in Section 2, the coal mining positioning mechanism model is established by combining the traditional coal mining machine positioning method based on the Strapdown Inertial Navigation System and digital twin technology. Section 3 introduces the localization method based on a non-Gaussian summation parallel Kalman filter group. Section 4 verifies the effectiveness of the method of this paper through simulation experiments. Section 5 summarizes the conclusions of this paper.
2. Method
Figure 1 demonstrates the flow chart of the coal mining machine location method, combining the mine digital twin model and the non-Gaussian summation parallel Kalman filter bank. Firstly, the initialized mine digital twin model including coal miner, coal seam, mining equipment, etc., non-Gaussian noise model, and Kalman filter group are established based on the physical entity of the intelligent mine. The coal miner data twin model is improved by combining the collected multi-source sensor data including IMU, odometer, digital twin model, etc.; the filter results are fused after the prediction and estimation steps of the parallel Kalman filter group, outputting the positioning information such as attitude, position, and velocity of the coal mining machine; the output results are fed back to the digital twin model and the multi-source sensor data model; and the estimation results are combined with the model to iteratively loop the positioning process. Due to the advantages of real-time updating and interactive mapping of the digital twin and Kalman filter algorithm, real-time and accurate digital twin model and coal miner position information is finally obtained.
Figure 1.
Flow chart of coal mining machine positioning method based on non-Gaussian summation Kalman filter group.
2.1. Principle of Coal Mining Machine Positioning Method
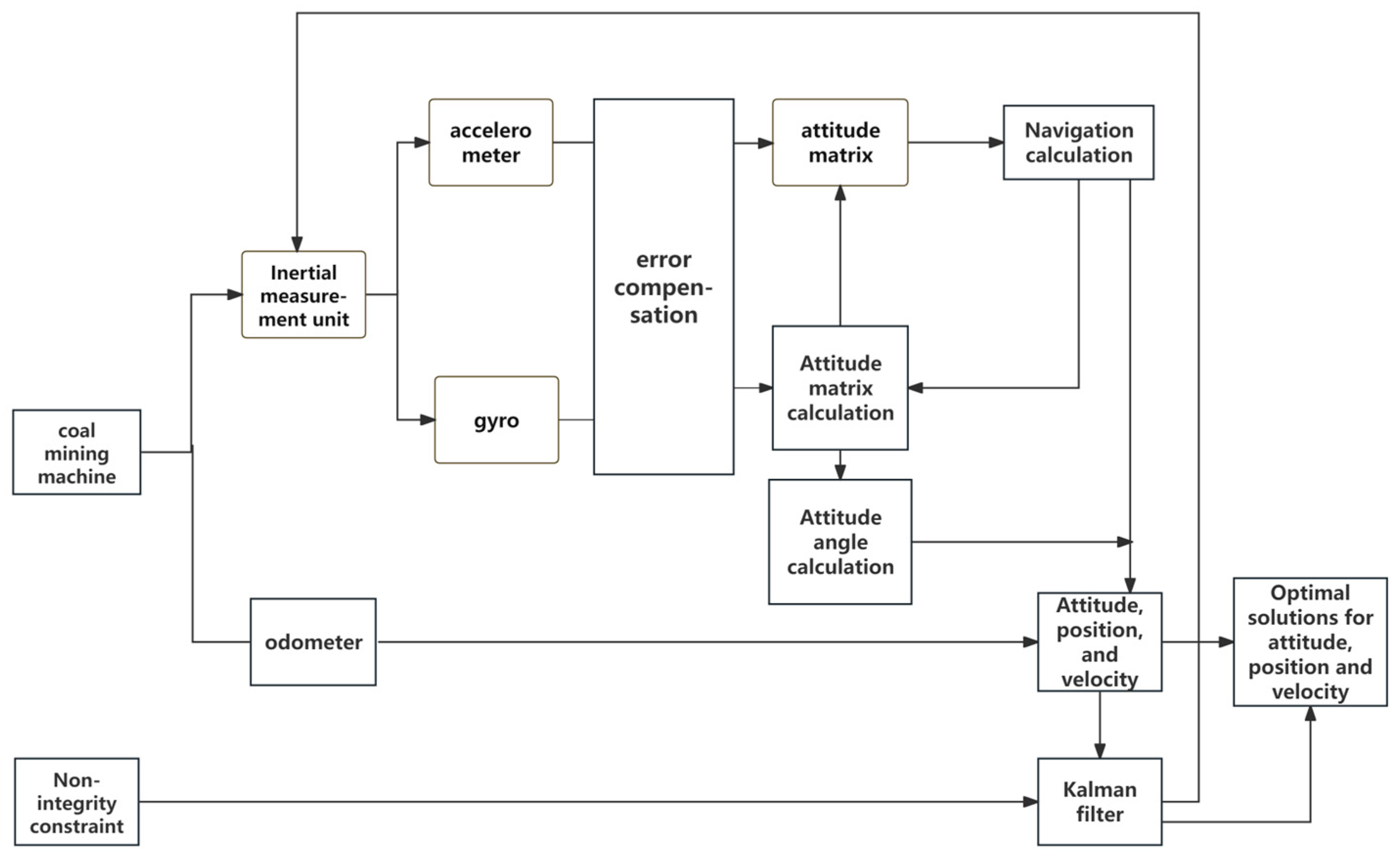
This paper takes the coal mining machine Strapdown Inertial Navigation System positioning error compensation technology as the research basis, and its principle is shown in Figure 2. The Strapdown Inertial Navigation System (SINS) is mainly composed of the inertial measurement unit (IMU), navigation computer, navigation display device, etc., of which IMU is mainly composed of a three-axis accelerometer and three-axis gyroscope. Through the measurement of the inertial measurement unit installed on the body of the coal mining machine, the three-dimensional acceleration and three-dimensional angular velocity of the coal mining machine in the inertial space are obtained ; the projection of the angular velocity of the rotation of the reference coordinate system with respect to the geocentric inertial coordinate system in the inertial coordinate system obtained by the navigation computer is updated with ; the attitude matrix is updated ; and the three-dimensional attitude angles of the coal mining machine are obtained by the solver of the attitude matrix: the pitch angle θ, the heading angle γ, the traverse angle ψ; is combined with the attitude matrix and the decomposition of the virtual platform to obtain the acceleration of the coal mining machine in the reference coordinate system ; then the three-dimensional velocity of the coal mining machine is obtained by the integration operation of the navigation calculation, and the three-dimensional position at the current moment is obtained by combining the information of attitude, velocity, and position of the coal mining machine at the previous moment; and finally, the information of attitude, position, and velocity of the coal mining machine is obtained by combining the output results of the instantaneous velocity of the coal mining machine from the odometer mounted on the gear of the coal mining machine with the information on the attitude, position, and velocity of the coal mining machine under the Strapdown Inertial Navigation System. In view of the accumulated error and position drift brought by the Strapdown Inertial Navigation System, the introduction of error compensation can effectively improve the positioning accuracy. Using the dynamic zero velocity correction technology, combined with the non-integrity constraints of zero velocity in the lateral and vertical directions during the movement of the coal mining machine, the attitude, position, velocity and other information is fused by the Kalman filter algorithm, and the result is used as the error feedback to the inertial measurement unit to correct the trajectory in real time, reduce the estimation error, and obtain the optimal estimation value of the coal mining machine’s attitude, position, and velocity, so as to improve the positioning accuracy of the coal mining machine. The accuracy of the coal mining machine localization is improved.
Figure 2.
Principle of coal mining machine positioning method.
2.2. Coal Mining Machine Digital Twin Model
Digital twin is an emerging technology that uses multi-dimensional technologies such as geometric modeling, data acquisition, and physical simulation to map entities in physical space to digital space with high precision, real-time, and interactivity [17,18,19,20,21]. The digital model simulates the equations of motion for the states and behaviors of entities in the physical space, and achieves the monitoring of the state of physical equipment, remote control, production optimization, fault repair, intelligent decision-making, and other functions by means of multi-source data fusion, iterative optimization of decision-making, real-time interaction between the real and the virtual reality, production optimization, fault repair, intelligent decision-making, and other functions.
In summary, constructing a digital twin model of coal mining machines is a complex process involving multiple fields, and the main realization steps include the following: establishing a three-dimensional physical model based on the structure, size, state, and other parameters of the coal mining machine by using machine vision tools, and optimizing the model and constructing a visual simulation model by using three-dimensional rendering tools, such as 3dsMax, and then importing the model into the Unity3D 6.0 software and establishing a parent–child relationship for the coal mining machine. The Strapdown Inertial Navigation System, odometer, and sensors, etc., collect the real-time data of the coal mining machine work with the historical data, model data, etc.; carry out multi-source data fusion through the network I/O module, TCP protocol, ODBC interface, and so on; store it in the MySql database; and finally use the C# language to write scripts to realize the interface and the data of the real-time interaction, remote communication, collection of the update, and other functions, and in MATLAB realize the monitoring, displaying, analyzing, etc., of the data generated by the physical body and the twin [22,23,24,25,26,27,28].
Figure 3 demonstrates the digital twinning process of the coal mining machine working scene, which involves the coal mining machine, which mainly consists of key devices such as an electric motor, cutting motor, track, traction gear, and lever arm. The constructed digital twin model of the coal mining machine includes a solid physical model, a mirror simulation model, a working state mechanism model, and a data model. The digital twin mechanism model, based on the kinematic and dynamic equations of the coal mining machine, accurately describes the movement law and real-time state of the coal mining machine during operation, which is the core and key to the construction of the digital twin model. Through the mechanism modeling, the motion process of the coal mining machine is transformed into the mathematical model of the digital twin to characterize the complex conditions and dynamic features in the motion and realize the real-time interaction and cooperative control with the solid physical model through simulation. The digital twin mechanism model is combined with the physical model and data model, the state of the digital twin model is updated, and the model parameters are corrected in real time by fusing the multi-source data collected by the sensors on the body of the coal mining machine, so as to improve the accuracy of the digital twin simulation model. The digital mechanism model established based on the motion process and dynamic characteristics of the coal mining machine makes the coal mining machine positioning results of the digital twin model more accurate. The establishment of the more accurate mechanism model and digital twin model can also better serve the accurate positioning and optimal control of coal mining machine entities. Combined with the positioning information, the control can be further realized through simulation decision-making and iterative model optimization to ensure the efficiency and safety of intelligent mine construction.
Figure 3.
Schematic diagram of digital twin of coal mining machine working scene.
3. Coal Mining Machine Localization Method Based on Non-Gaussian Summation Parallel Kalman Filter Group with Error Compensation
The Kalman filter is a kind of algorithm that integrates system model prediction and observation data correction in dynamic environments, calculates the probability density to solve the optimal estimation, and is generally used in linear and Gaussian noise systems. However, in real coal mining machines as well as the work process of the comprehensive mining zone, by complex environmental interference, the system state noise and observation noise generally present as non-Gaussian, and when the coal mining machine motion equation is more complex, the system presents a nonlinear, non-Gaussian state. General filtering such as the Kalman filter—particle filtering when dealing with complex mining—strong non-Gaussian interference scene performance is poor. In order to improve the performance of Kalman filter filtering in complex systems, this paper designs a parallel set of Kalman filter methods to achieve strong anti-interference ability, high accuracy, and stability of coal mining machine positioning.
The traditional coal mining machine positioning uses a combination of the Strapdown Inertial Navigation System and error-state Kalman filter [29], on the basis of which this paper introduces odometry and non-integrity constraints and optimizes the Kalman filter algorithm instead of the ESKF. Firstly, in order to inhibit the error dispersion of the Strapdown Inertial Navigation System, the non-integrity constraints are introduced as the auxiliary information: the motion process of the coal mining machine is treated as if there is no jumping or side-slipping occurring—that is, the motion in the equations is accounted for, the machine body is stationary along the transverse and vertical axes, and the working zone moves only in the due north direction. Secondly, the system error is adopted as the state vector and the state optimal estimation is fed back to the system to compensate for the positioning information. Since the error as the state vector behaves as relatively stable in the measurement and has the characteristic of local linearization, the nonlinear system can be linearized initially. Then, the non-Gaussian system model is equivalently decomposed into multiple Gaussian systems in the form of linear combinations, and sequentially passed through the Kalman filter group. Finally, normalized summation is performed to fuse the states possessing different weights to obtain the optimal estimates of the information of the coal mining machine’s attitude, velocity, and position.
Based on the partial error of the Strapdown Inertial Navigation System, a 15-dimensional state vector X is set to the following:
where is the three-dimensional attitude error vector of the coal mining machine, including pitch angle error Δθ, heading angle error Δγ, and roll angle error Δψ; is the three-dimensional velocity error vector of the coal mining machine, including , , and ; is the three-dimensional position error vector of the coal mining machine, including , , and ; is the zero bias of the three-dimensional gyro including , , and ; and is the zero bias of the three-dimensional accelerometers including , , and , which are in total 15 dimensions.
Combining the coal mining machine’s equations of motion, the inertial guidance system error perturbation, and the zero bias error analysis of the inertial measurement unit, the error propagation model as a state is as follows:
Equations (2)–(4) are the error differential equations of the information on the attitude, velocity, and position of the coal mining in continuous time, in which is the projection of the rotational angular velocity under the reference coordinate system; × represents the fork multiplication operator; represents the attitude matrix converted from the coordinate system of the inertial measurement unit to the reference coordinate system; is the error between the true angular velocity of the coal mining machine and the measured value of the three-dimensional gyroscope (for ease of calculation it can be regarded as the zero bias error of the gyroscope ); and is the measurement error of the accelerometer (for ease of calculation it can be regarded as the zero bias error of the accelerometer ). Equations (5) and (6) show the zero bias error propagation model of the inertial measurement unit expressed by the Markov process, where t represents the time; and are the correlation times of the Markov process; and and are the driving noises of the Markov process.
To facilitate the calculation, it is necessary to discretize the state equation in continuous time first. Combining Equations (2)–(6), the state equation is obtained from the error of the coal mining machine positioning system as follows:
where k is the moment marker; F(k + 1, k) is the state transfer matrix of the coal mining machine positioning system; is the state noise of the coal mining machine positioning system.
After establishing the state equation based on the positioning error information of the coal mining machine, it is necessary to introduce the corresponding measurement information to correct the state vector in 15 dimensions. Based on the non-integrity constraints, the motion of the body of the coal mining in the transverse and vertical axes is constrained, and the introduced constraint information is used as auxiliary information to suppress the error of the coal mining machine’s shortcut inertial guidance positioning system, and the influences of the mounting angle of the inertial measurement unit, the rod arm from the connection of the track, and the haul-off gears to the center of the inertial measurement unit on the measurement result of the system are considered, so that the velocity of the coal mining machine passing through the shortcut inertial guidance system is projected onto the connection of the track and the haul-off gears of the coal mining. The system measurement vector expression is obtained from the projected coal mining machine velocity Y as follows:
where is the transformation matrix from the coordinate system of the inertial measurement unit to the coordinate system of the machine body, determined by the mounting error angle of the inertial measurement unit; is the three-dimensional velocity vector of the coal mining in the reference coordinate system; is the projection of the position vector of the joint of the crawler and the hauling gears to the center of the inertial measurement unit in the coordinate system of the inertial measurement unit, determined by the rod arm vector; and v is the noise of the measurements in the positioning system of the coal mining machine.
In order to facilitate the calculation, it is necessary to discretize the measurement equation of continuous time first. The measurement equation of the coal mining machine positioning system is obtained from Equation (8) as follows:
where H(k + 1) is the coal mining machine positioning system measurement matrix.
For the state model Equation (7) and the measurement model Equation (9) under the non-Gaussian system, it is known that the initial value of the system state of the non-Gaussian variable x(0) and the corresponding probability density p(x(0)), as well as the system state noise w(k) and the measurement noise v(k + 1)—which both obey non-Gaussian distributions—have the corresponding probability density functions of p(w(k)), p(v(k + 1)), and the statistical independence is satisfied between x(0), w(k), and v(k + 1), respectively. The initial value of the state of the coal mining positioning system state, the system state noise disturbance, the corresponding probability density function of the system measurement noise disturbance, and the system state probability density function of the random variables obeying non-Gaussian distributions are decomposed into linear combinations of the distribution functions of a finite number of random variables obeying Gaussian distributions, as follows:
where N[A; B, C] represents that the random variable A obeys a Gaussian distribution with mathematical expectation B and corresponding covariance matrix C. α(i)(0),β(j)(k), ε(m)(k + 1), and α(i)(k) are the weight coefficients of the Gaussian distribution probability density function corresponding to the initial state value of the coal mining positioning system, the system state noise, the measurement noise, and the system state, and all of them satisfy the statistical properties:
In summary, the state equation of the non-Gaussian coal miner positioning system can be decomposed into I(k)J(k) linear combinations of sub-state equations obeying a Gaussian distribution, and the measurement equation of the non-Gaussian coal miner positioning system can be decomposed into I(k)J(k)M(k + 1) linear combinations of sub-measurement equations obeying a Gaussian distribution, as in the following equation:
Similarly, the system state probability density function is decomposed into multiple linear combinations of functions obeying a Gaussian distribution. The probability density function of the state prediction value of a non-Gaussian system is decomposed into I(k)J(k) linear combinations of functions obeying a Gaussian distribution, and the probability density function of the state measurement value of a non-Gaussian system is decomposed into I(k)J(k)M(k + 1) linear combinations of functions obeying a Gaussian distribution, as in the following equation:
where and are the state prediction values and state prediction error covariance of I(k)J(k) that obey Gaussian distribution; and are the state estimation values and state estimation error covariance of I(k)J(k)M(k + 1) that obey Gaussian distribution; and is the weight coefficient of the probability density function that is used to assist in the calculation of the state measurement values.
The above parameters can be used in the parallel Kalman filter group algorithm, and the specific process is divided into two parts: state prediction and state estimation of the Kalman filter algorithm. The prediction part includes solving the system state prediction value equation and solving the system state prediction error covariance equation:
The estimation part includes solving the Kalman gain matrix, solving the system state estimator equation and solving the system state estimator error covariance equation:
where is the gain matrix of Kalman filter algorithm and I is the unit matrix.
Finally, the system state estimates of the I(k)J(k)M(k + 1) Gaussian variables are linearly weighted and fused according to the weighting coefficients corresponding to the different Gaussian variables to obtain the non-Gaussian system state estimate :
From Equation (24), it can be seen that the number of Gaussian components of the error state estimation value of the Strapdown Inertial Navigation System for coal mining machines at k + 1 time increases exponentially with the push of the time marker k, and the state estimation value obeying the Gaussian distribution corresponds to a mean and covariance matrix in each dimension, so with the increase in the dimension, the number of parameters grows at a quadratic rate, the system’s computational complexity increases dramatically, and the required computational power improves remarkably, so the real-time processing capability of the algorithm is significantly reduced. In order to address the problem of reduced computational efficiency caused by the explosion of the number of Gaussian terms in the non-Gaussian summation parallel Kalman filter group algorithm, the algorithm in this paper proposes a Gaussian term pruning method, which prunes the I(k)J(k)M(k + 1) Gaussian variables in the output of the system each time to the remaining I(k) Gaussian variables, and the algorithm flow is as follows: firstly, N random samples of the existing Gaussian data are taken to obtain a new state estimate of the coal mining positioning error under the non-Gaussian system:
Also based on Equation (24), the probability density of the coal mining machine error state measurements after N sampling is obtained as follows:
In summary, the input–output data pairs of weight coefficients updated in the number of Gaussian terms in the cropping method of the system are obtained as n-dimensional state vectors, and the corresponding probability densities of the coal mining machine positioning system are obtained by random sampling:
Then the I(k)J(k)M(k + 1) weight coefficients in Equation (24) are rearranged in descending order and the probability densities of the first I(k) coal mining machine error state measurements are extracted:
The output pair , updated with weight coefficients after random sampling of the number of Gaussian terms of the system tailoring method in Equation (33), and the input pair , obeying a Gaussian distribution obtained by the descending ordering in Equation (34), are denoted as and , and they satisfy the following relationship:
This can be simplified as follows for ease of calculation:
The weight coefficients of the best match are updated using the least squares method for Equation (36):
Expand to get the new weight coefficients after cropping the number of Gaussian terms:
In summary, the number of Gaussian terms after each iteration of the non-Gaussian summation parallel Kalman filter group method can be limited to a limited range of I(k), which effectively solves the problem of parameter explosion brought by the Kalman filter algorithm, reduces the number of parameters required for the process of state prediction and estimation in the coal mining machine localization system, lowers the computational complexity of the algorithm, and improves the real-time performance of the non-Gaussian summation parallel Kalman filter group method in the application of complex scenarios for the localization of coal mining machines.
4. Experiments and Simulations
In order to verify the feasibility of the non-Gaussian summation parallel Kalman filter group method proposed in this paper and the positioning accuracy of the coal mining machine, the positioning results are compared with those of the traditional non-Gaussian Strapdown Inertial Navigation System processed by particle filtering through the MATLAB R2025a simulation platform.
Assume that the traveling path of the coal mining machine is a straight line with a total length of 10 m. To establish the working zone coordinate system oxyz, the starting position of the coal mining machine is the origin o, the coal mining machine travels along the north direction at a constant velocity, the forward direction is the x-axis, the working zone perpendicular to the forward direction is the y-axis, the z-axis is in line with the right-hand code, and the localization results are converted from the reference coordinate system to the working zone coordinate system for the convenience of calculation. In the experiment, the inertial measurement unit on the coal mining machine adopts the MPU6050 module, whose main parameters and performances are shown in Table 1, and the data acquisition is carried out at a frequency of 100 Hz. It is assumed that the simulation conditions are as follows: the initial attitude angle of the coal mining machine is set to 0°, the initial attitude error is set to 10°, the bar arm vector is set to [−0.5 1 −0.5]T, the inertial measurement unit mounting error angle is set to 1°, and the sampling interval is taken to be 0.1 s. The initial zero bias error of the three-dimensional accelerometers is set to 0.01 g (g is the acceleration of gravity), and the initial zero bias error of the three-dimensional gyros is set to 0.5°/h. The state noise and measurement noise of the coal mining machine positioning system are non-Gaussian interferences, which are statistically independent of each other, and the interferences of the system obey uniform distribution.
Table 1.
Inertial measurement unit performance parameters.
The results of the mechanical arrangement in the coal mining machine positioning Strapdown Inertial Navigation System are estimated by the non-Gaussian summation and parallel Kalman filter group method, and the results of the traditional particle filtering method are compared with the real values of the system in terms of the three-dimensional attitude error of the coal mining machine body , the three-dimensional velocity error of the coal mining machine body , and the three-dimensional position error of the coal mining machine body . The results are shown in Figure 4, Figure 5, and Figure 6, respectively. Figure 4, Figure 5 and Figure 6 show the two filtering methods used to estimate the value of the results minus the corresponding results of the real value. The coal mining machine positioning Strapdown Inertial Navigation System in the mechanical arrangement of the results of this paper’s non-Gaussian summation parallel Kalman filter group filtering method is compared with the traditional non-Gaussian particle filtering method of the coal mining machine body’s three-dimensional attitude estimation error (k + 1 | k + 1), the three-dimensional velocity error estimation for the coal mining machine body (k + 1 | k + 1), the three-dimensional location error estimation for the coal mining machine body, and the three-dimensional position error estimation (k + 1 | k + 1). The comparison results are shown in Figure 7, Figure 8, and Figure 9, respectively. Figure 7, Figure 8 and Figure 9 show the non-Gaussian summation parallel Kalman filter group filtering and non-Gaussian particle filtering, run 400 times to obtain the coal mining machine positioning error estimation. The results take the absolute value and sum divided by the total number of times (400) to obtain the average estimation error results of the different methods of comparison, as shown in Table 2. It can be seen that the non-Gaussian summation parallel Kalman filter group method in this paper has a better performance than the traditional particle filtering method in coal mining machine positioning application. In the three-dimensional attitude error, three-dimensional velocity error, and three-dimensional position error in the nine dimensional parameters of the estimation error, the average estimation errors are greatly reduced. The average estimation errors are reduced by 49%, 52%, 50%, 53%, 51%, 48.8%, 50.1%, 54%, and 51.3%, respectively. It is verified that the method of this paper has a better filtering effect in the coal mining machine positioning system, significantly reduces the average estimation error of the coal mining machine positioning system, and effectively improves the positioning accuracy of the coal mining machine from the dimensions of the attitude, position, and speed of the coal mining machine.
Figure 4.
Coal mining machine attitude error.
Figure 5.
Coal mining machine velocity error.
Figure 6.
Coal mining machine position error.
Figure 7.
Estimation of attitude error of coal mining machine.
Figure 8.
Estimation of velocity error of coal mining machine.
Figure 9.
Estimation of position error of coal mining machine.
Table 2.
Comparison of average estimation errors of coal mining machine positioning with different methods.
5. Conclusions
At present, intelligent mining faces serious challenges, and the accuracy of traditional coal miner positioning technology is greatly affected by the complex environment underground. Based on the current research situation, combined with the characteristics of data fusion and interactive mapping of digital twin technology, this paper proposes a coal miner positioning method based on non-Gaussian summation and a parallel Kalman filter bank for the state estimation of the coal miner positioning system in the complex noise interference environment in intelligent mining. The research conclusions of this paper are as follows:
- (1)
- This paper proposes a coal mining machine localization method that combines the Kalman filter algorithm and digital twin technology, based on interaction mapping and a data-driven model, which can establish the digital twin mechanism model of coal mining machine localization more intelligently, accurately, efficiently, and in real time. The digital twin model can be used for virtual mapping and optimization of the mining process by interacting with real-time data from the actual mining equipment and environment, enabling the extension of the simulation results to real mining scenarios.
- (2)
- On the basis of the traditional Strapdown Inertial Navigation System, an odometer is combined with the Kalman filter for coal mining machine positioning technology. Based on the motion characteristics of the coal mining machine, non-integrity constraints are introduced as the error compensation to suppress the error in the Strapdown Inertial Navigation System. The result of the system error as a state vector has stability in the measurement process, which can localize the nonlinear system linearly.
- (3)
- A new method based on the Kalman filter for coal mining machine localization is proposed: a non-Gaussian summation parallel Kalman filter group algorithm, which can effectively deal with the parameter explosion problem in the Kalman filter algorithm, and compared with the traditional filtering algorithm for processing coal mining machine localization information, in the three-dimensional attitude error, three-dimensional velocity error, and three-dimensional position error in the nine dimensional parameters of the estimation error, the average estimation errors are greatly reduced. The average estimation errors are reduced by 49%, 52%, 50%, 53%, 51%, 48.8%, 50.1%, 54%, and 51.3%, respectively, and they have a better anti-interference performance under non-Gaussian interference, which effectively improves the positioning accuracy of coal mining machines and has stronger real-time stability and accuracy in the application of coal mining machine localization. Under non-Gaussian interference, it has better anti-interference performance, effectively improves the positioning accuracy of coal mining machines, and has stronger real-time capacities, stability, and accuracy in the application of coal mining machine positioning.
In future work, we will improve and optimize the algorithms to fuse multiple types of sensor data for state estimation in mining scenarios with more complex environments, non-Gaussian and non-linear, in practical applications.
Author Contributions
Conceptualization, C.X. and F.Z.; methodology, C.X.; software, C.X.; validation, C.X.; investigation, C.X.; writing—original draft preparation, C.X.; writing—review and editing, C.X. and F.Z.; visualization, F.Z., Y.Y., and H.S. All authors have read and agreed to the published version of the manuscript.
Funding
The National Natural Science Foundation of China (52374165, 52121003), and The National Key Research and Development Programme of China (2022YFC3004600).
Data Availability Statement
The original contributions presented in this study are included in the article. Further inquiries can be directed to the corresponding author.
Conflicts of Interest
The funders had no role in the design of the study; in the collection, analyses, or interpretation of data; in the writing of the manuscript, or in the decision to publish the results.
References
- Cao, B.; Wang, S.; Ge, S.; Liu, W. Improving Positioning Accuracy of UWB in Complicated Underground NLOS Scenario Using Calibration, VBUKF, and WCA. IEEE Trans. Instrum. Meas. 2021, 70, 8501013. [Google Scholar] [CrossRef]
- Lin, X.; Wang, R.; Zhao, D. Dynamic Positioning Filter Method based on EnKF. In Proceedings of the 2nd International Conference on Computer Engineering, Information Science and Application Technology (ICCIA), Wuhan, China, 8–9 July 2017; pp. 930–938. [Google Scholar]
- Wang, X.; Grejner-Brzezinska, D.A.; Toth, C.K. Application of the Ensemble Kalman Filter to GPS/inertial Integration. In Proceedings of the International Technical Meeting of the Institute of Navigation, San Diego, CA, USA, 24–26 January 2011; pp. 819–825. [Google Scholar]
- Wan, J.; Zhang, X.; Zhang, C.; Yang, W.; Lei, M.; Du, Y.; Dong, Z. Vision and Inertial Navigation Combined-Based Pose Measurement Method of Cantilever Roadheader. Sustainability 2023, 15, 4018. [Google Scholar] [CrossRef]
- Aviev, A.A.; Bragin, A.V.; Papusha, I.A. Approaches to Solve the Problem of Determining the Moments of the Beginning and End of an Object’s Movement Using the Data of a Strapdown Inertial Navigation System. J. Comput. Syst. Sci. Int. 2022, 61, 455–465. [Google Scholar] [CrossRef]
- Zhang, S.Y.; Xu, S.J.; Zhu, J.F.; Li, B.H.; Shi, W.P. Wheeled robot based on fuzzy neural network tracking studies. In Proceedings of the International Conference on Mechatronics, Robotics and Automation (ICMRA 2013), Guangzhou, China, 13–14 June 2013; Volume 373, pp. 181–184. [Google Scholar]
- He, H.; Zha, F.; Li, F.; Wei, Q. A Combination Scheme of Pure Strapdown and Dual-Axis Rotation Inertial Navigation Systems. Sensors 2023, 23, 391. [Google Scholar] [CrossRef] [PubMed]
- Gabrys, J. Sensors and Sensing Practices: Reworking Experience across Entities, Environments, and Technologies. Sci. Technol. Hum. Values 2019, 44, 723–736. [Google Scholar] [CrossRef]
- Schueler, K.; Weiherer, T.; Bouzouraa, E.; Hofmann, U. 360 Degree Multi Sensor Fusion for Static and Dynamic Obstacles. In Proceedings of the IEEE Intelligent Vehicles Symposium (IV), Alcala de Henares, Spain, 3–7 June 2012; IEEE: New York, NY, USA, 2012; pp. 692–697. [Google Scholar]
- Xie, J.; Gong, Y.; Chen, F.; Guo, Z.; Zhang, J.; Tang, M. High-Precison In-flight Attitude Estimation Algorithm For Missile. In Proceedings of the 40th Chinese Control Conference (CCC), Shanghai, China, 26–28 July 2021; IEEE: New York, NY, USA, 2021; pp. 3605–3609. [Google Scholar]
- Askari, I.; Haile, M.A.; Tu, X.; Fang, H. Implicit particle filtering via a bank of nonlinear Kalman filters? Automatica 2022, 145, 110469. [Google Scholar] [CrossRef]
- Daum, F.; Huang, J. Particle Flow For Nonlinear Filters. In Proceedings of the IEEE International Conference on Acoustics, Speech, and Signal Processing (ICASSP), Prague Congress Ctr, Prague, Czech Republic, 22–27 May 2011; IEEE: New York, NY, USA, 2011; pp. 5920–5923. [Google Scholar]
- Jiao, Z.; Zhang, R. Kalman/Particle Filter for Integrated Navigation System. In Proceedings of the 2nd International Conference on Computer and Information Applications (ICCIA), Taiyuan, China, 8–9 December 2012; Volume 756, pp. 2142–2146. [Google Scholar]
- Xi, Y.; Peng, H.; Kitagawa, G.; Chen, X. The auxiliary iterated extended Kalman particle filter. Optim. Eng. 2015, 16, 387–407. [Google Scholar] [CrossRef]
- Liu, Y.M.; Song, T.Z.L.; Li, K.; Lin, H.W.; Li, T.J. Application of Kalman Filtering Techniques and Simulation Analysis. In Proceedings of the International Conference on Mechatronics Engineering and Computing Technology (ICMECT), Shanghai, China, 9–10 April 2014; Volume 556, pp. 4526–4529. [Google Scholar]
- Zhang, B.; Yu, W.; Jia, Y.; Huang, J.; Yang, D.; Zhong, Z. Predicting vehicle trajectory via combination of model-based and data-driven methods using Kalman filter. Proc. Inst. Mech. Eng. Part D J. Automob. Eng. 2024, 238, 2437–2450. [Google Scholar] [CrossRef]
- de Wilde, P. Building performance simulation in the brave new world of artificial intelligence and digital twins: A systematic review. Energy Build. 2023, 292, 113171. [Google Scholar] [CrossRef]
- Baek, M.S.; Jung, E.; Park, Y.S.; Lee, Y.T. Federated Digital Twin Implementation Methodology to Build a Large-Scale Digital Twin System. In Proceedings of the 19th IEEE International Symposium on Broadband Multimedia Systems and Broadcasting (BMSB), Toronto, ON, Canada, 19–21 June 2024; IEEE: New York, NY, USA, 2024; pp. 1–2. [Google Scholar]
- Jørgensen, B.N.; Howard, D.A.; Clausen, C.S.B.; Ma, Z. Digital Twins: Benefits, Applications and Development Process. In Proceedings of the 22nd EPIA Conference on Artificial Intelligence (EPIA), Azores, Portugal, 5–8 September 2023; Springer Nature: Cham, Switzerland, 2023; pp. 511–522. [Google Scholar]
- Saracco, R. Digital Twins: Bridging Physical Space and Cyberspace. Computer 2019, 52, 58–64. [Google Scholar] [CrossRef]
- Tao, F.; Xiao, B.; Qi, Q.; Cheng, J.; Ji, P. Digital twin modeling. J. Manuf. Syst. 2022, 64, 372–389. [Google Scholar] [CrossRef]
- Zhang, X.H.; Liu, H.T.; Ma, H.W.; Wu, H.Y.; Zhao, Y.J.; Mao, Q.H. VR-Based Remote Control System Design for Shearer. In Proceedings of the International Conference on Mechatronics and Semiconductor Materials (ICMSCM 2013), Xian, China, 28–29 September 2014; Volume 846, pp. 278–282. [Google Scholar]
- Miao, B.; Ge, S.; Li, Y.; Guo, Y. Method of Motion Planning for Digital Twin Navigation and Cutting of Shearer. Sensors 2024, 24, 5878. [Google Scholar] [CrossRef] [PubMed]
- Hazrathosseini, A.; Afrapoli, A.M. The advent of digital twins in surface mining: Its time has finally arrived. Resour. Policy 2023, 80, 103155. [Google Scholar] [CrossRef]
- Zhang, F.; Ge, S.; Li, C. Research summary on digital twin technology for smart mines. Coal Sci. Technol. 2020, 48, 168–176. [Google Scholar] [CrossRef]
- Zhang, F.; Ge, S. Construction method and evolution mechnism of mine digital twins. J. China Coal Soc. 2023, 48, 510–522. [Google Scholar] [CrossRef]
- Hananto, A.L.; Tirta, A.; Herawan, S.G.; Idris, M.; Soudagar, M.E.M.; Djamari, D.W.; Veza, I. Digital Twin and 3D Digital Twin: Concepts, Applications, and Challenges in Industry 4.0 for Digital Twin. Computers 2024, 13, 100. [Google Scholar] [CrossRef]
- Wright, L.; Davidson, S. Digital twins for metrology; metrology for digital twins. Meas. Sci. Technol. 2024, 35, 051001. [Google Scholar] [CrossRef]
- Ren, Z.; Liu, S.; Dai, J.; Lv, Y.; Fan, Y. Research on Kinematic and Static Filtering of the ESKF Based on INS/GNSS/UWB. Sensors 2023, 23, 4735. [Google Scholar] [CrossRef] [PubMed]
Disclaimer/Publisher’s Note: The statements, opinions and data contained in all publications are solely those of the individual author(s) and contributor(s) and not of MDPI and/or the editor(s). MDPI and/or the editor(s) disclaim responsibility for any injury to people or property resulting from any ideas, methods, instructions or products referred to in the content. |
© 2025 by the authors. Licensee MDPI, Basel, Switzerland. This article is an open access article distributed under the terms and conditions of the Creative Commons Attribution (CC BY) license (https://creativecommons.org/licenses/by/4.0/).








