Abstract
Enterprises in low-carbon supply chains have been exploring blockchain technology in order to make carbon data transparent. However, there is still some opaque information in the market, such as the value-added service efficiency. How do supply chain members make decisions between information sharing and blockchain adoption? This study considers blockchain adoption and information sharing in a low-carbon supply chain with a single manufacturer and a single retailer. The retailer has private information about value-added services and decides how to share it with the manufacturer. We examine six combined strategies comprised of blockchain scenarios and information sharing formats (no sharing, voluntary sharing, and mandatory sharing). The results indicate that supply chain members prefer blockchain technology under no sharing and voluntary sharing. Under mandatory sharing, supply chain members have incentives to participate in blockchain when the value-added service efficiency exceeds a threshold value. While the manufacturer prefers to obtain the value-added service information, the retailer decides to share information depending on the value-added service efficiency. Besides, supply chain members’ attitude toward the sharing contract also depends on the value-added service efficiency.
Keywords:
low-carbon supply chain; blockchain; value-added service; information sharing; game theory MSC:
90B06
1. Introduction
Low carbon has always been a hot topic in supply chain management and low-carbon operations are essential to the sustainability of supply chains [1]. In recent years, low-carbon products have become increasingly popular in the market. Consumers with low carbon preferences are willing to pay higher prices for low carbon products [2,3]. Carbon Labels are an important identification tool for low-carbon products [4], and consumers choose low-carbon products through carbon labeling. An information tag represents a unique digital cryptographic identifier [5]. Hence, carbon labels become a key measure that can record, calculate, and trace the carbon emissions of products. Still, there is a greenwashing phenomenon in the market, which will present misleading challenges to consumers with strong low-carbon preferences in the selection of products. To avoid these misleading claims, it is necessary to be transparent about carbon emissions.
Blockchain contributes to the transparency of information on carbon emissions and market demand. A critical challenge to achieving low carbon is the opacity of carbon emissions. To address this issue, researchers have explored the use of blockchain in low-carbon supply chains and discussed some factors that affect blockchain adoption as shown in Table 1. Blockchain adoption in the low-carbon supply chain mainly focuses on the conceptual framework and system design based on the distributed ledger or smart contract [6]. In practice, blockchain technology has also been applied to carbon emissions. For example, the “Tianmu fruit bamboo shoots” from China’s Zhejiang province introduce a digital carbon label, which can trace the carbon footprints of products in the production process. All carbon data is recorded and stored in the blockchain [7]. Blockchain technology enhances the transparency of carbon emissions and strengthens consumer trust in carbon labels, eliminating “greenwashing” concerns. Furthermore, demand uncertainty also causes considerable challenges to supply chain operations. Suppliers can obtain more accurate demand signals when retailers record their sales in the blockchain [8]. Transparency of demand information benefits the supply chain, which improves operational efficiency. Therefore, it is critical to research the application of blockchain in the low-carbon supply chain.
Table 1.
The factors affecting blockchain adoption.
Low carbon consumers consider not only the low carbon but also the value-added service when choosing products. As reported by Boston Consulting Group (BCG) and AliResearch, there is a growing interest in value-added services among consumers [18]. Therefore, some enterprises provide value-added services to attract low-carbon consumers. In general, cost data associated with value-added services is often considered private information for retailers [19]. In practice, supply chain members usually possess private information that is unknown to outsiders, so they are inclined to protect their cost information to maximize profits [20]. Asymmetry in value-added service efficiency affects optimal price decisions and service investments [19,21]. Thus, the question arises as to whether retailers will share information about value-added services with manufacturers. Most of the previous research about information sharing only focuses on sharing or no sharing. Few studies pay attention to the case that demand and value-added service efficiency are uncertain. Motivated by Jiang et al. [22], we consider three formats of information sharing about value-added service efficiency (no sharing, voluntary sharing, and mandatory sharing). Differently, this study proposes the mandatory sharing contract where the manufacturer will share the cost of value-added service if the retailer shares value-added service efficiency with the manufacturer. This paper simultaneously considers double information sharing of demand uncertain and value-added service efficiency in the low-carbon supply chain, which is rarely seen in previous research. Moreover, we examine how the value-added service efficiency affects blockchain adoption in the low carbon supply chain. Thus, it raises several questions: (1) What are the supply chain members’ preferences as to the three sharing formats? (2) What is the difference between the supply chain members’ preferences in blockchain? (3) How does the value-added service efficiency affect supply chain members’ decision on blockchain adoption?
To solve the above problems, we examine a vertical low-carbon supply chain composed of a single retailer and a single manufacturer. The supply chain members have the option of adopting blockchain technology (Scenario B) or not adopting blockchain technology (Scenario N). The retailer has private value-added service efficiency and market demand. When the supply chain adopts the blockchain, the manufacturer will produce the low-carbon products with carbon labels, and store all the carbon data in the blockchain. The retailer also records the demand information into the blockchain. While the retailer does not record the value-added service efficiency in the blockchain and determines how to choose the information sharing formats of value-added service efficiency. Note that the market demand and value-added service efficiency are both uncertain in this paper. When the supply chain adopts the blockchain, the manufacturer can obtain the market demand information. As for the information sharing on value-added service efficiency, this depends on the retailer’s decision regarding the sharing format.
The main findings of this study are as follows. First, the manufacturer and retailer are inclined to adopt blockchain technology under no sharing and voluntary sharing. Interestingly, only when the value-added service efficiency is higher than a threshold would the manufacturer and retailer benefit from the adoption of blockchain technology under mandatory sharing. Second, the manufacturer always prefers voluntary information sharing, which is consistent with practice. The retailer is reluctant to share value-added service information with the manufacturer when service efficiency is lower than a threshold. Finally, the manufacturer and retailer have the same attitude towards the sharing contract. When the value-added service efficiency is lower than a threshold, supply chain members will choose the sharing contract.
2. Literature Review
Our research mainly relates to the literature on blockchain technology, information sharing, and value-added services.
Blockchain technology has been widely adopted in an increasing number of supply chains. The most important applications of blockchain are traceability and information transparency, which are becoming a fundamental differentiator advantage of market competition. Generally, traceability is defined as the process of tracking and tracing information, which can be applied to the transparency of the supply chain [23]. Song et al. [24] pointed out that blockchain contributes to improving the transparency, traceability, and auditability of materials flow throughout the supply chain. Saberi et al. [25] indicated that blockchain has the potential to guarantee the reliability, traceability, and authenticity of the information. Considering the traceability awareness of consumers, Fan et al. [17] studied the optimal pricing strategies of the supply chain in two scenarios about whether adopt blockchain technology. Biswas et al. [26] pointed out that blockchain technology can provide high traceability to resolve the distrust of the product quality. Niu et al. [8] studied the incentive alignment opportunities of pharmaceutical supply chain members to adopt blockchain technology through which customers can verify the authenticity of medicines. Based on the theory of technology-organization-environment, Naef et al. [27] investigated the factors influencing blockchain adoption and low carbon performance. Furthermore, blockchain technology also has some other functions introduced by the industry. For example, Choi and Luo [28] investigated how blockchain can improve the data quality of sustainable fashion supply chains. Choi [12] proved that adopting blockchain technology may bring a higher expected profit and a lower risk for the supply chain and its members. De Giovanni [11] held that blockchain technology can mitigate business risks and transaction costs, but implementing blockchain is not always economically convenient. Paul et al. [29] found that blockchain has a significant positive effect on the tea supply chain and can effectively contribute to the global tea supply chain industry’s sustainability. Vafadarnikjoo et al. [30] proposed an action plan framework for identifying barriers to the implementation of blockchain technology based on the neutrosophic analytic hierarchy process (N-AHP). Yang et al. [15] explored the values and impacts of blockchain on food supply chains with platform operations. Liu et al. [31] analyzed the pricing and coordination of the vaccine supply chain based on blockchain technology and reveal the positive impact of blockchain on the vaccine supply chain. Woo et al. [32] pointed out that blockchain technology contributes to the carbon credit market in the building sector, and Bao et al. [33] suggested that blockchain can solve the traceability of carbon emission quotas’ records by Carbon Emission Trading and Green Certificate. In this paper, our study focuses on the application of blockchain technology in the low carbon supply chain. Nevertheless, a significant difference between their work and ours is that we also study how the value-added service efficiency affects supply chain members’ preference for blockchain under different sharing formats.
Most studies focus on the incentives for uncertain information exchange among supply chain members. One stream of the literature investigates the demand uncertainty. Shamir and Shin [34] studied horizontal demand information sharing in trade association settings between multiple retailers. Yu et al. [35] showed that demand information sharing can significantly reduce the “wasted emission”. Yu and Cao [36] investigated the incumbent retailer’s decision on information sharing format considering the manufacturer’s capability to reduce carbon emissions and demand uncertainty. Nie et al. [37] examined the information sharing of market demand when a manufacturer produces both new and remanufactured products. Cohen et al. [38] pointed out that demand uncertainty adversely affects consumer surpluses in many cases. In an empirical analysis of longitudinal data on Australian manufacturing, Bakhtiari and Breunig [39] show that new outsourcing and demand uncertainty has an asymmetric relationship. Some other studies investigate the cost uncertainty in the supply chain. Typical literature on cost information asymmetry includes Chen and Li [40], Liu et al. [41], Oh et al. [42], and Mukhopadhyay et al. [43]. Liu et al. [41] studied contract suppliers’ corporate social responsibility cost information asymmetry of the two-stage supply chain. Chen and Li [40] examined a green building supply chain considering the manufacturer’s private information about production cost and unobservable effort. Oh et al. [41] examined how cost uncertainty affects the pricing decisions of the risk-averse service provider. Considering the uncertainty of value-added cost, Mukhopadhyay et al. [42] provided one method for eliminating channel conflict. Besides, there is other literature about information sharing in the supply chain. For example, Ghoshal et al. [44] showed that strategic customer data sharing across competitors may improve both parties’ profitability. The above studies focus mainly on sharing and non-sharing under uncertain information. Jiang et al. [22] investigated three information sharing formats (no sharing, voluntary sharing, and mandatory sharing) of demand in a distribution channel, while the format of mandatory sharing merely pointed out potential scenarios, and not specific sharing measures. Differently, we examine double asymmetric information relating to demand and value-added services in the low-carbon supply chain. Furthermore, this paper proposes a mandatory sharing contract of value-added services information, which has been addressed in few previous studies.
As consumers’ demand for value-added services increases, a growing number of academics have begun to examine the impact of value-added services on supply chain operations. Xie et al. [45] addressed how different contracts affect the decisions and profitability considering value-added service in a service-oriented manufacturing supply chain. Zhang et al. [46] investigated the information asymmetry of value-added service quality from a product life cycle perspective. Dan et al. [47] examined the value-added service competition, which is affected by three types of warranty service strategies between a manufacturer and a retailer. Hong et al. [48] studied how value-added service influences profits and decisions in a closed-loop supply chain. Liu et al. [49] studied the impacts of conspicuous customers on quick response and value-added service by pricing and strategy comparisons in a luxury market. Begen et al. [50] showed that when cooperative advertising solutions exist, the information sharing of value-added service between the traditional retailer and the manufacturer will result in a win-win situation, and it will also benefit the whole supply chain. Liu et al. [18] explored the e-tailer’s decisions on information sharing when providing value-added service for fresh products. Based on theory and preliminary testing, scholars Soinio et al. [51] studied how logistics service providers can provide value-added services to SMEs. Zhang et al. [52] investigated the cooperation strategy of an online travel platform that offers value-added service under demand uncertainty. Zhang et al. [53] discussed the influence of the cross-network externality strengths on the optimal decisions and value-added service of the third-party platform. Unlike previous literature, we not only investigate the value-added service information uncertainty in the low-carbon supply chain, but also discuss three information-sharing formats (no sharing, voluntary sharing, and mandatory sharing) regarding value-added service information. Furthermore, this study also explores the impact of value-added service uncertainty on the adoption of blockchain technology.
3. Model Framework
3.1. Model Description
We consider a low-carbon supply chain comprised of a manufacturer (denoted by M), and a retailer (denoted by R). The manufacturer produces the low-carbon products and sells them to the retailer at a unit wholesale price . The retailer provides the value-added service value level to the low-carbon products and then sells them to the market at a unit retail price , as illustrated in Figure 1. The manufacturer produces low-carbon products that are attached with carbon labels, which can be used to record and trace the carbon emissions of products throughout their production process. All the carbon data can be stored in the blockchain. Consumers with low-carbon preferences select their products by scanning the carbon labels on their smartphones in a competitive market. When the supply chain adopts the blockchain, the retailer will record the demand information into the blockchain. As a result, the manufacturer will obtain the full of market demand information.
Figure 1.
Supply chain structures.
Table 2 shows the notations in this paper. Let denote the scenarios with/without blockchain technology, respectively. Supply chain members decide whether to introduce blockchain technology. In scenario N, the supply chain members do not adopt blockchain technology in the low carbon supply chain. The manufacturer cannot obtain accurate demand information, and carbon data cannot be guaranteed to be authentic. Therefore, low-carbon products will not be well recognized in the market. In scenario B, the supply chain members introduce blockchain technology in the low carbon supply chain. The manufacturer can obtain accurate demand information due to the retailer recording the demand in the blockchain. Customers can access accurate carbon data by scanning the carbon label of low-carbon products, which increases consumer trust and stimulates market demand. As a result, low-carbon products will have larger market potential.
Table 2.
Notations.
3.2. Inverse Demand Functions
Motivated by Niu et al. [8], we assume the market potential in scenario N and scenario B are denoted as 1, , respectively. represents that the market is expanded in scenario B. Moreover, we assume that the market potential is large enough, a similar assumption can be found in Yao et al. [21]. The random variable represents market demand uncertainty, which has a mean of zero and variance . The retailer has accurate demand information because of familiarity with the market. The inverse demand functions are as follows:
Without loss of generality, we set the marginal production cost and blockchain operations cost as zero. In addition, this study does not consider the sunk costs associated with adopting blockchain technology. The value-added service cost function is strictly convex followed by Liu et al. [19] and Yao et al. [21], . represents the value-added service efficiency, which is uniformly distributed, . The average value-added service efficiency and deviation are , respectively. The retailer has the private value-added service efficiency and decides how to share information with the manufacturer. Motivated by Jiang et al. [22], we consider three sharing formats for value-added service efficiency: no sharing (denoted by N), voluntary sharing (denoted by S), and mandatory sharing (denoted by M). Differently, we introduce the contract {} in the mandatory sharing. Let denote three sharing formats. is the manufacturer’s proportion of value-added service costs. Besides, to make the outcomes interesting and avoid trivial discussion, we assume that (1) , which makes our study about the sharing contract interesting; (2) , which denotes deviation is small enough. Similar assumptions can be found in Ji et al. [54] and Xu et al. [55].
3.3. Profit Functions
We use the superscript , , and to denote three information disclosure strategies of value-added service efficiency in two scenarios, respectively. The expected profit functions of supply chain members are as follows:
- (1)
- No sharing in scenario N (Model NN)
In Model NN, the retailer decides not to share the value-added service efficiency with the manufacturer. The manufacturer has to predict the value-added service efficiency and market demand. Thus, the supply chain members’ expected profits are as follows:
- (2)
- Voluntary sharing in scenario N (Model NS)
In Model NS, the retailer shares the value-added service efficiency with the manufacturer voluntarily. The manufacturer only needs to predict the market demand in scenario N. Hence, the expected profits are as follows:
- (3)
- Mandatory sharing in scenario N (Model NM)
In Model NM, the retailer signs the contract {} and shares the value-added service efficiency with the manufacturer. Similar to Model NS, the expected profits are as follows:
- (4)
- No sharing in scenario B (Model BN)
In Model BN, the retailer records the demand in the blockchain, but does not share value-added service efficiency with the manufacturer. The manufacturer has full knowledge of market demand in scenario B and only predicts the value-added service efficiency. Hence, the supply chain members’ expected profits are as follows:
- (5)
- Voluntary sharing in scenario B (Model BS)
In Model BS, the supply chain members adopt blockchain technology and the retailer shares the value-added service efficiency voluntarily. The manufacturer has accurate demand and value-added service efficiency. Therefore, the expected profits are as follows:
- (6)
- Mandatory sharing in scenario B (Model BM)
In Model BM, the retailer signs the contract {} and records the demand in the blockchain. Similar to Model BS, the manufacturer does not need to predict information. The expected profits are as follows:
The sequence of events is shown in Figure 2. In stage 1, supply chain members decide whether to adopt blockchain technology. In stage 2, the retailer decides how to share value-added service information with the manufacturer. There are three formats how to share value-added service information with the manufacturer. After the retailer chooses among the three formats of value-added service efficiency, in stage 3, the manufacturer determines the wholesale price. In stage 4, the retailer decides the retail price and value-added service level based on the wholesale price simultaneously. Finally, the market demand will be realized.
Figure 2.
Sequence of events.
4. Analysis
In this section, we investigate the different sharing formats for value-added service efficiency with/without blockchain technology. Using backward induction to solve the games, the equilibrium outcomes are summarized in Table 3, Table 4 and Table 5. The derivation and proof of this paper are in Appendix A.
Table 3.
Outcomes in Model .
Table 4.
Outcomes in Model .
Table 5.
Outcomes in Model .
4.1. The Decision of Blockchain Adoption
In this subsection, we first compare three sharing formats with/without blockchain, and then investigate the optimal strategy for blockchain adoption.
Proposition 1.
The optimal wholesale prices and order quantities in scenario B are higher than those in scenario N (i.e., ).
This reflects the intuition that blockchain adoption attracts consumers with low-carbon preferences, improves their green trust, and expands the market demand. Thus, the demand for low-carbon products increases in scenario B, and the manufacturer’s pricing powers are enhanced no matter how the retailer shares the value-added service efficiency with the manufacturer. As a result, the retailer’s purchase costs increase as wholesale prices rise, while the benefit from expanded demand offsets these costs.
Based on the above analysis, the market demand for low-carbon products increases with the application of blockchain technology. The retailer is willing to order more quantities to increase their sales profits. Therefore, the equilibrium order quantities in scenario B are higher than in scenario N.
Proposition 2.
For Model and Model , the manufacturer and retailer always prefer the adoption of blockchain technology.
We examine the supply chain members’ preferences on blockchain technology in Model and Model . Both the retailer and the manufacturer prefer blockchain technology to trace emissions and enhance competitiveness in the low-carbon consumer market. Define the optimal choice strategy . denotes that the retailer benefits from blockchain under voluntary sharing. denotes that the retailer prefers blockchain technology under no sharing. denotes that the retailer prefers blockchain technology under the above two sharing formats.
denotes that supply chain members prefer to adopt blockchain technology under the above two sharing formats. The supply chain members’ participating decision on blockchain technology is shown in Figure 3. The supply chain will adopt blockchain technology in the strategy .
Figure 3.
The supply chain members’ participating decision. ().
According to the assumptions in Section 3, the market potential is large enough under the adoption of blockchain technology. Furthermore, the manufacturer can obtain accurate market demand information through the blockchain. Thus, there is no doubt that the manufacturer is inclined to adopt the blockchain technology under Model and Model . Why does the retailer also prefer blockchain technology? In order to explain the underlying reasons more clearly, we characterize the retailer’s profit difference in Model as follows:
Since the market potential is large enough, the retailer’s retailing profit gain can offset the information value loss and value-added service cost gain. In other words, although the retailer loses the demand information value and the value-added service cost increases, the retailer’s retailing profit increases. The Model is similar to Model . Therefore, the retailer is willing to participate in the blockchain technology under no sharing and voluntary sharing.
Proposition 3.
When mandatory sharing exists, the manufacturer’s participating decision depends on the value-added service efficiency.
- (i)
- When , the manufacturer prefers blockchain (i.e., ).
- (ii)
- When , the manufacturer prefers no blockchain (i.e., ).
Similar to the Proposition 2, we characterize the manufacturer’s profit difference as follows:
As shown in Figure 4, the wholesaling profit gain and value-added service cost gain both are decreasing in . The information value gain is positive and independent of . The manufacturer’s profit difference is first negative and then positive. In general, the manufacturer should prefer blockchain for obtaining accurate demand information. However, the manufacturer should consider the share of value-added service cost in Model . When the value-added service efficiency is lower than a threshold value, the manufacturer’s value-added service cost gain is higher than the total wholesale profit gain and information value gain. Therefore, the manufacturer is unwilling to adopt blockchain technology. When the value-added service efficiency exceeds a threshold value, the manufacturer can obtain the information value gain, and the wholesaling profit gain can offset the value-added service cost gain. As a result, only when exceeds the threshold value will the manufacturer be more inclined to adopt blockchain technology.
Figure 4.
Impact of on the manufacturer in Model . ().
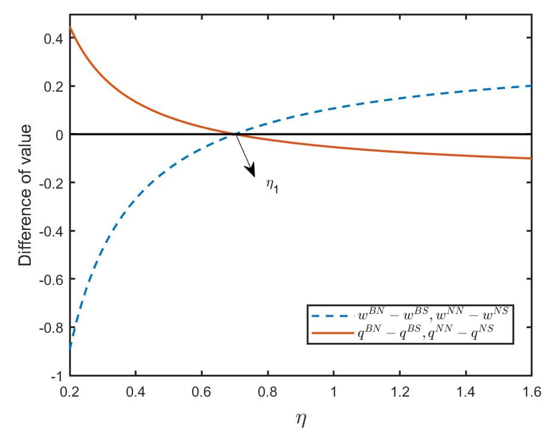
Proposition 4.
When mandatory sharing exists, the retailer’s participating decision depends on the value-added service efficiency.
- (i)
- When , the retailer prefers blockchain (i.e., ).
- (ii)
- When , the retailer prefers no blockchain (i.e., ).
When the retailer decides to enter into the sharing contract, it means that the retailer must share the value-added service efficiency while the manufacturer will share a part of the value-added service cost. Similar to the Proposition 2, we characterize the retailer’s profit difference as follows:
Since the market potential is large enough, retailer’s value-added service cost gain is higher than its retailing profit gain when value-added service efficiency is lower than the threshold value (see Figure 5 for illustration). The information value gain is negative and independent of value-added service efficiency. Therefore, the retailer has few incentives to participate in blockchain technology. When exceeds the threshold value, the retailer’s retailing profit gain is higher than the value-added service cost gain. At this time, the retailer’s profit in scenario B is higher than in scenario N. Hence, the retailer prefers blockchain technology only when is higher than the threshold value.
Figure 5.
Impact of on the retailer in Model . ().
Corollary 1.
In Model , the supply chain members will participate in blockchain technology only when .
Based on Proposition 3 and Proposition 4, it is easy to know that the supply chain members will adopt the blockchain technology only if is higher than the threshold value.
4.2. The Value of Value-Added Service Sharing
Then, we analyze the sharing value of value-added service efficiency between voluntary sharing and no sharing. For ease of simplified calculation and exposition, we define .
Proposition 5.
By comparing the wholesale prices and order quantities under two sharing formats in scenario B and scenario N, we find
- (i)
- The wholesale prices are higher under no sharing if (i.e., we have , given ). Otherwise, wholesale prices are lower if (i.e., we have , given ).
- (ii)
- The order quantities are lower under no sharing if (i.e., we have , given ). Otherwise, order quantities are higher if (i.e., we have , given ).
The value-added service efficiency is inversely proportional to the value-added service level. Retailer adds more value-added service values to the low-carbon products when is lower. Regarding no sharing, the manufacturer will have full knowledge of the retailer’s value-added cost information under voluntary sharing. As a result, there is a incentive for the manufacturer to enhance wholesale prices in order to capture more profit from value-added service values under voluntary sharing. Therefore, the wholesale prices are higher under voluntary sharing when (see Figure 6 for illustration). As wholesale prices rise, the retailer reduces its order quantity under voluntary sharing (i.e.,). Interestingly, when exceeds the threshold value, wholesale prices decrease under voluntary sharing. The reason is that retailer adds fewer value-added service values to the low-carbon products. After obtaining accurate information about value-added service efficiency, the manufacturer has incentives to reduce the wholesale prices for stimulating the order quantities under voluntary sharing.
Figure 6.
The impact of on profit difference. ().
Lemma 1.
and .
Lemma 1 shows that the order quantities in Model and Model are both decreasing in . When the value-added service efficiency increases, the retailer will reduce the value-added service values, and as a result, the market demand decreases. Thus, the retailer will weaken the incentive to order more products from the manufacturer, order quantities decrease correspondingly.
Proposition 6.
The manufacturer always prefers to obtain value-added service efficiency to maximize its profits with/without blockchain in two scenarios.
Intuitively, the manufacturer would be inclined to gain full knowledge of the retailer’s value-added services, thereby strengthening its pricing power. As a result, manufacturer prefers voluntary sharing to make better decisions about the wholesale price.
Proposition 7.
For Model and Model , the retailer is inclined to no sharing if (i.e., ). Otherwise, retailer tends to share information if (i.e., ).
As shown in Figure 7, the retailer’s profit differences both decrease as value-added service efficiency increases. When value-added service efficiency is lower than the threshold value, the retailer adds more value-added service values to the low-carbon products. At this stage, the retailer is inclined to preserve the value-added service information to maximize its profit. According to Proposition 5 above, the wholesale prices are lower and the order quantities are higher under no sharing. Therefore, the retailer tends to protect its private information to obtain higher profits. When value-added service efficiency exceeds the threshold value, the retailer adds fewer value-added service values to the low-carbon products. The retailer’s profit under voluntary sharing is higher than no sharing. The wholesale prices are higher and the order quantities are lower under voluntary sharing. Hence, retailer prefers voluntary sharing to achieve a win-win situation with the manufacturer when exceeds the threshold value.
Figure 7.
The impact of on profit difference. ().
4.3. The Choice of Sharing Format
In this subsection, we compare the sharing strategies of value-added service efficiency between voluntary sharing and mandatory sharing. The results are summarized in Propositions 8 and 9.
Proposition 8.
The optimal wholesale prices and retail prices satisfy the following relations:
- (i)
- Comparing the wholesale prices, we can get .
- (ii)
- Comparing the order quantities, we can get .
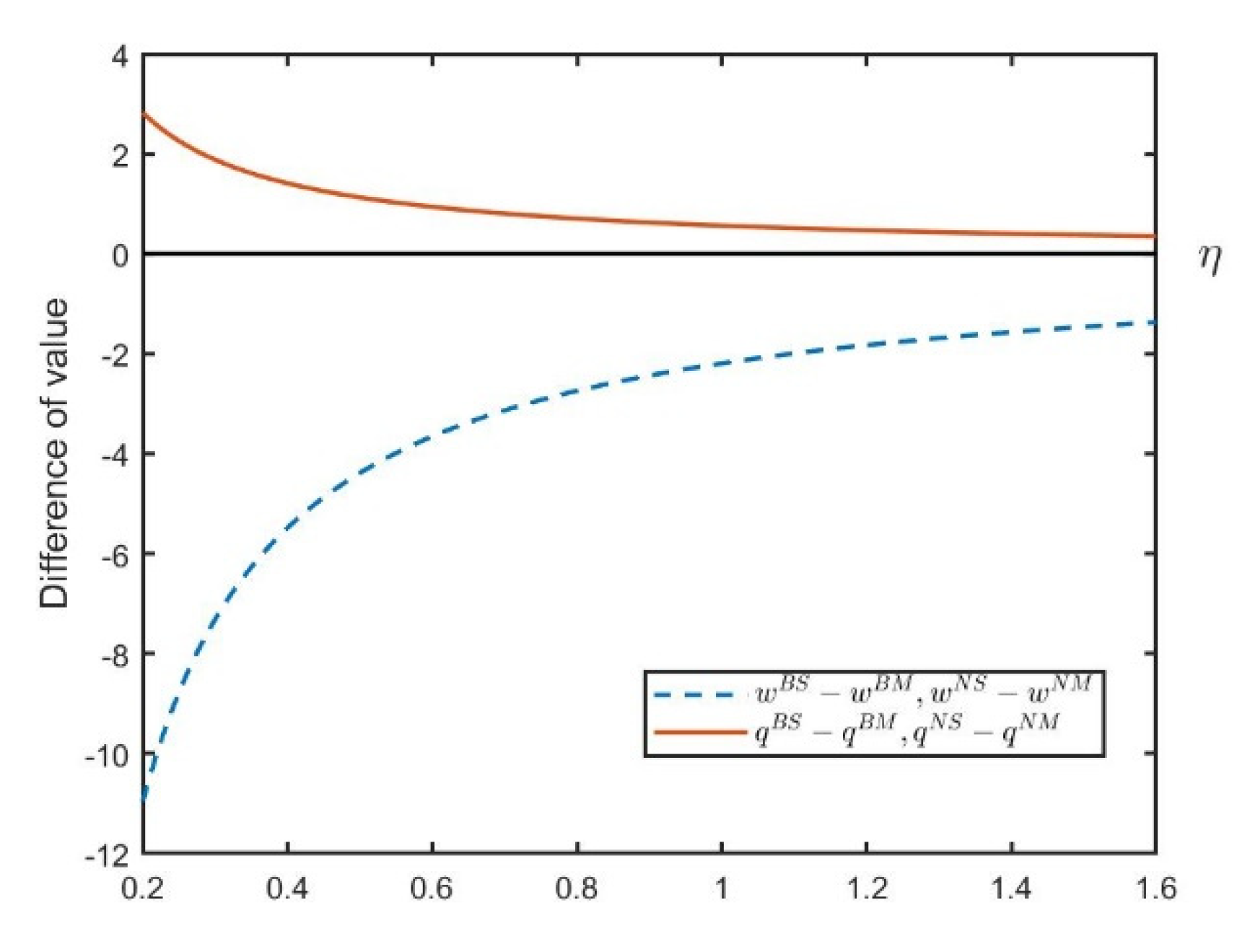
As shown in Figure 8, the wholesale price difference increases as increases, but the difference is always negative. It means that the wholesale prices in Model are higher than those in Model . Conversely, the order quantities are higher in Model . This is mainly because when the retailer signs the contract {}, the manufacturer will share the value-added service cost. Thus, the manufacturer has the incentives to raise the wholesale prices in Model . Correspondingly, the retailer determines the order quantities and retail prices based on the wholesale prices. The order quantity difference is decreasing in , while the difference is always positive. The improvement of wholesale prices will result in a decrease in the number of orders. As a result, the order quantities are lower in Model .
Figure 8.
The impact of on profit difference. ().
Lemma 2.
and .
Lemma 2 shows that the wholesale prices in Model and Model are both decrease in . When increases, it means less value-added service value, so the market demand continues to shrink. Therefore, the manufacturer has an incentive to lower the wholesale price in order to stimulate orders. Lemma 1 also indicates that the wholesale price difference between Model and Model decreases as increases. Since caring more about value-added service costs, the manufacturer has fewer incentives to raise the wholesale price in Model .
Proposition 9.
Supply chain members’ attitude toward mandatory sharing depends on the value-added service efficiency.
- (i)
- In scenario N, when , supply chain members prefer mandatory sharing (i.e., , ); Otherwise, they prefer voluntary sharing.
- (ii)
- In scenario B, when , supply chain members prefer mandatory sharing (i.e., , ); Otherwise, they prefer voluntary sharing.
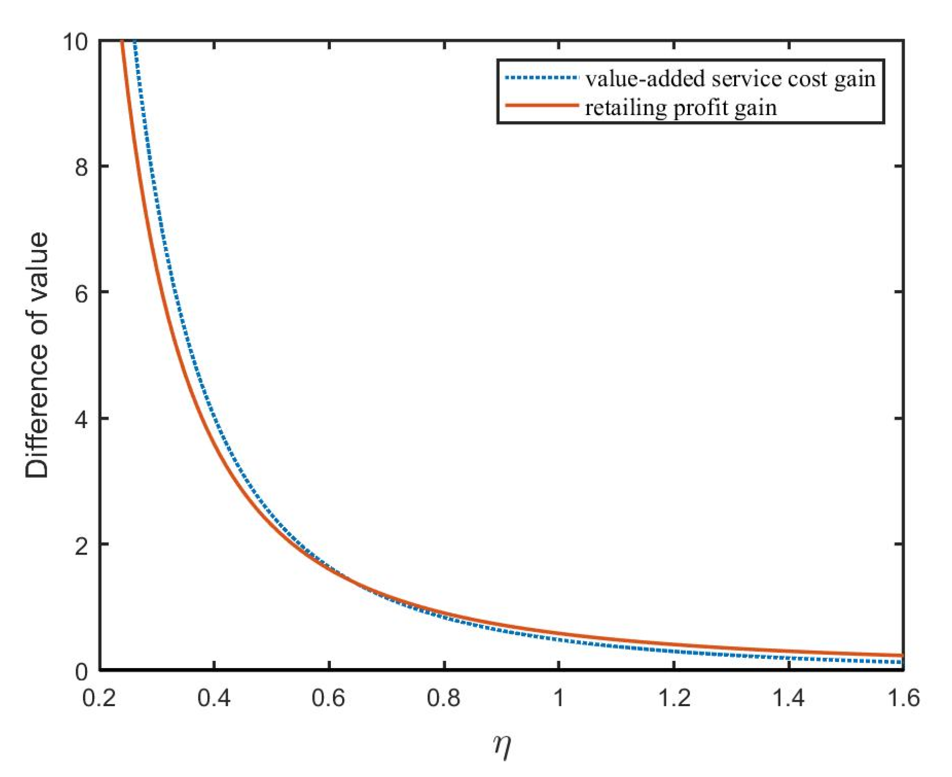
Proposition 9 states that supply chain members will sign the sharing contract only when value-added service efficiency is lower than a threshold value. When is lower than the threshold value, the retailer adds more service values to the low-carbon products, resulting in the value-added service cost being higher. The retailer wants the manufacturer to share the value-added service cost, and the manufacturer wishes to benefit from the value-added service. Hence, supply chain members are inclined to sign a sharing contract to achieve a win-win situation. However, when value-added service efficiency exceeds the threshold value, the retailer adds fewer value-added service values to the low-carbon products. In order to earn the manufacturer’s trust, the retailer is willing to share value-added service efficiency voluntarily. The manufacturer also prefers voluntary sharing from the retailers in order to acquire more market information. Similar to the Proposition 2, we characterize the difference of retailer’s profit in scenario N as follows:
The retailing profit gain and value-added service cost gain are decreasing in value-added service efficiency (see Figure 9 for illustration). When value-added service efficiency is lower than the threshold value, the value-added service cost gain is higher than retailing profit gain. Therefore, the retailer prefers the sharing contract and wants the manufacturer to share the value-added service cost. When value-added service efficiency is higher than the threshold value, the retailing profit gain is higher than the value-added service cost gain. As a result, the retailer will choose voluntary sharing. The manufacturer’s decision is the same as the retailer in scenario N.
Figure 9.
Impact of on the retailer’s values in scenario N. ().
Similar to scenario N, the supply chain members’ attitude towards the sharing contract is first supportive and then opposed as value-added service efficiency increases in scenario B. For different scenarios, the profit difference curves have different threshold values (see Figure 10 for illustration). Furthermore, supply chain members are more concerned with the scenario with blockchain technology. The threshold value in scenario B is smaller than scenario N. Thus, supply chain members are more likely to prefer the sharing contract when value-added service efficiency is lower.
Figure 10.
Impact of on profit difference. ().
Corollary 2.
The supply chain members will choose the mandatory sharing only when .
Based on Proposition 9, the manufacturer and retailer both prefer the sharing contract {} when is lower than a threshold value. By comparing the two threshold values, it is easy to know that the supply chain members will sign the sharing contract only when .
5. Conclusions
This paper examines the tradeoffs between three sharing formats of value-added service efficiency (no sharing, voluntary sharing, and mandatory sharing) and blockchain adoption in a supply chain composed of a single manufacturer and a single retailer. The retailer has private information about demand and value-added service efficiency. Supply chain members decide whether to adopt blockchain, and the retailer determines how to share the value-added service efficiency. We examine supply chain members’ preferences for sharing formats and blockchain adoption. The main findings of this paper are as follows:
First, we examine the equilibrium outcomes in different blockchain scenarios. The wholesale prices and quantities are higher in scenario B, which indicate that blockchain technology results in higher procurement cost. From the perspective of sharing formats, we investigate supply chain members’ preferences for blockchain technology. The results show that the manufacturer and retailer are inclined to adopt blockchain technology under no sharing and voluntary sharing. Only when exceeds a threshold will the manufacturer and retailer benefit from the adoption of blockchain technology under mandatory sharing.
Second, we analyze the sharing value of value-added service efficiency between voluntary sharing and no sharing. In contrast with voluntary sharing, wholesale prices are higher under no sharing when is higher but quantities are lower. Furthermore, the quantities are decreasing in value-added service efficiency. The manufacturer always prefers voluntary sharing, which is consistent with practice. While the retailer is reluctant to share value-added service efficiency with the manufacturer when is lower than a threshold. As for the manufacturer and retailer’s preferences for the sharing contract, the manufacturer and the retailer have the same attitude toward the sharing contract. When the value-added service efficiency is lower than a threshold, supply chain members will choose the sharing contract.
This study provides useful insights to the retailer and manufacturer in the low-carbon supply chain. In general, the manufacturer prefers to adopt blockchain technology in low carbon products, but the manufacturer needs to consider additional value-added service costs under sharing contract. The following are some suggestions in practice: (1) we suggest that the manufacturer and retailer should adopt blockchain in low-carbon products under voluntary sharing and no sharing. The manufacturer should try to obtain the retailer’s value-added service information. (2) When value-added service efficiency exceeds a threshold value, the retailer should consider sharing the value-added service efficiency. (3) Under mandatory sharing, we suggest that supply chain members participate in blockchain when value-added service efficiency exceeds a threshold value and choose the sharing contract when value-added service efficiency is lower than a threshold value. It is possible to further enrich this contribution in several directions. First, the manufacturer is the leader in this paper, but the retailer as the leader is also an interesting direction. Second, we assume the adoption of blockchain is promising and the market potential is large enough. If relax these to other ranges or assume that the manufacturer accounts for less than 60% of value-added service cost, whether the results here apply to other situations? Furthermore, this study does not take into account the risk aversion in the low-carbon supply chain. The above issues can be interesting in the future.
Author Contributions
Conceptualization, T.Y. and C.L.; methodology, T.Y. and C.L.; software, C.L., X.Y. and B.Z.; formal analysis, T.Y. and C.L.; investigation, C.L., X.Y. and B.Z.; writing—original draft preparation, C.L.; writing—review and editing, C.L. and X.Y.; supervision, T.Y. All authors have read and agreed to the published version of the manuscript.
Funding
This research received no external funding.
Institutional Review Board Statement
Not applicable.
Informed Consent Statement
Not applicable.
Data Availability Statement
Not applicable.
Conflicts of Interest
The authors declare no conflict of interest.
Appendix A
Derivation of Table 3.
In Model NS, the retailer’s expected profit is
Given the wholesale price , we get . The manufacturer’s expected profit . So we have the optimal wholesale price: , and then the other equilibriums as follows
In Model BS, the retailer’s expected profit is .
Given the wholesale price , we get . Different from the Model NS, the manufacturer has accurate demand information in scenario B. Therefore, the manufacturer’s expected profit is , so we have the equilibrium outcomes as follows ; ; ; ; ; .
Derivation of Table 4.
In Model NN, the retailer’s expected profit is
Given the wholesale price ,we get . The manufacturer’s expected profit is
So we have the equilibrium outcomes as follows ;;
In Model BN, the retailer’s expected profit is .
Given , we get . The manufacturer’s expected profit is , so we have the equilibrium outcomes as follows
Derivation of Table 5.
In Model NM, the retailer’s expected profit is
Given the wholesale price , we get . Similar to Model NS, the manufacturer just predicts the market demand, the expected profit is
So we have the equilibrium outcomes as follows ;;
In Model BM, the retailer’s expected profit is
Given , we get . Similar to Model BS, the manufacturer’s expected profit is
The equilibrium outcomes as follows ;;
Proof of Proposition 1.
. , it can be shown that holds. Similarly, we can prove . □
Proof of Proposition 2.
Since is large enough, it is easy to know
□
Proof of Proposition 3.
. Since is large enough and , when , we have ; otherwise, we have . □
Proof of Proposition 4.
. Since is large enough and , when , we have ; otherwise, we have . □
Proof of Corollary 1.
Since is large enough and , so . □
Proof of Proposition 5.
It is easy to prove that . Therefore, when , ; otherwise, . Similarly, when , ; otherwise, . □
Proof of Lemma 1.
and . It is easy to know that . □
Proof of Proposition 6.
, so . □
Proof of Proposition 7.
Define , we have . Considering the assumption , , , so and . Thus, when , ; otherwise, . Similar to , we have when , ; when , . □
Proof of Proposition 8.
; , so we have . It is obvious that is positive, so .□
Proof of Lemma 2.
, , . It is easy to know that and . □
Proof of Proposition 9.
Since , it is easy to know that the items is positive. Define , which is continuous when . Then, , which indicates that is increasing in . Therefore, . we can get always holds. When , we have , ; otherwise, we have , . Similarly, when , we have and ; otherwise, we have and . □
References
- Zhou, X.; Wei, X.; Lin, J.; Tian, X.; Lev, B.; Wang, S. Supply chain management under carbon taxes: A review and bibliometric analysis. Omega 2021, 98, 102295. [Google Scholar] [CrossRef]
- Xu, M.; Lin, B. Leveraging carbon label to achieve low-carbon economy: Evidence from a survey in Chinese first-tier cities. J. Environ. Manag. 2021, 286, 112201. [Google Scholar] [CrossRef] [PubMed]
- Liu, M.L.; Li, Z.H.; Anwar, S.; Zhang, Y. Supply chain carbon emission reductions and coordination when consumers have a strong preference for low-carbon products. Environ. Sci. Pollut. Res. Int. 2021, 28, 19969–19983. [Google Scholar] [CrossRef]
- Zhou, S.; Wang, H.; Li, S.; Chen, Y.; Wu, J. Carbon labels and “horizontal location effect”: Can carbon labels increase the choice of green product? Glob. Ecol. Conserv. 2019, s18, e00609. [Google Scholar] [CrossRef]
- Abeyratne, S.A.; Monfared, R. Blockchain Ready Manufacturing Supply Chain Using Distributed Ledger. Int. J. Res. Eng. Technol. 2016, 5, 1–10. [Google Scholar]
- Upadhyay, A.; Mukhuty, S.; Kumar, V.; Kazancoglu, Y. Blockchain technology and the circular economy: Implications for sustainability and social responsibility. J. Clean. Prod. 2021, 293, 126130. [Google Scholar] [CrossRef]
- Zhejiang News. Available online: https://zj.zjol.com.cn/news.html?id=1707557&ref_aid=1707929 (accessed on 16 May 2022).
- Niu, B.Z.; Dong, J.; Liu, Y.Q. Incentive alignment for blockchain adoption in medicine supply chains. Transport. Res. E-Logist. Transport. Rev. 2021, 152, 32. [Google Scholar] [CrossRef]
- Choi, T.M. Blockchain-technology-supported platforms for diamond authentication and certification in luxury supply chains. Transport. Res. E-Logist. Transport. Rev. 2019, 128, 17–29. [Google Scholar] [CrossRef]
- Liu, P.; Long, Y.; Song, H.-C.; He, Y.-D. Investment decision and coordination of green agri-food supply chain considering information service based on blockchain and big data. J. Clean. Prod. 2020, 277, 123646. [Google Scholar] [CrossRef]
- De Giovanni, P. Blockchain and smart contracts in supply chain management: A game theoretic model. Int. J. Prod. Econ. 2020, 228, 107855. [Google Scholar] [CrossRef]
- Choi, T.M. Supply chain financing using blockchain: Impacts on supply chains selling fashionable products. Ann. Oper. Res. 2020, 1–23. [Google Scholar] [CrossRef]
- Chod, J.; Trichakis, N.; Tsoukalas, G.; Aspegren, H.; Weber, M. On the Financing Benefits of Supply Chain Transparency and Blockchain Adoption. Manag. Sci. 2020, 66, 4378–4396. [Google Scholar] [CrossRef]
- Pun, H.; Swaminathan, J.M.; Hou, P. Blockchain Adoption for Combating Deceptive Counterfeits. Prod. Oper. Manag. 2021, 30, 864–882. [Google Scholar] [CrossRef]
- Yang, L.; Zhang, J.; Shi, X.T. Can blockchain help food supply chains with platform operations during the COVID-19 outbreak? Electron. Commer. Res. Appl. 2021, 49, 13. [Google Scholar] [CrossRef]
- Li, Z.W.; Xu, X.H.; Bai, Q.G.; Guan, X.; Zeng, K. The interplay between blockchain adoption and channel selection in combating counterfeits. Transport. Res. E-Logist. Transport. Rev. 2021, 155, 16. [Google Scholar] [CrossRef]
- Fan, Z.P.; Wu, X.Y.; Cao, B.B. Considering the traceability awareness of consumers: Should the supply chain adopt the blockchain technology? Ann. Oper. Res. 2022, 309, 837–860. [Google Scholar] [CrossRef]
- Liu, M.L.; Dan, B.; Zhang, S.G.; Ma, S.X. Information sharing in an E-tailing supply chain for fresh produce with freshness-keeping effort and value-added service. Eur. J. Oper. Res. 2021, 290, 572–584. [Google Scholar] [CrossRef]
- Liu, M.Q.; Zhao, Y.L.; Huang, R.; Perera, S. Vertical value-added cost information sharing in a supply chain. Ann. Oper. Res. 2021, 1–34. [Google Scholar] [CrossRef]
- Lee, H.L.; Whang, S. Information Sharing in a Supply Chain. Int. J. Technol. Manag. 2000, 1, 79–93. [Google Scholar] [CrossRef]
- Yao, D.Q.; Yue, X.H.; Liu, J. Vertical cost information sharing in a supply chain with value-adding retailers. Omega-Int. J. Manag. Sci. 2008, 36, 838–851. [Google Scholar] [CrossRef]
- Jiang, B.; Tian, L.; Xu, Y.; Zhang, F. To Share or Not to Share: Demand Forecast Sharing in a Distribution Channel. Market. Sci. 2016, 35, 800–809. [Google Scholar] [CrossRef] [Green Version]
- Sunny, J.; Undralla, N.; Madhusudanan Pillai, V. Supply chain transparency through blockchain-based traceability: An overview with demonstration. Comput. Ind. Eng. 2020, 150, 106895. [Google Scholar] [CrossRef]
- Song, J.M.; Sung, J.; Park, T. Applications of Blockchain to Improve Supply Chain Traceability. In 7th International Conference on Information Technology and Quantitative Management (ITQM)—Information Technology and Quantitative Management Based on Artificial Intelligence; Elsevier Science Bv: Granada, Spain, 2019. [Google Scholar]
- Saberi, S.; Kouhizadeh, M.; Sarkis, J.; Shen, L.J. Blockchain technology and its relationships to sustainable supply chain management. Int. J. Prod. Res. 2019, 57, 2117–2135. [Google Scholar] [CrossRef] [Green Version]
- Biswas, D.; Jalali, H.; Ansaripoor, A.H.; De Giovanni, P. Traceability vs. sustainability in supply chains: The implications of blockchain. Eur. J. Oper. Res. 2022, 247, 108430. [Google Scholar] [CrossRef]
- Naef, S.; Wagner, S.M.; Saur, C. Blockchain and network governance: Learning from applications in the supply chain sector. Prod. Plan. Control 2022, 1–15. [Google Scholar] [CrossRef]
- Choi, T.M.; Luo, S.Y. Data quality challenges for sustainable fashion supply chain operations in emerging markets: Roles of blockchain, government sponsors and environment taxes. Transport. Res. E-Logist. Transport. Rev. 2019, 131, 139–152. [Google Scholar] [CrossRef]
- Paul, T.; Mondal, S.; Islam, N.; Rakshit, S. The impact of blockchain technology on the tea supply chain and its sustainable performance. Technol. Forecast. Soc. Chang. 2021, 173, 15. [Google Scholar] [CrossRef]
- Vafadarnikjoo, A.; Badri Ahmadi, H.; Liou, J.J.H.; Botelho, T.; Chalvatzis, K. Analyzing blockchain adoption barriers in manufacturing supply chains by the neutrosophic analytic hierarchy process. Ann. Oper. Res. 2021, 1–28. [Google Scholar] [CrossRef]
- Liu, R.H.; Tan, C.Q.; Zhao, C.W. Pricing and coordination of vaccine supply chain based on blockchain technology. Internet Res. 2021, 31, 2096–2119. [Google Scholar] [CrossRef]
- Woo, J.; Fatima, R.; Kibert, C.J.; Newman, R.E.; Tian, Y.F.; Srinivasan, R.S. Applying blockchain technology for building energy performance measurement, reporting, and verification (MRV) and the carbon credit market: A review of the literature. Build. Environ. 2021, 205, 11. [Google Scholar] [CrossRef]
- Bao, J.B.; He, D.B.; Luo, M.; Choo, K.K.R. A Survey of Blockchain Applications in the Energy Sector. IEEE Syst. J. 2021, 15, 3370–3381. [Google Scholar] [CrossRef]
- Shamir, N.; Shin, H. The Perils of Sharing Information in a Trade Association under a Strategic Wholesale Price. Prod. Oper. Manag. 2018, 27, 1978–1995. [Google Scholar] [CrossRef]
- Yu, Y.; Zhou, S.; Shi, Y. Information sharing or not across the supply chain: The role of carbon emission reduction. Transport. Res. E-Logist. Transport. Rev. 2020, 137, 101915. [Google Scholar] [CrossRef]
- Yu, M.; Cao, E.B. Information sharing format and carbon emission abatement in a supply chain with competition. Int. J. Prod. Res. 2020, 58, 6775–6790. [Google Scholar] [CrossRef]
- Nie, J.; Wang, Q.; Li, G.; Liu, D. To share or not to share? When information sharing meets remanufacturing. Ann. Oper. Res. 2021, 1–32. [Google Scholar] [CrossRef]
- Cohen, M.C.; Perakis, G.; Thraves, C. Consumer Surplus Under Demand Uncertainty. Prod. Oper. Manag. 2021, 31, 478–494. [Google Scholar] [CrossRef]
- Bakhtiari, S.; Breunig, R. New Outsourcing, Demand Uncertainty and Labor Usage. Rev. Ind. Organ. 2016, 50, 69–90. [Google Scholar] [CrossRef]
- Chen, W.D.; Li, L.M. Incentive contracts for green building production with asymmetric information. Int. J. Prod. Res. 2021, 59, 1860–1874. [Google Scholar] [CrossRef]
- Liu, Y.; Li, J.; Quan, B.T.; Yang, J.B. Decision analysis and coordination of two-stage supply chain considering cost information asymmetry of corporate social responsibility. J. Clean. Prod. 2019, 228, 1073–1087. [Google Scholar] [CrossRef]
- Oh, S.; Rhodes, J.; Strong, R. Impact of cost uncertainty on pricing decisions under risk aversion. Eur. J. Oper. Res. 2016, 253, 144–153. [Google Scholar] [CrossRef]
- Mukhopadhyay, S.K.; Zhu, X.; Yue, X. Optimal Contract Design for Mixed Channels under Information Asymmetry. Prod. Oper. Manag. 2008, 17, 641–650. [Google Scholar] [CrossRef]
- Ghoshal, A.; Kumar, S.; Mookerjee, V. Dilemma of Data Sharing Alliance: When Do Competing Personalizing and Non-Personalizing Firms Share Data. Prod. Oper. Manag. 2020, 29, 1918–1936. [Google Scholar] [CrossRef]
- Xie, W.M.; Zhao, Y.X.; Jiang, Z.B.; Chow, P.S. Optimizing product service system by franchise fee contracts under information asymmetry. Ann. Oper. Res. 2016, 240, 709–729. [Google Scholar] [CrossRef]
- Zhang, X.M.; Han, X.P.; Liu, X.Y.; Liu, R.; Leng, J.Z. The pricing of product and value-added service under information asymmetry: A product life cycle perspective. Int. J. Prod. Res. 2015, 53, 25–40. [Google Scholar] [CrossRef]
- Dan, B.; Zhang, S.G.; Zhou, M.S. Strategies for warranty service in a dual-channel supply chain with value-added service competition. Int. J. Prod. Res. 2018, 56, 5677–5699. [Google Scholar] [CrossRef]
- Hong, X.P.; Wang, L.; Gong, Y.M.; Chen, W.Y. What is the role of value-added service in a remanufacturing closed-loop supply chain? Int. J. Prod. Res. 2020, 58, 3342–3361. [Google Scholar] [CrossRef]
- Liu, W.H.; Wei, W.Y.; Wang, M.L.; Tang, O.; Zhou, L. Pricing decision with conspicuous customers: Quick responses versus value-added services. Int. J. Prod. Res. 2021, 59, 1691–1713. [Google Scholar] [CrossRef]
- Begen, M.A.; Pun, H.; Yan, X.H. Supply and demand uncertainty reduction efforts and cost comparison. Int. J. Prod. Econ. 2016, 180, 125–134. [Google Scholar] [CrossRef]
- Soinio, J.; Tanskanens, K.; Finne, M. How logistics-service providers can develop value-added services for SMEs: A dyadic perspective. Int. J. Logist. Manag. 2012, 23, 31–49. [Google Scholar] [CrossRef]
- Zhang, X.M.; Liu, Y.; Dan, B. Cooperation strategy for an online travel platform with value-added service provision under demand uncertainty. Int. T. Oper. Res. 2021, 28, 3416–3436. [Google Scholar] [CrossRef]
- Zhang, X.M.; Sui, R.H.; Dan, B.; Guan, Z.L. Bilateral value-added services and pricing strategies of the third-party platform considering the cross-network externality. Comput. Ind. Eng. 2021, 155, 14. [Google Scholar] [CrossRef]
- Ji, J.N.; Zhang, Z.Y.; Yang, L. Comparisons of initial carbon allowance allocation rules in an O2O retail supply chain with the cap-and-trade regulation. Int. J. Prod. Econ. 2017, 187, 68–84. [Google Scholar] [CrossRef]
- Xu, X.P.; Zhang, M.Y.; Dou, G.W.; Yu, Y.G. Coordination of a supply chain with an online platform considering green technology in the blockchain era. Int. J. Prod. Res. 2021, 1–8. [Google Scholar] [CrossRef]
Publisher’s Note: MDPI stays neutral with regard to jurisdictional claims in published maps and institutional affiliations. |
© 2022 by the authors. Licensee MDPI, Basel, Switzerland. This article is an open access article distributed under the terms and conditions of the Creative Commons Attribution (CC BY) license (https://creativecommons.org/licenses/by/4.0/).









